Abstract
The legacy of built heritage is one of the most critical questions of our time—the objective of preserving its immaterial values and exploiting its original vocation brings about challenges related to the history, the identity, and the quality of life of the concerned territory. This especially applies to religious buildings given their strong bond with collective memory. The aim of this research is to determine whether allocating new uses that pursuit social benefits for the community is a possible implementation of the aforementioned purposes and whether it better addresses a broader view of sustainable development, which encompasses equity and well-being. The methodology combines careful knowledge of the building, comparing residual performances of the fabric with new functions. We present a case study, with focus on healthcare-related accommodation facilities and the issue of healthcare migration, which aims to convert a dismissed capuchin convent, located in Villagonia (Taormina, Italy), into a shelter house to host families whose relatives are being treated at the neighbourhood medical centre. This proposal shows that heritage buildings, especially religious ones, have outstanding material and immaterial potential and, through good reuse practices, they provide a valuable opportunity to address the overarching objective of social sustainability.
1. Introduction
The contemporary use of immovable heritage is one of the greatest challenges of sustainable development for both technicians and institutions. When discussing conserving and reusing symbolic buildings or sites with a particular social, political, or religious meaning, it must be recognized that we have to carefully deal with sensitive elements that represent a fundamental part of our tangible and intangible heritage [1].
This is particularly true for religious buildings because throughout Europe, North, and South America—areas where the Christian religion is majorly widespread—the diffusion of these properties is such as to influence and determine the identity of the community.
By way of example, in Germany, there are approximately 135,000 buildings belonging to the Protestant community and to the Catholic Church; in France, there are around 100,000 religious buildings; in Italy, there are approximately 65,000 churches belonging to the Catholic Church, but this figure does not include the large amount of other religious buildings, such as convents, monasteries, libraries, museums, and archives, which constitute a great part of the Italian built heritage [2,3].
The growing interest towards the issue of disused and redundant religious buildings is evidenced by the birth of many non-governmental organization like the Churches Conservation Trust—a United Kingdom based association dealing with the conservation of historic churches in a state of decay—and FRH, Future for Religious Heritage, a Belgium based European network promoting and raising awareness about the protection of religious heritage [2].
In 2014, FHR carried out a poll that pointed out that European citizens feel very involved in conserving religious assets. Their results show that, in particular, 79% of the interviewed consider preserving and protecting churches and other religious buildings a crucial factor for their community’s current and future life, and 72% thought that religious buildings should be open to non-religious functions if it can preserve them and finance their maintenance [4,5].
FHR’s poll made it clear that religious buildings still play a key role in the life of contemporary society, but at the same time, it is widely recognized that religious assets should be considered under a specific category of heritage, given that they have remarkable cultural and social importance, as other heritage buildings have, but they are vested with higher spiritual meaning, which gives them an outstanding potential in regard to their relationship with their setting and local community [6].
It follows that when a reuse project is carried out on such important heritage sites, it is necessary not only to conserve their materiality, but also to preserve and transmit their significance in order to fully harness their potential [7].
While the common sensibility towards these matters is fully established, it clashes with another issue regarding the difficulties of physically and economically maintaining these buildings. In the later decades, the Christian Church has been facing a spiritual and financial crisis: on the one hand, the number of Catholic worshippers and priests has dramatically decreased; on the other hand, high maintenance costs, shortage of budget, and unpreparedness regarding property management has led to the neglect of a high number of religious properties [8].
The non-use of these buildings slowly leads them into serious decay and contributes to the degradation phenomena of their urban setting. This issue involves many stakeholders: religious institutions that are the actual owner of these properties; public authorities and bodies which have the duty of protecting our cultural heritage; and local communities and future generations, who are their users and heirs [9].
Two great challenges emerge: how to combine the need to conserve the religious heritage materiality while preserving and transmitting its significance; and how to combine the conservation issue with the ability to generate virtuous processes that bring about social and economic benefits, with a view to sustainable urban development [10].
Among the feasible ways to implement the aforementioned purposes, introducing social and charitable functions in abandoned religious places seems to be particularly suitable considering that they represent a valuable opportunity to create new social value while respecting the memory and significance of the place [7,10,11].
The case study that is discussed throughout this paper proposes the reuse of a religious building as a healthcare-related facility: the property is a dismissed convent built in 1914 and set in a particularly valuable urban and environmental context, the Villagonia Bay, located at the foot of the medieval town of Taormina in NE Sicily.
This appears to be an opportunity to deal with the conservation and reuse matter, while addressing the objectives of cultural sustainability, according to the recommendations given by recent international dispositions and guidelines [1,12,13].
2. State of the Art
Throughout the years, academic researchers, laic and ecclesial institutions, and international conventions have discussed the reuse of heritage buildings at length by allocating them a contemporary use.
As some authors noticed, when the reuse project involves sites of outstanding value, be it cultural, social, and/or spiritual, its objectives are strictly related not only to the material conservation, but also to the immaterial one.
Thus, the project should avoid addressing the compatibility issue by exclusively focusing on technical solutions, which are effective in terms of material conservation, but are not encompassed in a more comprehensive and multi-disciplinary view. In fact, even when the intervention is intended to be minimal and reversible physically, it will inevitably foster processes that could be unpredictable and uncontrolled and could produce a non-reversible alteration of the sense of the place, its memory, and significance [11].
A resignification of the heritage is necessary to pursue a wider view of compatibility and re-express the immaterial values that the site has for concerned communities and future generations [14]. As noted by Leborgne [15], immaterial heritage has a very strong peculiarity in its dynamic character. While its potential remains invariable, its manifestation is able to transform through time, and this peculiarity lies in the process of transmitting it to future generations. A possible way to convey this process is by developing a specific marketing strategy based on the so-defined PSOH (Perception of self-owned heritage) and meta-theming [16]. The first term refers to the aim of making heritage sites appealing to new users, generating the perception that they are part of their own heritage. The second one refers to allocating a new use that is related to or recalls the original use and historical significance, thus shaping a broader idea of the core values of the site that can be perceived as relevant in our modern life. Thus, conceived, it is possible to recreate engagement with the local community or new users so that immaterial heritage contributes to the recognition of its own identity.
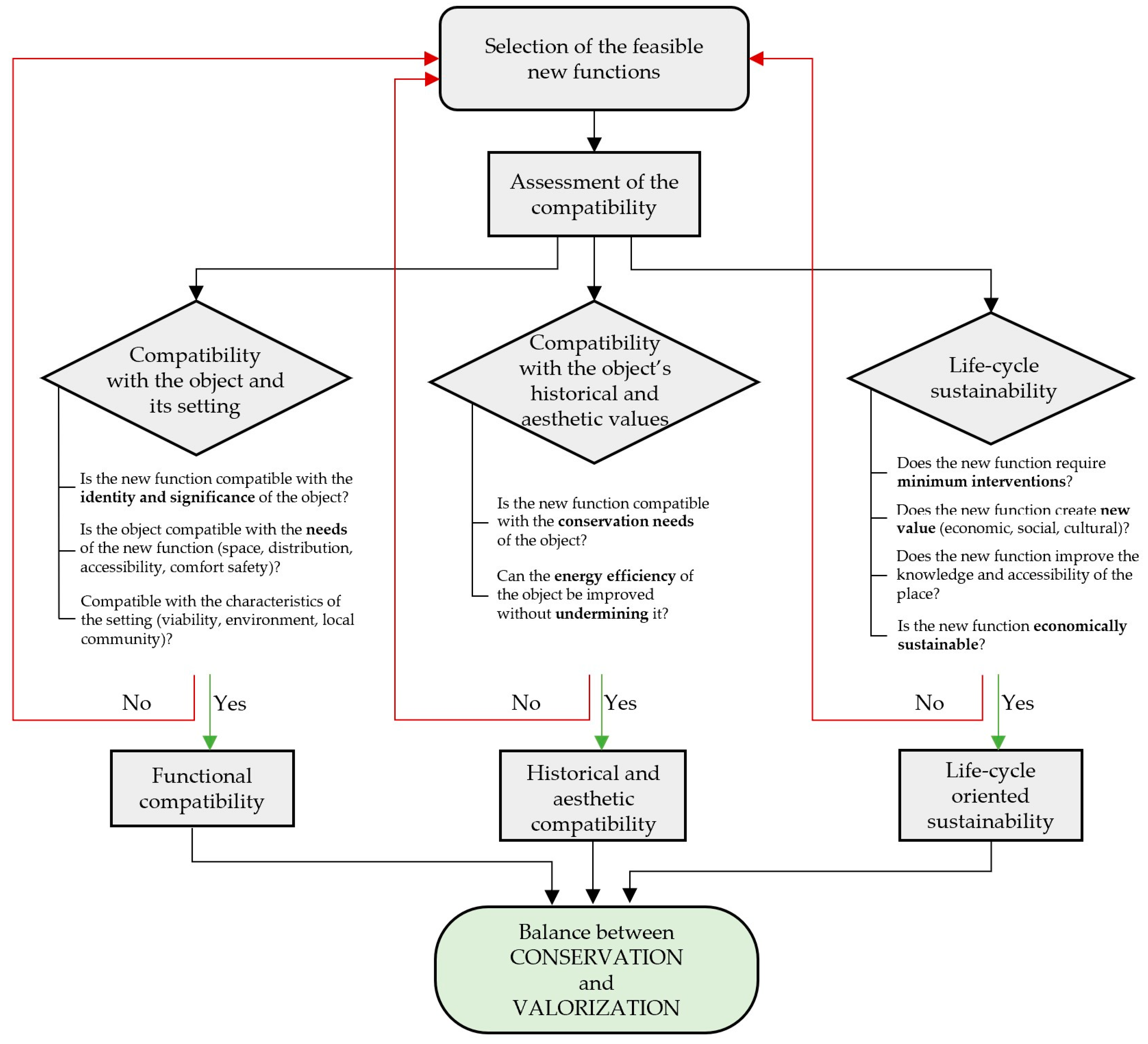
The key factor, as identified by other authors, is the “balance between conservation and valorization”, a subtle balance which can be achieved by incorporating different levels of compatibility in the design process: the first is a functional compatibility—regarding the object, its setting, and its potential users; the second is regarding the historical and aesthetic values and the possible interventions to improve the building’s conservation status without undermining them; the third compatibility level, finally, may be oriented to a life-cycle sustainability of the reuse project [17] (Figure 1).
Figure 1.
The three levels of compatibility in the process of selecting the feasible new functions.
While conservation objectives of such important properties are fully recognized, the most recent studies see their reuse in a broader view of environmental, economic, and social values in order to pursue a more holistic and multiscale concept of sustainable development.
Reusing existing buildings is already becoming economically attractive due to the optimization of resources and the minimization of material and energy waste, resulting in the implementation of circular economy principles that are, nowadays, imperative [18]. However, an effective approach, in order to make heritage sites an active part of sustainable development, cannot leave out social aspects and values that good reuse practice can implement for present and future generations [19].
Back in 2008, the World Heritage Convention Operation Guidelines introduced the concept of sustainable use as “uses that are ecologically and culturally sustainable [and] do not adversely impact the outstanding universal value, integrity, and/or authenticity of the property” [13].
The 2015 World Heritage Convention Policy [7], following the path drawn by the UN’s 2030 Agenda for Sustainable Development [20], strengthened the abovementioned concept. Identifying, conserving, and transmitting to present and future generations the Outstanding Universal Values (OUV) of our cultural heritage is a key lever to achieve the three dimensions of sustainable development, which the World Heritage Convention Policy identifies in:
- Environmental sustainability: conserving and enhancing the exceptional values of the heritage and its environment in both cultural and natural terms.
- Inclusive economic development: the opportunity to establish an equitable economic model for all stakeholders, generating income and employment for the local community, especially considering marginalized populations.
- Inclusive social development: improve opportunities and reduce social or economic inequalities for local or other concerned communities, regardless of ethnicity, religion, economic, or any other status [20].
The Leeuwarden Statement, resulting from the discussions held during the European year of Cultural Heritage (2018), strongly points out how quality-based processes can contribute to the long-term success of the project, particularly referring to a participatory and multi-disciplinary approach. Engaging the population, represented by selected interlocutors, in the decision-making process can significantly improve their attachment and responsibility towards the cultural heritage, while the participation of local authorities and all stakeholders can assure the quality of the choices. This requires a multi-disciplinary and multi-scale approach since there are several aspects to be considered (technical and economic, planning regulations, and the dynamics of the urban and natural surrounding) [1].
According to these premises, we do not seek a “correct and typeable” solution, but rather an “effective approach” to the historic building. A proper methodology should focus on an in-depth knowledge of the building and its setting and consider all its relations with the urban and natural landscape in order to provide bespoke solutions that are accurately adjusted to the individual case.
Thus, conceived, adaptive reuse practices are able to bring about “a reflexive dialogue between past, present and future (…) through a sensible and meaningful weighing of interests” [1].
When we talk about religious heritage, its exclusive dedication of religious assets to the ecclesial purposes is not only an ethical or academic matter, but is precisely stated by the Catholic Canon Law, which affirms its existence exclusively in relation to the purposes of the Church, one of which is its apostolic and charitable activity [21].
This is also repeated in an official document by the Italian Bishops’ Conference (CEI—Conferenza Episcopale Italiana) [22], which seriously warns against utilizing dismissed churches for inconvenient uses, as has happened in the past, and instead recommends considering all uses related to pastoral and charitable activities, which have to prevail over any economic profit, and suggests, as possible practitioners, non-profit and volunteer organizations.
The guidelines of a recent convention about dismissed places of worship [6] follows the same path, remarking that the advancing secularization of religious heritage can only be faced with the “missionary impulse”: social-oriented reuse of the built heritage is a valuable opportunity to address social inclusion and conservation issues, the most challenging questions of our age, with the overarching objective of the humanization of urban life.
These recommendations clearly have to be supported by appropriate management, and so, considering the last decades of the Catholic Church’s financial and spiritual crisis, the necessity of reviewing property management strategies strongly emerges.
A document by the Italian Congregation for Institutes of Consecrated Life and Societies of Apostolic Life (CIVCSVA) [23] recently gave a strong admonition to start reflecting on how to valorize religious heritage while being coherent with their nature and their original purpose.
As noted by Giani [8], this process cannot follow the traditional approach of property valuation, since the value of a religious building is not based just on the economic profit that it can produce, but mainly on the set of social benefits and life quality improvement that it generates for local communities. It follows that the valorization will be effective if the new use will achieve a social and cultural value that is higher than the previous one while being able to guarantee long-period economic sustainability.
Using religious heritage in a way that does not conform to the original one can be seen as a limit, however it does not in any way exclude the knowledge of the values expressed by the historical building, provided that the new function does not affect the recognizability of the past. The new function acts as a non-material stratification overlapping the original use, the ways of which are modified, however.
In summary, the building’s use is a time-varying variable and its functions are readable and experienceable. New uses cannot bring back what once was, but can deliver critical-thinking in the process of perceiving the past, which is today’s essential condition.
The proposal of reusing religious heritage for social purpose, therefore, puts into practice the aims and the expectations of adaptive reuse, but is also a valuable opportunity to initiate circular economy processes [8].
As reminded by Gravagnuolo et al., “circular economy reduces entropy, increases resilience and stimulates cooperation between components, […] it is the economy of co-evolution, co-operation, coordination of actions for a common interest” [24]; in these terms, the reuse of religious buildings for social purposes fully responds to these principles due to the ability to:
- Preserve and transmit heritage values (artistic, historic, architectural, social).
- Reduce land and resources consumption and construction waste.
- Preserve traditional techniques and skills’ knowledge and enhance the use of local materials.
- Implement circular governance models by stimulating the cooperation between public, private, and social stakeholders.
- Promote and enhance grassroots initiatives and bottom-up decision making.
- Generate positive economic impacts, increasing the attractiveness of the area and stimulating the local economy [24].
3. Methodology
The abovementioned literature survey helped in developing the methodology that was applied in the present research, which consists of two parallel and mutually related phases: the first one focuses on the conservation of the materiality and the technical characteristics of the building, with the objective of preserving their authenticity; the second one focuses on evaluating the feasible reuse strategies (Figure 2). The two phases together led to the proposal of the reuse outlined below.
Figure 2.
The methodology followed in the present paper.
The first step is borrowing the term from the medical approach, the Anamnesis [25], which, through the recollection of all the information—history, dimensions, constructive techniques, decay, and conservation status—pursues the objective of complete and multidisciplinary knowledge of the building, with a holistic and integrated approach.
The historical investigation, to be carried out through bibliographical and archival sources, allows us to recollect the construction phases and understand the nature of the relationship established with the setting and its inhabitants.
The following measured survey and construction techniques analysis inspect dimensional and construction characteristics in order to have an overview of the building’s materiality and potential. The survey of the materials and structural decays brings out the degradation phenomena and contributes to the understanding of the conservation status.
The second phase, the Diagnosis, aims at identifying the causes of the decays [25] and serves as a base to choose the most appropriate conservative interventions.
During the analysis phase, the definition of the materials and construction techniques and the survey of the conservation status need to be validated through proper diagnostic investigation in order to assess what has been assumed by direct observation. Due to working on valuable architectural assets, it is compulsory to use non-destructive testing, such as endoscopy, thermography, and stratigraphy.
On the other side, to validate and evaluate the scale of the pathologies surveyed during the diagnosis phase, specific non-destructive testing were used: drilling method for moisture analysis, and cross-section analysis, often combined with XDR (X-ray powder diffraction) and XRF (X-ray fluorescence), to determine the presence of soluble salts and black crust [2].
With a complete information spectrum comprising all the aspects of the building, it is possible to synchronically examine the given results and evaluate the eligible new functions under a range of degrees of freedom and constraints. These elements ensure the protection and respect of the building, addressing quality and awareness during the decision-making process [2].
As already mentioned, this evaluation process brings about important considerations over the building and its setting regarding the environment, the economy, the social aspects, the administration and planning, and the infrastructures.
In this phase, an effective way to acquire an appropriate overview of the local needs is to consult with the community by interviewing selected interlocutors who are directly or indirectly involved with the heritage, such as public administrations and cultural and nonprofit associations.
The set of feasible functions has to be layered with the previously acquired information on the conservation status in order to determine the most suitable option.
This process pursues a wider concept of compatibility in order to respect and enhance both the material and immaterial values of the building.
4. Results
4.1. A Case Study
The methodology discussed was implemented in the following case study: the Convent of Villagonia, owned by the Minor Capuchin Friars and located in the homonymous suburb of Taormina (Figure 3).
Figure 3.
The façade of the Convent of Villagonia.
The convent is part of a historical ensemble including the adjoining church and was founded and built between 1914 to 1926, thanks to the donation of the Belgian businessman Gastone Lecomte.
After settling in Taormina in the late XIX century with the aim of starting his business of lime production, Mr Lecomte entrusted his private chapel, dedicated to Mother Mary of Pompei, to the care of the Capuchin Friars. After his death, the Friars received the adjoining single-storey building, which they expanded and transformed into their convent (1914 to 1915).
In 1926, a new and larger church was built, under the direction of the engineer Rosario Trifiletti, to replace the Lecomte family’s chapel as it became too small to host the growing community of the village. In the following years, several modifications affected the two buildings: some recovery interventions were necessary after the WW2 bombing, while some additions were built for functional purposes and severely defaced its previous appearance [26].
The setting area, indissolubly bonded with the history and culture of Taormina, is enriched by countless strengths: environmental qualities—flora, fauna, and the landscape of Villagonia are protected by the Regional Landscape Conservation Plan (PTPR—Piano Territoriale Paesaggistico Regionale); a convenient location close to strategic road and railway axis; and sea proximity, providing a remarkable view and a warm climate. These premises make the case study a site of outstanding value and potentiality [26].
The anamnesis, as already mentioned [25], is the first phase of the conservation project, of which the results are discussed below.
The convent (Figure 4a) is a turn-of-the-century eclectic style building, with a rectangular shape spreading along an east-west axis, a gable roof, and a façade combining elements of Neo-Gothic and Neo-Romanesque architecture.
Figure 4.
South elevation (a) and sections of the convent (b) and the church (c).
An axial organization characterizes both floors, with a total surface of 1900 m2: on the ground floor, there are nine double-room housing units, formerly rented for the Friars’ income, which are accessible from two parallel hallways; on the first floor, the barrel-vaulted central hallway provides the access to 17 dormitory rooms where the Friars lived (Figure 5a). The convent also features two terraces and two gardens—one on the back, once cultivated with Mediterranean plants, and another one in front of the building, separated from it by the passing road.
Figure 5.
Interiors of the convent (a) and the church (b).
The vertical structures of the convent (Figure 4b) are made up of rubble limestone masonry, partially brick-coursed and filled with lime and sand mortar; wall thickness varies from 35 to 75 cm.
The horizontal structure is an iron-framed floor with 200 × 100 I-beams, with 1.10 m spacing and hollow flat tiles.
The covering is granted by a timber truss roof, with chestnut wood rafters and tie beams, with a cross-section of 19 × 25 cm. The façade stonework is made up of local limestone blocks, variously moulded and, in some parts, combined with basalt slab stone, resulting in triskele and bâtons brises motifs; the latter clearly recalls the Gotico Chiaramontano style, a XIV century Sicilian subgenre of Gothic architecture.
The adjoining church is an eclectic mixture of Neo-Gothic and Neo-Romanesque architecture. The single-nave is marked by couples of columns and pilasters and is enlightened by three couples of double-lancet windows and a great rose window. Its interiors are richly decorated with marble flooring, stuccos, and frescos emphasizing the main elements—niches, arches, rafters, and tie beams (Figure 5b).
The gable roof structure is made of concrete trusses, with rafters and tie beams with a cross section of 55 × 67 cm (Figure 4c), and was rebuilt after the WW2 bombings, which destroyed the original timber roof. The gable façade, 21 m high, is entirely covered in blocks and slabs of local limestone, moulded in various forms, enriching the main elements: among them, the rose window and the gothic inlaid archivolt are particularly valuable, with the latter resting on thin columns with variously styled capitals.
The survey of material and structural decays provided an overview of all the alteration phenomena affecting the elevations and the interiors. Along the façade, the most commonly detected ones, named according to the Italian Rules UNI 11182/06 regulation, are erosion, efflorescence, honeycombing, green staining, and discolouration [27]. Considering the building’s age and the absence of maintenance, the phenomena abovementioned are consistent with its condition. However, other particularly warning decays have been detected and given their connection with moisture and structural issues, appropriate action should be taken in order to avoid irreparable damages to the materials and structures.
Moisture-related decays are present in almost the entire ground floor and are probably due to design flaws and partial absence of the cavity between the N and W enclosures and the embankment; finally, several cracks run through the convent’s ground floor ceiling and the church’s niches.
These analyses suggest acting by several conservation interventions, divided into five categories for ease of exposition: cleaning, addiction, dehumidification, structural improvement, and protection.
4.2. The Proposed Function
For several decades, the Capuchin Friars have played a pivotal role in the religious and social life of the small village of Villagonia. Several interviews with members of the local community demonstrate that even if the convent is abandoned, people still have feelings of connection with it and perceive its dismission, in 2004, as a great loss [26]. Moreover, the interviewed interlocutors pointed out relevant local needs that concern social equity and the well-being of the community.
Given all these considerations, the idea was to reconnect the history of the convent to its community, restoring, through a new use, a bond that was suddenly broken.
Another notable factor is the proximity of the San Vincenzo hospital, a valuable medical facility, located 1 km from the convent, which treats patients coming from Southern Italy (particularly from the Sicilia and Calabria regions), particularly regarding oncology and heart diseases.
These patients have to deal with invasive and long-term treatments that often require them to temporarily move away from their home in order to receive proper medical assistance.
Healthcare migration is an ever-increasing issue in Italy, and the population involved require specific accommodative solutions that combine effective design with psychological support.
These people—patients, their relatives, and chaperones—are directly or indirectly affected by the illness and thus, are living in concern and uncertainty; this condition is amplified since they are away from their own homes, thus losing “the kind of belonging that provides a degree of security, comfort, familiarity, continuity and unreflective ease” [28].
This issue is closely related to the objectives of contemporary medicine: the focus moved from a disease-oriented approach to a patient-oriented one, which considers the person with their overarching nature of physical, emotional, and spiritual needs [29]. The feeling of at-homeness is strictly related to the wellbeing of a person and, in fact, the aim of a shelter house is to combine the humanization of healthcare with a humanization of the places, by recreating the sense of home and a bond with the hosting community, which can help patients and their families face the illness [30].
Considering such premises:
- the relevant local need of a shelter for patients and their families
- the original vocation, which highlights the need to recreate a bond between the local community and the convent itself
- the valuable environmental characteristics
- the residual performances and conservation status of the object,
it was clear that among the feasible options, the most suitable one may be a shelter house for families with hospitalized relatives in order to address the issue of healthcare migration (Figure 6).
Figure 6.
The premises that have been brought to the proposed function.
Once the purpose of the new function was determined, the focus moved to the potential users, who could be:
- Patients coming for a check or medical treatments, not requiring to be hospitalized. They could be weakened, susceptible to contagion, in need of particular attention due to motor or perceptual difficulties, or food allergy.
- An elder user, requiring at least one chaperone.
- Parents assisting a hospitalized child.
Another parameter to be considered is the length of stay in the shelter house; useful information came from the data provided by the hospital’s administrative office about the length of hospital stay, which varies from a minimum of 2 days to a maximum of 20 days [31].
These data show that users need short-term accommodation or long-term accommodation. The information obtained was compared with the residual potential of the building, resulting from the Anamnesis, such as geometrical and constructive characteristics, orientation, visual connections with the exterior, the internal layout, vertical circulation, accesses, characteristics of exterior spaces, and connections to the near surroundings.
4.3. The Reuse Project
The Villagonia Shelter House has been designed to provide two types of accommodation: community housing for a short-term period and six duplex apartments for a long-term period (Figure 4). The facility can accommodate up to 33 persons.
The duplexes, 44 sqm on each plan, are fully equipped independent apartments, with a kitchen and living room on the ground floor and two bedrooms on the first floor. The community house has five bedrooms (four double bedrooms and a triple bedroom), each with a private bathroom, a kitchen, a dining room, and a multipurpose area with a living room and a playroom. The latter can be divided, when needed, in order to create a separate space, considering that analyses of other guesthouses have shown the necessity of a space to be used for medical consults, information sessions about diseases, school lessons for children, and other supporting activities for the guests [26] (Figure 7).

Figure 7.
The adaptive reuse project. (a) First floor plan. (b) Ground floor plan.
The design is aimed to grant equal accessibility for all the users and provide the most comfortable living experience by letting the users decide whether to enjoy sharing and sociality in the community areas or have more privacy.
The accessibility has been improved with a new pedestrian access, two lifts, and accessible bathrooms; the internal layout has been redesigned, with particular attention given to people with reduced mobility or perception disorders in order to encourage spontaneous spatial orientation [26,32,33]: distribution spaces are minimized and provided with visual links to other rooms, avoiding confusing or monotonous routes.
Accessibility and usability of the external spaces are improved: paved access paths to the terraced garden make it usable again, while the sea-view terrace is redesigned with a pergola and appropriate furniture, recreating an exterior space for the customers to use at their own convenience.
The hygienic conditions of the interiors will be further improved thanks to the demolition of the inconsistent excrescences along the north elevation, allowing airflow and natural lighting. The demolition also leaves room for a new backyard which provides comfortable access to the duplexes and a visual connection with the back terraced garden.
In order to visually reconnect the two buildings—the convent and the adjoining church—a new volume has been designed according to a minimalistic and respectful architectural style [26,34]. The extension contains vertical circulation, provides access from the back garden, and acts as a new connector element, replacing insignificant additions that have been defacing the layout of the architectures (Figure 8).

Figure 8.
(a) Render of the new connection element between the convent and the church. (b) Construction detail of the new element.
5. Conclusions
Our built heritage is the keeper of shared values and is a mute witness of the past. Through good reuse practices, it can also become an active resource for the future [10]. However, this resource is not renewable and thus, it is necessary that it is supported by a holistic and multidisciplinary approach in order to pursue consistent choices and effective practices that succeed in “reconvert without denaturing and to preserve without putting in a bell jar” [35].
Keeping a building alive means making it possible to use it while respecting its formal and typological characteristics. Every functional reorganization must deal with the reality of the fabric, its history, and its transformations, and manifest itself through a “value judgment” in regard to the object [36]: the project thus becomes a tool by which knowledge and critical analysis are developed.
The anamnesis phase made it clear that the convent of Villagonia has great residual potential regarding dimensions and constructive techniques used, and the proposed conservative interventions will adapt its performances in order to host a contemporary use. The historical survey, therefore, fully exploited its key role in the history of the local community, of which this building holds the memory and identity: the convent grew as a community’s co-living place and the new proposed use intends to respect and enhance this legacy.
New feasible functions must address the compatibility of the building in a more functional term in order to exploit its original vocation and reconnect with its territory. A new function which expresses charitable purposes, such as a shelter for disadvantaged people, is coherent with the history and the core values of the Capuchin Friars architecture and thus, can breathe new life into the fabric without defacing its essence.
At present, Taormina and its surroundings provide no appropriate solution to the healthcare migration issue, despite a strong tourism orientation and great presence of tourism accommodation facilities: the affordability crisis worsens the condition of disadvantaged people, who are forced to temporarily stay away from their home while facing illness. Moreover, it is necessary to deal with the users’ psychological needs in order not only to meet their basic needs of daily life, but to provide them with a place to live, where they can feel embraced and comforted, share their experience, and find understanding in other people who find themselves in the same situation.
The examined area already sees the presence of several medical facilities that are clearly related to the nearby hospital, such as nursing homes for the elderly and rehabilitation centres, and thus, a possible future direction is the integration of the Villagonia Shelter House into a broader medical-related infrastructure network that would surely contribute to improving the quality of the healthcare system.
It is widely recognized that the reuse of architectural heritage implies much more than mere conservation of a building. Addressing particularly relevant local needs while conserving and enhancing the values of our built heritage is a possible way to move towards a broader view of sustainable development, encompassing social and cultural sustainability.
Recalling one of the definitions of cultural sustainability, the conservation, maintenance, and preservation of culture in all its forms—arts, heritage, knowledge, and cultural diversity—provides present and future generations with equitable access to it [37,38,39]. Besides, according to the WACOSS—Western Australian Council of Social Service definition, “social sustainability occurs when the formal and informal processes, systems, structures, and relationships actively support the capacity of current and future generations to create healthy and livable communities. Socially sustainable communities are equitable, diverse, connected and democratic, and provide a good quality of life” [40].
Keeping in mind these definitions, we can affirm that good reuse practices are extraordinarily valuable experiments that are able to reincorporate and transmit the values of which our heritage is permeated with. A successful intervention on religious heritage is able to restore not only the building’s materiality, but also its relationship with the contemporary city and its inhabitants, thus contributing to the spread of cultural values, improving social equity, and providing benefits to the life of the community.
Author Contributions
Conceptualization, A.L.F. and A.M.; Investigation, A.L.F. and A.M.; Methodology, A.L.F.; Supervision, A.L.F.; Writing—original draft, A.L.F. and A.M.; Writing—review & editing, A.L.F.
Funding
This work was partially financed by the University of Catania within the project “Piano della Ricerca Dipartimentale 2016–2018” of the Department of Civil Engineering and Architecture.
Conflicts of Interest
The authors declare no conflict of interest.
References
- Architects’ Council of Europe. Leeuwarden Declaration—Adaptive Re-Use of the Built Heritage: Preserving and Enhancing the Values of our Built Heritage for Future Generations. In Proceedings of the Public Conference: Adaptive Re-Use and Transition of the Built Heritage, Leeuwarden, The Netherlands, 23 November 2018. [Google Scholar]
- Lo Faro, A.; Mondello, A.; Salemi, A. Compatible Reuse of the Single Hall Churches in Catania (IT): Thinking and Proposals. Vitr. Int. J. Archit. Technol. Sustain. 2018, 3, 37–53. [Google Scholar] [CrossRef]
- Lindblad, H.; Lögfren, E. National Overview. In Religious Buildings in Transition. An International Comparison; Greenhow, I., Translator; University of Gothenburg: Gothenburg, Sweden, 2016; pp. 48–63. [Google Scholar]
- Study Shows that Secular Europe Backs Religious Heritage! Available online: https://www.frh-europe.org/eu-poll-result/ (accessed on 25 July 2019).
- Secular Europe Backs Religious Heritage. Survey Report with Key Results. Available online: https://www.frh-europe.org/cms/wp-content/uploads/2017/11/2014-06-Secular-Europe-backs-religious-heritage-report.pdf (accessed on 25 July 2019).
- Pontifical Council for Culture. Decommissioning and Ecclesial Reuse of Churches—Guidelines. In Proceedings of the Conference: Doesn’t God Dwell Here Anymore? Rome, Italy, 29–30 November 2018. [Google Scholar]
- Plevoets, B.; Prina, D. Introduction. In Proceedings of the 5th EAAE Workshop: Conservation/Adaptation. Keeping Alive the Spirit of the Place. Adaptive Reuse of Heritage with Symbolic Value, Liège-Hasselt, Belgium, 13–16 October 2015. [Google Scholar]
- Giani, F. La Valorizzazione a Fini Sociali del Patrimonio Immobiliare Ecclesiastico: Un Processo di Economia Circolare. In Proceedings of the Colloqui.AT.e 2018: Edilizia Circolare Conference, Cagliari, Italy, 12–14 September 2018. [Google Scholar]
- Di Biase, C. Suitable Use rather than Adaptive Reuse: Religious Heritage in Contemporary Society. In Proceedings of the 5th EAAE Workshop: Conservation/Adaptation. Keeping Alive the Spirit of the Place. Adaptive Reuse of Heritage with Symbolic Value, Liège-Hasselt, Belgium, 13–16 October 2015. [Google Scholar]
- Chierchi, P.F. Adaptive Reuse of Abandoned Monumental Building as a Strategy for Urban Liveability. Athens J. Archit. 2015, 1, 253–270. [Google Scholar] [CrossRef]
- Albani, F. New Lives for Deconsecrated Churches. Symbolic Values and the Identity of Places. In Proceedings of the 5th EAAE Workshop: Conservation/Adaptation. Keeping Alive the Spirit of the Place. Adaptive Reuse of Heritage with Symbolic Value, Liège-Hasselt, Belgium, 13–16 October 2015. [Google Scholar]
- World Heritage Committee. Operational Guidelines for the Implementation of the World Heritage Convention. Available online: https://whc.unesco.org/archive/opguide08-en.pdf (accessed on 24 May 2019).
- General Assembly of State Parties. Policy Document for the Integration of a Sustainable Development Perspective into the Processes of the World Heritage Convention. In Proceedings of the Policy adopted on the 20th Session of the General Conference of UNESCO, Paris, France, 18–20 November 2015. [Google Scholar]
- Franco, G. Sostenibilità e Patrimonio Storico: Da un Caso Studio, Nuovi Orizzonti di Ricerca. Techné 2015, 12, 190–197. [Google Scholar]
- Leborgne, Y. L’inventaire du patrimoine culturel immatériel hospitalier. Une histoire de resilience (s). In Situ [En ligne] 2017, 31. Available online: http://journals.openedition.org/insitu/14134 (accessed on 24 May 2019). [CrossRef]
- Oren, G. Meta-Theming: A Tool for Heritage Site Management. Available online: https://www.frh-europe. org/meta-theming-a-tool-for-heritage-site-management/ (accessed on 24 May 2019).
- Morandotti, M. Contenuto vs. Contenitore? Criteri Predittivi di Impatto e Soglie di Resilienza nella Prospettiva del Recupero Sostenibile. Ric. Progett. Territ. Città L’architettura 2012, 5, 161–178. [Google Scholar]
- Eray, E.; Sanchez, B.; Haas, C. Usage of Interface Management System in Adaptive Reuse of Buildings. Buildings 2019, 9, 105. [Google Scholar] [CrossRef]
- Leus, M.; Verhelst, W. Sustainability Assessment of Urban Heritage Sites. Buildings 2018, 8, 107. [Google Scholar] [CrossRef]
- United Nations. The 2030 Agenda for Sustainable Development, Adopted on the United Nations Sustainable Development Summit 2015; United Nations: New York, NY, USA, 2015. [Google Scholar]
- Paul, J., II. Code of Canon Law: Latin-English Edition; Canon Law Society of America: Washington, DC, USA, 1999. [Google Scholar]
- Committee of Ecclesiastical Entities and Assets of the Italian Bishops’ Conference. Le Chiese non più utilizzate per il Culto. Rome, Italy, 4 October 2012. Available online: http://www.diocesisalerno.it/wp-content/uploads/2012/02/documento-cei-chiese-non-utilizzate.pdf (accessed on 24 May 2019).
- Congregation for Institutes of Consecrated Life and Societies of Apostolic Life. Economia a Servizio del Carisma e della Missione. Orientamenti, 1st ed.; Libreria Editrice Vaticana: Vatican City, Vatican, 2018; pp. 104–105. [Google Scholar]
- Gravagnuolo, A.; Saleh, R.; Ost, C.; Fusco Girard, L. Towards an evaluation framework to assess Cultural Heritage Adaptive Reuse impacts in the perspective of the Circular Economy. Urban. Inf. 2018, 279, 28–31. [Google Scholar]
- ICOMOS Charter. Principles for the analysis, conservation and structural restoration of architectural heritage. In Proceedings of the ICOMOS 14th General Assembly in Victoria Falls, Victoria Falls, Zimbabwe, 27–31 October 2003. [Google Scholar]
- Lo Faro, A.; Miceli, A. Riuso ed Accoglienza: Una Proposta per Villagonia (ME). In Proceedings of the IV International Conference ReUSO, Messina, Italy, 11–13 October 2018. [Google Scholar]
- UNI 11182:2006. Cultural Heritage. Natural and Artificial Stone. Description of the Alteration. Terminology and Definition. Ente Italiano di Normazione. 2006. Available online: https://infostore.saiglobal.com/en-au/ Standards/UNI-11182-2006-1071699_SAIG_UNI_UNI_2497752/ (accessed on 1 February 2019).
- Todres, L.; Galvin, K.T.; Holloway, I.M. The Humanization of Healthcare: A Value Framework for Qualitative Research. Int. J. Qual. Stud. Health Well-Being 2009, 4, 68–77. [Google Scholar] [CrossRef]
- Cornudella, J.; Por una Arquitectura más Empática. Humanizando los Entornos Sanitarios. Available online: http://hospitecnia.com/arquitectura/arquitectura-empatica-humanizando-entornos-sanitarios/ (accessed on 24 May 2019).
- Öhlén, J.; Ekman, I.; Zingmark, K.; Bolmsjö, I.; Benzain, E. Conceptual development of “at-homeness” despite illness and disease: A review. Int. J. Qual. Stud. Health Well-Being 2014, 9, 23677. [Google Scholar]
- Cunsolo, R. (Medical director at San Vincenzo Hospital, Taormina, Italy). Information and statistical data about the divisions of Medical Oncology and Pediatric Heart Surgery. Personal communication, 29 August 2017. [Google Scholar]
- Van Steenwinkel, I.; Van Audenhove, C.; Heylighen, A. Spatial Clues for Orientation: Architectural Design Meets People with Dementia. In Designing Inclusive Systems; Langdon, P., Clarkson, P., Robinson, P., Lazar, J., Heylighen, A., Eds.; Springer: London, UK, 2012; pp. 227–236. [Google Scholar]
- Caffò, A.; Hoogeveen, F.; Groenendaal, M.; Perilli, A.V.; Picucci, L.; Lancioni, E.G.; Bosco, A. Intervention strategies for spatial orientation disorders in dementia: A selective review. Dev. Neurorehabilit. 2014, 17, 200–209. [Google Scholar] [CrossRef] [PubMed]
- Turrini, D. Il Restauro secondo Massimo Carmassi. Costr. Laterizio 2009, 127, 40–43. [Google Scholar]
- Pascal, E.; Kostrzewa, J. Patrimoine de la santé: Vers une méthode de reconversion pour des sites historiques d’envergure urbaine. In Situ Rev. Patrim 2017, 31. Available online: http://journals.openedition.org/insitu/14469 (accessed on 24 May 2019).
- Brandi, C. Theory of Restoration, Cynthia Rockwell Trans; Nardini: Firenze, Italy, 2005; pp. 61–70. [Google Scholar]
- Hawkes, J. The Fourth Pillar of Sustainability: Culture’s Essential Role in Public Planning; Common Ground P/L: Melbourne, Australia, 2001. [Google Scholar]
- Soini, K.; Dessein, J. Culture-Sustainability Relation: Towards a Conceptual Framework. Sustainability 2016, 8, 167. [Google Scholar] [CrossRef]
- Soini, K.; Birkeland, I. Exploring the Scientific Discourse on Cultural Sustainability. Geoforum 2014, 51, 213–223. [Google Scholar] [CrossRef]
- McKenzie, S. Social Sustainability: Towards some Definitions. In Hawke Research Institute Working Paper Series No 27; University of South Australia: Magill, Australia, 2004; p. 18. [Google Scholar]
© 2019 by the authors. Licensee MDPI, Basel, Switzerland. This article is an open access article distributed under the terms and conditions of the Creative Commons Attribution (CC BY) license (http://creativecommons.org/licenses/by/4.0/).