Abstract
The use of lighting simulation tools has been growing over the past years which has improved lighting analysis. While computer simulations have proven to be a viable tool for analyzing lighting in physical environments, they have difficulty in assessing the effects of light on occupant’s perception. Evidence-based design (EBD) is a design method that is gaining traction in building design due to its strength in providing means to assess the effects of built environments on humans. The aim of this study was to develop a conceptual framework for integrating EBD with lighting simulation tools. Based on a literature review, it was investigated how EBD and lighting simulation can be combined to provide a holistic lighting performance evaluation method. The results show that they can mutually benefit from each other. EBD makes it possible to evaluate and/or improve performance metrics by utilizing user feedback. On the other hand, performance metrics can be used for a better description of evidence, and to analyze the effects of lighting with more details. The results also show that EBD can be used to evaluate light simulations to better understand when and how they should be performed. A framework is presented for integration of lighting simulation and EBD.
1. Introduction
The use of simulation tools in general and lighting simulation tools, in particular, have been growing over the recent years [1,2,3,4,5], which led to an improved quality of lighting analysis by providing quantitative and qualitative outputs. Photometric data or performance metrics are the main types of quantitative outputs; rendered images and data visualization that help the interpretation of the results are examples of the qualitative output type [6]. Today, lighting simulation is considered a primary building information modeling (BIM) use [7,8] and is increasingly incorporated by architects and engineers in the computer-aided design workflow [9], which assists the assessment of alternative solutions during design optimization. This is mainly a good development, but there is a risk of an overreliance on simulations.
Value-driven design (VDD) is a multidisciplinary design optimization strategy [10]. The use of lighting simulation for a value-driven design process was studied previously by the first author [11]. It was found that the chain of processes that lead to the generation of value have imperfect and missing links (indicated as dashed and dotted arrows, respectively, in Figure 1). No matter how accurate the simulation results and how well-defined the metrics, if they cannot be translated into a comparable value at an aggregate level, they remain as ineffective means to support design decisions.
Figure 1.
Translation from a design solution into value.
The results show that while lighting simulations are good for analysing the performance of physical environments, they are not optimal in assessing how lit environments are perceived [11]. Such assessments require direct feedback from users, either from real settings or laboratory environments. The former is known as post-occupancy evaluation (POE) [12]. The goal of POE is to learn from previous projects and apply the learning to the design of new projects for continuous improvement [13]. Data from the laboratory, POE, or other studies are disparate and do not have a standard framework or format that could be readily used by practitioners. Evidence-based design (EBD) provides a framework to compile and aggregate the knowledge based on evidence from various sources, and presents it in a way that would make it easier to apply the knowledge by practitioners such as architects and lighting designers [13].
The term EBD has evolved from other disciplines, in particular, medicine, which has used an evidence-based model to guide decisions and practices in their fields. The most widely accepted definition of evidence-based medicine (EBM) was introduced by Sackett et al. [14]. Hamilton and Stichler [15] adopted this definition to the field of the built environment, as follows:
“Evidence-based design is a process for the conscientious, explicit, and judicious use of current best evidence from research and practice in making critical decisions, together with an informed client, about the design of each individual and unique project.”(p. 3)
Interest in EBD has been growing extensively since Ulrich’s publication [16] addressed the effect of views of nature on patients [17]. In the building industry, EBD has been applied mainly to the design of healthcare facilities, even though, due to the flexibility of this method, it can be adopted by other types of buildings such as offices, schools, sports facilities, and so forth [18,19]. Proponents of EBD claim that it can help to enhance outcomes throughout all phases of design. As highlighted in the abovementioned definition, EBD is a process, and it is impossible and not recommended to see the best available evidence as a fixed and static guideline to support design decisions [19]. Collectively, the EBD method is an evolutionary process that continuously improves and builds on previously generated and published evidence. Unlike performance-based design (PBD), which relies heavily on numbers and engineering quantities [9], EBD is flexible and gives way to qualitative assessments, in addition to quantitative ones, which is one of its core strengths [20,21,22]. Another strength of EBD is that it helps meaningful and effective collaboration between client and users [23]. It provides a systematic understanding of end user’s requirements [24,25]. Although much is known about the effect of the built environment on human well-being, such as the importance of natural light and air quality, there remains much to be understood, like what constitutes good lighting.
The EBD method/process is criticized as well. Most often, EBD is too narrowly defined, stressing its application of isolated and fragmented knowledge, which may lead to negligence of important factors [17]. Techniques to overcome these shortcomings, like performing meta-analysis and identifying causalities rather than correlations, are very complicated and require applying scientific methods rigorously [26]. Deriving theories out of a set of evidences require specific skills and experience and is out of the scope of most EBD projects. Therefore, the usefulness of the efforts made in each project remains valid only for closely related contexts. The field of architecture has a limited experience with this type of research and, therefore, the availability of evidence is limited for specific applications [27]. Another issue is related to cases where the evidence and outcomes are expressed in qualitative terms. Turning qualitative expressions into engineering measures is not a trivial task and it can blur the line between engineering and art. Finally, the challenge of assessing evidence has remained one of the major impediments to its broader adoption, and it constitutes a source of criticism, see for instance [22,28].
The EBD method might seem an alternative design method for the more established methods such as PBD. The EBD method cannot replace current design methods, rather complement them. The aim of this study was to develop a conceptual framework for integrating EBD and PBD with the focus on using lighting simulation tools. A conceptual framework is defined as a network or a plane of linked concepts. Conceptual framework analysis offers a procedure of theorization for building conceptual frameworks based on grounded theory method [29]. To achieve the aim of this study, the following objectives were pursued:
- Provision of an overview of the available frameworks/models regarding EBD
- Checking for their suitability for integration with simulation
- Selection and alteration of a suitable EBD framework (referred to as EBD-SIM framework)
- Demonstration of the integration with lighting simulation requirements.
2. Method
A state-of-the-art literature review [30] was conducted to investigate the possibility of developing an integrated framework using EBD and lighting simulation tools. Literature extracted from the scientific database Scopus was studied. Scopus was chosen since it is the largest abstract and citation database of peer-reviewed literature and it provides access to science, technology, and medicine (STM) journal articles [31]. Scopus covers almost all important journals and conference papers relevant to the field of the study. Search results were narrowed to literature in the English language and to frameworks related to building, architecture, or built/lit environment. Results that were out of the scope of the study or redundant in the database were filtered and eliminated. Literature references of the selected articles were screened for additional relevant articles.
Searching the keywords were performed in two stages. In the first stage, the aim was to achieve the first objective of the study and provide an overview of the available EBD frameworks. The second stage aim was to provide inputs for the use of simulation, especially lighting simulation, in EBD. First, the requirements for the EBD process and the lighting simulation process were analyzed independently; then interaction points between the two processes, as well as how they can be integrated, were sought after.
Table 1 shows the stages and the terms that were searched through the articles’ title, abstract, and keywords metadata.
Table 1.
Search keywords through article’s title, abstract and keywords metadata
3. Results
At first, the results of the search for a suitable EBD framework based on literature outcomes are shown. Subsequently, the integration between the EBD and simulation tools are presented. Since light simulation was the focus of the framework extension, the results of the second stage of the literature review are not separately discussed but presented as support and elaboration within the new framework explanation.
3.1. Available Evidence-based design (EBD) Frameworks
The literature on EBD frameworks is diverse. The first search strategy resulted in 16 hits in which 12 articles were relevant to the scope of this study. The consultation of their literature references added five articles to the list. In total 17 studies were reviewed. The frameworks can be categorized into three types: (1) conceptual frameworks about EBD processes in general; (2) frameworks that strengthen EBD by integrating knowledge from other disciplines; and (3) frameworks based on EBD in a specific domain. The result of the literature search for available frameworks is shown in Table 2.
Table 2.
Overview of the literature results of the available frameworks with regards to EBD and their categorization in Type 1, 2, 3 and framework studies.
Type 1 frameworks have been the foundation for the framework developed within this research due to the need of a general conceptual framework as a base when integrating simulations. The frameworks in this type are described more in the next section. The Type 2 frameworks have not been directly utilized in this research, but they were used as a source of inspiration. An example of the Type 2 framework is the integration of the system research organizational model (SROM) with EBD, which helps in better organizing EBD research [26]. Type 3 frameworks rely heavily on literature and reviewing the available evidence to find the effects of built environments on humans. One of the most comprehensive studies in the domain of healthcare is conducted by Ulrich et al. [45], who reviewed the growing body of studies to guide healthcare design. In a follow-up study, a conceptual framework was developed [40]. The results of the Type 3 framework studies are mostly presented as conceptual frameworks or guidelines which can be used by practitioners or other researchers in EBD projects. They were not used directly in the development of EBD-SIM framework, instead, they can be used for mapping causes to effects that are of interest and translate them into performance metrics that can be calculated by simulation tools later.
3.2. Suitable Frameworks for Integration with Simulation
Two literature references ([25,43]) describe a conceptual framework (Type 1) illustrating an EBD process in general. Hamilton et al. [43] proposed a four-level conceptual model of evidence-based design practice wherein each subsequent level increases in research rigor. The focus of the first and second level is for gathering, analyzing, assessing, and generating evidence, and the two next levels deal with how to share the newly generated evidence.
The framework developed by the Center for Health Design (CHD) [25] was identified as most suitable for integration with computational modeling because it gives a holistic picture of EBD process by breaking it down into eight steps involved in different stages of a construction project and cover the levels of EBD as defined by Hamilton and colleagues. This makes it possible to investigate the integration of computational modelling in each step of the EBD process. The aim of the selected EBD framework was to integrate EBD into different stages of a typical building design process.
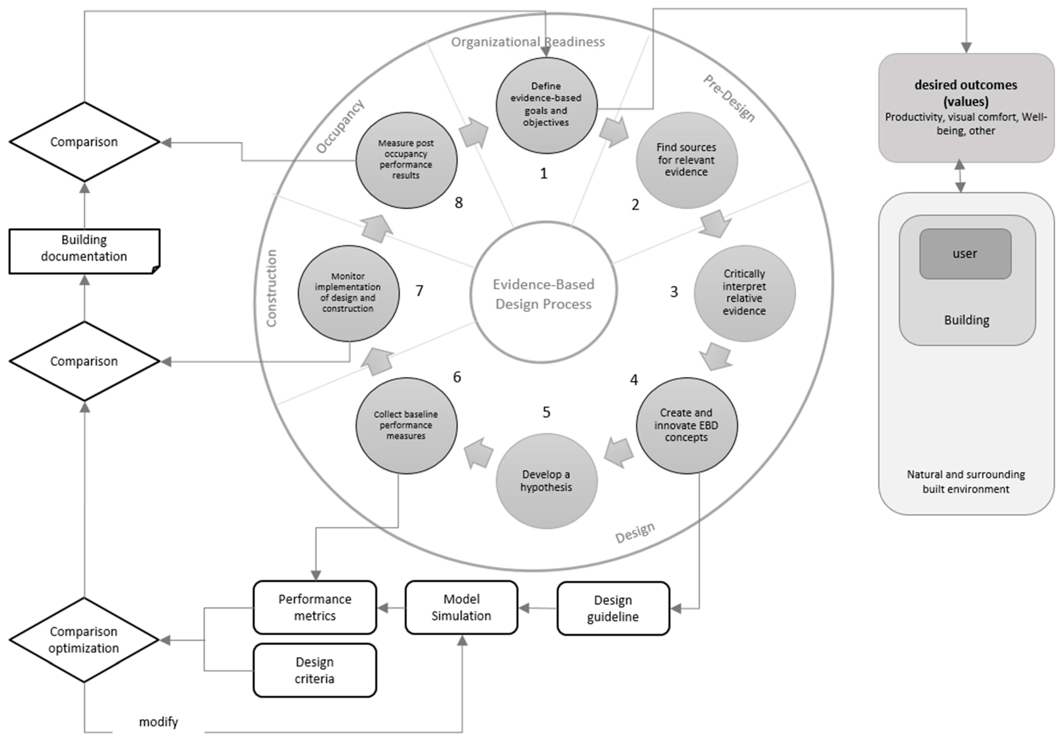
The CHD’s eight steps for EBD include: (1) the definition of key goals and objectives; (2) the finding of sources for relevant evidence; (3) critical interpretation of relevant evidence; (4) the creation and innovation of evidence-based design concepts; (5) the development of a hypothesis; (6) the collection of baseline performance measures; (7) the monitoring of implementation of design and construction; and (8) the measurement of post-occupancy performance results. It is important to note that while the steps appear linear, the EBD process is fluid and the steps can be repeated in different phases of the project, as well as that EBD is a continuous process, as shown in Figure 2. The CHD framework has influenced later work by Joseph et al. [21], who strengthened the EBD knowledge-base by developing standardized POE tools.
Figure 2.
The evidence-based design process, after [25].
3.3. Integration of Simulation and EBD Framework
Applications of simulations tools in EBD are discussed in some studies. For example, Zimring et al. [46] proposed 10 strategies for successfully implementing EBD, of which one is to use simulation for supporting and testing EBD processes. In the evidence development and application model developed by Chong et al. [24], simulation is highlighted as one of the today’s technologies that provide opportunities to refine, expand, and improve the designer’s abilities to generate form. Interplay between EBD and PBD/simulation is explained below. Some of the EBD steps (as can be seen in Figure 3) have interface with simulation for integration. Particularly, steps 4 and 6 have critical importance in this integration. Simulation can enhance EBD the degree to which greatly varies in different steps of EBD. In step 7, it is the simulation that is benefiting from EBD. In the following, the developed framework is described in a systematic manner following the different steps of a typical design process.
Figure 3.
The EBD-SIM framework, after [25].
Step 1: “Define evidence-based goals and objectives”
In this step, first, a vision is established “that defines the intentions, direction, and goals and objectives for the project. The team can then properly articulate the project goals in terms of their desired outcomes” [25] (p. 58). Some examples of desired outcomes (values) for building users (e.g., employee, employer, facility manager) include comfort, well-being, productivity, or durability (see Figure 3). Each of these outcomes has various aspects that are the concern of different disciplines. For example, comfort related to vision, thermal perception, and so forth. Visual outputs produced by lighting simulation tools (from previous related projects) may be used as means for communication as well as simulating user behavior for identifying user needs and preferences [22]. A study [47] shows an example of how visualization of standard rooms are used in discussions about solutions with the tenants.
Step 2: “Find sources for relevant evidence”
In the second step of EBD, relevant evidence is sought mainly from literature to “identify gaps in knowledge, determine what relevant research has already been performed, and inform the basis for new research” [25] (p. 58). There are several types of evidence that are categorized in different levels [48,49,50]. Usually, the most authentic source of evidence are standards and design handbooks. For atypical projects or when higher-than-normal quality is expected, progressive standards or other sources of evidence need to be found. At this stage of design, a base model does not exist to perform simulation; therefore, simulation of current projects cannot be used. However, simulations of previous projects can be used as a reference in an EBD process. Creating a database of such evidence can provide a valuable resource for helping designers and researchers to explore and filter previously designed and/or constructed design solutions to learn and apply the best available solution to the current study/design. Autodesk Insight 360 cloud-based performance data analysis is an example of a digitally produced database, and it allows users to upload their projects and share results [51]. However, to use simulation tools together with EBD, it is necessary that findings and evidence can be expressed quantitatively.
Step 3: “Critical interpretation of relevant evidence”
This step is “to determine if the evidence is credible and can be used to inform the design and the hypotheses, it is important to understand the relevance, rigour, validity and generalisation of the information cited” [25] (p. 58). To critically interpret the validity of evidence, Pati [22] and Stichler [52] developed frameworks for evaluating evidence.
When the evidence is related to physical factors (not human factors), it is usually possible to test their validity using (lighting) simulation tools. Simulations can only make a first assessment (e.g., check if the daylight glare probability (DGP) value, which is a metric for daylight glare assessment [53,54], is within a certain range), but it has to be evaluated by users to check whether the place where the DGP is evaluated is a relevant place in the building (i.e., if it is a toilet or storage room, it may be allowable to have a bit of glare). When using simulation for generating new evidence or to test the validity of evidence, it is also important to consider the validity of the simulation results (i.e., simulation engine, the input to the model, and the output results). Several studies (e.g., [55,56,57,58,59,60,61]) already considered the evaluation of simulation tools.
Step 4: “Create and innovate EBD concepts”
In this step, “relevant evidence is translated into design guidelines summary statements that designers use for guiding aesthetic, functional, or compositional decisions. The team can begin to create preliminary design concepts derived from the design guidelines” [22] (p. 58). The EBD method is developed to incorporate not only established knowledge (accessible through standards and design handbooks), but also more recent research findings in the design process, especially in cases where the knowledge is not present at all or has not yet been disseminated through standards/handbooks. These preliminary design concepts can be used to create a base design solution which, in turn, can be modelled via simulation software for further investigation. For a hypothetical goal of maximising daylight utilization, an example guideline could be stated as:
“Buildings elongated in the east-west direction expose the longer north and south sides for controlled daylighting, and high ceilings and windows allow for greater interior daylight penetration.”[62]
For qualitative aspects, when design requirements cannot directly be expressed by quantitative entities, these guidelines can be useful. For example, to create a modern-style room, the literature suggests that most people perceive a room as modern when minimal furnishings, a neutral color palette, and a cool light color are used. A first base design can use these statements as a guideline and translate them into a materialized floor plan.
This step is identified as one of the two main steps for use in the framework for integrating performance-driven design with EBD, which is elaborated in Figure 3.
Step 5: “Development of a hypothesis”
“The hypotheses are predictions of the expected relationship between variables and can be tested through empirical research. Hypotheses point out the direction for data collection and provide a guide for analyzing and interpreting the data” [25] (p. 58).
Like previous steps, simulation can be used when physical factors of building design are in question. For example, given the hypothesis of “elongating buildings in the east-west direction can maximise daylight utilisation”, different orientations of a building model can be simulated to test the hypothesis. (This hypothesis has already been studied and only given here to demonstrate the point.) The choice of metrics that need to be calculated using simulation tools and consequently the choice of simulation tools depends on the hypothesis being tested.
For concepts that are related to human perception, such as the previous example of modern-style room, visualizations can be used to check with the client if the requirement is largely met (if the room has a modern-style look). To test the validity of the hypothesis for certain, results from POE are needed.
DGP is an example of a metric that takes both physical and human factors into account. In this case, physical aspects can be tested using simulation; however, to see how much the results correspond to actual perceived visual comfort, it should be tested based on POE.
Step 6: “Collect baseline performance measures”
In this step, “the current processes are assessed at the macro level and project metrics are defined which will be used to measure outcomes. These will aid in the creation of the functional and space program” [25] (p. 58). This step plays an important role in the EBD-SIM integrated framework. Here, project values and requirements should be translated into design criteria expressed in terms of performance metrics. For example, a hypothetical design requirement of “providing visual comfort at workplace” can be translated into “DGP-value less than 0.35 (criteria for imperceptible glare)”. The results from the simulation are then compared to the design criteria. For the previous hypothetical goal of maximizing daylight utilization, example performance metrics are daylight factor, daylight autonomy, and useful daylight autonomy. Acceptable ranges for these metrics depending on the application and other variables can be found in lighting standards and handbooks. The selection of simulation tools highly depends on the metrics determined in this step, and it is important to document the tools and the data used so the simulation processes can be evaluated in the later steps.
A base model is first created with the help of guidelines produced in step 4. It is then modified to explore different alternatives. The modification-simulation-comparison cycle, also known as the optimization cycle, continues until the design criteria are met. The optimal model is then ready for construction. Figure 3 illustrates these processes.
Step 7: “Monitor implementation of design and construction”
In this step, “it is the responsibility of the project team to ensure that all design strategies are executed as specified in the design documents and in compliance with the proposed research plan. At the end of construction, the project team verifies that the commissioned building complies with the EBD intent and is ready for post-occupancy research” [25] (p. 58).
While designing, simulations can be performed to ensure that EBD intentions are implemented. As the design progresses, the accuracy of simulation results increases because more details appear in the models. When the construction of the building is completed, its performance can be measured using instruments, to ensure that design strategies meet the proposed research plan. These measurements can be compared with simulation results to assess the effectiveness of simulation and further improve the simulation process to be more valuable for future EBD projects. Simulation results can improve the quality of project documentation. It is also of importance to do an as-is simulation due to the next step. In this way simulations can be developed using EBD.
Step 8: “Measure post-occupancy performance results”
In the last step, “the research team implements the research study as outlined in the research plan, tracks any changes and makes necessary adjustments. Data collection is the most time-consuming and costly phase of a research project” [25] (p. 58). By conducting a post-occupancy evaluation study, user outcomes are assessed in relation to building performance.
Evidence can be seen as a cause-and-effect relationship. Causes can be formulated as model renderings such as high-dynamic-range imaging (HDRI) or (advanced) performance metrics, both of which can be produced by computer simulations. POE results constitute the effects. Therefore, it can be said that simulation supports documentation of evidence. The POE results can further optimize the assessment criteria of certain performance metrics. For instance, DGP currently has four classes with fixed ranges (intolerable glare, disturbing glare, perceptible glare, imperceptible glare), but maybe this can be further optimized by gathering more feedback from users. Joseph et al. [21] argued that design evaluation plays a critical role at various stages of the facility construction process, especially in the post-occupancy evaluation. They developed a toolkit for evaluating POE in a systematic manner.
Figure 3 shows how EBD, together with simulation, can form a holistic and comprehensive approach to building design: the EBD-SIM framework.
3.4. Demonstration of EBD Integration with Lighting Simulation Requirements
A lighting simulation is a computer-based effort to model the luminous environment in and around buildings. The main elements needed for lighting simulation include building geometry, material properties, and area of interest, for example, viewpoint or grid of sensor points. When more specific performance metrics are calculated, other input may be required. For example, weather data or sky model for the calculation of climate-based performance metrics, or optical material properties and their status in case of electrical lighting analysis. Space usage including the occupancy behavior or at least occupancy schedules for more human-centric analysis of the built environment can be added as inputs. The two most frequently used outcomes are luminance and illuminance distributions. Based on design goals, there are different metrics that can be calculated using a variety of tools.
Lighting metrics, as stated earlier, are the common interface between EBD and lighting simulation. For lighting simulation to be used together with EBD, it is necessary that the design criteria developed throughout the EBD process be expressed in terms of calculable lighting metrics. Typical sources for attaining design criteria are design handbooks (e.g., IEA Task 21 handbook) and standards (e.g., EN 12464:2011). To achieve a higher level of lighting quality, leading-edge performance metrics and standards that are less known to average practitioners and are focused on certain aspects of lighting design can be sought. Spatial daylight autonomy (sDA) and annual sunlight exposure (ASE) are the first illuminating engineering society (IES)-adopted evidence-based annual daylighting performance metrics in the lighting industry [63]. The WELL Building StandardTM is another recently developed standard based on EBD. The WELL Building StandardTM for Light provides guidelines that are aimed to minimize disruption to human body’s circadian system, enhance productivity, support good sleep quality and provide appropriate visual acuity where needed [64].
Tools like Velux Daylight Visualizer, LightSolve, and DAYSIM focus on daylight calculations, while DIAlux and Agi32 combine daylight and electric lighting calculations. These tools are all meant for (day) lighting design during early design stages, while other programs, like Radiance, are more intended for building research (instead of imaging only) and offer the flexibility to solve a great majority of daylight and electric lighting simulation problems. These programs are good to be used during the base design phase. Certain tools focus on specific functions, like Diva for Rhino or Honeybee as highly optimized daylighting and energy modelling plug-ins, or Evalglare as a plug-in for glare analysis. Lark Spectral Lighting is a new plug-in [65] for analyzing the relative impact of design options on the non-image-forming circadian system. After collecting baseline performance metrics or design guideline, appropriate simulation tools can be selected. (Mainly in steps 4, 5 and 6 of EBD-SIM framework.) Reeves et al. [66] discussed design variables that can be considered in building performance simulation throughout different phases of building life cycle. Application of lighting simulation tools in each phase is discussed by Ochoa et al. [6].
Most studies that were found during the literature search investigated the impact of the actual lit environment on occupants, for example, staff satisfaction [67] or healing environments [68]. The study of Mullins and Sabra [69] investigated the application of lighting simulation tools and parametric design via the EBD method. They aimed to develop a software-based assessment and evaluation method of EBD criteria. EBD criteria were extracted from relevant evidence, parametric tool prototypes were created by Rhinoceros 3D with plug-in Grasshopper, and a survey was conducted to evaluate the prototype. Based on the results, they concluded that a prototype is a meaningful tool for (1) integrating and using the evidence-based information; and (2) optimizing design processes and healthcare facility performance.
4. Discussion
One of the barriers for adopting EBD in the building design process is the limited amount of evidence sources (either via literature or via example projects) that can be readily used by the design practitioners. Industry players especially cross-company organizations at national and regional levels should get involved to address this issue so that the whole industry can benefit from the availability of practitioner-ready EBD studies.
EBD is multidisciplinary oriented in nature and evidence can be collected from a variety of disciplines, building performance simulation being one of them. Simulation results most often take the form of quantitative metrics. On the other hand, EBD outcomes may be expressed in terms of qualitative indicators. A prominent example is the EBD framework developed by Ulrich et al. for healthcare facility design [40,45]. These types of studies can help in better understanding the effects of the built environment on occupants. However, since EBD outcomes are formulated qualitatively, it becomes difficult to integrate them with simulation. Therefore, the translation of EBD results in a way that could be suitable for the use in conjunction with simulation tools is important and an intermediary step is necessary to translate these qualitative results quantitatively.
The goal of the evidence-based design is to improve outcomes and to continue to monitor the success of designs for subsequent decision-making [70]. Simulation tools can be used as a tool for communication in the early stage of design to get better insights into the main goals and objectives of the projects (step 1). Computer simulations have enabled the calculation of advanced metrics that were impossible to calculate manually. This makes the translation between values and design criteria easier (and faster). However, it is not only the translation between the EBD process and the simulation tool under continuous development, the actual use of building performance metrics in practice also requires attention. Davoodi [11] identified various barriers to the adoption of such metrics in the lighting design practice, for example, due to the lack of knowledge of new metrics or their applications. As stated earlier, EBD can enable the utilisation of recent research findings in practice, which can also include the utilization of advanced lighting metrics that require computer simulations for calculations.
Once sufficiently validated, the outcome of building/lighting performance simulation can provide new sources of relevant evidence, baseline performance measures, and/or innovative evidence-based design concepts within steps 2, 4, 5, and/or 6 of the EBD process. Linking building models with performance analysis results and POE results can provide a database to support learning from previous studies and to avoid repeating their mistakes. This database would make it possible to explore the effects of design variable on physical outcomes as well as user outcomes. This database will need to capture (1) building model; (2) simulation model (inputs); (3) simulation results (outputs)/predicted outcomes; (4) field measurements/actual outcomes; and (5) POE results. There are a multitude of factors that hinder realization of such a database. First and foremost is the heterogeneity of data due to the use of the different data models. This issue can be alleviated through standardization, data conversion, or data mining. The second barrier is heterogeneity in the accuracy of various simulation results and algorithms as well as collection methods for data from users or physical buildings. A possible solution is documenting the error margin while storing data. In the case of simulation results inconsistency, the simulation calculation settings as well as data related to the performed simulation study that indicates the level of complexity of the simulation, and its accuracy can be consulted.
A system similar to Autodesk Insight or SketchUp library can be a good starting point as they already capture the first three data categories mentioned earlier (model, inputs, outputs). By complementing it with actual outcomes and POE results, it can be a good manifestation of an evidence repository.
The challenge in the architecture, engineering and construction (AEC) industry, more than the availability of data, is the lack of an infrastructure that creates access to data that designers can understand, interpret, and act on to inform design and construction [24]. A vertical search engine tailored for evidence retrieval needs to be developed, which is engineered to address the specific designer queries in mind. To improve the usability of such an information retrieval system, the right data should be captured such as space functions, occupant types, project goals, and building context (natural environment and urban fabric). Similar issues exist in the healthcare sector, which has recently been addressed to some extent using cognitive computing and big data analytics [71]. These solutions can be adapted to make the use of EBD in AEC more practical.
5. Conclusions
The EBD-SIM framework is developed from integration of two existing design methods (EBD and PBD), which may have already been practiced by some designers. The aim was to systematize this integration and simplify its understanding by the illustration of this integration in a framework. The approach of the selected EBD framework was to integrate EBD into different steps of a typical building design process. The step-wise nature of the EBD framework helped to investigate the integration of EBD and lighting simulation in each stage of design process.
It was argued that the performance-based design approach, that is, simulation-aided, and EBD can mutually benefit from each other. EBD makes it possible to improve performance metrics through feedback from users. On the other hand, performance metrics can be used for a better description of the cause constituent of an evidence, and to analyze the effects of lighting with more details. This study proposed that if POE results are associated with simulation processes, it can lead to better documentation by capturing the effect constituent of evidence. These evidence sources can be collected in an organized repository to further develop and improve the simulation process.
- This study suggests that for an effective integration of EBD with simulation, the following points should be considered: The EBD process requires (even) more evidence input to further improve and be more frequently used
- Computational modelling can play a significant role in providing efficiently a large array of design variations which can be used for pre- and post-performance evaluation
- Building (lighting) simulation can provide and contribute to a database of evidence
- A critical step within the integration of (lighting) simulation in the EBD process is the translation between real-time user evaluation (values) and simulated evaluation.
Acknowledgments
The authors would like to acknowledge the financial support of the Region Jönköpings Län’s FoU-fond Fastigheter and the Bertil and Britt Svenssons Stiftelse för Belysningsteknik. Also, they would like to thank Geza Fischl for sharing insight and valuable knowledge about evidence-based design.
Conflicts of Interest
The authors declare no conflict of interest.
References
- Clarke, J.A.; Hensen, J.L.M. Integrated building performance simulation: Progress, prospects and requirements. Build. Environ. 2015, 91, 294–306. [Google Scholar] [CrossRef]
- Negendahl, K. Building performance simulation in the early design stage: An introduction to integrated dynamic models. Autom. Constr. 2015, 54, 39–53. [Google Scholar] [CrossRef]
- Wang, H.; Zhai, Z.J. Advances in building simulation and computational techniques: A review between 1987 and 2014. Energy Build. 2016, 128, 319–335. [Google Scholar] [CrossRef]
- Galasiu, A.D.; Reinhart, C.F. Current daylighting design practice: A survey. Build. Res. Inf. 2008, 36, 159–174. [Google Scholar] [CrossRef]
- Reinhart, C.; Fitz, A. Findings from a survey on the current use of daylight simulations in building design. Energy Build. 2006, 38, 824–835. [Google Scholar] [CrossRef]
- Ochoa Morales, C.E.; Aries, M.; Hensen, J. State of the art in lighting simulation for building science: A literature review. J. Build. Perform. Simul. 2012, 5, 209. [Google Scholar] [CrossRef]
- The Uses of Bim. Available online: http://bim.psu.edu/Uses/ (accessed on 28 June 2017).
- Kreider, R.; Messner, J.; Dubler, C. Determining the frequency and impact of applying BIM for different purposes on projects. In Proceedings of the 6th International Conference on Innovation in Architecture, Engineering and Construction (AEC), Loughborough, UK, 9–11 June 2010. [Google Scholar]
- Shi, X. Performance-based and performance-driven architectural design and optimization. Front. Archit. Civ. Eng. China 2010, 4, 512–518. [Google Scholar] [CrossRef]
- Sturges, J. Value Driven Design. Available online: http://www.vddi.org/vdd-home.htm#WhereVDD (accessed on 26 April 2016).
- Davoodi, A. Lighting Simulation for a More Value-Driven Building Design Process. Licentiate Thesis, Department of Architecture and Built Environment, Lund University, Lund, Sweden, 2016. [Google Scholar]
- Zimring, C.M.; Reizenstein, J.E. Post-occupancy evaluation an overview. Environ. Behav. 1980, 12, 429–450. [Google Scholar] [CrossRef]
- Vischer, J.C.; Zeisel, J. Bridging the Gap between Research and Design. Available online: https://fenix.tecnico.ulisboa.pt/downloadFile/3779577351816/EBD%20Vischer%20Zeisel%20in%20WHD-08.pdf (accessed on 28 June 2017).
- Sackett, D.L.; Rosenberg, W.M.; Gray, J.M.; Haynes, R.B.; Richardson, W.S. Evidence based medicine: What it is and what it isn’t. Br. Med. J. Publ. Group 1996, 312, 71–72. [Google Scholar] [CrossRef]
- Stichler, J.F.; Hamilton, D.K. Evidence-based design: What is it? Health Environ. Res. Des. J. 2008, 1, 3–4. [Google Scholar] [CrossRef]
- Ulrich, R. View through a window may influence recovery. Science 1984, 224, 224–225. [Google Scholar] [CrossRef]
- Zhang, Y.; Tzortzopoulos, P.; Kagioglou, M. Evidence-based design in healthcare: A lean perspective with an emphasis on value generation. In Proceedings of the 24th Annual Conference of the International Group for Lean Construction (IGLC), Boston, MA, USA, 20–22 July 2016; pp. 53–62. [Google Scholar]
- Muszynski, L. Studies Link Green Design, Occupant Productivty. Available online: http://www.facilitiesnet.com/Green/article/Studies-Link-Green-Design-Occupant-Productivty--11283?source=part (accessed on 28 June 2017).
- Hamilton, D.K.; Watkins, D.H. Evidence-Based Design for Multiple Building Types; John Wiley & Sons: Hoboken, NJ, USA, 2009. [Google Scholar]
- Lavy, S.; Kiss, C.W.; Fernandez-Solis, J.L. Linking design and energy performance in U.S. Military hospitals. Archit. Eng. Des. Manag. 2015, 11, 41–64. [Google Scholar] [CrossRef]
- Joseph, A.; Quan, X.; Keller, A.B.; Taylor, E.; Nanda, U.; Hua, Y. Building a knowledge base for evidence-based healthcare facility design through a post-occupancy evaluation toolkit. Intell. Build. Int. 2014, 6, 155–169. [Google Scholar] [CrossRef]
- Pati, D. A framework for evaluating evidence in evidence-based design. Health Environ. Res. Des. J. 2011, 4, 50–71. [Google Scholar] [CrossRef]
- Ferri, M.; Zygun, D.A.; Harrison, A.; Stelfox, H.T. Evidence-based design in an intensive care unit: End-user perceptions. BMC Anesthesiol. 2015, 15. [Google Scholar] [CrossRef] [PubMed]
- Chong, G.H.; Brandt, R.; Martin, W.M. Design Informed: Driving Innovation with Evidence-Based Design; John Wiley & Sons: Hoboken, NJ, USA, 2010. [Google Scholar]
- Malone, E.; Harmsen, C.; Reno, K.; Edelstein, E.; Hamilton, D.; Salvatore, A. An Introduction to Evidence Based Design: Exploring Healthcare and Design (EDAC Study Guide Series, Vol: 1); The Center for Health Design: Concord, CA, USA, 2008. [Google Scholar]
- Brewer, B.B.; Verran, J.A.; Stichler, J.F. The systems research organizing model: A conceptual perspective for facilities design. Health Environ. Res. Des. J. 2008, 1, 7–19. [Google Scholar] [CrossRef]
- Devlin, A.S.; Arneill, A.B. Health care environments and patient outcomes: A review of the literature. Environ. Behav. 2003, 35, 665–694. [Google Scholar] [CrossRef]
- Stankos, M.; Schwarz, B. Evidence-based design in healthcare: A theoretical dilemma. Interdiscip. Des. Res. e-J. 2007, 1, 1–15. [Google Scholar]
- Jabareen, Y. Building a conceptual framework: Philosophy, definitions, and procedure. Int. J. Qual. Methods 2009, 8, 49–62. [Google Scholar] [CrossRef]
- Grant, M.J.; Booth, A. A typology of reviews: An analysis of 14 review types and associated methodologies. Health Inf. Libr. J. 2009, 26, 91–108. [Google Scholar] [CrossRef] [PubMed]
- Burnham, J.F. Scopus database: A review. Biomed. Digit. Libr. 2006, 3. [Google Scholar] [CrossRef] [PubMed]
- Ahn, K. Store environment and consumer satisfaction: A theoretical framework for store design and management. Int. J. Des. Soc. 2016, 10, 13–32. [Google Scholar] [CrossRef]
- Carr, V.L.; Sangiorgi, D.; Büscher, M.; Junginger, S.; Cooper, R. Integrating evidence-based design and experience-based approaches in healthcare service design. Health Environ. Res. Des. J. 2011, 4, 12–33. [Google Scholar] [CrossRef]
- Hamed, S.; El-Bassiouny, N.; Ternès, A. Evidence-based design and transformative service research for the healthcare in hospitals: Setting the research agenda. Int. J. Pharm. Healthc. Mark. 2016, 10, 214–229. [Google Scholar] [CrossRef]
- Mogensen, J.E.; Fisker, A.M.; Poulsen, S.B. Smart textiles in humanistic hospital design: Future potentials related to the design principle of healing architecture. Int. J. Des. Soc. 2014, 7, 63–75. [Google Scholar] [CrossRef]
- Sadatsafavi, H.; Walewski, J. Corporate sustainability: The environmental design and human resource management interface in healthcare settings. Health Environ. Res. Des. J. 2013, 6, 98–118. [Google Scholar] [CrossRef]
- Shoemaker, L.K.; Kazley, A.S.; White, A. Making the case for evidence-based design in healthcare: A descriptive case study of organizational decision making. Health Environ. Res. Des. J. 2011, 4, 56–88. [Google Scholar] [CrossRef]
- Steinke, C.; Webster, L.; Fontaine, M. Evaluating building performance in healthcare facilities: An organizational perspective. Health Environ. Res. Des. J. 2010, 3, 63–83. [Google Scholar] [CrossRef]
- Taylor, E.; Hignett, S. The scope of hospital falls: A systematic mixed studies review. Health Environ. Res. Des. J. 2016, 9, 86–109. [Google Scholar] [CrossRef] [PubMed]
- Ulrich, R.S.; Berry, L.L.; Quan, X.; Parish, J.T. A conceptual framework for the domain of evidence-based design. Health Environ. Res. Des. J. 2010, 4, 95–114. [Google Scholar] [CrossRef]
- Zadeh, R.; Sadatsafavi, H.; Xue, R. Evidence-based and value-based decision making about healthcare design an economic evaluation of the safety and quality outcomes. Health Environ. Res. Des. J. 2015, 8, 58–76. [Google Scholar]
- Pati, D.; Barach, P. Application of environmental psychology theories and frameworks to evidence-based healthcare design. In Environmental Psychology: New Develpments; Valentín, J., Gamez, L., Eds.; Nova Science: Hauppauge, NY, USA, 2010; pp. 1–36. [Google Scholar]
- Hamilton, D.K. The four levels of evidence-based practice. Healthc. Des. 2003, 3, 18–26. [Google Scholar]
- Sailer, K.; Budgen, A.; Lonsdale, N.; Turner, A.; Penn, A. Evidence-based design: Theoretical and practical reflections of an emerging approach in office architecture. Presented at the 4th Design Research Society Conference, Sheffield, UK, 16–19 July 2008; Sefflield Hallm University: Sheffield, UK, 2009. ISBN 978-1-84387-293-1. [Google Scholar]
- Ulrich, R.S.; Zimring, C.; Zhu, X.; DuBose, J.; Seo, H.-B.; Choi, Y.-S.; Quan, X.; Joseph, A. A review of the research literature on evidence-based healthcare design. Health Environ. Res. Des. J. 2008, 1, 61–125. [Google Scholar] [CrossRef]
- Zimring, C.; Augenbroe, G.L.; Malone, E.B.; Sadler, B.L. Implementing healthcare excellence: The vital role of the ceo in evidence-based design. Health Environ. Res. Des. J. 2008, 1, 7–21. [Google Scholar] [CrossRef]
- Johansson, P.; Bruun, C. Value driven briefing process using ICT. In Proceedings of the CIB 2013 World Congress, Brisbane, Australia, 5–9 May 2013. [Google Scholar]
- DiCenso, A.; Bayley, L.; Haynes, R.B. Accessing pre-appraised evidence: Fine-tuning the 5S model into a 6S model. Evid. Based Nurs. 2009, 12, 99–101. [Google Scholar] [CrossRef] [PubMed]
- Haynes, R.B. Of studies, syntheses, synopses, summaries, and systems: The “5S” evolution of information services for evidence-based healthcare decisions. Evid. Based Med. 2006, 11, 162–164. [Google Scholar] [CrossRef] [PubMed]
- Stichler, J.F. Finding evidence to support facility design decisions. J. Nurs. Adm. 2008, 38, 153–156. [Google Scholar] [CrossRef] [PubMed]
- Autodesck Instight. Available online: https://insight.autodesk.com/oneenergy/ (accessed on 27 June 2017).
- Stichler, J.F. Evaluating the evidence in evidence-based design. J. Nurs. Adm. 2010, 40, 348–351. [Google Scholar] [CrossRef] [PubMed]
- Wienold, J. Dynamic Daylight Glare Evaluation. In Proceedings of the Building Simulation, Glasgow, UK, 27–30 July 2009; pp. 944–951. [Google Scholar]
- Wienold, J.; Christoffersen, J. Evaluation methods and development of a new glare prediction model for daylight environments with the use of CCD cameras. Energy Build. 2006, 38, 743–757. [Google Scholar] [CrossRef]
- Yaik-Wah, L.; Mohd, H.A.; Dilshan, R.O. Empirical validation of daylight simulation tool with physical model measurement. Am. J. Appl. Sci. 2010, 7, 1426–1431. [Google Scholar]
- Reinhart, C.F.; Walkenhorst, O. Validation of dynamic radiance-based daylight simulations for a test office with external blinds. Energy Build. 2001, 33, 683–697. [Google Scholar] [CrossRef]
- Labayrade, R.; Jensen, H.W.; Jensen, C. Validation of velux daylight visualizer 2 against CIE 171: 2006 test cases. In Proceedings of the 11th International IBPSA Conference, Glasgow, UK, 27–30 July 2009; pp. 1506–1513. [Google Scholar]
- Gibson, T.; Krarti, M. Comparative analysis of prediction accuracy from daylighting simulation tools. Leukos 2015, 11, 49–60. [Google Scholar] [CrossRef]
- Reinhart, C.; Breton, P.-F. Experimental validation of autodesk® 3ds max® design 2009 and daysim 3.0. Leukos 2009, 6, 7–35. [Google Scholar]
- Iversen, A.; Roy, N.; Hvass, M.; Jørgensen, M.; Christoffersen, J.; Osterhaus, W.; Johnsen, K. Daylight Calculations in Practice; Danish Building Research Institute, Aalborg University: Copenhagen, Denmark, 2013. [Google Scholar]
- Acosta, I.; Navarro, J.; Sendra, J.J. Towards an analysis of daylighting simulation software. Energies 2011, 4, 1010–1024. [Google Scholar] [CrossRef]
- 2030 Palette. Available online: http://2030palette.org/about (accessed on 27 June 2017).
- Heschong, L.; Wymelenberg, V.D.; Andersen, M.; Digert, N.; Fernandes, L.; Keller, A.; Loveland, J.; McKay, H.; Mistrick, R.; Mosher, B. Approved Method: IES Spatial Daylight Autonomy (sDA) and Annual Sunlight Exposure (ASE); IES-Illuminating Engineering Society: New York, NY, USA, 2012. [Google Scholar]
- Living, D. The Well Building Standard V1 with January 2017 Addenda; Delos Living LLC: New York, NY, USA, 2017. [Google Scholar]
- Lark Spectral Lighting for Grasshopper. Available online: http://blog.rhino3d.com/2015/11/lark-spectral-lighting-for-grasshopper.html (accessed on 27 June 2017).
- Reeves, T.; Olbina, S.; Issa, R. Guidelines for using building information modeling (BIM) for environmental analysis of high-performance buildings. In Proceedings of the 2012 ASCE International Conference on Computing in Civil Engineering, Clearwater Beach, FL, USA, 17–20 June 2012. [Google Scholar]
- Zuo, Q.; MaloneBeach, E.E. Assessing staff satisfaction with indoor environmental quality in assisted living facilities. J. Inter. Des. 2017, 42, 67–84. [Google Scholar] [CrossRef]
- Huisman, E.R.C.M.; Morales, E.; van Hoof, J.; Kort, H.S.M. Healing environment: A review of the impact of physical environmental factors on users. Build. Environ. 2012, 58, 70–80. [Google Scholar] [CrossRef]
- Mullins, J.S. Design of Parametric Software Tools: Optimizing Future Health Care Performance by Integrating Evidence-Based Knowledge in Architectural Design and Building Processes. Available online: https://books.google.se/books?id=b7RHRgcPs8EC&pg=PA37&dq=Design+of+parametric+software+tools:+Optimizing+future+health+care+performance+by+integrating+evidence-based+knowledge+in+architectural+design+and+building+processes&hl=en&sa=X&ved=0ahUKEwj825jppr_RAhUDDZoKHdqsAS8Q6AEIJTAA#v=onepage&q&f=true (accessed on 27 June 2017).
- Brawley, E.C. Creating caring environments. Alzheimer's Care Today 2005, 6, 263–264. [Google Scholar]
- Chen, Y.; Argentinis, J.E.; Weber, G. IBM watson: How cognitive computing can be applied to big data challenges in life sciences research. Clin. Ther. 2016, 38, 688–701. [Google Scholar] [CrossRef] [PubMed]
© 2017 by the authors. Licensee MDPI, Basel, Switzerland. This article is an open access article distributed under the terms and conditions of the Creative Commons Attribution (CC BY) license (http://creativecommons.org/licenses/by/4.0/).


