Optimization of an MPC Controller Based on a Hybrid Cooling Load Prediction Model and Experimental Validation in HVAC Systems
Abstract
1. Introduction
- (i)
- Load prediction for MPC. The accuracy of load prediction directly determines the MPC’s ability to balance energy efficiency and thermal comfort [15]. Zhao et al. demonstrated that in MPC-based heat pump systems, accurate load calculation is crucial to avoid “over-control” and “under-control” [16]. Afram et al. quantified this relationship, showing that in MPC systems integrated with an artificial neural network (ANN)-based load predictor, each 10% increase in load-prediction error results in a 5–8% decrease in the achieved energy-savings rate [17]. However, existing prediction methods have inherent limitations. Although physical models are precise, they are computationally intensive and sensitive to parameter values [18]. Data-driven models are fast but lack generalization ability and require large volumes of high-quality datasets [19]. The fundamental challenge is that predictions used for control require not only accuracy but also adaptability to varying operating conditions [20].
- (ii)
- Robustness of MPC under model mismatch. Even complex controllers will fail when their underlying models are inaccurate. HVAC systems are confronted with continuous fluctuations in load-driven factors, including outdoor meteorological conditions and varying indoor occupancy density [21]. Oldewurtel et al. emphasized that MPC inherently relies on real-time load calculation to capture these dynamic changes; otherwise, the system will experience control lag [22]. Physical models are particularly susceptible to parameter errors—Mui et al. achieved a prediction error of 5–8% in a controlled environment [23], but this accuracy degrades rapidly when actual building parameters deviate from design values. In real-world buildings, such model mismatch is not an exception but the norm, yet most MPC methods assume that the model is perfect.
- (iii)
- Hybrid or gray-box correction methods. To mitigate these limitations, researchers have developed hybrid models (also referred to as “gray-box models”), which combine simplified physical models with data-driven techniques for error correction. Cipriano reduced computational time by 60% while maintaining prediction error below 10% [20], and Peng et al. applied a similar method to mixed-mode buildings [24]. However, a critical limitation emerges upon careful examination: the correction mechanisms in these methods are inherently reactive. Instead of proactively suppressing disturbances within the prediction horizon, they use data-driven components to correct steady-state deviations after the prediction error has been observed. Therefore, their improvements in dynamic disturbance suppression remain limited, and they cannot fundamentally resolve the instability issue in MPC load prediction when facing rapidly changing conditions.
- (iv)
- Challenges in Field Validation. The disparity between simulated performance and real-world implementation remains a persistent barrier [25]. Field studies of cloud-based MPC retrofit projects have shown that inaccurate load calculations are a primary cause of the gap between simulated and actual energy savings. Bird et al. observed in an MPC project for a commercial building that the deviation between the predicted and actual cooling load during peak periods exceeded 20%, resulting in an actual energy savings rate 12% lower than the simulated value [26]. Almatared et al. validated their approach in commercial buildings under the extreme climatic conditions of Saudi Arabia, achieving a 9.7% reduction in operating costs, while also demonstrating that the performance of different models varies significantly across different climates [27]. These implementation gap demonstrates that laboratory success does not guarantee reliability in practical applications, and even field-validated models face cross-scenario generalization challenges.
2. Methodology
2.1. Load Calculation Models for MPC
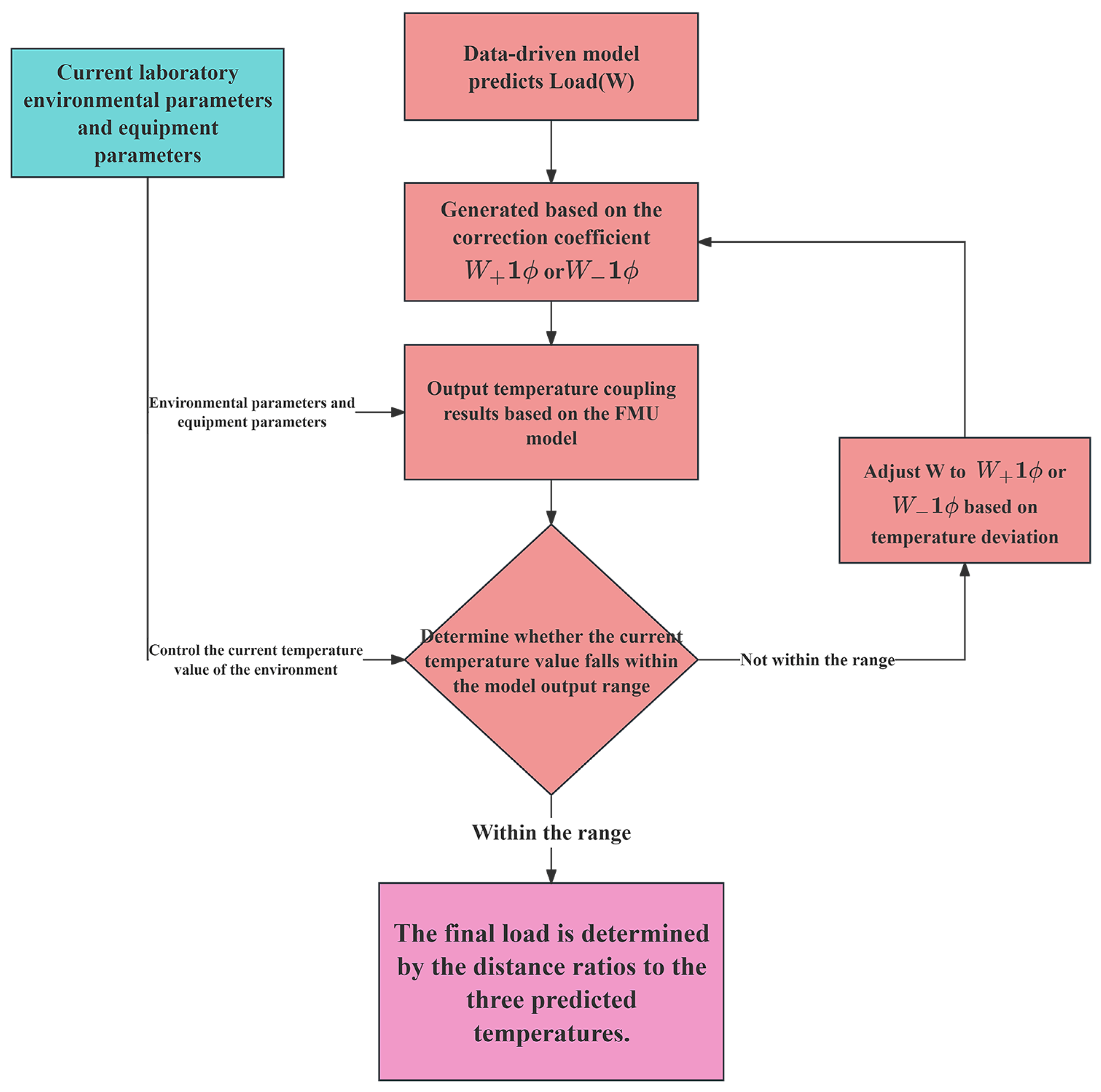
- Current indoor/outdoor environmental parameters and device control signals are input into the simulation model.
- The initial load estimate—provided by a data-driven predictor trained on historical data—is used to generate three candidate load values , and via correction coefficients.
- If the current measured temperature lies within the range of model-predicted temperatures corresponding to these three loads, the final predicted load is generated according to the distance ratios between the measured temperature and the three predicted temperatures.
- If the measured temperature lies outside this range, the value of W is adjusted in the corresponding direction to or . Three new candidate load values are then regenerated based on the updated W, and the judgment is repeated. This process continues until the measured temperature falls within the range of the three predicted temperatures. The final predicted load is determined according to the distance ratio between the measured temperature and the three predicted temperatures.

2.2. MPC Controller Structure
2.3. Evaluation Metric
3. Experimental
3.1. Experimental Setup and Laboratory Model
3.2. Simulation Model of MPC Controller
- Input parameter generation: Control parameters (e.g., chiller water outlet temperature set points) were calculated as the arithmetic mean of 15 sampling points within each 15 min window to form model inputs.
- Simulation initialization: At the start of each test window, the model’s initial system temperature was calibrated to match the actual measured temperature at the first minute of the period.
- Simulation execution: Based on the initialized state and averaged input parameters, a continuous 900 s (15 min) simulation was performed to generate temperature prediction sequences.
- MPC computational feasibility: A 15 min cycle provides sufficient solution time for optimization algorithms while maintaining control command update frequency, which has been widely adopted as the computational step size in building MPC studies [16].
3.3. Load Prediction and Data-Driven Models for MPC Controllers
3.4. Experimental Arrangement
3.4.1. Controller Implementation and Variants
3.4.2. Experimental Procedure and Evaluation Metrics
4. Results and Discussion
4.1. Outdoor Conditions
4.2. Load Prediction Accuracy
- Controller 1 (Thermal equilibrium theoretical model)
- 2.
- Controller 2 (Data-Driven Model)
- 3.
- Controller 3 (Closed-Loop Load Gray Model)
4.3. Controlled Temperature Stability
4.4. Comprehensive Controller Performance
5. Conclusions and Future Work
Supplementary Materials
Author Contributions
Funding
Data Availability Statement
Acknowledgments
Conflicts of Interest
References
- Tsinghua University, Building Energy Efficiency Research Center (BEERC). China Building Energy Efficiency Annual Development Report 2025; China Architecture & Building Press: Beijing, China, 2025; Available online: https://book.yunzhan365.com/lyeh/kuwb/mobile/index.html (accessed on 6 March 2026).
- Yang, L.; Yan, H.; Lam, J.C. Thermal Comfort and Building Energy Consumption Implications—A Review. Appl. Energy 2014, 115, 164–173. [Google Scholar] [CrossRef]
- Yao, Y.; Shekhar, D.K. State of the Art Review on Model Predictive Control (MPC) in Heating Ventilation and Air-Conditioning (HVAC) Field. Build. Environ. 2021, 200, 107952. [Google Scholar] [CrossRef]
- Michailidis, P.; Michailidis, I.; Minelli, F.; Coban, H.H.; Kosmatopoulos, E. Model Predictive Control for Smart Buildings: Applications and Innovations in Energy Management. Buildings 2025, 15, 3298. [Google Scholar] [CrossRef]
- Serale, G.; Fiorentini, M.; Capozzoli, A.; Bernardini, D.; Bemporad, A. Model Predictive Control (MPC) for Enhancing Building and HVAC System Energy Efficiency: Problem Formulation, Applications and Opportunities. Energies 2018, 11, 631. [Google Scholar] [CrossRef]
- Yang, G.; Xiao, J.; Gao, J.; Cheng, J.; Zou, Y.; Xu, X.; Chen, G. Multivariate Linear Optimal Control Approach in Small-Scale ASHP-Integrated Central Air Conditioning Systems: Enhanced Temperature Regulation and Energy Efficiency. J. Build. Eng. 2025, 112, 113764. [Google Scholar] [CrossRef]
- Sturzenegger, D.; Gyalistras, D.; Morari, M.; Smith, R.S. Model Predictive Climate Control of a Swiss Office Building: Implementation, Results, and Cost–Benefit Analysis. IEEE Trans. Control Syst. Technol. 2016, 24, 1–12. [Google Scholar] [CrossRef]
- Cipriano, G.T.A. A Hybrid MPC Optimization Approach for HVAC Direct Load Control. IFAC Proc. Vol. 2012, 45, 152–157. [Google Scholar] [CrossRef]
- Taheri, S.; Amiri, A.J.; Razban, A. Real-World Implementation of a Cloud-Based MPC for HVAC Control in Educational Buildings. Energy Convers. Manag. 2024, 305, 118270. [Google Scholar] [CrossRef]
- Zheng, Z.; Wu, H.; Lin, H.; Li, Y.; Liao, Y.; Huang, Z.; Tan, F. Operational Optimization of Hospital Energy Systems Based on ANN-MPC Control. J. Build. Eng. 2025, 114, 114352. [Google Scholar] [CrossRef]
- Tomažič, S.; Škrjanc, I. Advanced Model Predictive Control Strategies for Energy-Efficient HVAC Systems in Pharmaceutical Facilities. Energy Build. 2025, 347, 116348. [Google Scholar] [CrossRef]
- Rigo-Mariani, R.; Yakub, A. Decision Tree Variations and Online Tuning for Real-Time Control of a Building in a Two-Stage Management Strategy. Energies 2024, 17, 2730. [Google Scholar] [CrossRef]
- Theisinger, L.; Frank, M.; Weigold, M. Systematic Development of Application-Oriented Operating Strategies for the Example of an Industrial Heating Supply System. Energies 2024, 17, 2086. [Google Scholar] [CrossRef]
- Zhang, Y.; Wang, D.; Wang, G.; Xu, P.; Zhu, Y. Data-Driven Building Load Prediction and Large Language Models: Comprehensive Overview. Energy Build. 2025, 326, 115001. [Google Scholar] [CrossRef]
- Azzi, A.; Abid, M.; Hanif, A.; Bensag, H.; Tabaa, M.; Hachimi, H.; Youssfi, M. A Hybrid Control Strategy Combining Reinforcement Learning and MPC-LSTM for Energy Management in Building. Energies 2025, 18, 4783. [Google Scholar] [CrossRef]
- Zhao, Z.; Wang, C.; Wang, B. Adaptive Model Predictive Control of a Heat Pump-Assisted Solar Water Heating System. Energy Build. 2023, 300, 113682. [Google Scholar] [CrossRef]
- Afram, A.; Janabi-Sharifi, F.; Fung, A.S.; Raahemifar, K. Artificial Neural Network (ANN) Based Model Predictive Control (MPC) and Optimization of HVAC Systems: A State of the Art Review and Case Study of a Residential HVAC System. Energy Build. 2017, 141, 96–113. [Google Scholar] [CrossRef]
- Blum, D.; Arendt, K.; Rivalin, L.; Piette, M.A.; Wetter, M.; Vejeb, C.T. Practical Factors of Envelope Model Setup and Their Effects on the Performance of Model Predictive Control for Building Heating, Ventilating, and Air Conditioning Systems. Appl. Energy 2019, 236, 410–425. [Google Scholar] [CrossRef]
- Tang, L.; Xie, H.; Wang, Y.; Xu, Z. Deeply Flexible Commercial Building HVAC System Control: A Physics-Aware Deep Learning-Embedded MPC Approach. Appl. Energy 2025, 388, 125631. [Google Scholar] [CrossRef]
- Wang, H.; Mai, D.; Li, Q.; Ding, Z. Evaluating Machine Learning Models for HVAC Demand Response: The Impact of Prediction Accuracy on Model Predictive Control Performance. Buildings 2024, 14, 2212. [Google Scholar] [CrossRef]
- Wang, Z.; Calautit, J.; Tien, P.W.; Wei, S.; Zhang, W.; Wu, Y.; Xia, L. An Occupant-Centric Control Strategy for Indoor Thermal Comfort, Air Quality and Energy Management. Energy Build. 2023, 285, 112899. [Google Scholar] [CrossRef]
- Oldewurtel, F.; Parisio, A.; Jones, C.N.; Morari, M.; Gyalistras, D.; Gwerder, M.; Stauch, V.; Lehmann, B.; Wirth, K. Energy Efficient Building Climate Control Using Stochastic Model Predictive Control and Weather Predictions. In Proceedings of the American Control Conference, Baltimore, MD, USA, 30 June–2 July 2010; pp. 5100–5105. [Google Scholar]
- Mui, K.W.; Wong, L.T.; Satheesan, M.K.; Balachandran, A. A Hybrid Simulation Model to Predict the Cooling Energy Consumption for Residential Housing in Hong Kong. Energies 2021, 14, 4850. [Google Scholar] [CrossRef]
- Peng, Y.; Lei, Y.; Tekler, Z.D.; Antanuri, N.; Lau, S.-K.; Chong, A. Hybrid System Controls of Natural Ventilation and HVAC in Mixed-Mode Buildings: A Comprehensive Review. Energy Build. 2022, 276, 112509. [Google Scholar] [CrossRef]
- Liu, D.; Zhao, J.; Wu, Y.; Tian, Z. Research on Real-Time Control Strategy of Air-Conditioning Water System Based on Model Predictive Control. Buildings 2025, 15, 1654. [Google Scholar] [CrossRef]
- Bird, M.; Daveau, C.; O’Dwyer, E.; Acha, S.; Shah, N. Real-World Implementation and Cost of a Cloud-Based MPC Retrofit for HVAC Control Systems in Commercial Buildings. Energy Build. 2022, 270, 112269. [Google Scholar] [CrossRef]
- Almatared, M.; Sulaiman, M.; Alghamdi, A.; Nasrallah, E. An Artificial-Intelligence-Based Predictive Maintenance Strategy Using Long Short-Term Memory Networks for Optimizing HVAC System Performance in Commercial Buildings. Buildings 2025, 15, 4129. [Google Scholar] [CrossRef]
- Valenzuela, P.E.; Ebadat, A.; Everitt, N.; Parisio, A. Closed-Loop Identification for Model Predictive Control of HVAC Systems: From Input Design to Controller Synthesis. IEEE Trans. Control Syst. Technol. 2020, 28, 1681–1695. [Google Scholar] [CrossRef]




















| Category | Specific Information |
|---|---|
| Dataset Period |
|
| Raw Sampling Rate | 1 min per sample (1 Hz) for all sensor and equipment operational data |
| Data Aggregation Rule | Arithmetic mean over a 15 min time window for all raw data to generate experimental input parameters; time step Δt = 900 s (balanced for engineering control stability and computational feasibility) |
| Effective Sample Size |
|
| Feature Preprocessing |
|
| Data-Driven Model Hyperparameter |
|
| Model Evaluation Split |
|
| Key Experimental Setup & Parameters |
|
| Equipment Name | Control Content | Controlling Section |
|---|---|---|
| Air-source Heat Pump | Host Outlet Water T | 7–15 °C |
| Air Handling Unit | Unit Operating Frequency | 35–50 Hz |
| Fan Coil Unit 1# | Coil Gear Stage | Gear 1, Gear 2, Gear 3 |
| Fan Coil Unit 2# | Coil Gear Stage | Gear 1, Gear 2, Gear 3 |
| Water Pump | Water Pump Frequency | 35–50 Hz |
| Parameter Name | Unit | Category | Description |
|---|---|---|---|
| Host Outlet Water Temperature | °C | input | Chilled water supply temperature set by the chiller; the chiller automatically adjusts its load rate based on the actual supply temperature. |
| Water Pump Frequency | Hz | input | Water pump frequency: It regulates the flow rate of the entire chilled water system. |
| Coil#1 Gear Stage | input | Fan Coil Unit (FCU) speed setting: This setting adjusts the FCU’s airflow rate, with options for Low, Medium, and High. | |
| Coil#2 Gear Stage | input | ||
| Unit Operating Frequency | Hz | Input | Air Handling Unit frequency: it regulates the supply air volume of the entire unit. |
| Outdoor temperature | °C | Input | Outdoor average temperature |
| Indoor temperature | °C | Input | Indoor average temperature |
| Predict Load | W | Output | Predicted Load for the next 15 min |
| Model Name | MAPE | MAE | MSE | R2 |
|---|---|---|---|---|
| ANN | 2.21% | 56.42 | 5318.04 | 0.9425 |
| RF | 1.46% | 37.19 | 2665.89 | 0.9712 |
| XGBOOST | 1.29% | 33.37 | 2085.33 | 0.9775 |
| SVR | 1.37% | 35.09 | 2392.78 | 0.9741 |
| MPC Name | Hardware Transmission | Load Calculation Model | Laboratory Simulation Model | Multi-Objective Optimization Model |
|---|---|---|---|---|
| Controller 1 | Cloud-connected PLC with field sensors | Thermal equilibrium theoretical model | Modelica model | Particle swarm optimization algorithm |
| Controller 2 | Cloud-connected PLC with field sensors | XGBoost | Modelica model | Particle swarm optimization algorithm |
| Controller 3 | Cloud-connected PLC with field sensors | CLLGM | Modelica model | Particle swarm optimization algorithm |
| MPC Name | Hardware Transmission | Load Calculation Model | Laboratory Simulation Model | Multi-Objective Optimization Model |
| Metric | Controller 1 | Controller 2 | Controller 3 |
|---|---|---|---|
| Day 1 Mean Temperature (°C) | 35.92 | 35.55 | 36.30 |
| Day 2 Mean Temperature (°C) | 35.83 | 36.15 | 36.93 |
| Day 3 Mean Temperature (°C) | 36.02 | 36.09 | 36.09 |
| Overall Mean ± SD (°C) | 35.92 ± 0.08 | 35.93 ± 0.27 | 36.44 ± 0.36 |
| 95% Confidence Interval (°C) | [35.79, 36.05] | [35.53, 36.33] | [35.93, 36.95] |
| ANOVA F-statistic | 2.5345 | ||
| ANOVA p-value | 0.1593 | ||
| Pairwise t-test p-values | All > 0.05 | ||
| MPC Name | Day 1 (MAE/MAPE) | Day 2 (MAE/MAPE) | Day 3 (MAE/MAPE) | Mean (MAE/MAPE) |
|---|---|---|---|---|
| Controller 1 | 392.14W/15.70% | 618.12W/26.15% | 618.12W/26.15% | 544.07W/22.04% |
| Controller 2 | 285.76W/11.58% | 422.55W/16.63% | 344.56W/13.05% | 351.05W/13.77% |
| Controller 3 | 331.19W/13.25% | 396.11W/13.85% | 335.74W/12.79% | 354.33W/13.14% |
| Index | Controller 1 | Controller 2 | Controller 3 | ANOVA |
|---|---|---|---|---|
| TDI Mean ± SD (°C·h) | 4.86 ± 1.48 | 1.44 ± 0.20 | 0.28 ± 0.28 | F = 21.99, p = 0.0017 |
| TDI 95% CI (°C·h) | [2.31, 7.41] | [1.04, 1.84] | [−0.42, 0.98] | |
| TDI vs. C3 | 94.19%/80.43% | |||
| TDI p (vs. C3) | p = 0.0296 | p = 0.0059 | ||
| MDE Mean ± SD (°C) | 2.46 ± 0.68 | 2.11 ± 0.63 | 0.74 ± 0.36 | F = 7.56, p = 0.0229 |
| MDE 95% CI (°C) | [0.77, 4.14] | [0.55, 3.66] | [−0.17, 1.64] | |
| MDE reduction vs. C3 | 70.02%/64.99% | |||
| p-value (vs. C3) | p = 0.0293 | p = 0.0422 |
| Index | Controller 1 | Controller 2 | Controller 3 | ANOVA |
|---|---|---|---|---|
| Energy Mean ± SD (kW) | 1356.60 ± 28.08 | 1473.00 ± 29.70 | 1359.40 ± 261.07 | F = 0.5684 |
| Energy 95% CI (kW) | [1286.83, 1426.37] | [1399.21, 1546.79] | [710.88, 2007.92] | p = 0.5942 |
| Energy p (vs. C3) | p = 0.9869 | p = 0.5303 | ||
| Energy vs. C3 (%) | 0.21% | −7.71% | ||
| Score Mean ± SD | 38.72 ± 19.05 | 73.91 ± 0.77 | 86.15 ± 8.51 | F = 12.5154 |
| Score 95% CI | [−8.61, 86.05] | [71.99, 75.84] | [65.02, 107.28] | p = 0.0072 |
| Score p (vs. C3) | p = 0.0338 | p = 0.1292 | ||
| Score vs. C3 (%) | 122.49% | 16.55% |
Disclaimer/Publisher’s Note: The statements, opinions and data contained in all publications are solely those of the individual author(s) and contributor(s) and not of MDPI and/or the editor(s). MDPI and/or the editor(s) disclaim responsibility for any injury to people or property resulting from any ideas, methods, instructions or products referred to in the content. |
© 2026 by the authors. Licensee MDPI, Basel, Switzerland. This article is an open access article distributed under the terms and conditions of the Creative Commons Attribution (CC BY) license.
Share and Cite
Zhang, S.; Lei, X.; Shan, X.; Li, T.; Wu, W. Optimization of an MPC Controller Based on a Hybrid Cooling Load Prediction Model and Experimental Validation in HVAC Systems. Buildings 2026, 16, 1269. https://doi.org/10.3390/buildings16061269
Zhang S, Lei X, Shan X, Li T, Wu W. Optimization of an MPC Controller Based on a Hybrid Cooling Load Prediction Model and Experimental Validation in HVAC Systems. Buildings. 2026; 16(6):1269. https://doi.org/10.3390/buildings16061269
Chicago/Turabian StyleZhang, Shen, Xuelian Lei, Xiaofang Shan, Ting Li, and Wenyu Wu. 2026. "Optimization of an MPC Controller Based on a Hybrid Cooling Load Prediction Model and Experimental Validation in HVAC Systems" Buildings 16, no. 6: 1269. https://doi.org/10.3390/buildings16061269
APA StyleZhang, S., Lei, X., Shan, X., Li, T., & Wu, W. (2026). Optimization of an MPC Controller Based on a Hybrid Cooling Load Prediction Model and Experimental Validation in HVAC Systems. Buildings, 16(6), 1269. https://doi.org/10.3390/buildings16061269
