The Physiological and Psychological Effects of the Built Environment: Research Progress and Implications
Abstract
1. Introduction
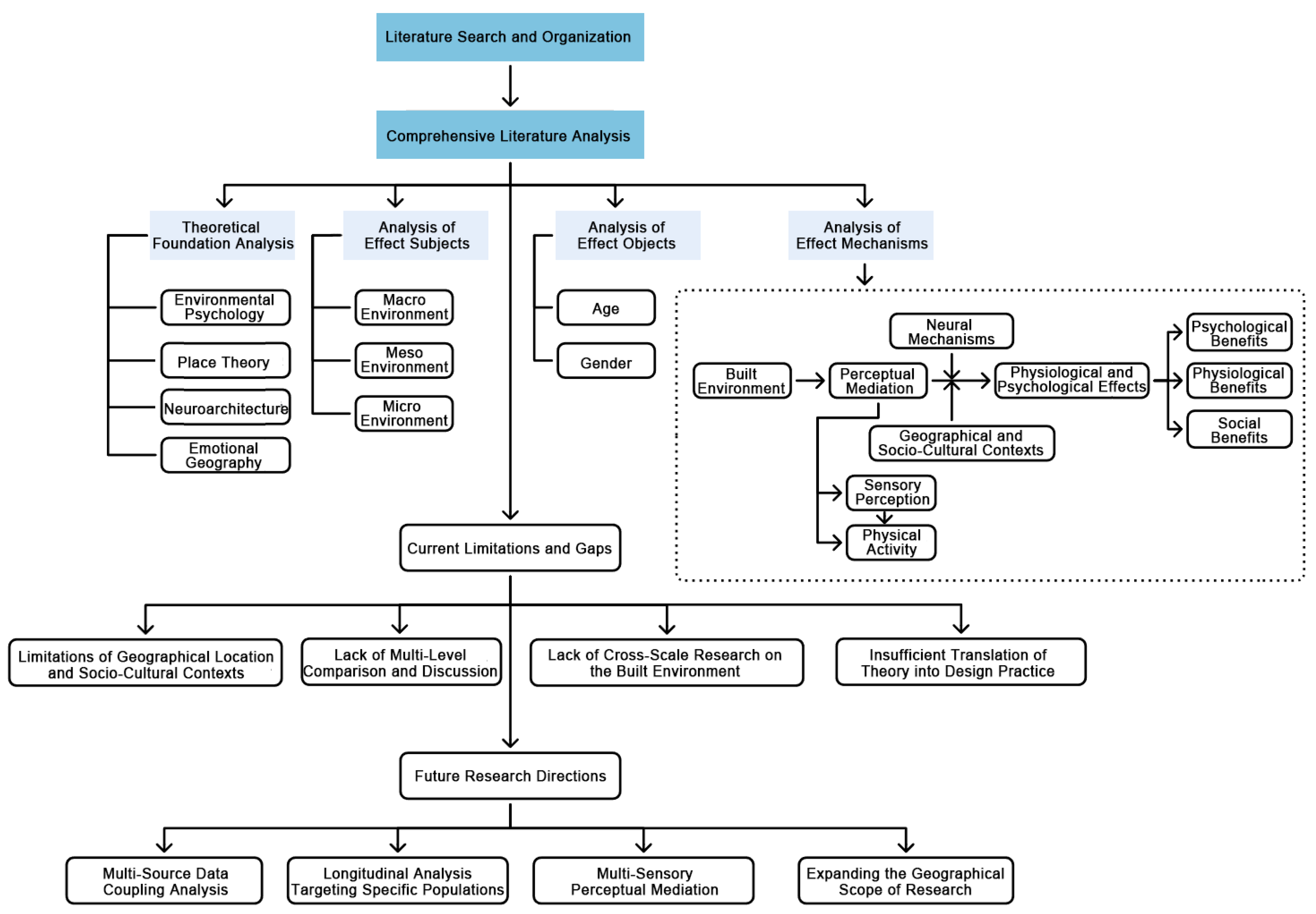
2. Methodology
3. Thematic Analysis
3.1. Theoretical Foundation Development
3.1.1. Environmental Psychology
3.1.2. Place Theory
3.1.3. Emotional Geography
3.1.4. Neuroarchitecture
3.2. Development Trends in Research on the Physiological and Psychological Effects of the Built Environment
3.2.1. Hierarchical Scaling of Effect Agents
3.2.2. Refining Effect Objects
3.2.3. Deepening the Effect Mechanism
- (1)
- Sensory Perception
- (2)
- Physical Movement
- (3)
- Place Cognition
3.2.4. Innovative Integration of Research Methods and Technologies
4. Discussion
4.1. Synthesis Beyond Description
4.2. Structural Gaps
4.3. Methodological Reflection
4.3.1. Data Constraints
4.3.2. Generalizability and Transferability Issues
4.3.3. Boundary Conditions of the Framework
4.4. Theoretical and Practical Implications
4.4.1. Theoretical Contributions
4.4.2. Practical Implications
4.4.3. Future Research Directions
5. Conclusions
Author Contributions
Funding
Data Availability Statement
Acknowledgments
Conflicts of Interest
References
- Bird, E.L.; Ige, J.; Pilkington, P.; Pinto, A.; Petrokofsky, C.; Burgess-Allen, J. Built and natural environment planning principles for promoting health: An umbrella review. BMC Public Health 2018, 18, 930. [Google Scholar] [CrossRef]
- Andalib, E.; Temeljotov-Salaj, A.; Steinert, M.; Johansen, A.; Aalto, P.; Lohne, J. The interplay between the built environment, health, and well-being—A scoping review. Urban Sci. 2024, 8, 184. [Google Scholar] [CrossRef]
- Roe, J.J.; Thompson, C.W.; Aspinall, P.A.; Brewer, M.J.; Duff, E.I.; Miller, D.; Mitchell, R.; Clow, A. Green space and stress: Evidence from cortisol measures in deprived urban communities. Int. J. Environ. Res. Public Health 2013, 10, 4086–4103. [Google Scholar] [CrossRef]
- Lai, Y.; Wang, P.; Wen, K. Exploring the Impact of Public Spaces on Social Cohesion in Resettlement Communities from the Perspective of Experiential Value: A Case Study of Fuzhou, China. Buildings 2024, 14, 3141. [Google Scholar] [CrossRef]
- Erfanian, M.; Mitchell, A.J.; Kang, J.; Aletta, F. The psychophysiological implications of soundscape: A systematic review of empirical literature and a research agenda. Int. J. Environ. Res. Public Health 2019, 16, 3533. [Google Scholar] [CrossRef] [PubMed]
- Jung, D.; An, J.; Hong, T. Exploring the relationship between office lighting, cognitive performance, and psychophysiological responses: A multidimensional approach. Build. Environ. 2024, 263, 111863. [Google Scholar] [CrossRef]
- Jo, H.; Song, C.; Miyazaki, Y. Physiological benefits of viewing nature: A systematic review of indoor experiments. Int. J. Environ. Res. Public Health 2019, 16, 4739. [Google Scholar] [CrossRef]
- Shuda, Q.; Bougoulias, M.E.; Kass, R. Effect of nature exposure on perceived and physiologic stress: A systematic review. Complement. Ther. Med. 2020, 53, 102514. [Google Scholar] [CrossRef]
- Chen, Q.; Yan, Y.; Zhang, X.; Chen, J. A study on the impact of built environment elements on satisfaction with residency whilst considering spatial heterogeneity. Sustainability 2022, 14, 15011. [Google Scholar] [CrossRef]
- Manzo, L.C.; Perkins, D.D. Finding common ground: The importance of place attachment to community participation and planning. J. Plan. Lit. 2006, 20, 335–350. [Google Scholar] [CrossRef]
- Sepe, M. Contemporary approaches to healthy and livable public spaces: Proximity, flexibility, and diversification. Urban Des. Int. 2025, 30, 115–129. [Google Scholar] [CrossRef]
- Peters, K.; Elands, B.; Buijs, A. Social interactions in urban parks: Stimulating social cohesion? Urban For. Urban Green. 2010, 9, 93–100. [Google Scholar] [CrossRef]
- Sallis, J.F.; Cerin, E.; Conway, T.L.; Adams, M.A.; Frank, L.D.; Pratt, M.; Salvo, D.; Schipperijn, J.; Smith, G.; Cain, K.L. Physical activity in relation to urban environments in 14 cities worldwide: A cross-sectional study. Lancet 2016, 387, 2207–2217. [Google Scholar] [CrossRef]
- Cavaliere, G.; Calvano, S.; Molina, P.; Negro, F. Psychophysiological responses to indoor wood use: A systematic literature review of indicators, methods, and research trends. Build. Environ. 2026, 290, 114188. [Google Scholar] [CrossRef]
- Kondo, M.C.; Fluehr, J.M.; McKeon, T.; Branas, C.C. Urban green space and its impact on human health. Int. J. Environ. Res. Public Health 2018, 15, 445. [Google Scholar] [CrossRef]
- Proshansky, H.M.; Ittelson, W.H.; Rivlin, L.G. Environmental Psychology: Man and His Physical Setting; Holt, Rinehart and Winston: New York, NY, USA, 1970. [Google Scholar]
- Proshansky, H.M.; O’Hanlon, T. Environmental Psychology: Origins and Development. In Perspectives on Environment and Behavior; Stokols, D., Ed.; Springer: Boston, MA, USA, 1977; pp. 101–129. [Google Scholar]
- Canter, D.V. The Psychology of Place; Architectural Press: London, UK, 1977. [Google Scholar]
- Lewicka, M. Place Attachment: How Far Have We Come in the Last 40 Years? J. Environ. Psychol. 2011, 31, 207–230. [Google Scholar] [CrossRef]
- Davidson, J.; Bondi, L.; Smith, M. (Eds.) Emotional Geographies; Routledge: Abingdon, UK, 2007. [Google Scholar]
- Kearney, A. Homeland Emotion: An Emotional Geography of Heritage and Homeland. Int. J. Herit. Stud. 2009, 15, 209–222. [Google Scholar] [CrossRef]
- Metzger, C. Neuroarchitecture; Jovis Verlag: Berlin, Germany, 2018. [Google Scholar]
- Attaianese, E.; Barilà, M.; Perillo, M. Exploring Neuroscientific Approaches to Architecture: Design Strategies of the Built Environment for Improving Human Performance. Buildings 2025, 15, 3524. [Google Scholar] [CrossRef]
- De Groot, J.I. Environmental Psychology: An Introduction; Routledge: London, UK, 2019. [Google Scholar]
- Stokols, D. Environmental Psychology; Praeger Publishers: New York, NY, USA, 1978. [Google Scholar]
- Ulrich, R.S. Natural versus urban scenes: Some psychophysiological effects. Environ. Behav. 1981, 13, 523–556. [Google Scholar] [CrossRef]
- Ulrich, R.S. View through a window may influence recovery from surgery. Science 1984, 224, 420–421. [Google Scholar] [CrossRef]
- Kaplan, R.; Kaplan, S. The Experience of Nature: A Psychological Perspective; Cambridge University Press: Cambridge, UK, 1989. [Google Scholar]
- Moscoso, P.; Peck, M.; Eldridge, A. Emotional associations with soundscape reflect human-environment relationships. J. Ecoacoustics 2018, 2, 1–19. [Google Scholar] [CrossRef]
- Xu, J.; Wang, Q.; Zhu, L.; Qing, W.; Jin, M.; Zhang, R.; Wang, H. The present of environmental psychology researches in China: Base on the bibliometric analysis and knowledge mapping. In Proceedings of the IOP Conference Series: Earth and Environmental Science, Kanazawa, Japan, 9–10 November 2017; IOP Publishing: Bristol, UK, 2018; p. 012158. [Google Scholar]
- Yeh, C.-W.; Hung, S.-H.; Chang, C.-Y. The influence of natural environments on creativity. Front. Psychiatry 2022, 13, 895213. [Google Scholar] [CrossRef] [PubMed]
- Zhu, Z.; Liu, Y.; Chen, Y. The influence of emotional response and aesthetic perception of shopping mall facade color on entry decisions—Evidence from the Yangtze River Delta region of China. Buildings 2024, 14, 2302. [Google Scholar] [CrossRef]
- Kitchin, R. The real-time city? Big data and smart urbanism. GeoJournal 2014, 79, 1–14. [Google Scholar] [CrossRef]
- Li, W.; Song, Y.; Herr, C.M.; Stouffs, R. A review of big data applications in studies of urban green space. Urban For. Urban Green. 2024, 101, 128524. [Google Scholar] [CrossRef]
- Zhou, M.; Luo, Y.; Xu, Z.; Zhang, R.; Liu, X. Nature Exposure and Subjective Well-Being: The Mediating Roles of Connectedness to Nature and Awe. Sustainability 2025, 17, 5406. [Google Scholar] [CrossRef]
- Lin, X.; Luo, J.; Liao, M.; Su, Y.; Lv, M.; Li, Q.; Xiao, S.; Xiang, J. Wearable sensor-based monitoring of environmental exposures and the associated health effects: A review. Biosensors 2022, 12, 1131. [Google Scholar] [CrossRef]
- Smith, J.W. Immersive virtual environment technology to supplement environmental perception, preference and behavior research: A review with applications. Int. J. Environ. Res. Public Health 2015, 12, 11486–11505. [Google Scholar] [CrossRef] [PubMed]
- Wang, Y.; Wang, Y.; Li, X.; Guan, X.; Zhang, B.; Huang, X. Pedestrian Emotion Perception in Urban Built Environments Based on Virtual Reality Technology: A Comparative Review of Chinese-and English-Language Literature. Buildings 2025, 15, 3713. [Google Scholar] [CrossRef]
- Jacobs, J. The Death and Life of Great American Cities; Vintage: New York, NY, USA, 1992. [Google Scholar]
- Tuan, Y.-F. Space and Place: The Perspective of Experience; University of Minnesota Press: Minneapolis, MN, USA, 1977. [Google Scholar]
- Manzo, L.; Devine-Wright, P. Place Attachment: Advances in Theory, Methods and Applications; Routledge: London, UK, 2013. [Google Scholar]
- Scannell, L.; Gifford, R. Defining place attachment: A tripartite organizing framework. J. Environ. Psychol. 2010, 30, 1–10. [Google Scholar] [CrossRef]
- Wächter, L. Beyond permanent residences: Measuring place attachment in tempo-local housing arrangements. Urban Sci. 2024, 8, 173. [Google Scholar] [CrossRef]
- Berroeta, H.; Pinto de Carvalho, L.; Di Masso, A.; Ossul Vermehren, M.I. Apego al lugar: Una aproximación psicoambiental a la vinculación afectiva con el entorno en procesos de reconstrucción del hábitat residencial. Rev. INVI 2017, 32, 113–139. [Google Scholar] [CrossRef]
- Al-Azzawi, S.; İnalhan, G.; Al-Azzawi, N. Aesthetic–Restorative Qualities and Social Interaction in Public Open Spaces: Investigating the Pathways to Place Attachment. Architecture 2025, 5, 114. [Google Scholar] [CrossRef]
- Cheng, H.; Su, L.; Li, Z. How does the neighbourhood environment influence migrants’ subjective well-being in urban China? Popul. Space Place 2024, 30, e2704. [Google Scholar] [CrossRef]
- Su, C.; Wang, X.; Wang, Y.; Chen, Y.; Dai, F.; Chen, X. Mediating Roles of Cultural Perception and Place Attachment in the Landscape–Wellbeing Relationship: Insights from Historical Urban Parks in Wuhan, China. Land 2025, 14, 1176. [Google Scholar] [CrossRef]
- Halbwachs, M. On Collective Memory; University of Chicago Press: Chicago, IL, USA, 1992. [Google Scholar]
- Candau, J. Anthropologie de la Mémoire; Armand Colin: Paris, France, 2005. [Google Scholar]
- Anderson, K.; Smith, S.J. Emotional geographies. Trans. Inst. Br. Geogr. 2001, 26, 7–10. [Google Scholar] [CrossRef]
- Davidson, J.; Milligan, C. Embodying emotion sensing space: Introducing emotional geographies. Soc. Cult. Geogr. 2004, 5, 523–532. [Google Scholar] [CrossRef]
- Hong, Z.; Quan, G. Review on “emotional turn” and emotional geographies in recent western geography. Geogr. Res. 2015, 34, 1394–1406. [Google Scholar]
- Albrecht, G.; Sartore, G.-M.; Connor, L.; Higginbotham, N.; Freeman, S.; Kelly, B.; Stain, H.; Tonna, A.; Pollard, G. Solastalgia: The distress caused by environmental change. Australas. Psychiatry 2007, 15, S95–S98. [Google Scholar] [CrossRef]
- Lin, J.; Feng, J.; Zhang, B.; Han, Y.; Zhang, H.; Luo, M.; Deng, F. Research hotspots, connotation, and significance of emotional geography at home and abroad: Based on bibliometrics and visualization. Trop. Geogr. 2022, 42, 1074–1086. [Google Scholar]
- Jiang, Y.; Yu, R.; Chen, Q.; Zhou, Y. Exploring the construction and application of “urban sentiment maps” in urban planning practice: A case study of Chengdu. Trans. Urban Data Sci. Technol. 2025, 4, 103–115. [Google Scholar] [CrossRef]
- Eberhard, J.P. Applying neuroscience to architecture. Neuron 2009, 62, 753–756. [Google Scholar] [CrossRef]
- Edelstein, E.A.; Macagno, E. Form follows function: Bridging neuroscience and architecture. In Sustainable Environmental Design in Architecture: Impacts on Health; Springer: Berlin/Heidelberg, Germany, 2011; pp. 27–41. [Google Scholar]
- Eberhard, J.P. Brain Landscape the Coexistence of Neuroscience and Architecture; Oxford University Press: Oxford, UK, 2008. [Google Scholar]
- Higuera-Trujillo, J.L.; Llinares, C.; Macagno, E. The cognitive-emotional design and study of architectural space: A scoping review of neuroarchitecture and its precursor approaches. Sensors 2021, 21, 2193. [Google Scholar] [CrossRef]
- Prykhodko, O. Psychology of Space Perception: How the Interior Influences Behavior. Univers. Libr. Eng. Technol. 2025, 2, 38–45. [Google Scholar] [CrossRef]
- Basile, G.A.; Tatti, E.; Bertino, S.; Milardi, D.; Genovese, G.; Bruno, A.; Muscatello, M.R.A.; Ciurleo, R.; Cerasa, A.; Quartarone, A. Neuroanatomical correlates of peripersonal space: Bridging the gap between perception, action, emotion and social cognition. Brain Struct. Funct. 2024, 229, 1047–1072. [Google Scholar] [CrossRef] [PubMed]
- Razumnikova, O.M. Association between biophilia, self-perceived emotional state, and brain bioelectrical activity during the perception of natural and urban landscapes. Ekol. Cheloveka (Hum. Ecol.) 2024, 31, 575–585. [Google Scholar] [CrossRef]
- Abbas, S.; Okdeh, N.; Roufayel, R.; Kovacic, H.; Sabatier, J.-M.; Fajloun, Z.; Abi Khattar, Z. Neuroarchitecture: How the perception of our surroundings impacts the brain. Biology 2024, 13, 220. [Google Scholar] [CrossRef] [PubMed]
- Banaei, M.; Hatami, J.; Yazdanfar, A.; Gramann, K. Walking through architectural spaces: The impact of interior forms on human brain dynamics. Front. Hum. Neurosci. 2017, 11, 477. [Google Scholar] [CrossRef]
- Yin, J.; Yuan, J.; Arfaei, N.; Catalano, P.J.; Allen, J.G.; Spengler, J.D. Effects of biophilic indoor environment on stress and anxiety recovery: A between-subjects experiment in virtual reality. Environ. Int. 2020, 136, 105427. [Google Scholar] [CrossRef]
- Karakas, T.; Yildiz, D. Exploring the influence of the built environment on human experience through a neuroscience approach: A systematic review. Front. Archit. Res. 2020, 9, 236–247. [Google Scholar] [CrossRef]
- Turcu, C.; Crane, M.; Hutchinson, E.; Lloyd, S.; Belesova, K.; Wilkinson, P.; Davies, M. A multi-scalar perspective on health and urban housing: An umbrella review. Build. Cities 2021, 2, 734. [Google Scholar] [CrossRef]
- Keralis, J.M.; Javanmardi, M.; Khanna, S.; Dwivedi, P.; Huang, D.; Tasdizen, T.; Nguyen, Q.C. Health and the built environment in United States cities: Measuring associations using Google Street View-derived indicators of the built environment. BMC Public Health 2020, 20, 215. [Google Scholar] [CrossRef]
- Chrisinger, B.W.; Gustafson, J.A.; King, A.C.; Winter, S.J. Understanding where we are well: Neighborhood-level social and environmental correlates of well-being in the Stanford Well for Life Study. Int. J. Environ. Res. Public Health 2019, 16, 1786. [Google Scholar] [CrossRef]
- Ma, Y.; Yang, Y.; Jiao, H. Exploring the impact of urban built environment on public emotions based on social media data: A case study of Wuhan. Land 2021, 10, 986. [Google Scholar] [CrossRef]
- Liu, W.; Li, D.; Meng, Y.; Guo, C. The relationship between emotional perception and high-density built environment based on social media data: Evidence from spatial analyses in Wuhan. Land 2024, 13, 294. [Google Scholar] [CrossRef]
- Zhang, Z.; Zhuo, K.; Wei, W.; Li, F.; Yin, J.; Xu, L. Emotional responses to the visual patterns of urban streets: Evidence from physiological and subjective indicators. Int. J. Environ. Res. Public Health 2021, 18, 9677. [Google Scholar] [CrossRef] [PubMed]
- Zhu, Z.; Hassan, A.; Wang, W.; Chen, Q. Relationship between PSD of park green space and attention restoration in dense urban areas. Brain Sci. 2022, 12, 721. [Google Scholar] [CrossRef]
- Memari, S.; Pazhouhanfar, M.; Grahn, P. Perceived sensory dimensions of green areas: An experimental study on stress recovery. Sustainability 2021, 13, 5419. [Google Scholar] [CrossRef]
- Gao, H.; Liu, F.; Kang, J.; Wu, Y.; Xue, Y. The relationship between the perceptual experience of a waterfront-built environment and audio-visual indicators. Appl. Acoust. 2023, 212, 109550. [Google Scholar] [CrossRef]
- Zhu, G.; Yuan, M.; Ma, H.; Luo, Z.; Shao, S. Restorative effect of audio and visual elements in urban waterfront spaces. Front. Psychol. 2023, 14, 1113134. [Google Scholar] [CrossRef]
- Song, S.; Xiao, Y.; Tu, R.; Yin, S. Effects of thermal perception on restorative benefits by green space exposure: A pilot study in hot-humid China. Urban Clim. 2024, 53, 101767. [Google Scholar] [CrossRef]
- Fu, J.; Dupre, K.; Tavares, S.; King, D.; Banhalmi-Zakar, Z. Optimized greenery configuration to mitigate urban heat: A decade systematic review. Front. Archit. Res. 2022, 11, 466–491. [Google Scholar] [CrossRef]
- Wang, Z.; Shen, M.; Huang, Y. Exploring the impact of facade color elements on visual comfort in old residential buildings in Shanghai: Insights from eye-tracking technology. Buildings 2024, 14, 1758. [Google Scholar] [CrossRef]
- Şekerci, Y.; Kahraman, M.U. Dreaming of Better Spaces: Environmental Psychology in Students’ Redesign of Interior Architecture Studios. J. Des. Studio 2024, 6, 5–30. [Google Scholar] [CrossRef]
- Martín López, L.; Fernández Díaz, A.B. Interior environment design method for positive mental health in lockdown times: Color, textures, objects, furniture and equipment. Designs 2022, 6, 35. [Google Scholar] [CrossRef]
- Ha, J.; Kim, H.J. The restorative effects of campus landscape biodiversity: Assessing visual and auditory perceptions among university students. Urban For. Urban Green. 2021, 64, 127259. [Google Scholar] [CrossRef]
- Song, I.; Baek, K.; Kim, C.; Song, C. Effects of nature sounds on the attention and physiological and psychological relaxation. Urban For. Urban Green. 2023, 86, 127987. [Google Scholar] [CrossRef]
- Zhang, J.; Jin, J.; Liang, Y. The Impact of Green Space on University Students’ Mental Health: The Mediating Roles of Solitude Competence and Perceptual Restoration. Sustainability 2024, 16, 707. [Google Scholar] [CrossRef]
- Fu, G.; Gai, Y.; Xiang, L.; Lin, L. Quantifying older adults’ spatial perceptions of outdoor activity areas for embedded retirement facilities. Buildings 2025, 15, 271. [Google Scholar] [CrossRef]
- Zhang, J.; Tan, Z.; Bu, F. Impact of Urban Green Spaces on Mental Restoration in Older Adults: From the Perspective of Subjective Perception. Front. Public Health 2025, 13, 1687874. [Google Scholar] [CrossRef] [PubMed]
- Zhang, X.; Yu, Y.; Cao, L. Blue Space and Healthy Aging: Effects on Older Adults’ Walking in 15-Minute Living Circles—Evidence from Tianjin Binhai New Area. Sustainability 2025, 17, 10225. [Google Scholar] [CrossRef]
- Ortegon-Sanchez, A.; McEachan, R.R.; Albert, A.; Cartwright, C.; Christie, N.; Dhanani, A.; Islam, S.; Ucci, M.; Vaughan, L. Measuring the built environment in studies of child health—A meta-narrative review of associations. Int. J. Environ. Res. Public Health 2021, 18, 10741. [Google Scholar] [CrossRef]
- Gkintoni, E.; Aroutzidis, A.; Antonopoulou, H.; Halkiopoulos, C. From neural networks to emotional networks: A systematic review of EEG-based emotion recognition in cognitive neuroscience and real-world applications. Brain Sci. 2025, 15, 220. [Google Scholar] [CrossRef] [PubMed]
- Chiang, Y.-J. Multisensory stimuli, restorative effect, and satisfaction of visits to forest recreation destinations: A case study of the Jhihben National Forest Recreation Area in Taiwan. Int. J. Environ. Res. Public Health 2023, 20, 6768. [Google Scholar] [CrossRef]
- Alshaer, A. The role of sensory experiences in evoking emotional responses in virtual reality. J. Umm Al-Qura Univ. Eng. Archit. 2025, 16, 172–184. [Google Scholar] [CrossRef]
- Lappin, J.S.; Bell, H.H. Form and function in information for visual perception. i-Perception 2021, 12, 20416695211053352. [Google Scholar] [CrossRef]
- Qi, Z.; Li, J.; Yang, X.; He, Z. How the characteristics of street color affect visitor emotional experience. Comput. Urban Sci. 2025, 5, 7. [Google Scholar] [CrossRef]
- Dai, T.; Zheng, X. Understanding how multi-sensory spatial experience influences atmosphere, affective city image and behavioural intention. Environ. Impact Assess. Rev. 2021, 89, 106595. [Google Scholar] [CrossRef]
- Song, C.; Cao, S.; Luo, H.; Huang, Y.; Jiang, S.; Guo, B.; Li, N.; Li, K.; Zhang, P.; Zhu, C. Effects of simulated multi-sensory stimulation integration on physiological and psychological restoration in virtual urban green space environment. Front. Psychol. 2024, 15, 1382143. [Google Scholar] [CrossRef] [PubMed]
- Yu, Y.; Su, W.; Lu, Z.; Liu, G.; Ni, W. Using semantic differential method to evaluate users’ olfactory perceptions in academic library. Libr. Hi Tech 2025, 43, 988–1013. [Google Scholar] [CrossRef]
- Bai, Z.; Zhang, S. Effects of different natural soundscapes on human psychophysiology in national forest park. Sci. Rep. 2024, 14, 17462. [Google Scholar] [CrossRef] [PubMed]
- Xu, L.; Han, H.; Yang, C.; Liu, Q. The influence mechanism of the community subjectively built environment on the physical and mental health of older adults. Sustainability 2023, 15, 13211. [Google Scholar] [CrossRef]
- Kong, X.; Han, H.; Chi, F.; Zhan, M. The association between neighborhood built environment and mental health among older adults in Hangzhou, China. Health Place 2025, 91, 103415. [Google Scholar] [CrossRef]
- Ren, W.; Zhan, K.; Chen, Z.; Hong, X.-C. Research on Landscape Perception of Urban Parks Based on User-Generated Data. Buildings 2024, 14, 2776. [Google Scholar] [CrossRef]
- Konou, A.A.; Zinsou-Klassou, K.; Mwakalinga, V.M.; Munyaka, B.J.-C.; Kemajou Mbianda, A.F.; Chenal, J. Exploring the Association of Urban Agricultural Practices with Farmers’ Psychosocial Well-Being in Dar Es Salaam and Greater Lomé: A Perceptual Study. Sustainability 2024, 16, 6747. [Google Scholar] [CrossRef]
- Mehrabian, A. Pleasure-arousal-dominance: A general framework for describing and measuring individual differences in temperament. Curr. Psychol. 1996, 14, 261–292. [Google Scholar] [CrossRef]
- Bakker, I.; Van Der Voordt, T.; Vink, P.; De Boon, J. Pleasure, arousal, dominance: Mehrabian and Russell revisited. Curr. Psychol. 2014, 33, 405–421. [Google Scholar] [CrossRef]
- Li, S.; Scott, N.; Walters, G. Current and potential methods for measuring emotion in tourism experiences: A review. Curr. Issues Tour. 2015, 18, 805–827. [Google Scholar] [CrossRef]
- Ayata, D.; Yaslan, Y.; Kamasak, M.E. Emotion recognition from multimodal physiological signals for emotion aware healthcare systems. J. Med. Biol. Eng. 2020, 40, 149–157. [Google Scholar] [CrossRef]
- Rosas, H.J.; Sussman, A.; Sekely, A.C.; Lavdas, A.A. Using eye tracking to reveal responses to the built environment and its constituents. Appl. Sci. 2023, 13, 12071. [Google Scholar] [CrossRef]
- Ren, H.; Yang, F.; Zhang, J.; Wang, Q. Evaluation of cognition of rural public space based on eye tracking analysis. Buildings 2024, 14, 1525. [Google Scholar] [CrossRef]
- Yang, N.; Deng, Z.; Hu, F.; Chao, Y.; Wan, L.; Guan, Q.; Wei, Z. Urban perception by using eye movement data on street view images. Trans. GIS 2024, 28, 1021–1042. [Google Scholar] [CrossRef]
- Zeng, C.; Lin, W.; Li, N.; Wen, Y.; Wang, Y.; Jiang, W.; Zhang, J.; Zhong, H.; Chen, X.; Luo, W. Electroencephalography (EEG)-based neural emotional response to the vegetation density and integrated sound environment in a green space. Forests 2021, 12, 1380. [Google Scholar] [CrossRef]
- Bower, I.S.; Clark, G.M.; Tucker, R.; Hill, A.T.; Lum, J.A.; Mortimer, M.A.; Enticott, P.G. Built environment color modulates autonomic and EEG indices of emotional response. Psychophysiology 2022, 59, e14121. [Google Scholar] [CrossRef]
- Chrisinger, B.W.; King, A.C. Stress experiences in neighborhood and social environments (SENSE): A pilot study to integrate the quantified self with citizen science to improve the built environment and health. Int. J. Health Geogr. 2018, 17, 17. [Google Scholar] [CrossRef] [PubMed]
- Han, X.; Wang, L.; He, J.; Jung, T. Restorative perception of urban streets: Interpretation using deep learning and MGWR models. Front. Public Health 2023, 11, 1141630. [Google Scholar] [CrossRef]
- Peng, Z.; Zhang, R.; Dong, Y.; Liang, Z. A Study on the Relationship between Campus Environment and College Students’ Emotional Perception: A Case Study of Yuelu Mountain National University Science and Technology City. Buildings 2024, 14, 2849. [Google Scholar] [CrossRef]
- Zhu, Y.; Wang, J.; Yuan, Y.; Meng, B.; Luo, M.; Shi, C.; Ji, H. Spatial heterogeneities of residents’ sentiments and their associations with urban functional areas during heat waves—A case study in Beijing. Comput. Urban Sci. 2024, 4, 7. [Google Scholar] [CrossRef]
- Chen, C.; Sun, X.; Liu, Z. UniEmoX: Cross-modal Semantic-Guided Large-Scale Pretraining for Universal Scene Emotion Perception. IEEE Trans. Image Process. 2025, 34, 4691–4705. [Google Scholar] [CrossRef] [PubMed]
- Wang, C.; Lu, W.; Ohno, R.; Gu, Z. Effect of wall texture on perceptual spaciousness of indoor space. Int. J. Environ. Res. Public Health 2020, 17, 4177. [Google Scholar] [CrossRef] [PubMed]
- Prasetyo, D.; Ramadhani, N.; Hariadi, M.; Mutiaz, I.R. Lighting Dynamics for Emotional Perception: A Technology-Driven Virtual Simulation Approach. Eng. Technol. Appl. Sci. Res. 2025, 15, 22196–22202. [Google Scholar] [CrossRef]
- Zhang, R.; Duan, W.; Zheng, Z. Multimodal quantitative research on the emotional attachment characteristics between people and the built environment based on the immersive VR eye-tracking experiment. Land 2024, 13, 52. [Google Scholar] [CrossRef]






| Environmental Psychology | Place Theory | Emotional Geography | Neuroarchitecture | |
|---|---|---|---|---|
| Formative Period | 1960s | 1970s | 2001 | Early 21st Century |
| Theoretical Overview | An applied field of social psychology that studies the relationship between the environment and human psychology and behavior. While the term “environment” here encompasses social contexts, it primarily refers to the physical environment, including noise, crowding, air quality, temperature, architectural design, personal space, and so forth. | Sense of place refers to the comprehensive perceptual structure formed by individuals in specific environments through emotions, memories, and other factors. It embodies the emotional connection between people and space, as well as the uniqueness of a place. This concept spans psychology, architecture, and sociology, emphasising the shaping influence of the environment on individual psychology. | Emotion serves as the intermediary linking people to space. Emotion uses space as its medium; people imbue space with meaning through emotion, which encapsulates their cognition and understanding of space. Space possesses both physical and social dimensions. Social space constitutes various social relationships within it, emerging from interactions between spatial subjects and between subjects and the physical space itself. | Aims to explore the application of neuroscience methods in the design and theoretical research of the built environment. |
| Research Focus | Focusing on natural and built environments and the mechanisms by which they influence psychology, individual empirical research demonstrates the physiological and psychological effects of the environment such as stress reduction and attention restoration effects. | Centered on the concept of “emotional connection–meaning construction”, this research analyses long-term human–place interactions through concepts like place attachment and identity, revealing the mutual construction between physical environments and subjective experiences. It emphasizes qualitative research to elucidate the mechanisms generating spatial emotional value. | Utilizing tools like emotional mapping to analyse the spatiotemporal distribution of emotions, integrating individual emotional experiences with urban space optimization and broader social issues, and emphasising the guiding role of emotions in spatial governance. | Leveraging neuroscience technologies (e.g., EEG, eye-tracking), this research investigates how architectural elements influence brain region activity, establishing quantitative correlations between physiological indicators and psychological perceptions to uncover the neurophysiological basis of built environment effects. |
| Scale | Macro | Meso-Scale | Micro |
|---|---|---|---|
| Specific types | Single region: urban, natural, rural, and their internal subdivisions; regional comparisons: urban vs. rural, urban vs. natural, developed vs. underdeveloped regions, with areas corresponding to specific subjects or events. | Urban open spaces (green areas, plazas, streets, river corridors, greenways, parks, etc.); residential environmental spaces; architectural interior and exterior spaces. | Detailed design (façades, construction, organizational forms); physical environment (thermal, wind, acoustic, lighting). |
| Specific influencing factors | Various macro indicators (e.g., building index, green space index, water body index, transportation index, etc.); economic, social, cultural, and demographic characteristics. | Spatial form, scale, and interface characteristics; natural, cultural, and historical element characteristics; functional characteristics. | Colour, style, furniture, humidity, temperature, radiation, wind speed, brightness, colour temperature, and saturation. |
Disclaimer/Publisher’s Note: The statements, opinions and data contained in all publications are solely those of the individual author(s) and contributor(s) and not of MDPI and/or the editor(s). MDPI and/or the editor(s) disclaim responsibility for any injury to people or property resulting from any ideas, methods, instructions or products referred to in the content. |
© 2026 by the authors. Licensee MDPI, Basel, Switzerland. This article is an open access article distributed under the terms and conditions of the Creative Commons Attribution (CC BY) license.
Share and Cite
Deng, M.; Jin, W.; Guo, H.; Chen, X.; Wang, Y.; Xu, L.; Zhou, W. The Physiological and Psychological Effects of the Built Environment: Research Progress and Implications. Buildings 2026, 16, 1144. https://doi.org/10.3390/buildings16061144
Deng M, Jin W, Guo H, Chen X, Wang Y, Xu L, Zhou W. The Physiological and Psychological Effects of the Built Environment: Research Progress and Implications. Buildings. 2026; 16(6):1144. https://doi.org/10.3390/buildings16061144
Chicago/Turabian StyleDeng, Mengren, Wenxin Jin, Haoxu Guo, Xinyan Chen, Yufei Wang, Longchi Xu, and Weiqiang Zhou. 2026. "The Physiological and Psychological Effects of the Built Environment: Research Progress and Implications" Buildings 16, no. 6: 1144. https://doi.org/10.3390/buildings16061144
APA StyleDeng, M., Jin, W., Guo, H., Chen, X., Wang, Y., Xu, L., & Zhou, W. (2026). The Physiological and Psychological Effects of the Built Environment: Research Progress and Implications. Buildings, 16(6), 1144. https://doi.org/10.3390/buildings16061144

