Digital Twin-Stakeholder Informed Best Practice Framework for Building Management: A Case of a University Library
Abstract
1. Introduction
2. Digital Twin for Smart Building Management
3. Research Methodology
3.1. Selected Case Study
3.2. Methodological Approach
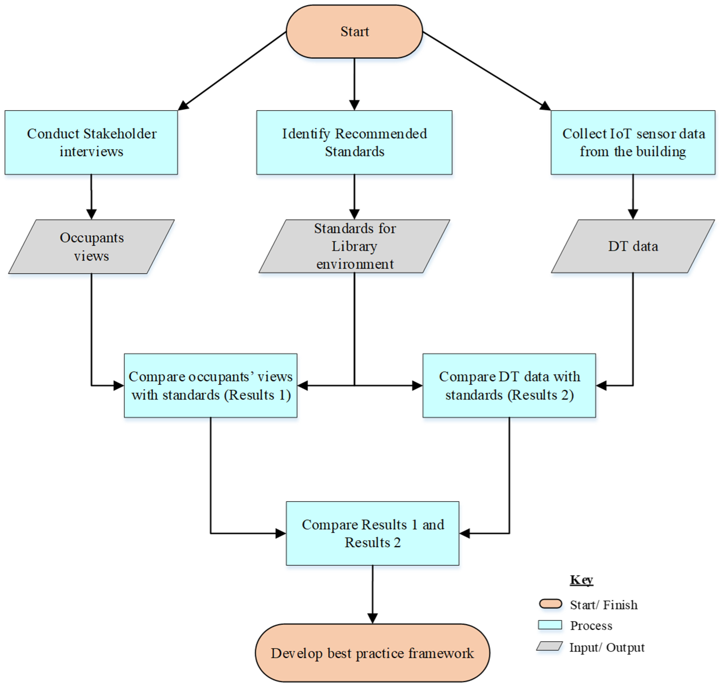
4. Developing the Digital Twin-Based and Stakeholders-Informed Best Practice Framework
4.1. Digital Twin System
4.2. Library Stakeholder Interviews
- Heat: It was discovered that the stakeholders were generally satisfied with the indoor conditions of the library. However, the occupants were exposed to extreme heat during the summer season. This solar heat gain was a result of the large openings in the building. Stakeholder 11 mentioned that in the afternoons, it is almost impossible to study in the library because you get the sun coming straight at you, and it is very uncomfortable (ST7/Q7/S5). Stakeholder 7 highlighted that it is difficult to work comfortably sometimes in the afternoons of summer (ST3/Q7/S3). These findings from the stakeholders confirm the results in the DT system, where the highest temperature is 24.8 °C, and this is seen in the targeted GSRs situated in the building’s western direction. During the winter season, the library becomes too cold to ensure a comfortable working environment. The occupants do not have the opportunity to adjust the HVAC system due to its centrally controlled nature. This confirms the study by Sanni-Anibire and Hassanain [45], highlighting the relevance of occupants’ ability to regulate both the HVAC system and other openings for enhanced comfort levels.
- Indoor air quality: The building occupants were generally satisfied with the indoor air quality in the library. However, airflow was sometimes a challenge in the autumn semester due to the non-operable nature of the windows [46].
- Light: The occupants were generally satisfied with the lighting levels in the library, but expressed discomfort with the amount of glare in the library. This glare resulted from the large windows and is extreme in the windows facing east and west directions. Occupants may have to keep changing positions until they find a better location. Lakhdari, Sriti, and Painter [47] highlighted that a balance between daylighting and artificial lighting ensures adequate natural light through building openings.
- Sound: The occupants expressed strong satisfaction with the level of noise in the library. Notwithstanding, it was discovered that a decrease in the collection may increase the level of sound in the library. In addition, it was revealed that the library becomes a bit noisy during examinations, and that affected the concentration of some occupants. However, an appropriate building design or taking necessary actions can effectively minimize indoor noise [41].
- Overall comfort: The building occupants were generally satisfied with the overall comfort of the library. However, it was revealed that heat was the most disturbing environmental parameter in the library.
- Energy consumption: Although the library is a 5-star-rated building, the stakeholders expressed concerns about the energy consumption in the building. It was discovered that the built-in energy efficiency measures have not been adequately maintained, which contributes to the energy consumption in the building.
4.3. Scope of the Framework
4.4. Detailed Framework
5. Validation of the Best Practice Framework
5.1. Design of the Questionnaire for Validation and Expert Interviews
5.2. Results of the Validation
6. Implications for Best Practices in Building and Facility Management
7. Conclusions
Author Contributions
Funding
Data Availability Statement
Acknowledgments
Conflicts of Interest
Appendix A
| Best Practice Code | Detailed Explanations Specific to the Case Study |
|---|---|
| BPCOM1 | Activate the HVAC for heating the library only on weekdays (i.e., Monday-Friday) to minimize the amount of energy used in keeping the library warm using the HVAC system. |
| BPCOM2 | Various built-in energy efficiency measures have been built into the library. These measures should be regularly maintained to optimize the consumption of energy in the library. |
| BPCOM3 | Although the temperature required for maintaining the collection in the library should be much lower than it is comfortable for humans. A balance should be maintained using the HVAC in ensure human comfort and maintain the collection. |
| BPCOM4 | The air conditioning in the library should be regularly checked to ensure it is working effectively. This would minimize the amount of energy required to power the HVAC system. |
| BPCOM5 | Lights in the library are always switched on even when nobody is around. The lights should be turned off automatically when there is nobody in the various rooms. |
| BPCOM6 | Unoccupied areas in the library always have lights switched on. These lights should be automatically switched on only when the various areas are occupied. |
| BPCOM7 | The calibration of the HVAC system for heating should be properly carried out to ensure the required amount of heat is produced with an optimum energy use. |
| BPCOM8 | Instead of having the HVAC system working throughout the entire week in the library, the system could be turned off during weekends to save some energy costs. |
| BPCOM9 | Instead of having the lights working during sunny days, optimize energy use by opening blinds to admit more daylight through windows in the library. The lighting level in the library for comfortable reading should be in the range of 100–320 lx. |
| BPCOM10 | Ensure air-conditioners are working effectively to meet the needs and comfort of the library occupants. |
| BPCOM11 | Adhere to recommended guidelines and standards, for instance, 21–24 °C for temperature, 40–60% RH for humidity, 260–320 lx—horizontal, 120–160 lx—vertical for lighting, 400–1000 ppm for CO2 |
| BPCOM12 | Regulate the number of occupants in various rooms to reduce the effects on temperature and CO2 in the study room. |
| BPCOM13 | Based on the occupancy profile of the library, the air conditioning/HVAC system could be turned off during weekends to conserve energy. |
| BPCOM14 | HVAC system should be recalibrated to the specific heat needs and comfort of the occupants based on the season (i.e., winter and summer). The temperature in winter should be in the range of 20–25 °C, and in summer it should be in the range of 23–26 °C. |
| BPCOM15 | Avoid interfering with automatic daylight harvesting systems that have been integrated in the library. |
| BPCOM16 | Although a lower temperature is required to maintain the collection in the library, this temperature level is not comfortable for humans. Therefore, a balance should be maintained between collections and occupants’ comfort. |
| BPCOM17 | There should be adequate lighting in all areas of the library using both natural and artificial lighting. |
| BPCOM18 | Sometimes, idle computers and monitors are still turned on in the library. These computers and monitors that are not in use should be turned off to optimize the use of energy in the library. |
| Best Practice Codes | Detailed Explanations |
|---|---|
| BPCD1 | Use more sensitive light sensors in the library to regulate the switching off and on of the lights. |
| BPCD2 | Adopt efficient motion sensors for lights to determine where there is occupancy, so that lights are automatically switched on. |
| BPCD3 | Ensure sufficient airflow in the library through door and window openings to minimize the amount of heat in the library at any given time. This would limit the need for cooling using the HVAC system. |
| BPCD4 | Manual light controls should be used in the library to complement the sensors so that occupants can turn lights off if not needed at any time. |
| BPCD5 | Utilize more natural lighting from window openings instead of constantly using artificial lighting. |
| BPCD6 | Automatically regulate lighting in the library using smart light sensors. |
| BPCD7 | Provide greater external shading for western windows by planting more trees. |
| BPCD8 | Adhere to recommended guidelines for a comfortable work environment as specified by regulatory bodies. |
| BPCD9 | Install blinds to reduce glare from direct sunlight through windows. |
| BPCD10 | Utilize more efficient insulation systems like spray foam in buildings to minimize the transfer of heat. Spray foam insulation would have a significant impact on heating and cooling bills. |
| BPCD11 | Introduce soundproofing to minimize sound from occupants’ discussions in the group study rooms. |
| BPCD12 | Introduce overhead lamps in the eastern part of the buildings to improve visibility. |
| BPCD13 | Avoid extremely large windows in buildings to minimize heat gain and heat loss. |
| BPCD14 | Use operable windows for airflow and minimize humidity in spaces. |
| BPCD15 | Establish the maximum number of occupants per room to minimize CO2 concentration. |
| BPCD16 | Use partition blocks in buildings to minimize noise travel. |
| BPCD17 | Add light tints to windows to minimize glare. |
| BPCD18 | Provide noise-absorbing or acoustic materials for flooring, for example, carpet instead of marble. |
| BPCD19 | Use a fan to manage and ensure sufficient airflow during autumn. |
| BPCD20 | Minimize glare by avoiding floor-to-ceiling windows facing the eastern and western sides of the building. |
| BPCD21 | Avoid the usage of non-uniform flooring materials, i.e., carpet and marble together. |
| BPCD22 | Minimize the use of decorative spotlights to reduce heat since they add to the generation of heat in the building. |
| BPCD23 | Minimize the use of decorative spotlights to reduce glare in the building. |
| BPCD24 | Avoid open office design to minimize noise. Partition walls serve as a barrier to the easy transfer of sound in buildings. |
References
- Xu, J.; Lu, W.; Xue, F.; Chen, K. Cognitive facility management’: Definition, system architecture, and example scenario. Autom. Constr. 2019, 107, 102922. [Google Scholar] [CrossRef]
- Pärn, E.A.; Edwards, D.J.; Sing, M.C. The building information modelling trajectory in facilities management: A review. Autom. Constr. 2017, 75, 45–55. [Google Scholar] [CrossRef]
- Niu, Y.; Lu, W.; Chen, K.; Huang, G.G.; Anumba, C. Smart construction objects. J. Comput. Civ. Eng. 2016, 30, 04015070. [Google Scholar] [CrossRef]
- Jiang, Y.; Yin, S.; Kaynak, O. Data-driven monitoring and safety control of industrial cyber-physical systems: Basics and beyond. IEEE Access 2018, 6, 47374–47384. [Google Scholar] [CrossRef]
- Van Roosmale, S.; Hellinckx, P.; Meysman, J.; Verbeke, S.; Audenaert, A. Building automation and control systems for office buildings: Technical insights for effective facility management-a literature review. J. Build. Eng. 2024, 97, 110943. [Google Scholar] [CrossRef]
- Vieira, R.; Carreira, P.; Domingues, P.; Costa, A.A. Supporting building automation systems in BIM/IFC: Reviewing the existing information gap. Eng. Constr. Archit. Manag. 2020, 27, 1357–1375. [Google Scholar] [CrossRef]
- Lau, D.; Liu, J.; Majumdar, S.; Nandy, B.; St-Hilaire, M.; Yang, C.S. A cloud-based approach for smart facilities management. In Proceedings of the 2013 IEEE Conference on Prognostics and Health Management (PHM), Milan, Italy, 8–11 September 2013; IEEE: Piscataway, NJ, USA, 2013. [Google Scholar] [CrossRef]
- Opoku, D.G.J.; Perera, S.; Osei-Kyei, R.; Rashidi, M. Digital twin application in the construction industry: A literature review. J. Build. Eng. 2021, 40, 102726. [Google Scholar] [CrossRef]
- Wang, Z.; de Dear, R.; Luo, M.; Lin, B.; He, Y.; Ghahramani, A.; Zhu, Y. Individual difference in thermal comfort: A literature review. Build. Environ. 2018, 138, 181–193. [Google Scholar] [CrossRef]
- Becerik-Gerber, B.; Lucas, G.; Aryal, A.; Awada, M.; Berges, M.; Billington, S.L.; Boric-Lubecke, O.; Ghahramani, A.; Heydarian, A.; Jazizadeh, F. Ten questions concerning human-building interaction research for improving the quality of life. Build. Environ. 2022, 226, 109681. [Google Scholar] [CrossRef]
- Opoku, D.G.J.; Perera, S.; Osei-Kyei, R.; Rashidi, M.; Bamdad, K.; Famakinwa, T. Digital twin for indoor condition monitoring in living labs: University library case study. Autom. Constr. 2024, 157, 105188. [Google Scholar] [CrossRef]
- Atkin, B.; Brooks, A. Total Facility Management, 1st ed.; John Wiley & Sons Ltd.: Oxford, UK, 2021. [Google Scholar]
- Fernandez-Anez, V.; Fernández-Güell, J.M.; Giffinger, R. Smart City implementation and discourses: An integrated conceptual model. The case of Vienna. Cities 2018, 78, 4–16. [Google Scholar] [CrossRef]
- Ghaffarianhoseini, A.; Berardi, U.; AlWaer, H.; Chang, S.; Halawa, E.; Ghaffarianhoseini, A.; Clements-Croome, D. What is an intelligent building? Analysis of recent interpretations from an international perspective. Archit. Sci. Rev. 2016, 59, 338–357. [Google Scholar] [CrossRef]
- Buckman, A.H.; Mayfield, M.; Beck, S.B.M. What is a smart building? Smart Sustain. Built Environ. 2014, 3, 92–109. [Google Scholar] [CrossRef]
- Harper, R. Inside the Smart Home; Springer Science & Business Media: Berlin/Heidelberg, Germany, 2006. [Google Scholar] [CrossRef]
- Weber, W.; Rabaey, J.; Aarts, E.H. Ambient Intelligence; Springer Science & Business Media: Berlin/Heidelberg, Germany, 2005. [Google Scholar] [CrossRef]
- Abanda, F.H.; Vidalakis, C.; Oti, A.H.; Tah, J.H.M. A critical analysis of Building Information Modelling systems used in construction projects. Adv. Eng. Softw. 2015, 90, 183–201. [Google Scholar] [CrossRef]
- Opoku, D.G.J.; Perera, S.; Osei-Kyei, R.; Rashidi, M.; Famakinwa, T.; Bamdad, K. Drivers for Digital Twin Adoption in the Construction Industry: A Systematic Literature Review. Buildings 2022, 12, 113. [Google Scholar] [CrossRef]
- Chen, W.; Chen, K.; Cheng, J.C.P.; Wang, Q.; Gan, V.J.L. BIM-based framework for automatic scheduling of facility maintenance work orders. Autom. Constr. 2018, 91, 15–30. [Google Scholar] [CrossRef]
- Becerik-Gerber, B.; Jazizadeh, F.; Li, N.; Calis, G. Application Areas and Data Requirements for BIM-Enabled Facilities Management. J. Constr. Eng. Manag. 2012, 138, 431–442. [Google Scholar] [CrossRef]
- Mannino, A.; Dejaco, M.C.; Cecconi, F.R. Building information modelling and internet of things integration for facility management-literature review and future needs. Appl. Sci. 2021, 11, 3062. [Google Scholar] [CrossRef]
- Shalabi, F.; Turkan, Y. IFC BIM-based facility management approach to optimize data collection for corrective maintenance. J. Perform. Constr. Facil. 2017, 31, 04016081. [Google Scholar] [CrossRef]
- Borth, M.; Verriet, J.; Muller, G. Digital Twin Strategies for SoS: 4 Challenges and 4 Architecture Setups for Digital Twins of SoS. In Proceedings of the IEEE 14th Annual Conference System of Systems Engineering (SoSE) 2019, Anchorage, AK, USA, 19–22 May 2019. [Google Scholar] [CrossRef]
- Bajaj, M.; Cole, B.; Zwemer, D. Architecture to geometry-integrating system models with mechanical design. In Proceedings of the AIAA SPACE Advances in Small Satellite Technology and Resilient Space Systems, Napa, CA, USA, 14–18 February 2016; p. 5470. [Google Scholar] [CrossRef]
- Bolton, A.; Butler, L.; Dabson, I.; Enzer, M.; Evans, M.; Fenemore, T.; Harradence, F.; Keaney, E.; Kemp, A.; Luck, A.; et al. The Gemini Principles: Guiding Values for the National Digital Twin and Information Management Framework; Centre for Digital Built Britain and Digital Framework Task Group; University of Cambridge: Cambridge, UK, 2018; Available online: https://www.repository.cam.ac.uk/handle/1810/284889 (accessed on 2 March 2023).
- Inyim, P.; Rivera, J.; Zhu, Y. Integration of building information modeling and economic and environmental impact analysis to support sustainable building design. J. Manag. Eng. 2015, 31, A4014002. [Google Scholar] [CrossRef]
- Opoku, D.G.J.; Perera, S.; Osei-Kyei, R.; Rashidi, M.; Bamdad, K.; Famakinwa, T. Barriers to the Adoption of Digital Twin in the Construction Industry: A Literature Review. Informatics 2023, 10, 14. [Google Scholar] [CrossRef]
- Gordo-Gregorio, P.; Alavi, H.; Edwards, D.J.; Forcada, N.; Guéna, F. An occupant-centric approach on digital twins for building management. Build. Res. Inf. 2026, 54, 59–78. [Google Scholar] [CrossRef]
- Ghansah, F.A. Digital twins for smart building at the facility management stage: A systematic review of enablers, applications and challenges. Smart Sustain. Built. Environ. 2025, 14, 1194–1229. [Google Scholar] [CrossRef]
- Chithra, V.; Nagendra, S.S. Indoor air quality investigations in a naturally ventilated school building located close to an urban roadway in Chennai, India. Build. Environ. 2012, 54, 159–167. [Google Scholar] [CrossRef]
- Godoi, R.H.; Godoi, A.F.L.; Junior, S.J.G.; Paralovo, S.L.; Borillo, G.C.; Barbosa, C.G.G.; Arantes, M.G.; Charello, R.C.; Rosário Filho, N.A.; Grassi, M.T. Healthy environment—Indoor air quality of Brazilian elementary schools nearby petrochemical industry. Sci. Total Environ. 2013, 463, 639–646. [Google Scholar] [CrossRef]
- Desogus, G.; Quaquero, E.; Rubiu, G.; Gatto, G.; Perra, C. Bim and iot sensors integration: A framework for consumption and indoor conditions data monitoring of existing buildings. Sustainability 2021, 13, 4496. [Google Scholar] [CrossRef]
- Villa, V.; Naticchia, B.; Bruno, G.; Aliev, K.; Piantanida, P.; Antonelli, D. IoT open-source architecture for the maintenance of building facilities. Appl. Sci. 2021, 11, 5374. [Google Scholar] [CrossRef]
- Scoulas, J.M.; Carrillo, E.; Naru, L. Assessing user experience: Incorporating student voice in libraries’ pandemic response. J. Libr. Adm. 2021, 61, 686–703. [Google Scholar] [CrossRef]
- Heracleous, C.; Michael, A. Experimental assessment of the impact of natural ventilation on indoor air quality and thermal comfort conditions of educational buildings in the Eastern Mediterranean region during the heating period. J. Build. Eng. 2019, 26, 100917. [Google Scholar] [CrossRef]
- Faraji, A.; Rashidi, M.; Rezaei, F.; Rahnamayiezekavat, P. A Meta-Synthesis Review of Occupant Comfort Assessment in Buildings (2002–2022). Sustainability 2023, 15, 4303. [Google Scholar] [CrossRef]
- Jazizadeh, F.; Ghahramani, A.; Becerik-Gerber, B.; Kichkaylo, T.; Orosz, M. Human-Building Interaction Framework for Personalized Thermal Comfort-Driven Systems in Office Buildings. J. Comput. Civ. Eng. 2014, 28, 2–16. [Google Scholar] [CrossRef]
- Lin, Y.C.P.; Cheung, W.F. Developing WSN/BIM-Based Environmental Monitoring Management System for Parking Garages in Smart Cities. J. Manag. Eng. 2020, 36, 04020012. [Google Scholar] [CrossRef]
- ANSI/ASHRAE Standard 55-2017; Thermal Environmental Conditions for Human Occupancy. American Society of Heating, Refrigeration and Air-Conditioning Engineers Inc.: Atlanta, GA, USA, 2017.
- Andargie, M.S.; Azar, E. An applied framework to evaluate the impact of indoor office environmental factors on occupants’ comfort and working conditions. Sustain. Cities Soc. 2019, 46, 101447. [Google Scholar] [CrossRef]
- Bengea, S.C.; Li, P.; Sarkar, S.; Vichik, S.; Adetola, V.; Kang, K.; Lovett, T.; Leonardi, F.; Kelman, A.D. Fault-tolerant optimal control of a building HVAC system. Sci. Technol. Built Environ. 2015, 21, 734–751. [Google Scholar] [CrossRef]
- Grassi, R. Building inclusive communities: Teens with disabilities in libraries. Ref. Serv. Rev. 2018, 46, 364–378. [Google Scholar] [CrossRef]
- Marshall, B.; Cardon, P.; Poddar, A.; Fontenot, R. Does sample size matter in qualitative research?: A review of qualitative interviews in IS research. J. Comput. Inf. Syst. 2013, 54, 11–22. [Google Scholar] [CrossRef]
- Sanni-Anibire, M.O.; Hassanain, M.A. Quality assessment of student housing facilities through post-occupancy evaluation. Archit. Eng. Des. Manag. 2016, 12, 367–380. [Google Scholar] [CrossRef]
- Tekin, B.H.; Aktog, M.A. A Conceptual Framework for Biophilic Architectural Design in Cold Climates: A Meta-Synthesis Analysis. Buildings 2025, 15, 3825. [Google Scholar] [CrossRef]
- Lakhdari, K.; Sriti, L.; Painter, B. Parametric optimization of daylight, thermal and energy performance of middle school classrooms, case of hot and dry regions. Build. Environ. 2021, 204, 108173. [Google Scholar] [CrossRef]
- Nulty, D.D.; Mitchell, M.L.; Jeffrey, C.A.; Henderson, A.; Groves, M. Best practice guidelines for use of OSCEs: Maximising value for student learning. Nurse Educ. Today 2011, 31, 145–151. [Google Scholar] [CrossRef]
- Crump, J.A.; Sugarman, J. Working Group on Ethics Guidelines for Global Health Training (WEIGHT). Ethics and best practice guidelines for training experiences in global health. Am. J. Trop. Med. Hyg. 2010, 83, 1178. [Google Scholar] [CrossRef]
- Almanasreh, E.; Moles, R.; Chen, T.F. Evaluation of methods used for estimating content validity. Res. Soc. Adm. Pharm. 2019, 15, 214–221. [Google Scholar] [CrossRef]
- Osei-Kyei, R.; Chan, A.P.C. A Best Practice Framework for Public-Private Partnership. In International Best Practices of Public-Private Partnership: Insights from Developed and Developing Economies; Springer: Singapore, 2021; pp. 145–149. [Google Scholar] [CrossRef]
- Osei-Kyei, R. A Best Practice Framework for Public-Private Partnership Implementation for Infrastructure Development in Ghana. Ph.D. Thesis, The Hong Kong Polytechnic University, Hong Kong, China, 2017. Available online: https://theses.lib.polyu.edu.hk/bitstream/200/9243/1/991022019999103411.pdf (accessed on 25 May 2023).
- Perera, S.; De Silva, S.; Osei-Kyei, R.; Yin, Y.; Zhou, L.; Jin, X.; Fernando, N.; Babatunde, S.O.; Feng, Y. BIM Execution Framework for Early-Stage Estimating in PPP Projects. RICS, London, UK. 2019. Available online: https://researchers.westernsydney.edu.au/en/publications/bim-execution-framework-for-early-stage-estimating-in-ppp-project/ (accessed on 6 July 2023).
- Taherdoost, H. Validity and reliability of the research instrument; how to test the validation of a questionnaire/survey in a research. SSRN Electron. J. 2016, 5, 28–36. [Google Scholar] [CrossRef]
- Hu, Y.; Chan, A.P.C.; Le, Y.; Xu, Y.; Shan, M. Developing a program organization performance index for delivering construction megaprojects in China: Fuzzy synthetic evaluation analysis. J. Manag. Eng. 2016, 32, 05016007. [Google Scholar] [CrossRef]
- Darko, A. Adoption of Green Building Technologies in Ghana: Development of a Model of Green Building Technologies and Issues Influencing Their Adoption. Ph.D. Thesis, The Hong Kong Polytechnic University, Hong Kong, China, 2019. Available online: https://theses.lib.polyu.edu.hk/bitstream/200/9924/1/991022197537003411.pdf (accessed on 25 May 2023).
- Lucko, G.; Rojas, E.M. Research validation: Challenges and opportunities in the construction domain. J. Constr. Eng. Manag. 2010, 136, 127–135. [Google Scholar] [CrossRef]
- Gavrilova, T.; Andreeva, T. Knowledge elicitation techniques in a knowledge management context. J. Knowl. Manag. 2012, 16, 523–537. [Google Scholar] [CrossRef]
- Taherdoost, H. What is the best response scale for survey and questionnaire design; review of different lengths of rating scale/attitude scale/Likert scale. Hamed Taherdoost 2019, 8, 1–10. [Google Scholar]
- Durdyev, S.; Ashour, M.; Connelly, S.; Mahdiyar, A. Barriers to the implementation of Building Information Modelling (BIM) for facility management. J. Build. Eng. 2022, 46, 103736. [Google Scholar] [CrossRef]
- Tallon, P.P.; Kraemer, K.L. Fact or fiction? A sensemaking perspective on the reality behind executives’ perceptions of IT business value. J. Manag. Inf. Syst. 2007, 24, 13–54. [Google Scholar] [CrossRef]
- Moe, C.; Brinchmann, B.; Rasmussen, L.; Brandseth, O.L.; McDaid, D.; Killackey, E.; Rinaldi, M.; Borg, M.; Mykletun, A. Implementing individual placement and support (IPS): The experiences of employment specialists in the early implementation phase of IPS in Northern Norway. The IPSNOR study. BMC Psychiatry 2021, 21, 632. [Google Scholar] [CrossRef]
- Behmann, M.; Lückmann, S.L.; Schneider, N. Palliative care in Germany from a public health perspective: Qualitative expert interviews. BMC Res. Notes 2009, 2, 116. [Google Scholar] [CrossRef]
- Cao, X.; Dai, X.; Liu, J. Building energy-consumption status worldwide and the state-of-the-art technologies for zero-energy buildings during the past decade. Energy Build. 2016, 128, 198–213. [Google Scholar] [CrossRef]
- Frank, O.L.; Omer, S.A.; Riffat, S.B.; Mempouo, B. The indispensability of good operation & maintenance (O&M) manuals in the operation and maintenance of low carbon buildings. Sustain. Cities Soc. 2015, 14, e1–e9. [Google Scholar] [CrossRef]
- Zhou, Z.; Zhang, S.; Wang, C.; Zuo, J.; He, Q.; Rameezdeen, R. Achieving energy efficient buildings via retrofitting of existing buildings: A case study. J. Clean. Prod. 2016, 112, 3605–3615. [Google Scholar] [CrossRef]
- Osei-Kyei, R.; Chan, A.P. A best practice framework for public-private partnership implementation for construction projects in developing countries: A case of Ghana. Benchmarking Int. J. 2018, 25, 2806–2827. [Google Scholar] [CrossRef]















| Parameters | Key Indicators | Recommended Thresholds | Source of Standard |
|---|---|---|---|
| Thermal environment | Temperature | 21–24 °C | ASHRAE 55 |
| Relative humidity | 40–60% | ASHRAE 55 | |
| Visual environment | Illumination | 320 lux (horizontal) | NABERS |
| 160 lux (vertical) | AS1680 | ||
| Indoor Air Quality | CO2 | 1000 ppm | ASHRAE 62 |
| TVOC | 500 μg/m3 | LEED V4/NABERS |
| Key Indicators | Accuracy | Measurement Range | Resolution |
|---|---|---|---|
| Temperature | ±0.3 °C | −20 °C to +70 °C | 0.1 °C |
| Relative humidity | ±3% | 0–100% RH | 0.5% RH |
| Illumination | ±30% | 60,000 lux (visible + IR, IR) | - |
| CO2 | ±30 ppm or ±3% | 400–5000 ppm | 1 ppm |
| TVOC | ±15% | 0–6000 ppb | 1 ppb |
| Stakeholder | Code | Position | Frequency | Activity | Experience |
|---|---|---|---|---|---|
| 1 | LS1 | Library Staff | 6 | Management role | 25 years |
| 2 | LS2 | Library Staff | 5 | Management role | 30 years |
| 3 | LS3 | Library Staff | 6 | Management role | 15 years |
| 4 | LS4 | Library Staff | 5 | Management role | 17 years |
| 5 | ST1 | Student | 5 | Studies | - |
| 6 | ST2 | Student | 3 | Studies | - |
| 7 | ST3 | Student | 3 | Studies | - |
| 8 | ST4 | Student | 3 | Studies | - |
| 9 | ST5 | Student | 4 | Studies | - |
| 10 | ST6 | Student | 5 | Studies | - |
| 11 | ST7 | Student | 5 | Studies | - |
| 12 | ST8 | Student | 4 | Studies | - |
| 13 | ST9 | Student | 4 | Studies | - |
| 14 | ST10 | Student | 5 | Studies | - |
| 15 | ST11 | Student | 5 | Studies | - |
| 16 | ST12 | Student | 4 | Studies | - |
| Expert Code | Role | Years of Experience | Area of Expertise | Expert Category |
|---|---|---|---|---|
| E1 | Energy and Sustainability Manager | 30 | Facility Management | External |
| E2 | Campus Coordinator | 15 | Facility Management | Internal (User) |
| E3 | Campus Coordinator | 20 | Facility Management | Internal (User) |
| E4 | Building Manager | 20 | Facility Management | External |
| E5 | Campus Coordinator | 25 | Facility Management | Internal (User) |
| E6 | Infrastructure and Sustainability Manager | 17 | Facility Management | External |
| S/N | Validation Statements/Questions | Responses of Experts | |||||||
|---|---|---|---|---|---|---|---|---|---|
| E1 | E2 | E3 | E4 | E5 | E6 | Mean | Mode | ||
| 1 | The best practice framework is relevant and easy to understand | 6 | 7 | 6 | 5 | 6 | 7 | 6.12 | 6 |
| 2 | The best practices for building operation and maintenance are appropriate | 6 | 6 | 6 | 6 | 6 | 7 | 6.12 | 6 |
| 3 | The building improvement guides for retrofitting existing buildings, and designing and constructing new buildings are appropriate | 5 | 6 | 6 | 6 | 6 | 7 | 6.00 | 6 |
| 4 | The various best practice codes are appropriately classified | 6 | 6 | 6 | 6 | 7 | 7 | 6.33 | 6 |
| 5 | The best practices for optimizing energy consumption are comprehensive | 6 | 6 | 6 | 6 | 6 | 7 | 6.12 | 6 |
| 6 | The framework can be carefully followed to optimize the building’s energy consumption | 6 | 6 | 6 | 6 | 6 | 7 | 6.12 | 6 |
| 7 | The best practices for ensuring building occupants’ comfort are comprehensive | 7 | 6 | 6 | 6 | 6 | 7 | 6.33 | 6 |
| 8 | The appropriate adoption of the framework can improve building occupants’ comfort | 6 | 7 | 6 | 7 | 6 | 7 | 6.50 | 7, 6 |
| 9 | The best practice framework is suitable for optimizing energy consumption and improving occupants’ comfort | 6 | 6 | 6 | 6 | 7 | 7 | 6.33 | 6 |
| 10 | I would accept the best practice framework for use in buildings | 6 | 6 | 6 | 6 | 6 | 7 | 6.33 | 6 |
Disclaimer/Publisher’s Note: The statements, opinions and data contained in all publications are solely those of the individual author(s) and contributor(s) and not of MDPI and/or the editor(s). MDPI and/or the editor(s) disclaim responsibility for any injury to people or property resulting from any ideas, methods, instructions or products referred to in the content. |
© 2026 by the authors. Licensee MDPI, Basel, Switzerland. This article is an open access article distributed under the terms and conditions of the Creative Commons Attribution (CC BY) license.
Share and Cite
Opoku, D.-G.J.; Perera, S.; Osei-Kyei, R.; Rashidi, M.; Agyekum, K. Digital Twin-Stakeholder Informed Best Practice Framework for Building Management: A Case of a University Library. Buildings 2026, 16, 924. https://doi.org/10.3390/buildings16050924
Opoku D-GJ, Perera S, Osei-Kyei R, Rashidi M, Agyekum K. Digital Twin-Stakeholder Informed Best Practice Framework for Building Management: A Case of a University Library. Buildings. 2026; 16(5):924. https://doi.org/10.3390/buildings16050924
Chicago/Turabian StyleOpoku, De-Graft Joe, Srinath Perera, Robert Osei-Kyei, Maria Rashidi, and Kofi Agyekum. 2026. "Digital Twin-Stakeholder Informed Best Practice Framework for Building Management: A Case of a University Library" Buildings 16, no. 5: 924. https://doi.org/10.3390/buildings16050924
APA StyleOpoku, D.-G. J., Perera, S., Osei-Kyei, R., Rashidi, M., & Agyekum, K. (2026). Digital Twin-Stakeholder Informed Best Practice Framework for Building Management: A Case of a University Library. Buildings, 16(5), 924. https://doi.org/10.3390/buildings16050924

