Next Article in Journal
Assessing Post-Fire Damage in Concrete Structures: A Comprehensive Review
Previous Article in Journal
Optimizing Urban Ventilation in Heritage Settings: A Computational Fluid Dynamics and Field Study in Zhao’an Old Town, Fujian
 
 
Font Type:
Arial Georgia Verdana
Font Size:
Aa Aa Aa
Line Spacing:
Column Width:
Background:
Article

Life Cycle Risk Management for Improving Labor Productivity in Construction Projects in Türkiye

1
Faculty of Civil Engineering, Istanbul Bilgi University, Istanbul 34060, Turkey
2
Faculty of Civil Engineering, Yildiz Technical University, Istanbul 34220, Turkey
*
Author to whom correspondence should be addressed.
Buildings 2025, 15(3), 484; https://doi.org/10.3390/buildings15030484
Submission received: 8 January 2025 / Revised: 27 January 2025 / Accepted: 29 January 2025 / Published: 4 February 2025
(This article belongs to the Section Construction Management, and Computers & Digitization)

Abstract

The construction industry, being labor-intensive, prioritizes productivity to boost project performance, yet struggles to achieve expected levels despite increased focus by scholars and practitioners. This lagging causes significant losses in time, cost, and quality performance of construction projects but also broader implications for resource efficiency and environmental impacts. As a remedy to the multifaceted issue, this study aims to identify and evaluate life cycle risks of productivity management in construction projects in Türkiye. A comprehensive literature review identified risk factors affecting labor productivity, followed by a discussion session to finalize the decision framework, including life cycle phases of productivity management and risk factors in each phase. Then, the fuzzy analytical hierarchy (AHP) process revealed the most critical risk factors in each phase, followed by semi-structured interviews to reveal measures for addressing the most significant risks. The findings show that productivity management in construction projects contains nine phases. In addition, the most important factors were chiefly related to collaboration, information sharing, lack of supervision, work interruptions, and changes. Findings from semi-structured interviews emphasize regular employee training and open communication to enhance project outcomes, optimize workflows, and promote sustainability. The study’s key contribution is introducing a life cycle approach to construction productivity management, a previously unexplored perspective. This provides an effective framework that can be implemented in construction projects to manage and improve labor productivity as a whole-life cycle approach.

1. Introduction

The construction industry not only influences the gross domestic product of countries [1], but also constitutes nearly 7% of employment and contributes approximately 13% to the world’s economy [2]. In addition, labor cost in the industry accounts for nearly 30 to 60% of overall cost of construction projects in many countries [3,4], making construction labor productivity a critical indicator of economic performance of the projects [5]. Although there has been a long-standing interest given by practitioners and scholars in construction labor productivity [5,6], productivity records are still not at the desired level in the sector and have been lagging behind other industries such as manufacturing [7], agriculture [8], and transport [9], which have experienced higher growth in labor productivity. Choy and Ruwanpura [10] stated that global productivity losses range between 40 and 60%, emphasizing the need for a more in-depth analysis of whether or how to improve labor productivity. These poor records not only cause cost overruns and incur project delays at the micro-level [11], but also make a considerable performance loss of overall economies at the macro-level [12].
Research on labor productivity in the construction management literature generally falls into two main categories. The first one focuses on identifying and prioritizing factors that influence labor productivity. These studies often utilize questionnaire surveys, in-depth interviews, and the Relative Importance Index (RII) to rank barriers and provide insights for improvement. Additionally, methods such as the Total Factor Productivity (TFP) measurement assess productivity outcomes and pinpoint areas needing enhancement [13,14]. The second category covers the development of frameworks and models, including predictive modeling for labor- or equipment-intensive activities, addressing specific productivity issues with targeted solutions. Although effective within the targeted areas (e.g., predictive models for equipment-intensive tasks [13]), these models do not provide a comprehensive solution for productivity challenges across the entire project. Therefore, a risk-based productivity management framework should be developed diligently to provide practitioners with a proper ground for effective productivity management. Despite there being a plethora of studies on factors effecting labor productivity in construction projects [4,5,15], a risk management approach that addresses the chronic and acute challenges in labor productivity has rarely been adopted.
Construction productivity management is a multifaceted and intricate issue, such that from productivity planning to closeout, it includes a variety of critical phases. Similarly to the life cycle approach for risk management in construction projects [14,16], applying a life cycle perspective is vital for minimizing risks in productivity management. The life cycle approach can be beneficial in several ways to improve a variety of issues in construction projects, as well as helping diverse stakeholders gain insight into the perspectives of other actors throughout the construction life cycle [6]. First, step by step improvements in the phases of a subject can be handled appropriately with a life cycle approach, helping develop a continuous and effective risk management model [17]. In addition, stakeholders can understand their roles and responsibilities easily for effective risk management, which can enhance communication and synergistic relationships between them [18]. Therefore, the complete understanding of risk factors during productivity management necessitates a life cycle perspective.
This study has a triangulated research objective: (1) identifying life cycle phases of productivity management in construction projects, (2) determining risk factors affecting labor productivity in each phase of life cycle, and (3) highlighting the most important risk factors and risk mitigation measures in each phase of the life cycle for the most critical risks. In order to achieve the study objective, a systematic literature review and focus group discussion were conducted to develop research framework. Then, one of the most widely and successfully implemented multi-criteria decision-making (MCDM) methods, i.e., fuzzy analytical hierarchy process (AHP), was utilized for the prioritization purpose [19]. In the final step, semi-structured interviews were conducted to identify necessary mitigation measures against the most significant risks. Overall, although there were studies adopting a life cycle approach to manage risks in construction projects, these studies focused on the life cycle of construction projects [6,16,20] rather than the life cycle of productivity management. On the other hand, a vast majority of past prioritization research used RII, mean scores, or other statistical tools to evaluate productivity factors [4,5,21]. This study distinctively used a fuzzy multi-criteria method due to its wide use, reliability, pairwise comparisons, and consistency check. Overall, the present study suggests a comprehensive and life cycle-based risk management framework integrated into productivity management processes in construction projects in Türkiye. Productivity management in the construction sector in Türkiye is particularly critical, as the country relies heavily on this industry, and factors such as economic conditions, work hours, and cultural diversity of the workforce can significantly influence overall productivity performance. This contribution aims to enhance labor productivity by proposing a novel approach to productivity risk management.

2. Background

2.1. Construction Productivity

Productivity can be defined as the output produced as a proportion of the inputs required. In the context of the construction industry, outputs can be measured by the value of buildings produced, whilst inputs include time, labor, plant, materials, energy, among others. Overall, supply chain disruptions cause inefficient use of resources [22], along with changing orders, low materials management, weather, and human factors, which were identified as the main factors that influence the productivity rate in the sector [23,24].
There are many ways to measure productivity including labor productivity, capital productivity, Site Factor Productivity (SFP), Multi-Factor Productivity (MFP), and TFP. Labor, capital productivity, and SFP are single factor measures. Labor productivity can be measured as an output per unit of labor input in hours worked [25]. Capital concerns capital services, which are the flows of productive services from past investments, i.e., assets, and is usually measured in user costs or rental prices [2]. As such, they fail to provide a holistic representation of productivity. MFP combines these two hard-to-separate measures but fails to account for factors such as management practices and work environment. TFP provides a more holistic measure of productivity, but its use within the construction industry is limited [26].
Both the lack of a comprehensive productivity measurement and the inability to identify critical factors are largely attributed to the inaccuracy of the sector’s productivity measurements [22]. Due to the low productivity records, there needs to be an appropriate productivity management system for further improvement. Within a systematic productivity management framework, addressing factors influencing productivity—such as inadequate resource and supply chain management, inappropriate management practices, and weather and labor factors—requires project managers and engineers to understand how these obstacles interact with each other and impact productivity. These factors often stem from complex relationships among numerous activities, and recognizing these interactions can provide managers with valuable insights for effective decision-making in productivity management [10].

2.2. Studies on Construction Productivity

Many of the past studies identified and prioritized factors affecting productivity. For instance, El-Gohary and Aziz [4] identified factors affecting construction productivity in Egypt and categorized them into three clusters such as management, labor, and industrial. The researchers found that incentive programs, experience and skill of labor, and construction technology as the most critical factors in these categories, respectively. Similarly, Jarkas and Bitar [5] identified 45 factors affecting productivity in Kuwait and grouped them into four categories: management, technology, labor, and external. They found that poor supervision, unclear technical specifications, low motivation of workers, and extreme temperatures as the most important factors in the categories, respectively. Both of these studies used RII to evaluate factors. Ofori et al. [21] identified barriers to improve construction productivity in Singapore and prioritized them based on mean scores. They found that delays in information sharing, poor labor skills, and improper pre-work planning as the most critical barriers. Similarly, Vigneshwar and Shanmugapriya [27] examined factors affecting productivity in India. Based on the RII and analysis of variance (i.e., ANOVA), the researchers evaluated 28 factors under 7 groups that are related to labor, safety/quality, material, site, work conditions, delay, construction techniques, and external.
As a distinctive approach, Pan et al. [28] developed a PESTEL (political, economic, social, technological, environmental, legal) framework for strategies to improve productivity in Singapore, Hong Kong, and the UK based on case studies. They found building information modeling (BIM) application, constructability and prefabrication, sustainable construction workforce, productivity assessment, and collaboration as key productivity enhancement categories. According to some experts, improving productivity is a management issue, so the introduction of new techniques or technologies may be necessary to address productivity. Moreover, some research has shown that technology trends have a greater impact on labor productivity than Multi-Factor Productivity measures. In light of this, investments in new equipment and technology can improve an organization’s labor productivity—although outweighing equipment costs may affect productivity in a different way. The introduction of BIM into the project, i.e., delivery process, represents a solution for productivity issues encompassing both the managerial and technological aspects. However, BIM implementation was found to affect the predictability of total project costs and labor costs over time [29]. Another different approach was adopted by Khanh et al. [30], who focused on productivity prediction. The researchers identified 22 factors and developed a Bayesian network model to predict productivity for formwork, reinforcing steel, and concrete. A novel relationship-based network model was also proposed by Chaturvedi et al. [15]. The researchers identified 14 construction labor productivity factors under 4 main criteria, all subjected to the decision-making trial and evaluation laboratory (DEMATEL) method to reveal underlying causal factors. They deduced that safety issues in construction sites can influence other productivity factors significantly. In order to reveal the relationship between factors affecting labor productivity, Durdyev et al. [12] adopted a structural equation model. By using 29 factors categorized under 6 groups (i.e., management, workforce, financial, external, project, and material), they highlighted the competency of the management team and quality of the workforce in increasing labor productivity in construction projects.
Some researchers focused on a particular cause of factors affecting productivity. For instance, Gurmu [31] addressed that safety is one of the most critical factors affecting labor productivity and examined how safety management practices affect labor productivity in multistory construction projects. Based on the data collected from 39 building projects, the researchers developed linear and logistic regression models to foresee changes in labor productivity as safety management practices change. In another study, Al-Kofahi et al. [32] stated that change orders usually cause interruptions in the work processes of contractors in construction projects and investigated the impacts of change orders on labor productivity. Based on the endogenous and exogenous factors, system dynamics modeling was used to quantify the role of change orders in labor productivity and tested in a highway construction project. Other studies on labor productivity in construction projects include drivers of productivity [33,34], productivity perspective differences between Spanish and English speaker workers [35], tools for measuring construction productivity [25], sub-contractors’ perspective on productivity [36], and an expanded system boundary approach for assessing project productivity [37].
Hasan et al. [38] found that although there were some differences on the country context, the following factors were identified in the majority of countries/studies: unavailability of material/equipment, poor supervision and labor skills, and incomplete and unclear specifications. In a similar vein, Rathnayake and Middleton [2] reviewed 108 studies on construction productivity. They addressed significant inconsistencies in these studies regarding the level of productivity analysis, indicators of productivity, and the data sources adopted. Another review study on construction labor productivity was conducted by Yi and Chan [39]. The researchers particularly focused on the following areas in the existing research: factors affecting productivity, modeling and assessing labor productivity, methods/technologies needed for improvement, changes, and benchmarking labor productivity. None of the existing accounts focused on the life cycle of productivity management, which constitutes the major research gap of the study. In addition, there was limited research that used MCDM methods to evaluate risk factors affecting labor productivity.

3. Research Methodology

This study followed four consecutive steps: (1) systematic literature review, (2) focus group discussion, (3) fuzzy AHP application, and (4) semi-structured interviews. These steps and corresponding outputs attained as a result of the applications are presented in Figure 1 and elaborated in the following sub-sections.

3.1. Systematic Literature Review

The present research adopted a systematic literature review technique to identify risks that can be encountered during the life cycle of productivity management practices in construction projects. There are mainly three steps of a systematic literature review: (1) search engine selection, (2) keyword selection, and (3) article selection. In the first step, the search engine Scopus was chosen due to its efficiency, coverage, effectiveness, and popularity as it was applied in a variety of construction management research recently, such as extracting the studies addressing technology use in construction [40], identifying the barriers to building information modeling [41], performing a scientometric analysis of artificial intelligence-based studies [42], and capturing life cycle risks of the supply chain [17]. In the next step, keywords were selected according to the study objective. Hence, keywords such as “construction productivity”, “productivity analysis”, “factor”, “barrier”, “risk”, “driver”, “enabler”, and “construction” were included with relevant operators (i.e., “and” or “or”) (Step 1, Table 1). This step yielded a total number of 383 studies.
In the final step, studies that are directly related to the scope of this study were selected on the basis of sequential investigation (Step 2–6, Table 1). Here, the search was initially limited to only article and review studies (Step 2, 252 articles), and then only research published in English was included, resulting in 242 articles. In order to enhance the effectiveness of the literature review, articles published in journals that are irrelevant to the scope of this study (i.e., physics, computer engineering, etc.), and articles publishes before 2010 were excluded, which reduced the search space to 155 and 119, respectively. At the final step of the search, abstract level investigation was conducted to evaluate the relevance of the studies in a qualitative manner. During the abstract level investigation, the following exclusion criteria were used: (1) articles that focused on the productivity of a specific material or equipment; (2) despite performing productivity analysis, articles that did not indicate any factors affecting productivity; (3) articles that mentioned productivity only as one of the contributions of proposed models; and (4) articles that stated productivity in the construction industry on a national level (such as aging workforce) rather than productivity issues observed in construction projects. Consequently, 44 studies were examined on a factor basis to extract the life cycle risks of productivity management in construction projects.

3.2. Focus Group Discussion

The major novelty of the current research is that even though factors affecting productivity have deeply been examined, there has also been a paucity of research on the risks of productivity management and/or improvement. In addition, neither life cycle of productivity management was identified in past studies, nor were the life cycle risks incorporated in the productivity management cycle. Therefore, an exploratory study is needed to first identify the life cycle of productivity management and then determine the risks of each phase of the cycle. These explain why one of the most commonly and effectively used exploratory technique, i.e., focus group discussion (FGD) [43], is essential. FGD aims to collect opinions of a group of experts during a dynamic discussion [44], enabling the acquisition of augmented and synthesized knowledge. Such an interaction is needed to capture a set of idea encompassing a wide range of perspectives conveyed via diverging backgrounds of the participants [45]. The effectiveness of FGD as a qualitative data collection technique resides in the fact that it does not necessitate a large sample size and data can be collected in a single meeting from all participants [46], making it one of the most commonly used data collection techniques. Past research highlights that a discussion with either very few (e.g., fewer than 5) or too many (e.g., more than 10) participants might hinder the formation of constructive sessions [47]. Therefore, a number of five respondents (Table 2), who met the following criteria, participated in the study: (1) having at least 10 years of experience in the construction industry, (2) having at least a BSc degree in either civil engineering or architecture, and (3) currently working in a construction project. All experts provided in Table 2 came from the construction industry in Türkiye.

3.3. Fuzzy Analytical Hierarchy Process

This study adopted the fuzzy AHP method to assess and prioritize risks in each phase of the productivity management life cycle. The reasons to employ AHP-based analysis rather than other MCDM approaches can be summarized as follows:
  • Hierarchical analysis of AHP technique can lower the complexity of the model in the case of a higher number of risks and/or factors, while increasing the comprehensibility of it [48].
  • Consistency analysis can be conducted not only to evaluate the internal consistency of the participants separately, but also to explore the consistency of the group decision-making [49].
  • There have been many successful applications in a variety of fields in the construction management domain, such as selecting urban renewal projects [50], assessing risks in smart contract adoption [51], evaluating the causes of delay [52], and choosing the most competent contractor [53].
  • The method can offer reliable and reflective criteria weights with inputs from even a small group of experts [54].
Still, the uncertainty and ambiguity in the human judgment process may render the AHP analysis more unreliable. In order to eliminate this concern, the fuzzy AHP algorithm was adopted by researchers [54]. This study incorporated one of the widely used and accepted fuzzy AHP approaches in the analysis, such as extent analysis, developed by Chang [55]. The following steps were considered for the fuzzy AHP application:
Step 1—Collecting data: This study applied fuzzy AHP analysis with the data collected from nine experts (Table 2). The number of experts attending the questionnaire should be neither very high (to minimize erroneous and misleading outcomes) nor very low (to minimize bias due to background and/or experience of a small number of experts). Hence, the sample size was identified by checking the number of experts included in previous AHP or fuzzy AHP studies [56,57,58]. Each expert performed their pairwise evaluations individually by using linguistic variables (Table 3). During the data collection step, each expert was requested to fill a number of nine pairwise comparison matrices (each 6 by 6) since there were nine phases of productivity management identified at the end of FGD.
Step 2—Evaluating experts’ consistency: One of the most powerful facets of the AHP-based data collection is the consistency analysis [59,60]. The ratio of consistency, mostly referred to as consistency ratio ( C R ), must be lower than 10% to consider the evaluations of each expert consistent [61]. C R is the ratio of consistency index ( C I ) to the random index ( R I ) [62].
C I =   λ   m a x n n 1
C R = C I R I    
In these formulas, λ   m a x indicates the maximum eigenvalue of an n by n matrix.
Step 3—Aggregating experts’ evaluations: In order to convey the synthesized solution to the problem, the pairwise comparison matrices provided by each expert should be aggregated. This study applied one of the most commonly used aggregation technique by capturing the minimum of pairwise comparisons for the lower bandwidth ( l i j ) , the maximum of the pairwise comparisons for the upper bandwidth ( u i j ) , and the eometric mean of the pairwise comparisons for the medium ( m i j ) [63]. K is the number of experts, and l i j k , m i j k , and u i j k are the evaluations of Expert k; these values can be calculated by the following equation:
l i j = m i n ( l i j k ) ,   m i j = k = 1 K m i j k 1 / K ,   u i j = m a x ( u i j k )  
Step 4—Applying Chang’s extent analysis: There exists a number of approaches that incorporate fuzzy set theory into the AHP method. Among a plethora of implementation, Chang’s [55] extent analysis is one of the most widely adopted one. Let X = x 1 , x 2 , x 3 , , x n and U = u 1 , u 2 , u 3 , , u m object and goal sets, respectively. In this method, an extent analysis is employed for each goal based on each object. Hence, for each object, a number of m extent analysis values can be captured as a result of the analyses. Given that M g i j is a triangular fuzzy number (TFN), for object i , the fuzzy synthetic extent value can be attained using Equation (4).
S i = j = 1 m M g i j × j = 1 n j = 1 m M g i j 1  
On the one hand, in order to calculate the first component of the equation (i.e., j = 1 m M g i j ), the following operational calculation procedure between two TFNs is applied:
j = 1 m M g i j = j = 1 m l j , j = 1 m m j , j = 1 m u j  
On the other hand, the second component of Equation (4) is calculated via addition procedure of fuzzy numbers, i.e., M g i j j = 1 ,   2 ,   , m , as presented in Equation (6).
j = 1 n j = 1 m M g i j = j = 1 m l j , j = 1 m m j , j = 1 m u j
Then, the inverse of the above calculated vector can be determined as follows:
  j = 1 n j = 1 m M g i j 1 = 1 j = 1 n u i , 1 j = 1 n u m i , 1 j = 1 n l i
The degree of possibility calculation was then conducted by using the fuzzy synthetic extent value. Given that M 1 = l 1 , m 1 , u 1 and M 2 = l 2 , m 2 , u 2 are two TFNs, the degree of possibility that M 2 = l 2 , m 2 , u 2 M 1 = l 1 , m 1 , u 1 is identified using the following equations:
V M 2 M 1 = sup y x m i n μ M 1 x , μ M 2 y
V M 2 M 1 = h t g M 1 M 2   = 1 i f   m 2   m 1 0 i f   l 1 u 2 l 1 u 2 ( m 2 u 2 ) ( m 1 l 1 ) o t h e r w i s e
Here, both V M 2 M 1 and V M 1 M 2 should be computed to entirely compare two TFNs. Equation (10) shows the level of likelihood of a convex fuzzy number being larger than k convex fuzzy numbers, i.e., M i   i = 1 , 2 , , k .
V M M 1 , M 2 , , M k = V [ ( M M 1 ) and   ( M M 2 ) ,     ,   and   M M k ] = m i n V M M i
On the condition that d A i = min V ( S i S k ) for k = 1, 2, …, n ; k    i ; and A i ( i = 1 ,   2 ,   3 , , n ) are n elements; weights of the criteria/factors are shown in the weight vector W , which is calculated as follows:
  W = ( d A 1 ,   d A 2 , , d A n ) T
At the final step, normalization is employed to obtain the normalized weight vector.
W = d A 1 ,   d A 2 ,   , d A n T

3.4. Semi-Structured Interviews

At the final step, semi-structured interviews were conducted with eight industry professionals to identify the necessary risk mitigation measures for the most significant risks in each phase of the productivity life cycle. Evidence from prior studies indicates that conducting interviews with a small but critically selected group of experts can yield sufficient and reliable information [11,64]. In other words, the major aim of using semi-structured interviews was to obtain qualitative data to increase the depth of the study regarding the risk management process throughout the productivity life cycle. Compared to structured interviews, participants are given freedom to present their views on a particular topic [65], which is productivity management in this study. First, the aim of the study was explained to the participants [66] before starting the interviews. In the interviews, the participants were asked three major questions: (1) What mitigation measures should be taken in construction projects to reduce the effects of the most significant risks in productivity management? (2) Are there any additional notes you would like to add for effective productivity management in construction projects? (3) Are there any shortcomings of the proposed life cycle risk management model? In addition, experts were asked to provide their thoughts beyond these fundamental questions to explore practical and hidden challenges in the subject matter [67,68], which is another strength of the method. The profiles of the respondents who contributed to this study in the semi-structured interview stage are presented in Table 4. It is important to note that all experts contributed to this research work in the construction industry in Türkiye.

4. Results and Discussions

4.1. Results of Systematic Literature Review

The literature has generally focused on identifying the factors affecting productivity. Commonly recognized determinants include internal factors such as management, technological advancements, and labor experience and skills, as well as external factors such as weather conditions. Beyond these, various risks are highlighted as barriers to productivity improvement. Key risks identified in the literature include information delays, inadequate labor skills, improper planning, deficiencies in safety and quality, and external disruptions. A significant focus in existing studies has been on labor productivity. Researchers have paid particular attention to the execution and planning phases of the productivity life cycle. The findings of this study’s literature review reveal the diverse risks affecting productivity and the life cycle stages where these interactions occur. However, productivity management must warrant a broader analysis covering the entire life cycle. To facilitate the integration of productivity considerations within the life cycle framework, a focus group discussion was conducted. The proposed productivity life cycle model will be presented in the subsequent section.

4.2. Life Cycle of Productivity Management

This study identifies and evaluates the life cycle risks for improving labor productivity in construction projects. Based on the collective views of focus group experts, nine life cycle phases of labor productivity were identified as follows: (1) site and work preparation, (2) resource preparation, (3) work execution (project plan execution/site conditions), (4) work execution (disruptions/changes/external events), (5) productivity recording, (6) productivity analysis, (7) control and improvement, (8) claim/dispute management, and (9) productivity documentation and closeout. Work execution is given as two separate phases to distinguish between the execution of planned activities under normal conditions and the impacts of adaptive responses to unforeseen disruptions and the execution of work under these factors. In Phase 3, productivity is largely influenced by internal project factors such as adherence to schedules, resource allocation, and workforce performance under expected conditions. Phase 4, on the other hand, addresses scenarios where disruptions, changes, or external events—such as weather, design modifications, or supply chain issues—occur, requiring adaptive responses. These work execution phases impact the productivity life cycle differently. These phases are illustrated in Figure 2. Therefore, productivity management should be considered as a whole-life approach, rather than only focusing on productivity analysis (phase 6), which was studied widely in the literature [25,30,69]. Productivity management should start from site and work and resource preparation/planning usually conducted by contractors [21]. Focusing on the project preparation/planning to substitute the ever-increasing complexity of projects may interfere with productivity problems in the first place. Then, the work required can be performed based on the project plan and as such appropriate risk management practices should be taken in case of disruptions [38], changes [25], or external/unforeseen conditions [26], with all having significant impacts on the productivity loss. For instance, Seresht et al. [13] stated that both disruptions and changes have negative effects on labor and crews, most likely resulting in a decrease in labor productivity, as they generate distractions and demotivation among workers.
After the selected tasks are completed, measurable work packages and factors (or disruptions) that may impact productivity should be closely monitored and addressed one by one with the help of the relevant site personnel and recorded for proper and reliable productivity analysis [70]. Control and improvement strategies are therefore needed for the projects that do not meet the planned productivity records, either during work execution or after a specific unit of a project is completed [24]. If there is a claim regarding the productivity or any disruption events, then claim/dispute management/resolution should be conducted to minimize conflicts on construction sites [71]. At the final step, documents of productivity including causes of productivity loss and unforeseen conditions should be documented with standardized format to further use them to either improve productivity or predict future issues related to productivity. Here, based on the recorded historical data, labor productivity for the following works and/or projects can be foreseen using machine learning or deep learning algorithms [30,69].

4.3. Most Significant Risk Factors

Figure 3 shows the risk factors in each phase of productivity management. Risk factors were initially identified according to the literature review and then refined and classified into life cycle phases during the discussion session. In order to minimize the complexity and bias of the following fuzzy AHP steps, the same number of risk factors were determined for each phase. Table 5 shows the results of fuzzy AHP analysis. The findings show that SV5 (insufficient, missing, and/or wrong information about the work performed; weight coefficient: 0.232), RP5 (unavailability of key machinery/equipment/consumables; weight coefficient: 0.200), WEP4 (lack of communication between project team during the work; weight coefficient: 0.216), WED3 (crew interference and work interruptions; weight coefficient: 0.218), PR3 (unclear procedures on how and when to record productivity data; weight coefficient: 0.209), PA5 (insufficiency of the collected data that makes productivity analysis challenging; weight coefficient: 0.221), CI2 (lack of monitoring project plans (schedule) and productivity during construction; weight coefficient: 0.202), CD2 (improper productivity analysis incurring subjectivity in the investigation of claimed events; weight coefficient: 0.224), and PD6 (too many work packages that makes archiving time-consuming; weight coefficient: 0.233) were the most critical risks in site and work preparation, resource preparation, work execution (project plan execution/site conditions), work execution (disruptions/changes/external events), productivity recording, productivity analysis, control and improvement, claim/dispute management, and productivity documentation and closeout phases, respectively.
Insufficient information about the work performed (SV5; weight coefficient: 0.232) significantly hampers effective site and work preparation, often leading to dismantling, reassembly, and stoppages at project inception. This issue is exacerbated by the lack of useful indicators for identifying and prioritizing areas for improvement, as noted by Kim et al. [72]. Enhanced accuracy and systematic guidance in information are crucial for addressing these foundational issues, supporting productivity management in construction. Findings also indicated that lack of communication between project teams (WEP4; weight coefficient: 0.216) negatively affects work execution (e.g., project plan execution). These insights align with previous research: Hwang et al. [73] found that communication is one of the most critical management strategies to improve productivity while El-Gohary and Aziz [5] stated that various countries’ construction projects suffer from poor communication and communication problems.
Sometimes measuring productivity itself is a problem in projects. As productivity recording and analysis are key phases within the productivity life cycle, addressing issues like unclear procedures to record productivity (PR3; weight coefficient: 0.209) and insufficient data collection (PA5; weight coefficient: 0.221) is crucial to ensuring consistent and accurate data management throughout a project. To address these issues, Ranasinghe et al. [70] suggest assigning a productivity expert to manage productivity risks and stay with the project from beginning to end, ensuring a more streamlined process. These issues mostly come from collaboration problems in both site and management teams of the project. The results mirror the findings of earlier research as many past attempts highlighted collaboration as a key driver of enhancing productivity in construction sites. For instance, Javed et al. [34] also found that increasing collaboration between project stakeholders is the most critical driver in planning/design category. Böhme et al. [26] further addressed that the lack of collaboration causes “blaming culture”, which decreases trust between parties and eventually productivity. Zhan et al. [37] examined the intangible reasons of poor productivity performance and found coordination/collaboration approaches among the most persistent causes.
Overall, the findings clearly show a need for proper collaboration between project stakeholders to attain productivity targets as risk factors related to collaboration/information sharing, which were significant in many life cycle phases. As Hughes and Thorpe [1] stated, enhanced collaboration can even reduce other potential causes of low productivity such as rework, incomplete drawings/design, and lack of competence of a supervisor. Therefore, collaboration and information sharing can be regarded as a touchstone of productivity improvement, which can impact not only the work planning phase but also work execution, productivity recording, and productivity analysis phases. With reference to the popular quote of “what gets measured gets managed”, effective productivity management requires its proper measurement [2], which can be facilitated through collaboration for knowledge sharing.
On the other hand, other important risks such as unavailability of key machinery (RP5; weight coefficient: 0.200), work interruptions (WED3; weight coefficient: 0.218), and lack of monitoring (CI2; weight coefficient: 0.202) can be related to a lack of proper supervision, poor coordination, and changes. These factors usually arise as a result of unclear technical specifications and lack of buildability [5,38,74]. They also result in idle labor, increased costs, and potential compromises in quality due to the use of substitute resources, which, in turn, delays subsequent tasks and strains the project schedule. As previous research suggests, such shortages often stem from inadequate managerial competencies [22], calling for targeted improvements in management practices to prevent resource-related delays. Similarly, El-Gohary and Aziz [4] found that constructability (the gap between design and construction) is one of the most critical factors reducing productivity. In addition, Khanh et al. [30] reported that workers spend approximately 15% of their time waiting for materials and equipment due to poor supply chain management. Therefore, front-end supply chain management should be considered diligently to minimize productivity issues. Park [24] highlighted the importance of ongoing measurement and benchmarking with other projects or companies as central to improving productivity. Establishing a standardized productivity data collection system is essential, as it enables reliable analyses and informed decisions. This approach directly supports the ongoing need to monitor project schedules and productivity, a task that requires regular checks on-site.
Such standardized practices are equally important for effective claim/dispute management. For example, improper productivity analysis (CD2; weight coefficient: 0.224) often introduces subjectivity when investigating claims. Traditional methods like the total cost method, where contractors claim labor overrun by subtracting actual hours from estimated hours, are widely regarded as imprecise and are typically inadmissible in courts [35,75]. Avoiding such imprecise methods in productivity analysis can prevent potential claim issues later, supporting the overall goal of clear and reliable productivity management.

4.4. Critical Risk Mitigation Measures

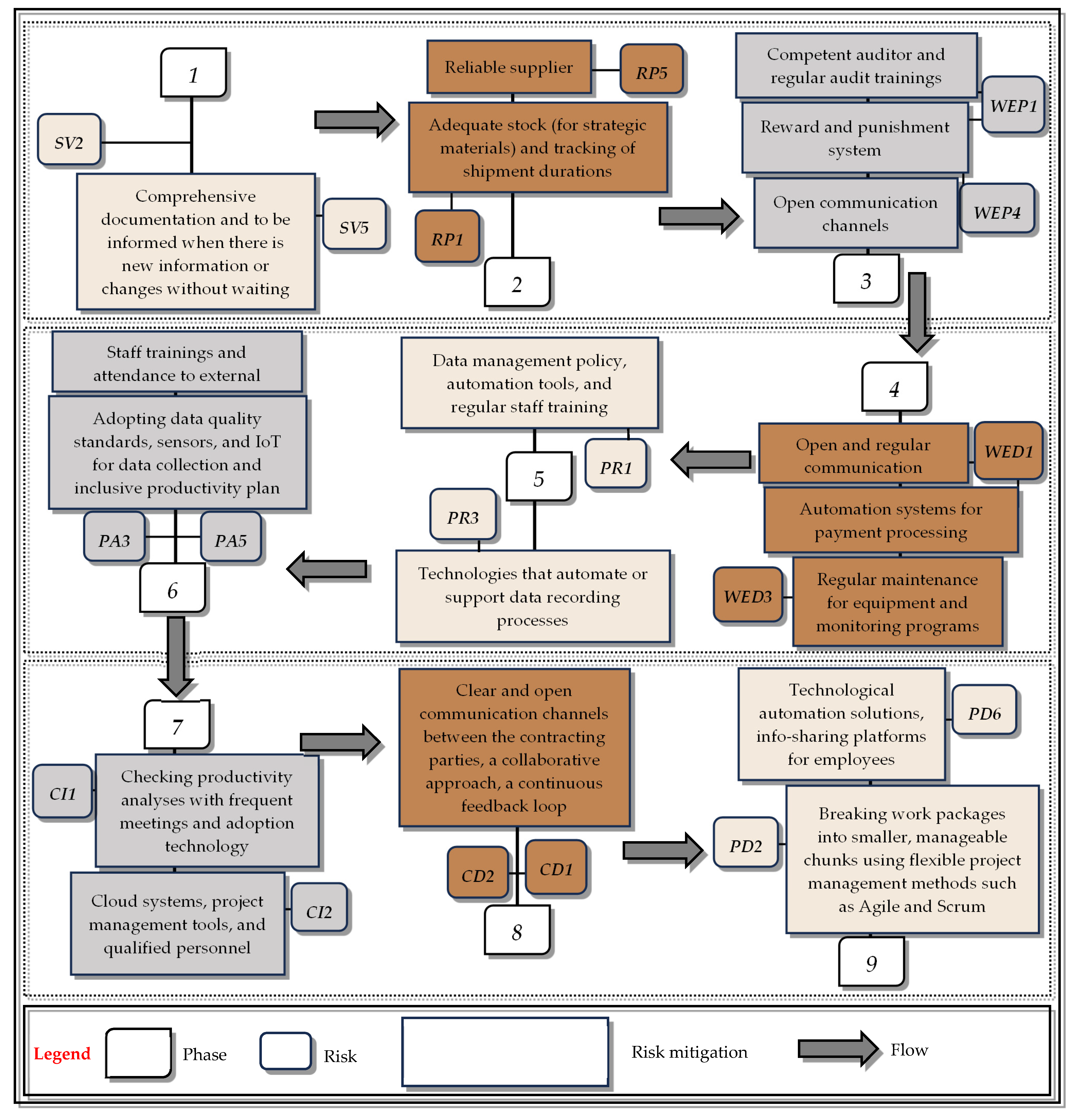
Frequent and regular training of employees as well as managers, and the adoption of open communication channels and technological tools, are the most frequently recommended risk mitigation measures by the experts who attended the semi-structured interviews. First, as the outputs of the initiation phase can be critical inputs for the upcoming phases, risks in the initiation phase require thorough investigation [16]. Challenges related to pre-work site planning (SV2; weight coefficient: 0.220) and information (SV5; weight coefficient: 0.232), material delivery (RP1; weight coefficient: 0.191) and availability of the equipment (RP5; weight coefficient: 0.200), and quality of work and communication among the project team during the project (WEP 1; weight coefficient: 0.184 and WEP4; weight coefficient: 0.216) emerged as the most problematic risks for the initial phases of the productivity life cycle (phase 1–3). Many of the experts also highlighted practical solutions to address these risks specifically. For instance, managing information effectively on construction sites and establishing agreements with reliable suppliers were the recommended measures to tackle issues related to inadequate site preparation and traffic control, and delivery challenges, respectively. Accurate and well-organized information enables managers to handle site traffic more effectively [76]. Additionally, reliability is crucial for the sustainable supplier selection process, which is a key element in building an environmentally, economically, and socially responsible supply chain [75].
While findings on risk factors clearly indicate a need for proper collaboration between project stakeholders to achieve productivity targets, experts concurred that enhancing communication management—such as implementing open communication channels or information-sharing platforms for employees—is among the most essential risk mitigation measures across all phases, with particular importance in site and work preparation (phase 1), work execution (phase 3 and 4), claim/dispute management (phase 8), and documentation and closeout (phase 9). Although many construction organizations strive to improve communication management and leverage information and communication technology investments, employee disengagement can still lead to inefficiencies [77], highlighting another important challenge. In the productivity analysis and recording phases (phases 5 and 6), experts emphasized the role of adopting a data management policy and implementing technologies that automate or support data recording processes to minimize reliance on manual calculations, as well as to address the ambiguity surrounding when and how to collect productivity data (PR3; weight coefficient: 0.209).
All experts emphasized that staff training is vital for building a thorough understanding of productivity and to reduce ignoring productivity-related risks. In addition, adopting data quality standards and integrating sensors and IoT for data collection were proposed as strategies to strengthen the productivity planning stage. These approaches are anticipated to mitigate risks associated with limited experience in productivity management (PA3; weight coefficient: 0.200) and the insufficiency of collected data, which often complicates productivity analysis (PA5; weight coefficient: 0.221). By establishing a strong, inclusive productivity plan, organizations can make more consistent, accurate, and insightful productivity assessments.
Regular productivity analysis through frequent meetings, the adoption of relevant technologies, and the establishment of clear and open communication channels between contracting parties are all essential to mitigate risks associated with productivity control, improvement, and claim or dispute management. A collaborative approach, coupled with a continuous feedback loop, is suggested to foster transparency and proactively address any emerging issues. These measures not only enhance productivity oversight and performance but also reduce the likelihood of conflicts and streamline dispute resolution. Technological automation solutions, info-sharing platforms for employees, and breaking work packages into smaller, manageable chunks using flexible project management methods such as Agile and Scrum were suggested by experts to overcome risks related to documenting lessons learned and archiving. Figure 4 shows the proposed life cycle risk management model to improve labor productivity in construction projects. The measures addressed in the figure were captured from the results of semi-structured interviews. In other words, the most frequently addressed measures were integrated in the framework to help practitioners consider the most effective risk mitigation pipeline.
Figure 4 illustrates that experts advocated for the automation of manual tasks to enhance the labor productivity life cycle. Moreover, experts also emphasized the use of these technological tools in the analysis and control phases, with a comprehensive data-driven approach for productivity management. Additionally, they recommended the targeted approaches, such as reward and punishment systems, during the work execution phases. Experts added that beyond employees, managers should also maintain consistent communication with all contracting parties from the beginning to the end of the project, with competent auditors and regular audits, as well as project management tools.

5. Broader Implications and Practical Recommendations

Labor productivity is influenced by a dynamic risk environment, with challenges affecting productivity varying across different phases of a project. In the initial phases, issues such as reliability, communication, and documentation are more prominent, reflecting the foundational setup and coordination efforts required. As the project progresses into its middle phases and to closure, the need for technology adaptation becomes critical, emphasizing the evolving nature of risks tied to the specific demands of each stage. This variability highlights the necessity of flexible and adaptive risk management strategies. Today, corporate companies are quite advanced in risk management and providing flexibility in response to changing budgets or external factors. Flexible and adaptive risk management can be regarded as a concept of the adoption of productivity measurement and analysis by risk management departments, as productivity analyses are not quite well established yet. To effectively address these challenges, distinctive analyses can be employed, such as integrating political, economic, and technological factors to categorize productivity-enhancing measures such as BIM.
Technologies such as programming languages, big data, or cloud platforms integrated into predictive approaches, such as Bayesian/Markov networks or machine learning methods, can enable the proactive identification and mitigation of labor productivity risks through phase-based and targeted models. In this vein, cost analysis is essential to see whether the integrated tools would improve productivity. For example, in small-scale projects, advanced technologies may reduce productivity. In addition, different projects adapt and interpret the productivity life cycle divergently, especially in the recording and analysis parts. In a residential housing project, productivity data might necessitate being recorded and analyzed using simpler tools (e.g., Excel), whereas a railway project may demand advanced tools such as sensors to monitor and record progress. In large-scale and detailed projects, such as airports, sensors may need to be integrated with both manual programs and prediction analysis tools.
Worker productivity can vary considerably among countries or project types. Although this study proposes a risk management framework for labor productivity, the proposed solutions for each stage are left flexible. This makes it easy to customize the proposed framework for diverging project types and countries by adding corresponding risks in the life cycle model. For example, projects such as dam construction are likely to face challenges (e.g., geological issues, environmental sensitivity, permits, and approvals) from the very first phase (e.g., phase 1: site and work preparation), which can result in lost productivity from the outset. While comprehensive documentation (a suggested mitigation measure for phase 1) can be adopted at this stage, it is also beneficial to start implementing data management policies, automation tools, and regular staff training (mitigation measures suggested for phase 5) to firmly establish the productivity life cycle from the beginning. In addition, in Türkiye, there are already a wide variety of projects that implement advanced risk management. Therefore, the framework proposed might be adapted for different cultural and organizational contexts as well as for different project types by adding particular risks associated with that cultural and organizational structure.
Construction companies can define Key Performance Indicators (KPIs) to establish specific, measurable metrics for communication and training, to conduct baseline assessments using surveys, interviews and productivity data, to evaluate current performance, and to implement continuous feedback loops for continuous improvement. These strategies can help monitor productivity processes effectively. It is important to note that, unlike traditional approaches where productivity phases were isolated and situational, productivity should be managed as a continuous process. Therefore, productivity management should be prioritized as a core component of the project, from the contracting phase to closure.
The risk management framework proposed in this paper should not be limited to project-based implementation. Organizations can build a more holistic and scalable approach by incorporating the framework into their departmental operations where productivity issues are most pronounced. Successful adoption of the framework requires collaboration across departments and disciplines to address various aspects. Human resources can design targeted training programs, while IT departments or external experts, such as data scientists or IoT specialists, can enable the integration of the mentioned technologies. This collaboration facilitates the adoption process of the proposed model and enhances its effectiveness.
Based on the study findings, the following specific recommendations are also suggested for practitioners aiming to improve productivity in construction projects:
  • Improving standardized data collection and documentation systems for timely and accurate data collection/analysis.
  • Developing standardized and clear procedures for productivity analysis and data collection, enhanced with data-driven techniques such as BIM, machine learning, cloud computing, and IoT.
  • Applying and enhancing inventory management systems to reduce risks caused by resource unavailability.
  • Conducting regular team meetings to enhance collaboration and discuss productivity performance in the project.
  • Exploring effective and innovative project management concepts such as lean construction to deal with low efficiency and work interruptions.
  • Adopting automated scheduling and productivity analysis tools to compare productivity records and preset productivity benchmarks.

6. Limitations and Future Research Directions

This study has some limitations that should be addressed here. First, although the number of experts participating in the discussion session, fuzzy AHP analysis, and semi-structured interviews —with five, nine, and eight professionals, respectively— were determined based on past research, increasing the number of experts could further enhance the validity and generalizability of the proposed solution. While different projects, such as those with similar phases, resources, or sustainability concerns (e.g., commercial or residential projects), can be grouped together in terms of productivity approaches, managing large-scale and other types of projects, such as roads or airports, may involve different risks and risk management approaches. Therefore, despite the inclusion of experts from various types of projects, the importance of certain factors such as life cycle risks (Figure 3) may differ across project types and sizes. For instance, this study found that risk factors related to sub-contractors, task complexity, changes, and dissemination of information were the least important risks based on the opinions of the respondents from various project types (with a predominance of residential building projects) and sizes. However, these factors might be more important in more specialized, large projects (e.g., airport and road projects) as such projects often involve more complex procedures and the dissemination of information might be more critical due to challenges in fundamental face-to-face data sharing across multiple disciplines within large project environments.
Similarly, this study collected data from the experts working in the construction industry in Türkiye, which may limit the generalizability of the proposed risk management model. For example, risk factors related to regulation and legal issues were found to be among the least important factors in this study. However, regulation and access/authority-based issues might be more critical for huge international projects (e.g., roads, airports) compared to smaller, more local engineering projects (e.g., residential or commercial projects). Hence, collecting data from different countries with diverging cultural and organizational structures and developing a risk management model for each of them separately can help understand the risk management approaches required in diverging countries.
Although life cycle phases, risks in each phase, and risk mitigation strategies for the most critical risks were presented in the current research, prioritizing and applying some of the effective risk mitigation measures can be applicable and visible solutions for improving productivity. For instance, frequent and regular training of employees, and the adoption of open communication channels and technological tools through a record system can contribute significantly to the productivity management body of knowledge. These improvements can be a proper way for managing risk CI1 (lack of process improvement in the case of low productivity). Still, the most effective risk mitigation measures—considering required effort, required time, implementation cost, and their impact on productivity—should be identified prior to their implementation.
In addition, this study focused on identifying the risk factors affecting labor productivity with input from various experts working on construction projects. Still, a more comprehensive study can be conducted by integrating the measurement of productivity—one of the most widely studied topics in the literature—with various predictive models and emerging technologies, such as machine learning, artificial intelligence, or IoT, in a real construction project through a case study. Here, it is especially important to obtain and report productivity data accurately, as this study also underlined “insufficiency of the collected data (PA5)” and “unclear procedures on how and when to record productivity data (PR3)” as the most critical risk factors in productivity analysis and productivity recording phases, respectively. In this context, IoT can be used as a real-time data collection tool to gather productivity data. By potentially requiring wearable technologies and smart equipment, IoT enables seamless monitoring of works, materials, and equipment, offering continuous insights into labor or equipment productivities. By enabling the automated monitoring of tasks, worker movements, and equipment usage, such data collection and analysis tools can be used during and after the execution phase of the productivity life cycle.
Additionally, recent developments of artificial intelligence or more specifically machine learning approaches ensure that future observations can be predicted based on the collected historical data. As experts recommend in discussion sessions and interviews in productivity management, machine learning methods can also be used dynamically for predicting productivity records based on site-specific, worker, or environmental conditions. Risks that are expected to be encountered can also be predicted by using advanced machine learning approaches proactively, which can help us control the risks before they occur (a proactive approach instead of a reactive approach). In addition, image processing approaches can also be used to detect risky conditions, fatigue of workers, or decreased productivity, as a fertile ground for improvement. However, it should be noted that, although the adoption of advanced technologies is highly recommended, it is not well researched how incorporating technology into a project can impact the cost of the project. Therefore, technologies and their cost–benefit analysis can also be a proper future research area.
Although the proposed risk management framework outlines a comprehensive approach, detailing the steps requires managing productivity from start to finish. This process demands frequent monitoring and follow-up, which poses a challenge in the construction industry due to its inherently complex environment. Unlike process-oriented industries, construction involves a wide range of distinct and complex productions and processes, making it difficult to identify and address all risks using a unified framework. Furthermore, the nature of these processes may also discourage project managers from prioritizing productivity management. The need for tailored procedures for different types of production further complicates the generalizability of the model. Managing various risks that arise from these productions and processes necessitates a highly sophisticated risk management plan. Consequently, integrating the proposed risk framework into the broader management plan of construction projects can be challenging.

7. Conclusions

Labor productivity has long been investigated by researchers and practitioners. Due to its impact on project performance criteria, construction labor productivity is of great importance for the successful achievement of project targets. Despite vast research on construction labor productivity, the life cycle approach in productivity management has been overlooked in the literature. Similarly to project management, construction productivity management is also a multi-tiered issue and includes a variety of phases in its life cycle. Productivity management in construction in Türkiye is an issue that needs to be considered carefully due to several factors such as low work–life balance, and economic and cultural diversities among employees. Therefore, this study aims to develop a life cycle risk management framework for improving labor productivity in construction projects in Türkiye. In this way, it is expected to present fresh views and provide momentum towards improving productivity in construction projects.
In order to achieve the study objective, a comprehensive literature review, discussion session, fuzzy AHP analysis, and semi-structured interviews were conducted. As a result of the literature review, critical studies were captured and life cycle phases and risks in each phase were determined through the discussion session. Then, fuzzy AHP analysis was employed to prioritize risks in each phase of productivity life cycle. At the final step, semi-structured interviews were conducted to obtain additional insights from industry professionals regarding risk mitigation measures.
The findings show that productivity management should be considered as a whole-life approach. The life cycle of productivity management includes site and work preparation, resource preparation, work execution (project plan execution/site conditions), work execution (disruptions/changes/external events), productivity recording, productivity analysis, control and improvement, claim/dispute management, and productivity documentation and closeout phases. Therefore, practitioners should develop strategies to minimize risks in each phase to develop effective productivity management. In addition, collaboration/information sharing, lack of proper supervision, poor coordination, changes, unclear technical specifications, and lack of buildability were identified as the most critical risks. It was concluded that adopting appropriate technological tools and integrating clear, open communication channels can promote a continuous workflow, prevent reluctance among workers, avoid demotivation among managers, and strengthen overall project productivity. The findings from this study can be valuable for various construction departments, such as planning, management, and contract administration. Overall, this study is expected to enhance labor productivity in construction projects while providing academics with insights into productivity research.

Author Contributions

Conceptualization, O.Ş. and K.K.; methodology, K.K. and O.Ş.; software, K.K.; validation, I.C., K.K. and O.Ş.; formal analysis, K.K.; investigation, I.C.; resources, K.K.; data curation, K.K.; writing—original draft preparation, I.C. and K.K.; writing—review and editing, K.K.; visualization, I.C.; supervision, K.K. and O.Ş.; project administration, K.K. All authors have read and agreed to the published version of the manuscript.

Funding

This research received no external funding.

Data Availability Statement

The data presented in this study are available on request from the corresponding author. The data are not publicly available due to privacy restrictions.

Conflicts of Interest

The authors declare no conflicts of interest.

References

  1. Hughes, R.; Thorpe, D. A review of enabling factors in construction industry productivity in an Australian environment. Constr. Innov. 2014, 14, 210–228. [Google Scholar] [CrossRef]
  2. Rathnayake, A.; Middleton, C. Systematic Review of the Literature on Construction Productivity. J. Constr. Eng. Manag. 2023, 149, 03123005. [Google Scholar] [CrossRef]
  3. Gomar, J.E.; Haas, C.T.; Morton, D.P. Assignment and Allocation Optimization of Partially Multiskilled Workforce. J. Constr. Eng. Manag. 2002, 128, 103–109. [Google Scholar] [CrossRef]
  4. El-Gohary, K.M.; Aziz, R.F. Factors Influencing Construction Labor Productivity in Egypt. J. Manag. Eng. 2014, 30, 1–9. [Google Scholar] [CrossRef]
  5. Jarkas, A.M.; Bitar, C.G. Factors Affecting Construction Labor Productivity in Kuwait. J. Constr. Eng. Manag. 2012, 138, 811–820. [Google Scholar] [CrossRef]
  6. Seadon, J.; Tookey, J.E. Drivers for construction productivity. Eng. Constr. Archit. Manag. 2019, 26, 945–961. [Google Scholar] [CrossRef]
  7. Al Kathiri, N. Labour productivity growth and convergence in manufacturing: A nonparametric production frontier approach. Appl. Econ. 2022, 54, 406–429. [Google Scholar] [CrossRef]
  8. Smit, M.J.; Van Leeuwen, E.S.; Florax, R.J.G.M.; De Groot, H.L.F. Rural development funding and agricultural labour productivity: A spatial analysis of the European Union at the NUTS2 level. Ecol. Indic. 2015, 59, 6–18. [Google Scholar] [CrossRef]
  9. Hardt, L.; Barrett, J.; Taylor, P.G.; Foxon, T.J. Structural change for a post-growth economy: Investigating the relationship between embodied energy intensity and labour productivity. Sustainability 2020, 12, 962. [Google Scholar] [CrossRef]
  10. Choy, E.; Ruwanpura, J.Y. Situation Based Modeling for Construction Productivity. In Proceedings of the Construction Research Congress 2005, San Diego, CA, USA, 5–7 April 2005; American Society of Civil Engineers: Reston, VA, USA, 2005; pp. 1–10. [Google Scholar]
  11. Palikhe, S.; Kim, S.; Kim, J.J. Critical Success Factors and Dynamic Modeling of Construction Labour Productivity. Int. J. Civ. Eng. 2019, 17, 427–442. [Google Scholar] [CrossRef]
  12. Durdyev, S.; Ismail, S.; Kandymov, N. Structural Equation Model of the Factors Affecting Construction Labor Productivity. J. Constr. Eng. Manag. 2018, 144, 04018007. [Google Scholar] [CrossRef]
  13. Gerami Seresht, N.; Fayek, A.R. Dynamic Modeling of Multifactor Construction Productivity for Equipment-Intensive Activities. J. Constr. Eng. Manag. 2018, 144, 04018091. [Google Scholar] [CrossRef]
  14. Zou, P.X.W.; Zhang, G. Managing risks in construction projects:Life cycle and stakeholder perspectives. Int. J. Constr. Manag. 2009, 9, 61–77. [Google Scholar] [CrossRef]
  15. Chaturvedi, S.; Thakkar, J.J.; Shankar, R. Labor productivity in the construction industry: An evaluation framework for causal relationships. Benchmarking 2018, 25, 334–356. [Google Scholar] [CrossRef]
  16. Koc, K.; Kunkcu, H.; Gurgun, A.P. A Life Cycle Risk Management Framework for Green Building Project Stakeholders. J. Manag. Eng. 2023, 39, 04023022. [Google Scholar] [CrossRef]
  17. Koc, K.; Gurgun, A.P. Stakeholder-Associated Life Cycle Risks in Construction Supply Chain. J. Manag. Eng. 2021, 37, 04020107. [Google Scholar] [CrossRef]
  18. Naybour, P. Explain 5 Benefits of a Project Lifecycle. Available online: https://www.parallelprojecttraining.com/blog/explain-5-benefits-of-a-lifecycle/ (accessed on 7 July 2023).
  19. Gurgun, A.P.; Koc, K. The role of contract incompleteness factors in project disputes: A hybrid fuzzy multi-criteria decision approach. Eng. Constr. Archit. Manag. 2022, 30, 3895–3926. [Google Scholar] [CrossRef]
  20. Guan, L.; Abbasi, A.; Ryan, M.J. Analyzing green building project risk interdependencies using Interpretive Structural Modeling. J. Clean. Prod. 2020, 256, 120372. [Google Scholar] [CrossRef]
  21. Ofori, G.; Zhang, Z.; Ling, F.Y.Y. Key barriers to increase construction productivity: The Singapore case. Int. J. Constr. Manag. 2022, 22, 2635–2646. [Google Scholar] [CrossRef]
  22. Azman, M.A.; Hon, C.K.H.; Skitmore, M.; Lee, B.L.; Xia, B. A Meta-frontier method of decomposing long-term construction productivity components and technological gaps at the firm level: Evidence from Malaysia. Constr. Manag. Econ. 2019, 37, 72–88. [Google Scholar] [CrossRef]
  23. Mirahadi, F.; Zayed, T. Simulation-based construction productivity forecast using Neural-Network-Driven Fuzzy Reasoning. Autom. Constr. 2016, 65, 102–115. [Google Scholar] [CrossRef]
  24. Park, H.-S. Conceptual framework of construction productivity estimation. KSCE J. Civ. Eng. 2006, 10, 311–317. [Google Scholar] [CrossRef]
  25. Gurmu, A.T. Tools for Measuring Construction Materials Management Practices and Predicting Labor Productivity in Multistory Building Projects. J. Constr. Eng. Manag. 2019, 145, 04018139. [Google Scholar] [CrossRef]
  26. Böhme, T.; Escribano, A.; Heffernan, E.E.; Beazley, S. Causes and mitigation for declining productivity in the Australian mid-rise residential construction sector. Built Environ. Proj. Asset Manag. 2018, 8, 253–266. [Google Scholar] [CrossRef]
  27. Vigneshwar, R.V.K.; Shanmugapriya, S. Investigating the factors affecting construction site productivity—A case of India. Eng. Constr. Archit. Manag. 2023, 30, 963–985. [Google Scholar] [CrossRef]
  28. Pan, W.; Chen, L.; Zhan, W. PESTEL Analysis of Construction Productivity Enhancement Strategies: A Case Study of Three Economies. J. Manag. Eng. 2019, 35, 05018013. [Google Scholar] [CrossRef]
  29. Poirier, E.A.; Staub-French, S.; Forgues, D. Measuring the impact of BIM on labor productivity in a small specialty contracting enterprise through action-research. Autom. Constr. 2015, 58, 74–84. [Google Scholar] [CrossRef]
  30. Khanh, H.D.; Kim, S.Y.; Linh, L.Q. Construction productivity prediction through Bayesian networks for building projects: Case from Vietnam. Eng. Constr. Archit. Manag. 2023, 30, 2075–2100. [Google Scholar] [CrossRef]
  31. Gurmu, A.T. Hybrid Model for Assessing the Influence of Safety Management Practices on Labor Productivity in Multistory Building Projects. J. Constr. Eng. Manag. 2021, 147, 04021139. [Google Scholar] [CrossRef]
  32. Al-Kofahi, Z.G.; Mahdavian, A.; Oloufa, A. System dynamics modeling approach to quantify change orders impact on labor productivity 1: Principles and model development comparative study. Int. J. Constr. Manag. 2020, 22, 1355–1366. [Google Scholar] [CrossRef]
  33. Chancellor, W. Drivers of Productivity: A Case Study of the Australian Construction Industry. Constr. Econ. Build. 2015, 15, 85–97. [Google Scholar] [CrossRef]
  34. Javed, A.A.; Pan, W.; Chen, L.; Zhan, W. A systemic exploration of drivers for and constraints on construction productivity enhancement. Built Environ. Proj. Asset Manag. 2018, 8, 239–252. [Google Scholar] [CrossRef]
  35. Dai, J.; Goodrum, P.M. Differences in Perspectives regarding Labor Productivity between Spanish- and English-Speaking Craft Workers. J. Constr. Eng. Manag. 2011, 137, 689–697. [Google Scholar] [CrossRef]
  36. Loosemore, M. Improving construction productivity: A subcontractor’s perspective. Eng. Constr. Archit. Manag. 2014, 21, 245–260. [Google Scholar] [CrossRef]
  37. Zhan, W.; Pan, W.; Chen, L. Construction project productivity evaluation framework with expanded system boundaries. Eng. Constr. Archit. Manag. 2020, 28, 863–885. [Google Scholar] [CrossRef]
  38. Hasan, A.; Baroudi, B.; Elmualim, A.; Rameezdeen, R. Factors affecting construction productivity: A 30 year systematic review. Eng. Constr. Archit. Manag. 2018, 25, 916–937. [Google Scholar] [CrossRef]
  39. Yi, W.; Chan, A.P.C. Critical review of labor productivity research in construction journals. J. Manag. Eng. 2014, 30, 214–225. [Google Scholar] [CrossRef]
  40. Gurgun, A.P.; Koc, K.; Kunkcu, H. Exploring the adoption of technology against delays in construction projects. Eng. Constr. Archit. Manag. 2022, 31, 1222–1253. [Google Scholar] [CrossRef]
  41. Hall, A.T.; Durdyev, S.; Koc, K.; Ekmekcioglu, O.; Tupenaite, L. Multi-criteria analysis of barriers to building information modeling (BIM) adoption for SMEs in New Zealand construction industry. Eng. Constr. Archit. Manag. 2022, 30, 3798–3816. [Google Scholar] [CrossRef]
  42. Darko, A.; Chan, A.P.C.; Adabre, M.A.; Edwards, D.J.; Hosseini, M.R.; Ameyaw, E.E. Artificial intelligence in the AEC industry: Scientometric analysis and visualization of research activities. Autom. Constr. 2020, 112, 103081. [Google Scholar] [CrossRef]
  43. Chan, I.Y.S.; Leung, M.; Yu, S.S.W. Managing the Stress of Hong Kong Expatriate Construction Professionals in Mainland China: Focus Group Study Exploring Individual Coping Strategies and Organizational Support. J. Constr. Eng. Manag. 2012, 138, 1150–1160. [Google Scholar] [CrossRef]
  44. Liu, Y.; van Nederveen, S.; Hertogh, M. Understanding effects of BIM on collaborative design and constructionAn empirical study in China. Int. J. Proj. Manag. 2017, 35, 686–698. [Google Scholar] [CrossRef]
  45. Rajadurai, R.; Vilventhan, A. Integrating road information modeling (RIM) and geographic information system (GIS) for effective utility relocations in infrastructure projects. Eng. Constr. Archit. Manag. 2022, 29, 3647–3663. [Google Scholar] [CrossRef]
  46. Nyumba, T.O.; Wilson, K.; Derrick, C.J.; Mukherjee, N. The use of focus group discussion methodology: Insights from two decades of application in conservation. Methods Ecol. Evol. 2018, 9, 20–32. [Google Scholar] [CrossRef]
  47. Durdyev, S.; Koc, K.; Karaca, F.; Gurgun, A.P. Strategies for implementation of green roofs in developing countries. Eng. Constr. Archit. Manag. 2022, 30, 2481–2502. [Google Scholar] [CrossRef]
  48. Javanbarg, M.B.; Scawthorn, C.; Kiyono, J.; Shahbodaghkhan, B. Fuzzy AHP-based multicriteria decision making systems using particle swarm optimization. Expert Syst. Appl. 2012, 39, 960–966. [Google Scholar] [CrossRef]
  49. Ekmekcioğlu, Ö.; Koc, K.; Dabanli, I.; Deniz, A. Prioritizing Urban Water Scarcity Mitigation Strategies Based on Hybrid Multi-criteria Decision Approach under Fuzzy Environment. Sustain. Cities Soc. 2022, 87, 104195. [Google Scholar] [CrossRef]
  50. Polat, G.; Turkoglu, H.; Damci, A.; Demirli, I. A comparative study on selecting urban renewal project via different MADM methods. J. Constr. Eng. Manag. Innov. 2019, 2, 131–143. [Google Scholar] [CrossRef]
  51. Gurgun, A.P.; Koc, K. Administrative risks challenging the adoption of smart contracts in construction projects. Eng. Constr. Archit. Manag. 2022, 29, 989–1015. [Google Scholar] [CrossRef]
  52. Budayan, C. Evaluation of Delay Causes for BOT Projects Based on Perceptions of Different Stakeholders in Turkey. J. Manag. Eng. 2019, 35, 04018057. [Google Scholar] [CrossRef]
  53. San Cristóbal, J.R. Contractor selection using multicriteria decision-making methods. J. Constr. Eng. Manag. 2012, 138, 751–758. [Google Scholar] [CrossRef]
  54. Darko, A.; Chan, A.P.C.; Ameyaw, E.E.; Owusu, E.K.; Pärn, E.; Edwards, D.J. Review of application of analytic hierarchy process (AHP) in construction. Int. J. Constr. Manag. 2019, 19, 436–452. [Google Scholar] [CrossRef]
  55. Chang, D.Y. Applications of the extent analysis method on fuzzy AHP. Eur. J. Oper. Res. 1996, 95, 649–655. [Google Scholar] [CrossRef]
  56. Beltrão, L.M.P.; Carvalho, M.T.M. Prioritizing Construction Risks Using Fuzzy AHP in Brazilian Public Enterprises. J. Constr. Eng. Manag. 2019, 145, 05018018. [Google Scholar] [CrossRef]
  57. Gurgun, A.P.; Koc, K. Contractor prequalification for green buildings—Evidence from Turkey. Eng. Constr. Archit. Manag. 2020, 27, 1377–1400. [Google Scholar] [CrossRef]
  58. Dahri, N.; Abida, H. Monte Carlo simulation-aided analytical hierarchy process (AHP) for flood susceptibility mapping in Gabes Basin (southeastern Tunisia). Environ. Earth Sci. 2017, 76, 302. [Google Scholar] [CrossRef]
  59. Koc, K.; Ekmekcioğlu, Ö.; Özger, M. An integrated framework for the comprehensive evaluation of low impact development strategies. J. Environ. Manag. 2021, 294, 113023. [Google Scholar] [CrossRef]
  60. Zou, Q.; Zhou, J.; Zhou, C.; Song, L.; Guo, J. Comprehensive flood risk assessment based on set pair analysis-variable fuzzy sets model and fuzzy AHP. Stoch. Environ. Res. Risk Assess. 2013, 27, 525–546. [Google Scholar] [CrossRef]
  61. Saaty, T.L. How to make a decision: The Analytical Hierarchy Process. Eur. J. Oper. Res. 1990, 48, 9–26. [Google Scholar] [CrossRef]
  62. Saaty, T.L. Decision making—The Analytic Hierarchy and Network Processes (AHP/ANP). J. Syst. Sci. Syst. Eng. 2004, 13, 1–35. [Google Scholar] [CrossRef]
  63. Büyüközkan, G.; Feyzioglu, O. A fuzzy-logic-based decision-making approach for new product development. Int. J. Prod. Econ. 2004, 90, 27–45. [Google Scholar] [CrossRef]
  64. Serag, E. Change Orders and Productivity Loss Quantification Using Verifiable Site Data. Ph.D. Thesis, University of Central Florida, Orlando, FL, USA, 2006; pp. 163–165. [Google Scholar]
  65. Gurgun, A.P.; Kunkcu, H.; Koc, K.; Arditi, D.; Atabay, S. Challenges in the Integration of E-Procurement Procedures into Construction Supply Chains. Buildings 2024, 14, 605. [Google Scholar] [CrossRef]
  66. Gokasar, I.; Sahin, O. Evaluation of the Travel Behaviours and Attitudes of the Passengers towards the BRT Line in Istanbul. J. Transp. Syst. 2020, 5, 16–27. [Google Scholar] [CrossRef]
  67. McLaren, M.; Loosemore, M. Swift trust formation in multi-national disaster project management teams. Int. J. Proj. Manag. 2019, 37, 979–988. [Google Scholar] [CrossRef]
  68. Tan, T.; Mills, G.; Hu, J.; Papadonikolaki, E. Integrated Approaches to Design for Manufacture and Assembly: A Case Study of Huoshenshan Hospital to Combat COVID-19 in Wuhan, China. J. Manag. Eng. 2021, 37, 05021007. [Google Scholar] [CrossRef]
  69. Goodarzizad, P.; Mohammadi Golafshani, E.; Arashpour, M. Predicting the construction labour productivity using artificial neural network and grasshopper optimisation algorithm. Int. J. Constr. Manag. 2021, 23, 763–779. [Google Scholar] [CrossRef]
  70. Ranasinghe, U.; Ruwanpura, J.; Liu, X. Streamlining the Construction Productivity Improvement Process with the Proposed Role of a Construction Productivity Improvement Officer. J. Constr. Eng. Manag. 2012, 138, 697–706. [Google Scholar] [CrossRef]
  71. Thomas, A.V.; Sudhakumar, J. Critical analysis of the key factors affecting construction labour productivity–An Indian perspective. Int. J. Constr. Manag. 2013, 13, 103–125. [Google Scholar] [CrossRef]
  72. Kim, T.W.; Lee, H.S.; Park, M.; Yu, J.H. Productivity management methodology using productivity achievement ratio. KSCE J. Civ. Eng. 2011, 15, 23–31. [Google Scholar] [CrossRef]
  73. Hwang, B.G.; Li, Y.S.; Shan, M.; Chua, J.E. Prioritizing critical management strategies to improving construction productivity: Empirical research in Singapore. Sustainability 2020, 12, 9349. [Google Scholar] [CrossRef]
  74. Rivas, R.A.; Borcherding, J.D.; González, V.; Alarcón, L.F. Analysis of Factors Influencing Productivity Using Craftsmen Questionnaires: Case Study in a Chilean Construction Company. J. Constr. Eng. Manag. 2011, 137, 312–320. [Google Scholar] [CrossRef]
  75. Hoseini, S.A.; Fallahpour, A.; Wong, K.Y.; Mahdiyar, A.; Saberi, M.; Durdyev, S. Sustainable supplier selection in construction industry through hybrid fuzzy-based approaches. Sustainability 2021, 13, 1413. [Google Scholar] [CrossRef]
  76. Morin Pépin, S.; Francis, A. Modeling and categorizing standardized artifacts for scheduling occupancy on building construction sites. Front. Built Environ. 2024, 10, 1380106. [Google Scholar] [CrossRef]
  77. Peansupap, V.; Walker, D.H.T. Information communication technology (ICT) implementation constraints: A construction industry perspective. Eng. Constr. Archit. Manag. 2006, 13, 364–379. [Google Scholar] [CrossRef]
Figure 1. The analysis steps of the research.
Figure 1. The analysis steps of the research.
Buildings 15 00484 g001
Figure 2. Life cycle of productivity management.
Figure 2. Life cycle of productivity management.
Buildings 15 00484 g002
Figure 3. Life cycle risks and research framework.
Figure 3. Life cycle risks and research framework.
Buildings 15 00484 g003
Figure 4. Risk mitigation measures throughout productivity life cycle.
Figure 4. Risk mitigation measures throughout productivity life cycle.
Buildings 15 00484 g004
Table 1. Search steps and attained materials.
Table 1. Search steps and attained materials.
Search StepSearch CodeSearch Results
Step 1TITLE-ABS-KEY: “Construction productivity” OR “Productivity analysis” AND
TITLE-ABS-KEY: “Factor” OR “Barrier” OR “Risk” OR “Driver” OR “Enabler” AND
TITLE-ABS-KEY: “Construction”
383
Step 2“Step 1” AND
LIMIT-TO-DOCTYPE: “Article” Or “Review” AND
252
Step 3“Step 2” AND
LIMIT-TO-LANGUAGE: “English”
242
Step 4Elimination of journals in irrelevant subjects155
Step 5“Step 2” AND
LIMIT-TO-YEAR: “2010–2024”
119
Step 6Abstract level investigation44
Table 2. Profiles of respondents who attended FGD and fuzzy AHP stages.
Table 2. Profiles of respondents who attended FGD and fuzzy AHP stages.
IDRoleEducation LevelProject TypeProficiencyExperience in
Construction
Industry
E1Site supervisorMScResidential building projectCivil engineer7
E2 *Site chiefBScResidential building projectCivil engineer12
E3 *Technical office
engineer
BScRoad projectCivil engineer16
E4 *Planning and cost
control manager
MScVarious project typesCivil engineer20
E5 *Site architectBScNon-residential building projectArchitect10
E6Planning managerMScResidential building projectArchitect10
E7 *Site supervisorBScMetro projectCivil engineer12
E8Planning managerPhDVarious project typesCivil engineer18
E9Site engineerBScCommercial and residential
project
Civil engineer11
* Experts who attended FGD session.
Table 3. Scale used in fuzzy AHP analysis.
Table 3. Scale used in fuzzy AHP analysis.
AHPFuzzy AHP
Linguistic Variables for ImportanceImportanceImportanceTriangular Fuzzy Numbers Reciprocals
Equally 1(1/1)(1, 1, 1)(1, 1, 1)
-Intermediate2(1/2)(1, 2, 3)(1/3, 1/2, 1)
Moderately 3(1/3)(2, 3, 4)(1/4, 1/3, 1/2)
-Intermediate 4(1/4)(3, 4, 5)(1/5, 1/4, 1/3)
Important5(1/5)(4, 5, 6)(1/6, 1/5, 1/4)
-Intermediate 6(1/6)(5, 6, 7)(1/7, 1/6, 1/5)
Very important7(1/7)(6, 7, 8)(1/8, 1/7, 1/6)
-Intermediate8(1/8)(7, 8, 9)(1/9, 1/8, 1/7)
Extremely important9(1/9)(9, 9, 9)(1/9, 1/9, 1/9)
Table 4. Profiles of respondents who attended semi-structured interviews.
Table 4. Profiles of respondents who attended semi-structured interviews.
IDRoleEducation LevelProject TypeProficiencyExperience in Construction Industry
I1Technical office engineerBScInfrastructure projectsCivil engineer12
I2Technical office engineerBScResidential building projectCivil engineer8
I3Technical office engineerBScResidential building projectCivil engineer10
I4DirectorBScVarious project typesArchitect27
I5EngineerMScRoad projectCivil engineer7
I6Site architectMScResidential building projectArchitect8
I7Site chiefBScHospital projectCivil engineer14
I8Control managerBScIndustrial building projectsCivil engineer16
Table 5. Results of fuzzy AHP analysis.
Table 5. Results of fuzzy AHP analysis.
Phase 1 Phase 2 Phase 3
Risk IDWeightRankRisk IDWeightRankRisk IDWeightRank
SV 10.1484RP 10.1912WEP 10.1842
SV 20.2202RP 20.1833WEP 20.1773
SV 30.1713RP 30.1395WEP 30.1574
SV 40.0896RP 40.1396WEP 40.2161
SV 50.2321RP 50.2001WEP 50.1555
SV 60.1395RP 60.1484WEP 60.1116
Phase 4 Phase 5 Phase 6
Risk IDWeightRankRisk IDWeightRankRisk IDWeightRank
WED 10.1992PR 10.2042PA 10.1146
WED 20.0986PR 20.1365PA 20.1355
WED 30.2181PR 30.2091PA 30.2002
WED 40.1654PR 40.1683PA 40.1783
WED 50.1793PR 50.1484PA 50.2211
WED 60.1415PR 60.1336PA 60.1534
Phase 7 Phase 8 Phase 9
Risk IDWeightRankRisk IDWeightRankRisk IDWeightRank
CI 10.1972CD 10.1912PD 10.1654
CI 20.2021CD 20.2241PD 20.2002
CI 30.1625CD 30.1235PD 30.1036
CI 40.1634CD 40.0986PD 40.1215
CI 50.1693CD 50.1804PD 50.1793
CI 60.1076CD 60.1843PD 60.2331
Disclaimer/Publisher’s Note: The statements, opinions and data contained in all publications are solely those of the individual author(s) and contributor(s) and not of MDPI and/or the editor(s). MDPI and/or the editor(s) disclaim responsibility for any injury to people or property resulting from any ideas, methods, instructions or products referred to in the content.

Share and Cite

MDPI and ACS Style

Calik, I.; Koc, K.; Şahin, O. Life Cycle Risk Management for Improving Labor Productivity in Construction Projects in Türkiye. Buildings 2025, 15, 484. https://doi.org/10.3390/buildings15030484

AMA Style

Calik I, Koc K, Şahin O. Life Cycle Risk Management for Improving Labor Productivity in Construction Projects in Türkiye. Buildings. 2025; 15(3):484. https://doi.org/10.3390/buildings15030484

Chicago/Turabian Style

Calik, Idil, Kerim Koc, and Onur Şahin. 2025. "Life Cycle Risk Management for Improving Labor Productivity in Construction Projects in Türkiye" Buildings 15, no. 3: 484. https://doi.org/10.3390/buildings15030484

APA Style

Calik, I., Koc, K., & Şahin, O. (2025). Life Cycle Risk Management for Improving Labor Productivity in Construction Projects in Türkiye. Buildings, 15(3), 484. https://doi.org/10.3390/buildings15030484

Note that from the first issue of 2016, this journal uses article numbers instead of page numbers. See further details here.

Article Metrics

Back to TopTop