Multi-Energy Interplay in a Planned District Community with a Large Share of PV-Produced Electricity in a Nordic Climate
Abstract
1. Introduction
2. Aim and Novelty
- Peak electricity import and export;
- Orientation and tilt of the photovoltaic system;
- Dynamic modeling of heating and cooling heat pump technologies;
- Comparison of energy performance according to the Swedish building regulations, BBR29;
- Technical impacts of energy sharing within the community.
3. Background
3.1. Renewable and Community Energy Communities
3.2. Thermal and Electrical Demands in the Residential Context
3.3. Urban Energy Modeling
4. Methods
4.1. Electricity, Heating, and Cooling Model
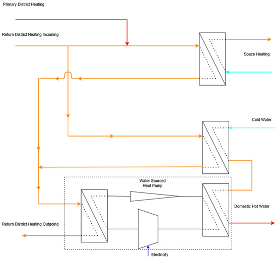
4.2. Return Heat Utilization
4.3. Key Performance Indicators
4.4. Solar Power Model
5. Results
5.1. PV System Results
5.2. Thermal Electrical Demand
5.3. Energy Performance
5.4. Dynamic System Balance Analysis
5.5. Return Heat Reutilization
6. Discussion
7. Conclusions
- Future research should be applied to modeling, normalizing, and simulating heat pumps for the cooling loads in Sweden.
- Heat pumps and district heating systems can collaborate to extract more heat from returning district heating and improve the SCOP of DHW heat pumps.
- The mismatch in PV production and cooling loads in the summer warrants further research into whether energy storage systems could be applied.
Author Contributions
Funding
Data Availability Statement
Acknowledgments
Conflicts of Interest
Abbreviations
| UBEM | Urban Building Energy Model |
| EP | Energy Performance |
| EU | European Union |
| BBR | Swedish National Board of Housing, Building and Planning and its 31st iteration of building regulations |
| ECs | Energy Communities |
| PV | Photovoltaic |
| DHW | Domestic Hot Water |
| SH | Space Heating |
| DH | District Heating |
| DC | District Cooling |
| CC | Compressor Cooling |
| COP | Coefficient of Performance |
| SCOP | Seasonal Coefficient of Performance |
| HP | Heat Pump |
| ASHP | Air Source Heat Pump |
| WSHP | Water Source Heat Pump |
| GSHP | Ground Source Heat Pump |
| SMHI | Swedish Meteorological and Hydrological Institute |
| When2Heat | Refers to the method introduced in [41] |
References
- IPCC. Climate Change 2022 Mitigation of Climate Change; IPCC: Geneva, Switzerland, 2022. [Google Scholar]
- Analys av Förutsättningarna för EU:s Medlemsländer att Klara Sina 2030-Åtaganden Under ESR- och LULUCF-Förordningen; NV-01705-24; Swedish Environmental Protection Agency: Stockholm, Sweden, 2024; Available online: https://www.naturvardsverket.se/4ac95a/contentassets/82ba32d8069a4e619c123f587c0aa197/sammanfattning-analys-av-landernas-forutsattningar-att-klara-2030-ataganden.pdf (accessed on 22 June 2025).
- Queiroz, H.; Lopes, R.A.; Martins, J.; Silva, F.N.; Fialho, L.; Bilo, N. Assessment of energy sharing coefficients under the new Portuguese renewable energy communities regulation. Heliyon 2023, 9, e20599. [Google Scholar] [CrossRef] [PubMed]
- Ahmed, S.; Măgurean, A.M. Renewable Energy Communities: Towards a new sustainable model of energy production and sharing. Energy Strategy Rev. 2024, 55, 101522. [Google Scholar] [CrossRef]
- Trevisan, R.; Ghiani, E.; Pilo, F. Renewable Energy Communities in Positive Energy Districts: A Governance and Realisation Framework in Compliance with the Italian Regulation. Smart Cities 2023, 6, 563–585. [Google Scholar] [CrossRef]
- Lopes, R.A.; Magalhães, P.; Gouveia, J.P.; Aelenei, D.; Lima, C.; Martins, J. A case study on the impact of nearly Zero-Energy Buildings on distribution transformer aging. Energy 2018, 157, 669–678. [Google Scholar] [CrossRef]
- IEA. World Energy Outlook 2023 Free Dataset. 2024. Available online: https://www.iea.org/data-and-statistics/data-product/world-energy-outlook-2023-free-dataset-2 (accessed on 22 June 2025).
- Directive (EU) 2024/1275 of the European Parliament and of the Council of 24 April 2024 on the Energy Performance of Buildings (Recast) (Text with EEA Relevance). 2024. Available online: http://data.europa.eu/eli/dir/2024/1275/oj/eng (accessed on 11 June 2025).
- Directive (EU) 2018/844 of the European Parliament and of the Council of 30 May 2018 Amending Directive 2010/31/EU on the Energy Performance of Buildings and Directive 2012/27/EU on Energy Efficiency (Text with EEA Relevance), vol. 156. 2018. Available online: https://eur-lex.europa.eu/legal-content/EN/ALL/?uri=CELEX:32018L0844 (accessed on 11 April 2025).
- Communication from the Commission to the European Parliament, the European Council, the Council, the European Economic and Social Committee and the Committee of the Regions the European Green Deal. 2019. Available online: https://eur-lex.europa.eu/legal-content/EN/TXT/?uri=COM%3A2019%3A640%3AFIN (accessed on 11 April 2025).
- Johari, F. Urban Building Energy Modeling A Systematic Evaluation of Modeling and Simulation Approaches. Ph.D. Thesis, Uppsala University, Uppsala, Sweden, 2021. [Google Scholar]
- Luthander, R.; Widén, J.; Munkhammar, J.; Lingfors, D. Self-consumption enhancement and peak shaving of residential photovoltaics using storage and curtailment. Energy 2016, 112, 221–231. [Google Scholar] [CrossRef]
- Ahrens Kayayan, V.; Cabral, D.; Israelsson, K.; Gustafsson, M. Positive energy districts in Sweden: The impact from heat Pumps, photovoltaic Systems, and energy recovery from district heating return pipe. Energy Build. 2025, 334, 115471. [Google Scholar] [CrossRef]
- Magurean, A.M. From Nearly Zero Energy Building (nzeb) to Zero-Emission Building (zeb)—Concept Issues Emphasized Through a Paradoxical Case Study. In Proceedings of the 23rd SGEM International Multidisciplinary Scientific GeoConference 2023, Vienna, Austria, 1 December 2023; pp. 551–559. [Google Scholar] [CrossRef]
- Thollander, P.; Andrei, M.; Jalo, N.; Rohdin, P.; Palm, J.; Sannö, A.; Colding, J.; Barthel, S.; Uddin, G.S.; Xavier, B.M. Advances in the social construction of energy management and energy efficiency in industry. Nat. Commun. 2025, 16, 4075. [Google Scholar] [CrossRef]
- Directive (EU) 2018/2001 of the European Parliament and of the Council of 11 December 2018 on the Promotion of the Use of Energy from Renewable Sources (Recast) (Text with EEA Relevance.), vol. 328. 2018. Available online: http://data.europa.eu/eli/dir/2018/2001/oj/eng (accessed on 23 April 2025).
- Di Battista, M.; De Luca, C.; Santangelo, A. Renewable Energy Communities in Urban Areas: Determining Key Characteristics from an Analysis of European Case Studies. In Innovation in Urban and Regional Planning; Marucci, A., Zullo, F., Fiorini, L., Saganeiti, L., Eds.; Lecture Notes in Civil Engineering; Springer Nature Switzerland: Cham, Switzerland, 2024; Volume 463, pp. 421–432. ISBN 978-3-031-54095-0. [Google Scholar]
- Blasch, J.; van der Grijp, N.M.; Petrovics, D.; Palm, J.; Bocken, N.; Darby, S.J.; Barnes, J.; Hansen, P.; Kamin, T.; Golob, U.; et al. New clean energy communities in polycentric settings: Four avenues for future research. Energy Res. Soc. Sci. 2021, 82, 102276. [Google Scholar] [CrossRef]
- Bauwens, T.; Schraven, D.; Drewing, E.; Radtke, J.; Holstenkamp, L.; Gotchev, B.; Yildiz, Ö. Conceptualizing community in energy systems: A systematic review of 183 definitions. Renew. Sustain. Energy Rev. 2022, 156, 111999. [Google Scholar] [CrossRef]
- Stauch, A.; Gamma, K. Cash vs. solar power: An experimental investigation of the remuneration-related design of community solar offerings. Energy Policy 2020, 138, 111216. [Google Scholar] [CrossRef]
- Inês, C.; Guilherme, P.L.; Esther, M.-G.; Swantje, G.; Stephen, H.; Lars, H. Regulatory challenges and opportunities for collective renewable energy prosumers in the EU. Energy Policy 2020, 138, 111212. [Google Scholar] [CrossRef]
- Candelise, C.; Ruggieri, G. Status and Evolution of the Community Energy Sector in Italy. Energies 2020, 13, 1888. [Google Scholar] [CrossRef]
- Palm, J. The Transposition of Energy Communities into Swedish Regulations: Overview and Critique of Emerging Regulations. Energies 2021, 14, 4982. [Google Scholar] [CrossRef]
- Garcia, A.; Alzate, J.M.; Barrera, J. Regulatory design and incentives for renewable energy. J. Regul. Econ. 2012, 41, 315–336. [Google Scholar] [CrossRef]
- Bergek, A.; Palm, J. Energy communities in Sweden: Challenging established ideas of aim, place and engagement. Energy Res. Soc. Sci. 2024, 115, 103626. [Google Scholar] [CrossRef]
- Magnusson, D.; Palm, J. Come Together—The Development of Swedish Energy Communities. Sustainability 2019, 11, 1056. [Google Scholar] [CrossRef]
- Marrasso, E.; Martone, C.; Pallotta, G.; Roselli, C.; Sasso, M. A novel methodology and a tool for supporting the transition of districts and communities in Positive Energy Districts. Energy Build. 2024, 318, 114435. [Google Scholar] [CrossRef]
- Bay, C.; Muñoz, N.P. Dynamic Simulation of Swedish Residential Building Renovations and Its Impact on the District Heating Network. Master’s Thesis, KTH, Stockholm, Sweden, 2023. [Google Scholar]
- Allegrini, J.; Orehounig, K.; Mavromatidis, G.; Ruesch, F.; Dorer, V.; Evins, R. A review of modelling approaches and tools for the simulation of district-scale energy systems. Renew. Sustain. Energy Rev. 2015, 52, 1391–1404. [Google Scholar] [CrossRef]
- Reinhart, C.F.; Cerezo Davila, C. Urban building energy modeling—A review of a nascent field. Build. Environ. 2016, 97, 196–202. [Google Scholar] [CrossRef]
- Johari, F.; Shadram, F.; Widén, J. Urban building energy modeling from geo-referenced energy performance certificate data: Development, calibration, and validation. Sustain. Cities Soc. 2023, 96, 104664. [Google Scholar] [CrossRef]
- Ang, Y.Q.; Berzolla, Z.M.; Reinhart, C.F. From concept to application: A review of use cases in urban building energy modeling. Appl. Energy 2020, 279, 115738. [Google Scholar] [CrossRef]
- Dilsiz, A.D.; Nweye, K.E.; Wu, A.J.; Kämpf, J.H.; Biljecki, F.; Nagy, Z. How spatio-temporal resolution impacts urban energy calibration. Energy Build. 2023, 292, 113175. [Google Scholar] [CrossRef]
- Ernest Orlando Lawrence Berkeley National Laboratory. EnergyPlus, Version 9.2; 2013. Available online: https://github.com/NREL/EnergyPlus (accessed on 28 May 2025).
- Gävle Energi. Available online: https://www.gavleenergi.se/ (accessed on 10 June 2024).
- Gavle Municipality. Available online: https://www.gavle.se/ (accessed on 10 June 2024).
- Swedish National Board of Housing and Planning Konsekvensutredning BFS 2020: 4 Boverkets föreskrifter om ändring i verkets byggregler (2011:6)—Föreskrifter och all-männa råd, BBR, avsnitt 5 och 9. 2020. Available online: https://forfattningssamling.boverket.se/detaljer/BFS2011-6 (accessed on 10 June 2025).
- IDA-ICE; Equa AB: Solna, Sweden, 2024; Available online: https://www.equa.se/se/ida-ice (accessed on 28 May 2025).
- Magnusson, D.; Grundel, I. Large technical systems in shrinking municipalities—Exploring system reconfiguration of district heating in Sweden. Energy Res. Soc. Sci. 2023, 97, 102963. [Google Scholar] [CrossRef]
- Chua, K.J.; Chou, S.K.; Yang, W.M. Advances in heat pump systems: A review. Appl. Energy 2010, 87, 3611–3624. [Google Scholar] [CrossRef]
- Ruhnau, O.; Hirth, L.; Praktiknjo, A. Time series of heat demand and heat pump efficiency for energy system modeling. Sci. Data 2019, 6, 189. [Google Scholar] [CrossRef] [PubMed]
- Hersbach, H.; Bell, B.; Berrisford, P.; Hirahara, S.; Horányi, A.; Muñoz-Sabater, J.; Nicolas, J.; Peubey, C.; Radu, R.; Schepers, D.; et al. The ERA5 global reanalysis. Q. J. R. Meteorol. Soc. 2020, 146, 1999–2049. [Google Scholar] [CrossRef]
- Yu, F.W.; Ho, W.T.; Chan, K.T.; Sit, R.K.Y. Critique of operating variables importance on chiller energy performance using random forest. Energy Build. 2017, 139, 653–664. [Google Scholar] [CrossRef]
- Luo, J.; Rohn, J.; Bayer, M.; Priess, A.; Wilkmann, L.; Xiang, W. Heating and cooling performance analysis of a ground source heat pump system in Southern Germany. Geothermics 2015, 53, 57–66. [Google Scholar] [CrossRef]
- Pourier, C.; Beltrán, F.; Sommerfeldt, N. Solar photovoltaic/thermal (PVT) technology collectors and free cooling in ground source heat pump systems. Sol. Energy Adv. 2024, 4, 100050. [Google Scholar] [CrossRef]
- Sayadi, S.; Akander, J.; Hayati, A.; Cehlin, M. Analyzing the climate-driven energy demand and carbon emission for a prototype residential nZEB in central Sweden. Energy Build. 2022, 261, 111960. [Google Scholar] [CrossRef]
- Dodoo, A.; Tettey, U.Y.A.; Gustavsson, L. Impacts of Common Simulation Assumptions in Sweden on Modelled Energy Balance of a Multi-family Building. In Proceedings of the Cold Climate HVAC 2018; Johansson, D., Bagge, H., Wahlström, Å., Eds.; Springer International Publishing: Cham, Switzerland, 2019; pp. 689–699. [Google Scholar]
- Campos, I.; Brito, M.; De Souza, D.; Santino, A.; Luz, G.; Pera, D. Structuring the problem of an inclusive and sustainable energy transition—A pilot study. J. Clean. Prod. 2022, 365, 132763. [Google Scholar] [CrossRef]
- Här Används Fjärrvärmereturen för Uppvärmning. Available online: https://www.energi.se/artiklar/2023/juni-2023/har-anvands-fjarrbvarmereturen-for-uppvarmning/ (accessed on 28 May 2025).
- Çengel, Y.A.; Ghajar, A.J. Heat and Mass Transfer: Fundamentals & Applications, 6th ed.; McGraw Hill Education: New York, NY, USA, 2020; ISBN 978-981-4923-14-9. [Google Scholar]
- Averfalk, H.; Benakopoulos, T.; Best, I.; Dammel, F.; Engel, C.; Geyer, R.; Gudmundsson, O.; Lygnerud, K.; Nord, N.; Oltmanns, J.; et al. Low-Temperature District Heating Implementation Guidebook; IEA DHC: Stuttgart, Germany, 2021. [Google Scholar]
- Gustafsson, M.; Thygesen, R.; Karlsson, B.; Ödlund, L. Rev-Changes in Primary Energy Use and CO2 Emissions—An Impact Assessment for a Building with Focus on the Swedish Proposal for Nearly Zero Energy Buildings. Energies 2017, 10, 978. [Google Scholar] [CrossRef]
- Ladda ner Meteorologiska Observationer|SMHI. Available online: https://www.smhi.se/data (accessed on 30 April 2025).
- SMHI Energi-Index och Graddagar—Normalårskorrigering värme. Available online: https://www.smhi.se/professionella-tjanster/hallbara-stader/smhi-energi-index-och-graddagar---normalarskorrigering-varme (accessed on 17 May 2025).
- Luthander, R.; Widén, J.; Nilsson, D.; Palm, J. Photovoltaic self-consumption in buildings: A review. Appl. Energy 2015, 142, 80–94. [Google Scholar] [CrossRef]
- PVsyst. 2025. Available online: https://www.pvsyst.com/pvsyst-8/ (accessed on 22 June 2025).
- Johari, F.; Munkhammar, J.; Shadram, F.; Widén, J. Evaluation of simplified building energy models for urban-scale energy analysis of buildings. Build. Environ. 2022, 211, 108684. [Google Scholar] [CrossRef]
- Brudermueller, T.; Potthoff, U.; Fleisch, E.; Wortmann, F.; Staake, T. Estimation of energy efficiency of heat pumps in residential buildings using real operation data. Nat. Commun. 2025, 16, 2834. [Google Scholar] [CrossRef]
- Wilhelmsson, M. Energy Performance Certificates and Its Capitalization in Housing Values in Sweden. Sustainability 2019, 11, 6101. [Google Scholar] [CrossRef]
- Stenvall, D.; Cerin, P.; Sjö, B.; Salah Uddin, G. Does energy efficiency matter for prices of tenant-owned apartments? Environ. Sci. Pollut. Res. 2022, 29, 66793–66807. [Google Scholar] [CrossRef]
- Economidou, M.; Todeschi, V.; Bertoldi, P. Accelerating Energy Renovation Investments in Buildings. Available online: https://publications.jrc.ec.europa.eu/repository/handle/JRC117816 (accessed on 17 June 2025).
- Gudmunds, D.; Nyholm, E.; Taljegard, M.; Odenberger, M. Self-consumption and self-sufficiency for household solar producers when introducing an electric vehicle. Renew. Energy 2020, 148, 1200–1215. [Google Scholar] [CrossRef]
- Brukarindata Bostäder. Sveby. 2024. Available online: https://www.sveby.org/ (accessed on 22 June 2025).
- Luthander, R.; Lingfors, D.; Munkhammar, J.; Widén, J. Self-consumption enhancement of residential photovoltaics with battery storage and electric vehicles in communities. In Proceedings of the ECEEE Summer Study on Energy Efficiency, Hyères, France, 1–6 June 2015. [Google Scholar]














| Scenario | Description |
|---|---|
| DH | The thermal demands for SH and DHW are met by supplying hot water from the conventional district heating network. |
| Return | The thermal demand for space heating is covered by using returning district heating and, when needed, primary district heating. Similarly, DHW is preheated by returning water, and the temperature is raised by a WSHP, which uses the returning water as a source. |
| HP | The heating demand is supplied by either an ASHP or a GSHP. |
| DC | The cooling demand is met by the district cooling network. |
| CC | The cooling demand is supplied by an ASHP. |
| Tilt and Orientation | 10° South | 15° South | 20° South | 10° East–West | 10° South–North | |
|---|---|---|---|---|---|---|
| Building area 1 | PV area [m2] | 23,250 | 23,250 | 23,250 | 31,964 | 31,510 |
| Installed capacity [MWp] | 4.871 | 4.871 | 4.871 | 6.697 | 6.602 | |
| Capacity relative to EW [-] | 0.727 | 0.727 | 0.727 | 1 | 0.985 | |
| Production [MWh/y] | 3737 | 3842 | 3920 | 4933 | 4856 | |
| Specific production [kWh/kW peak] | 767 | 789 | 805 | 737 | 735 | |
| Building area 2 | PV area [m2] | 21,828 | 21,828 | 21,828 | 27,386 | 27,756 |
| Installed capacity [MWp] | 4.574 | 4.574 | 4.574 | 5.738 | 5.816 | |
| Capacity relative to EW [-] | 0.797 | 0.797 | 0.797 | 1 | 1.014 | |
| Production [MWh/y] | 3443 | 3553 | 3612 | 4207 | 4220 | |
| Specific production [kWh/kW peak] | 753 | 777 | 790 | 733 | 726 |
| Building Area 1 | Building Area 2 | |||||||||
|---|---|---|---|---|---|---|---|---|---|---|
| SH | DHW | Cooling | Operational Electricity | Household Electricity | SH | DHW | Cooling | Operational Electricity | Household Electricity | |
| Area [m2] | 195,150 | 195,150 | 195,150 | 195,150 | 195,150 | 151,621 | 151,621 | 151,621 | 151,621 | 151,621 |
| Peak [kW] | 4881 | 1540 | 6807 | 485 | 1828 | 3584 | 1209 | 5104 | 489 | 1306 |
| Peak [W/m2] | 25 | 8 | 35 | 2 | 9 | 24 | 8 | 34 | 3 | 9 |
| Total [MWh] | 7631 | 4711 | 1403 | 2860 | 6523 | 5372 | 3696 | 954 | 2654 | 5098 |
| Total [kWh/m2] | 39 | 24 | 7 | 15 | 33 | 35 | 24 | 6 | 17 | 33 |
| Technology | Thermal Demand | Dynamic SCOP |
|---|---|---|
| Air Source Heat Pump | SH + DHW | 3.07 |
| Return District Heating | DHW | 3.84 |
| Ground Source Heat Pump | SH + DHW | 4.13 |
| Air Source Heat Pump | Cooling | 3.22 |
| Air Source Heat Pump | SH + DHW and Cooling | 3.09 |
| Tilt and Orientation | 10° South | 15° South | 20° South | 10° East–West | 10° South–North | |
|---|---|---|---|---|---|---|
| Building area 1 | DHC (Baseline) | 64.5 (C) | 64.6 (C) | 64.6 (C) | 64.0 (C) | 64.0 (C) |
| Normalized Thermal Demand | 66.3 (C) | 66.4 (C) | 66.4 (C) | 65.8 (C) | 65.8 (C) | |
| Linearized Solar Production | 64.1 (C) | 64.2 (C) | 64.2 (C) | 64.0 (C) | 64.0 (C) | |
| Static Heat Pump for Heating and Cooling | 51.2 (B) | 51.3 (B) | 51.3 (B) | 49.6 (B) | 49.6 (B) | |
| Dynamic ASHP for Heating and Cooling | 50.2 (B) | 50.2 (B) | 50.3 (B) | 48.7 (B) | 48.7 (B) | |
| Building area 2 | DHC (Baseline) | 65.6 (C) | 65.7 (C) | 65.7 (C) | 65.1 (C) | 65.1 (C) |
| Normalized Thermal Demand | 67.2 (C) | 67.3 (C) | 67.3 (C) | 66.7 (C) | 66.7 (C) | |
| Linearized Solar Production | 65.3 (C) | 65.3 (C) | 65.4 (C) | 65.1 (C) | 65.1 (C) | |
| Return District Heating and ASHP Cooling | 59.1 (C) | 59.2 (C) | 59.2 (C) | 58.7 (C) | 58.8 (C) | |
| GSHP Heating and ASHP Cooling | 52.5 (B) | 52.5 (B) | 52.6 (B) | 51.2 (B) | 51.2 (B) | |
| ASHP for Heating and Cooling | 51.9 (B) | 51.8 (B) | 51.9 (B) | 50.6 (B) | 50.7 (B) |
Disclaimer/Publisher’s Note: The statements, opinions and data contained in all publications are solely those of the individual author(s) and contributor(s) and not of MDPI and/or the editor(s). MDPI and/or the editor(s) disclaim responsibility for any injury to people or property resulting from any ideas, methods, instructions or products referred to in the content. |
© 2025 by the authors. Licensee MDPI, Basel, Switzerland. This article is an open access article distributed under the terms and conditions of the Creative Commons Attribution (CC BY) license (https://creativecommons.org/licenses/by/4.0/).
Share and Cite
Ahrens Kayayan, V.; Cabral, D.; Gustafsson, M.; Johari, F. Multi-Energy Interplay in a Planned District Community with a Large Share of PV-Produced Electricity in a Nordic Climate. Buildings 2025, 15, 3112. https://doi.org/10.3390/buildings15173112
Ahrens Kayayan V, Cabral D, Gustafsson M, Johari F. Multi-Energy Interplay in a Planned District Community with a Large Share of PV-Produced Electricity in a Nordic Climate. Buildings. 2025; 15(17):3112. https://doi.org/10.3390/buildings15173112
Chicago/Turabian StyleAhrens Kayayan, Vartan, Diogo Cabral, Mattias Gustafsson, and Fatemeh Johari. 2025. "Multi-Energy Interplay in a Planned District Community with a Large Share of PV-Produced Electricity in a Nordic Climate" Buildings 15, no. 17: 3112. https://doi.org/10.3390/buildings15173112
APA StyleAhrens Kayayan, V., Cabral, D., Gustafsson, M., & Johari, F. (2025). Multi-Energy Interplay in a Planned District Community with a Large Share of PV-Produced Electricity in a Nordic Climate. Buildings, 15(17), 3112. https://doi.org/10.3390/buildings15173112

