Assessment of Phase Change Materials Incorporation into Construction Commodities for Sustainable and Energy-Efficient Building Applications
Abstract
1. Introduction
2. Fundamentals of Phase Change Materials
2.1. Thermal Energy Storage in Buildings
2.2. Evaluation Criteria for Phase Change Materials Selection
2.3. PCM Interaction with Construction Commodities
2.3.1. Impact on Mechanical Properties
2.3.2. Impacts on Durability
2.3.3. Building Materials Response
2.4. Embedding Techniques
2.4.1. Direct Incorporation
2.4.2. Immersion
2.4.3. Encapsulation
2.4.4. Shape-Stable PCM
2.4.5. Form-Stable PCM
2.4.6. Comparative Analysis of Embedding Techniques
2.5. Environmental Considerations
3. Incorporation of PCMs into Building Commodities
3.1. Concrete, Cementitious, or Other Building Materials
3.1.1. Bricks and Masonry
3.1.2. Plasters and Coatings
3.1.3. Glasses and Windows Glazing


PCM Behavior in Severe Climates
3.1.4. Roofing and Wall Materials
3.1.5. Floor, Chilled Ceiling, and HVAC Tanks
Inter-Floor Void Formers
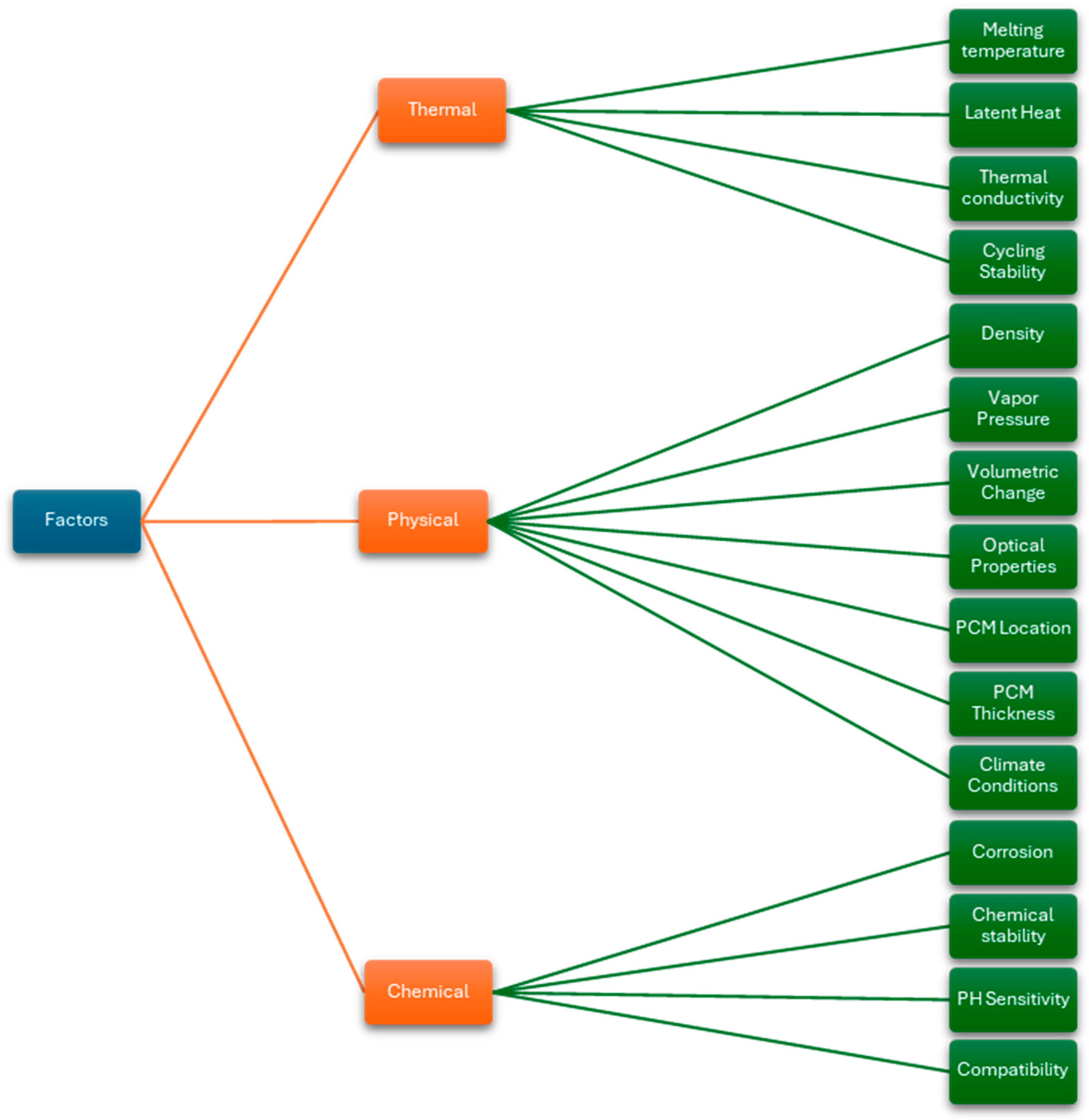
4. Factors Affecting Thermal Performance
5. Assessment of PCM-Added Construction Commodities
5.1. Experimental Assessment Techniques
| Research Study | Experimental Characterization Technique | Type of PCM Used | Purpose of the Technique |
|---|---|---|---|
| Berthou et al. [289] | DSC | Eutectic PCM | To investigate the thermophysical properties of eutectic PCMs. |
| Cellat et al. [118] | DSC | Strontium-based powder (Sr(OH)2.8H2O) | To test the desired properties of the PCM, like melting temperature and enthalpies. |
| Chelliah et al. [197] | Viscometer with cooling and heating elements | OM18, HS22, OM29, OM32, and OM37 | To measure thermal conductivity in solid and liquid states. |
| KD2 Pro-thermal property analyzer | To measure the thermal conductivity of PCMs. | ||
| DSC | To measure the phase transition temperature of PCMs. | ||
| Ren et al. [38] | DSC (NETZSCH DSC 200 F3) | Microencapsulated PCM (MPCM) | To quantify the melting point and latent heat of MPCM. |
| Laser thermal conductance instrument (LFA467) | For characterization of thermal properties of MPCM in paste samples. | ||
| FT-IR (FT-IR 650) | To analyze chemical compatibility between MPCM and the cement matrix. | ||
| SEM (S-570 SEM, Hitachi in Japan) | To examine the microstructure of MPCM in the cement. | ||
| TGA (TGA, SDT650 TA) | To observe the impact of MPCM on hydration products and thermal stability. | ||
| Mercury intrusion porosimetry (MIP, AutoPore IV 9500, Micromeritics Instrument Corp, Norcross, GA, USA) | To evaluate the pore parameters of ultra-high-performance concrete. | ||
| Farulla et al. [218] | DSC | Pluslce X25 (pristine PCM) | To check the stability of the material and assess the main parameters, like phase change enthalpy and specific heat. |
| Pisello et al. [302] | CC-TPS method (through HOT Disk TPS 2500S unit and ATT DM 340 SR climatic chamber, Gothenburg, Sweden) | Paraffin-based MPCM | To check the dynamic thermal behavior of the PCM-integrated concrete walls by determining volumetric specific heat and thermal diffusivity. |
| Boussaba et al. [297] | TGA | Bio-based PCM | To analyze the thermal stability of bio-based PCM in natural clay, cellulose fibers, and graphite. |
| SEM | To examine the uniform distribution in the matrix. | ||
| FT-IR | To analyze the Chemical stability of bio-based PCM in natural clay, cellulose fibers, and graphite. | ||
| DSC | For the characterization of thermal properties. | ||
| Yinping et al. [284] | T-history | Various PCMs, including salt hydrates and paraffin-based | To determine the heat of fusion, thermal conductivity, and specific heat of various PCMs. |
5.2. Numerical Simulation and Modeling Techniques
5.2.1. Material Level Modeling
Stefan Problem and Modeling Methods
Conduction-Only vs. CFD Modeling
5.2.2. Building Performance Simulation
Key Elements in BPS
- HVAC systems: These systems are deeply integrated with PCM layers in various configurations, such as walls and ceilings, to improve energy efficiency [332]. PCMs can be part of active TES systems, like PAHX, coupled with air conditioning (AC) units. This integration aims to mitigate the peak load demands of heating and cooling systems, thereby boosting operational efficiency. For instance, cool outdoor air at night can charge the PCM, and during the day, ventilation fans help discharge cooling energy into the interior space [49]. Studies have explored the functionality of PCMs beyond passive regulation, extending to direct contact with heating and cooling cycles within HVAC components like ducts, evaporator coils, and heat exchangers [322,353,354,355].
- Occupancy schedules: The building type must be identified to establish the predominant occupancy throughout the daytime, which directly influences internal gains and energy loads. The varying occupancy periods for different building types (e.g., offices, schools, and residences) determine their specific cooling demands. Occupant behavior is a crucial factor influencing building performance [49,352].
- Transparent components (e.g., windows): These components significantly influence solar gains and play a role in the PCM charging process. Highly insulated buildings, particularly passive houses with substantial window areas (e.g., approximately 20% of the floor area for daylight), can experience elevated indoor temperatures during summer due to solar gain. Incorporating PCMs into large window areas can help reduce indoor temperatures. However, current commercially available PCMs may have low solar transmittance during their melting phase, potentially reducing the daylight factor in double-glazed windows [356].
- Lighting systems: These systems contribute to the internal heat loads within a building. While the direct heat contribution from lighting systems is part of the overall internal gains, which also include equipment and people, models focusing on cooling demand often simplify or exclude detailed accounting of these specific heat sources when prioritizing occupant-related loads [325].
- Typical Meteorological Year (TMY) data: This provides essential local climate inputs for an accurate BPS. Daily temperature profiles are critical for designing free cooling applications. BPS studies often utilize real climate data, such as variable daily temperature profiles, for the numerical investigation of PCM units. Comprehensive climatic databases, like those supporting energy certification, provide meteorological reference data for specific cooling seasons, enabling long-term simulations that cover entire cooling periods and diverse climatic conditions. The effectiveness of PCM integration is highly dependent on climate conditions [180,352,357,358,359,360,361,362].
- Internal loads: These encompass heat contributions from equipment, people, and appliances within the building. For cooling demand analysis, the internal load associated with occupants is a primary focus, while contributions from equipment and appliances may sometimes be simplified or excluded in specific analyses. Overall, internal loads are a key factor influencing the performance of buildings [363].
Building Performance Simulation Tools
| BPS Tool | Context/Study Description | Conjunction with Materials-Level Modeling | Key Findings |
|---|---|---|---|
| EnergyPlus [49,371,372] | Wooden Building with Latent Heat TES Unit (Bordeaux, France): Evaluated the thermal performance of a lightweight wooden building with integrated latent heat TES units. | A dynamic simulation model of the TES unit was first developed in MATLAB and validated with experimental data at the component/material level. This validated MATLAB model was subsequently integrated into EnergyPlus via a co-simulation framework for comprehensive building-scale evaluation. | Enabled a comprehensive evaluation of the building’s performance with integrated TES units. |
| Swedish Passive House with PCM Air-Heat Exchanger (Stockholm, Sweden): Assessed a comfort cooling strategy to achieve a good indoor climate during summer. | MATLAB code was used to analyze the thermodynamic properties of the PCM storage prior to simulation in EnergyPlus. This involved detailed material property characterization informing the BPS model. | The PCM could remove a substantial amount of excessive temperatures (degree hours), contributing to a good indoor climate during summer. | |
| TRNSYS [49,315,373,374,375,376] | Passive Buildings with Latent Heat TES Units (Stockholm): Conducted a comprehensive techno-economic assessment of passive buildings incorporating latent heat TES units under specific climatic conditions. | TRNSYS was used to model both the TES unit and the building, implying the development or use of detailed, user-defined components or modules to precisely represent PCM behavior and its interaction with building systems within the TRNSYS environment. | A multi-objective optimization algorithm identified cost-effective solutions that simultaneously reduced cooling demand and life cycle costs. |
| Building with Phase Change Humidity Controlling Material (PCHCM) Wallboards (Wuhan, China): Studied the effects of PCHCM wallboards on building energy consumption and indoor hygrothermal environment. | The PCM effect was integrated using the effective heat capacity method, a common material-level modeling approach for phase change, which accounts for the relationship between specific heat capacity and temperature. Kunzel’s model was additionally used to describe hygrothermal behavior at the material level. | The PCHCM wallboard significantly reduced energy consumption and improved the indoor hygrothermal environment. | |
| Development of New TRNSYS Modules for PCM Walls: Focused on enhancing TRNSYS’s capability to simulate PCM-integrated building components. | Involved the establishment and experimental verification of new, user-defined TRNSYS modules designed to accurately represent the heat transfer model of PCM rooms or latent heat storage walls, based on material-level characteristics like latent heat utilization ratio. | Improved the accuracy and capability of TRNSYS for modeling PCM-enhanced walls and rooms. | |
| WUFI [377] | Wood-Frame Walls with Macro-Packed PCM (MPPCM): Assessed the hygrothermal performance of building components containing PCM (n-octadecane). | WUFI PRO 5.3 was utilized, a BPS tool particularly known for its focus on coupled heat and moisture transfer in materials and its integration of a full moisture model. This indicates a direct application of material-level hygrothermal modeling within the software. | Demonstrated improved hygrothermal performance and the potential to mitigate mold growth risk when MPPCM was used as a vapor retarder replacement. |
5.3. Practical Applications via Case Studies
6. Advantages and Shortcomings of PCM Integration
6.1. Advantages
6.1.1. Energy Savings
6.1.2. Reduction in Peak Load
6.1.3. Enhanced Indoor Comfort
6.1.4. Reduced HVAC Dependence
6.2. Shortcomings
6.2.1. Leakage Issue
6.2.2. Thermal Degradation
6.2.3. High Cost
6.2.4. Compatibility with Building Materials
6.2.5. Fire Safety Concern
6.3. Building Code Provision for PCM Integration
7. Recent Progression and Future Potential
7.1. Innovation in Approaches
7.2. Advancement in Policy Support
8. Conclusions
- The selection of an adequate type of PCM and its long-term durability, cost-effectiveness, and effectiveness for specific applications.
- The compatibility of PCMs with construction materials and their optimization for integration.
- Optimization of PCM encapsulation to prevent leakage and further deterioration of building materials.
- Lack of incentivizing policies for the implementation of PCM integration into building materials.
- Utilization of PCM in severe weather conditions, specifically in the case of glazed units.
Author Contributions
Funding
Data Availability Statement
Conflicts of Interest
Abbreviations
| GHG | Greenhouse gas |
| PCMs | Phase change materials |
| OPCMs | Organic PCMs |
| MPCMs | Microencapsulated PCMs |
| NePCMs | Nano-enhanced PCMs |
| BPCMs | Bio-based PCMs |
| HVAC | Heating, ventilation, and air conditioning |
| SDGs | Sustainable development goals |
| IEA | International Energy Agency |
| TES | Thermal energy storage |
| LHS | Latent heat storage |
| SHTES | Sensible heat thermal energy storage |
| LHTES | Latent heat thermal energy storage |
| EIA | Environmental Impact Assessment |
| LCA | Life cycle assessment |
| CNTs | Carbon nanotubes |
| DSC | Differential scanning calorimetry |
| DTA | Differential thermal analysis |
| SEM | Scanning electron microscopy |
| TGA | Thermal gravimetric analysis |
| EM | Enthalpy method |
| EHCM | Effective heat capacity method |
| HSM | Heat source method |
| FVM | Finite volume method |
| FEM | Finite element method |
| BPS | Building simulation performance |
| PAHX | PCM to air heat exchangers |
| TMY | Typical meteorological year |
| ATFR | Average temperature fluctuation reduction |
| BEES | Building energy efficiency standards |
| TABS | Thermally activated building systems |
References
- OECD. Key World Energy Statistics 2016; OECD: Paris, France, 2016; Available online: https://www.oecd.org/en/publications/key-world-energy-statistics-2016_key_energ_stat-2016-en.html (accessed on 11 March 2025).
- Pérez-Lombard, L.; Ortiz, J.; Pout, C. A review on buildings energy consumption information. Energy Build. 2008, 40, 394–398. [Google Scholar] [CrossRef]
- Lahoud, C.; Chahwan, A.; Rishmany, J.; Yehia, C.; Daaboul, M. Enhancing Energy Efficiency in Mediterranean Coastal Buildings Through PCM Integration. Buildings 2024, 14, 4023. [Google Scholar] [CrossRef]
- Ürge-Vorsatz, D.; Cabeza, L.F.; Serrano, S.; Barreneche, C.; Petrichenko, K. Heating and cooling energy trends and drivers in buildings. Renew. Sustain. Energy Rev. 2015, 41, 85–98. [Google Scholar] [CrossRef]
- Said, Z.; Pandey, A.K. Nano Enhanced Phase Change Materials; Springer: Berlin/Heidelberg, Germany, 2023. [Google Scholar]
- Memon, S.A. Phase change materials integrated in building walls: A state of the art review. Renew. Sustain. Energy Rev. 2014, 31, 870–906. [Google Scholar] [CrossRef]
- 2019 Global Status Report for Buildings and Construction Sector. UN Environment Program. Available online: https://www.unep.org/resources/publication/2019-global-status-report-buildings-and-construction-sector (accessed on 20 February 2025).
- Al-Yasiri, Q.; Szabó, M. Incorporation of phase change materials into building envelope for thermal comfort and energy saving: A comprehensive analysis. J. Build. Eng. 2021, 36, 102122. [Google Scholar] [CrossRef]
- IEA. World Energy Outlook 2019; IEA: Paris, France, 2019; Available online: https://www.iea.org/reports/world-energy-outlook-2019 (accessed on 11 December 2024).
- Abed, F.M.; Al-Douri, Y.; Al-Shahery, G.M. Review on the energy and renewable energy status in Iraq: The outlooks. Renew. Sustain. Energy Rev. 2014, 39, 816–827. [Google Scholar] [CrossRef]
- IEA. Tracking Buildings. Available online: https://www.iea.org/energy-system/buildings?utm (accessed on 19 August 2025).
- IEA. Buildings. Available online: https://www.iea.org/reports/energy-efficiency-policy-toolkit-2025/buildings (accessed on 19 August 2025).
- IEA. Global Status Report for Buildings and Construction 2019; IEA: Paris, France, 2019; Available online: https://www.iea.org/reports/global-status-report-for-buildings-and-construction-2019 (accessed on 11 January 2023).
- Haselbach, L. The Engineering Guide to LEED-New Construction: Sustainable Construction for Engineers; McGraw-Hill: Columbus, OH, USA, 2010. [Google Scholar]
- Sharma, A.; Tyagi, V.V.; Chen, C.R.; Buddhi, D. Review on thermal energy storage with phase change materials and applications. Renew. Sustain. Energy Rev. 2009, 13, 318–345. [Google Scholar] [CrossRef]
- Naili, B.; Háber, I.; Kistelegdi, I. Façade typology development in high-rise office building envelope. Pollack Period. 2023, 18, 151–156. [Google Scholar] [CrossRef]
- Rashid, F.L.; Al-Obaidi, M.A.; Dulaimi, A.; Mahmood, D.M.; Sopian, K. A review of recent improvements, developments, and effects of using phase-change materials in buildings to store thermal energy. Designs 2023, 7, 90. [Google Scholar] [CrossRef]
- IEA. World Energy Outlook 2024; IEA: Paris, France, 2024; Available online: https://www.iea.org/reports/world-energy-outlook-2024 (accessed on 13 January 2025).
- Brozzesi, Z.; Li, D.; Lee, A. Exploring the potential of phase change material for thermal energy storage in building envelopes. J. Energy Power Technol. 2023, 5, 1–21. [Google Scholar] [CrossRef]
- Rathore, P.K.S.; Shukla, S.K. Enhanced thermophysical properties of organic PCM through shape stabilization for thermal energy storage in buildings: A state of the art review. Energy Build. 2021, 236, 110799. [Google Scholar] [CrossRef]
- Lin, Y.; Alva, G.; Fang, G. Review on thermal performances and applications of thermal energy storage systems with inorganic phase change materials. Energy 2018, 165, 685–708. [Google Scholar] [CrossRef]
- Lamrani, B.; Johannes, K.; Kuznik, F. Phase change materials integrated into building walls: An updated review. Renew. Sustain. Energy Rev. 2021, 140, 110751. [Google Scholar] [CrossRef]
- Tyagi, V.; Pandey, A.; Buddhi, D.; Kothari, R. Thermal performance assessment of encapsulated PCM based thermal management system to reduce peak energy demand in buildings. Energy Build. 2016, 117, 44–52. [Google Scholar] [CrossRef]
- Albdour, M.S.; Baranyai, B.; Shalby, M.M. Overview of whole-building energy engines for investigating energy-related systems. Pollack Period. 2023, 18, 36–41. [Google Scholar] [CrossRef]
- Abdulhussein, M.A.; Hashem, A.L. Experimental study of the thermal behavior of perforated bricks wall integrated with PCM. Int. J. Heat Technol. 2021, 39, 1917–1922. [Google Scholar] [CrossRef]
- Benachir, N.; Farida, B.; Mohib, T. Integration and Validation of a Numerical Pcm Model for Building Energy Programs. Res. Sq. 2023. [Google Scholar] [CrossRef]
- Abdulhussein, M.A.; Hashem, A.L. An experimental study of the thermal behavior of bricks integrated with PCM-capsules in building walls. Al-Qadisiyah J. Eng. Sci. 2021, 14, 160–165. [Google Scholar] [CrossRef]
- Saliby, A.; Kovács, B. Enhancing thermal performance of phase change materials in building envelopes. Pollack Period. 2024, 20, 87–94. [Google Scholar] [CrossRef]
- Kosny, J. PCM-Enhanced Building Components: An Application of Phase Change Materials in Building Envelopes and Internal Structures; Springer: Berlin/Heidelberg, Germany, 2015. [Google Scholar]
- Hu, J.; Yu, X.B. Adaptive building roof by coupling thermochromic material and phase change material: Energy performance under different climate conditions. Constr. Build. Mater. 2020, 262, 120481. [Google Scholar] [CrossRef]
- Zalba, B.; Marín, J.M.; Cabeza, L.F.; Mehling, H. Review on thermal energy storage with phase change: Materials, heat transfer analysis and applications. Appl. Therm. Eng. 2003, 23, 251–283. [Google Scholar] [CrossRef]
- Salem, T.; Kazma, M.; Bitar, J.; Moussa, J.; Falah, D. Mechanical characterization of a concrete masonry block enhanced with micro-encapsulated phase changing materials. J. Phys. Conf. Ser. 2021, 2042, 012184. [Google Scholar] [CrossRef]
- Silva, S.M.; Almeida, M.G.d. Using PCM to Improve Building’s Thermal Performance. 2013. Available online: https://repositorium.uminho.pt/bitstream/1822/25781/3/SESBConference-Dublin_SMS.pdf (accessed on 20 April 2025).
- Shukla, N.; Fallahi, A.; Kosny, J. Performance characterization of PCM impregnated gypsum board for building applications. Energy Procedia 2012, 30, 370–379. [Google Scholar] [CrossRef]
- Al-Yasiri, Q.; Szabó, M. Energetic and thermal comfort assessment of phase change material passively incorporated building envelope in severe hot Climate: An experimental study. Appl. Energy 2022, 314, 118957. [Google Scholar] [CrossRef]
- Ministry of Energy and Mineral Resources. Energy 2019—Facts and Figures; Ministry of Energy and Mineral Resources: Amman, Jordan, 2019.
- Jaradat, M.; Al Majali, H.; Bendea, C.; Bungau, C.C.; Bungau, T. Enhancing energy efficiency in buildings through PCM integration: A study across different climatic regions. Buildings 2023, 14, 40. [Google Scholar] [CrossRef]
- Ren, M.; Wen, X.; Gao, X.; Liu, Y. Thermal and mechanical properties of ultra-high performance concrete incorporated with microencapsulated phase change material. Constr. Build. Mater. 2021, 273, 121714. [Google Scholar] [CrossRef]
- Jiao, K.; Lu, L.; Zhao, L.; Wang, G. Towards Passive Building Thermal Regulation: A State-of-the-Art Review on Recent Progress of PCM-Integrated Building Envelopes. Sustainability 2024, 16, 6482. [Google Scholar] [CrossRef]
- Elhamy, A.A.; Mokhtar, M. Phase change materials integrated into the building envelope to improve energy efficiency and thermal comfort. Future Cities Environ. 2024, 10, 1–16. [Google Scholar] [CrossRef]
- Yun, B.Y.; Park, J.H.; Yang, S.; Wi, S.; Kim, S. Integrated analysis of the energy and economic efficiency of PCM as an indoor decoration element: Application to an apartment building. Sol. Energy 2020, 196, 437–447. [Google Scholar] [CrossRef]
- Alizadeh, M.; Sadrameli, S. Indoor thermal comfort assessment using PCM based storage system integrated with ceiling fan ventilation: Experimental design and response surface approach. Energy Build. 2019, 188, 297–313. [Google Scholar] [CrossRef]
- Ortega Del Rosario, M.D.L.Á.; Chen Austin, M.; Bruneau, D.; Nadeau, J.-P.; Sébastian, P.; Jaupard, D. Operation assessment of an air-PCM unit for summer thermal comfort in a naturally ventilated building. Archit. Sci. Rev. 2021, 64, 37–46. [Google Scholar] [CrossRef]
- Afolabi, L.O.; Ariff, Z.M.; Megat-Yusoff, P.S.M.; Al-Kayiem, H.H.; Arogundade, A.I.; Afolabi-Owolabi, O.T. Red-mud geopolymer composite encapsulated phase change material for thermal comfort in built-sector. Sol. Energy 2019, 181, 464–474. [Google Scholar] [CrossRef]
- Paroutoglou, E.; Afshari, A.; Bergsøe, N.C.; Fojan, P.; Hultmark, G. A PCM based cooling system for office buildings: A state of the art review. In Proceedings of the CLIMA 2019: REHVA 13th HVAC World Congress, Bucharest, Romania, 26–29 May 2019; EDP Sciences: Les Ulis, France, 2019; pp. 1–8. [Google Scholar]
- Teng, T.-P. Thermal conductivity and phase-change properties of aqueous alumina nanofluid. Energy Convers. Manag. 2013, 67, 369–375. [Google Scholar] [CrossRef]
- Tyagi, P.K.; Kumar, R.; Said, Z.; Rathore, P.K.S. Application of Nano-enhanced PCMs in Buildings. In Nano Enhanced Phase Change Materials: Preparation, Properties and Applications; Springer: Berlin/Heidelberg, Germany, 2023; pp. 151–166. [Google Scholar]
- Pop, O.G.; Fechete Tutunaru, L.; Bode, F.; Abrudan, A.C.; Balan, M.C. Energy efficiency of PCM integrated in fresh air cooling systems in different climatic conditions. Appl. Energy 2018, 212, 976–996. [Google Scholar] [CrossRef]
- Zhang, Q.; Sazon, T.A.S.; Fadnes, F.S.; Peng, X.; Ahmed, N.; Nikpey, H.; Mansouri, M.; Assadi, M. Design optimization of the cooling systems with PCM-to-air heat exchanger for the energy saving of the residential buildings. Energy Convers. Manag. X 2024, 23, 100630. [Google Scholar] [CrossRef]
- Rahman, I.U.; Nardini, S.; Buonomo, B.; Manca, O.; Khan, H.; Siviero, B. Thermal interface materials: A promising solution for passive heat dissipation in electronic appliances. Therm. Sci. Eng. Prog. 2025, 62, 103673. [Google Scholar] [CrossRef]
- Chandel, S.; Agarwal, T. Review of current state of research on energy storage, toxicity, health hazards and commercialization of phase changing materials. Renew. Sustain. Energy Rev. 2017, 67, 581–596. [Google Scholar] [CrossRef]
- Sharma, R.; Jang, J.-G.; Hu, J.-W. Phase-change materials in concrete: Opportunities and challenges for sustainable construction and building materials. Materials 2022, 15, 335. [Google Scholar] [CrossRef]
- Liu, Z.; Yu, Z.J.; Yang, T.; Qin, D.; Li, S.; Zhang, G.; Haghighat, F.; Joybari, M.M. A review on macro-encapsulated phase change material for building envelope applications. Build. Environ. 2018, 144, 281–294. [Google Scholar] [CrossRef]
- Malode, S.J.; Shetti, N.P. Thermal energy storage systems using bio-based phase change materials: A comprehensive review for building energy efficiency. J. Energy Storage 2025, 105, 114709. [Google Scholar] [CrossRef]
- Caggiano, A.; Mankel, C.; Koenders, E. Reviewing Theoretical and Numerical Models for PCM-embedded Cementitious Composites. Buildings 2019, 9, 3. [Google Scholar] [CrossRef]
- Al-Absi, Z.A.A.S.; Isa, M.H.M.; Ismail, M. Application of phase change materials (PCMs) in building walls: A review. In Proceedings of the The Advances in Civil Engineering Materials, Proceedings of the ICACE 2018, Batu Ferringhi, Penang, Malaysia, 9–10 May 2018; Springer: Cham, Switzerland; pp. 73–82. [Google Scholar]
- Kenisarin, M.M. Thermophysical properties of some organic phase change materials for latent heat storage. A review. Sol. Energy 2014, 107, 553–575. [Google Scholar] [CrossRef]
- Al-Saadi, S.N.; Zhai, Z.J. Modeling phase change materials embedded in building enclosure: A review. Renew. Sustain. Energy Rev. 2013, 21, 659–673. [Google Scholar] [CrossRef]
- Faraj, K.; Khaled, M.; Faraj, J.; Hachem, F.; Castelain, C. Phase change material thermal energy storage systems for cooling applications in buildings: A review. Renew. Sustain. Energy Rev. 2020, 119, 109579. [Google Scholar] [CrossRef]
- Faraj, K.; Khaled, M.; Faraj, J.; Hachem, F.; Castelain, C. A review on phase change materials for thermal energy storage in buildings: Heating and hybrid applications. J. Energy Storage 2021, 33, 101913. [Google Scholar] [CrossRef]
- Cabeza, L.F.; Castell, A.; Barreneche, C.d.; De Gracia, A.; Fernández, A. Materials used as PCM in thermal energy storage in buildings: A review. Renew. Sustain. Energy Rev. 2011, 15, 1675–1695. [Google Scholar] [CrossRef]
- da Cunha, S.R.L.; de Aguiar, J.L.B. Phase change materials and energy efficiency of buildings: A review of knowledge. J. Energy Storage 2020, 27, 101083. [Google Scholar] [CrossRef]
- Kasaeian, A.; Pourfayaz, F.; Khodabandeh, E.; Yan, W.-M. Experimental studies on the applications of PCMs and nano-PCMs in buildings: A critical review. Energy Build. 2017, 154, 96–112. [Google Scholar] [CrossRef]
- Huang, J.; Luo, Y.; Weng, M.; Yu, J.; Sun, L.; Zeng, H.; Liu, Y.; Zeng, W.; Min, Y.; Guo, Z. Advances and applications of phase change materials (PCMs) and PCMs-based technologies. ES Mater. Manuf. 2021, 13, 23–39. [Google Scholar] [CrossRef]
- Lee, K.O.; Medina, M.A.; Sun, X.; Jin, X. Thermal performance of phase change materials (PCM)-enhanced cellulose insulation in passive solar residential building walls. Sol. Energy 2018, 163, 113–121. [Google Scholar] [CrossRef]
- Jin, X.; Medina, M.A.; Zhang, X. On the placement of a phase change material thermal shield within the cavity of buildings walls for heat transfer rate reduction. Energy 2014, 73, 780–786. [Google Scholar] [CrossRef]
- Pasupathy, A.; Velraj, R.; Seeniraj, R. Phase change material-based building architecture for thermal management in residential and commercial establishments. Renew. Sustain. Energy Rev. 2008, 12, 39–64. [Google Scholar] [CrossRef]
- Harikrishnan, S.; Imran Hussain, S.; Devaraju, A.; Sivasamy, P.; Kalaiselvam, S. Improved performance of a newly prepared nano-enhanced phase change material for solar energy storage. J. Mech. Sci. Technol. 2017, 31, 4903–4910. [Google Scholar] [CrossRef]
- Rahman, I.U.; Nardini, S.; Buonomo, B.; Mohammed, H.J.; Khan, H.; Rehman, S.U.; Manca, O. Graphene-Enhanced Composite Phase Change Materials for Battery Thermal Management; IntechOpen: London, UK, 2025. [Google Scholar] [CrossRef]
- Arivazhagan, R.; Prakash, S.A.; Kumaran, P.; Sankar, S.; Loganathan, G.B.; Arivarasan, A. Performance analysis of concrete block integrated with PCM for thermal management. Mater. Today Proc. 2020, 22, 370–374. [Google Scholar] [CrossRef]
- Jha, S.K.; Sankar, A.; Zhou, Y.; Ghosh, A. Incorporation of phase change materials in buildings. Constr. Mater. 2024, 4, 676–703. [Google Scholar] [CrossRef]
- Devaux, P.; Farid, M.M. Benefits of PCM underfloor heating with PCM wallboards for space heating in winter. Appl. Energy 2017, 191, 593–602. [Google Scholar] [CrossRef]
- Wang, J.; Liu, F. Low-cost, robust microcapsules of phase change materials for thermal active concrete structures. In Proceedings of the Fourth International Conference on Sustainable Construction Materials and Technologies, Las Vegas, NV, USA, 2016; pp. 7–11. [Google Scholar]
- Bueno, A.M.; de Paula Xavier, A.A.; Broday, E.E. Evaluating the connection between thermal comfort and productivity in buildings: A systematic literature review. Buildings 2021, 11, 244. [Google Scholar] [CrossRef]
- Rathore, P.K.S.; Shukla, S.K. An experimental evaluation of thermal behavior of the building envelope using macroencapsulated PCM for energy savings. Renew. Energy 2020, 149, 1300–1313. [Google Scholar] [CrossRef]
- Jelle, B.; Kalnæs, S. Phase change materials for application in energy-efficient buildings. Cost-Eff. Energy Effic. Build. Retrofit. 2017, 57–118. [Google Scholar] [CrossRef]
- Khudhair, A.M.; Farid, M. A review on energy conservation in building applications with thermal storage by latent heat using phase change materials. Therm. Energy Storage Phase Change Mater. 2021, 162–175. [Google Scholar]
- Kenisarin, M.M.; Mahkamov, K.; Costa, S.C.; Makhkamova, I. Melting and solidification of PCMs inside a spherical capsule: A critical review. J. Energy Storage 2020, 27, 101082. [Google Scholar] [CrossRef]
- Zeng, C.; Liu, S.; Shukla, A. Adaptability research on phase change materials based technologies in China. Renew. Sustain. Energy Rev. 2017, 73, 145–158. [Google Scholar] [CrossRef]
- Zakaria, N.M.; Omar, M.A.; Mukhtar, A. Numerical study on the thermal insulation of smart windows embedded with low thermal conductivity materials to improve the energy efficiency of buildings. CFD Lett. 2023, 15, 41–52. [Google Scholar] [CrossRef]
- Vitorino, N.; Abrantes, J.C.; Frade, J.R. Quality criteria for phase change materials selection. Energy Convers. Manag. 2016, 124, 598–606. [Google Scholar] [CrossRef]
- Kumar, A.; Tiwari, A.K.; Said, Z. A comprehensive review analysis on advances of evacuated tube solar collector using nanofluids and PCM. Sustain. Energy Technol. Assess. 2021, 47, 101417. [Google Scholar] [CrossRef]
- Cui, Y.; Xie, J.; Liu, J.; Wang, J.; Chen, S. A review on phase change material application in building. Adv. Mech. Eng. 2017, 9, 1687814017700828. [Google Scholar] [CrossRef]
- Laghari, I.A.; Samykano, M.; Pandey, A.; Kadirgama, K.; Tyagi, V. Advancements in PV-thermal systems with and without phase change materials as a sustainable energy solution: Energy, exergy and exergoeconomic (3E) analytic approach. Sustain. Energy Fuels 2020, 4, 4956–4987. [Google Scholar] [CrossRef]
- Tyagi, V.V.; Buddhi, D. PCM thermal storage in buildings: A state of art. Renew. Sustain. Energy Rev. 2007, 11, 1146–1166. [Google Scholar] [CrossRef]
- Ramakrishnan, S.; Wang, X.; Alam, M.; Sanjayan, J.; Wilson, J. Parametric analysis for performance enhancement of phase change materials in naturally ventilated buildings. Energy Build. 2016, 124, 35–45. [Google Scholar] [CrossRef]
- Du, K.; Calautit, J.; Wang, Z.; Wu, Y.; Liu, H. A review of the applications of phase change materials in cooling, heating and power generation in different temperature ranges. Appl. Energy 2018, 220, 242–273. [Google Scholar] [CrossRef]
- Zahir, M.H.; Irshad, K.; Shafiullah, M.; Ibrahim, N.I.; Islam, A.K.; Mohaisen, K.O.; Sulaiman, F.A.A. Challenges of the application of PCMs to achieve zero energy buildings under hot weather conditions: A review. J. Energy Storage 2023, 64, 107156. [Google Scholar] [CrossRef]
- Kitagawa, H.; Asawa, T.; Del Rio, M.A.; Kubota, T.; Trihamdani, A.R. Thermal energy simulation of PCM-based radiant floor cooling systems for naturally ventilated buildings in a hot and humid climate. Build. Environ. 2023, 238, 110351. [Google Scholar] [CrossRef]
- Nurlybekova, G.; Memon, S.A.; Adilkhanova, I. Quantitative evaluation of the thermal and energy performance of the PCM integrated building in the subtropical climate zone for current and future climate scenario. Energy 2021, 219, 119587. [Google Scholar] [CrossRef]
- IEA. The Future of Cooling; IEA: Paris, France, 2018; Available online: https://www.iea.org/reports/the-future-of-cooling (accessed on 12 February 2025).
- Sun, X.; Jovanovic, J.; Zhang, Y.; Fan, S.; Chu, Y.; Mo, Y.; Liao, S. Use of encapsulated phase change materials in lightweight building walls for annual thermal regulation. Energy 2019, 180, 858–872. [Google Scholar] [CrossRef]
- Hasan, M.I.; Basher, H.O.; Shdhan, A.O. Experimental investigation of phase change materials for insulation of residential buildings. Sustain. Cities Soc. 2018, 36, 42–58. [Google Scholar] [CrossRef]
- Navarro, L.; Solé, A.; Martín, M.; Barreneche, C.; Olivieri, L.; Tenorio, J.A.; Cabeza, L.F. Benchmarking of useful phase change materials for a building application. Energy Build. 2019, 182, 45–50. [Google Scholar] [CrossRef]
- Huang, X.; Zhu, C.; Lin, Y.; Fang, G. Thermal properties and applications of microencapsulated PCM for thermal energy storage: A review. Appl. Therm. Eng. 2019, 147, 841–855. [Google Scholar] [CrossRef]
- Jebasingh, B.E.; Arasu, A.V. A detailed review on heat transfer rate, supercooling, thermal stability and reliability of nanoparticle dispersed organic phase change material for low-temperature applications. Mater. Today Energy 2020, 16, 100408. [Google Scholar] [CrossRef]
- Wang, X.; Li, W.; Luo, Z.; Wang, K.; Shah, S.P. A critical review on phase change materials (PCM) for sustainable and energy efficient building: Design, characteristic, performance and application. Energy Build. 2022, 260, 111923. [Google Scholar] [CrossRef]
- Aftab, W.; Usman, A.; Shi, J.; Yuan, K.; Qin, M.; Zou, R. Phase change material-integrated latent heat storage systems for sustainable energy solutions. Energy Environ. Sci. 2021, 14, 4268–4291. [Google Scholar] [CrossRef]
- Rathod, M.K.; Banerjee, J. Thermal stability of phase change materials used in latent heat energy storage systems: A review. Renew. Sustain. Energy Rev. 2013, 18, 246–258. [Google Scholar] [CrossRef]
- Nie, B.; Palacios, A.; Zou, B.; Liu, J.; Zhang, T.; Li, Y. Review on phase change materials for cold thermal energy storage applications. Renew. Sustain. Energy Rev. 2020, 134, 110340. [Google Scholar] [CrossRef]
- Jayalath, A.; San Nicolas, R.; Sofi, M.; Shanks, R.; Ngo, T.; Aye, L.; Mendis, P. Properties of cementitious mortar and concrete containing micro-encapsulated phase change materials. Constr. Build. Mater. 2016, 120, 408–417. [Google Scholar] [CrossRef]
- Zhao, R.; Gu, J.; Liu, J. Optimization of a phase change material based internal cooling system for cylindrical Li-ion battery pack and a hybrid cooling design. Energy 2017, 135, 811–822. [Google Scholar] [CrossRef]
- Sakulich, A.R.; Bentz, D.P. Incorporation of phase change materials in cementitious systems via fine lightweight aggregate. Constr. Build. Mater. 2012, 35, 483–490. [Google Scholar] [CrossRef]
- Snehal, K.; Das, B.B. Effect of phase-change materials on the hydration and mineralogy of cement mortar. Proc. Inst. Civ. Eng. -Constr. Mater. 2020, 176, 117–127. [Google Scholar] [CrossRef]
- Marani, A.; Nehdi, M.L. Integrating phase change materials in construction materials: Critical review. Constr. Build. Mater. 2019, 217, 36–49. [Google Scholar] [CrossRef]
- Djamai, Z.I.; Salvatore, F.; Larbi, A.S.; Cai, G.; El Mankibi, M. Multiphysics analysis of effects of encapsulated phase change materials (PCMs) in cement mortars. Cem. Concr. Res. 2019, 119, 51–63. [Google Scholar] [CrossRef]
- Cao, V.D.; Pilehvar, S.; Salas-Bringas, C.; Szczotok, A.M.; Rodriguez, J.F.; Carmona, M.; Al-Manasir, N.; Kjøniksen, A.-L. Microencapsulated phase change materials for enhancing the thermal performance of Portland cement concrete and geopolymer concrete for passive building applications. Energy Convers. Manag. 2017, 133, 56–66. [Google Scholar] [CrossRef]
- Memon, S.A.; Cui, H.; Zhang, H.; Xing, F. Utilization of macro encapsulated phase change materials for the development of thermal energy storage and structural lightweight aggregate concrete. Appl. Energy 2015, 139, 43–55. [Google Scholar] [CrossRef]
- Hunger, M.; Entrop, A.G.; Mandilaras, I.; Brouwers, H.J.H.; Founti, M. The behavior of self-compacting concrete containing micro-encapsulated Phase Change Materials. Cem. Concr. Compos. 2009, 31, 731–743. [Google Scholar] [CrossRef]
- Sharma, R.; Pei, J.J.; Jang, J.G. Methods of phase change material deposits in concrete to attain the minimal negative effect on mechanical properties. Proc. Korea Concr. Inst. Conf. 2021, 33, 563–564. [Google Scholar]
- Giro-Paloma, J.; Martínez, M.; Cabeza, L.F.; Fernández, A.I. Types, methods, techniques, and applications for microencapsulated phase change materials (MPCM): A review. Renew. Sustain. Energy Rev. 2016, 53, 1059–1075. [Google Scholar] [CrossRef]
- Orsini, F.; Marrone, P.; Santini, S.; Sguerri, L.; Asdrubali, F.; Baldinelli, G.; Bianchi, F.; Presciutti, A. Smart Materials: Cementitious Mortars and PCM Mechanical and Thermal Characterization. Materials 2021, 14, 4163. [Google Scholar] [CrossRef]
- Paksoy, H.; Kardas, G.; Konuklu, Y.; Cellat, K.; Tezcan, F. Characterization of concrete mixes containing phase change materials. In Proceedings of the IOP Conference Series: Materials Science and Engineering, 3rd International Conference on Innovative Materials, Structures and Technologies (IMST 2017), Riga, Latvia, 27–29 September 2017; p. 012118. [Google Scholar]
- Hawes, D.W.; Banu, D.; Feldman, D. Latent heat storage in concrete. Sol. Energy Mater. 1989, 19, 335–348. [Google Scholar] [CrossRef]
- Da Cunha, J.P.; Eames, P. Thermal energy storage for low and medium temperature applications using phase change materials—A review. Appl. Energy 2016, 177, 227–238. [Google Scholar] [CrossRef]
- Yun, H.-D.; Ahn, K.-L.; Jang, S.-J.; Khil, B.-S.; Park, W.-S.; Kim, S.-W. Thermal and mechanical behaviors of concrete with incorporation of strontium-based phase change material (PCM). Int. J. Concr. Struct. Mater. 2019, 13, 18. [Google Scholar] [CrossRef]
- Adesina, A. Use of phase change materials in concrete: Current challenges. Renew. Energy Environ. Sustain. 2019, 4, 9. [Google Scholar] [CrossRef]
- Cellat, K.; Tezcan, F.; Beyhan, B.; Kardaş, G.; Paksoy, H. A comparative study on corrosion behavior of rebar in concrete with fatty acid additive as phase change material. Constr. Build. Mater. 2017, 143, 490–500. [Google Scholar] [CrossRef]
- Kim, Y.-R.; Khil, B.-S.; Jang, S.-J.; Choi, W.-C.; Yun, H.-D. Effect of barium-based phase change material (PCM) to control the heat of hydration on the mechanical properties of mass concrete. Thermochim. Acta 2015, 613, 100–107. [Google Scholar] [CrossRef]
- Porisini, F.C. Salt hydrates used for latent heat storage: Corrosion of metals and reliability of thermal performance. Sol. Energy 1988, 41, 193–197. [Google Scholar] [CrossRef]
- Cunha, S.; Aguiar, J.; Ferreira, V.; Tadeu, A. Argamassas com incorporação de Materiais de Mudança de Fase (PCM): Caracterização física, mecânica e durabilidade. Matéria 2015, 20, 245–261. [Google Scholar] [CrossRef]
- Cunha, S.; Aguiar, J.; Ferreira, V.; Tadeu, A. Mortars based in different binders with incorporation of phase-change materials: Physical and mechanical properties. Eur. J. Environ. Civ. Eng. 2015, 19, 1216–1233. [Google Scholar] [CrossRef]
- Cunha, S.R.L.; Aguiar, J.; Ferreira, V. Durability of mortars with incorporation of phase change materials microcapsules. Rom. J. Mater./Rev. Romana De Mater. 2017, 47, 166. [Google Scholar]
- Necib, H. Enhancing Building Thermal Inertia: Impact of Surface-to-Volume Ratio on Multi-Layered PCM-Integrated Brick Walls. Ann. West Univ. Timis. Phys. Ser. 2024, 66, 172–190. [Google Scholar] [CrossRef]
- Wang, X.; Yu, H.; Li, L.; Zhao, M. Experimental assessment on a kind of composite wall incorporated with shape-stabilized phase change materials (SSPCMs). Energy Build. 2016, 128, 567–574. [Google Scholar] [CrossRef]
- Shi, Z.; Ren, J.; Zhang, T.; Shen, Y. The Effects of Thickness and Location of PCM on the Building’s Passive Temperature-Control--A Numerical Study. Energy Eng. 2024, 121, 681. [Google Scholar] [CrossRef]
- Bat-Erdene, P.-E.; Pareek, S. Experimental Study on the Development of Fly Ash Foam Concrete Containing Phase Change Materials (PCMs). Materials 2022, 15, 8428. [Google Scholar] [CrossRef]
- Cunha, S.; Lima, M.; Aguiar, J.B. Influence of adding phase change materials on the physical and mechanical properties of cement mortars. Constr. Build. Mater. 2016, 127, 1–10. [Google Scholar] [CrossRef]
- Rakkappan, S.R.; Sivan, S.; Pethurajan, V.; Aditya, A.; Mittal, H. Preparation and thermal properties of encapsulated 1-Decanol for low-temperature heat transfer fluid application. Colloids Surf. A Physicochem. Eng. Asp. 2021, 614, 126167. [Google Scholar] [CrossRef]
- Zhang, Y.; Zhou, G.; Lin, K.; Zhang, Q.; Di, H. Application of latent heat thermal energy storage in buildings: State-of-the-art and outlook. Build. Environ. 2007, 42, 2197–2209. [Google Scholar] [CrossRef]
- Chung, W.J.; Park, S.H.; Yeo, M.S.; Kim, K.W. Control of thermally activated building system considering zone load characteristics. Sustainability 2017, 9, 586. [Google Scholar] [CrossRef]
- Guardia, C.; Barluenga, G.; Palomar, I.; Diarce, G. Thermal enhanced cement-lime mortars with phase change materials (PCM), lightweight aggregate and cellulose fibers. Constr. Build. Mater. 2019, 221, 586–594. [Google Scholar] [CrossRef]
- Regin, A.F.; Solanki, S.; Saini, J. Heat transfer characteristics of thermal energy storage system using PCM capsules: A review. Renew. Sustain. Energy Rev. 2008, 12, 2438–2458. [Google Scholar] [CrossRef]
- Tyagi, V.; Kaushik, S.; Tyagi, S.; Akiyama, T. Development of phase change materials based microencapsulated technology for buildings: A review. Renew. Sustain. Energy Rev. 2011, 15, 1373–1391. [Google Scholar] [CrossRef]
- Rao, V.V.; Parameshwaran, R.; Ram, V.V. PCM-mortar based construction materials for energy efficient buildings: A review on research trends. Energy Build. 2018, 158, 95–122. [Google Scholar] [CrossRef]
- Pomianowski, M.; Heiselberg, P.; Jensen, R.L.; Cheng, R.; Zhang, Y. A new experimental method to determine specific heat capacity of inhomogeneous concrete material with incorporated microencapsulated-PCM. Cem. Concr. Res. 2014, 55, 22–34. [Google Scholar] [CrossRef]
- Lecompte, T.; Le Bideau, P.; Glouannec, P.; Nortershauser, D.; Le Masson, S. Mechanical and thermo-physical behaviour of concretes and mortars containing phase change material. Energy Build. 2015, 94, 52–60. [Google Scholar] [CrossRef]
- Aguayo, M.; Das, S.; Maroli, A.; Kabay, N.; Mertens, J.C.; Rajan, S.D.; Sant, G.; Chawla, N.; Neithalath, N. The influence of microencapsulated phase change material (PCM) characteristics on the microstructure and strength of cementitious composites: Experiments and finite element simulations. Cem. Concr. Compos. 2016, 73, 29–41. [Google Scholar] [CrossRef]
- Giro-Paloma, J.; Barreneche, C.; Martínez, M.; Šumiga, B.; Cabeza, L.F.; Fernández, A.I. Comparison of phase change slurries: Physicochemical and thermal properties. Energy 2015, 87, 223–227. [Google Scholar] [CrossRef]
- Milián, Y.E.; Gutiérrez, A.; Grageda, M.; Ushak, S. A review on encapsulation techniques for inorganic phase change materials and the influence on their thermophysical properties. Renew. Sustain. Energy Rev. 2017, 73, 983–999. [Google Scholar] [CrossRef]
- Rathore, P.K.S.; Shukla, S.K. Potential of macroencapsulated PCM for thermal energy storage in buildings: A comprehensive review. Constr. Build. Mater. 2019, 225, 723–744. [Google Scholar] [CrossRef]
- Al-Yasiri, Q.; Szabo, M. Effect of encapsulation area on the thermal performance of PCM incorporated concrete bricks: A case study under Iraq summer conditions. Case Stud. Constr. Mater. 2021, 15, e00686. [Google Scholar] [CrossRef]
- Sepehri, A. Introduction and Literature Review of Building Components with Passive Thermal Energy Storage Systems. Renew. Energy Build. Technol. Control Oper. Tech. 2022, 1–18. [Google Scholar] [CrossRef]
- Ying Kong, S.; Yang, X.; Chandra Paul, S.; Sing Wong, L.; Šavija, B. Thermal response of mortar panels with different forms of macro-encapsulated phase change materials: A finite element study. Energies 2019, 12, 2636. [Google Scholar] [CrossRef]
- Kenisarin, M.; Mahkamov, K. Solar energy storage using phase change materials. Renew. Sustain. Energy Rev. 2007, 11, 1913–1965. [Google Scholar] [CrossRef]
- Bland, A.; Khzouz, M.; Statheros, T.; Gkanas, E.I. PCMs for residential building applications: A short review focused on disadvantages and proposals for future development. Buildings 2017, 7, 78. [Google Scholar] [CrossRef]
- Zukowski, M. Experimental study of short term thermal energy storage unit based on enclosed phase change material in polyethylene film bag. Energy Convers. Manag. 2007, 48, 166–173. [Google Scholar] [CrossRef]
- Wei, J.; Kawaguchi, Y.; Hirano, S.; Takeuchi, H. Study on a PCM heat storage system for rapid heat supply. In Proceedings of the ASME International Mechanical Engineering Congress and Exposition, Anaheim, CA, USA, 13–19 November 2004; pp. 267–274. [Google Scholar]
- Cheng, W.; Xie, B.; Zhang, R.; Xu, Z.; Xia, Y. Effect of thermal conductivities of shape stabilized PCM on under-floor heating system. Appl. Energy 2015, 144, 10–18. [Google Scholar] [CrossRef]
- Frigione, M.; Lettieri, M.; Sarcinella, A. Phase change materials for energy efficiency in buildings and their use in mortars. Materials 2019, 12, 1260. [Google Scholar] [CrossRef]
- Gandhi, M.; Kumar, A.; Elangovan, R.; Meena, C.S.; Kulkarni, K.S.; Kumar, A.; Bhanot, G.; Kapoor, N.R. A review on shape-stabilized phase change materials for latent energy storage in buildings. Sustainability 2020, 12, 9481. [Google Scholar] [CrossRef]
- Wu, M.; Wu, S.; Cai, Y.; Wang, R.; Li, T. Form-stable phase change composites: Preparation, performance, and applications for thermal energy conversion, storage and management. Energy Storage Mater. 2021, 42, 380–417. [Google Scholar] [CrossRef]
- Zhang, Y.; Lin, K.; Yang, R.; Di, H.; Jiang, Y. Preparation, thermal performance and application of shape-stabilized PCM in energy efficient buildings. Energy Build. 2006, 38, 1262–1269. [Google Scholar] [CrossRef]
- Sarrafha, H.; Kasaeian, A.; Jahangir, M.H.; Taylor, R.A. Transient thermal response of multi-walled carbon nanotube phase change materials in building walls. Energy 2021, 224, 120120. [Google Scholar] [CrossRef]
- Abu-Hamdeh, N.H.; Khoshaim, A.; Alzahrani, M.A.; Hatamleh, R.I. Study of the flat plate solar collector’s efficiency for sustainable and renewable energy management in a building by a phase change material: Containing paraffin-wax/Graphene and Paraffin-wax/graphene oxide carbon-based fluids. J. Build. Eng. 2022, 57, 104804. [Google Scholar] [CrossRef]
- Mishra, A.K.; Lahiri, B.; Philip, J. Carbon black nano particle loaded lauric acid-based form-stable phase change material with enhanced thermal conductivity and photo-thermal conversion for thermal energy storage. Energy 2020, 191, 116572. [Google Scholar] [CrossRef]
- Fallahi, A.; Guldentops, G.; Tao, M.; Granados-Focil, S.; Van Dessel, S. Review on solid-solid phase change materials for thermal energy storage: Molecular structure and thermal properties. Appl. Therm. Eng. 2017, 127, 1427–1441. [Google Scholar] [CrossRef]
- Cui, Y.; Xie, J.; Liu, J.; Pan, S. Review of phase change materials integrated in building walls for energy saving. Procedia Eng. 2015, 121, 763–770. [Google Scholar] [CrossRef]
- Tariq, S.L.; Ali, H.M.; Akram, M.A.; Janjua, M.M.; Ahmadlouydarab, M. Nanoparticles enhanced phase change materials (NePCMs)-A recent review. Appl. Therm. Eng. 2020, 176, 115305. [Google Scholar] [CrossRef]
- Khadiran, T.; Hussein, M.Z.; Zainal, Z.; Rusli, R. Encapsulation techniques for organic phase change materials as thermal energy storage medium: A review. Sol. Energy Mater. Sol. Cells 2015, 143, 78–98. [Google Scholar] [CrossRef]
- Sawadogo, M.; Duquesne, M.; Belarbi, R.; Hamami, A.E.A.; Godin, A. Review on the integration of phase change materials in building envelopes for passive latent heat storage. Appl. Sci. 2021, 11, 9305. [Google Scholar] [CrossRef]
- Saffari, M.; De Gracia, A.; Ushak, S.; Cabeza, L.F. Economic impact of integrating PCM as passive system in buildings using Fanger comfort model. Energy Build. 2016, 112, 159–172. [Google Scholar] [CrossRef]
- Rathore, P.K.S.; Gupta, N.K.; Yadav, D.; Shukla, S.K.; Kaul, S. Thermal performance of the building envelope integrated with phase change material for thermal energy storage: An updated review. Sustain. Cities Soc. 2022, 79, 103690. [Google Scholar] [CrossRef]
- Xu, B.; Ma, H.; Lu, Z.; Li, Z. Paraffin/expanded vermiculite composite phase change material as aggregate for developing lightweight thermal energy storage cement-based composites. Appl. Energy 2015, 160, 358–367. [Google Scholar] [CrossRef]
- Suttaphakdee, P.; Dulsang, N.; Lorwanishpaisarn, N.; Kasemsiri, P.; Posi, P.; Chindaprasirt, P. Optimizing mix proportion and properties of lightweight concrete incorporated phase change material paraffin/recycled concrete block composite. Constr. Build. Mater. 2016, 127, 475–483. [Google Scholar] [CrossRef]
- Cui, H.; Memon, S.A.; Liu, R. Development, mechanical properties and numerical simulation of macro encapsulated thermal energy storage concrete. Energy Build. 2015, 96, 162–174. [Google Scholar] [CrossRef]
- Rathore, P.K.S.; Shukla, S.K.; Gupta, N.K. Potential of microencapsulated PCM for energy savings in buildings: A critical review. Sustain. Cities Soc. 2020, 53, 101884. [Google Scholar] [CrossRef]
- Liu, F.; Wang, J.; Qian, X. Integrating phase change materials into concrete through microencapsulation using cenospheres. Cem. Concr. Compos. 2017, 80, 317–325. [Google Scholar] [CrossRef]
- Konuklu, Y.; Ostry, M.; Paksoy, H.O.; Charvat, P. Review on using microencapsulated phase change materials (PCM) in building applications. Energy Build. 2015, 106, 134–155. [Google Scholar] [CrossRef]
- Cunha, S.; Aguiar, J.B.; Ferreira, V.M.; Tadeu, A. Influence of the Type of Phase Change Materials Microcapsules on the Properties of Lime-G ypsum Thermal Mortars. Adv. Eng. Mater. 2014, 16, 433–441. [Google Scholar] [CrossRef]
- Jeong, S.-G.; Chang, S.J.; We, S.; Kim, S. Energy efficient thermal storage montmorillonite with phase change material containing exfoliated graphite nanoplatelets. Sol. Energy Mater. Sol. Cells 2015, 139, 65–70. [Google Scholar] [CrossRef]
- Biswas, K.; Lu, J.; Soroushian, P.; Shrestha, S. Combined experimental and numerical evaluation of a prototype nano-PCM enhanced wallboard. Appl. Energy 2014, 131, 517–529. [Google Scholar] [CrossRef]
- Lv, Y.; Zhou, W.; Jin, W. Experimental and numerical study on thermal energy storage of polyethylene glycol/expanded graphite composite phase change material. Energy Build. 2016, 111, 242–252. [Google Scholar] [CrossRef]
- Arunachalam, P. 6—Polymer-based nanocomposites for energy and environmental applications. In Polymer-based Nanocomposites for Energy and Environmental Applications; Jawaid, M., Khan, M.M., Eds.; Woodhead Publishing: Sawston, UK, 2018; pp. 185–203. [Google Scholar]
- Li, C.; Wen, X.; Cai, W.; Yu, H.; Liu, D. Phase change material for passive cooling in building envelopes: A comprehensive review. J. Build. Eng. 2023, 65, 105763. [Google Scholar] [CrossRef]
- Wang, P.; Liu, Z.; Zhang, X.; Hu, M.; Zhang, L.; Fan, J. Adaptive dynamic building envelope integrated with phase change material to enhance the heat storage and release efficiency: A state-of-the-art review. Energy Build. 2023, 286, 112928. [Google Scholar] [CrossRef]
- Sovetova, M.; Memon, S.A.; Kim, J. Thermal performance and energy efficiency of building integrated with PCMs in hot desert climate region. Sol. Energy 2019, 189, 357–371. [Google Scholar] [CrossRef]
- Souayfane, F.; Fardoun, F.; Biwole, P.-H. Phase change materials (PCM) for cooling applications in buildings: A review. Energy Build. 2016, 129, 396–431. [Google Scholar] [CrossRef]
- Saffari, M.; De Gracia, A.; Fernández, C.; Cabeza, L.F. Simulation-based optimization of PCM melting temperature to improve the energy performance in buildings. Appl. Energy 2017, 202, 420–434. [Google Scholar] [CrossRef]
- Louanate, A.; Otmani, R.E.; Kandoussi, K.; Boutaous, M.H.; Abdelmajid, D. Energy saving potential of phase change materials-enhanced building envelope considering the six Moroccan climate zones. J. Build. Phys. 2022, 45, 482–506. [Google Scholar] [CrossRef]
- Soudian, S.; Berardi, U. Assessing the effect of night ventilation on PCM performance in high-rise residential buildings. J. Build. Phys. 2019, 43, 229–249. [Google Scholar] [CrossRef]
- Yu, J.; Leng, K.; Ye, H.; Xu, X.; Luo, Y.; Wang, J.; Yang, X.; Yang, Q.; Gang, W. Study on thermal insulation characteristics and optimized design of pipe-embedded ventilation roof with outer-layer shape-stabilized PCM in different climate zones. Renew. Energy 2020, 147, 1609–1622. [Google Scholar] [CrossRef]
- Al-Yasiri, Q.; Szabó, M. Numerical analysis of thin building envelope-integrated phase change material towards energy-efficient buildings in severe hot location. Sustain. Cities Soc. 2023, 89, 104365. [Google Scholar] [CrossRef]
- Al-Yasiri, Q.; Szabó, M. Experimental study of PCM-enhanced building envelope towards energy-saving and decarbonisation in a severe hot climate. Energy Build. 2023, 279, 112680. [Google Scholar] [CrossRef]
- De Gracia, A.; Rincón, L.; Castell, A.; Jiménez, M.; Boer, D.; Medrano, M.; Cabeza, L.F. Life Cycle Assessment of the inclusion of phase change materials (PCM) in experimental buildings. Energy Build. 2010, 42, 1517–1523. [Google Scholar] [CrossRef]
- Anika, U.A.; Kibria, M.G.; Kanka, S.D.; Mohtasim, M.S.; Paul, U.K.; Das, B.K. Exergy, exergo-economic, environmental and sustainability analysis of pyramid solar still integrated hybrid nano-PCM, black sand, and sponge. Sol. Energy 2024, 274, 112559. [Google Scholar] [CrossRef]
- Mohseni, E.; Tang, W. Parametric analysis and optimisation of energy efficiency of a lightweight building integrated with different configurations and types of PCM. Renew. Energy 2021, 168, 865–877. [Google Scholar] [CrossRef]
- M’hamdi, Y.; Baba, K.; Tajayouti, M.; Nounah, A. Energy, environmental, and economic analysis of different buildings envelope integrated with phase change materials in different climates. Sol. Energy 2022, 243, 91–102. [Google Scholar] [CrossRef]
- de Gracia, A.; Cabeza, L.F. Phase change materials and thermal energy storage for buildings. Energy Build. 2015, 103, 414–419. [Google Scholar] [CrossRef]
- Min, H.-W.; Kim, S.; Kim, H.S. Investigation on thermal and mechanical characteristics of concrete mixed with shape stabilized phase change material for mix design. Constr. Build. Mater. 2017, 149, 749–762. [Google Scholar] [CrossRef]
- Xue, C.; Li, W.; Li, J.; Tam, V.W.; Ye, G. A review study on encapsulation-based self-healing for cementitious materials. Struct. Concr. 2019, 20, 198–212. [Google Scholar] [CrossRef]
- Figueiredo, A.; Lapa, J.; Vicente, R.; Cardoso, C. Mechanical and thermal characterization of concrete with incorporation of microencapsulated PCM for applications in thermally activated slabs. Constr. Build. Mater. 2016, 112, 639–647. [Google Scholar] [CrossRef]
- Huo, J.-h.; Peng, Z.-g.; Xu, K.; Feng, Q.; Xu, D.-y. Novel micro-encapsulated phase change materials with low melting point slurry: Characterization and cementing application. Energy 2019, 186, 115920. [Google Scholar] [CrossRef]
- Ling, T.-C.; Poon, C.-S. Use of phase change materials for thermal energy storage in concrete: An overview. Constr. Build. Mater. 2013, 46, 55–62. [Google Scholar] [CrossRef]
- Gentilini, C.; Franzoni, E.; Graziani, G.; Bandini, S. Mechanical properties of fired-clay brick masonry models in moist and dry conditions. Key Eng. Mater. 2014, 624, 307–312. [Google Scholar] [CrossRef]
- Saxena, R.; Rakshit, D.; Kaushik, S. Phase change material (PCM) incorporated bricks for energy conservation in composite climate: A sustainable building solution. Sol. Energy 2019, 183, 276–284. [Google Scholar] [CrossRef]
- Chelliah, A.; Saboor, S.; Ghosh, A.; Kontoleon, K.J. Thermal Behaviour Analysis and Cost-Saving Opportunities of PCM-Integrated Terracotta Brick Buildings. Adv. Civ. Eng. 2021, 2021, 6670930. [Google Scholar] [CrossRef]
- Dellagi, A.; Ayed, R.; Bouadila, S.; Guizani, A. Computational and experimental analysis of PCM-infused brick for sustainable heat regulation. J. Build. Phys. 2024, 48, 222–243. [Google Scholar] [CrossRef]
- Castell, A.; Martorell, I.; Medrano, M.; Pérez, G.; Cabeza, L.F. Experimental study of using PCM in brick constructive solutions for passive cooling. Energy Build. 2010, 42, 534–540. [Google Scholar] [CrossRef]
- Arıcı, M.; Bilgin, F.; Nižetić, S.; Karabay, H. PCM integrated to external building walls: An optimization study on maximum activation of latent heat. Appl. Therm. Eng. 2020, 165, 114560. [Google Scholar] [CrossRef]
- Jeong, S.-G.; Lee, J.-H.; Seo, J.; Kim, S. Thermal performance evaluation of Bio-based shape stabilized PCM with boron nitride for energy saving. Int. J. Heat Mass Transf. 2014, 71, 245–250. [Google Scholar] [CrossRef]
- Kant, K.; Shukla, A.; Sharma, A. Heat transfer studies of building brick containing phase change materials. Sol. Energy 2017, 155, 1233–1242. [Google Scholar] [CrossRef]
- Sharma, V.; Rai, A.C. Performance assessment of residential building envelopes enhanced with phase change materials. Energy Build. 2020, 208, 109664. [Google Scholar] [CrossRef]
- Huang, Y.; Alekhin, V.N.; Hu, W.; Pu, J. Adaptability Analysis of Hollow Bricks with Phase-Change Materials Considering Thermal Performance and Cold Climate. Buildings 2025, 15, 590. [Google Scholar] [CrossRef]
- Fahrurrozi, F.; Iwan, M.; Irawan, D.; Gunarto, G.; Fahrezi, D.; Govari, M.K. A Comparative Study of the Effect of Paraffin Phase Change Material Mixture and Ice Bag on Temperature Control in Bricks. Int. J. Ind. Innov. Mech. Eng. 2024, 2, 17–31. [Google Scholar] [CrossRef]
- Ru, C.; Li, G.; Guo, F.; Sun, X.; Yu, D.; Chen, Z. Experimental evaluation of the properties of recycled aggregate pavement brick with a composite shaped phase change material. Materials 2022, 15, 5565. [Google Scholar] [CrossRef]
- Ashok Kumar, J.; Muthuvel, S.; Issac Selvaraj, R.V.; Ramoni, M.; Shanmugam, R.; Pandian, R.S. Mechanical Property Comparison of Geopolymer Brick Dried by Electrical and Passive Solar Devices with Phase Change Material (Paraffin Wax). Processes 2023, 12, 28. [Google Scholar] [CrossRef]
- Chihab, Y. Thermal Performance Improvement of Hollow Fired Clay Bricks Embedding Phase Change Materials. In Proceedings of the International Conference on Civil Engineering, Singapore, 24–26 March 2023; Springer: Berlin/Heidelberg, Germany, 2023; pp. 555–563. [Google Scholar] [CrossRef]
- Erlbeck, L.; Schreiner, P.; Schlachter, K.; Dörnhofer, P.; Fasel, F.; Methner, F.-J.; Rädle, M. Adjustment of thermal behavior by changing the shape of PCM inclusions in concrete blocks. Energy Convers. Manag. 2018, 158, 256–265. [Google Scholar] [CrossRef]
- Hichem, N.; Noureddine, S.; Nadia, S.; Djamila, D. Decrease of Electrical Consumption During Periods of Peak Load Into the National Grid by Improving Thermal Insulation of Buildings. 2008. Available online: https://dspace.univ-ouargla.dz/jspui/bitstream/123456789/3421/1/Necib_Hichem.pdf (accessed on 15 June 2025).
- Tunçbilek, E.; Arıcı, M.; Bouadila, S.; Wonorahardjo, S. Seasonal and annual performance analysis of PCM-integrated building brick under the climatic conditions of Marmara region. J. Therm. Anal. Calorim. 2020, 141, 613–624. [Google Scholar] [CrossRef]
- Hamidi, Y.; Aketouane, Z.; Malha, M.; Bruneau, D.; Bah, A.; Goiffon, R. Integrating PCM into hollow brick walls: Toward energy conservation in Mediterranean regions. Energy Build. 2021, 248, 111214. [Google Scholar] [CrossRef]
- Prakash, D.; Vishore Krishnan, R.; Rizwan Ahamed, S.; Roger Arnold, H. Development of PCM tile for residential buildings in hot and dry climate: Design and optimization. J. Eng. Appl. Sci. 2024, 71, 202. [Google Scholar] [CrossRef]
- D’Alessandro, A.; Pisello, A.L.; Fabiani, C.; Ubertini, F.; Cabeza, L.F.; Cotana, F. Multifunctional smart concretes with novel phase change materials: Mechanical and thermo-energy investigation. Appl. Energy 2018, 212, 1448–1461. [Google Scholar] [CrossRef]
- Liu, M.; Zhang, X.; Ji, J.; Yan, H. Review of research progress on corrosion and anti-corrosion of phase change materials in thermal energy storage systems. J. Energy Storage 2023, 63, 107005. [Google Scholar] [CrossRef]
- Okogeri, O.; Stathopoulos, V.N. What about greener phase change materials? A review on biobased phase change materials for thermal energy storage applications. Int. J. Thermofluids 2021, 10, 100081. [Google Scholar] [CrossRef]
- Raj, V.A.A.; Velraj, R. Review on free cooling of buildings using phase change materials. Renew. Sustain. Energy Rev. 2010, 14, 2819–2829. [Google Scholar] [CrossRef]
- Farulla, G.A.; Brancato, V.; Palomba, V.; Zhang, Y.; Dino, G.E.; Frazzica, A. Experiments and Modeling of Solid–Solid Phase Change Material-Loaded Plaster to Enhance Building Energy Efficiency. Energies 2023, 16, 2384. [Google Scholar] [CrossRef]
- Alizadeh, M.; Sadrameli, S. Development of free cooling based ventilation technology for buildings: Thermal energy storage (TES) unit, performance enhancement techniques and design considerations–A review. Renew. Sustain. Energy Rev. 2016, 58, 619–645. [Google Scholar] [CrossRef]
- Heier, J.; Bales, C.; Martin, V. Combining thermal energy storage with buildings—A review. Renew. Sustain. Energy Rev. 2015, 42, 1305–1325. [Google Scholar] [CrossRef]
- Cárdenas-Ramírez, C.; Gómez, M.A.; Jaramillo, F.; Cardona, A.F.; Fernández, A.G.; Cabeza, L.F. Experimental steady-state and transient thermal performance of materials for thermal energy storage in building applications: From powder SS-PCMs to SS-PCM-based acrylic plaster. Energy 2022, 250, 123768. [Google Scholar] [CrossRef]
- Lakhdari, Y.A.; Chikh, S.; Campo, A. Analysis of the thermal response of a dual phase change material embedded in a multi-layered building envelope. Appl. Therm. Eng. 2020, 179, 115502. [Google Scholar] [CrossRef]
- Kheradmand, M.; Azenha, M.; de Aguiar, J.L.; Castro-Gomes, J. Experimental and numerical studies of hybrid PCM embedded in plastering mortar for enhanced thermal behaviour of buildings. Energy 2016, 94, 250–261. [Google Scholar] [CrossRef]
- Kumar, D.; Alam, M.; Sanjayan, J.G. Retrofitting building envelope using phase change materials and aerogel render for adaptation to extreme heatwave: A multi-objective analysis considering heat stress, energy, environment, and cost. Sustainability 2021, 13, 10716. [Google Scholar] [CrossRef]
- Wu, M.; Liu, C.; Rao, Z. Experimental study on lauryl alcohol/expanded graphite composite phase change materials for thermal regulation in building. Constr. Build. Mater. 2022, 335, 127400. [Google Scholar] [CrossRef]
- Li, C.; Zhang, B.; Liu, Q. N-eicosane/expanded graphite as composite phase change materials for electro-driven thermal energy storage. J. Energy Storage 2020, 29, 101339. [Google Scholar] [CrossRef]
- Meng, Y.; Zhao, Y.; Zhang, Y.; Tang, B. Induced dipole force driven PEG/PPEGMA form-stable phase change energy storage materials with high latent heat. Chem. Eng. J. 2020, 390, 124618. [Google Scholar] [CrossRef]
- Maleki, B.; Khadang, A.; Maddah, H.; Alizadeh, M.; Kazemian, A.; Ali, H.M. Development and thermal performance of nanoencapsulated PCM/plaster wallboard for thermal energy storage in buildings. J. Build. Eng. 2020, 32, 101727. [Google Scholar] [CrossRef]
- Al-Absi, Z.A.; Hafizal, M.I.M.; Ismail, M. Experimental study on the thermal performance of PCM-based panels developed for exterior finishes of building walls. J. Build. Eng. 2022, 52, 104379. [Google Scholar] [CrossRef]
- Li, D.; Wu, Y.; Wang, B.; Liu, C.; Arıcı, M. Optical and thermal performance of glazing units containing PCM in buildings: A review. Constr. Build. Mater. 2020, 233, 117327. [Google Scholar] [CrossRef]
- Gowreesunker, B.; Stankovic, S.; Tassou, S.; Kyriacou, P. Experimental and numerical investigations of the optical and thermal aspects of a PCM-glazed unit. Energy Build. 2013, 61, 239–249. [Google Scholar] [CrossRef]
- Xamán, J.; Olazo-Gómez, Y.; Chávez, Y.; Hinojosa, J.; Hernández-Pérez, I.; Hernández-López, I.; Zavala-Guillén, I. Computational fluid dynamics for thermal evaluation of a room with a double glazing window with a solar control film. Renew. Energy 2016, 94, 237–250. [Google Scholar] [CrossRef]
- Al-mudhafar, A.H.; Hamzah, M.T.; Tarish, A.L. Potential of integrating PCMs in residential building envelope to reduce cooling energy consumption. Case Stud. Therm. Eng. 2021, 27, 101360. [Google Scholar] [CrossRef]
- Derradji, L.; Errebai, F.B.; Amara, M. Effect of PCM in improving the thermal comfort in buildings. Energy Procedia 2017, 107, 157–161. [Google Scholar] [CrossRef]
- Gil-Lopez, T.; Gimenez-Molina, C. Environmental, economic and energy analysis of double glazing with a circulating water chamber in residential buildings. Appl. Energy 2013, 101, 572–581. [Google Scholar] [CrossRef]
- Li, S.; Sun, G.; Zou, K.; Zhang, X. Experimental research on the dynamic thermal performance of a novel triple-pane building window filled with PCM. Sustain. Cities Soc. 2016, 27, 15–22. [Google Scholar] [CrossRef]
- Akeiber, H.; Nejat, P.; Majid, M.Z.A.; Wahid, M.A.; Jomehzadeh, F.; Famileh, I.Z.; Calautit, J.K.; Hughes, B.R.; Zaki, S.A. A review on phase change material (PCM) for sustainable passive cooling in building envelopes. Renew. Sustain. Energy Rev. 2016, 60, 1470–1497. [Google Scholar] [CrossRef]
- Osterman, E.; Tyagi, V.; Butala, V.; Rahim, N.A.; Stritih, U. Review of PCM based cooling technologies for buildings. Energy Build. 2012, 49, 37–49. [Google Scholar] [CrossRef]
- Silva, T.; Vicente, R.; Rodrigues, F. Literature review on the use of phase change materials in glazing and shading solutions. Renew. Sustain. Energy Rev. 2016, 53, 515–535. [Google Scholar] [CrossRef]
- Rezaei, S.D.; Shannigrahi, S.; Ramakrishna, S. A review of conventional, advanced, and smart glazing technologies and materials for improving indoor environment. Sol. Energy Mater. Sol. Cells 2017, 159, 26–51. [Google Scholar] [CrossRef]
- Cuce, E.; Riffat, S.B. A state-of-the-art review on innovative glazing technologies. Renew. Sustain. Energy Rev. 2015, 41, 695–714. [Google Scholar] [CrossRef]
- Favoino, F.; Overend, M.; Jin, Q. The optimal thermo-optical properties and energy saving potential of adaptive glazing technologies. Appl. Energy 2015, 156, 1–15. [Google Scholar] [CrossRef]
- Carlos, J.S.; Corvacho, H. Evaluation of the performance indices of a ventilated double window through experimental and analytical procedures: SHGC-values. Energy Build. 2015, 86, 886–897. [Google Scholar] [CrossRef]
- Li, D.; Wu, Y.; Liu, C.; Zhang, G.; Arıcı, M. Energy investigation of glazed windows containing Nano-PCM in different seasons. Energy Convers. Manag. 2018, 172, 119–128. [Google Scholar] [CrossRef]
- Liu, C.; Wu, Y.; Zhu, Y.; Li, D.; Ma, L. Experimental investigation of optical and thermal performance of a PCM-glazed unit for building applications. Energy Build. 2018, 158, 794–800. [Google Scholar] [CrossRef]
- Ismail, K.; Henríquez, J. Thermally effective windows with moving phase change material curtains. Appl. Therm. Eng. 2001, 21, 1909–1923. [Google Scholar] [CrossRef]
- Li, D.; Li, Z.; Zheng, Y.; Liu, C.; Hussein, A.K.; Liu, X. Thermal performance of a PCM-filled double-glazing unit with different thermophysical parameters of PCM. Sol. Energy 2016, 133, 207–220. [Google Scholar] [CrossRef]
- Sarı, A.; Karaipekli, A. Thermal conductivity and latent heat thermal energy storage characteristics of paraffin/expanded graphite composite as phase change material. Appl. Therm. Eng. 2007, 27, 1271–1277. [Google Scholar] [CrossRef]
- Liu, C.; Zhou, Y.; Li, D.; Meng, F.; Zheng, Y.; Liu, X. Numerical analysis on thermal performance of a PCM-filled double glazing roof. Energy Build. 2016, 125, 267–275. [Google Scholar] [CrossRef]
- World Expo Shanghai. A Green Idea at Alsace Case Pavilion of France in Expo 2010 Shanghai. Available online: http://2010shanghaichina.blogspot.com/2010/09/green-idea-at-alsace-case-pavilion-of.html (accessed on 12 February 2025).
- Li, D.; Wu, Y.; Zhang, G.; Arıcı, M.; Liu, C.; Wang, F. Influence of glazed roof containing phase change material on indoor thermal environment and energy consumption. Appl. Energy 2018, 222, 343–350. [Google Scholar] [CrossRef]
- Alawadhi, E.M. Using phase change materials in window shutter to reduce the solar heat gain. Energy Build. 2012, 47, 421–429. [Google Scholar] [CrossRef]
- Liu, C.; Wu, Y.; Li, D.; Zhou, Y.; Wang, Z.; Liu, X. Effect of PCM thickness and melting temperature on thermal performance of double glazing units. J. Build. Eng. 2017, 11, 87–95. [Google Scholar] [CrossRef]
- Nematpour Keshteli, A.; Sheikholeslami, M. Nanoparticle enhanced PCM applications for intensification of thermal performance in building: A review. J. Mol. Liq. 2019, 274, 516–533. [Google Scholar] [CrossRef]
- Yin, H.; Norouziasas, A.; Hamdy, M. PCM-Incorporated Building Envelope for Improving Cost Savings in Residential Buildings Under Cold Climates; Multiphysics and Multiscale Building Physics; Springer Nature: Singapore, 2024; pp. 384–392. [Google Scholar]
- Kumar, D.; Alam, M.; Sanjayan, J.; Haris, M. Comparative analysis of form-stable phase change material integrated concrete panels for building envelopes. Case Stud. Constr. Mater. 2023, 18, e01737. [Google Scholar] [CrossRef]
- Gao, Y.; Meng, X. A comprehensive review of integrating phase change materials in building bricks: Methods, performance and applications. J. Energy Storage 2023, 62, 106913. [Google Scholar] [CrossRef]
- Abass, P.J.; Muthulingam, S. Thermal energy storage performance of biaxial voided RCC roof slab integrated with macroencapsulated PCM for passive cooling of buildings. J. Energy Storage 2024, 88, 111478. [Google Scholar] [CrossRef]
- Kim, H.B.; Mae, M.; Choi, Y. Application of shape-stabilized phase-change material sheets as thermal energy storage to reduce heating load in Japanese climate. Build. Environ. 2017, 125, 1–14. [Google Scholar] [CrossRef]
- Piselli, C.; Castaldo, V.L.; Pisello, A.L. How to enhance thermal energy storage effect of PCM in roofs with varying solar reflectance: Experimental and numerical assessment of a new roof system for passive cooling in different climate conditions. Sol. Energy 2019, 192, 106–119. [Google Scholar] [CrossRef]
- Dardouri, S.; Tunçbilek, E.; Khaldi, O.; Arıcı, M.; Sghaier, J. Optimizing PCM integrated wall and roof for energy saving in building under various climatic conditions of mediterranean region. Buildings 2023, 13, 806. [Google Scholar] [CrossRef]
- Hu, J.; Yu, X. Thermo and light-responsive building envelope: Energy analysis under different climate conditions. Sol. Energy 2019, 193, 866–877. [Google Scholar] [CrossRef]
- Rahimpour, Z.; Verbič, G.; Chapman, A.C. Can phase change materials in building insulation improve self-consumption of residential rooftop solar? An Australian case study. Renew. Energy 2022, 192, 24–34. [Google Scholar] [CrossRef]
- Bolteya, A.M.; Elsayad, M.A.; Belal, A.M. Thermal efficiency of PCM filled double glazing units in Egypt. Ain Shams Eng. J. 2021, 12, 1523–1534. [Google Scholar] [CrossRef]
- Jangeldinov, B.; Memon, S.A.; Kim, J.; Kabdrakhmanova, M. Evaluating the Energy Efficiency of PCM-Integrated Lightweight Steel-Framed Building in Eight Different Cities of Warm Summer Humid Continental Climate. Adv. Mater. Sci. Eng. 2020, 2020, 4381495. [Google Scholar] [CrossRef]
- Huang, Y.; Yang, S.; Aadmi, M.; Wang, Y.; Karkri, M.; Zhang, Z. Numerical analysis on phase change progress and thermal performance of different roofs integrated with phase change material (PCM) in Moroccan semi-arid and Mediterranean climates. Build. Simul. 2023, 16, 69–85. [Google Scholar] [CrossRef]
- Panchabikesan, K.; Vellaisamy, K.; Ramalingam, V. Passive cooling potential in buildings under various climatic conditions in India. Renew. Sustain. Energy Rev. 2017, 78, 1236–1252. [Google Scholar] [CrossRef]
- Nagano, K.; Takeda, S.; Mochida, T.; Shimakura, K.; Nakamura, T. Study of a floor supply air conditioning system using granular phase change material to augment building mass thermal storage—Heat response in small scale experiments. Energy Build. 2006, 38, 436–446. [Google Scholar] [CrossRef]
- Jin, X.; Medina, M.A.; Zhang, X. On the importance of the location of PCMs in building walls for enhanced thermal performance. Appl. Energy 2013, 106, 72–78. [Google Scholar] [CrossRef]
- Jin, X.; Zhang, X. Thermal analysis of a double layer phase change material floor. Appl. Therm. Eng. 2011, 31, 1576–1581. [Google Scholar] [CrossRef]
- Zhou, G.; He, J. Thermal performance of a radiant floor heating system with different heat storage materials and heating pipes. Appl. Energy 2015, 138, 648–660. [Google Scholar] [CrossRef]
- Wong, R.J.D.; Al-Jethelah, M.; Ebadi, S.; Singh, A.; Mahmud, S. Investigation of phase change materials integrated with fin-tube baseboard convector for space heating. Energy Build. 2019, 187, 241–256. [Google Scholar] [CrossRef]
- Barzin, R.; Chen, J.J.J.; Young, B.R.; Farid, M.M. Application of PCM underfloor heating in combination with PCM wallboards for space heating using price based control system. Appl. Energy 2015, 148, 39–48. [Google Scholar] [CrossRef]
- Koschenz, M.; Lehmann, B. Development of a thermally activated ceiling panel with PCM for application in lightweight and retrofitted buildings. Energy Build. 2004, 36, 567–578. [Google Scholar] [CrossRef]
- Gholamibozanjani, G.; Farid, M. Peak load shifting using a price-based control in PCM-enhanced buildings. Sol. Energy 2020, 211, 661–673. [Google Scholar] [CrossRef]
- Mosleh, H.J.; Kavian, S.; Shafii, M.B. Performance analysis and transient simulation of a vapor compression cooling system integrated with phase change material as thermal energy storage for electric peak load shaving. J. Energy Storage 2021, 35, 102316. [Google Scholar] [CrossRef]
- Kheradmand, M.; Castro-Gomes, J.; Azenha, M.; Silva, P.D.; de Aguiar, J.L.B.; Zoorob, S.E. Assessing the feasibility of impregnating phase change materials in lightweight aggregate for development of thermal energy storage systems. Constr. Build. Mater. 2015, 89, 48–59. [Google Scholar] [CrossRef]
- Hanchi, N.; Hamza, H.; Lahjomri, J.; Oubarra, A. Thermal behavior in dynamic regime of a multilayer roof provided with two phase change materials in the case of a local conditioned. Energy Procedia 2017, 139, 92–97. [Google Scholar] [CrossRef]
- Guo, J.; Zhang, G. Investigating the performance of the PCM-integrated building envelope on a seasonal basis. J. Taiwan Inst. Chem. Eng. 2021, 124, 91–97. [Google Scholar] [CrossRef]
- Schossig, P.; Henning, H.-M.; Gschwander, S.; Haussmann, T. Micro-encapsulated phase-change materials integrated into construction materials. Sol. Energy Mater. Sol. Cells 2005, 89, 297–306. [Google Scholar] [CrossRef]
- Yu, J.; Yang, Q.; Ye, H.; Huang, J.; Liu, Y.; Tao, J. The optimum phase transition temperature for building roof with outer layer PCM in different climate regions of China. Energy Procedia 2019, 158, 3045–3051. [Google Scholar] [CrossRef]
- Vukadinović, A.; Radosavljević, J.; Đorđević, A. Energy performance impact of using phase-change materials in thermal storage walls of detached residential buildings with a sunspace. Sol. Energy 2020, 206, 228–244. [Google Scholar] [CrossRef]
- Faraj, K.; Khaled, M.; Faraj, J.; Hachem, F.; Castelain, C. Phase change materials (PCMs) in buildings. In Multifunctional Phase Change Materials; Elsevier: Amsterdam, The Netherlands, 2023; pp. 507–567. [Google Scholar]
- Yinping, Z.; Zhou, G.; Yang, R.; Lin, K. Our research on shape-stabilized PCM in energy-efficient buildings. In Proceedings of the Ecostock 10th International Conference on Thermal Energy Storage, Galloway, NJ, USA, 31 May–2 June 2006; pp. 1–9. [Google Scholar]
- Mourid, A.; El Alami, M.; Kuznik, F. Experimental investigation on thermal behavior and reduction of energy consumption in a real scale building by using phase change materials on its envelope. Sustain. Cities Soc. 2018, 41, 35–43. [Google Scholar] [CrossRef]
- Li, Z.; Al-Rashed, A.A.; Rostamzadeh, M.; Kalbasi, R.; Shahsavar, A.; Afrand, M. Heat transfer reduction in buildings by embedding phase change material in multi-layer walls: Effects of repositioning, thermophysical properties and thickness of PCM. Energy Convers. Manag. 2019, 195, 43–56. [Google Scholar] [CrossRef]
- Sheeja, R.; Kumar, S.; Chandrasekar, P.; Jospher, A.J.; Krishnan, S. Numerical analysis of energy savings due to the use of PCM integrated in lightweight building walls. In Proceedings of the IOP Conference Series: Materials Science and Engineering, Proceedings of the International Conference on Technological Advancements in Materials, Design, Manufacturing and Energy Sectors (ICTAMDMES’20), Chennai, India, 20–21 February 2020; IOP Publishing: Bristol, UK, 2020; p. 012070. [Google Scholar]
- Xu, X.; Zhang, Y.; Lin, K.; Di, H.; Yang, R. Modeling and simulation on the thermal performance of shape-stabilized phase change material floor used in passive solar buildings. Energy Build. 2005, 37, 1084–1091. [Google Scholar] [CrossRef]
- Berthou, Y.; Biwole, P.H.; Achard, P.; Sallée, H.; Tantot-Neirac, M.; Jay, F. Full scale experimentation on a new translucent passive solar wall combining silica aerogels and phase change materials. Sol. Energy 2015, 115, 733–742. [Google Scholar] [CrossRef]
- Lecamwasam, L.; Wilson, J.; Chokolich, D. Guide to Best Practice Maintenance & Operation of HVAC Systems for Energy Efficiency; Department of Climate Change and Energy Efficiency: Canberra, Australia, 2012; pp. 1–95. Available online: https://catalogue.nla.gov.au/catalog/6775214 (accessed on 13 July 2025).
- Jamil, N.; Kaur, J.; Pandey, A.; Shahabuddin, S.; Hassani, S.; Saidur, R.; Ali, R.R.; Sidik, N.A.C.; Naim, M. A review on nano enhanced phase change materials: An enhancement in thermal properties and specific heat capacity. J. Adv. Res. Fluid Mech. Therm. Sci. 2019, 57, 110–120. [Google Scholar]
- Uriarte, I.; Erkoreka, A.; Giraldo-Soto, C.; Martin, K.; Uriarte, A.; Eguia, P. Mathematical development of an average method for estimating the reduction of the Heat Loss Coefficient of an energetically retrofitted occupied office building. Energy Build. 2019, 192, 101–122. [Google Scholar] [CrossRef]
- Ramakrishnan, S.; Wang, X.; Sanjayan, J.; Wilson, J. Thermal performance assessment of phase change material integrated cementitious composites in buildings: Experimental and numerical approach. Appl. Energy 2017, 207, 654–664. [Google Scholar] [CrossRef]
- Hu, Y.; Guo, R.; Heiselberg, P.K.; Johra, H. Modeling PCM phase change temperature and hysteresis in ventilation cooling and heating applications. Energies 2020, 13, 6455. [Google Scholar] [CrossRef]
- Ren, H.; He, M.; Lin, W.; Yang, L.; Li, W.; Ma, Z. Performance investigation and sensitivity analysis of shell-and-tube phase change material thermal energy storage. J. Energy Storage 2021, 33, 102040. [Google Scholar] [CrossRef]
- Kuznik, F.; Virgone, J. Experimental investigation of wallboard containing phase change material: Data for validation of numerical modeling. Energy Build. 2009, 41, 561–570. [Google Scholar] [CrossRef]
- Boussaba, L.; Foufa, A.; Makhlouf, S.; Lefebvre, G.; Royon, L. Elaboration and properties of a composite bio-based PCM for an application in building envelopes. Constr. Build. Mater. 2018, 185, 156–165. [Google Scholar] [CrossRef]
- Zhang, Y.; Jiang, Y.; Jiang, Y. A simple method, the -history method, of determining the heat of fusion, specific heat and thermal conductivity of phase-change materials. Meas. Sci. Technol. 1999, 10, 201. [Google Scholar] [CrossRef]
- Wang, X.; Zhang, Y.; Xiao, W.; Zeng, R.; Zhang, Q.; Di, H. Review on thermal performance of phase change energy storage building envelope. Chin. Sci. Bull. 2009, 54, 920–928. [Google Scholar] [CrossRef]
- Souayfane, F.; Biwole, P.H.; Fardoun, F. Thermal behavior of a translucent superinsulated latent heat energy storage wall in summertime. Appl. Energy 2018, 217, 390–408. [Google Scholar] [CrossRef]
- Zhu, Y.; Qin, Y.; Liang, S.; Chen, K.; Wei, C.; Tian, C.; Wang, J.; Luo, X.; Zhang, L. Nanoencapsulated phase change material with polydopamine-SiO2 hybrid shell for tough thermo-regulating rigid polyurethane foam. Thermochim. Acta 2019, 676, 104–114. [Google Scholar] [CrossRef]
- Pisello, A.L.; Fabiani, C.; Cotana, F. New experimental technique to investigate the thermal behavior of PCM/doped concrete for enhancing thermal/energy storage capability of building envelope. Energy Procedia 2017, 126, 139–146. [Google Scholar] [CrossRef]
- Sarath, K.P.; Feroz Osman, M.; Mukhesh, R.; Manu, K.V.; Deepu, M. A review of the recent advances in the heat transfer physics in latent heat storage systems. Therm. Sci. Eng. Prog. 2023, 42, 101886. [Google Scholar] [CrossRef]
- Prakash, S.; Prabhahar, M.; Kurian, A.V.; Girishanker, S.; Mani, K. CFD analysis on heat transfer in a building wall using Phase Change Materials (PCM). IOP Conf. Ser. Mater. Sci. Eng. 2020, 993, 012017. [Google Scholar] [CrossRef]
- Zwanzig, S.D.; Lian, Y.; Brehob, E.G. Numerical simulation of phase change material composite wallboard in a multi-layered building envelope. Energy Convers. Manag. 2013, 69, 27–40. [Google Scholar] [CrossRef]
- Reichl, C.; Both, S.; Mascherbauer, P.; Emhofer, J. Comparison of two CFD approaches using constant and temperature dependent heat capacities during the phase transition in PCMs with experimental and analytical results. Processes 2022, 10, 302. [Google Scholar] [CrossRef]
- Voller, V.; Cross, M. Accurate solutions of moving boundary problems using the enthalpy method. Int. J. Heat Mass Transf. 1981, 24, 545–556. [Google Scholar] [CrossRef]
- Dutil, Y.; Rousse, D.R.; Salah, N.B.; Lassue, S.; Zalewski, L. A review on phase-change materials: Mathematical modeling and simulations. Renew. Sustain. Energy Rev. 2011, 15, 112–130. [Google Scholar] [CrossRef]
- Sawadogo, M.; Godin, A.; Duquesne, M.; Hamami, A.E.A.; Belarbi, R. A Review on Numerical Modeling of the Hygrothermal Behavior of Building Envelopes Incorporating Phase Change Materials. Buildings 2023, 13, 3086. [Google Scholar] [CrossRef]
- Ravi, G.; Alvarado, J.L.; Marsh, C.; Kessler, D.A. Laminar flow forced convection heat transfer behavior of a phase change material fluid in finned tubes. Numer. Heat Transf. Part A Appl. 2009, 55, 721–738. [Google Scholar] [CrossRef]
- Kuznik, F.; Virgone, J.; Johannes, K. Development and validation of a new TRNSYS type for the simulation of external building walls containing PCM. Energy Build. 2010, 42, 1004–1009. [Google Scholar] [CrossRef]
- Bouabdallah, S.; Bessaïh, R.; Ghernaout, B.; Benchatti, A. Effect of an external magnetic field on the 3-D oscillatory natural convection of molten gallium during phase change. Numer. Heat Transf. Part A Appl. 2011, 60, 84–105. [Google Scholar] [CrossRef]
- Zhang, Y.; Du, K.; He, J.; Yang, L.; Li, Y. Impact factors analysis of the enthalpy method and the effective heat capacity method on the transient nonlinear heat transfer in phase change materials (PCMs). Numer. Heat Transf. Part A Appl. 2014, 65, 66–83. [Google Scholar] [CrossRef]
- Costa, M.; Buddhi, D.; Oliva, A. Numerical simulation of a latent heat thermal energy storage system with enhanced heat conduction. Energy Convers. Manag. 1998, 39, 319–330. [Google Scholar] [CrossRef]
- Hu, H.; Argyropoulos, S.A. Mathematical modelling of solidification and melting: A review. Model. Simul. Mater. Sci. Eng. 1996, 4, 371. [Google Scholar] [CrossRef]
- Li, H.; Yu, G.; Xu, H.; Han, X.; Liu, H. A review of the mathematical models for the flow and heat transfer of microencapsulated phase change slurry (MEPCS). Energies 2023, 16, 2914. [Google Scholar] [CrossRef]
- Pasupathy, A.; Athanasius, L.; Velraj, R.; Seeniraj, R. Experimental investigation and numerical simulation analysis on the thermal performance of a building roof incorporating phase change material (PCM) for thermal management. Appl. Therm. Eng. 2008, 28, 556–565. [Google Scholar] [CrossRef]
- Pasupathy, A.; Velraj, R. Effect of double layer phase change material in building roof for year round thermal management. Energy Build. 2008, 40, 193–203. [Google Scholar] [CrossRef]
- Akeiber, H.J.; Wahid, M.A.; Hussen, H.M.; Mohammad, A.T. Review of development survey of phase change material models in building applications. Sci. World J. 2014, 2014, 391690. [Google Scholar] [CrossRef]
- Ogoh, W.; Groulx, D. Stefan’s problem: Validation of a one-dimensional solid-liquid phase change heat transfer process. In Proceedings of the Comsol Conference 2010, Boston, MA, USA, 7–9 October 2010. [Google Scholar]
- Guichard, S.; Miranville, F.; Bigot, D.; Malet-Damour, B.; Libelle, T.; Boyer, H. Empirical validation of a thermal model of a complex roof including phase change materials. Energies 2015, 9, 9. [Google Scholar] [CrossRef]
- Kasibhatla, R.R.; König-Haagen, A.; Rösler, F.; Brüggemann, D. Numerical modelling of melting and settling of an encapsulated PCM using variable viscosity. Heat Mass Transf. 2017, 53, 1735–1744. [Google Scholar] [CrossRef]
- Jmal, I.; Baccar, M. Numerical investigation of PCM solidification in a finned rectangular heat exchanger including natural convection. Int. J. Heat Mass Transf. 2018, 127, 714–727. [Google Scholar] [CrossRef]
- Mallya, N.; Haussener, S. Buoyancy-driven melting and solidification heat transfer analysis in encapsulated phase change materials. Int. J. Heat Mass Transf. 2021, 164, 120525. [Google Scholar] [CrossRef]
- Kheirabadi, A.C.; Groulx, D. The effect of the mushy-zone constant on simulated phase change heat transfer. In Proceedings of the CHT-15, 6th International Symposium on Advances in Computational Heat Transfer, New Brunswick, NJ, USA, 25–29 May 2015; Begel House Inc: Danbury, CT, USA, 2015. [Google Scholar]
- Iten, M.; Liu, S.; Shukla, A. Experimental validation of an air-PCM storage unit comparing the effective heat capacity and enthalpy methods through CFD simulations. Energy 2018, 155, 495–503. [Google Scholar] [CrossRef]
- Sciacovelli, A.; Colella, F.; Verda, V. Melting of PCM in a thermal energy storage unit: Numerical investigation and effect of nanoparticle enhancement. Int. J. Energy Res. 2013, 37, 1610–1623. [Google Scholar] [CrossRef]
- Souayfane, F.; Fardoun, F.; Biwole, P.H. Different mathematical models of convection during phase change. In Proceedings of the 2016 3rd International Conference on Renewable Energies for Developing Countries (REDEC), Zouk Mosbeh, Lebanon, 13–15 July 2016; pp. 1–8. [Google Scholar]
- Alawadhi, E.M. Thermal analysis of a pipe insulation with a phase change material: Material selection and sizing. Heat Transf. Eng. 2008, 29, 624–631. [Google Scholar] [CrossRef]
- Alawadhi, E.M. Phase change process with free convection in a circular enclosure: Numerical simulations. Comput. Fluids 2004, 33, 1335–1348. [Google Scholar] [CrossRef]
- Beckermann, C.; Diepers, H.-J.; Steinbach, I.; Karma, A.; Tong, X. Modeling melt convection in phase-field simulations of solidification. J. Comput. Phys. 1999, 154, 468–496. [Google Scholar] [CrossRef]
- Ma, Y.; Luo, Y.; Xu, H.; Du, R.; Wang, Y. Review on air and water thermal energy storage of buildings with phase change materials. Exp. Comput. Multiph. Flow 2021, 3, 77–99. [Google Scholar] [CrossRef]
- Allouche, Y.; Varga, S.; Bouden, C.; Oliveira, A.C. Validation of a CFD model for the simulation of heat transfer in a tubes-in-tank PCM storage unit. Renew. Energy 2016, 89, 371–379. [Google Scholar] [CrossRef]
- Chougule, S.S.; Sahu, S.K. Thermal Performance of Nanofluid Charged Heat Pipe With Phase Change Material for Electronics Cooling. J. Electron. Packag. 2015, 137, 021004. [Google Scholar] [CrossRef]
- Yang, T.; King, W.P.; Miljkovic, N. Phase change material-based thermal energy storage. Cell Rep. Phys. Sci. 2021, 2, 100540. [Google Scholar] [CrossRef]
- Rashidi, S.; Shamsabadi, H.; Esfahani, J.A.; Harmand, S. A review on potentials of coupling PCM storage modules to heat pipes and heat pumps. J. Therm. Anal. Calorim. 2020, 140, 1655–1713. [Google Scholar] [CrossRef]
- Indulakshmi, B.; Prasad, N.; Kumar, R.S. Performance Analysis of a Phase Changing Material Based Thermocycler for Nucleic Acid Amplification. J. Therm. Sci. Eng. Appl. 2023, 15, 050901. [Google Scholar] [CrossRef]
- Indulakshmi, B.; Madhu, G. Heat transfer modeling and simulations for electronic cooling systems embedded with phase changing materials. Heat Transf.-Asian Res. 2018, 47, 185–202. [Google Scholar] [CrossRef]
- Buonomo, B.; Ercole, D.; Manca, O.; Nardini, S. Numerical investigation on thermal behaviors of two-dimensional latent thermal energy storage with PCM and aluminum foam. J. Phys. Conf. Ser. 2017, 796, 012031. [Google Scholar] [CrossRef]
- Raj, V.A.A.; Velraj, R. Heat transfer and pressure drop studies on a PCM-heat exchanger module for free cooling applications. Int. J. Therm. Sci. 2011, 50, 1573–1582. [Google Scholar] [CrossRef]
- Diarce, G.; Campos-Celador, Á.; Martin, K.; Urresti, A.; García-Romero, A.; Sala, J.M. A comparative study of the CFD modeling of a ventilated active façade including phase change materials. Appl. Energy 2014, 126, 307–317. [Google Scholar] [CrossRef]
- Iten, M.; Liu, S.; Shukla, A.; Silva, P.D. Investigating the impact of Cp-T values determined by DSC on the PCM-CFD model. Appl. Therm. Eng. 2017, 117, 65–75. [Google Scholar] [CrossRef]
- Mosaffa, A.H.; Infante Ferreira, C.A.; Talati, F.; Rosen, M.A. Thermal performance of a multiple PCM thermal storage unit for free cooling. Energy Convers. Manag. 2013, 67, 1–7. [Google Scholar] [CrossRef]
- Ho, C.-J.; Viskanta, R. Heat Transfer During Melting From an Isothermal Vertical Wall. J. Heat Transf. 1984, 106, 12–19. [Google Scholar] [CrossRef]
- Hamdaoui, M.-A.; Benzaama, M.-H.; El Mendili, Y.; Chateigner, D. A review on physical and data-driven modeling of buildings hygrothermal behavior: Models, approaches and simulation tools. Energy Build. 2021, 251, 111343. [Google Scholar] [CrossRef]
- Liu, S.; Iten, M.; Shukla, A. Numerical study on the performance of an air—Multiple PCMs unit for free cooling and ventilation. Energy Build. 2017, 151, 520–533. [Google Scholar] [CrossRef]
- Pan, A.; Wang, J.; Zhang, X. Numerical analysis of phase-change heat transfer characteristics using effective heat capacity method and enthalpy method. Comput. Simul. 2014, 31, 315–319. [Google Scholar]
- Ahuja, A.S. Augmentation of heat transport in laminar flow of polystyrene suspensions. I. Experiments and results. J. Appl. Phys. 1975, 46, 3408–3416. [Google Scholar] [CrossRef]
- Zhang, S.; Niu, J. Two performance indices of TES apparatus: Comparison of MPCM slurry vs. stratified water storage tank. Energy Build. 2016, 127, 512–520. [Google Scholar] [CrossRef]
- Madessa, H.B. A review of the performance of buildings integrated with Phase change material: Opportunities for application in cold climate. Energy Procedia 2014, 62, 318–328. [Google Scholar] [CrossRef]
- Ahangari, M.; Maerefat, M. An innovative PCM system for thermal comfort improvement and energy demand reduction in building under different climate conditions. Sustain. Cities Soc. 2019, 44, 120–129. [Google Scholar] [CrossRef]
- Imafidon, O.J.; Ting, D.S. Retrofitting buildings with phase change materials (PCM)–the effects of PCM location and climatic condition. Build. Environ. 2023, 236, 110224. [Google Scholar] [CrossRef]
- Li, M.; Cao, Q.; Pan, H.; Wang, X.; Lin, Z. Effect of melting point on thermodynamics of thin PCM reinforced residential frame walls in different climate zones. Appl. Therm. Eng. 2021, 188, 116615. [Google Scholar] [CrossRef]
- Lagou, A.; Kylili, A.; Šadauskienė, J.; Fokaides, P.A. Numerical investigation of phase change materials (PCM) optimal melting properties and position in building elements under diverse conditions. Constr. Build. Mater. 2019, 225, 452–464. [Google Scholar] [CrossRef]
- Xu, B.; Chen, X.-N.; Fei, Y.; Gan, W.-T.; Pei, G. Optimizing the applicability of cool paint through phase change material according to the energy consumption characteristics in different regions. Renew. Energy 2023, 212, 953–971. [Google Scholar] [CrossRef]
- Qiao, Y.; Yang, L.; Bao, J.; Liu, Y.; Liu, J. Reduced-scale experiments on the thermal performance of phase change material wallboard in different climate conditions. Build. Environ. 2019, 160, 106191. [Google Scholar] [CrossRef]
- Navarro, L.; De Garcia, A.; Solé, C.; Castell, A.; Cabeza, L.F. Thermal loads inside buildings with phase change materials: Experimental results. Energy Procedia 2012, 30, 342–349. [Google Scholar] [CrossRef]
- Arumugam, C.; Shaik, S. Air-conditioning cost saving and CO2 emission reduction prospective of buildings designed with PCM integrated blocks and roofs. Sustain. Energy Technol. Assess. 2021, 48, 101657. [Google Scholar] [CrossRef]
- Kwiatkowski, J.; Woloszyn, M.; Roux, J.-J. Influence of sorption isotherm hysteresis effect on indoor climate and energy demand for heating. Appl. Therm. Eng. 2011, 31, 1050–1057. [Google Scholar] [CrossRef]
- Medjelekh, D.; Ulmet, L.; Gouny, F.; Fouchal, F.; Nait-Ali, B.; Maillard, P.; Dubois, F. Characterization of the coupled hygrothermal behavior of unfired clay masonries: Numerical and experimental aspects. Build. Environ. 2016, 110, 89–103. [Google Scholar] [CrossRef]
- Alioua, T.; Agoudjil, B.; Boudenne, A.; Benzarti, K. Sensitivity analysis of transient heat and moisture transfer in a bio-based date palm concrete wall. Build. Environ. 2021, 202, 108019. [Google Scholar] [CrossRef]
- Moyou, A.Y.; Njifenjou, A.; Kapen, P.T.; Fokwa, D. Numerical computation of heat transfer, moisture transport and thermal comfort through walls of buildings made of concrete material in the city of Douala, Cameroon: An ab initio investigation. Heliyon 2024, 10, e34058. [Google Scholar] [CrossRef] [PubMed]
- Aït Ouméziane, Y. Evaluation des performances hygrothermiques d’une paroi par simulation numérique: Application aux parois en béton de chanvre. INSA de Rennes. 2013. Available online: https://inria.hal.science/tel-00871004/ (accessed on 13 January 2025).
- Zirkelbach, D.; Mehra, S.-R.; Sedlbauer, K.-P.; Künzel, H.-M.; Stöckl, B. A hygrothermal green roof model to simulate moisture and energy performance of building components. Energy Build. 2017, 145, 79–91. [Google Scholar] [CrossRef]
- Rouault, F.; Bruneau, D.; Sebastian, P.; Nadeau, J.-P. Use of a latent heat thermal energy storage system for cooling a light-weight building: Experimentation and co-simulation. Energy Build. 2016, 127, 479–487. [Google Scholar] [CrossRef]
- Persson, J.; Westermark, M. Phase change material cool storage for a Swedish Passive House. Energy Build. 2012, 54, 490–495. [Google Scholar] [CrossRef]
- Chiu, J.N.W.; Gravoille, P.; Martin, V. Active free cooling optimization with thermal energy storage in Stockholm. Appl. Energy 2013, 109, 523–529. [Google Scholar] [CrossRef]
- Zhu, N.; Li, X.; Hu, P.; Lei, F.; Wei, S.; Wang, W. An exploration on the performance of using phase change humidity control material wallboards in office buildings. Energy 2022, 239, 122433. [Google Scholar] [CrossRef]
- Evola, G.; Marletta, L.; Sicurella, F. Simulation of a ventilated cavity to enhance the effectiveness of PCM wallboards for summer thermal comfort in buildings. Energy Build. 2014, 70, 480–489. [Google Scholar] [CrossRef]
- Lu, S.; Liu, S.; Huang, J.; Kong, X. Establishment and experimental verification of PCM room’s TRNSYS heat transfer model based on latent heat utilization ratio. Energy Build. 2014, 84, 287–298. [Google Scholar] [CrossRef]
- Chang, S.J.; Kang, Y.; Wi, S.; Jeong, S.-G.; Kim, S. Hygrothermal performance improvement of the Korean wood frame walls using macro-packed phase change materials (MPPCM). Appl. Therm. Eng. 2017, 114, 457–465. [Google Scholar] [CrossRef]
- Zhu, N.; Li, S.; Hu, P.; Lei, F.; Deng, R. Numerical investigations on performance of phase change material Trombe wall in building. Energy 2019, 187, 116057. [Google Scholar] [CrossRef]
- Abu-Hamdeh, N.H.; Melaibari, A.A.; Alquthami, T.S.; Khoshaim, A.; Oztop, H.F.; Karimipour, A. Efficacy of incorporating PCM into the building envelope on the energy saving and AHU power usage in winter. Sustain. Energy Technol. Assess. 2021, 43, 100969. [Google Scholar] [CrossRef]
- Ehms, J.H.N.; Oliveski, R.D.C.; Rocha, L.A.O.; Biserni, C.; Garai, M. Phase change materials (PCM) for building envelope applications: A review of numerical models. In AIP Conference Proceedings; AIP Publishing: Melville, NY, USA, 2019. [Google Scholar]
- Cascone, Y.; Capozzoli, A.; Perino, M. Optimisation analysis of PCM-enhanced opaque building envelope components for the energy retrofitting of office buildings in Mediterranean climates. Appl. Energy 2018, 211, 929–953. [Google Scholar] [CrossRef]
- Figueiredo, A.; Vicente, R.; Lapa, J.; Cardoso, C.; Rodrigues, F.; Kämpf, J. Indoor thermal comfort assessment using different constructive solutions incorporating PCM. Appl. Energy 2017, 208, 1208–1221. [Google Scholar] [CrossRef]
- Triano-Juárez, J.; Macias-Melo, E.; Hernández-Pérez, I.; Aguilar-Castro, K.; Xamán, J. Thermal behavior of a phase change material in a building roof with and without reflective coating in a warm humid zone. J. Build. Eng. 2020, 32, 101648. [Google Scholar] [CrossRef]
- Wang, H.; Lu, W.; Wu, Z.; Zhang, G. Parametric analysis of applying PCM wallboards for energy saving in high-rise lightweight buildings in Shanghai. Renew. Energy 2020, 145, 52–64. [Google Scholar] [CrossRef]
- Tatsidjodoung, P.; Le Pierrès, N.; Luo, L. A review of potential materials for thermal energy storage in building applications. Renew. Sustain. Energy Rev. 2013, 18, 327–349. [Google Scholar] [CrossRef]
- Al-Rashed, A.A.; Alnaqi, A.A.; Alsarraf, J. Energy-saving of building envelope using passive PCM technique: A case study of Kuwait City climate conditions. Sustain. Energy Technol. Assess. 2021, 46, 101254. [Google Scholar] [CrossRef]
- Bimaganbetova, M.; Memon, S.A.; Sheriyev, A. Performance evaluation of phase change materials suitable for cities representing the whole tropical savanna climate region. Renew. Energy 2020, 148, 402–416. [Google Scholar] [CrossRef]
- Kenzhekhanov, S.; Memon, S.A.; Adilkhanova, I. Quantitative evaluation of thermal performance and energy saving potential of the building integrated with PCM in a subarctic climate. Energy 2020, 192, 116607. [Google Scholar] [CrossRef]
- Costanzo, V.; Evola, G.; Marletta, L.; Nocera, F. The effectiveness of phase change materials in relation to summer thermal comfort in air-conditioned office buildings. In Building Simulation; Springer: Berlin/Heidelberg, Germany, 2018; pp. 1145–1161. [Google Scholar]
- Al Touma, A.; Ouahrani, D. Improved human thermal comfort with indoor PCM-enhanced tiles in living spaces in the Arabian gulf. In E3S Web of Conferences; EDP Sciences: Les Ulis, France, 2018; p. 04001. [Google Scholar]
- Akeiber, H.J.; Wahid, M.A.; Hussen, H.M.; Mohammad, A.T. A newly composed paraffin encapsulated prototype roof structure for efficient thermal management in hot climate. Energy 2016, 104, 99–106. [Google Scholar] [CrossRef]
- Lachheb, M.; Younsi, Z.; Youssef, N.; Bouadila, S. Enhancing building energy efficiency and thermal performance with PCM-Integrated brick walls: A comprehensive review. Build. Environ. 2024, 256, 111476. [Google Scholar] [CrossRef]
- Aridi, R.; Yehya, A. Review on the sustainability of phase-change materials used in buildings. Energy Convers. Manag. X 2022, 15, 100237. [Google Scholar] [CrossRef]
- Durakovic, B.; Halilovic, M. Thermal performance analysis of PCM solar wall under variable natural conditions: An experimental study. Energy Sustain. Dev. 2023, 76, 101274. [Google Scholar] [CrossRef]
- Gholamibozanjani, G.; Farid, M. Application of an active PCM storage system into a building for heating/cooling load reduction. In Thermal Energy Storage with Phase Change Materials; CRC Press: Boca Raton, FL, USA, 2021; pp. 331–358. [Google Scholar]
- Bordoloi, U.; Das, B. Enhancing thermal comfort in buildings through the integration of phase change material on the building envelope: A simulation study. In IOP Conference Series: Earth and Environmental Science, Proceedings of the International Conference on Sustainable Energy and Green Technology, Ho Chi Minh City, Vietnam, 10 December–13 December 2023; IOP Publishing: Bristol, UK, 2024; p. 012089. [Google Scholar]
- Jamil, H.; Alam, M.; Sanjayan, J.; Wilson, J. Investigation of PCM as retrofitting option to enhance occupant thermal comfort in a modern residential building. Energy Build. 2016, 133, 217–229. [Google Scholar] [CrossRef]
- Kitagawa, H.; Asawa, T.; Kubota, T.; Trihamdani, A.R. Numerical simulation of radiant floor cooling systems using PCM for naturally ventilated buildings in a hot and humid climate. Build. Environ. 2022, 226, 109762. [Google Scholar] [CrossRef]
- Roman, K.K.; O’Brien, T.; Alvey, J.B.; Woo, O. Simulating the effects of cool roof and PCM (phase change materials) based roof to mitigate UHI (urban heat island) in prominent US cities. Energy 2016, 96, 103–117. [Google Scholar] [CrossRef]
- Waqas, A.; Ji, J.; Ali, M.; Alvi, J.Z. Effectiveness of the phase change material-based thermal energy storage integrated with the conventional cooling systems of the buildings–A review. Proc. Inst. Mech. Eng. Part A J. Power Energy 2018, 232, 735–766. [Google Scholar] [CrossRef]
- Zhan, H.; Mahyuddin, N.; Sulaiman, R.; Khayatian, F. Phase change material (PCM) integrations into buildings in hot climates with simulation access for energy performance and thermal comfort: A review. Constr. Build. Mater. 2023, 397, 132312. [Google Scholar] [CrossRef]
- Liao, S.; Zhou, X.; Chen, X.; Li, Z.; Yamashita, S.; Zhang, C.; Kita, H. Development of Macro-Encapsulated Phase-Change Material Using Composite of NaCl-Al2O3 with Characteristics of Self-Standing. Processes 2024, 12, 1123. [Google Scholar] [CrossRef]
- Jin, X.; Medina, M.A.; Zhang, X. Numerical analysis for the optimal location of a thin PCM layer in frame walls. Appl. Therm. Eng. 2016, 103, 1057–1063. [Google Scholar] [CrossRef]
- Lee, K.O.; Medina, M.A.; Raith, E.; Sun, X. Assessing the integration of a thin phase change material (PCM) layer in a residential building wall for heat transfer reduction and management. Appl. Energy 2015, 137, 699–706. [Google Scholar] [CrossRef]
- Chang, S.J.; Wi, S.; Jeong, S.-G.; Kim, S. Thermal performance evaluation of macro-packed phase change materials (PCMs) using heat transfer analysis device. Energy Build. 2016, 117, 120–127. [Google Scholar] [CrossRef]
- Kośny, J.; Biswas, K.; Miller, W.; Kriner, S. Field thermal performance of naturally ventilated solar roof with PCM heat sink. Sol. Energy 2012, 86, 2504–2514. [Google Scholar] [CrossRef]
- Huang, K.; Feng, G.; Zhang, J. Experimental and numerical study on phase change material floor in solar water heating system with a new design. Sol. Energy 2014, 105, 126–138. [Google Scholar] [CrossRef]
- Qiu, W.; Bai, Y.; Fang, Y.; Wang, S. Preparation and thermal properties of novel inorganic-organic eutectic composite material with high latent heat and thermal conductivity based on aluminum sulfate salt. J. Energy Storage 2022, 55, 105364. [Google Scholar] [CrossRef]
- Gunasekara, S.N.; Martin, V.; Chiu, J.N. Phase equilibrium in the design of phase change materials for thermal energy storage: State-of-the-art. Renew. Sustain. Energy Rev. 2017, 73, 558–581. [Google Scholar] [CrossRef]
- Łach, M.; Pławecka, K.; Bąk, A.; Adamczyk, M.; Bazan, P.; Kozub, B.; Korniejenko, K.; Lin, W.T. Review of Solutions for the Use of Phase Change Materials in Geopolymers. Materials 2021, 14, 6044. [Google Scholar] [CrossRef]
- Cai, Y.; Song, L.; He, Q.; Yang, D.; Hu, Y. Preparation, thermal and flammability properties of a novel form-stable phase change materials based on high density polyethylene/poly (ethylene-co-vinyl acetate)/organophilic montmorillonite nanocomposites/paraffin compounds. Energy Convers. Manag. 2008, 49, 2055–2062. [Google Scholar] [CrossRef]
- McLaggan, M.S.; Hadden, R.M.; Gillie, M. Flammability assessment of phase change material wall lining and insulation materials with different weight fractions. Energy Build. 2017, 153, 439–447. [Google Scholar] [CrossRef]
- Png, Z.M.; Soo, X.Y.D.; Chua, M.H.; Ong, P.J.; Suwardi, A.; Tan, C.K.I.; Xu, J.; Zhu, Q. Strategies to reduce the flammability of organic phase change Materials: A review. Sol. Energy 2022, 231, 115–128. [Google Scholar] [CrossRef]
- Taweekun, J. An experimental and simulated study on thermal comfort. Int. J. Eng. Technol. 2013, 5, 177. [Google Scholar] [CrossRef][Green Version]
- Sastry, G. VAV vs. radiant: Side-by-side comparison. ASHRAE J. 2014, 56, 16. [Google Scholar][Green Version]
- Olesen, B.W.; Brager, G.S. A Better Way to Predict Comfort: The New ASHRAE Standard 55-2004. 2004. Available online: https://escholarship.org/content/qt2m34683k/qt2m34683k.pdf (accessed on 20 August 2025).
- Li, C.; Yu, H.; Song, Y.; Tang, Y.; Chen, P.; Hu, H.; Wang, M.; Liu, Z. Experimental thermal performance of wallboard with hybrid microencapsulated phase change materials for building application. J. Build. Eng. 2020, 28, 101051. [Google Scholar] [CrossRef]
- Fabiani, C.; Erkizia, E.; Snoeck, D.; Rajczakowska, M.; Tole, I.; Ribeiro, R.R.; Azenha, M.; Caggiano, A.; Pisello, A.L. Reviewing experimental studies on latent thermal energy storage in cementitious composites: Report of the RILEM TC 299-TES. Mater. Struct. 2025, 58, 58. [Google Scholar] [CrossRef]
- Guerrero, M.; Sánchez, J.; Álvarez, S.; Tenorio, J.A.; Cabeza, L.F.; Bartolomé, C.; Pavón, M. Evaluation of the behavior of an innovative thermally activated building system (TABS) with PCM for an efficient design. In E3S Web of Conferences; EDP Sciences: Les Ulis, France, 2019; p. 03043. [Google Scholar]
- Wu, M.; Li, T.; He, Q.; Du, R.; Wang, R. Thermally conductive and form-stable phase change composite for building thermal management. Energy 2022, 239, 121938. [Google Scholar] [CrossRef]
- Hu, Z.; Li, W.; Yang, C.; Huang, H.; Guo, Y.; Ge, F.; Zhang, Y. Thermal performance of an active casing pipe macro-encapsulated PCM wall for space cooling and heating of residential building in hot summer and cold winter region in China. Constr. Build. Mater. 2024, 422, 135831. [Google Scholar] [CrossRef]
- Yadav, A.; Samykano, M.; Pandey, A.; Tyagi, V.; Devarajan, R.; Sudhakar, K.; Noor, M. A systematic review on bio-based phase change materials. Int. J. Automot. Mech. Eng. 2023, 20, 10547–10558. [Google Scholar] [CrossRef]
- Rida, M.; Hoffmann, S. The influence of macro-encapsulated PCM panel’s geometry on heat transfer in a ceiling application. Adv. Build. Energy Res. 2022, 16, 445–465. [Google Scholar] [CrossRef]
- Jeon, J.; Park, J.H.; Wi, S.; Yang, S.; Ok, Y.S.; Kim, S. Characterization of biocomposite using coconut oil impregnated biochar as latent heat storage insulation. Chemosphere 2019, 236, 124269. [Google Scholar] [CrossRef]
- Wang, X.; Yuan, J.; You, K.; Ma, X.; Li, Z. Using real building energy use data to explain the energy performance gap of energy-efficient residential buildings: A case study from the hot summer and cold winter zone in China. Sustainability 2023, 15, 1575. [Google Scholar] [CrossRef]
- Di Bari, R.; Horn, R.; Nienborg, B.; Klinker, F.; Kieseritzky, E.; Pawelz, F. The Environmental Potential of Phase Change Materials in Building Applications. A Multiple Case Investigation Based on Life Cycle Assessment and Building Simulation. Energies 2020, 13, 3045. [Google Scholar] [CrossRef]
- Bendea, G.; Bendea, C.; Secui, C.; Cristina, H.; Necula, S.; Ciobanca, A. Energy Efficient and Environmentally Safe New Thermal Power Plant in Oradea. In Proceedings of the 2019 International Conference on Energy and Environment (CIEM), Timișoara, Romania, 17–18 October 2019; pp. 534–538. [Google Scholar] [CrossRef]
- Bungau, C.C.; Bungau, T.; Prada, I.F.; Prada, M.F. Green buildings as a necessity for sustainable environment development: Dilemmas and challenges. Sustainability 2022, 14, 13121. [Google Scholar] [CrossRef]















| Key Parameter | Description | Specific Desired Values/Ranges | Vitality |
|---|---|---|---|
| Phase transition temperature [62,63,67,71,76,85,86,87] | The temperature at which PCM changes its state from solid to liquid or vice versa | For common building applications, the optimal PCM melting temperature is 20–30 °C. For human thermal comfort 20–28 °C. For cooling up to 21 °C. For water heating 29–60 °C. | This parameter must match the operating temperature of the building to confirm efficient heat storage and release. It determines the PCM activation for absorbing and releasing heat to impact the system’s efficiency. |
| Latent heat capacity [5,37,61,62,71,81,88,89,90,91,92,93,94] | The amount of thermal energy a PCM can store or release during phase change, such as fusion, at a constant temperature. It is measured in kJ/kg or J/g | This must be as high as possible. The values are based on the PCM type, such as: Paraffin-based PCM 200 kJ/kg. Bio-based PCM 220 kJ/kg. InfiniteR 200 J/g. WinCo Enerciel PCM 175 J/g. | A larger latent heat capacity ensures that PCM can absorb more energy in smaller volumes, reducing the required material and space. |
| Thermal Stability [8,20,67,87,95,96,97,98,99] | The capability of PCM to maintain its thermo-physical properties, such as phase transition behavior, even after facing several melting and solidification cycles | Must have the ability to be stable over long-term use or at many cycles. Where it is found that: A few PCMs can sustain up to 3000 thermal cycles, showing negligible degradation. A few have shown stability over 1500 thermal cycles. | Better thermal stability ensures long-term performance, robustness, and steady behavior of the PCM for steadfast energy storage and release over the building lifecycle. |
| Compatibility with construction materials [5,8,39,87,100] | The potential of PCM to not chemically react adversely with nearby materials, such as corrosion | The PCM must not be: Corrosive. Reactive. Create segregation. React with encapsulation materials. | Better compatibility of PCM with construction materials can prevent degradation of the PCM or building structure, resulting in guaranteeing the integrity and safety of the system. It further ensures that the PCM can be perfectly integrated without damaging the structure or any degradation of the materials. |
| Technique | Description | Merits | De-Merits |
|---|---|---|---|
| Direct incorporation [8,40,59,62,115,118,119,131,153,165,166] | PCM in nano-form or liquid form is blended with building materials like concrete, mortar, and Plaster during production phases | One of the easiest and most economical techniques. Requires no special expertise and can be easily implemented. It can increase the thermal storage capacity of the construction materials. | During the melting phase, there is a high risk of PCM leakage. It may cause a reduction in the mechanical strength of the construction materials. This may affect the hydration process. There is a risk of discordancy, corrosion, and fire vulnerability with a few PCMs. |
| Immersion [19,40,115,167,168,169] | Building materials are immersed in liquid PCMs, which are absorbed through capillary action | Simple technique to integrate PCM into porous materials. This technique is practical and cost-effective. | Has potential for leakage and incompatibility. May disrupt mechanical properties and durability. It can be affected by the hydration products of the building materials. Can cause a non-uniform distribution of PCM. |
| Encapsulation [6,40,112,126,137,144,149,164,170,171,172,173] | PCM is entrained in a shielding case or ampule before incorporation | Contribute to avoiding liquid PCM leakage in a phase change process. Ensures the provision of thermal stability, compatibility, and reliability. Provides a greater heat transfer rate per unit volume. Microcapsules can be utilized as a partial substitution for aggregates. Macro-capsules can be integrated into walls, floors, and ceilings without mixing with the base materials. | Not as cost-effective as direct incorporation and immersion methods. A few encapsulating materials can cause a decline in the thermal conductivity of the PCM. The capability to cause breakage of the microcapsules during the mixing phase. In macroencapsulation, there is a possibility of solidifying PCMs at the edges. Microencapsulation can lead to a reduction in the mechanical properties of the building materials. |
| Shape-stabilized PCMs [128,152,153,164,174,175,176,177] | PCMs are enclosed in a carrier matrix made of a polymer of porous materials | Ensures to maintain shape and avoid leakage even if PCMs are in the liquid phase. This consequently removes the need for container requirements. Provides good thermal conductivity and large specific heat. The end product is highly reliable and efficient. | Much more expensive to execute it. Some poor thermal properties limit its adoptability at a large scale. |
| Form-stable PCMs [160] | PCMs are mixed with compatible materials to develop a composite material having better structural integrity | Ensures the retention of a higher amount of PCM having no leakage at melting temperatures. Comparatively, a reliable technique. | Not cost-effective to implement it. |
| Research Study | Brick Embedded with PCM | Position of PCM | Findings |
|---|---|---|---|
| Huang et al. [204] | Hollow bricks with C16H34 PCM | Brick cavities are filled. | Compared to non-PCM bricks, the average heat flow on the inner surface is decreased by 8.57 W/m2. Inner surface and midsection temperatures are increased by 0.99 °C and 3.85 °C, respectively. |
| Fahrurrozi et al. [205] | Standard bricks have paraffin-based ice bags with a ratio of 50:50 | Filled into brick cavities. | Substantially reduced the temperature variance. Showed higher heat transfer rates in the phase transition process. |
| Ru et al. [206] | Recycled aggregate pavement bricks with PEG-400/SiO2 or Tet/SiO2 composite PCM | Mixed with the brick materials | Compressive strengths after 28 days for PEG-400/SiO2 and Tet/SiO2 were 5.98–18.35 MPa and 10.37–16.36 MPa, respectively. Thermal conductivity is reduced by 14.5–38.3% using PEG-400/SiO2, while 6.4–41.4% using Tet/SiO2 in comparison to ordinary recycled aggregate pavement bricks. |
| Kumar et al. [207] | Geo-polymer bricks with paraffin wax | Incorporated | Samples dried under solar heat were compared with non-PCM samples. 6.1% higher compressive strength. 19.5% higher tensile split strength. 8.1% higher flexural strength. |
| Chihab [208] | Hollow-fired clay bricks with 20 wt% of PCM32 | Within the brick structure | Heat flux swings decreased by 34%. A delay of 2.5 h in the infiltration time of the external thermal temperature. |
| Research Study | PCM-Integrated Walls and/or Roofs | Location of PCM | Findings |
|---|---|---|---|
| Dardouri et al. [261] | Exterior or interior walls and roofs with Infinite R™ PCM have different melting points | External, internal, and double-layer |
|
| Hamidi et al. [212] | External walls where PCM is incorporated into terracotta bricks | External walls |
|
| Hu et al. [262] | Roof with thermochromic coating-PCM | Varied position and thickness |
|
| Huang et al. [266] | Roof with PCMs RT27, RT31, RT35HC, PT37 | The external side of the roof, between the external mortar and the concrete layer |
|
| Rahimpour et al. [263] | All elements of the building, such as the roof, walls, and floor, with MT21 and MT23 PCMs | 0.03 m PCM layer below the plasterboard |
|
| Factors | Description | Impact on Performance Evident from Literature |
|---|---|---|
| Melting Temperature [8,37,67,187,233,250,282,283] | The temperature at which the PCM changes from a solid state to a liquid state | PCMs’ melting temperature must be in the range of the average temperature of the application; As for building envelope uses, the PCM melting point is 22–28 °C. In literature, it is found that PCMs having melting points of 19–29 °C performed efficiently. Another study found that 21 °C-PCM utilized in roofs and walls showed efficient results. Furthermore, it was investigated that PCM layers having melting points of 22, 24, and 26 °C do not have an efficient impact, and it was determined that the performance depends on environmental conditions and volumetric quantity. It is found in the literature that in China, for hot summers and cold winters, the suitable melting temperature is 25–31 °C, whereas for northeast China, it is 24–26 °C. It was found that a PCM having 32 °C utilized in a glazed roof decreased the peak temperature by 16.3 °C. Moreover, a 47.5% reduction was observed in the energy consumption and a 40 min increase in the time delay. Another study suggests that using PCM with a melting point of 19–34 °C can reduce energy consumption. |
| PCM thickness [28,117,187,216,233,269,270,284] | The thickness of the PCM layer inside building commodities | Application of expanding the PCM thickness can enhance the thermal properties to some extent, further increasing it can also reverse the trend; Literature suggested different thicknesses, such as a PCM having a thickness of 10–30 mm, improved the thermal performance, whereas a 16 mm thick PCM employed in a glazed roof decreased the energy consumption and improved the indoor thermal environment comfort. Another study conducted in China used a PCM layer having a thickness of 12–30 mm. Moreover, it was found that a 5–10 mm thick layer of PCM increased the interior thermal comfort while reducing the heating and cooling loads, and temperature variations. |
| PCM position [40,60,62,128,262,285,286,287,288,289,290] | The location of the PCM inside the construction materials, such as roof, floor, wall, and inside the building envelope, like exterior, middle, and interior | The location of the PCM inside the building envelope substantially impacts its performance in regulating the interior temperature, further, the proximity of the PCM to the inside of the spaces is more beneficial, therefore, the best position will allow the PCM layer to completely melt during the day and solidify at nights. It is found in the literature that putting PCM in the ceiling is more efficient than putting it in the wall. The middle location of the element can enhance the building’s annual performance. For cooling purposes PCM layer must be placed near the outside of the building element, whereas, for heating purposes, the position must be changed to the interior side. Literature proposed that the use of the PCM-incorporated bricks showed better results when PCM was placed close to the interior side. Another study observed that placing a PCM in the wall’s middle layer decreased temperature fluctuations. |
| Volumetric Change [83,233] | An alteration in the volume of the PCM during a phase change process | A slight change in the volume during the phase transition process is necessary to avoid any confinement issues. A study suggested that the cavity of the glazing unit is not filled because of the volumetric expansion when PCM melts. |
| Vapor pressure [83] | The pressure applied by a vapor in thermodynamic equilibrium with its condensed phases | The ideal PCM for incorporation into building materials must have as low a vapor pressure as possible to avoid any confinement issues. |
| Density [38,71,216] | Mass per unit volume of PCM | Higher densities are preferable so that the material can occupy minimal volume. It is observed in previous research that a PCM having a density of up to 1640 kg/m3 is used. Whereas increased microencapsulation of PCMs can decrease the density of the materials. |
| Optical properties [61,233,291] | The transference, absorptance, and reflectance of the glazing and PCM | Solar transmittance can be affected by the thickness and extinction coefficient of the PCM, where the solar transmittance of glazing can change between 0 and 0.8. A study observed a 39.5% reduction in the heat gain while using PCM. Another research study utilized Prisma solar glass in TIM-PCM walls and showed improvement in thermal performance. |
| Latent heat [52,165,187,292,293] | The amount of heat stored or released during the phase transition of PCM | A higher latent heat of fusion per unit mass is necessary, which permits fewer materials to keep the required amount of energy. Literature suggests that the required amount of latent heat fusion is higher than 120 kJ/kg. A study utilized a PCM having 161.8 kJ/kg latent heat of fusion. Paraffin wax is utilized with a latent heat of fusion of 190 kJ/kg. It is found in the literature that PCMs up to 248 kJ/kg are used in different research. |
| Thermal conductivity [71,80,294] | The ability of PCM to conduct heat | Higher thermal conductivity of PCM is beneficial because it increases the rate of thermal charging and discharging, whereas PCMs with low thermal conductivity can benefit in insulation. The studies suggest that PCMs having thermal conductivities greater than 0.5 W/mK are preferable. |
| Chemical stability [20,52,60,71] | The capability of PCM to resist chemical degradation over time | PCMs should have suitable chemical stability when exposed to operating temperatures. Furthermore, PCM must have steady phase change properties over many cycles. In literature, it is found that organic PCMs exhibit better thermal and chemical stability. A study on paraffin-based PCMs showed that it has good chemical stability and resists degradation in high PH environments. Also, it exhibits a non-corrosive nature. |
| Specific heat [295] | The property of PCM that indicates the amount of heat required to change its temperature by a specified amount. It is measured for both liquid and solid phases of PCM | A higher specific heat capacity directly increases the thermal inertia of the building envelope. This helps in stabilizing indoor temperatures by regulating heat transfer and reducing temperature fluctuations caused by external conditions. |
| Climate [279] | The usual weather conditions, like temperature, solar radiation, and moisture content | The weather conditions affect the optimized position of the PCM. Guo et al. [279] tested the performance of a PCM wallboard under real solar radiation and seasonal weather. It was found that efficiency is very dependent on environmental conditions and volumetric quantity. |
| Method Used | CFD Package Used | Context/Findings |
|---|---|---|
| Enthalpy Method & Effective Heat Capacity Method [319] | MATLAB (using FDM) | Context: Experimental validation of transient nonlinear heat transfer processes within PCMs, analyzing how factors like melting/freezing temperature ranges, the width of the phase change temperature ranges, and liquid fraction consideration impact the accuracy of both the enthalpy and effective heat capacity methods. Findings: The Effective Heat Capacity Method consistently demonstrated higher accuracy than the Enthalpy Method, primarily because its treatment of latent heat is closer to the actual, non-linear physical process. The enthalpy method’s averaging of latent heat over a temperature range is a simplification that does not fully capture the non-uniform, non-linear nature of phase change (which follows a parabolic DSC curve). For the enthalpy method, narrower temperature ranges around peak temperatures resulted in more accurate results. It was concluded that if melting and freezing temperature ranges differ, each range should be used for accurate calculations. Considering the liquid fraction is important for PCMs, where the phase transition is incomplete. |
| Solidification and Melting (SM) Model (Enthalpy-Porosity Formulation) & Apparent Heat Capacity (AHC) Method [312] | ANSYS Fluent | Context: Compares the Solidification and Melting (SM) model and the Apparent Heat Capacity (AHC) method in ANSYS Fluent, including the simulation of natural convection using temperature-dependent density, validated against experimental and literature data. Findings: The AHC method is favored by the authors, as it accurately captures the non-linear phase transition behavior without needing an arbitrary “mushy zone constant” (which is often used to fit experimental data in the SM model and can lead to non-physical melting or solver divergence). The SM model applies a linear relationship for the liquid fraction, which is less accurate for real PCMs with non-linear phase transitions.19 While SM can yield similar temperature curves, it often shows larger deviations from measured data. Both methods are highly dependent on the selection of thermophysical properties. |
| CFD-based Solidification and Melting Model (implicitly uses linear method for properties, likely effective heat capacity variation) [309] | ANSYS Fluent | Context: Analyzes heat transfer in building walls using Sodium Hydrogen Phosphate PCM, aiming to manage thermal transfer and store energy for cooling. Findings: The numerical model showed good similarity with experimental results. The PCM walls demonstrated a damping effect on indoor temperature fluctuations, reducing maximum and increasing minimum temperatures by approximately 5 °C compared to non-PCM walls. The PCM’s behavior, including solidification and absorption of accumulated energy, contributes to reducing inner temperature variance. The study found that results depend significantly on PCM thickness, inlet cooling temperature, and mass flow rates. |
| Enthalpy Method & Effective Capacity Method [325] | Not specified (various simulation tools like Energy-Plus are discussed) | Context: Provides a general overview of progress of PCM technology usage in building applications. Findings: EM was employed to account for the different thermophysical properties in a composite wall system. EHCM was utilized for PCM simulation in radiant floor systems. Overall, PCM models are found to significantly decrease heating and cooling loads by augmenting the thermal storage capacity of building envelopes. |
| Modified Specific Heat (effectively Apparent Heat Capacity) [326] | COMSOL Multiphysics (3.5) | Context: Focuses on the solid-liquid phase change heat transfer process within a simple rectangular enclosure heated from one side, assessing the influence of the PCM melting temperature range. Findings: The model successfully simulated melting behavior by modifying the specific heat to account for the latent heat of fusion across the PCM’s melting temperature range. The validation clearly demonstrated the impact of incorporating a “mushy region” (represented by the modified specific heat) on the temperature profile in the liquid PCM and the behavior of the melting front. It was noted that numerical results tended to underpredict the total heat flux and yielded lower temperatures in the liquid PCM phase over longer periods. |
| Enthalpy Method & Apparent Calorific Capacity Method (ACCM) & Heat Source Method (HSM) [55] | Not specific (Mentions commercial codes like FLUENT and COMSOL in a general context) | Context: Reviews numerical tools for modeling phase change problems, specifically focusing on the Stefan problem and fixed grid methods for PCMs in cement-based composites. Findings: The ACCM and HSM are preferred for finite element procedures because temperature is the sole dependent variable. The HSM is considered the best choice for finite element simulations and PCM analysis as it can be applied to gradual, sharp, and isothermal phase processes. The Enthalpy Method (EM) uses enthalpy to distinguish sensible and latent heat. The ACCM is simpler as it lumps sensible and latent heat, while HSM treats latent heat as a source term in a temperature-based equation. |
| Various Models (Single-phase additional heat source, Equivalent specific heat capacity (single/two-phase), Enthalpy (single/two-phase), Multiscale models) [322] | Not specified (General Numerical Methods) | Context: Reviews and analyzes various mathematical models for the thermal-hydraulic processes of microencapsulated phase change slurry (MEPCS). Findings: Enthalpy models are considered more flexible than additional heat source and effective specific heat capacity models because they do not require difficult-to-obtain input correlations. Two-phase models are generally more accurate than single-phase models for heterogeneous flow, but demand higher computational cost and may oversimplify the phase change inside the capsule. Multiscale models offer the highest accuracy and can describe non-linear behavior and subcooling effects, but are complex and currently less widely adopted. All macroscopic models reviewed assume a “homogenization temperature” inside the capsule, which limits their ability to capture non-linear phase change behavior. |
| Effective Heat Capacity Method (DSC Cp-T method) [49] | Modelica (Dymola) | Context: Investigates the design and evaluation of an integrated latent heat thermal energy storage (ILHTES) system for residential buildings, combining a PAHX with an air conditioning unit. Findings: This method provided heightened accuracy in effectively predicting both PCM temperature and air outlet temperature, outperforming both the standard effective heat capacity and enthalpy methods.5 The study’s long-term simulations (covering an entire cooling season) allowed for a comprehensive evaluation of the system’s efficiency, overcoming the limitations of short-duration CFD simulations. Using RT25 PCM in Budapest resulted in a 32.4% energy saving ratio (ESR), with RT25 generally outperforming other PCMs (RT18, RT20, RT27) due to its ability to leverage larger temperature differences with the nighttime outdoor environment for more efficient heat transfer and solidification. |
| Apparent Heat Capacity Method [327] | ISOLAB code (building simulation code) | Context: Empirical validation of a building thermal model that incorporates PCM into a complex roof structure. The model was integrated into a multi-zone building simulation code. Findings: The numerical thermal model successfully predicted the dynamic thermal behavior of PCM, showing encouraging results for various wall types (with or without PCM). The method employs a smoothed Heavisine function to manage the discontinuity in specific heat during the phase change. For proper simulation, it required the use of small, fixed time steps and careful adjustment of mesh size and solver settings. |
| PCM Benefit/Barrier | Relevant Building Code/Standard | Incentives/Programs | Remarks |
|---|---|---|---|
| Reduced peak cooling/heating loads [28,37,52] | PCM use helps achieve goals related to energy efficiency, such as those implied by the Building Energy Efficiency Standard (BEES). Guidelines like Indicator 7.1.2 of the UN SDGs emphasize efficient fuels and technology combinations for household energy use, including space heating, to ensure health benefits. | The application of PCMs for thermal comfort indirectly supports UN SDG 7.b.1, which relates to increasing the installed capacity of power plants generating electricity from renewable sources. Investment promotions in energy infrastructure and technology upgrades for sustainable energy services are relevant. | PCMs are used for thermal load shaving and shifting, reducing cooling/heating loads, and managing building material temperature. PCM integration can reduce peak cooling/heating loads and shift peak demand to off-peak hours, thereby alleviating pressure on the electrical grid. This can significantly reduce the reliance on mechanical heating and cooling systems. |
| Improved indoor thermal comfort [52,258,397,409] | ASHRAE 44 guidelines are used in analyses of discomfort hours. ASHRAE Standard 55-2004 is mentioned in the context of predicting comfort. The EN-ISO 52120 standard guides smart heating control with resetting temperature setpoints. | UN SDG 7 (affordable and clean energy), to which PCMs contribute, aims to ensure health benefits through efficient fuels and technology. | PCMs enhance thermal comfort by moderating indoor temperature fluctuations and maintaining stable conditions. They are essential for offering better temperature control, especially in buildings prone to overheating during summer. |
| Lower HVAC system size/operating costs [3,8,37,186,409] | PCM incorporation has shown better performance for cooling load reduction than for heating load reduction, impacting system sizing. Optimal PCM selection is highly dependent on site meteorological data and desired indoor temperature settings. | Potential annual energy savings of 5476.14 kWh, translating to a cost reduction of 1150 USD/year, and an estimated payback period of four years for PCM incorporation in external walls have been reported in a study. Cost savings in peak cooling loads and electricity cost savings (ECS) have been observed. | PCMs reduce energy consumption, leading to lower energy expenses and operational costs for heating and cooling systems. Energy savings up to 30% for wallboard-based PCM have been achieved. |
| Enhanced renewable integration (thermal storage) [17,52,62] | UN SDG 7 (affordable and clean energy) directly links to PCM’s contribution to promoting clean energy sources. PCM use in buildings allows them to meet energy efficiency goals and minimize negative environmental effects. | UN SDG 7 indicators specifically mention solar energy, solar PV, solar thermal energy, and solar heating applications as areas where PCM contributes. Investment promotions in energy infrastructure are key to supporting the adoption of renewable energy technologies. | PCMs are effective thermal energy storage media that can store and release heat during phase transitions. They are applied to enhance the thermal mass of building structures, enabling the harnessing of solar energy and reducing reliance on non-renewable sources. |
| Cost premium of PCM materials [17,37,71,410] | Cost-effectiveness is a crucial criterion for PCM selection and integration into buildings. | While some studies report a payback period of four years, others indicate payback periods ranging from 10 to 23.31 years. Thorough assessment and cost analysis are essential for the practicality and financial feasibility of overall building applications. | PCMs can be more expensive than conventional insulating materials, and their integration may require more engineering and construction work. Micro/nanoencapsulations are typically the most expensive PCM incorporation techniques. |
| Installation complexity (retrofits) [8,37,52,411] | Thermally Activated Building Systems (TABS), while enhancing the building envelope, cannot be installed in existing buildings as they require implementation during initial construction. | The application of PCM in retrofitting projects for energy-efficient transformation of existing structures is identified as a future scope to attain the UN SDGs. | PCM is typically integrated during the construction process or added as a separate layer within the building structure. While some PCM panels can be installed during the construction phase, they can also be directly attached during the retrofitting phase using adhesives or fasteners. |
Disclaimer/Publisher’s Note: The statements, opinions and data contained in all publications are solely those of the individual author(s) and contributor(s) and not of MDPI and/or the editor(s). MDPI and/or the editor(s) disclaim responsibility for any injury to people or property resulting from any ideas, methods, instructions or products referred to in the content. |
© 2025 by the authors. Licensee MDPI, Basel, Switzerland. This article is an open access article distributed under the terms and conditions of the Creative Commons Attribution (CC BY) license (https://creativecommons.org/licenses/by/4.0/).
Share and Cite
Rahman, I.U.; Manca, O.; Buonomo, B.; Bounib, M.; Rehman, S.U.; Salhab, H.; Caggiano, A.; Nardini, S. Assessment of Phase Change Materials Incorporation into Construction Commodities for Sustainable and Energy-Efficient Building Applications. Buildings 2025, 15, 3109. https://doi.org/10.3390/buildings15173109
Rahman IU, Manca O, Buonomo B, Bounib M, Rehman SU, Salhab H, Caggiano A, Nardini S. Assessment of Phase Change Materials Incorporation into Construction Commodities for Sustainable and Energy-Efficient Building Applications. Buildings. 2025; 15(17):3109. https://doi.org/10.3390/buildings15173109
Chicago/Turabian StyleRahman, Ihsan Ur, Oronzio Manca, Bernardo Buonomo, Meriem Bounib, Shafi Ur Rehman, Hala Salhab, Antonio Caggiano, and Sergio Nardini. 2025. "Assessment of Phase Change Materials Incorporation into Construction Commodities for Sustainable and Energy-Efficient Building Applications" Buildings 15, no. 17: 3109. https://doi.org/10.3390/buildings15173109
APA StyleRahman, I. U., Manca, O., Buonomo, B., Bounib, M., Rehman, S. U., Salhab, H., Caggiano, A., & Nardini, S. (2025). Assessment of Phase Change Materials Incorporation into Construction Commodities for Sustainable and Energy-Efficient Building Applications. Buildings, 15(17), 3109. https://doi.org/10.3390/buildings15173109

