Prediction Analysis of Pre-Camber for Continuous Girder Bridge Cantilever Casting Construction Based on DBO-CNN-BiLSTM-Attention Neural Network
Abstract
1. Introduction
2. Literature Review
3. Design of the DBO-CNN-LSTM-Attention Neural Network Model
3.1. Convolutional Neural Network (CNN)
3.2. BiLSTM Network
3.3. Attention Mechanism
3.4. DBO Algorithm
3.4.1. Principle and Process of DBO Algorithm
3.4.2. Time Complexity of DBO Algorithm
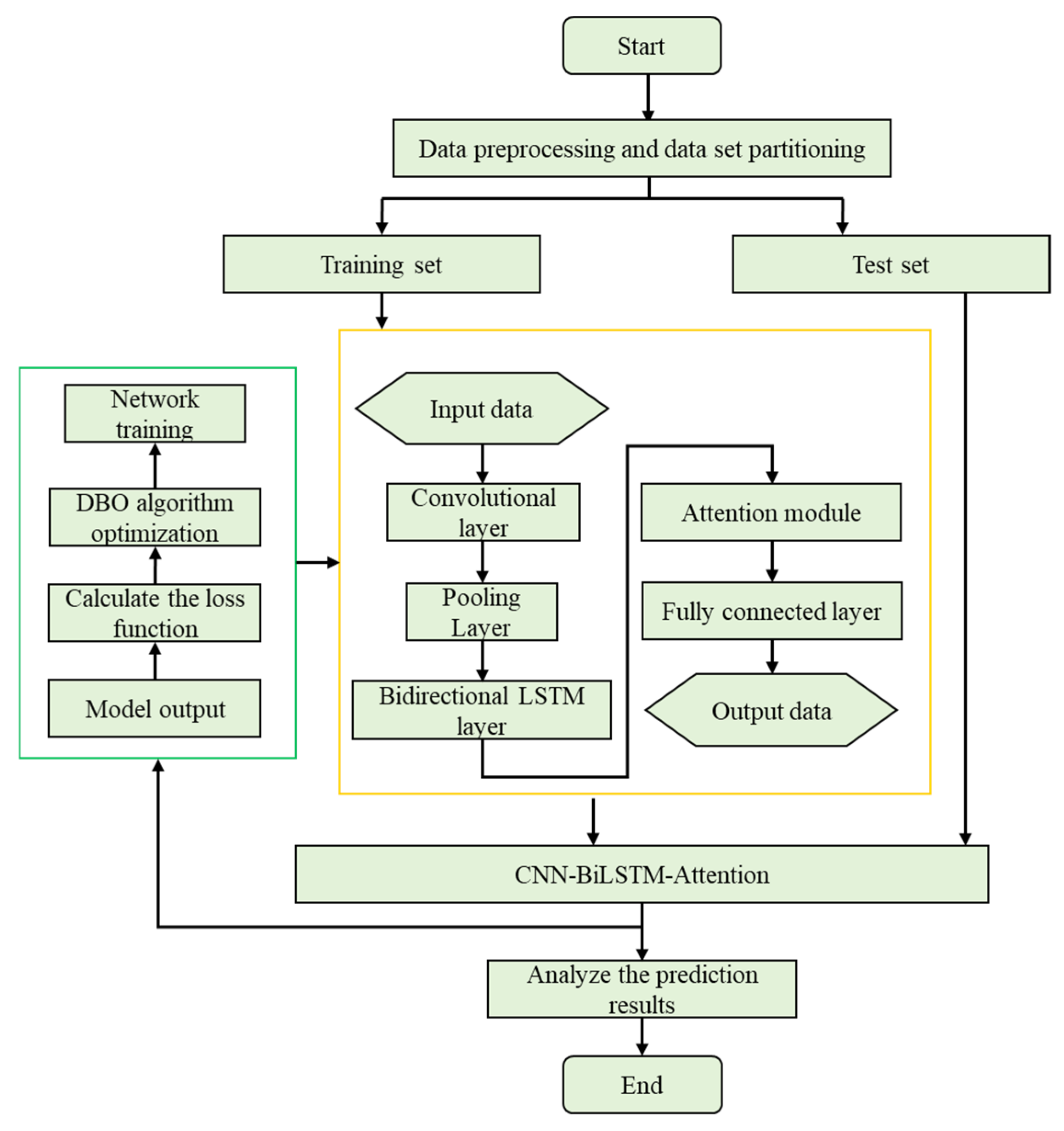
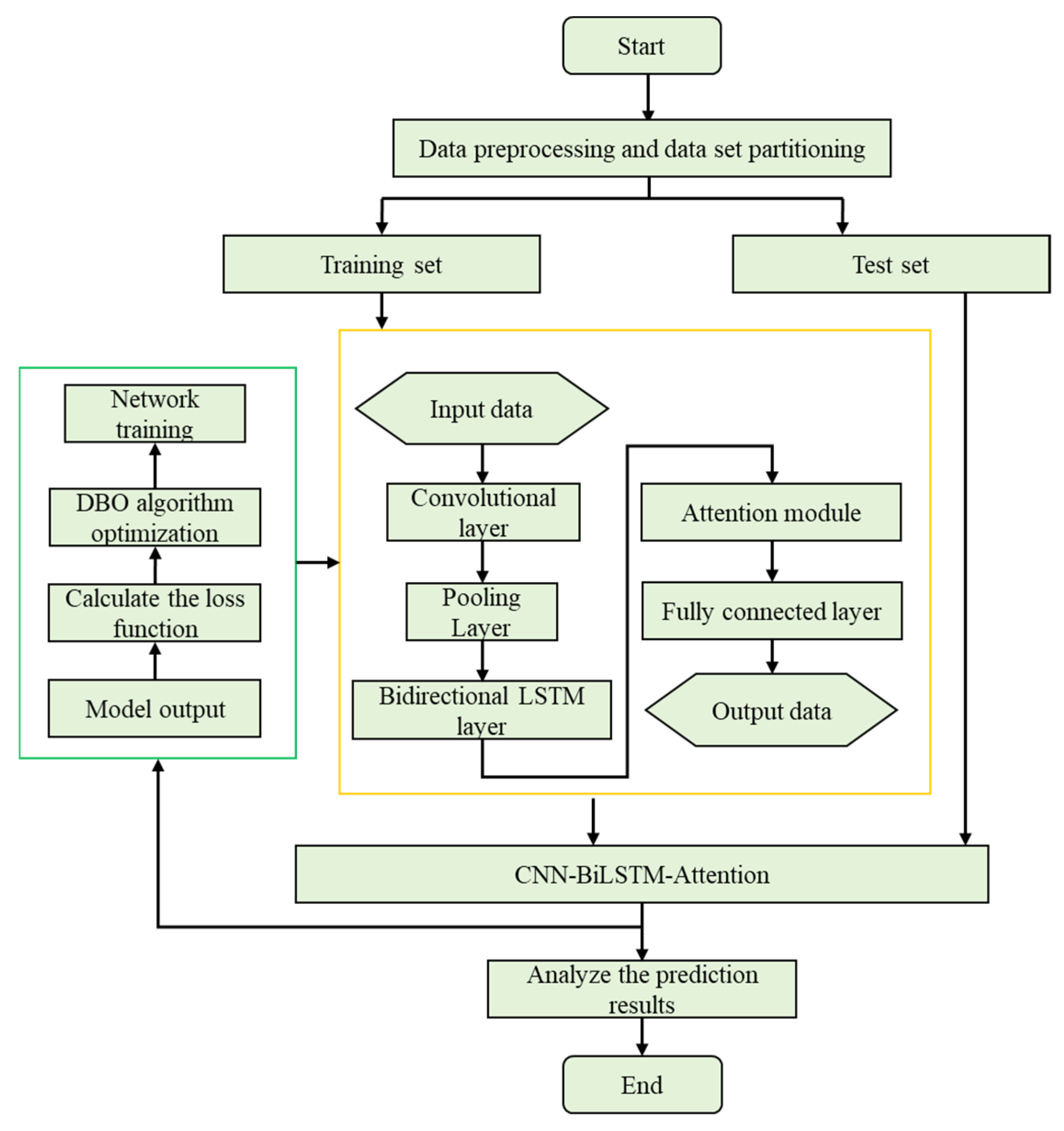
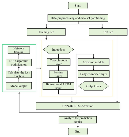
3.5. Framework of Pre-Camber Prediction Method Based on CNN-BiLSTM-Attention Neural Network Optimized by DBO
3.6. Evaluation Criteria
4. Model Training and Prediction Results Discussion
4.1. Parameter Selection and Data Preprocessing
- (1)
- Shuffle the dataset: Shuffling the dataset helps the model better learn the statistical properties of the data, preventing the model from overly depending on specific data sequences and thereby improving its generalization ability.
- (2)
- Extract features and target values: Separating the features and target values in the dataset helps the model better understand the relationship between inputs and outputs, thus making more accurate predictions.
- (3)
- Split into training and testing sets: Splitting the data into training and testing sets in a 9:1 ratio allows evaluation of the model’s performance on unseen data. The training set is used to train the model, while the testing set is used to evaluate the model’s generalization ability.
- (4)
- Normalize features and target values: Normalizing the data scales the values to a similar range, which helps accelerate model convergence and improve its stability.
4.2. DBO Algorithm Optimizes CNN-BiLSTM-Attention
4.3. Discussion of Prediction Results
5. Application of CNN-BiLSTM-Attention Neural Network Model on Cantilever Casting Continuous Girder Bridge
5.1. Bridge Description
5.2. Application of Prediction Model
6. Conclusions
- (1)
- This paper integrates an attention mechanism and combines CNN and BiLSTM networks to propose a CNN-BiLSTM-Attention prediction model optimized by the DBO algorithm. The model utilizes seven parameter, including the cantilever length, concrete unit weight, and concrete elastic modulus as input features, comprehensively taking into account various factors that affect bridge pre-camber.
- (2)
- Compared with four other prediction algorithms, the CNN-BiLSTM-Attention model proposed in this paper performs the best on the pre-camber dataset. Specifically, the model achieves an MAE (Mean Absolute Error) of 2.76 mm, RMSE (Root Mean Square Error) of 3.47 mm, and MAPE (Mean Absolute Percentage Error) of 0.70%. In terms of the MAE, RMSE, and MAPE, for these three evaluation metrics, the model outperforms the other four models, demonstrating higher prediction accuracy and stronger generalization ability.
- (3)
- Applying the trained model to predict the pre-camber of the girder section under construction results in small errors between predicted and actual values. The model demonstrates high prediction accuracy, with RMSE, MAE, and MAPE values of 2.10 mm, 1.73 mm, and 0.23%, respectively. This model exhibits strong applicability for complex engineering systems, providing new insights for intelligent control in bridge construction.
Author Contributions
Funding
Data Availability Statement
Acknowledgments
Conflicts of Interest
References
- Hu, F.; Huang, P.; Dong, F.; Blanchet, A. Stability Safety Assessment of Long-Span Continuous Girder Bridges in Cantilever Construction. J. Intell. Fuzzy Syst. 2018, 35, 4027–4035. [Google Scholar] [CrossRef]
- Ouyang, Y.; Huang, J.; Song, K. Development of Rhombus Hanging Basket Walking Track Robot for Cantilever Casting Construction in Bridges. Appl. Sci. 2023, 13, 10635. [Google Scholar] [CrossRef]
- Breccolotti, M. Eigenfrequencies of Continuous Prestressed Concrete Bridges Subjected to Prestress Losses. Structures 2020, 25, 138–146. [Google Scholar] [CrossRef]
- Pregnolato, M. Bridge Safety Is Not for Granted-A Novel Approach to Bridge Management. Eng. Struct. 2019, 196, 109193. [Google Scholar] [CrossRef]
- Yoshida, I.; Sekiya, H.; Wada, R.; Ohno, T.; Morichika, S.; Yasuda, A.; Yoshiura, N. Preliminary Field Estimation of Vertical Displacements of Prestressed Concrete Bridges under Construction Based on Measured Strains and Inclinations. Structures 2024, 65, 106651. [Google Scholar] [CrossRef]
- Jeon, J.-C.; Lee, H.-H. Development of Displacement Estimation Method of Girder Bridges Using Measured Strain Signal Induced by Vehicular Loads. Eng. Struct. 2019, 186, 203–215. [Google Scholar] [CrossRef]
- Chen, F.; Liu, X.; Zhang, H.; Luo, Y.; Lu, N.; Liu, Y.; Xiao, X. Assessment of Fatigue Crack Propagation and Lifetime of Double-Sided U-Rib Welds Considering Welding Residual Stress Relaxation. Ocean Eng. 2025, 332, 121400. [Google Scholar] [CrossRef]
- Zhang, H.; Liu, H.; Deng, Y.; Cao, Y.; He, Y.; Liu, Y.; Deng, Y. Fatigue Behavior of High-Strength Steel Wires Considering Coupled Effect of Multiple Corrosion-Pitting. Corros. Sci. 2025, 244, 112633. [Google Scholar] [CrossRef]
- Zhang, H.; Liu, H.; Kuai, H. Stress Intensity Factor Analysis for Multiple Cracks in Orthotropic Steel Decks Rib-to-Floorbeam Weld Details under Vehicles Loading. Eng. Fail. Anal. 2024, 164, 108705. [Google Scholar] [CrossRef]
- Mante, D.M.; Barnes, R.W.; Isbiliroglu, L.; Hofrichter, A.; Schindler, A.K. Effective Strategies for Improving Camber Predictions in Precast, Prestressed Concrete Bridge Girders. Transp. Res. Rec. J. Transp. Res. Board 2019, 2673, 342–354. [Google Scholar] [CrossRef]
- Robertson, I.N. Prediction of Vertical Deflections for a Long-Span Prestressed Concrete Bridge Structure. Eng. Struct. 2005, 27, 1820–1827. [Google Scholar] [CrossRef]
- Yao, S.; Peng, B.; Wang, L.; Chen, H. Estimation Formula of Finished Bridge Pre-Camber in Continuous Rigid-Frame Bridges. Sci. Rep. 2022, 12, 16034. [Google Scholar] [CrossRef]
- Zhang, Y.B.; Liu, D.P. Research on Setting of Pre-Camber of Long-Span Continuous Rigid Frame Bridge with High Piers. Adv. Mater. Res. 2011, 255–260, 821–825. [Google Scholar] [CrossRef]
- Tian, Y.; Zhang, J.; Xia, Q.; Li, P. Flexibility Identification and Deflection Prediction of a Three-Span Concrete Box Girder Bridge Using Impacting Test Data. Eng. Struct. 2017, 146, 158–169. [Google Scholar] [CrossRef]
- Deng, Y.; Ju, H.; Zhong, G.; Li, A. Data Quality Evaluation for Bridge Structural Health Monitoring Based on Deep Learning and Frequency-Domain Information. Struct. Health Monit. 2023, 22, 2925–2947. [Google Scholar] [CrossRef]
- Ju, H.; Shi, H.; Shen, W.; Deng, Y. An Accurate and Low-Cost Vehicle-Induced Deflection Prediction Framework for Long-Span Bridges Using Deep Learning and Monitoring Data. Eng. Struct. 2024, 310, 118094. [Google Scholar] [CrossRef]
- Zhao, H.; Ding, Y.; Li, A.; Ren, Z.; Yang, K. Live-Load Strain Evaluation of the Prestressed Concrete Box-Girder Bridge Using Deep Learning and Clustering. Struct. Health Monit. 2020, 19, 1051–1063. [Google Scholar] [CrossRef]
- Xayasouk, T.; Lee, H.; Lee, G. Air Pollution Prediction Using Long Short-Term Memory (LSTM) and Deep Autoencoder (DAE) Models. Sustainability 2020, 12, 2570. [Google Scholar] [CrossRef]
- Liu, D.-R.; Hsu, Y.-K.; Chen, H.-Y.; Jau, H.-J. Air Pollution Prediction Based on Factory-Aware Attentional LSTM Neural Network. Computing 2021, 103, 75–98. [Google Scholar] [CrossRef]
- Fong, I.H.; Li, T.; Fong, S.; Wong, R.K.; Tallón-Ballesteros, A.J. Predicting Concentration Levels of Air Pollutants by Transfer Learning and Recurrent Neural Network. Knowl.-Based Syst. 2020, 192, 105622. [Google Scholar] [CrossRef]
- Abubakr, M.; Rady, M.; Badran, K.; Mahfouz, S.Y. Application of Deep Learning in Damage Classification of Reinforced Concrete Bridges. Ain Shams Eng. J. 2024, 15, 102297. [Google Scholar] [CrossRef]
- Moon, H.S.; Hwang, Y.K.; Kim, M.K.; Kang, H.-T.; Lim, Y.M. Application of Artificial Neural Network to Predict Dynamic Displacements from Measured Strains for a Highway Bridge under Traffic Loads. J. Civ. Struct. Health Monit. 2022, 12, 117–126. [Google Scholar] [CrossRef]
- Marasco, G.; Oldani, F.; Chiaia, B.; Ventura, G.; Dominici, F.; Rossi, C.; Iacobini, F.; Vecchi, A. Machine Learning Approach to the Safety Assessment of a Prestressed Concrete Railway Bridge. Struct. Infrastruct. Eng. 2022, 20, 566–580. [Google Scholar] [CrossRef]
- Shan, J.; Zhang, X.; Liu, Y.; Zhang, C.; Zhou, J. Deformation Prediction of Large-Scale Civil Structures Using Spatiotemporal Clustering and Empirical Mode Decomposition-Based Long Short-Term Memory Network. Autom. Constr. 2024, 158, 105222. [Google Scholar] [CrossRef]
- Xu, Z.; Chen, J.; Shen, J.; Xiang, M. Recursive Long Short-Term Memory Network for Predicting Nonlinear Structural Seismic Response. Eng. Struct. 2022, 250, 113406. [Google Scholar] [CrossRef]
- Li, X.; Zhang, W.; Ding, Q. Deep Learning-Based Remaining Useful Life Estimation of Bearings Using Multi-Scale Feature Extraction. Reliab. Eng. Syst. Saf. 2019, 182, 208–218. [Google Scholar] [CrossRef]
- Hu, K.; Wu, X. Mode Shape Prediction Based on Convolutional Neural Network and Autoencoder. Structures 2022, 40, 127–137. [Google Scholar] [CrossRef]
- Elmaz, F.; Eyckerman, R.; Casteels, W.; Latré, S.; Hellinckx, P. CNN-LSTM Architecture for Predictive Indoor Temperature Modeling. Build. Environ. 2021, 206, 108327. [Google Scholar] [CrossRef]
- Wang, X.; Bai, Y.; Liu, X. Prediction of Railroad Track Geometry Change Using a Hybrid CNN-LSTM Spatial-Temporal Model. Adv. Eng. Inform. 2023, 58, 102235. [Google Scholar] [CrossRef]
- Méndez, M.; Merayo, M.G.; Núñez, M. Long-Term Traffic Flow Forecasting Using a Hybrid CNN-BiLSTM Model. Eng. Appl. Artif. Intell. 2023, 121, 106041. [Google Scholar] [CrossRef]
- Feng, H.; Huang, S.; Zhou, D.-X. Generalization Analysis of CNNs for Classification on Spheres. IEEE Trans. Neural Netw. Learn. Syst. 2023, 34, 6200–6213. [Google Scholar] [CrossRef] [PubMed]
- Sayeed, A.; Choi, Y.; Eslami, E.; Lops, Y.; Roy, A.; Jung, J. Using a Deep Convolutional Neural Network to Predict 2017 Ozone Concentrations, 24 Hours in Advance. Neural Netw. 2020, 121, 396–408. [Google Scholar] [CrossRef] [PubMed]
- Jin, Y.; Lee, S.M. Sampled-Data State Estimation for LSTM. IEEE Trans. Neural Netw. Learn. Syst. 2025, 36, 2300–2313. [Google Scholar] [CrossRef] [PubMed]
- Suebsombut, P.; Sekhari, A.; Sureephong, P.; Belhi, A.; Bouras, A. Field Data Forecasting Using LSTM and Bi-LSTM Approaches. Appl. Sci. 2021, 11, 11820. [Google Scholar] [CrossRef]
- Fang, P.; Zhou, J.; Roy, S.K.; Ji, P.; Petersson, L.; Harandi, M.T. Attention in Attention Networks for Person Retrieval. IEEE Trans. Pattern Anal. Mach. Intell. 2021, 44, 4626–4641. [Google Scholar] [CrossRef]
- Xue, J.; Shen, B. Dung Beetle Optimizer: A New Meta-Heuristic Algorithm for Global Optimization. J. Supercomput. 2023, 79, 7305–7336. [Google Scholar] [CrossRef]
- Wang, X. Study on Technology of (72+128+72) m Prestressed Concrete Continuous Beam Bridge Construction Control; Shijiazhuang Tiedao University: Shijiazhuang, China, 2020. [Google Scholar]
- Li, P. Deformation Prediction Method for Cantilever Construction of Long-Span Continuous Rigid Frame Bridge; Beijing Jiaotong University: Beijing, China, 2021. [Google Scholar]
- Xiao, J. Research on Cantilever Construction Control and Temperature Effects of Long Span PC Continuous Beam Bridge; Southwest Jiaotong University: Chengdu, China, 2018. [Google Scholar]
- Chen, Y. Study on Cantilever Casting Technology for Geometric and Mechanical Performance of The Long-Span Prestressed Concrete Continuous Rigid Frame Bridge; Southeast University: Nanjing, China, 2018. [Google Scholar]
- Zhang, Y. Study on the Construction Control of Large-Span Prestressed Continuous Girder Bridge; Hefei University of Technology: Hefei, China, 2023. [Google Scholar]
- Chen, D.S.; Jain, R.C. A Robust Backpropagation Learning Algorithm for Function Approximation. IEEE Trans. Neural Netw. 1994, 5, 467–479. [Google Scholar] [CrossRef]
- Han, S.; Kim, H.; Lee, Y.-S. Double Random Forest. Mach. Learn. 2020, 109, 1569–1586. [Google Scholar] [CrossRef]










| Bridge Name and Hole Span Arrangement/m | L (m) | E (104 MPa) | L (m) | γ (kN/m3) | P (kN/m) | W (m) | w (m) | y (mm) |
|---|---|---|---|---|---|---|---|---|
| Zhuisanhe Bridge | −36.75 | 3.5 | 4 | 26 | 84.185 | 16.75 | 11.35 | 17.0 |
| 41.5 + 70 + 41.5 | −32.75 | 3.5 | 4 | 26 | 84.185 | 16.75 | 11.35 | 19.9 |
| −28.75 | 3.5 | 4 | 26 | 84.185 | 16.75 | 11.35 | 21.2 | |
| −24.75 | 3.5 | 4 | 26 | 84.185 | 16.75 | 11.35 | 20.9 | |
| −20.75 | 3.5 | 3 | 26 | 84.185 | 16.75 | 11.35 | 19.7 | |
| −17.75 | 3.5 | 3 | 26 | 84.185 | 16.75 | 11.35 | 17.5 | |
| −14.75 | 3.5 | 3 | 26 | 84.185 | 16.75 | 11.35 | 14.5 | |
| −11.75 | 3.5 | 3 | 26 | 84.185 | 16.75 | 11.35 | 10.6 | |
| −8.75 | 3.5 | 3.25 | 26 | 84.185 | 16.75 | 11.35 | 5.3 | |
| 5.5 | 3.5 | 5.5 | 26 | 84.185 | 16.75 | 11.35 | 0 | |
| 8.75 | 3.5 | 3.25 | 26 | 84.185 | 16.75 | 11.35 | 5.7 | |
| 11.75 | 3.5 | 3 | 26 | 84.185 | 16.75 | 11.35 | 11.8 | |
| 14.75 | 3.5 | 3 | 26 | 84.185 | 16.75 | 11.35 | 16.9 | |
| 17.75 | 3.5 | 3 | 26 | 84.185 | 16.75 | 11.35 | 21.4 | |
| 20.75 | 3.5 | 3 | 26 | 84.185 | 16.75 | 11.35 | 25.3 | |
| 24.75 | 3.5 | 4 | 26 | 84.185 | 16.75 | 11.35 | 28.6 | |
| 28.75 | 3.5 | 4 | 26 | 84.185 | 16.75 | 11.35 | 32.1 | |
| 32.75 | 3.5 | 4 | 26 | 84.185 | 16.75 | 11.35 | 34.5 | |
| 36.75 | 3.5 | 4 | 26 | 84.185 | 16.75 | 11.35 | 36 | |
| Ningyongjiang Extra-large Bridge | −84 | 3.55 | 1 | 26.5 | 80.000 | 9.0 | 6.5 | 30 |
| 92 + 168 + 92 | −83 | 3.55 | 4 | 26.5 | 80.000 | 9.0 | 6.5 | 29.89 |
| −79 | 3.55 | 4 | 26.5 | 80.000 | 9.0 | 6.5 | 29.66 | |
| −75 | 3.55 | 4 | 26.5 | 80.000 | 9.0 | 6.5 | 29.28 | |
| −71 | 3.55 | 4 | 26.5 | 80.000 | 9.0 | 6.5 | 28.77 | |
| −67 | 3.55 | 4 | 26.5 | 80.000 | 9.0 | 6.5 | 28.31 | |
| −63 | 3.55 | 4 | 26.5 | 80.000 | 9.0 | 6.5 | 27.34 | |
| −59 | 3.55 | 4 | 26.5 | 80.000 | 9.0 | 6.5 | 26.42 | |
| −55 | 3.55 | 4 | 26.5 | 80.000 | 9.0 | 6.5 | 25.37 | |
| −51 | 3.55 | 4 | 26.5 | 80.000 | 9.0 | 6.5 | 24.18 | |
| −47 | 3.55 | 4 | 26.5 | 80.000 | 9.0 | 6.5 | 22.85 | |
| −43 | 3.55 | 4 | 26.5 | 80.000 | 9.0 | 6.5 | 21.39 | |
| −39 | 3.55 | 4 | 26.5 | 80.000 | 9.0 | 6.5 | 19.79 | |
| −35 | 3.55 | 3.5 | 26.5 | 80.000 | 9.0 | 6.5 | 18.28 | |
| −31.5 | 3.55 | 3.5 | 26.5 | 80.000 | 9.0 | 6.5 | 16.67 | |
| −28 | 3.55 | 3.5 | 26.5 | 80.000 | 9.0 | 6.5 | 14.95 | |
| −24.5 | 3.55 | 3.5 | 26.5 | 80.000 | 9.0 | 6.5 | 13.13 | |
| −21 | 3.55 | 3 | 26.5 | 80.000 | 9.0 | 6.5 | 11.48 | |
| −18 | 3.55 | 3 | 26.5 | 80.000 | 9.0 | 6.5 | 9.76 | |
| −15 | 3.55 | 3 | 26.5 | 80.000 | 9.0 | 6.5 | 7.96 | |
| −12 | 3.55 | 2.5 | 26.5 | 80.000 | 9.0 | 6.5 | 6.40 | |
| −9.5 | 3.55 | 2.5 | 26.5 | 80.000 | 9.0 | 6.5 | 4.79 | |
| −7 | 3.55 | 3 | 26.5 | 80.000 | 9.0 | 6.5 | 2.79 | |
| 4 | 3.55 | 4 | 26.5 | 80.000 | 9.0 | 6.5 | 0 | |
| 7 | 3.55 | 3 | 26.5 | 80.000 | 9.0 | 6.5 | 2.79 | |
| 9.5 | 3.55 | 2.5 | 26.5 | 80.000 | 9.0 | 6.5 | 4.79 | |
| 12 | 3.55 | 2.5 | 26.5 | 80.000 | 9.0 | 6.5 | 6.40 | |
| 15 | 3.55 | 3 | 26.5 | 80.000 | 9.0 | 6.5 | 7.96 | |
| 18 | 3.55 | 3 | 26.5 | 80.000 | 9.0 | 6.5 | 9.76 | |
| 21 | 3.55 | 3 | 26.5 | 80.000 | 9.0 | 6.5 | 11.48 | |
| 24.5 | 3.55 | 3.5 | 26.5 | 80.000 | 9.0 | 6.5 | 13.13 | |
| 28 | 3.55 | 3.5 | 26.5 | 80.000 | 9.0 | 6.5 | 14.95 | |
| 31.5 | 3.55 | 3.5 | 26.5 | 80.000 | 9.0 | 6.5 | 16.67 | |
| 35 | 3.55 | 3.5 | 26.5 | 80.000 | 9.0 | 6.5 | 18.28 | |
| 39 | 3.55 | 4 | 26.5 | 80.000 | 9.0 | 6.5 | 19.79 | |
| 43 | 3.55 | 4 | 26.5 | 80.000 | 9.0 | 6.5 | 21.39 | |
| 47 | 3.55 | 4 | 26.5 | 80.000 | 9.0 | 6.5 | 22.85 | |
| 51 | 3.55 | 4 | 26.5 | 80.000 | 9.0 | 6.5 | 24.18 | |
| 55 | 3.55 | 4 | 26.5 | 80.000 | 9.0 | 6.5 | 25.37 | |
| 59 | 3.55 | 4 | 26.5 | 80.000 | 9.0 | 6.5 | 26.42 | |
| 63 | 3.55 | 4 | 26.5 | 80.000 | 9.0 | 6.5 | 27.34 | |
| 67 | 3.55 | 4 | 26.5 | 80.000 | 9.0 | 6.5 | 28.31 | |
| 71 | 3.55 | 4 | 26.5 | 80.000 | 9.0 | 6.5 | 28.77 | |
| 75 | 3.55 | 4 | 26.5 | 80.000 | 9.0 | 6.5 | 29.28 | |
| 79 | 3.55 | 4 | 26.5 | 80.000 | 9.0 | 6.5 | 29.66 | |
| 83 | 3.55 | 4 | 26.5 | 80.000 | 9.0 | 6.5 | 29.89 | |
| 84 | 3.55 | 1 | 26.5 | 80.000 | 9.0 | 6.5 | 30 |
| Parameters | Optimal Value |
|---|---|
| Optimal number of neurons | 50 |
| Optimal initial learning rate | 0.0049 |
| Optimal learning rate decay factor | 0.0059 |
| Model | RMSE (mm) | MAE (mm) | MAPE (%) |
|---|---|---|---|
| PSO-CA-BiLSTM | 4.55 | 3.61 | 8.24 |
| GWO-CA-BiLSTM | 4.7 | 3.83 | 9.65 |
| DBO-CA-BiLSTM | 3.47 | 2.76 | 0.70 |
| Model | RMSE (mm) | MAE (mm) | MAPE (%) |
|---|---|---|---|
| RF | 8.66 | 5.66 | 18.15 |
| BP | 7.50 | 5.95 | 13.28 |
| BiLSTM | 14.24 | 11.08 | 26.64 |
| C-BiLSTM | 10.56 | 8.11 | 10.69 |
| CA-BiLSTM | 3.47 | 2.76 | 0.70 |
Disclaimer/Publisher’s Note: The statements, opinions and data contained in all publications are solely those of the individual author(s) and contributor(s) and not of MDPI and/or the editor(s). MDPI and/or the editor(s) disclaim responsibility for any injury to people or property resulting from any ideas, methods, instructions or products referred to in the content. |
© 2025 by the authors. Licensee MDPI, Basel, Switzerland. This article is an open access article distributed under the terms and conditions of the Creative Commons Attribution (CC BY) license (https://creativecommons.org/licenses/by/4.0/).
Share and Cite
Zhang, J.; Liu, H.; Gong, X.; Lei, M.; Chen, Z. Prediction Analysis of Pre-Camber for Continuous Girder Bridge Cantilever Casting Construction Based on DBO-CNN-BiLSTM-Attention Neural Network. Buildings 2025, 15, 2159. https://doi.org/10.3390/buildings15132159
Zhang J, Liu H, Gong X, Lei M, Chen Z. Prediction Analysis of Pre-Camber for Continuous Girder Bridge Cantilever Casting Construction Based on DBO-CNN-BiLSTM-Attention Neural Network. Buildings. 2025; 15(13):2159. https://doi.org/10.3390/buildings15132159
Chicago/Turabian StyleZhang, Jinyang, Haiqing Liu, Xiangen Gong, Ming Lei, and Zimu Chen. 2025. "Prediction Analysis of Pre-Camber for Continuous Girder Bridge Cantilever Casting Construction Based on DBO-CNN-BiLSTM-Attention Neural Network" Buildings 15, no. 13: 2159. https://doi.org/10.3390/buildings15132159
APA StyleZhang, J., Liu, H., Gong, X., Lei, M., & Chen, Z. (2025). Prediction Analysis of Pre-Camber for Continuous Girder Bridge Cantilever Casting Construction Based on DBO-CNN-BiLSTM-Attention Neural Network. Buildings, 15(13), 2159. https://doi.org/10.3390/buildings15132159

