Stakeholder Mapping and Analysis of Off-Site Construction Projects: Utilizing a Power–Interest Matrix and the Fuzzy Logic Theory
Abstract
1. Introduction
2. Literature Review
2.1. Project Stakeholders and Stakeholder Management
2.2. OSC Project Stakeholders
2.3. Stakeholder Analysis and Mapping
- Key players who have high power and interest in influencing the implementation of OSC projects;
- Keep satisfied those who possess high power but demonstrate low interest in OSC projects. Managing stakeholders in this category can be particularly challenging;
- Keep informed those who display a high level of interest but wield little power in the implementation of OSC projects;
- Minimal effort is required to manage stakeholders who possess limited power and show low interest in OSC projects.
2.4. Research Gap
3. Research Methodology
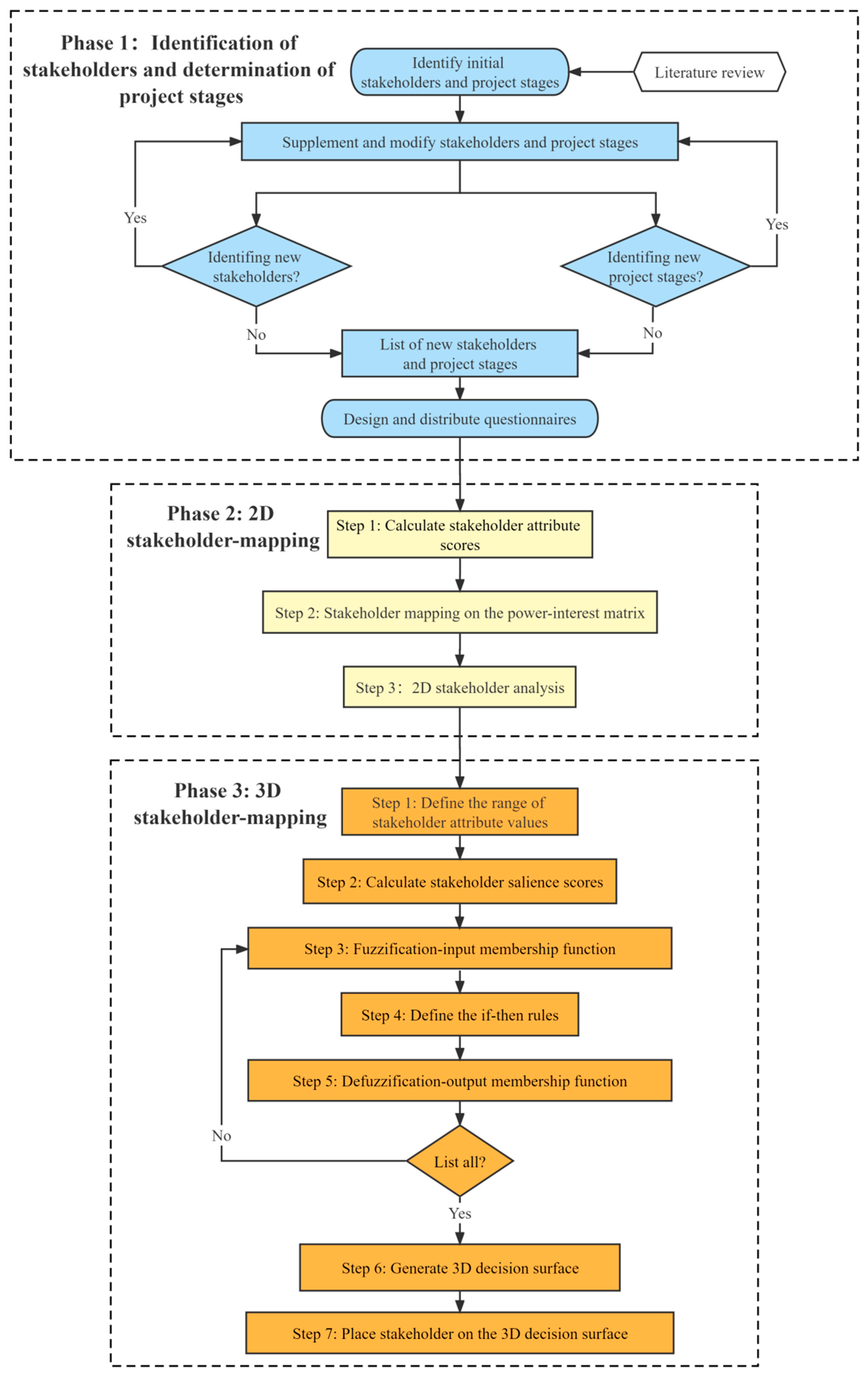
3.1. Research Process
3.2. Data Collection
3.3. Data Analysis
3.3.1. 2D Data Analysis
3.3.2. 3D Data Analysis
4. Research Results
4.1. Descriptive Analysis
4.2. 2D Stakeholder Mapping
4.3. 3D Stakeholder Mapping
4.3.1. Conceptual Design and Feasibility Study Stage
4.3.2. Detailed Design Stage
4.3.3. Prefabrication and Construction Stage
4.3.4. Completion Stage
4.3.5. Operation and Maintenance
5. Discussions
5.1. Key Players of OSC Projects
5.2. Stakeholders with Minimal Effort or Involvement
5.3. Other Stakeholders
6. Conclusions
Author Contributions
Funding
Institutional Review Board Statement
Informed Consent Statement
Data Availability Statement
Conflicts of Interest
References
- Taylor, M.D. A definition and valuation of the UK offsite construction sector. Constr. Manag. Econ. 2010, 28, 885–896. [Google Scholar] [CrossRef]
- Lim, Y.W.; Ling, P.C.H.; Tan, C.S.; Chong, H.Y.; Thurairajah, A. Planning and coordination of modular construction. Autom. Constr. 2022, 141, 104455. [Google Scholar] [CrossRef]
- Jiang, R.; Mao, C.; Hou, L.; Wu, C.; Tan, J. A SWOT analysis for promoting off-site construction under the backdrop of China’s new urbanisation. J. Clean Prod. 2018, 173, 225–234. [Google Scholar] [CrossRef]
- Gan, X.; Chang, R.; Zuo, J.; Wen, T.; Zillante, G. Barriers to the transition towards off-site construction in China: An Interpretive structural modeling approach. J. Clean Prod. 2018, 197, 8–18. [Google Scholar] [CrossRef]
- Project Management Institute. The Standard for Project Management and a Guide to the Project Management Body of Knowledge (PMBOK Guide); Project Management Institute: Newtown Square, PA, USA, 2021. [Google Scholar]
- Teng, Y.; Mao, C.; Liu, G.; Wang, X. Analysis of stakeholder relationships in the industry chain of industrialized building in China. J. Clean Prod. 2017, 152, 387–398. [Google Scholar] [CrossRef]
- Project Management Institute. Project Management Institute. Project stakeholder management. In A Guide to the Project Management Body of Knowledge, 6th ed.; Project Management Institute: Newtown Square, PA, USA, 2017; pp. 503–536. [Google Scholar]
- Hu, X.; Chong, H.Y.; Wang, X.; London, K. Understanding stakeholders in off-Site manufacturing: A literature review. J. Constr. Eng. Manag. 2019, 145, 03119003. [Google Scholar] [CrossRef]
- Yu, T.; Man, Q.; Wang, Y.; Shen, G.Q.; Hong, J.; Zhang, J.; Zhong, J. Evaluating different stakeholder impacts on the occurrence of quality defects in offsite construction projects: A Bayesian-network-based model. J. Clean Prod. 2019, 241, 118390. [Google Scholar] [CrossRef]
- Newcombe, R. From client to project stakeholders: A stakeholder mapping approach. Constr. Manag. Econ. 2003, 21, 841–848. [Google Scholar] [CrossRef]
- Eskafi, M.; Fazeli, R.; Dastgheib, A.; Taneja, P.; Ulfarsson, G.F.; Thorarinsdottir, R.I.; Stefansson, G. Stakeholder salience and prioritization for port master planning, a case study of the multi-purpose Port of Isafjordur in Iceland. Eur. J. Transport. Infrastruct. Res. 2019, 19, 214–260. [Google Scholar] [CrossRef]
- Mitchell, R.K.; Agle, B.R.; Wood, D.J. Toward a theory of stakeholder identification and salience: Defining the principle of who and what really counts. Acad. Manag. Rev. 1997, 22, 853–886. [Google Scholar] [CrossRef]
- Salancik, G.R.; Jeffrey, P. The bases and use of power in organizational decision making: The case of a university. Adm. Sci. Q. 1974, 19, 453–473. [Google Scholar] [CrossRef]
- Maley, C.H. Project Management Concepts, Methods, and Techniques; Auerbach Publications: New York, NY, USA, 2012. [Google Scholar] [CrossRef]
- Elsaid, A.; Salem, R.; Abdul-Kade, H. A dynamic stakeholder classification and prioritization based on hybrid rough-fuzzy method. J. Softw. Eng. 2017, 11, 143–159. [Google Scholar] [CrossRef][Green Version]
- Nguyen, B.N.; London, K.; Zhang, P. Stakeholder relationships in off-site construction: A systematic literature review. Smart Sustain. Built Environ. 2022, 11, 765–791. [Google Scholar] [CrossRef]
- Derakhshan, R.; Turner, R.; Mancini, M. Project governance and stakeholders: A literature review. Int. J. Proj. Manag. 2019, 37, 98–116. [Google Scholar] [CrossRef]
- Albert, M.; Balve, P.; Spang, K. Evaluation of project success: A structured literature review. Int. J. Manag. Proj. Bus. 2017, 10, 796–821. [Google Scholar] [CrossRef]
- Vaaland, T.I. Improving project collaboration: Start with the conflicts. Int. J. Proj. Manag. 2004, 22, 447–454. [Google Scholar] [CrossRef]
- Ward, S.; Chapman, C. Stakeholders and uncertainty management in projects. Constr. Manag. Econ. 2008, 26, 563–577. [Google Scholar] [CrossRef]
- Wang, Y.; Ye, S.N.; Yang, F.; Zuo, J.; Rameezdeen, R. How information gaining affects public acceptance in large-scale infrastructure projects: A comparative case study. Environ. Impact Assess. Rev. 2022, 97, 106915. [Google Scholar] [CrossRef]
- Aaltonen, K.; Kujala, J. Towards an improved understanding of project stakeholder landscapes. Int. J. Proj. Manag. 2016, 34, 1537–1552. [Google Scholar] [CrossRef]
- Yang, J.; Shen, G.Q.; Ho, M.F.; Drew, D.S.; Chan, A.P.C. Exploring critical success factors for stakeholder management in construction projects. J. Civ. Eng. Manag. 2009, 15, 337–348. [Google Scholar] [CrossRef]
- Yang, R.J.; Shen, G.Q.P. Framework for stakeholder management in construction projects. J. Manag. Eng. 2015, 31, 04014064. [Google Scholar] [CrossRef]
- Karlsen, J. Project stakeholder management. Eng. Manag. J. 2002, 14, 19–24. [Google Scholar] [CrossRef]
- Mok, K.Y.; Shen, G.Q.; Yang, J. Stakeholder management studies in mega construction projects: A review and future directions. Int. J. Proj. Manag. 2015, 33, 446–457. [Google Scholar] [CrossRef]
- Li, L.; Luan, H.Y.; Yin, X.F.; Dou, Y.D.; Yuan, M.Q.; Li, Z.F. Understanding sustainability in off-site construction management: State of the art and future directions. J. Constr. Eng. Manag. 2022, 148, 03122008. [Google Scholar] [CrossRef]
- Hu, X.; Chong, H.Y. Environmental sustainability of off-site manufacturing: A literature review. Eng. Constr. Archit. Manag. 2021, 28, 332–350. [Google Scholar] [CrossRef]
- London, K.; Pablo, Z. An actor–network theory approach to developing an expanded conceptualization of collaboration in industrialized building housing construction. Constr. Manag. Econ. 2017, 35, 553–577. [Google Scholar] [CrossRef]
- Wuni, I.Y.; Shen, G.Q. Critical success factors for modular integrated construction projects: A review. Build. Res. Informat. 2020, 48, 763–784. [Google Scholar] [CrossRef]
- Xue, H.; Zhang, S.; Su, Y.; Wu, Z.; Yang, R.J. Effect of stakeholder collaborative management on off-site construction cost performance. J. Clean Prod. 2018, 184, 490–502. [Google Scholar] [CrossRef]
- Wuni, I.Y.; Shen, G.Q. Stakeholder management in prefabricated prefinished volumetric construction projects: Benchmarking the key result areas. Built Environ. Proj. Asset Manag. 2020, 10, 407–421. [Google Scholar] [CrossRef]
- Chan, A.P.C.; Scott, D.; Chan, A.P.L. Factors affecting the success of a construction project. Constr. Eng. Manag. 2004, 130, 153–155. [Google Scholar] [CrossRef]
- Olander, S.; Landin, A. Evaluation of stakeholder influence in the implementation of construction projects. Int. J. Proj. Manag. 2005, 23, 321–328. [Google Scholar] [CrossRef]
- Atkin, B.; Skitmore, M. Editorial: Stakeholder management in construction. Constr. Manag. Econ. 2008, 26, 549–552. [Google Scholar] [CrossRef]
- Luo, J.; Zhang, H.; Sher, W. Insights into architects’ future roles in off-site construction. Constr. Econ. Build. 2017, 17, 107–120. [Google Scholar] [CrossRef]
- Gan, X.; Chang, R.; Wen, T. Overcoming barriers to off-site construction through engaging stakeholders: A two-mode social network analysis. J. Clean Prod. 2018, 201, 735–747. [Google Scholar] [CrossRef]
- Gerry, J.; Kevan, S. Exploring Corporate Strategy, 5th ed.; Prentice Hall Europe: London, UK, 1999. [Google Scholar]
- Garavan, T.N. Stakeholders and strategic human resource development. J. Eur. Ind. Train. 1995, 19, 11–16. [Google Scholar] [CrossRef]
- Guðlaugsson, B.; Fazeli, R.; Gunnarsdóttir, I.; Davidsdottir, B.; Stefansson, G. Classification of stakeholders of sustainable energy development in Iceland: Utilizing a power-interest matrix and fuzzy logic theory. Energy Sustain. Dev. 2020, 57, 168–188. [Google Scholar] [CrossRef]
- Poplawska, J.; Labib, A.; Reed, D.M.; Ishizaka, A. Stakeholder profile definition and salience measurement with fuzzy logic and visual analytics applied to corporate social responsibility case study. J. Clean Prod. 2015, 105, 103–115. [Google Scholar] [CrossRef]
- Kamali, M.; Hewage, K. Life cycle performance of modular buildings: A critical review. Renew. Sust. Energ. Rev. 2016, 62, 1171–1183. [Google Scholar] [CrossRef]
- Jepsen, A.L.; Eskerod, P. Stakeholder analysis in projects: Challenges in using current guidelines in the real world. Int. J. Proj. Manag. 2009, 27, 335–343. [Google Scholar] [CrossRef]
- Jayawardana, J.; Kulatunga, A.K.; Jayasinghe, J.A.S.C.; Sandanayake, M.; Zhang, G. Environmental sustainability of off-Site construction in developed and developing regions: A systematic review. J. Archit. Eng. 2023, 29, 04023008. [Google Scholar] [CrossRef]
- Etikan, I.; Musa, S.A.; Alkassim, R.S. Comparison of convenience sampling and purposive sampling. Am. J. Theor. Appl. Statist. 2016, 5, 1–4. [Google Scholar] [CrossRef]
- Munda, G.; Nijkamp, P.; Rietveld, P. Qualitative multicriteria evaluation for environmental management. Ecol. Econ. 1994, 10, 97–112. [Google Scholar] [CrossRef]
- Phillis, Y.A.; Andriantiatsaholiniaina, L.A. Sustainability: An ill-defined concept and its assessment using fuzzy logic. Ecol. Econ. 2001, 37, 435–456. [Google Scholar] [CrossRef]
- Aly, A.; Moner-Girona, M.; Szabó, S.; Pedersen, A.B.; Jensen, S.S. Barriers to large-scale solar power in Tanzania. Energy Sustain. Dev. 2019, 48, 43–58. [Google Scholar] [CrossRef]
- Mao, C.; Shen, Q.; Pan, W.; Ye, K. Major barriers to off-site construction: The developer’s perspective in China. J. Manag. Eng. 2015, 31, 04014043. [Google Scholar] [CrossRef]
- Mao, C.; Xie, F.; Hou, L.; Wu, P.; Wang, J.; Wang, X. Cost analysis for sustainable off-site construction based on a multiple-case study in China. Habitat Int. 2016, 57, 215–222. [Google Scholar] [CrossRef]
- Hu, X.; Chong, H.Y. Integrated frameworks of construction procurement systems for off-site manufacturing projects: Social network analysis. Int. J. Constr. Manag. 2022, 22, 2089–2097. [Google Scholar] [CrossRef]
- Wuni, I.Y.; Shen, G.Q. Critical success factors for management of the early stages of prefabricated prefinished volumetric construction project life cycle. Eng. Constr. Archit. Manag. 2020, 27, 2315–2333. [Google Scholar] [CrossRef]
- Said, H. Prefabrication best practices and improvement opportunities for electrical construction. J. Constr. Eng. Manag. 2015, 141, 04015045. [Google Scholar] [CrossRef]
- Tam, V.W.Y.; Tam, C.M.; Ng, W.C.Y. On prefabrication implementation for different project types and procurement methods in Hong Kong. J. Eng. Des. Technol. 2007, 5, 68–80. [Google Scholar] [CrossRef]
- Park, M.; Ingawale-Verma, Y.; Kim, W.; Ham, Y. Construction policymaking: With an example of singaporean government’s policy to diffuse prefabrication to private sector. KSCE J. Civ. Eng. 2011, 15, 771–779. [Google Scholar] [CrossRef]
- Wang, Y.; Xue, X.; Yu, T.; Wang, Y. Mapping the dynamics of China’s prefabricated building policies from 1956 to 2019: A bibliometric analysis. Build. Res. Informat. 2021, 49, 216–233. [Google Scholar] [CrossRef]
- Wang, J.; Qin, Y.; Zhou, J. Incentive policies for prefabrication implementation of real estate enterprises: An evolutionary game theory-based analysis. Energy Policy 2021, 156, 112434. [Google Scholar] [CrossRef]
- Song, Y.; Wang, J.; Liu, D.; Huangfu, Y.; Guo, F.; Liu, Y. The influence of government’s economic management strategies on the prefabricated buildings promoting policies: Analysis of quadripartite evolutionary game. Buildings 2021, 11, 444. [Google Scholar] [CrossRef]
- Yu, J.; Leung, M.Y. Exploring factors of preparing public engagement for large-scale development projects via a focus group study. Int. J. Proj. Manag. 2015, 33, 1124–1135. [Google Scholar] [CrossRef]
- Wang, Z.; Hu, H.; Gong, J.; Ma, X.; Xiong, W. Precast supply chain management in off-site construction: A critical literature review. J. Clean Prod. 2019, 232, 1204–1217. [Google Scholar] [CrossRef]
- Pan, W.; Gibb, A.G.F.; Dainty, A.R.J. Leading UK housebuilders’ utilization of offsite construction methods. Build. Res. Informat. 2008, 36, 56–67. [Google Scholar] [CrossRef]
- Wang, Y.; Li, H.; Wu, Z. Attitude of the Chinese public toward off-site construction: A text mining study. J. Clean Prod. 2019, 238, 117926. [Google Scholar] [CrossRef]
- Zhou, J.; He, P.; Qin, Y.; Ren, D. A selection model based on SWOT analysis for determining a suitable strategy of prefabrication implementation in rural areas. Sust. Cities Soc. 2019, 50, 101715. [Google Scholar] [CrossRef]
- Teo, M.M.; Loosemore, M. Community-based protest against construction projects: A case study of movement continuity. Constr. Manag. Econ. 2011, 29, 131–144. [Google Scholar] [CrossRef]
- Cao, X.; Li, X.; Zhu, Y.; Zhang, Z. A comparative study of environmental performance between prefabricated and traditional residential buildings in China. J. Clean Prod. 2015, 109, 131–143. [Google Scholar] [CrossRef]













| Sequence Number | Antecedent Part | The Latter Part |
|---|---|---|
| 1 | If power is low and interest is low | Then salience is low |
| 2 | If power is low and interest is high | Then salience is medium |
| 3 | If power is medium and interest is low | Then salience is medium |
| 4 | If power is medium and interest is high | Then salience is high |
| 5 | If power is high and interest is low | Then salience is medium |
| 6 | If power is high and interest is high | Then salience is high |
| Classification | Category | Number | Percent (%) |
|---|---|---|---|
| Stakeholder types | Client | 41 | 24.6 |
| Main contractor | 29 | 17.4 | |
| Designer | 22 | 13.2 | |
| Modular manufacturer | 21 | 12.6 | |
| Supervision company | 17 | 10.2 | |
| The public | 10 | 6.0 | |
| Supplier | 10 | 6.0 | |
| Subcontractor | 5 | 3.0 | |
| End users | 5 | 3.0 | |
| Government | 3 | 1.8 | |
| Facility management company | 2 | 1.2 | |
| Industry organization | 2 | 1.2 | |
| OSC-related working years | Less than 3 years | 59 | 35.3 |
| 3–5 years | 42 | 25.1 | |
| 6–10 years | 42 | 25.1 | |
| Over 10 years | 24 | 14.4 | |
| Main responsibilities | Construction management | 33 | 19.8 |
| Design management | 27 | 16.2 | |
| Overall project management | 24 | 14.4 | |
| Cost management | 24 | 14.4 | |
| Modular manufacturing and supply management | 18 | 10.8 | |
| Supervision | 18 | 10.8 | |
| Contract management | 11 | 6.6 | |
| Investment development | 7 | 4.2 | |
| Project installation management | 1 | 0.6 | |
| Others | 4 | 2.4 |
| Stages | Key Players Placed in the Flat Area of the Decision Surface | Key Players Placed in the Acute Slope of the Decision Surface |
|---|---|---|
| Conceptual design and feasibility study | Client, Designer | Government, Main contractor, Modular manufacturer, and Supplier |
| Detailed design | Client, Designer | Modular manufacturer, Subcontractor, Government, Main contractor, and Supplier |
| Prefabrication and construction | Client, Modular manufacturer, and Main contractor | Designer, Supplier, Government, Subcontractor, and Supervision company |
| Completion | Client, Main contractor | Government, Designer, Modular manufacturer, Supervision company, Supplier, End users, and Subcontractor |
| Operation and maintenance | Client | End users, Main contractor, Facility management company, Designer, Government, and Modular manufacturer |
Disclaimer/Publisher’s Note: The statements, opinions and data contained in all publications are solely those of the individual author(s) and contributor(s) and not of MDPI and/or the editor(s). MDPI and/or the editor(s) disclaim responsibility for any injury to people or property resulting from any ideas, methods, instructions or products referred to in the content. |
© 2024 by the authors. Licensee MDPI, Basel, Switzerland. This article is an open access article distributed under the terms and conditions of the Creative Commons Attribution (CC BY) license (https://creativecommons.org/licenses/by/4.0/).
Share and Cite
Zhu, Q.; Xi, J.; Hu, X.; Chong, H.-Y.; Zhou, Y.; Lyu, S. Stakeholder Mapping and Analysis of Off-Site Construction Projects: Utilizing a Power–Interest Matrix and the Fuzzy Logic Theory. Buildings 2024, 14, 2865. https://doi.org/10.3390/buildings14092865
Zhu Q, Xi J, Hu X, Chong H-Y, Zhou Y, Lyu S. Stakeholder Mapping and Analysis of Off-Site Construction Projects: Utilizing a Power–Interest Matrix and the Fuzzy Logic Theory. Buildings. 2024; 14(9):2865. https://doi.org/10.3390/buildings14092865
Chicago/Turabian StyleZhu, Qing, Jiade Xi, Xin Hu, Heap-Yih Chong, Yijun Zhou, and Sainan Lyu. 2024. "Stakeholder Mapping and Analysis of Off-Site Construction Projects: Utilizing a Power–Interest Matrix and the Fuzzy Logic Theory" Buildings 14, no. 9: 2865. https://doi.org/10.3390/buildings14092865
APA StyleZhu, Q., Xi, J., Hu, X., Chong, H.-Y., Zhou, Y., & Lyu, S. (2024). Stakeholder Mapping and Analysis of Off-Site Construction Projects: Utilizing a Power–Interest Matrix and the Fuzzy Logic Theory. Buildings, 14(9), 2865. https://doi.org/10.3390/buildings14092865

