Next Article in Journal
Comparison of the Use of Excavated Soil Recycled Fine Aggregate as a Substitute for River Sand in Mortar Mixing
Next Article in Special Issue
Numerical Analysis on Sliding-Type Transverse Splicing Connection Applied in Widening Continuous Concrete Box-Girder Bridge
Previous Article in Journal
Artificial Intelligence for Routine Heritage Monitoring and Sustainable Planning of the Conservation of Historic Districts: A Case Study on Fujian Earthen Houses (Tulou)
Previous Article in Special Issue
Historical Evolution of the Impact of Seismic Incident Angles on the Safety Assessment of Various Building Construction Typologies
 
 
Due to scheduled maintenance work on our servers, there may be short service disruptions on this website between 11:00 and 12:00 CEST on March 28th.
Font Type:
Arial Georgia Verdana
Font Size:
Aa Aa Aa
Line Spacing:
Column Width:
Background:
Article

Reliability-Based Seismic Safety Assessment of the Metropolitan Cathedral of Brasília

by
Philipe Q. Rodrigues
1,
João C. Pantoja
2 and
Humberto Varum
2,*
1
Laboratory for Rehabilitation of the Built Environment, University of Brasília, Brasília 70904-970, Brazil
2
CONSTRUCT-LESE, Structural Division, Department of Civil Engineering, Faculty of Engineering, University of Porto, 4200-465 Porto, Portugal
*
Author to whom correspondence should be addressed.
Buildings 2024, 14(7), 1916; https://doi.org/10.3390/buildings14071916
Submission received: 1 May 2024 / Revised: 11 June 2024 / Accepted: 19 June 2024 / Published: 23 June 2024

Abstract

Recent destructive earthquakes in Turkey (2023) with devastating effects have reawakened the discussion about seismic activity in Brazil and the vulnerability of the Brazilian buildings. Despite the lower magnitudes, national records should not be disregarded, as earthquakes with a magnitude below five may still cause loss of life and property damage. The assessment of existing RC buildings allows us to understand the performance of a structure during an earthquake and the adoption of mitigating measures. This paper preliminarily investigates the seismic vulnerability of the Metropolitan Cathedral in Brasilia, which was recognized as a World Heritage Site by ONU in 1987. The Rapid Visual Screening (RVS) procedure has been adopted for qualitative vulnerability assessment through the guidelines of the Japan Building Disaster Prevention Association at the procedure updated in accordance with the Brazilian reality. This research examined the structure under horizontal acceleration defined by national seismic code, and various scenarios are assumed as time aging, structural irregularities, and the level of importance of the structure. In this study, the Monte Carlo simulation is carried out to evaluate the level of safety. A performed analysis has shown that the examined building possesses the seismic capacity required against the expected earthquake motions. Even with reliability analysis, the structure achieves an acceptable level of safety. The results highlight the importance of a probabilistic approach to make reliable decisions on the conservation and rehabilitation of architectural heritage buildings.

1. Introduction

Built cultural heritage serves as a landmark that shapes the identity of cultures, regions, and towns. Historical structures act as living documents, showcasing remarkable cultural and technical accomplishments tied to a particular historical era or community [1,2]. A striking example of this is Brasilia, whose urban project began with a simple sketch of intersecting lines forming a cross on a blank sheet of paper. This drawing evolved into the blueprint for the city’s airplane-shaped layout. Upon its construction, the cockpit of this metaphorical airplane became the seat of the country’s government. In 1987, Brasilia was recognized as the first modern city to be designated a UNESCO World Heritage Site, underscoring its significance as a cultural and historical landmark.
According to [3], studies focused on the conservation and restoration of heritage sites are complex from both structural and seismic analysis perspectives. Firstly, their lack of seismic design creates difficulty and secondly, there is difficulty in obtaining accurate information about the existing structural elements and materials. Despite these challenges, increasing the knowledge of cultural assets is crucial for ensuring their conservation and facilitating future interventions. In this context, a detailed analysis of case studies provides valuable information that can be applied analogically to their rehabilitation and reconstruction.
To prevent or minimize the negative impacts of disasters on World Heritage properties, UNESCO has developed Risk and Disaster Management plans [4]. Reducing the risk to the heritage site’s values (authenticity and integrity) does not exclude the concern for human lives, material assets, and livelihoods.
In the first stage, which involves risk identification and assessment, it is essential to have knowledge of all the natural risks to which the heritage site is exposed, whether primary risks, potentially negative, such as earthquakes, or secondary risks or underlying risk factors. Understanding processes that, when combined with the primary risk, can pose a threat to the heritage site is fundamental. This includes identifying deterioration and damage processes that increase the vulnerability of the heritage site. Among the underlying risk factors are physical, social, economic, and institutional factors. The physical vulnerability of the asset, in terms of its structural and/or material aspects, falls under physical factors. In this regard, Ref. [4] stipulates that each heritage site must identify its specific vulnerability indicators and monitor changes over time.
The Brazilian territory is situated in the center of the South American plate, which provides Brazil with a certain degree of stability compared to the Andean countries such as Chile, Peru, Ecuador, and Colombia, which are located on the edge of the same plate. While in Brazil, earthquakes with a magnitude of 5.0 occur approximately every 5 years; the same magnitude is recorded twice a week in the Andean region. Nevertheless, the perception that Brazil is seismically inactive is incorrect because small to moderate earthquakes do occur. Although rare, large intraplate earthquakes can happen, as the stresses released can be greater than those recorded at the plate’s edge [5].
Historical records confirm earthquakes with magnitudes exceeding 5.0—a moderate value that causes structural damage to non-earthquake-resistant buildings. This was recorded in Serra do Tombador, Mato Grosso, in 1955, with a magnitude of 6.6; and in João Câmara, Rio Grande do Norte, in 1986, with a magnitude of 5.1, and approximately 4000 properties were destroyed or damaged in the city and left ten thousand people homeless.
Despite this, only in 2006 was a seismic code first implemented, named ABNT NBR 15421 [6] and it recently (2023) was revised to attend international requirements and standardize recent ground motion. However, this seismic code addresses requirements on the design of new structures and no mention of existing structures are found.
A set of buildings with cultural significance located in Brasilia (palaces, churches, and the official workplace of the president of Brazil) were designed and built in the 1950s using new techniques and materials (reinforced concrete); even so they were not designed to withstand seismic loads.
The seismic evaluation method of the Japanese building code was adapted to the Brazilian reality by the authors of [7]. Also, Ref. [8] evaluated the influence of seismic actions on Brazilian concrete buildings through analyses on model structures in Fortaleza, the capital of the state of Ceará, a city with a high seismic risk in Brazil. For shorter buildings, seismic actions exceed wind actions, thus exposing uncertainties regarding the seismic behavior of concrete structures in residential buildings in the city of Fortaleza. Since then, some studies have been conducted to assess the seismic vulnerability of historical buildings in Brasília, such as the Palace of Itamaraty [9], as well as two typical buildings in the Plano Piloto in Brasília with pilotis and six floors [10]. In this context, the current study is focused on assessing the seismic vulnerability of the reinforced concrete structure of the Metropolitan Cathedral of Brasília. This procedure for existing buildings is essential to anticipate potential reinforcement and rehabilitation needs [11]. To achieve this goal, the adapted Japanese method [12] was applied to the reinforced concrete structure of the cathedral. The first-level procedure is sufficient for the Brazilian context. The seismic performance of the structure was assessed in all seismic zones defined by the Brazilian seismic code. Since the nature of the variables involved in the method is random, such as material strength [13], it is convenient to examine the adapted Japanese method through the lens of structural reliability to determine the probability of failure and the reliability index.

2. Basics of the Japanese Procedure Adopted in Brazilian Reality

As a result of a need for a nation-wide evaluation of existing reinforced concrete buildings, in 1977 a unified “Standard for Seismic Capacity Evaluation of Existing Reinforced Concrete Building” was complied under the guidance of the Ministry of Construction and published by the JBDPA (Japan Building Disaster Prevention Association). The standards and guidelines have been updated in 1990, 2001, and 2017 and according to [14], these standards are used most often for seismic evaluation and retrofitting projects in Japan. It comprises three distinct tiers of procedures: the first-tier, the second-tier, and the third-tier procedures. The first tier is the most straightforward, whereas the third-tier procedure entails the most elaborate calculations. As stated by [15], the first-level procedure tries to evaluate the strength of a story based on an average of walls and columns, and examines whether the structure has adequate strength to withstand earthquake motions without the demand for ductility. In the second level, the seismic capacity is evaluated by considering the dynamic properties of the columns such as ductility and resistance only, while in the third phase, the resistance and ductility of the vertical and horizontal elements (columns, walls, and beams) are included to assess the structural performance during the earthquake.
The Is index corresponds to the seismic force level that a building can survive and is a product of three indices: basic seismic index E 0 , irregularity index S D , and time index T:
I S = E 0 · S D · T
where the E 0 index indicates the building’s lateral strength and deformability and may be rewritten as:
E 0 = n + 1 n + i   · a 1 f c 20 · ( τ c 1 · A c 1 ) W · F c
where n = the number of stories of a building, i = the number of the story for evaluation, f c = the compressive strength of concrete, W = total weight, A c 1 = the total cross-sectional area of columns in the story studied, τ c 1 = average shear stress at the ultimate state of columns, which may be taken as 7 kgf/cm2, F c = the ductility index of columns, which may be taken as 1.0, and a 1 = the effective strength factor of the columns and should be taken as 1.0. The influence of the deterioration is considered in the index T varying from 0.7 to 1.0 according to the inspection of the building [12]. The irregularity index S D is to modify the basic seismic index of structure E 0 , by quantifying the effects of the shape complexity and the stiffness unbalance distribution.
In accordance with [16], the safety of a building under an earthquake motion cannot be discussed from the structural point of view only, but also from the characteristics of ground motion. The seismic demand index of structure I S 0 should be calculated as:
I S 0 = E s · Z · G · U
where E s   = basic seismic demand index of structure, Z = zone index factor accounting for the seismic activities in the region of the site, and G = ground index and considers the effects of the amplification of the surface soil and geological conditions, and usage index (U) contemplates the use of the building. The seismic safety of the structure shall be judged by I S   > I S 0 . If this inequation is satisfied, the building possesses the seismic capacity required against the considered earthquake motions [17]. Ref. [18] also employs the concept of a structural capacity reserve, R C R , which is the difference between the seismic index of structure I S , and the seismic demand index I S 0 , as given by the equation:
ABNT NBR 15421 divides the Brazilian territory into five seismic zones. With similar seismicity, these zones specify horizontal accelerations, a standardized characteristic for soil class B, with values ranging from 0.025 g to 0.15 g (Table 1).
R C R = I S I S 0 I S %  

3. Reliability Analysis

It is well recognized that structural safety may be rarely evaluated with certainty due to uncertainties of ground motion, ultimate strength, ductility, dead load, time aging, and material strength of structures and should be regarded probabilistically rather than deterministically [19].
The fundamental problem of reliability may be defined as the following: to determine the probability of the demand (S) of a system, the value most be more than that for the capacity (R) of a system, or probability the of failure p f . The probability density function of R and S may be denoted by f R S ( r , s ) , and this describes the probability distribution of these variables in the bi-dimensional space R × S [20].
The probability of the failure of an element is given by the probability of the solicitation (S) to be more than the resistance (R):
p f = P S R
Ω f   f R S r , s d r d s  
where Ω f is the domain of failure Ω f = r , s | r s } . When the variables R and S are statistically independent, the joint probability density function is given by the product of the marginal functions:
f R S r , s = f R r f S s
In this case, the probability of failure is:
p f = + f S s 0 f R r d r d s = 0 f S s F R s d s  
Regarding the seismic capacity of existing buildings probabilistically, the limit state function may be rewritten as:
g = I s R I s 0 S  
Once I s R   E o , S D , T and I s 0 S E S , Z , G , U , the Equation (9) is given by:
g = n + 1 n + i   · a 1 f c 20 · ( τ c 1 · A c 1 + τ c 2 · A c 2 ) W   · F c · E o · S D · T E S   · Z ·   G ·   U = 0
Defining p I S and p I S 0 as the probability density function of Is index (resistance) and load specified as I s 0   , respectively, the probability of failure is now:
g I s R , I s 0 S = 0  
g I s R , I s 0 S = g E o R , S D R , T R , E S S , Z S , G S , U S = 0  
p f = 0 + p I S s 0 p I S 0 r d r d s = 0 p I S s P I S 0 s d s
where
I s R : seismic index of structure (resistance);
I s 0 S : seismic demand index (load).
The probability distribution and their parameters as mean values and standard deviation are presented in Table 2. The number of simulations for reliability analysis performed by the Monte Carlo simulation were n = 500,000, and this has been properly chosen to identify the probability of failure.

4. Outline of the Heritage Building

The cathedral is a reinforced concrete church located in Brasilia, Brazil, and was constructed between 1958 and 1977. The structure has a circular plan with a diameter of 70 m and 16 reinforced concrete parabolic columns that form the hyperboloid structure, reaching a height of 30 m (Figure 1).
The interstices of the columns are filled with a network of frames that form stained glass windows. The superstructure maintains stability due to two reinforced concrete rings located at the base and 10 m from the top of the columns. The lower ring receives tensile forces and is divided into four rings connected by transverse beams. The main ring has a cross-sectional width of 200 cm and a height of 50 cm, with the smaller rings spaced 2 m apart and resembling overhanging beams extending into the interior of the cathedral. Their sections vary, with the ring closest to the main one having a base of 20 cm and a height between 40 and 42 cm. The ring farthest from the main one has a reduced height of 20 to 22 cm, while maintaining a width of 20 cm. Both rings are concealed by two slab panels (top and bottom) with respective thicknesses of 5 cm and 3 cm, resulting in a lost formwork.
According to [21], the lower main ring was designed to transmit only vertical loads to the foundation blocks, and there is a layer of neoprene, measuring 50 cm × 50 cm × 2.5 cm, beneath the ring to allow for free rotation of the supports. The supports for the rings are rectangular pillars measuring 30 cm × 100 cm and have a height of 3 m. These transfer the loads from the superstructure to the foundation blocks. The foundations are open excavated caissons with a diameter of 70 cm and an approximate depth of 28 m, with their bases having been widened.
The upper ring absorbs compression forces and has a cross-sectional width of 22 cm and a height of 90 cm. The structural design allows for the transmission of only vertical forces to the foundation. There is also a circular roof slab with no structural function, featuring an opening in the center and variable thickness along its length, with 15 cm near the upper ring and 22 cm in the vicinity of the opening. The shell covering the opening has a thickness of 12 cm and a diameter of 6 m. As stated by [21], the design of the columns is very interesting and innovative for its time. The cross-section varies along its entire length with a geometry resembling a triangle, sometimes hollow and sometimes solid. The construction was completed in a lost formwork manner, resulting in a total of 22 sections. Sections 01–04 are solid, as well as sections 18 to 22. Other, hollow sections are shown in Figure 2, Figure 3 and Figure 4.
As for the concrete, the structural design, as indicated by [21], specified a minimum concrete compressive strength at 28 days of 350 kgf/cm2. The author adopted a value of σ r = 210 kgf/cm2 in the research, arguing that, for the time, even in more ambitious projects, it was difficult to achieve a strength of 200 kgf/cm2. The current research will adopt a compressive strength of 200 kgf/cm2. Table 3 summarize the weights of the 16 pillars for the calculation of the seismic index of the cathedral.

5. Application of the First-Level Procedure

This section is intended to present the results of the application of the adapted Japanese method to the Metropolitan Cathedral of Brasília. Given the hyperbolic shape of the columns and boundary conditions that deviate from the original method’s proposal, some adaptations and simplifications will be made. For the calculation of the seismic index I S , cross-sections perpendicular to the longitudinal axis of the column were adopted, following the divisions proposed by the original design. An average shear stress at the ultimate limit state of τ s c = 7 kgf/cm2 was adopted for the columns. The sub-index of seismic performance ( E 0 ) was calculated meter by meter for each section of the project, showing an ascending variation. The irregularity index ( S D ) of the cathedral is complex within the bounds of the adapted Japanese method, and resulted in a penalty of 0.8464 due to the following factors: uniformity of heights between levels and uniformity of vertical element stiffness.
The seismic performance indices along the height of the hyperbolic pillars are correlated in Figure 5. A degree of deterioration T = 0.8 was adopted due to the age of the building. Initially, the seismic index showed I S = 0.3780 when considered in the first meter. Influenced by the areas of the cross-sections A = 217,340.70   c m 2 at the height h = 18.98 m, the seismic index tends to be high, I S = 3.31. At this level, the columns support on the compression ring and join there. For h = 29.96 m, the seismic index of the structure reaches I S = 21.13. Given the high values of I S found along the cathedral’s height, it was decided to perform analyses and comparisons using the value corresponding to the base of the columns.
Figure 6 and Figure 7 compare the seismic index with the seismic demand indices from Zones 0 to 4, alternating soil type (A to E) in the usage category U = 1.0. In both the seismic zone of Brasília and the maximum seismic zone located in the northeast and northwest of Brazil, the seismic index of the structure is higher than the demand index, as can be seen in Table 4. The percentage shown in this table is the structural capacity reserve proposed by [20]. Briefly, it represents how much capacity reserve the structure owns in each scenario (soil type and seismic zone). As long as the structure is simulated in a moderate seismic zone and the soil type is less resistant, the structural capacity reserve decreases. The illustrations facilitate the visualization of the structure on different soil types from soil type A to E. It is also noticeable that for Zone 0, the structure exhibits a high reserve capacity. The seismic index has a low performance in soil class E in seismic Zones 3 and 4, where I S 0   = 0.2614 is near to I S   = 0.3780.
A new representation of the seismic Is index is depicted in Figure 8 including the seismic performance surface of the structure, correlating the irregularity index (X-axis), time index (Y-axis), and seismic index (Z-axis). The value of the basic structural performance E 0   = 0.5583 was kept constant. As it is an envelope, the surface ranges in critical structural deterioration (0.7), as well as a possible combination/modification of the structural configuration that would also result in the worst situation S D   = 0.8. To facilitate the analyses, a horizontal failure plane was also proposed, where I S I S 0 with I S 0 = 0.2614 (Zone 4, Class E, U = 1.0). It is noted that the seismic performance surface in Figure 8 is not intersected by the failure plane at lower values of I S either in high structural deterioration (T = 0.7) or an unfavorable structural configuration (presence of vertical and horizontal irregularities, either in mass and/or stiffness distribution).

6. Is Index Based on the Reliability Theory

The probabilistic assessment was carried out using the Monte Carlo simulation. The β index at the base of the hyperbolic column reached β = 4.6114, and the probability of failure p f = 2 × 10 6 . The reliability indices for the other levels increase consecutively, so only the lowest value was considered. To enable probabilistic assessments, the samples (Figure 9 and Figure 10) of the time–age index T, irregularity index S D , usage index U, ground index G, and zone index Z were modelled as a normal distribution and the basic structural index as a lognormal distribution representing the likely scenario in Brasília and the real characteristics of the structure.
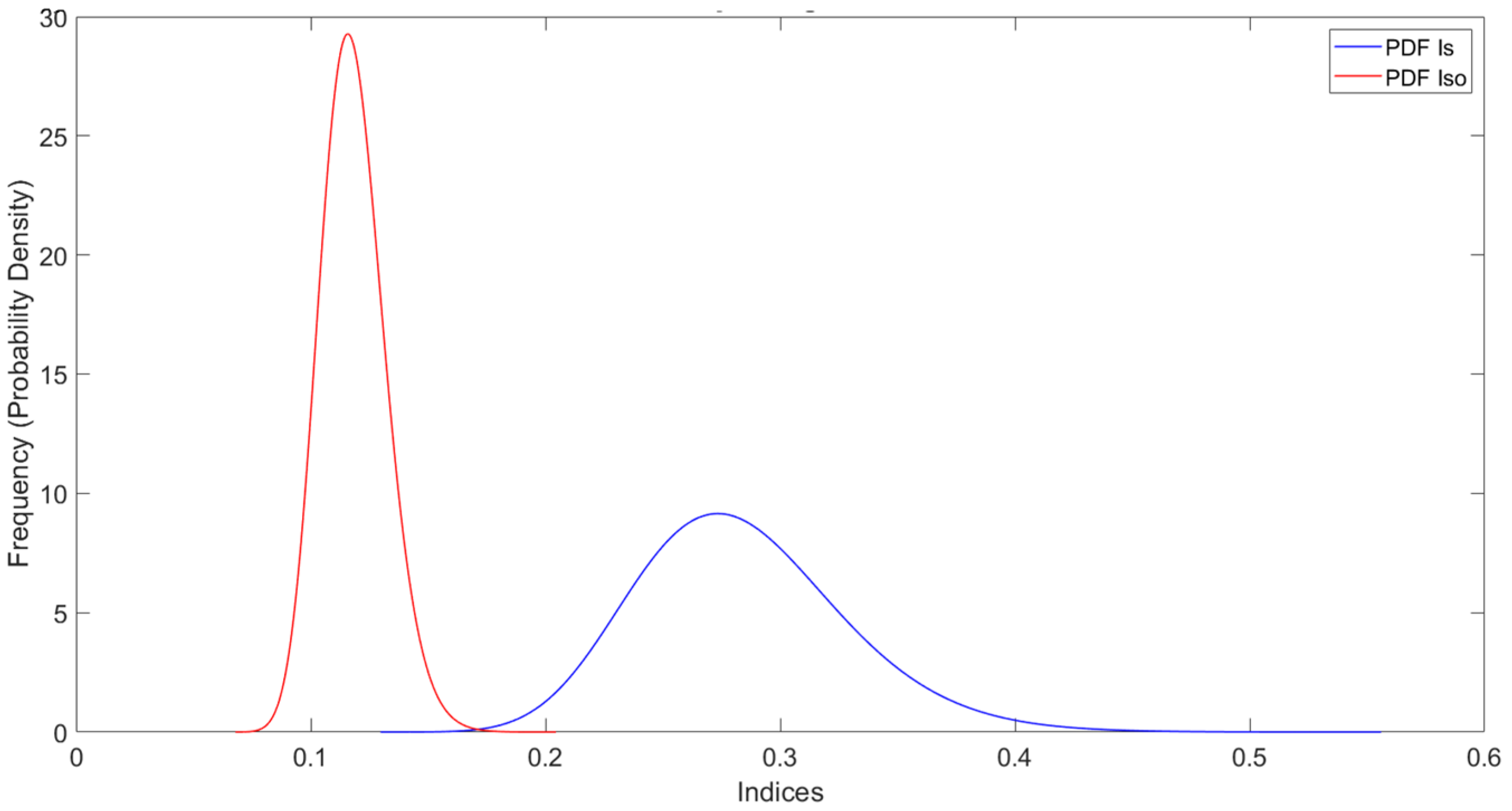
In Figure 11, bar charts and probability density function use a lognormal distribution function for I S 0 and I S . These estimated distributions meet OKADA (2021), which suggests the seismic demand index may not be considered deterministic but probabilistic. Furthermore, as previously depicted, the resistance ( I S ) was also considered probabilistic with all the indices. This methodology has been used in damage assessment of the Tokai earthquake in the Shizuoka Prefecture since 1993. Expected distributions of the resistance ( I S ) and solicitation ( I S 0 ) of the cathedral when both indices are probabilistic may be seen in Figure 12.
The reliability index at the base of the column β = 4.6114 corresponds to meeting the adequate levels of safety. Figure 12 indicates less interference between distributions, which equates to a smaller area of the product of the marginal probability density function of the demand and the marginal probability density function of the resistance.
Additional representations of the failure probability of the cathedral’s structure were created, as shown in Figure 13, where the sampled points are divided by a horizontal failure plane. In this graph, corresponding to the base of the cathedral, the Z-axis, the seismic performance level, is defined as follows:
N v s = I S I S 0
where:
N v s 0   Ω f f a i l u r e  
N v s > 0   Ω f s a f e t y  

7. Conclusions

This paper investigated the seismic vulnerability of a church with modern architecture, located in the capital of Brazil, through the procedures of Japanese seismic code to assess seismic capacity of existing reinforced concrete structures. Although Rapid Visual Screening methods are widely used in engineering practice and at a research level in the past decades, they were only adapted to Brazilian reality in 2013. Since then, few studies have been conducted in the country to evaluate the behavior of reinforced concrete structures. The uniqueness of this research lies in the fact that it is the first attempt to assess the vulnerability of a heritage site in Brazil. This paper primarily focused on the seismic behavior of the structure by examining the strength of the vertical elements (columns) of the cathedral, and on whether the structure has adequate strength to withstand earthquake motions without the demand for ductility. The procedure was coupled with a probabilistic approach in order to consider uncertainties.
Firstly, this paper introduces the guidelines of Japanese code regarding the first-level procedure followed by a brief explanation of reliability theory. Afterwards, a careful description of the church and its structural system is given. After the completion of these topics, the first level of Japanese code is carried out with a deterministic approach. Given the hyperbolic shape of the columns and boundary conditions that deviate from the original method’s proposal, some adaptations and simplifications were made, considering the average shear stress at the ultimate limit state of τ = 7 kgf/cm2. Another consideration was determining the seismic index in each cross-section once it varies along the height of the column. These cross-sections follow the original design with a set of 22 divisions. The seismic index in the base of the column is I S = 0.3780, and the seismic demand index for soil class E and in the seismic zone of Brasilia (Zone 0) is I S 0 = 0.052. This implies that the structure possesses seismic capacity required against the expected earthquake motions. Even in the worst-case scenario, seismic Zone 4 and soil class E, the seismic demand index I S 0 = 0.2614 is not higher than the seismic index of structure. As there is an increase in the cross-section area, the seismic capacity increases along the elevation of the structure.
Studies on the judging criteria of the Is index based on the reliability theory were first considered in [16,21]. Thus, a novel approach is proposed in this paper considering all variables as random variables. The target of performing a reliability analysis is justified by the quantification of uncertainties inherited in parameters. For instance, given the structural irregularity of the cathedral, the index S D may vary from 0.4 to 0.6. The probability density function of each variable was approximated by a normal distribution function. The limit state function was built considering both the seismic index of structure denoted as the resistance and the seismic demand index (solicitation/demand). Through this probabilistic analysis, the structure achieved acceptable levels of safety in reliability analysis and low probability of failure.
The research is still ongoing, and the structural model of the church will be used to perform analytical methods, such as nonlinear static analysis and non-dynamic analysis, in order to validate the results fulfilled by the empirical method adopted in this paper. It would be beneficial to also calibrate the irregularity index to complex and heritage structures, such as the cathedral, to represent more realistically the effects of irregularities on seismic performance.

Author Contributions

Formal analysis, P.Q.R.; Investigation, P.Q.R.; Writing—original draft, P.Q.R.; Supervision, J.C.P. and H.V. All authors have read and agreed to the published version of the manuscript.

Funding

This research received no external funding.

Data Availability Statement

The original contributions presented in the study are included in the article, further inquiries can be directed to the corresponding authors.

Conflicts of Interest

The authors declare no conflicts of interest.

References

  1. Vuoto, A.; Ortega, J.; Lourenço, P.B.; Suárez, F.J.; Núñez, A.C. Safety assessment of the Torre de la Vela in la Alhambra, Granada, Spain: The role of on site works. Eng. Struct. 2022, 264, 114443. [Google Scholar] [CrossRef]
  2. ICOMOS. International Charter for the Conservation and Restoration of Monuments and Sites (The Venice Charter); ICOMOS—International Council of Monuments and Sites: Venice, Italy, 1964. [Google Scholar]
  3. Requena-Garcia-Cruz, M.V.; Romero-Sánchez, E.; López-Piña, M.P.; Morales-Esteban, A. Preliminary structural and seismic performance assessment of the Mosque-Cathedral of Cordoba: The Abd al-Rahman I sector. Eng. Struct. 2023, 291, 116465. [Google Scholar] [CrossRef]
  4. UNESCO, Iphan. Gestão de Riscos de Desastres Para o Patrimônio Mundial (Manual de Referência do Patrimônio Mundial); UNESCO: Brasília, Brazil, 2015. [Google Scholar]
  5. Assumpção, M.; Pirchiner, M.; Dourado, J.; Barros, L. Terremotos no Brasil: Preparando-se para eventos raros. Soc. Bras. De Geofísica Bol. SBGf 2016, 96, 25–29. [Google Scholar]
  6. Associação Brasileira De Normas Técnicas. ABNT NBR 15421: Projeto de Estruturas Resistentes a Sismos—Procedimento; Associação Brasileira De Normas Técnicas: Rio de Janeiro, Brazil, 2023. [Google Scholar]
  7. Miranda, P.S.T. Avaliação da Vulnerabilidade Sísmica na Realidade Predial Brasileira; Expressão Gráfica e Editora: Fortaleza, Brazil, 2013. [Google Scholar]
  8. Miranda, P.S.T. A Influência das Ações Sísmicas Nas Edificações Brasileiras em Concreto Armado; Dialética Editora: São Paulo, Brazil, 2023. [Google Scholar]
  9. Rodrigues, P.Q.; Pantoja, J.C.; Miranda, P.S.T. Seismic safety assessment of Palácio do Itamaraty at Brasília reliability-based. In Eighth International Symposium on Life-Cycle Civil Engineering, Milão; Life-Cycle of Structures and Infrastructure Systems; CRC Press, Taylor & Francis Group: London, UK, 2023; Volume I, pp. 1885–1892. [Google Scholar]
  10. Filho, J.C. Análise Sísmica E Degradação Para Avaliação De Reabilitação Em Edificações Tipológicas Das Superquadras Do Plano Piloto Em Brasília. Dissertação. Master’s Thesis, Faculdade de Arquitetura e Urbanismo, Universidade de Brasília, Brasília, Brazil, 2021. [Google Scholar]
  11. Vicente, R.; Ferreira, T.M.; Maio, R.; Estêvão, J.M.C.; Costa, A.A.; Varum, H.; Costa, A.; Oliveira, C.S. Avaliação da vulnerabilidade sísmica de núcleos urbanos antigos. In Proceedings of the 10° Congresso Nacional de Sismologia e Engenharia Sísmica, Ponta Delgada, Portugal, 20–22 April 2016. [Google Scholar]
  12. Hirosawa, M. Retrofitting and Restoration of Buildings in Japan; International Institute of Seismology and Earthquake Engineering, Lecture Note of Seminar Course: Tsukuba, Japan, 1992. [Google Scholar]
  13. Pantoja, J.C. Geração Automática via Otimização Topológica e Avaliação de Segurança de Modelos de Bielas e Tirantes. Ph.D. Dissertation, Department of Civil Engineering and Environment, PUC-Rio, Rio de Janeiro, Brazil, 2012. [Google Scholar]
  14. Okada, T. Development and present status of seismic evaluation and seismic retrofit of existing reinforced concrete buildings in Japan. Proc. Jpn. Acad. Ser. B 2021, 97, 402–422. [Google Scholar] [CrossRef] [PubMed]
  15. Hiroyuki, A. A method for the evaluation of the seismic capacity of existing reinforced concrete buildings in Japan. Bull. N. Z. Natl. Soc. Earthq. Eng. 1981, 14, 105–130. [Google Scholar]
  16. Otani, S. Seismic Vulnerability Assessment of Reinforced Concrete Buildings. J. Sch. Eng. Univ. Tokyo 2000, 47, 5–28. [Google Scholar]
  17. JBDPA. Japan Building Disaster Prevention Association. Standard for Seismic Evaluation and Guidelines for Seismic Retrofit of Existing Reinforced Concrete Buildings; Building Research Institute: Tsukuba, Japan, 2001. [Google Scholar]
  18. Albuquerque, P.M.V. Metodologia de Avaliação da Vulnerabilidade Sísmica Estrutural do Ministério de Construção do Japão: Adaptação e Aplicação ao Corpo 22 do Hospital de Santa Maria; Instituto Superior Técnico: Lisboa, Portugal, 2008. [Google Scholar]
  19. Okada, T.; Nakano, Y. Reliability analysis on seismic capacity of existing reinforced concrete buildings in Japan. In Proceedings of the Ninth World Conference on Earthquake Engineering, Science Council of Japan, Tokyo, Japan, 2–9 August 1988; Volume VII, pp. 333–338. [Google Scholar]
  20. Beck, A.T. Confiabilidade e Segurança das Estruturas; Elsevier: Amsterdam, The Netherlands, 2019; ISBN 978-85-352-8895-7. [Google Scholar]
  21. Pessoa, D.F. A estrutura da Catedral de Brasília: Aspectos Históricos, Científicos e Tecnológicos de Projeto, Execução, Intervenções e Proposta de Manutenção. Master’s Thesis, Departamento de Engenharia civil e ambiental. Universidade de Brasília, Brasília, Brazil, 2002. [Google Scholar]
Figure 1. The Metropolitan Cathedral of Brasilia.
Figure 1. The Metropolitan Cathedral of Brasilia.
Buildings 14 01916 g001
Figure 2. (a) A 3D cross-section of the columns (Section 11-11). (b) Dimensions of the cross-section in meters unit.
Figure 2. (a) A 3D cross-section of the columns (Section 11-11). (b) Dimensions of the cross-section in meters unit.
Buildings 14 01916 g002
Figure 3. Side view of the columns.
Figure 3. Side view of the columns.
Buildings 14 01916 g003
Figure 4. Structural model of the cathedral.
Figure 4. Structural model of the cathedral.
Buildings 14 01916 g004
Figure 5. Seismic index of the structure along the cathedral’s height.
Figure 5. Seismic index of the structure along the cathedral’s height.
Buildings 14 01916 g005
Figure 6. (a) Seismic performance in Zone 0. (b) Seismic performance in Zone 1.
Figure 6. (a) Seismic performance in Zone 0. (b) Seismic performance in Zone 1.
Buildings 14 01916 g006
Figure 7. (a) Seismic performance in Zone 2. (b) Seismic performance in Zone 3 and 4.
Figure 7. (a) Seismic performance in Zone 2. (b) Seismic performance in Zone 3 and 4.
Buildings 14 01916 g007
Figure 8. Seismic performance surface of the cathedral’s structure.
Figure 8. Seismic performance surface of the cathedral’s structure.
Buildings 14 01916 g008
Figure 9. Distributions of the solicitation: (a) indices Z and (b) indices G.
Figure 9. Distributions of the solicitation: (a) indices Z and (b) indices G.
Buildings 14 01916 g009
Figure 10. Distributions of the resistance: (a) index E 0 and (b) index S D .
Figure 10. Distributions of the resistance: (a) index E 0 and (b) index S D .
Buildings 14 01916 g010
Figure 11. Distributions of the (a) Iso indices and (b) Is indices.
Figure 11. Distributions of the (a) Iso indices and (b) Is indices.
Buildings 14 01916 g011
Figure 12. Probability density function of Is indices and Iso indices.
Figure 12. Probability density function of Is indices and Iso indices.
Buildings 14 01916 g012
Figure 13. Random samples obtained by the Monte Carlo simulation.
Figure 13. Random samples obtained by the Monte Carlo simulation.
Buildings 14 01916 g013
Table 1. Seismic zones.
Table 1. Seismic zones.
Seismic ZonesHorizontal Accelerations
Zone 0 a g = 0.025 g
Zone 1 0.025   g     a g ≤ 0.05 g
Zone 2 0.05   g     a g ≤ 0.10 g
Zone 3 0.10   g     a g ≤ 0.15 g
Zone 4 a g = 0.15 g
Table 2. Probability distribution and their parameters.
Table 2. Probability distribution and their parameters.
VariableDistribution Mean   ( μ ) Deviation   ( σ )COV
f c Lognormal27.3 MPa 0.20   μ 0.20
WNormal 1.05   · W   0.10   μ 0.10
n----
i----
ZNormal0.0350.00280.08
UNormal1.350.04050.03
S D Normal0.50.030.06
Table 3. Summary of some input variables of the structure.
Table 3. Summary of some input variables of the structure.
Height (m)SectionCross-Sectional Areas (cm2)Total Weight (Kgf)
1.1221-2139,203.841,539,117.88
2.2520-2056,421.361,515,176.68
3.3719-1977,560.501,481,545.00
4.5018-18102,012.301,436,918.48
5.6317-1793,150.901,378,403.28
6.7516-16106,596.711,328,095.48
7.8815-15120,902.101,270,950.68
9.0014-14135,989.131,206,237.08
10.0813-13151,849.151,133,927.16
11.3112-12168,465.841,056,647.52
12.6811-11178,578.18967,575.32
14.1210-10186,729.70877,953.56
15.6709-09196,380.62784,191.00
17.3308-08205,517.92690,059.12
18.9807-07217,340.70596,040.44
20.5306-06227,951.50481,800.00
22.3305-05197,709.68398,808.44
23.8004-04169,044.68314,515.00
25.6503-03139,047.17144,666.12
27.5002-0239,203.8458,397.48
29.9601-0156,421.3617,890.56
Table 4. Seismic demand index of the structure.
Table 4. Seismic demand index of the structure.
Seismic ZoneSoil Type
-Type AType BType CType DType E
095%94%93%91%86%
191%89%86%82%72%
282%78%73%64%45%
3–473%67%60%50%30%
Disclaimer/Publisher’s Note: The statements, opinions and data contained in all publications are solely those of the individual author(s) and contributor(s) and not of MDPI and/or the editor(s). MDPI and/or the editor(s) disclaim responsibility for any injury to people or property resulting from any ideas, methods, instructions or products referred to in the content.

Share and Cite

MDPI and ACS Style

Rodrigues, P.Q.; Pantoja, J.C.; Varum, H. Reliability-Based Seismic Safety Assessment of the Metropolitan Cathedral of Brasília. Buildings 2024, 14, 1916. https://doi.org/10.3390/buildings14071916

AMA Style

Rodrigues PQ, Pantoja JC, Varum H. Reliability-Based Seismic Safety Assessment of the Metropolitan Cathedral of Brasília. Buildings. 2024; 14(7):1916. https://doi.org/10.3390/buildings14071916

Chicago/Turabian Style

Rodrigues, Philipe Q., João C. Pantoja, and Humberto Varum. 2024. "Reliability-Based Seismic Safety Assessment of the Metropolitan Cathedral of Brasília" Buildings 14, no. 7: 1916. https://doi.org/10.3390/buildings14071916

APA Style

Rodrigues, P. Q., Pantoja, J. C., & Varum, H. (2024). Reliability-Based Seismic Safety Assessment of the Metropolitan Cathedral of Brasília. Buildings, 14(7), 1916. https://doi.org/10.3390/buildings14071916

Note that from the first issue of 2016, this journal uses article numbers instead of page numbers. See further details here.

Article Metrics

Back to TopTop