Investigation of Rates of Demolition Waste Generated in Decoration and Renovation Projects: An Empirical Study
Abstract
1. Introduction
2. Literature Review
2.1. Compositions of DWDRPs
2.2. Overview of DWDRP Management
2.3. Waste Generation Rates (WGRs)
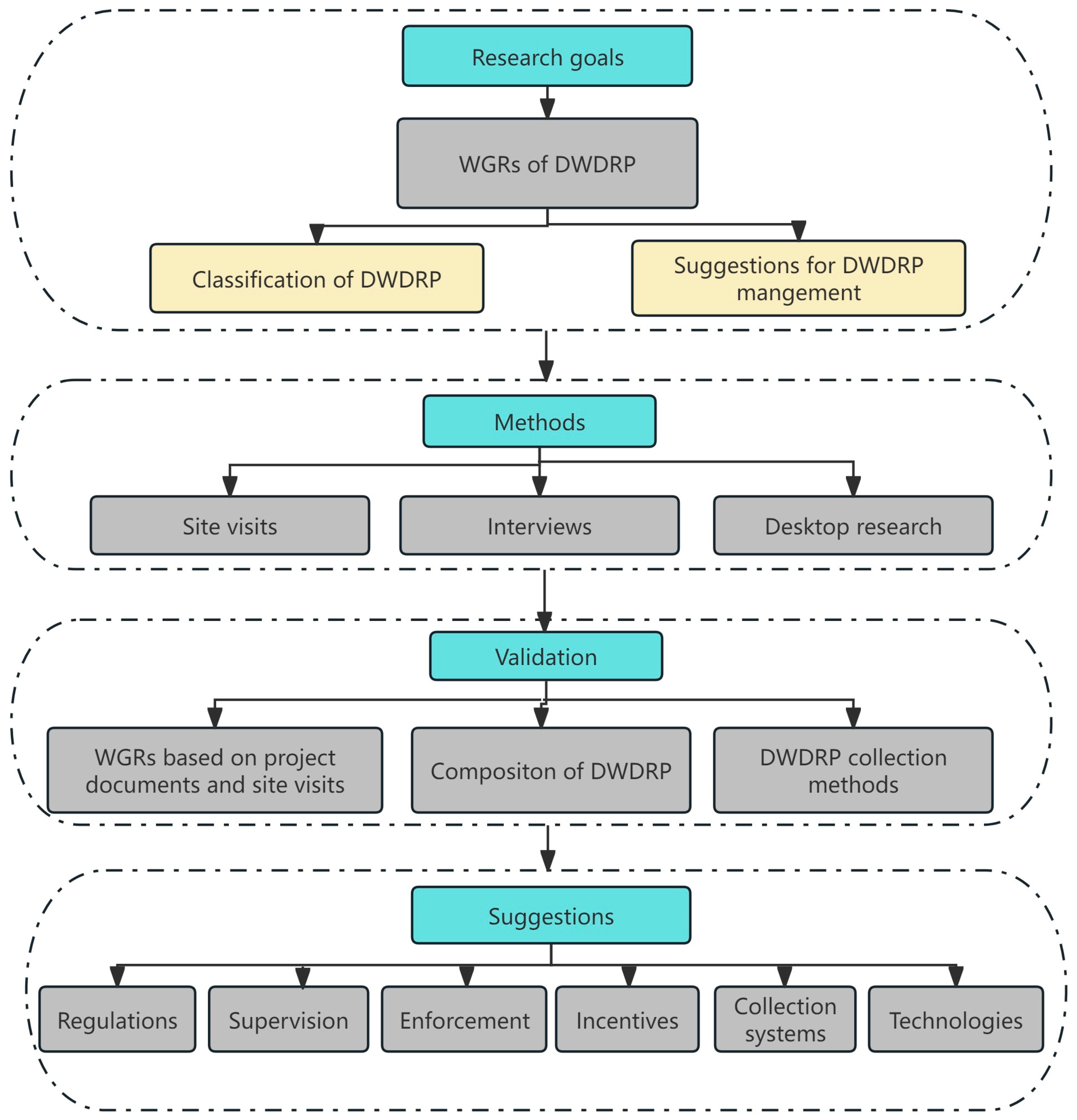
3. Methods
3.1. Scope of the Study
3.2. The Foundation for Quantifying Demolition Wastes
3.3. Calculation Model
3.4. Data Acquisition
3.5. Case Description
3.6. Data Limitations
4. Results and Discussion
4.1. Compositions of DWDRPs
4.2. Waste Generation Rates (WGRs) for DWDRPs
4.3. Implications of the Waste Generation Rates (WGRs) in This Study
4.4. Strategies for DWDRP Management
5. Conclusions
6. Limitations and Future Directions
Author Contributions
Funding
Data Availability Statement
Conflicts of Interest
References
- National Bureau of Statistics of the People’s Republic of China. China Real Estate Statistics Yearbook. 2018. Available online: https://www.stats.gov.cn/sj/ndsj/2018/indexch.htm (accessed on 4 February 2024). (In Chinese)
- Ge, D.; Liu, X.; Zhang, Y. Blue Book of Building Decoration—Annual Report on the Development of Chinese Building Dec-oration Industry 2018; Social Sciences Academic Press: Beijing, China, 2018. [Google Scholar]
- Wang, J.; Wu, H.; Duan, H.; Zillante, G.; Zuo, J.; Yuan, H. Combining life cycle assessment and Building Information Modelling to account for carbon emission of building demolition waste: A case study. J. Clean. Prod. 2017, 172, 3154–3166. [Google Scholar] [CrossRef]
- Ding, Z.; Gong, W.; Tam, V.W.; Illankoon, I.C.S. Conceptual framework for renovation waste management based on renovation waste generation rates in residential buildings: An empirical study in China. J. Clean. Prod. 2019, 228, 284–293. [Google Scholar] [CrossRef]
- Li, G.J. Urban Waste Treatment Project; Chinese Academy of Sciences: Beijing, China, 2007. (In Chinese) [Google Scholar]
- Shanghai Municipal People’s Government. The Regulations of C&D Waste Management in Shanghai. 2017. Available online: https://www.shanghai.gov.cn/nw41492/20200823/0001-41492_53766.html (accessed on 4 February 2024). (In Chinese)
- Wang, G.; Li, D.; Hou, X.; Ling, Q. X-ray fluorescence spectrometry analysis of heavy metals in the construction waste. Nucl. Electron. Detect. Technol. 2013, 33, 873–875. Available online: https://kns.cnki.net/kcms2/article/abstract?v=p7sfyaWOx3NnOoWCszeMHfa4H7Ms-kU1QyLQBmbesHBXJQeccEAMNxNmcBEss5h4hi9PsMCCPp1LVECVXAS4w6tRJPPYdpnQOFV_1rR_OqvoRby_OBnvBfxHU4NRnDzA&uniplatform=NZKPT&flag=copy (accessed on 4 February 2024).
- Sun, P.; Zhang, N.; Zuo, J.; Mao, R.; Gao, X.; Duan, H. Characterizing the generation and flows of building interior decoration and renovation waste: A case study in Shenzhen City. J. Clean. Prod. 2020, 260, 121077. [Google Scholar] [CrossRef]
- General Office of the State Council of the People’s Republic of China. A Notice Issued by the General Office of the State Council on the Workplan for the Pilot Construction of “Zero-Waste” Cities. 2019. Available online: http://www.gov.cn/zhengce/content/2019-01/21/content_5359620.htm (accessed on 1 August 2020). (In Chinese)
- Islam, R.; Nazifa, T.H.; Yuniarto, A.; Uddin, A.S.; Salmiati, S.; Shahid, S. An empirical study of construction and demolition waste generation and implication of recycling. Waste Manag. 2019, 95, 10–21. [Google Scholar] [CrossRef] [PubMed]
- Ministry of Housing and Urban-Rural Construction of the People’s Republic of China. Urban Construction Waste Management Regulations. 2005. Available online: https://www.gov.cn/zhengce/2022-09/27/content_5712655.htm (accessed on 4 February 2024). (In Chinese)
- Niu, D.J.; Wei, Y.M.; Zhao, Y.C. Municipal Solid Waste Management; China City Press: Beijing, China, 2012. (In Chinese) [Google Scholar]
- Llatas, C. A model for quantifying construction waste in projects according to the European waste list. Waste Manag. 2011, 31, 1261–1276. [Google Scholar] [CrossRef] [PubMed]
- Duan, H.; Wang, J.; Huang, Q. Encouraging the environmentally sound management of C&D waste in China: An integrative review and research agenda. Renew. Sustain. Energy Rev. 2015, 43, 611–620. [Google Scholar] [CrossRef]
- Duan, H.; Yu, D.; Zuo, J.; Yang, B.; Zhang, Y.; Niu, Y. Characterization of brominated flame retardants in construction and demolition waste components: HBCD and PBDEs. Sci. Total. Environ. 2016, 572, 77–85. [Google Scholar] [CrossRef] [PubMed]
- Wu, H.; Wang, J.; Duan, H.; Ouyang, L.; Huang, W.; Zuo, J. An innovative approach to managing demolition waste via GIS (geographic information system): A case study in Shenzhen city, China. J. Clean. Prod. 2016, 112, 494–503. [Google Scholar] [CrossRef]
- Reddrop, A.; Ryan, C. Housing Construction Waste; Commonwealth Department of Industry, Science & Tourism: Canberra, Australia, 1997.
- Wang, J.Y.; Touran, A.; Christoforou, C.; Fadlalla, H. A systems analysis tool for construction and demolition wastes management. Waste Manag. 2004, 24, 989–997. [Google Scholar] [CrossRef]
- Yu, D.; Duan, H.; Song, Q.; Li, X.; Zhang, H.; Zhang, H.; Liu, Y.; Shen, W.; Wang, J. Characterizing the environmental impact of metals in construction and demolition waste. Environ. Sci. Pollut. Res. 2018, 25, 13823–13832. [Google Scholar] [CrossRef]
- Yu, D.; Li, X.; Duan, H.; Huo, P. Leaching characteristics of heavy metals from urban building-demolition and renovation wastes. Environ. Eng. 2019, 37, 153–158. Available online: https://kns.cnki.net/kcms2/article/abstract?v=p7sfyaWOx3O8IA36VsXFnCk0iUVglTsOTFns40YZbHb1eUrLv4YLXJpSjLaRSyr-ShKHPWD5Op7tFDQG4nh2bTSRxu-6QA7ELL4kFNmGUdD64qqrQ1uiEWi6eZ3npreLwFmuZrA9Abs=&uniplatform=NZKPT&flag=copy (accessed on 14 January 2024). (In Chinese).
- Lu, W.; Webster, C.; Peng, Y.; Chen, X.; Zhang, X. Estimating and calibrating the amount of building-related construction and demolition waste in urban China. Int. J. Constr. Manag. 2017, 17, 13–24. [Google Scholar] [CrossRef]
- Lu, W.; Yuan, H.; Li, J.; Hao, J.J.; Mi, X.; Ding, Z. An empirical investigation of construction and demolition waste generation rates in Shenzhen city, South China. Waste Manag. 2011, 31, 680–687. [Google Scholar] [CrossRef]
- Hoang, N.H.; Ishigaki, T.; Kubota, R.; Tong, T.K.; Nguyen, T.T.; Nguyen, H.G.; Yamada, M.; Kawamoto, K. Waste generation, composition, and handling in building-related construction and demolition in Hanoi, Vietnam. Waste Manag. 2020, 117, 32–41. [Google Scholar] [CrossRef] [PubMed]
- Ministry of Housing and Urban-Rural Development of the People’s Republic of China. Uniform Standards for Civil Building Design (Draft). 2019. Available online: https://www.mohurd.gov.cn/gongkai/zhengce/zhengcefilelib/201905/20190530_240715.html (accessed on 4 February 2024). (In Chinese)
- Li, Z.; Deng, Q.; Bai, J.; Li, Y.; Wang, Y.; Liu, N.; Gong, Y. Management system for engineering and decoration waste: An exploratory study in Shenzhen. J. Environ. Manag. 2022, 314, 115085. [Google Scholar] [CrossRef] [PubMed]
- Ma, M.X.; Tam, V.W.Y.; Le, K.N.; Li, W.G. Challenges in current construction and demolition waste recycling: A China study. Waste Manag. 2020, 118, 610–625. [Google Scholar] [CrossRef] [PubMed]
- Huang, B.; Wang, X.; Kua, H.; Geng, Y.; Bleischwitz, R.; Ren, J. Construction and demolition waste management in China through the 3R principle. Resour. Conserv. Recycl. 2018, 129, 36–44. [Google Scholar] [CrossRef]
- Lin, Z.W. Model Development for Estimating the Quantity of a Single Building’s Demolition Waste 2006; National Central University: Taoyuan City, Taiwan, 2006. [Google Scholar]
- Tam, V.W.; Tam, C.; Zeng, S.; Ng, W.C. Towards adoption of prefabrication in construction. J. Affect. Disord. 2007, 42, 3642–3654. [Google Scholar] [CrossRef]
- Zhang, C.; Hu, M.; Di Maio, F.; Sprecher, B.; Yang, X.; Tukker, A. An overview of the waste hierarchy framework for analyzing the circularity in construction and demolition waste management in Europe. Sci. Total. Environ. 2021, 803, 149892. [Google Scholar] [CrossRef]
- Bergsdal, H.; Bohne, R.A.; Brattebø, H. Projection of Construction and Demolition Waste in Norway. J. Ind. Ecol. 2007, 11, 27–39. [Google Scholar] [CrossRef]
- Iodice, S.; Garbarino, E.; Cerreta, M.; Tonini, D. Sustainability assessment of Construction and Demolition Waste management applied to an Italian case. Waste Manag. 2021, 128, 83–98. [Google Scholar] [CrossRef] [PubMed]
- Umar, U.A.; Shafiq, N.; Ahmad, F.A. A case study on the effective implementation of the reuse and recycling of construction & demolition waste management practices in Malaysia. Ain Shams Eng. J. 2020, 12, 283–291. [Google Scholar] [CrossRef]
- Al-Raqeb, H.; Ghaffar, S.H.; Al-Kheetan, M.J.; Chougan, M. Understanding the challenges of construction demolition waste management towards circular construction: Kuwait Stakeholder’s perspective. Clean. Waste Syst. 2023, 4, 100075. [Google Scholar] [CrossRef]
- Skoyles, E.R. Materials wastage—A misuse of resources. Batim. Int. Build. Res. Pract. 1976, 4, 232. [Google Scholar] [CrossRef]
- Bossink, B.A.G.; Brouwers, H.J.H. Construction Waste: Quantification and Source Evaluation. J. Constr. Eng. Manag. 1996, 122, 55–60. [Google Scholar] [CrossRef]
- Forsythe, P.; Marsden, P. Modelling construction waste performance—An arising procurement issue. Profitab. Partn. Constr. Procure 1999, 427, 679–688. Available online: https://ascelibrary.org/doi/abs/10.1061/%28ASCE%290733-9364%282002%29128%3A4%28316%29 (accessed on 15 January 2024). [CrossRef]
- Poon, C.S.; Yu, T.W.; Ng, L.H. A Guide for Managing and Minimizing Building and Demolition Waste; Department of Civil & Structural Engineering, Hong Kong Polytechnic University: Hong Kong, China, 2001. [Google Scholar]
- Mah, C.M.; Fujiwara, T.; Ho, C.S. Construction and demolition waste generation rates for high-rise buildings in Malaysia. Waste Manag. Res. J. A Sustain. Circ. Econ. 2016, 34, 1224–1230. [Google Scholar] [CrossRef] [PubMed]
- Guerra, B.C.; Bakchan, A.; Leite, F.; Faust, K.M. BIM-based automated construction waste estimation algorithms: The case of concrete and drywall waste streams. Waste Manag. 2019, 87, 825–832. [Google Scholar] [CrossRef]
- Zhao, Y.; Lei, G.; Wang, Q. Reflections and suggestions on the management and disposal of decoration waste for Wuhan. Environ. Prot. 2020, 48, 53–56. Available online: https://kns.cnki.net/kcms2/article/abstract?v=p7sfyaWOx3PwViHjPN55Vv0rQWYL8QWdPtpWYTfEK9fXQjCQuOrTH8ApdA1StMdH9HtiJckkot4Fu2Vru3EgWlG8feZAqPR9nSpmCt369B1z6QIlPyXo14unKqDbCkTf2qp4RWRzKV8x9xYy-p7XIA==&uniplatform=NZKPT&language=CHS (accessed on 6 January 2024). (In Chinese).
- Mália, M.; de Brito, J.; Pinheiro, M.D.; Bravo, M. Construction and demolition waste indicators. Waste Manag. Res. J. A Sustain. Circ. Econ. 2013, 31, 241–255. [Google Scholar] [CrossRef] [PubMed]
- Umar, U.A.; Shafiq, N.; Malakahmad, A.; Nuruddin, M.F.; Khamidi, M.F. A review on adoption of novel techniques in construction waste management and policy. J. Mater. Cycles Waste Manag. 2016, 19, 1361–1373. [Google Scholar] [CrossRef]
- Cochran, K.M.; Townsend, T.G. Estimating construction and demolition debris generation using a materials flow analysis ap-proach. Waste Manag. 2010, 30, 2247–2254. [Google Scholar] [CrossRef]
- Wu, Z.; Yu, A.T.W.; Shen, L.; Liu, G. Quantifying construction and demolition waste: An analytical review. Waste Manag. 2014, 34, 1683–1692. [Google Scholar] [CrossRef]
- Wu, H.; Duan, H.; Zheng, L.; Wang, J.; Niu, Y.; Zhang, G. Demolition waste generation and recycling potentials in a rapidly developing flagship megacity of South China: Prospective scenarios and implications. Constr. Build. Mater. 2016, 113, 1007–1016. [Google Scholar] [CrossRef]
- Edmondson, A.C.; Mcmanus, S.E. Methodological fit in management field research. Acad. Manag. Rev. 2007, 32, 1246–1264. [Google Scholar] [CrossRef]
- DeHoratius, N.; Rabinovich, E. Field research in operations and supply chain management. J. Oper. Manag. 2010, 29, 371–375. [Google Scholar] [CrossRef]
- GB 50854-2013; Standard Method of Measurement for Building Construction and Fitting-Out Works. China Planning Press: Beijing, China, 2014. Available online: https://www.mohurd.gov.cn/gongkai/zhengce/zhengcefilelib/201301/20130105_224600.html (accessed on 6 January 2024). (In Chinese)
- EPA. Estimating 2003 Building-Related Construction and Demolition Materials Amounts; Retrieved from USA; EPA: Washington, DC, USA, 2015.
- Metro Vancouver. Demolition, Land Clearing and Construction Waste Management Toolkit; Retrieved from Vancouver Canada; Metro Vancouver: Vancouver, BC, Canada, 2008; Available online: http://www.metrovancouver.org/services/solid-waste/SolidWastePublications/DLCToolkit.pdf (accessed on 23 December 2023).
- Bai, Z.C. Analysis on construction technology management of architectural decoration. Create Liv. 2015, 22, 150–152. (In Chinese) [Google Scholar]
- Zheng, G.Q. The research of using composite fittings in housing decoration projects. J. Wuhan Univ. Technol. (Inf. Manag. Eng.) 2001, 23, 40–43. Available online: https://kns.cnki.net/kcms2/article/abstract?v=p7sfyaWOx3P7dSxPC7n0lBHFcGqn0Zz7L_M-Y4htW2FVHRvGI2y81LNUwvhHYYjIrH9KE5_3I3VhcI5IkFDLq3hoO73jYPlC8-jNTMVwOWqBy9QOeJrRWPTBi3KtavkjXPR5MD7uMSw=&uniplatform=NZKPT&language=CHS (accessed on 25 December 2023). (In Chinese).
- Policy Research on Construction Waste Recycling and Reutilization. City Building Energy Conservation and Wall Materials Innovation Office. 2015, pp. 38–44. Available online: https://www.efchina.org/Reports-en/report-20140630-en (accessed on 14 December 2023).
- Liang, B. Countermeasures for the recycling and utilization of construction waste in our country based on the comprehensive utilization of foreign construction waste. Shanghai Build. Mater. 2015, 4, 12–16. [Google Scholar]
- Aslam, M.S.; Huang, B.; Cui, L. Review of construction and demolition waste management in China and USA. J. Environ. Manag. 2020, 264, 110445. [Google Scholar] [CrossRef]
- Ye, B.; Yuan, H. An Overview of C&D Waste Management Regulations in Central China. In Proceedings of the 2014 International Conference on Construction and Real Estate Management, Kunming, China, 27–28 September 2014. [Google Scholar]
- Xiao, J.; Li, W.; Fan, Y.; Huang, X. An overview of study on recycled aggregate concrete in China (1996–2011). Constr. Build. Mater. 2012, 31, 364–383. [Google Scholar] [CrossRef]
- Jin, R.; Li, B.; Zhou, T.; Wanatowski, D.; Piroozfar, P. An empirical study of perceptions towards construction and demolition waste recycling and reuse in China. Resour. Conserv. Recycl. 2017, 126, 86–98. [Google Scholar] [CrossRef]





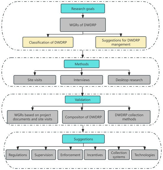
| Type | Number | Project Type | Subtype | Location |
|---|---|---|---|---|
| Residential Building | 1 | Decoration | Apartment | Zhuhai and Guangdong |
| 2 | Decoration | Apartment | Beijing | |
| 3 | Decoration | Apartment | Chongqing | |
| 4 | Decoration | Apartment | Xiamen and Fujian | |
| Public Building | 5 | Decoration | School | Hefei and Anhui |
| 6 | Decoration | School | Shenzhen and Guangdong | |
| 7 | Decoration | School | Shenzhen and Guangdong | |
| 8 | Decoration | School | Shenzhen and Guangdong | |
| 9 | Decoration and Renovation | Academic Building | Zhuhai and Guangdong | |
| Commercial Building | 10 | Decoration and Renovation | Hotel | Yangcheng and Jiangsu |
| 11 | Decoration and Renovation | Theater | Shenzhen and Guangdong | |
| 12 | Decoration | Office | Shenzhen and Guangdong | |
| 13 | Decoration | Factory Workshop | Chengdu and Sichuan | |
| 14 | Decoration | Office | Shenzhen and Guangdong | |
| 15 | Decoration and Renovation | Cinema | Shenzhen and Guangdong | |
| 16 | Decoration | Office | Huaibei and Jiangsu | |
| 17 | Decoration | Office | Huaibei Jiangsu | |
| 18 | Decoration and Renovation | Shopping Street | Quanzhou and Fujian | |
| 19 | Decoration and Renovation | Market | Shenzhen and Guangdong | |
| 20 | Decoration | Office | Shenzhen and Guangdong | |
| 21 | Decoration | Hotel | Shenzhen and Guangdong | |
| 22 | Decoration | Office | Shenzhen and Guangdong | |
| 23 | Decoration | Shop | Shenzhen and Guangdong | |
| 24 | Decoration | Office | Shenzhen and Guangdong | |
| 25 | Decoration and Renovation | Sports Arena | Xi’an and Shaanxi | |
| 26 | Decoration | Office | Shenzhen and Guangdong |
| Source | Year | Country/Region | Waste Type | WGR (kg/m2) |
|---|---|---|---|---|
| Metro Vancouver (2008) [51] | 2008 | Canada | CDWs | 547 |
| Mália et al. (2013) [42] | 2013 | EU | CDWs | 195–1640 |
| Bergsdal et al. (2007) [31] | 2007 | Norway | CDWs | 575–1100 |
| Mah et al. (2016) [39] | 2016 | Malaysia | CDWs | 1040 |
| EPA (2015) [50] | 2013 | USA | CDWs | 244–711 |
| Wu et al. (2016) [46] | 2016 | China | CDWs | 1215–1873 |
| Hoang et al. (2020) [23] | 2019 | Vietnam | CDWs | 318–610 |
| This study | 2023 | China | DWDRPs | 88–305 |
Disclaimer/Publisher’s Note: The statements, opinions and data contained in all publications are solely those of the individual author(s) and contributor(s) and not of MDPI and/or the editor(s). MDPI and/or the editor(s) disclaim responsibility for any injury to people or property resulting from any ideas, methods, instructions or products referred to in the content. |
© 2024 by the authors. Licensee MDPI, Basel, Switzerland. This article is an open access article distributed under the terms and conditions of the Creative Commons Attribution (CC BY) license (https://creativecommons.org/licenses/by/4.0/).
Share and Cite
Zhang, L.; Wu, H.; Wang, X.; Wu, F.; Ding, Z.; Song, L.; Rong, X.; Wen, X.; Liu, J.; Zhong, P. Investigation of Rates of Demolition Waste Generated in Decoration and Renovation Projects: An Empirical Study. Buildings 2024, 14, 908. https://doi.org/10.3390/buildings14040908
Zhang L, Wu H, Wang X, Wu F, Ding Z, Song L, Rong X, Wen X, Liu J, Zhong P. Investigation of Rates of Demolition Waste Generated in Decoration and Renovation Projects: An Empirical Study. Buildings. 2024; 14(4):908. https://doi.org/10.3390/buildings14040908
Chicago/Turabian StyleZhang, Lianxiang, Huanyu Wu, Xin Wang, Fugui Wu, Zhikun Ding, Lei Song, Xin Rong, Xin Wen, Jing Liu, and Ping Zhong. 2024. "Investigation of Rates of Demolition Waste Generated in Decoration and Renovation Projects: An Empirical Study" Buildings 14, no. 4: 908. https://doi.org/10.3390/buildings14040908
APA StyleZhang, L., Wu, H., Wang, X., Wu, F., Ding, Z., Song, L., Rong, X., Wen, X., Liu, J., & Zhong, P. (2024). Investigation of Rates of Demolition Waste Generated in Decoration and Renovation Projects: An Empirical Study. Buildings, 14(4), 908. https://doi.org/10.3390/buildings14040908
