Building Information Modeling Uses and Complementary Technologies in Road Projects: A Systematic Review
Abstract
1. Introduction
2. Literature Background
2.1. BIM Uses and Relevant Documents
2.2. Literature Reviews of BIM for Infrastructure
2.3. BIM Adoption in Complementary Road Structures
2.4. BIM Software Tools for Roads
3. Research Method
3.1. Systematic Review Stages and Research Questions
- Research question 1: What are the BIM Uses that contribute to the activities of the life cycle stages of road projects?
- Research question 2: What are the technologies that have been applied in conjunction with BIM methodologies on road projects?
- Research question 3: How has the evolution and interrelationship of BIM and complementary technologies in road projects been developing?
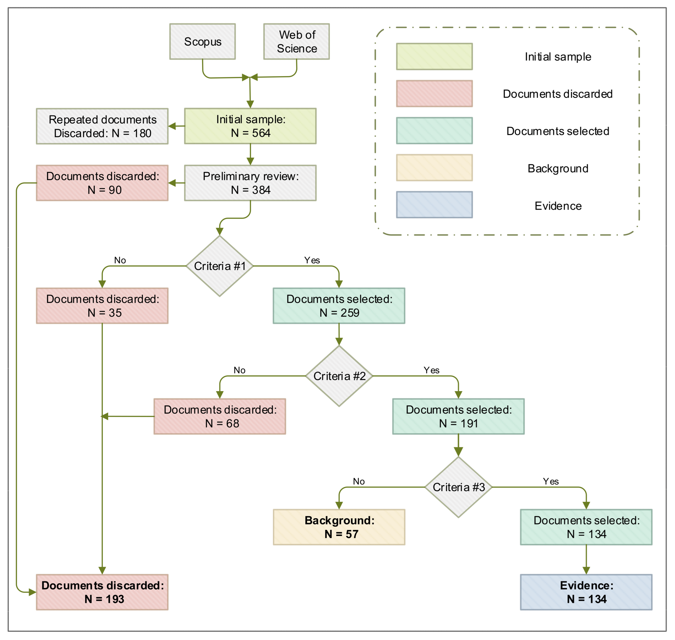
3.2. Searching for Relevant Documents
3.3. Document Selection
3.4. Evidence Collection, Analysis, and Synthesis
4. Results
4.1. BIM Roads: Scientific Production by Country
4.2. BIM Uses for Road Projects
4.2.1. Road Design
4.2.2. Traffic Analysis
4.2.3. Soil Aspects
4.2.4. Road Safety
4.2.5. Environmental Issues
4.2.6. Other Engineering Analysis Methods
4.2.7. Construction Planning and Analysis
4.2.8. Cost Analysis
4.2.9. Construction Monitoring and Control
4.3. Relationship and Evolution of BIM Uses in Road Projects
4.3.1. Relationship between BIM Uses in Road Projects
4.3.2. Thematic Map of BIM Uses in Road Projects
4.3.3. Evolution of BIM Uses in Road Projects
4.4. Technologies Complementary to BIM in Road Projects
4.4.1. Frequency Analysis of Technologies Complementary to BIM in Road Projects
4.4.2. Relationship between Technologies 4.0 Complementary to BIM in Road Projects
4.4.3. Evolution of Technologies 4.0 Complementary to BIM in Road Projects
4.5. Other Studies of BIM Uses in Construction
4.6. Gaps, Potential, and Future Development of BIM Uses and Complementary Technologies
5. Conclusions
Author Contributions
Funding
Data Availability Statement
Acknowledgments
Conflicts of Interest
References
- Akob, Z.; Abang Hipni, M.Z.; Abd Razak, A.A.A. Deployment of GIS + BIM in the Construction of Pan Borneo Highway Sarawak, Malaysia. In Proceedings of the IOP Conference Series: Materials Science and Engineering, Selangor, Malaysia, 29–31 October 2019; Volume 512, pp. 1–11. [Google Scholar]
- Sankaran, B.; O’Brien, W. Establishing the Level of Development (LOD) Requirements for Modeling in Highway Infrastructure Projects. In Proceedings of the International Conference on Civil and Building Engineering Informatics (ICCBEI 2015), Tokyo, Japan, 22–24 April 2015; pp. 1–8. [Google Scholar]
- Hijazi, A.A.; Omar, H.A. Level of Detail Specifications, Standards and File-Format Challenges in Infrastructure Projects for BIM Level Three. WIT Trans. Built Environ. 2017, 169, 143–154. [Google Scholar] [CrossRef]
- Cheng, J.C.P.; Lu, Q.; Deng, Y. Analytical Review and Evaluation of Civil Information Modeling. Autom. Constr. 2016, 67, 31–47. [Google Scholar] [CrossRef]
- Herrera, R.F.; Sánchez, O.; Castañeda, K.; Porras, H. Cost Overrun Causative Factors in Road Infrastructure Projects: A Frequency and Importance Analysis. Appl. Sci. 2020, 10, 5506. [Google Scholar] [CrossRef]
- Sánchez, O.; Castañeda, K.; Mejía, G.; Pellicer, E. Delay Factors: A Comparative Analysis between Road Infrastructure and Building Projects. In Proceedings of the Construction Research Congress 2020, Tempe, Arizona, 8–10 March 2020; American Society of Civil Engineers, Ed.; pp. 223–231. [Google Scholar]
- Mejía, G.; Sánchez, O.; Castañeda, K.; Pellicer, E. Delay Causes in Road Infrastructure Projects in Developing Countries. J. Constr. 2020, 10, 221–235. [Google Scholar] [CrossRef]
- Aziz, Z.; Riaz, Z.; Arslan, M. Leveraging BIM and Big Data to Deliver Well Maintained Highways. Facilities 2017, 35, 818–832. [Google Scholar] [CrossRef]
- Costin, A.; Adibfar, A.; Hu, H.; Chen, S.S. Building Information Modeling (BIM) for Transportation Infrastructure—Literature Review, Applications, Challenges, and Recommendations. Autom. Constr. 2018, 94, 257–281. [Google Scholar] [CrossRef]
- Guo, F.; Turkan, Y.; Jahren, C.T.; David Jeong, H. Civil Information Modeling Adoption by Iowa and Missouri DOT. In Proceedings of the Procceedings in International Conference on Computing in Civil and Building Engineering, Orlando, FL, USA, 23–25 June 2014; pp. 463–471. [Google Scholar]
- Singh, V.; Gu, N.; Wang, X. A Theoretical Framework of a BIM-Based Multi-Disciplinary Collaboration Platform. Autom. Constr. 2011, 20, 134–144. [Google Scholar] [CrossRef]
- Li, Y. Brief Analysis of the Application and Limitation of BIM in Project Life Cycle Management. In Proceedings of the IOP Conference Series: Materials Science and Engineering, Cairo, Egypt, 9 April 2020; Institute of Physics Publishing: Bristol, UK, 2020; Volume 780, p. 052001. [Google Scholar]
- Honarpisheh, A. A Survey on Application of Building Information Modelling in Road Construction. Master’s Thesis, Eastern Mediterranean University, Gazimağusa, Cyprus, 2014. [Google Scholar]
- Chang, J.; Lin, H. Underground Pipeline Management Based on Road Information Modeling to Assist in Road Management. J. Perform. Constr. Facil. 2014, 30, C4014001. [Google Scholar] [CrossRef]
- Matějka, P. The Importance of a Transport Infrastructure Construction for the Implementation of BIM. In Proceedings of the International Scientific Conference People, Buildings and Environment, Kroměříž, Czech Republic, 15–17 October 2014; pp. 15–17. [Google Scholar]
- Chong, H.Y.; Lopez, R.; Wang, J.; Wang, X.; Zhao, Z. Comparative Analysis on the Adoption and Use of BIM in Road Infrastructure Projects. J. Constr. Eng. Manag. 2016, 32, 05016021. [Google Scholar] [CrossRef]
- Zhao, L.; Liu, Z.; Mbachu, J. Highway Alignment Optimization: An Integrated BIM and GIS Approach. ISPRS Int. J. Geo-Inf. 2019, 8, 172. [Google Scholar] [CrossRef]
- Liu, Q.; Gao, T. The Information Requirements for Transportation Industry’s Facilities Management Based on BIM. Open Constr. Build. Technol. J. 2017, 11, 136–141. [Google Scholar] [CrossRef]
- Jones, S.; Laquidara-Carr, D. The Business Value of BIM for Infrastructure; Ed. Dodge Data & Analytics: Bedford, MA, USA, 2017. [Google Scholar]
- O’Brien, W.J.; Gau, P.; Schmeits, C.; Goyat, J. Benefits of Three-and Four-Dimensional Computer-Aided Design Model Applications for Review of Constructability. J. Transp. Res. Board 2012, 2268, 18–25. [Google Scholar] [CrossRef]
- Zanen, P.P.A.; Hartmann, T.; Al-Jibouri, S.H.S.; Heijmans, H.W.N. Using 4D CAD to Visualize the Impacts of Highway Construction on the Public. Autom. Constr. 2013, 32, 136–144. [Google Scholar] [CrossRef]
- Liau, Y.H.; Lin, Y.-C. Application of Civil Information Modeling for Constructability Review for Highway Projects. In Proceedings of the 34th International Symposium on Automation and Robotics in Construction (ISARC), Taipei, Taiwan, 28 June–1 July 2017; pp. 1–7. [Google Scholar]
- Mani, M.; Valdes, R.; Strong, K. How 4D Visualization and Simulation Enhances Work Zone Safety and Traffic Mobility. In Proceedings of the 54th ASC Annunal International Conference Proceedings, Minneapolis, Minnesota, 17–21 April 2018; pp. 1–8. [Google Scholar]
- Bradley, A.; Li, H.; Lark, R.; Dunn, S. BIM for Infrastructure: An Overall Review and Constructor Perspective. Autom. Constr. 2016, 71, 139–152. [Google Scholar] [CrossRef]
- Messner, J.; Anumba, C.; Dubler, C.; Goodman, S.; Kasprzak, C.; Kreider, R.; Leicht, R.; Saluja, C.; Zikic, N. BIM Project Execution Planning Guide, Version 2.2; Computer Integrated Construction Research Program, The Pennsylvania State University: University Park, PA, USA, August; Available online: http://bim.psu.edu (accessed on 10 July 2023).
- Computer Integrated Construction Research Program. Building Information Modeling Execution Planning Guide-Version 2.0; The Pennsylvania State University: University Park, PA, USA, 2010. [Google Scholar]
- Bloomberg, M.; Burney, D.; Resninck, D. BIM Guidelines; Department of Design + Construction: New York City, NY, USA, 2012.
- Succar, B. BIMe Initiative: Model Uses Table. Available online: https://bimexcellence.org/files/211in-Model-Uses-Table.pdf (accessed on 20 July 2023).
- Massport. BIM Guidelines for Vertical and Horizontal Construction; The Massachusetts Port Authority: Boston, MA, USA, 2016. [Google Scholar]
- Rojas, M.; Herrera, R.F.; Mourgues, C.; Ponz, J.; Alarcón, L.; Pellicer, E. BIM Use Assessment (BUA) Tool for Characterizing the Application Levels of BIM Uses for the Planning and Design of Construction Projects. Adv. Civ. Eng. 2019, 2019, 9094254. [Google Scholar] [CrossRef]
- Noor, B.A. Review of BIM Literature in Construction Industry and Transportation: Meta-Analysis. Constr. Innov. 2018, 18, 433–452. [Google Scholar] [CrossRef]
- Cepa, J.J.; Pavón, R.M.; Alberti, M.G.; Ciccone, A.; Asprone, D. A Review on the Implementation of the BIM Methodology in the Operation Maintenance and Transport Infrastructure. Appl. Sci. 2023, 13, 3176. [Google Scholar] [CrossRef]
- Salzano, A.; Intignano, M.; Mottola, C.; Biancardo, S.A.; Nicolella, M.; Dell’Acqua, G. Systematic Literature Review of Open Infrastructure BIM. Buildings 2023, 13, 1593. [Google Scholar] [CrossRef]
- Dayan, V.; Chileshe, N.; Hassanli, R. A Scoping Review of Information-Modeling Development in Bridge Management Systems. J. Constr. Eng. Manag. 2022, 148, 03122006. [Google Scholar] [CrossRef]
- Wei, J.; Chen, G.; Huang, J.; Xu, L.; Yang, Y.; Wang, J.; Sadick, A.M. BIM and GIS Applications in Bridge Projects: A Critical Review. Appl. Sci. 2021, 11, 6207. [Google Scholar] [CrossRef]
- Zhao, R.; Zheng, K.; Wei, X.; Jia, H.; Liao, H.; Li, X.; Wei, K.; Zhan, Y.; Zhang, Q.; Xiao, L.; et al. State-of-the-Art and Annual Progress of Bridge Engineering in 2020. Adv. Bridge Eng. 2021, 2, 29. [Google Scholar] [CrossRef]
- Artus, M.; Koch, C. State of the Art in Damage Information Modeling for RC Bridges—A Literature Review. Adv. Eng. Inform. 2020, 46, 101171. [Google Scholar] [CrossRef]
- Zhou, W.; Qin, H.; Qiu, J.; Fan, H.; Lai, J.; Wang, K.; Wang, L. Building Information Modelling Review with Potential Applications in Tunnel Engineering of China. R. Soc. Open Sci. 2017, 4, 170174. [Google Scholar] [CrossRef] [PubMed]
- Exenberger, H.; Massimo-Kaiser, I.M.; Flora, M. Current Developments of Digital Ground Modelling in Tunnelling. Geomech. Und Tunnelbau 2022, 15, 284–289. [Google Scholar] [CrossRef]
- Autodesk Autodesk Software Civil 3D|Civil 3D 2024 Oficial. Available online: https://latinoamerica.autodesk.com/products/civil-3d/overview?term=1-YEAR&tab=subscription&plc=CIV3D (accessed on 31 December 2023).
- Autodesk Autodesk InfraWorks Software|Official InfraWorks 2024. Available online: https://www.autodesk.com/products/infraworks/overview?term=1-YEAR&tab=subscription&plc=IW360P (accessed on 31 December 2023).
- OpenRoads OpenRoads Designer|Software de Diseño de Carreteras|Bentley Systems. Available online: https://es-la.bentley.com/software/openroads-designer/ (accessed on 31 December 2023).
- PTV Vissim Traffic Simulation Software|PTV Vissim|PTV Group. Available online: https://www.ptvgroup.com/en/products/ptv-vissim (accessed on 31 December 2023).
- Tekla Tekla|Software de Construcción Basado En Modelos Líder En La Industria|Por Trimble. Available online: https://www.tekla.com/la (accessed on 31 December 2023).
- Landmark Landscape Design-BIM Software|Vectorworks Landmark. Available online: https://www.vectorworks.net/en-US/landmark (accessed on 31 December 2023).
- Allplan Civil Engineering Software|ALLPLAN. Available online: https://www.allplan.com/industry-solutions/civil-engineering-software/ (accessed on 31 December 2023).
- RoadEng Civil Engineer RoadEng Civil Engineer|Easy Road & Corridor Design Software. Available online: https://www.softree.com/products/RoadEng-Civil-Engineer (accessed on 31 December 2023).
- Tranfield, D.; Denyer, D.; Smart, P. Towards a Methodology for Developing Evidence-Informed Management Knowledge by Means of Systematic Review. Br. J. Manag. 2003, 14, 207–222. [Google Scholar] [CrossRef]
- Briner, R.; Denyer, D. Systematic Review and Evidence Synthesis as a Practice and Scholarship Tool. In The Oxford Handbook of Evidence-Based Management; Oxford University Press: Oxford, UK, 2012; pp. 112–129. ISBN 9780199763986. [Google Scholar]
- Saieg, P.; Dominguez, E.; Nascimento, D.; Goyannes, R. Interactions of Building Information Modeling, Lean and Sustainability on the Architectural, Engineering and Construction Industry: A Systematic Review. J. Clean. Prod. 2018, 174, 788–806. [Google Scholar] [CrossRef]
- Lockwood, C.; Porritt, K.; Munn, Z.; Rittenmeyer, L.; Salmond, S.; Bjerrum, M.; Loveday, H.; Carrier, J.; Stannard, D. Systematic Reviews of Qualitative Evidence. In JBI Manual for Evidence Synthesis; JBI: Miami, FL, USA, 2020. [Google Scholar]
- Page, M.J.; McKenzie, J.E.; Bossuyt, P.M.; Boutron, I.; Hoffmann, T.C.; Mulrow, C.D.; Shamseer, L.; Tetzlaff, J.M.; Akl, E.A.; Brennan, S.E.; et al. The PRISMA 2020 Statement: An Updated Guideline for Reporting Systematic Reviews. Syst. Rev. 2021, 10. [Google Scholar] [CrossRef]
- Hutton, B.; Salanti, G.; Caldwell, D.M.; Chaimani, A.; Schmid, C.H.; Cameron, C.; Ioannidis, J.P.A.; Straus, S.; Thorlund, K.; Jansen, J.P.; et al. The PRISMA Extension Statement for Reporting of Systematic Reviews Incorporating Network Meta-Analyses of Health Care Interventions: Checklist and Explanations. Ann. Intern. Med. 2015, 162, 777–784. [Google Scholar] [CrossRef]
- Castañeda, K.; Sánchez, O.; Herrera, R.F.; Mejía, G. Highway Planning Trends: A Bibliometric Analysis. Sustainability 2022, 14, 5544. [Google Scholar] [CrossRef]
- Lozano-Ramírez, N.E.; Sánchez, O.; Carrasco-Beltrán, D.; Vidal-Méndez, S.; Castañeda, K. Digitalization and Sustainability in Linear Projects Trends: A Bibliometric Analysis. Sustainability 2023, 15, 15962. [Google Scholar] [CrossRef]
- Bongiorno, N.; Bosurgi, G.; Carbone, F.; Pellegrino, O.; Sollazzo, G. Potentialities of a Highway Alignment Optimization Method in an I-BIM Environment. Period. Polytech. Civ. Eng. 2019, 63, 352–361. [Google Scholar] [CrossRef]
- Huang, S.-F.; Chen, C.-S.; Dzeng, R.-J. Design of Track Alignment Using Building Information Modeling. J. Transp. Eng. 2011, 137, 823–830. [Google Scholar] [CrossRef]
- Akram, R.; Jamaluddin, M.; Rehman, A.; Hussain, T.; Khan, S. Exploring the Role of Building Information Modeling in Construction Safety through Science Mapping. Saf. Sci. 2019, 120, 456–470. [Google Scholar] [CrossRef]
- Intini, P.; Colonna, P.; Olaussen, E. Route Familiarity in Road Safety: A Literature Review and an Identification Proposal. Transp. Res. Part F Psychol. Behav. 2019, 62, 651–671. [Google Scholar] [CrossRef]
- Pritchard, M.S. Safety, Security, and Serviceability in Road Engineering. Accid. Anal. Prev. 2019, 127, 172–176. [Google Scholar] [CrossRef]
- Hu, W.; Shu, X.; Huang, B. Sustainability Innovations in Transportation Infrastructure: An Overview of the Special Volume on Sustainable Road Paving. J. Clean. Prod. 2019, 235, 369–377. [Google Scholar] [CrossRef]
- Carvalho, J.P.; Bragança, L.; Mateus, R. Optimising Building Sustainability Assessment Using BIM. Autom. Constr. 2019, 102, 170–182. [Google Scholar] [CrossRef]
- Santos, R.; Aguiar, A.; Silvestre, J.D.; Pyl, L. Informetric Analysis and Review of Literature on the Role of BIM in Sustainable Construction. Autom. Constr. 2019, 103, 221–234. [Google Scholar] [CrossRef]
- Manzanares, F.V.; García-Segura, T.; Pellicer, E. Contract Conditions and BIM Use Effectiveness to Improve Project Performance. Adv. Civ. Eng. 2023, 2023, 2629608. [Google Scholar] [CrossRef]
- Biancardo, S.A.; Intignano, M.; Veropalumbo, R.; Martinelli, R.; Calvanese, V.; Autelitano, F.; Garilli, E.; Giuliani, F.; Dell’Acqua, G. BIM Approach for Stone Pavements in Archaeological Sites: The Case Study of Vicolo Dei Balconi of Pompeii. Transp. Res. Interdiscip. Perspect. 2023, 17, 100755. [Google Scholar] [CrossRef]
- Intignano, M.; Biancardo, S.A.; Oreto, C.; Viscione, N.; Veropalumbo, R.; Russo, F.; Ausiello, G.; Dell’acqua, G. A Scan-to-BIM Methodology Applied to Stone Pavements in Archaeological Sites. Heritage 2021, 4, 3032–3049. [Google Scholar] [CrossRef]
- Oreto, C.; Massotti, L.; Biancardo, S.A.; Veropalumbo, R.; Viscione, N.; Russo, F. BIM-Based Pavement Management Tool for Scheduling Urban Road Maintenance. Infrastructures 2021, 6, 148. [Google Scholar] [CrossRef]
- Tserng, H.P.; Yin, S.Y.L.; Li, S. Developing a Resource Supply Chain Planning System for Construction Projects. J. Constr. Eng. Manag. 2006, 132, 393–407. [Google Scholar] [CrossRef]
- Santoso, D.; Soeng, S. Analyzing Delays of Road Construction Projects in Cambodia: Causes and Effects. J. Manag. Eng. 2016, 32, 05016020. [Google Scholar] [CrossRef]
- Love, P.; Ahiaga, D.; Irani, Z. Cost Overruns in Transportation Infrastructure Projects: Sowing the Seeds for a Probabilistic Theory of Causation. Transp. Res. Part A 2016, 92, 184–194. [Google Scholar] [CrossRef]
- Kim, H.; Orr, K.; Shen, Z.; Moon, H.; Ju, K.; Choi, W. Highway Alignment Construction Comparison Using Object-Oriented 3D Visualization Modeling. J. Constr. Eng. Manag. 2014, 140, 05014008. [Google Scholar] [CrossRef]
- Mawlana, M.; Vahdatikhaki, F.; Doriani, A.; Hammad, A. Integrating 4D Modeling and Discrete Event Simulation for Phasing Evaluation of Elevated Urban Highway Reconstruction Projects. Autom. Constr. 2015, 60, 25–38. [Google Scholar] [CrossRef]
- Boton, C. Supporting Constructability Analysis Meetings with Immersive Virtual Reality-Based Collaborative BIM 4D Simulation. Autom. Constr. 2018, 96, 1–15. [Google Scholar] [CrossRef]
- Khosakitchalert, C.; Yabuki, N.; Fukuda, T. Improving the Accuracy of BIM-Based Quantity Takeoff for Compound Elements. Autom. Constr. 2019, 106, 102891. [Google Scholar] [CrossRef]
- Lu, Q.; Won, J.; Cheng, J.C.P. A Financial Decision Making Framework for Construction Projects Based on 5D Building Information Modeling (BIM). Int. J. Proj. Manag. 2015, 34, 3–21. [Google Scholar] [CrossRef]
- Pučko, Z.; Rebolj, D. Automated Continuous Construction Progress Monitoring Using Multiple Workplace Real Time 3D Scans. Adv. Eng. Inform. 2018, 38, 27–40. [Google Scholar] [CrossRef]
- Bosché, F.; Ahmed, M.; Turkan, Y.; Haas, C.T.; Haas, R. The Value of Integrating Scan-to-BIM and Scan-vs-BIM Techniques for Construction Monitoring Using Laser Scanning and BIM: The Case of Cylindrical MEP Components. Autom. Constr. 2015, 49, 201–213. [Google Scholar] [CrossRef]
- Behnam, A.; Charitha, D.; Ahmed, M.; Ghaffar, A.; Thuy, T.; Hoe, Y.; Bin, H. Automated Progress Monitoring System for Linear Infrastructure Projects Using Satellite Remote Sensing. Autom. Constr. 2016, 68, 114–127. [Google Scholar] [CrossRef]
- Lee, W.; Lin, K.; Seto, E.; Migliaccio, G.C. Wearable Sensors for Monitoring On-Duty and off-Duty Worker Physiological Status and Activities in Construction. Autom. Constr. 2017, 83, 341–353. [Google Scholar] [CrossRef]
- Faraji, O.; Asiaei, K.; Rezaee, Z.; Bontis, N.; Dolatzarei, E. Mapping the Conceptual Structure of Intellectual Capital Research: A Co-Word Analysis. J. Innov. Knowl. 2022, 7, 100202. [Google Scholar] [CrossRef]
- Zou, X.; Yue, W.L.; Vu, H. Le Visualization and Analysis of Mapping Knowledge Domain of Road Safety Studies. Accid. Anal. Prev. 2018, 118, 131–145. [Google Scholar] [CrossRef]
- Jiang, F.; Ma, L.; Broyd, T.; Chen, K.; Luo, H.; Du, M. Building Demolition Estimation in Urban Road Widening Projects Using As-Is BIM Models. Autom. Constr. 2022, 144, 104601. [Google Scholar] [CrossRef]
- Chen, L.; Shi, P.; Tang, Q.; Liu, W.; Wu, Q. Development and Application of a Specification-Compliant Highway Tunnel Facility Management System Based on BIM. Tunn. Undergr. Space Technol. 2020, 97, 103262. [Google Scholar] [CrossRef]
- Oreto, C.; Biancardo, S.A.; Veropalumbo, R.; Viscione, N.; Russo, F.; Dell’acqua, G. BIM–LCCA Integration for Road Pavement Maintenance. In Transportation Research Record; SAGE Publications Ltd.: Thousand Oaks, CA, USA, 2022; Volume 2676, pp. 259–273. [Google Scholar]
- D’amico, F.; Ciampoli, L.B.; Di Benedetto, A.; Bertolini, L.; Napolitano, A. Integrating Non-Destructive Surveys into a Preliminary BIM-Oriented Digital Model for Possible Future Application in Road Pavements Management. Infrastructures 2022, 7, 10. [Google Scholar] [CrossRef]
- Castañeda, K.; Sánchez, O.; Herrera, R.F.; Pellicer, E.; Porras, H. BIM-Based Traffic Analysis and Simulation at Road Intersection Design. Autom. Constr. 2021, 131, 103911. [Google Scholar] [CrossRef]
- Hinostroza, P.; Granados, J.; Bravo, A. Proposal to Implement the BIM Methodology in Road Infrastructure Projects Optimizing Workflows. In Proceedings of the 2021 7th Congreso Internacional de Innovacion y Tendencias en Ingenieria, CONIITI 2021-Conference Proceedings, Bogota, Colombia, 29 September–1 October 2021. [Google Scholar] [CrossRef]
- Yang, Y.; Ng, S.T.; Dao, J.; Zhou, S.; Xu, F.J.; Xu, X.; Zhou, Z. BIM-GIS-DCEs Enabled Vulnerability Assessment of Interdependent Infrastructures—A Case of Stormwater Drainage-Building-Road Transport Nexus in Urban Flooding. Autom. Constr. 2021, 125, 103626. [Google Scholar] [CrossRef]
- Bouziani, M.; Mouatassim, H.; Fadl, K.; Nouari, H. Development of a Bim Infrastructure Workflow Adapted to Facilities of Land Subdivision Projects in Morocco. Int. Arch. Photogramm. Remote Sens. Spat. Inf. Sci. ISPRS Arch. 2021, 46, 119–123. [Google Scholar] [CrossRef]
- Kim, Y.O.; Lee, D.; Park, D. A Case Study on BIM Object-Based Earned Value and Process Management in Highway Construction. KSCE J. Civ. Eng. 2022, 26, 522–538. [Google Scholar] [CrossRef]
- Han, T.; Ma, T.; Fang, Z.; Zhang, Y.; Han, C. A BIM-IoT and Intelligent Compaction Integrated Framework for Advanced Road Compaction Quality Monitoring and Management. Comput. Electr. Eng. 2022, 100, 107981. [Google Scholar] [CrossRef]
- Diaz, B.; Rivera, M.; Rodriguez, S.; Carrera, E. Time and Cost Optimization for Road Projects through BIM. In Proceedings of the 2019 Congreso Internacional de Innovacion y Tendencias en Ingenieria, CONIITI 2019-Conference Proceedings, Bogota, Colombia, 2–4 October 2019. [Google Scholar] [CrossRef]
- Ndekugri, I.; Ankrah, N.A.; Adaku, E. The Design Coordination Role at the Pre-Construction Stage of Construction Projects. Build. Res. Inf. 2022, 50, 452–466. [Google Scholar] [CrossRef]
- De Winter, H.; Bassier, M.; Vergauwen, M. Digitisation in road construction: Automation of as-built models. Int. Arch. Photogramm. Remote Sens. Spat. Inf. Sci. ISPRS Arch. 2022, 46, 69–76. [Google Scholar] [CrossRef]
- Juszczyk, A. BIM in the Construction Process-Selected Problems at the Stage of Implementation in Polish Road Engineering. Arch. Civ. Eng. 2022, 68, 623–633. [Google Scholar] [CrossRef]
- Du, X. Research on Engineering Project Management Method Based on BIM Technology. Sci. Program. 2021, 2021, 7230585. [Google Scholar] [CrossRef]
- Zhang, B. Analysis on the Application of BIM Key Technology in Road and Bridge Construction Management. IOP Conf. Ser. Earth Environ. Sci. 2021, 638, 012047. [Google Scholar] [CrossRef]
- Han, C.; Tang, F.; Ma, T.; Gu, L.; Tong, Z. Construction Quality Evaluation of Asphalt Pavement Based on BIM and GIS. Autom. Constr. 2022, 141, 104398. [Google Scholar] [CrossRef]
- Collado-Mariscal, D.; Cortés-Pérez, J.P.; Cortés-Pérez, A.; Cuevas-Murillo, A. Proposal for the Integration of the Assessment and Management of Electrical Risk from Overhead Power Lines in BIM for Road Projects. Int. J. Environ. Res. Public Health 2022, 19, 13064. [Google Scholar] [CrossRef]
- Jang, D.J.; Kim, S.A. Optimization Design Method for Noise Barrier Tunnel Junction on Merging Lanes Using Quad Meshes. J. Asian Archit. Build. Eng. 2022, 21, 211–223. [Google Scholar] [CrossRef]
- Vignali, V.; Acerra, E.M.; Lantieri, C.; Di Vincenzo, F.; Piacentini, G.; Pancaldi, S. Building Information Modelling (BIM) Application for an Existing Road Infrastructure. Autom. Constr. 2021, 128, 103752. [Google Scholar] [CrossRef]
- Collado-Mariscal, D.; Cortés-Pérez, J.P.; Cortés-Pérez, A.; Cuevas-Murillo, A. Proposal for the Integration of Health and Safety into the Design of Road Projects with BIM. Buildings 2022, 12, 1753. [Google Scholar] [CrossRef]
- Nováček, J.; Kohout, T.; Vrtal, P.; Svatý, Z.; Kocián, K. Application of RSA Principles to Improve the BIM in the Road Design Process with Focus on the Road Restraint Systems. Int. Arch. Photogramm. Remote Sens. Spat. Inf. Sci. ISPRS Arch. 2022, 46, 159–164. [Google Scholar] [CrossRef]
- Zhai, Y.; Zhang, C.; Wang, B.; Wang, X.; Liu, K.; Tang, Z. The Standardization Method and Application of the BIM Model for Interchanges. Appl. Sci. 2022, 12, 8787. [Google Scholar] [CrossRef]
- Omoregie, A.; Turnbull, D.E. Highway Infrastructure and Building Information Modelling in UK. Proc. Inst. Civ. Eng. Munic. Eng. 2016, 169, 220–232. [Google Scholar] [CrossRef]
- Agbo, F.J.; Oyelere, S.S.; Suhonen, J.; Tukiainen, M. Scientific Production and Thematic Breakthroughs in Smart Learning Environments: A Bibliometric Analysis. Smart Learn. Environ. 2021, 8, 1. [Google Scholar] [CrossRef]
- Bazán, Á.M.; Alberti, M.G.; Álvarez, A.A.; Trigueros, J.A. New Perspectives for Bim Usage in Transportation Infrastructure Projects. Appl. Sci. 2020, 10, 7072. [Google Scholar] [CrossRef]
- Azhar, S. Building Information Modeling (BIM): Trends, Benefits, Risks, and Challenges for the AEC Industry. Leadersh. Manag. Eng. 2011, 11, 241–252. [Google Scholar] [CrossRef]
- Han, C.; Han, T.; Ma, T.; Tong, Z.; Wang, S. A BIM-Based Framework for Road Construction Quality Control and Quality Assurance. Int. J. Pavement Eng. 2023, 24, 2209903. [Google Scholar] [CrossRef]
- Bansal, V.K.; Pal, M. Potential of Geographic Information Systems in Building Cost Estimation and Visualization. Autom. Constr. 2007, 16, 311–322. [Google Scholar] [CrossRef]
- Pica, D.; Abanda, F.H. Emerging BIM-3D-Laser Scanning Integration in Construction Practice. In Advances in Science, Technology and Innovation; Springer Nature: Berlin/Heidelberg, Germany, 2021; pp. 345–350. [Google Scholar]
- Sanhudo, L.; Ramos, N.M.M.; Martins, J.P.; Almeida, R.M.S.F.; Barreira, E.; Simões, M.L.; Cardoso, V. A Framework for In-Situ Geometric Data Acquisition Using Laser Scanning for BIM Modelling. J. Build. Eng. 2020, 28, 101073. [Google Scholar] [CrossRef]
- Szóstak, M.; Nowobilski, T.; Mahamadu, A.M.; Pérez, D.C. Unmanned Aerial Vehicles in the Construction Industry-Towards a Protocol for Safe Preparation and Flight of Drones. Int. J. Intell. Unmanned Syst. 2023, 11, 296–316. [Google Scholar] [CrossRef]
- Rao, A.S.; Radanovic, M.; Liu, Y.; Hu, S.; Fang, Y.; Khoshelham, K.; Palaniswami, M.; Ngo, T. Real-Time Monitoring of Construction Sites: Sensors, Methods, and Applications. Autom. Constr. 2022, 136, 104099. [Google Scholar] [CrossRef]
- Bello, S.A.; Oyedele, L.O.; Akinade, O.O.; Bilal, M.; Davila Delgado, J.M.; Akanbi, L.A.; Ajayi, A.O.; Owolabi, H.A. Cloud Computing in Construction Industry: Use Cases, Benefits and Challenges. Autom. Constr. 2021, 122, 103441. [Google Scholar] [CrossRef]
- Adami, A.; Treccani, D.; Fregonese, L. Lessons Learnt from the High Resolution Uas Photogrammetric Survey of a Historic Urban Area: Unesco Site of Sabbioneta. Int. Arch. Photogramm. Remote Sens. Spat. Inf. Sci. ISPRS Arch. 2023, 48, 19–25. [Google Scholar] [CrossRef]
- Abioye, S.O.; Oyedele, L.O.; Akanbi, L.; Ajayi, A.; Davila Delgado, J.M.; Bilal, M.; Akinade, O.O.; Ahmed, A. Artificial Intelligence in the Construction Industry: A Review of Present Status, Opportunities and Future Challenges. J. Build. Eng. 2021, 44, 103299. [Google Scholar] [CrossRef]
- Regona, M.; Yigitcanlar, T.; Xia, B.; Li, R.Y.M. Opportunities and Adoption Challenges of AI in the Construction Industry: A PRISMA Review. J. Open Innov. Technol. Mark. Complex. 2022, 8, 45. [Google Scholar] [CrossRef]
- Singh, P.K.; Singh, D.; Sharma, P.; Gonçalves, P.J.S.; Hsiung, P.-A.; Chen, Y.; Huang, D.; Liu, Z.; Osmani, M.; Demian, P. Construction 4.0, Industry 4.0, and Building Information Modeling (BIM) for Sustainable Building Development within the Smart City. Sustainability 2022, 14, 10028. [Google Scholar] [CrossRef]
- Pompigna, A.; Mauro, R. Smart Roads: A State of the Art of Highways Innovations in the Smart Age. Eng. Sci. Technol. Int. J. 2022, 25, 100986. [Google Scholar] [CrossRef]
- Zhang, Y.; Liu, H.; Kang, S.C.; Al-Hussein, M. Virtual Reality Applications for the Built Environment: Research Trends and Opportunities. Autom. Constr. 2020, 118, 103311. [Google Scholar] [CrossRef]
- Ali, K.N.; Alhajlah, H.H.; Kassem, M.A. Collaboration and Risk in Building Information Modelling (BIM): A Systematic Literature Review. Buildings 2022, 12, 571. [Google Scholar] [CrossRef]
- Kostesha, V.A.; Shapovalov, D.A.; Barbasov, V.K.; Chetverikova, A.A.; Kolesnikova, I.K. Geoportal for Highways as a Basic Element of Spatial Data Infrastructure. In Proceedings of the IOP Conference Series: Earth and Environmental Science, Moscow, Russian, 1 October 2021; IOP Publishing: Bristol, UK, 2021; Volume 867, p. 012162. [Google Scholar]
- Nguyen, T.A.; Nguyen, P.T.; Do, S.T. Application of BIM and 3D Laser Scanning for Quantity Management in Construction Projects. Adv. Civ. Eng. 2020, 2020, 8839923. [Google Scholar] [CrossRef]
- Xu, S.; Fu, D.; Xie, Y.; Hou, L.; Bu, S. Integrating BIM and VR for Highway Construction Site Layout Planning. In Proceedings of the International Conference of Transportation Professionals, Xi’an, China, 16–19 December 2021; pp. 1068–1079. [Google Scholar]
- Son, T.H.; Weedon, Z.; Yigitcanlar, T.; Sanchez, T.; Corchado, J.M.; Mehmood, R. Algorithmic Urban Planning for Smart and Sustainable Development: Systematic Review of the Literature. Sustain. Cities Soc. 2023, 94, 104562. [Google Scholar] [CrossRef]
- Ortyl, Ł.; Gabry’s, M.G.; Dawood, T.; Abouhamad, M.; Alsharqawi, M. Subsoil Recognition for Road Investment Supported by the Integration of Geodetic and GPR Data in the Form of a Point Cloud. Remote Sens. 2021, 13, 3886. [Google Scholar] [CrossRef]
- Adebowale, O.J.; Agumba, J.N. Applications of Augmented Reality for Construction Productivity Improvement: A Systematic Review. Smart Sustain. Built Environ. 2022; ahead-of-print. [Google Scholar] [CrossRef]
- Li, X.; Yi, W.; Chi, H.L.; Wang, X.; Chan, A.P.C. A Critical Review of Virtual and Augmented Reality (VR/AR) Applications in Construction Safety. Autom. Constr. 2018, 86, 150–162. [Google Scholar] [CrossRef]
- Ghosh, A.; Edwards, D.J.; Hosseini, M.R. Patterns and Trends in Internet of Things (IoT) Research: Future Applications in the Construction Industry. Eng. Constr. Archit. Manag. 2021, 28, 457–481. [Google Scholar] [CrossRef]











| Keyword | Boolean Operators | Keyword | Boolean Operators | Keyword | Boolean Operators | Keyword |
|---|---|---|---|---|---|---|
| Road Highway Motorway Roadway Horizontal Heavy Transportation Infrastructure Linear | “AND” “OR” | Building Information Modeling (BIM) Civil Information Modeling (CiM) 4D, 5D, and nD | “AND” “OR” | Benefits Uses Implementation Application Adoption Case study Evaluation Exploration Potentialities Leverage | “AND” “OR” | Design Planning Construction Operation Maintenance |
| Id | BIM Uses | Frequency (n = 134) | Percentage |
|---|---|---|---|
| Road design | |||
| U1 | 3D existing conditions modeling | 65 | 49% |
| U2 | Alignment optimization | 15 | 11% |
| U3 | Clash analysis | 26 | 19% |
| U4 | Design and evaluation of roadside facilities | 19 | 14% |
| U5 | Design documentation | 6 | 4% |
| U6 | Design review | 12 | 9% |
| U7 | Geometric design | 34 | 25% |
| U8 | Modularization for prefabrication | 3 | 2% |
| Traffic analysis | |||
| U9 | Traffic management plan | 5 | 4% |
| U10 | Traffic monitoring | 5 | 4% |
| U11 | Traffic analysis in design | 13 | 10% |
| Soil aspects | |||
| U12 | Analyzing earthmoving operations | 17 | 13% |
| U13 | Geological and geotechnical analysis | 7 | 5% |
| Road safety | |||
| U14 | Construction safety analysis | 9 | 7% |
| U15 | Driving simulation | 1 | 1% |
| U16 | Road lighting analysis | 2 | 1% |
| U17 | Road safety analysis | 15 | 11% |
| Environmental issues | |||
| U18 | Environmental impact | 9 | 7% |
| U19 | Solar radiation analysis | 4 | 3% |
| U20 | Sustainability analysis | 3 | 2% |
| Other engineering analysis | |||
| U21 | Drainage analysis | 5 | 4% |
| U22 | Pavement analysis | 19 | 14% |
| U23 | Road acoustic analysis | 1 | 1% |
| U24 | Structural analysis | 10 | 7% |
| U25 | Transmission lines analysis | 1 | 1% |
| U26 | Underground utility analysis | 6 | 4% |
| U27 | Vulnerability analysis | 6 | 4% |
| Construction planning and analysis | |||
| U28 | Equipment and material planning | 9 | 7% |
| U29 | Space use planning on the site | 9 | 7% |
| U30 | Workforce/labor planning and training | 4 | 3% |
| U31 | 4D construction process impact analysis | 3 | 2% |
| U32 | 4D construction planning | 13 | 10% |
| U33 | Constructability analysis | 6 | 4% |
| U34 | Maintenance plan | 27 | 20% |
| U35 | Schedule estimation | 15 | 11% |
| Cost analysis | |||
| U36 | 5D cost analysis | 7 | 5% |
| U37 | Quantity take-off and cost estimation | 43 | 32% |
| Construction monitoring and control | |||
| U38 | 4D and 5D as-built and as-planned comparison monitoring | 8 | 6% |
| U39 | Tracking onsite construction progress | 12 | 9% |
| Id | BIM Use | Description |
|---|---|---|
| U1 | 3D existing conditions modeling | The activity involves creating a 3D model of the road project site that considers existing elements and conditions. This would include surveying elements, transportation structures, roads, sidewalks, bike paths, urban planning features, traffic signs, facilities, street lighting, buildings, vegetation, rivers, and other relevant elements. |
| U2 | Alignment optimization | A process of optimizing horizontal and vertical alignments using BIM tools based on factors like budget, economic and environmental impacts, travel times, earthworks, drainage, lighting, and energy consumption. |
| U3 | Clash analysis | The process of clash detection involves analyzing and solving conflicts between various design elements, whether they are from the same or different disciplines. This is carried out by comparing 3D models, which can be performed at different stages of the project based on their complexity and requirements. |
| U4 | Design and evaluation of roadside facilities | Roadside facilities have to be designed and evaluated properly to ensure their safety and effectiveness. These facilities include roadway signs, lighting, lane markings, signposts, safety barriers, barricades, and traffic cones, among others. These activities can be carried out through digital simulation using the BIM model. |
| U5 | Design documentation | During the design stage, a process can be implemented to generate design documents from the BIM model automatically. These documents may include plans, elevations, profiles, cross-sections, calculation reports, technical specifications, budgets, and other relevant information. |
| U6 | Design review | The multidisciplinary design review in the BIM model is an important activity that can be carried out through automated processes using algorithms and artificial intelligence or by scheduling meetings with stakeholders. The review covers various aspects of design and construction codes, design alternatives, quality aspects, general or particular characteristics, and more. |
| U7 | Geometric design | Geometric design involves various processes related to the design of horizontal and vertical alignments, curves, slopes, cross-sections, traffic intersections, and other related activities. This design work is carried out using specialized BIM tools that can include automated code review functions. |
| U8 | Modularization for prefabrication | The process of modularizing the BIM model can significantly enhance the efficiency of the construction process by adopting prefabricated elements. This process can also be linked with 3D printing techniques to improve the overall construction process. The prefabricated elements can include curbs, root containers, paving slabs, gutters, sinks, inspection wells, and other similar components. |
| Id | BIM Use | Description |
|---|---|---|
| U9 | Traffic management plan | Planning traffic management during construction, adaptation, or maintenance of a road project is an important activity. It involves analyzing the impact of on-site activities on the mobility of affected corridors and finding ways to minimize it. This analysis can serve as a guide to construction planning, ensuring that alternative corridors or other solutions are used in order to minimize the impact of on-site activities on the mobility of affected areas. |
| U10 | Traffic monitoring | The process involves monitoring traffic in a road corridor using a BIM model as a traffic simulation tool. The data are collected through sensors or manual counts. The main goal is to identify efficient mobility scenarios by making necessary adjustments and implementing measures. |
| U11 | Traffic analysis in design | During the pre-construction stages, a process takes place where the BIM features of traffic simulation and analysis are utilized to assess design alternatives. This helps in finding efficient road solutions for problems related to vehicular, pedestrian, and cyclist congestion. |
| Id | BIM Use | Description |
|---|---|---|
| U12 | Analyzing earthmoving operations | During the construction stage, it is important to analyze various aspects related to earth movements. This can include variables such as cut and fill volumes, balance analysis, quarry locations, surplus deposits, machinery required, transport distances, access roads, and more. |
| U13 | Geological and geotechnical analysis | This involves determining the nature and characteristics of the land, such as geological parameters, loads, material properties, foundations, systems of containment, slope, and embankment stability. These processes aim to ensure that the road construction is safe and stable, with a firm foundation that can withstand various environmental conditions. |
| Id | BIM Use | Description |
|---|---|---|
| U14 | Construction safety analysis | Construction safety is improved through a set of processes that integrate various aspects of the construction process. These include site logistics, the use of materials and equipment, vehicles, personal protective gear, occupational hazards, environmental risks, and emergency protocols, among others. By considering these factors, safety can be enhanced during the construction phase. |
| U15 | Driving simulation | An activity focused on driving simulation that considers the BIM model as a replica of the road to be built. This can be focused on improving safety in operation, landscaping, visibility, evaluation of traffic signals, geometric issues, and others. |
| U16 | Road lighting analysis | The process involves analyzing road lighting with respect to street lighting, adjacent buildings, vehicular traffic, pedestrian crossings, traffic signs, and other relevant factors. The BIM model provides specialized tools, information integration, automation, and visualization to improve road safety through lighting analysis. |
| U17 | Road safety analysis | Analyzing road safety in the BIM model based on design options for the road corridor. The study of this use includes geometric aspects related to design consistency, visibility, stopping distances, design speeds, slopes, radii, and more. |
| Id | BIM Use | Description |
|---|---|---|
| U18 | Environmental impact | An analysis of the environmental impact of road construction by integrating information regarding animal habitats, forests, vulnerable ecosystems, swamps, aquifers, water sources, and protected lands into the BIM model. |
| U19 | Solar radiation analysis | An analysis of the solar radiation impacts on project elements, vehicles, drivers, and pedestrians through the integration of solar radiation information into the BIM model of the project site. |
| U20 | Sustainability analysis | An analysis of energy and natural resource needs in the road life cycle using BIM models to evaluate design options for project efficiency and sustainability. |
| Id | BIM Use | Description |
|---|---|---|
| U21 | Drainage analysis | An analysis of road drainage issues using BIM modeling and hydrological simulations to optimize road design for site drainage needs and project characteristics. |
| U22 | Pavement analysis | An analysis of road corridor pavement using BIM tools and parameters related to use, deterioration, maintenance, construction materials, and environment. |
| U23 | Road acoustic analysis | The BIM model is utilized to simulate and analyze road operation, with a focus on mitigating acoustic pollution and other negative impacts on adjacent buildings and ecosystems. |
| U24 | Structural analysis | A collection of BIM processes that specialize in the analysis and structural design of infrastructure components, including bridges, viaducts, tunnels, containment systems, overpasses, canals, and others. |
| U25 | Transmission lines analysis | A collection of processes centered on the BIM analysis and design of electrical and telecommunication transmission networks, whether elevated or underground, related to the road project being analyzed. |
| U26 | Underground utility analysis | A group of procedures aimed at utilizing BIM technology for the analysis and design of underground utility networks, including aqueducts, sanitary systems, and drainage. In the case of existing roadways, the BIM model can be utilized to evaluate the effect of road maintenance and improvement initiatives on underground utilities. |
| U27 | Vulnerability analysis | The analysis is centered on the vulnerability of the road project to natural disasters and unforeseen events that can occur at the project site. The BIM model is employed as a simulation platform to suggest measures to mitigate risks. |
| Id | BIM Use | Description |
|---|---|---|
| U28 | Equipment and material planning | A detailed process for planning the supply of materials and equipment required for the construction stage aided by automation and BIM models. |
| U29 | Space use planning on the site | In construction, there is often limited space available. To address this, the BIM model can be used to plan the location of materials and equipment on the site. Digital simulations can be used to improve issues such as storage of materials, movements, location of machinery, access and evacuation routes, temporary facilities, security, and other related factors. |
| U30 | Workforce/labor planning and training | Using the BIM model as a tool for construction planning activities can help identify the human resources required for the execution of construction activities. The BIM model can also be utilized to delegate responsibilities to workers. Additionally, the virtual environment offered by the BIM model can be leveraged as a platform for staff training. |
| U31 | 4D construction process impact analysis | The analysis focuses on assessing the impact of construction activities on the surrounding area. It considers variables such as noise, dust, vibrations, and others, which are integrated into the BIM 4D model for analysis alongside the planned construction process. |
| U32 | 4D construction planning | Construction planning activities involve the addition of the time variable to the BIM 3D model, resulting in the creation of a BIM 4D model. This model enables digital simulation of the construction process, which in turn assists in the planning activities. |
| U33 | Constructability analysis | A process to analyze the construction process in pre-construction stages using BIM nD to identify and manage restrictions, preventing errors, delays, and cost overruns. |
| U34 | Maintenance plan | A BIM analysis is used to plan maintenance activities for a project, considering factors such as deterioration, usage, environment, material properties, and regulations. |
| U35 | Schedule estimation | A BIM model can be used to automate parameter calculation for construction scheduling by connecting it to digital databases containing detailed information. |
| Id | BIM Use | Description |
|---|---|---|
| U36 | 5D cost analysis | The analysis involves adding the cost variable to the BIM 4D model to create the 5D model. This model is then used to analyze the project’s cash flow based on the planned construction process. The goal of this analysis is to detect, manage, and mitigate financial problems during the pre-construction stages. |
| U37 | Quantity take-off and cost estimation | Quantity-automated BIM estimation is a process that can be applied throughout all stages of a project’s life cycle and has several objectives. During the design stage, it enables the construction budget to be obtained and provides automated estimates of costs and quantities based on design modifications and alternatives. During the construction stage, it can assist in managing progress, purchases, and other aspects of the project. |
| Id | BIM Use | Description |
|---|---|---|
| U38 | 4D and 5D as-built and as-planned comparison monitoring | The process involves comparing BIM 4D and 5D models of planned and executed construction processes to effectively control the construction stage to detect and mitigate any issues relating to delays, cost overruns, negative cash flows, and other problems that may arise. |
| U39 | Tracking onsite construction progress | An on-site BIM model is used to monitor construction activities and ensure alignment with design documents. Augmented reality may be used. |
| Id | Technologies and Techniques | Frequency (n = 134) | Percentage |
|---|---|---|---|
| T1 | Programming tools | 27 | 20% |
| T2 | Geographic information systems (GISs) | 26 | 19% |
| T3 | Laser scanning | 18 | 13% |
| T4 | Drones | 15 | 11% |
| T5 | Sensors | 14 | 10% |
| T6 | Cloud computing | 9 | 7% |
| T7 | Photogrammetry | 8 | 6% |
| T8 | Internet of Things (IoT) | 8 | 6% |
| T9 | Artificial intelligence (AI) | 7 | 5% |
| T10 | Smart cities | 6 | 4% |
| T11 | Web-based interface | 6 | 4% |
| T12 | Lean construction | 5 | 4% |
| T13 | Smart electronic devices | 5 | 4% |
| T14 | Virtual reality (VR) | 5 | 4% |
| T15 | Online map | 3 | 2% |
| T16 | Augmented reality (AR) | 2 | 1% |
| T17 | Robots | 2 | 1% |
| T18 | Digital twin | 1 | 1% |
| T19 | Driving simulator | 1 | 1% |
| T20 | 3D printing | 1 | 1% |
| T21 | Data model | 1 | 1% |
| T22 | Deep learning | 1 | 1% |
| T23 | Earned value management (EVM) | 1 | 1% |
| T24 | Ground-penetrating radar | 1 | 1% |
| T25 | Open data platforms | 1 | 1% |
| T26 | Semantic Web | 1 | 1% |
| Id | BIM Uses | Bloomberg et al. [27] | Massport [29] | Succar [28] | Messner et al. [25] |
|---|---|---|---|---|---|
| Road design | |||||
| U1 | 3D existing conditions modeling | ✔ | ✔ | ✔ | ✔ |
| U2 | Alignment optimization | ||||
| U3 | Clash analysis | ✔ | ✔ | ✔ | ✔ |
| U4 | Design and evaluation of roadside facilities | ||||
| U5 | Design documentation | ✔ | ✔ | ||
| U6 | Design review | ✔ | ✔ | ✔ | ✔ |
| U7 | Geometric design | ||||
| U8 | Modularization for prefabrication | ✔ | ✔ | ||
| Traffic analysis | |||||
| U9 | Traffic management plan | ||||
| U10 | Traffic monitoring | ||||
| U11 | Traffic analysis in design | ||||
| Soil aspects | |||||
| U12 | Analyzing earthmoving operations | ||||
| U13 | Geological and geotechnical analysis | ✔ | |||
| Road safety | |||||
| U14 | Construction safety analysis | ✔ | ✔ | ||
| U15 | Driving simulation | ||||
| U16 | Road lighting analysis | ✔ | ✔ | ✔ | |
| U17 | Road safety analysis | ||||
| Environmental issues | |||||
| U18 | Environmental impact | ✔ | ✔ | ✔ | |
| U19 | Solar radiation analysis | ✔ | ✔ | ✔ | |
| U20 | Sustainability analysis | ✔ | ✔ | ✔ | ✔ |
| Other engineering analysis | |||||
| U21 | Drainage analysis | ||||
| U22 | Pavement analysis | ||||
| U23 | Road acoustic analysis | ✔ | |||
| U24 | Structural analysis | ✔ | ✔ | ✔ | |
| U25 | Transmission lines analysis | ||||
| U26 | Underground utility analysis | ✔ | |||
| U27 | Vulnerability analysis | ✔ | ✔ | ||
| Construction planning and analysis | |||||
| U28 | Equipment and material planning | ||||
| U29 | Space use planning on the site | ✔ | ✔ | ✔ | |
| U30 | Workforce/labor planning and training | ✔ | |||
| U31 | 4D construction process impact analysis | ||||
| U32 | 4D construction planning | ✔ | ✔ | ✔ | ✔ |
| U33 | Constructability analysis | ✔ | ✔ | ✔ | ✔ |
| U34 | Maintenance plan | ✔ | ✔ | ✔ | ✔ |
| U35 | Schedule estimation | ✔ | ✔ | ✔ | |
| Cost analysis | |||||
| U36 | 5D cost analysis | ||||
| U37 | Quantity take-off and cost estimation | ✔ | ✔ | ✔ | ✔ |
| Construction monitoring and control | |||||
| U38 | 4D and 5D as-built and as-planned comparison monitoring | ||||
| U39 | Tracking onsite construction progress | ✔ | ✔ | ✔ | |
Disclaimer/Publisher’s Note: The statements, opinions and data contained in all publications are solely those of the individual author(s) and contributor(s) and not of MDPI and/or the editor(s). MDPI and/or the editor(s) disclaim responsibility for any injury to people or property resulting from any ideas, methods, instructions or products referred to in the content. |
© 2024 by the authors. Licensee MDPI, Basel, Switzerland. This article is an open access article distributed under the terms and conditions of the Creative Commons Attribution (CC BY) license (https://creativecommons.org/licenses/by/4.0/).
Share and Cite
Castañeda, K.; Sánchez, O.; Herrera, R.F.; Gómez-Cabrera, A.; Mejía, G. Building Information Modeling Uses and Complementary Technologies in Road Projects: A Systematic Review. Buildings 2024, 14, 563. https://doi.org/10.3390/buildings14030563
Castañeda K, Sánchez O, Herrera RF, Gómez-Cabrera A, Mejía G. Building Information Modeling Uses and Complementary Technologies in Road Projects: A Systematic Review. Buildings. 2024; 14(3):563. https://doi.org/10.3390/buildings14030563
Chicago/Turabian StyleCastañeda, Karen, Omar Sánchez, Rodrigo F. Herrera, Adriana Gómez-Cabrera, and Guillermo Mejía. 2024. "Building Information Modeling Uses and Complementary Technologies in Road Projects: A Systematic Review" Buildings 14, no. 3: 563. https://doi.org/10.3390/buildings14030563
APA StyleCastañeda, K., Sánchez, O., Herrera, R. F., Gómez-Cabrera, A., & Mejía, G. (2024). Building Information Modeling Uses and Complementary Technologies in Road Projects: A Systematic Review. Buildings, 14(3), 563. https://doi.org/10.3390/buildings14030563

