Development of a Cost Normalization Framework for Healthcare Facilities Cost Elements
Abstract
1. Introduction
- Identify and recommend a set of indices that best suit the time and location adjustments.
- Evaluate the applicability of the normalization framework for TIC towards phase costs and HCF-specific cost elements.
- Develop/complete the overall normalization approach to healthcare facilities costs: the overall cost, cost elements, and an adjustment for shell space.
- Specific normalization framework for CSIMF cost elements.
- Identify adjustment rates to develop a prototype space normalization procedure.
2. Literature Review—Selection of Indices
2.1. Cost Indices
2.1.1. Input Price Indices
2.1.2. Output Price Indices
2.1.3. Selling Price Index (SPI)
2.2. Cost Normalization
2.2.1. Currency Conversion
2.2.2. Location Adjustment
2.2.3. Escalation/Time Adjustment
2.3. Space Normalization
3. Methodology
3.1. Selection of Cost Indices
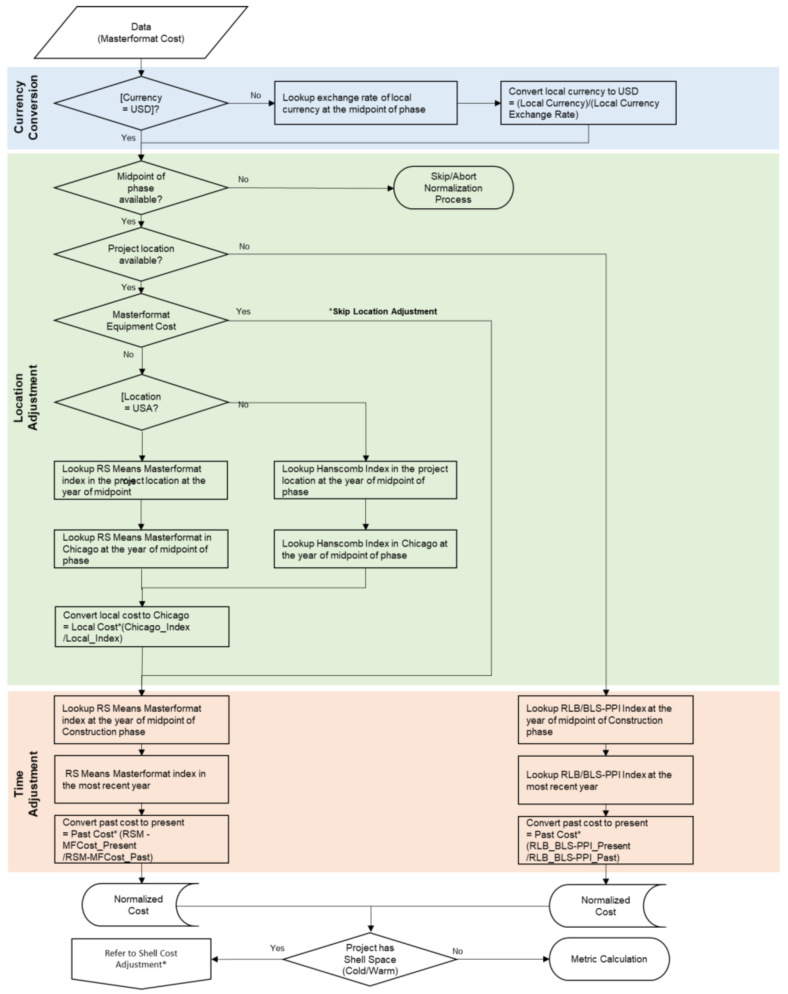
3.2. Normalization Framework for CSIMF Cost Elements
3.3. Space-Based Normalization Framework for TIC
4. Case Study—Methodology Demonstration and Validation—Normalization of CSIMF Cost Elements
4.1. Normalization of CSIMF Cost Elements with Comparison to the Construction Phase Cost
4.2. Normalization of HCF-Specific Cost Elements with Comparison to Project Life-cycle Phase Costs
5. Results and Discussion
5.1. Selection of Cost Indices
5.2. Normalization Framework for HCF-Specific Cost Elements and CSIMF Cost Elements
5.3. Space-Based Normalization
- (1)
- Total BGSF modification is validated by subtracting the adjusted square footage for a cold shell space, employing a 0.5 adjustment factor.
- (2)
- In the case of a warm shell space, the adjustment rate was identified as 0.35.
6. Conclusions and Path Forward
Author Contributions
Funding
Data Availability Statement
Conflicts of Interest
Appendix A

Appendix B
| ID | Cost Category | Question Name— Revised | Cost (USD) | Normalization Method | Location Adjustment 2 | Time Adjustment 3 |
|---|---|---|---|---|---|---|
| Cost after LA (USD) | Final Normalized Cost (USD) | |||||
| 101 | Phase cost | FEP—Actual Cost | USD 10,806 | LA and TA | USD 12,345 | USD 18,202 |
| 103 | Phase cost | Detail Design (DD)—Actual Cost 1 | USD 437,253 | TA | - | USD 644,696 |
| 105 | Phase cost | Procurement— Actual Cost 1 | USD 1,740,773 | TA | - | USD 2,566,636 |
| 107 | Phase cost | Construction— Actual Cost 1 | USD 6,013,294 | LA and TA | USD 6,869,733 | USD 10,128,894 |
| 113 | Phase cost | Activation/ Move-in—Actual Cost | USD 31,701 | LA and TA | USD 36,216 | USD 53,397 |
| TOTAL | USD 8,233,827 | USD 6,918,294 | USD 13,411,825 | |||
| ID | Cost Category | Question Name— Revised | Cost (USD) | Normalization Method | Location Adjustment 2 | Time Adjustment 3 |
|---|---|---|---|---|---|---|
| Cost after LA (USD) | Final Normalized Cost (USD) | |||||
| 2147 | HC-specific costs | Total Site development on-site | USD 348,781 | LA and TA | USD 398,456 | USD 587,493 |
| 2148 | HC-specific costs | Site development off-site | USD 258,009 | LA and TA | USD 294,756 | USD 434,595 |
| 2149 | HC-specific costs | Building Construction (including excavation within 5′ of the building) | USD 5,025,365 | LA and TA | USD 5,741,099 | USD 8,464,810 |
| 2155 | HC-specific costs | Furnishings | USD 13,001 | LA and TA | USD 14,853 | USD 21,899 |
| 2152 | HC-specific costs | Owner’s miscellaneous | USD 124,198 | LA and TA | USD 141,886 | USD 209,201 |
| 2156 | HC-specific costs | Artwork and plants | USD 26,417 | LA and TA | USD 30,179 | USD 44,497 |
| 2157 | HC-specific costs | IT | USD 108,822 | LA and TA | USD 124,321 | USD 183,302 |
| 2195 | HC-specific costs | Roof garden | USD 1,300 | LA and TA | USD 1,485 | USD 2,190 |
| 2197 | HC-specific costs | Mechanical tunnel | USD 118,208 | LA and TA | USD 135,044 | USD 199,112 |
| 2159 | HC-specific costs | Commissioning cost | USD 31,701 | LA and TA | USD 36,216 | USD 53,397 |
| 2151 | HC-specific costs | CM Pre-construction fees | USD 35,194 | TA | - | USD 51,891 |
| 2158 | HC-specific costs | Project management and agent fees | USD 178,589 | TA | - | USD 263,316 |
| 2150 | HC-specific costs | Professional fees (A/E and Consulting Engineers) | USD 448,059 | TA | - | USD 660,629 |
| 2153 | HC-specific costs | Capital Medical equipment | USD 947,070 | TA | - | USD 1,396,381 |
| 2338 | Medical equipment | Reused medical equipment | USD 131,365 | TA | - | USD 193,687 |
| 2339 | Medical equipment | Food service equipment | USD 75,164 | TA | - | USD 110,824 |
| 2340 | Medical equipment | Security Systems | USD 37,269 | TA | - | USD 54,950 |
| 2341 | Medical equipment | Scrub sinks | USD 4,419 | TA | - | USD 6,515 |
| 2342 | Medical equipment | Sterilization equipment | USD 45,750 | TA | - | USD 67,455 |
| 2343 | Medical equipment | Cart washer | USD 3,997 | TA | - | USD 5,893 |
| 2344 | Medical equipment | Laboratory or pharmacy casework | USD 22,135 | TA | - | USD 32,636 |
| 2345 | Medical equipment | Patient monitoring system | USD 71,870 | TA | - | USD 105,967 |
| 2346 | Medical equipment | Nurse Call Systems | USD 5,712 | TA | - | USD 8,421 |
| 2347 | Medical equipment | OR lighting | USD 34,627 | TA | - | USD 51,055 |
| 2348 | Medical equipment | Headwalls | USD 33,795 | TA | - | USD 49,828 |
| 2351 | Medical equipment | Paper Towels, toilet accessories, soap dispensers | USD 13,413 | TA | - | USD 19,776 |
| 2352 | Medical equipment | Equipment seismic bracing | USD 5,524 | TA | - | USD 8,145 |
| 2353 | Medical equipment | Other | USD 84,075 | TA | - | USD 123,962 |
| TOTAL | USD 8,233,829 | USD 6,918,295 | USD 13,411,827 | |||
| ID | Cost Category | Question Name— Revised | Cost (USD) | Normalization Method | Location Adjustment 2 | Time Adjustment 3 |
|---|---|---|---|---|---|---|
| Cost after LA (USD) | Final Normalized Cost (USD) | |||||
| 2165 | MasterFormat costs | Division 01—Total General Requirements | USD 172,907 | LA and TA | USD 196,692 | USD 209,681 |
| 2166 | MasterFormat costs | Division 03—Total Concrete | USD 437,850 | LA and TA | USD 550,477 | USD 572,304 |
| 2167 | MasterFormat costs | Division 04—Total Masonry | USD 372,291 | LA and TA | USD 461,599 | USD 529,893 |
| 2168 | MasterFormat costs | Division 05—Total Metals | USD 340,158 | LA and TA | USD 338,903 | USD 326,677 |
| 2169 | MasterFormat costs | Division 06—Total Wood and Plastics | USD 209,956 | LA and TA | USD 281,142 | USD 242,371 |
| 2170 | MasterFormat costs | Division 07—Total Thermal and Moisture Protection | USD 324,250 | LA and TA | USD 369,136 | USD 415,592 |
| 2171 | MasterFormat costs | Division 08—Total Doors and Windows | USD 350,859 | LA and TA | USD 391,892 | USD 422,840 |
| 2172 | MasterFormat costs | Division 09—Total Finishes | USD 413,720 | LA and TA | USD 535,522 | USD 546,890 |
| 2173 | MasterFormat costs | Division 10—Total Specialties | USD 1,713 | LA and TA | USD 1,790 | USD 1,875 |
| 2174 | MasterFormat costs | Division 11—Total Equipment | USD 16,502 | LA and TA | USD 17,241 | USD 18,062 |
| 2175 | MasterFormat costs | Division 12—Total furnishings | USD 13,001 | LA and TA | USD 13,583 | USD 14,230 |
| 2176 | MasterFormat costs | Division 13—Total Special Construction | USD 17,724 | LA and TA | USD 18,518 | USD 19,399 |
| 2177 | MasterFormat costs | Division 14—Total conveying systems | USD 112,876 | LA and TA | USD 117,930 | USD 123,546 |
| 2178 | MasterFormat costs | Division 21—Total Fire Suppression | USD 68,034 | LA and TA | USD 76,894 | USD 84,536 |
| 2179 | MasterFormat costs | Division 22—Total Plumbing | USD 284,185 | LA and TA | USD 321,191 | USD 353,112 |
| 2180 | MasterFormat costs | Division 23—Total HVAC | USD 480,775 | LA and TA | USD 543,380 | USD 597,384 |
| 2182 | MasterFormat costs | Division 26—Total Electrical | USD 564,130 | LA and TA | USD 616,096 | USD 721,636 |
| 2183 | MasterFormat costs | Division 27—Total communications | USD 106,822 | LA and TA | USD 116,662 | USD 136,647 |
| 2184 | MasterFormat costs | Division 28—Total electrical safety and security | USD 52,287 | LA and TA | USD 54,628 | USD 57,230 |
| 2186 | MasterFormat costs | Division 31—Total Earthwork | USD 606,790 | LA and TA | USD 627,648 | USD 699,704 |
| 2187 | MasterFormat costs | Division 32—Total Exterior Improvements | USD 323,291 | LA and TA | USD 334,404 | USD 372,795 |
| 2188 | MasterFormat costs | Division 33—Total Utilities | USD 112,766 | LA and TA | USD 116,642 | USD 130,033 |
| 2191 | MasterFormat costs | Division 007200— Contractor’s General Conditions | USD 323,223 | LA and TA | USD 367,685 | USD 391,967 |
| 2192 | MasterFormat costs | Division 008100— Contractor’s Fee | USD 138,214 | LA and TA | USD 157,227 | USD 167,610 |
| 2193 | MasterFormat costs | Division 007316— Insurance | USD 56,423 | LA and TA | USD 64,184 | USD 68,423 |
| 2602 | MasterFormat costs | Division 25—Total integrated automation | USD 51,755 | LA and TA | USD 54,072 | USD 56,647 |
| 2603 | MasterFormat costs | Division 02—Total Existing Conditions (natural) | USD 4,396 | LA and TA | USD 4,547 | USD 5,069 |
| 2607 | MasterFormat costs | Division 007318—Bonds | USD 56,388 | LA and TA | USD 64,144 | USD 68,380 |
| TOTAL | USD 6,013,286 | USD 6,813,829 | USD 7,354,533 | |||
Appendix C
| RSMEANS CSI DIVISIONS (PRIOR TO 2005) | RSMEANS CSI DIVISIONS (2005) | QUESTIONNAIRE DESCRIPTION (16.2) | CSI Division ID | |||
|---|---|---|---|---|---|---|
| 01590 | Equipment Rental | 015433 | Contractor Equipment | None | None | 1 |
| 02 | Site Construction | 0241, 31–34 | Site and Infrastructure, Demolition | Div. 2 | Total Existing Conditions (natural) | 2 |
| 02 | Site Construction | 0241, 31–35 | Site and Infrastructure, Demolition | Div. 31 | Total Earthwork | 2 |
| 02 | Site Construction | 0241, 31–36 | Site and Infrastructure, Demolition | Div. 32 | Total Exterior Improvements | 2 |
| 02 | Site Construction | 0241, 31–37 | Site and Infrastructure, Demolition | Div. 33 | Total Utilities | 2 |
| 02 | Site Construction | 0241, 31–38 | Site and Infrastructure, Demolition | Div. 34 | Total Transportation | 2 |
| 03 | Concrete | 03 | Concrete | Div. 3 | Total Concrete | 3 |
| 04 | Masonry | 04 | Masonry | Div. 4 | Total Masonry | 4 |
| 05 | Metals | 05 | Metals | Div. 5 | Total Metals | 5 |
| 06 | Wood & Plastics | 06 | Wood, Plastics, and Composites | Div. 6 | Total Wood and Plastics | 6 |
| 07 | Thermal and Moisture Protection | 07 | Thermal and Moisture Protection | Div. 7 | Total Thermal and Moisture Protection | 7 |
| 08 | Doors and Windows | 08 | Openings | Div. 8 | Total Doors and Windows | 8 |
| 09 | Finishes | 09 | Finishes | Div. 9 | Total Finishes | 9 |
| 10–14 | Divs. 10–14 | Covers | Divs. 10–14, 25, 28, 41, 43, 44, 46 | Div. 10 | Total Specialties | 10 |
| 10–14 | Divs. 10–14 | Covers | Divs. 10–14, 25, 28, 41, 43, 44, 47 | Div. 11 | Total Equipment | 10 |
| 10–14 | Divs. 10–14 | Covers | Divs. 10–14, 25, 28, 41, 43, 44, 48 | Div. 12 | Total Furnishings | 10 |
| 10–14 | Divs. 10–14 | Covers | Divs. 10–14, 25, 28, 41, 43, 44, 49 | Div. 13 | Total Special Construction | 10 |
| 10–14 | Divs. 10–14 | Covers | Divs. 10–14, 25, 28, 41, 43, 44, 50 | Div. 14 | Total Conveying Systems | 10 |
| 10–14 | Divs. 10–14 | Covers | Divs. 10–14, 25, 28, 41, 43, 44, 51 | Div. 25 | Total Integrated Automation | 10 |
| 10–14 | Divs. 10–14 | Covers | Divs. 10–14, 25, 28, 41, 43, 44, 52 | Div. 28 | Total Electrical Safety and Security | 10 |
| 10–14 | Divs. 10–14 | Covers | Divs. 10–14, 25, 28, 41, 43, 44, 53 | Div. 41 | Total Material Processing and Handling Equip | 10 |
| 10–14 | Divs. 10–14 | Covers | Divs. 10–14, 25, 28, 41, 43, 44, 54 | Div. 44 | Total Pollution and Waste Control Equipment | 10 |
| 10–14 | Divs. 10–14 | Covers | Divs. 10–14, 25, 28, 41, 43, 44, 55 | Div. 46 | Total Water and Wastewater Equip. | 10 |
| 15 | Mechanical | 21, 22, 23 | Fire Suppression, Plumbing and HVAC | Div. 21 | Total Fire Suppression | 11 |
| 15 | Mechanical | 21, 22, 24 | Fire Suppression, Plumbing and HVAC | Div. 22 | Total Plumbing | 11 |
| 15 | Mechanical | 21, 22, 25 | Fire Suppression, Plumbing and HVAC | Div. 23 | Total HVAC | 11 |
| 16 | Electrical | 26, 27, 3370 | Electrical, Communications and Util. | Divi. 26 | Total Electrical | 12 |
| 16 | Electrical | 26, 27, 3371 | Electrical, Communications and Util. | Div. 27 | Total Communications | 12 |
| 16 | Electrical | 26, 27, 3372 | Electrical, Communications and Util. | Div. 48 | Total Electrical Power Generation | 12 |
| 0–16 | Weighted Average | MF2010 | Weighted Average | Div. 01 | Total General Requirements | 13 |
| 0–16 | Weighted Average | MF2010 | Weighted Average | Div. 008300 | Construction Contingency | 13 |
| 0–16 | Weighted Average | MF2010 | Weighted Average | Div. 007200 | Contractor’s General Conditions | 13 |
| 0–16 | Weighted Average | MF2010 | Weighted Average | Div. 007210 | Supervision Cost | |
| 0–16 | Weighted Average | MF2010 | Weighted Average | Div. 008100 | Contractor’s Fee | 13 |
| 0–16 | Weighted Average | MF2010 | Weighted Average | Div. 007316 | Insurance | 13 |
| 0–16 | Weighted Average | MF2010 | Weighted Average | Div. 007318 | Bonds | 13 |
| 0–16 | Weighted Average | MF2010 | Weighted Average | Div. 008700 | Local Taxes | 13 |
| 0–17 | Weighted Average | MF2010 | Weighted Average | Div. 00 | USD Subtotal Division 0 Cost | 13 |
References
- Sharma, V.; Caldas, C.; Mulva, S. Development of metrics and an external benchmarking program for Healthcare Facilities. Int. J. Constr. Manag. 2021, 21, 615–630. Available online: https://www.tandfonline.com/doi/full/10.1080/15623599.2019.1573490 (accessed on 25 April 2023). [CrossRef]
- Maier, D. The Influence of the COVID-19 Pandemic on the Construction Technology Works. In Proceedings of the 37th IBIMA Conference, Cordoba, Spain, 30–31 May 2021; Available online: https://www.researchgate.net/publication/353394199_The_influence_of_the_COVID-19_Pandemic_on_the_Construction_Technology_works (accessed on 25 April 2023).
- Singhal, S.; Patel, N. The Future of US Healthcare: What’s Next for the Industry Post-COVID-19. McKinsey & Company, 2022. Available online: https://www.mckinsey.com/industries/healthcare/our-insights/the-future-of-us-healthcare-whats-next-for-the-industry-post-covid-19 (accessed on 25 April 2023).
- Little, J. Three Key Trends Guiding Healthcare Construction in 2022. Charlotte, NC. Available online: https://premierinc.com/newsroom/blog/three-key-trends-guiding-healthcare-construction-in-2022 (accessed on 25 April 2023).
- Enache-Pommer, E.; Horman, M.J.; Messner, J.I.; Riley, D. A Unified Process Approach to Healthcare Project Delivery: Synergies between Greening Strategies, Lean Principles, and BIM. ASCE Library, Construction Research Congress. 2010. Available online: https://ascelibrary.org/doi/10.1061/41109%28373%29138 (accessed on 25 April 2023).
- Sharma, V.; Caldas, C.H.; Mulva, S.P. Identification and Prioritization of Factors Affecting the Overall Project Cost of Healthcare Facilities. ASCE Libr. J. Constr. Eng. Manag. 2020, 146, 04019106. Available online: https://ascelibrary.org/doi/10.1061/%28ASCE%29CO.1943-7862.0001692 (accessed on 25 April 2023). [CrossRef]
- Lu, J.; Price, A. Dealing with Complexity Through More Robust Approaches to the Evidence-Based Design of Healthcare Facilities. Health Environ. Res. Des. J. 2011, 4, 3–7. Available online: https://journals.sagepub.com/doi/full/10.1177/193758671100400401 (accessed on 25 April 2023). [CrossRef] [PubMed]
- Sharma, V.; Yun, S.; Oliveira, D.P.; Mulva, S.P.; Caldas, C.H. Development of a cost normalization procedure for National Health Care Facility Benchmarking. In Proceedings of the 5th International Construction Specialty Conference of the Canadian Society for Civil Engineering (ICSC), Vancouver, BC, Canada, 7–10 June 2015; Available online: https://open.library.ubc.ca/soa/cIRcle/collections/52660/items/1.0076452 (accessed on 25 April 2023).
- Choi, J.; Yun, S.; de Oliveira, D.P. Developing a cost normalization framework for phase-based performance assessment of Construction Projects. Can. J. Civ. Eng. 2016, 43. Available online: https://cdnsciencepub.com/doi/abs/10.1139/cjce-2016-0223 (accessed on 25 April 2023). [CrossRef]
- Van Lent, W.A.; de Beer, R.D.; van Harten, W.H. International Benchmarking of specialty hospitals. A series of case studies on Comprehensive Cancer Centres. BMC Health Serv. Res. 2010, 10, 1–11. [Google Scholar] [CrossRef] [PubMed]
- Benson, H.R. An introduction to benchmarking in Healthcare. Radiol. Manag. 1994, 16, 35–39. Available online: https://pubmed.ncbi.nlm.nih.gov/10139084/ (accessed on 25 April 2023).
- Kumar, A.; Antony, J.; Dhakar, T.S. Integrating quality function deployment and benchmarking to achieve greater profitability. Benchmarking: Int. J. 2006, 13, 290–310. Available online: https://www.emerald.com/insight/content/doi/10.1108/14635770610668794/full/html (accessed on 25 April 2023). [CrossRef]
- Kozak, M.; Rimmington, M. Benchmarking: Destination attractiveness and small hospitality business performance. Int. J. Contemp. Hospit. Manag. 1998, 10. Available online: https://www.emerald.com/insight/content/doi/10.1108/09596119810227767/full/html (accessed on 25 April 2023). [CrossRef]
- Malec, H.A. Benchmarking barometers for products and Processes. Qual. Reliab. Eng. Int. 1994, 10, 455–465. [Google Scholar] [CrossRef]
- Roark, K.; Brooks, B.; Kilgore, K. Costs and benefits of shell space construction. Healthc. Financ. Manag. J. Healthc. Financ. Manag. Assoc. 1993, 47, 46–52. [Google Scholar]
- Dai, J.; Mulva, S.; Suk, S.-J.; Kang, Y. Cost Normalization for Global Capital Projects Benchmarking. Construction Research Congress. Available online: https://ascelibrary.org/doi/10.1061/9780784412329.241 (accessed on 25 April 2023).
- Hwang, B.G.; Thomas, S.R.; DeGezelle, D.; Caldas, C.H. Development of a benchmarking framework for Pharmaceutical Capital Projects. Constr. Manag. Econ. 2008, 26, 177–195. [Google Scholar] [CrossRef]
- Yun, S.; Choi, J.; de Oliveira, D.P.; Mulva, S.P. Development of performance metrics for phase-based Capital Project Benchmarking. Int. J. Proj. Manag. 2016, 34, 389–402. [Google Scholar] [CrossRef]
- Faithful Gould. Construction Cost Indices: Their Creation and Use. 2016. Available online: https://www.fgould.com/americas/articles/construction-cost-indices-their-creation-and-use/ (accessed on 19 February 2023).
- McCabe, B.Y.; O’Grady, J.; Walker, F. A Study of Construction Cost Sources. In Proceedings of the Annual Conference of the Canadian Society for Civil Engineering, Montréal, QC, Canada, 5–8 June 2002. [Google Scholar]
- RSMeans Data. City Cost Indexes. Gordian. 2023. Available online: https://www.rsmeansonline.com/ReferenceItems/DetailInfo/2 (accessed on 25 April 2023).
- Mulva, S.P.; Dai, J. Healthcare facility benchmarking. Health Environ. Res. Des. J. 2009, 3, 28–37. Available online: https://journals.sagepub.com/doi/10.1177/193758670900300104 (accessed on 25 April 2023). [CrossRef] [PubMed]
- Zevin, A. Cost Report—Indexes. 2022. Available online: https://digital.bnpmedia.com/publication/?i=742817&article_id=4244030&view=articleBrowser (accessed on 15 April 2023).
- Anon. Construction price indices: Sources and methods; Statistical Office of the European Communities, OECD: Paris, France, 1997. [Google Scholar]
- Sawhney, A.; Walsh, K.D.; Brown, A. International comparison of cost for the construction sector: Towards a conceptual model. Civ. Eng. Environ. Syst. 2004, 21, 151–167. [Google Scholar] [CrossRef]
- Mohammadian, R.; Seymour, S. An Analysis of Some Construction Price Index Methodologies. Statistics Canada, Analytical Series, Prices Division. 1997. Available online: https://www150.statcan.gc.ca/n1/en/pub/62f0014m/62f0014m1996002-eng.pdf?st=0k7CfUJ4 (accessed on 25 April 2023).
- U.S. Bureau of Labor Statistics. Producer Price Index for New Health Care Building Construction Sector, NAICS 236224. 2016. Available online: https://www.bls.gov/ppi/factsheets/producer-price-index-data-for-nonresidential-building-construction-sector-new-health-care-building-construction-naics-236224.htm (accessed on 25 April 2023).
- Turner Construction Company. Cost Index. Turner Construction Company, 2023. Available online: https://www.turnerconstruction.com/cost-index (accessed on 25 April 2023).
- RLB. North America Quarterly Construction Cost Report. Rider Levett Bucknall, 2022. Available online: https://www.rlb.com/americas/insight/rlb-construction-cost-report-north-america-q4-2022/ (accessed on 25 April 2023).
- Department of Defense. UFC 3-701-01 DOD Facilities Pricing Guide, with Change 2. National Institute of Building Sciences. 2023. Available online: https://www.wbdg.org/ffc/dod/unified-facilities-criteria-ufc/ufc-3-701-01 (accessed on 25 April 2023).
- NAVFAC. NAVFAC Building Cost Index (BCI) 2022-Q4. National Institute of Building Sciences. 2023. Available online: https://www.wbdg.org/FFC/NAVFAC/CEG/NAVFAC_BCI_2022_Q4.pdf (accessed on 25 April 2023).
- Ahn, J.; Ji, S.H.; Ahn, S.J.; Park, M.; Lee, H.S.; Kwon, N.; Lee, E.B.; Kim, Y. Performance evaluation of normalization-based CBR models for improving construction cost estimation. Autom. Construct. 2020, 119, 103329. [Google Scholar] [CrossRef]
- Rey, H. International Trade and Currency Exchange. Rev. Econ. Stud. 2001, 68, 443–464. Available online: http://www.helenerey.eu/AjaxRequestHandler.ashx?Function=GetSecuredDOC&DOCUrl=App_Data/helenerey_eu/Published-Papers_en-GB/_Documents_2012-13/71518040710_67186463733_restud.pdf (accessed on 25 April 2023). [CrossRef]
- United States Government Accountability Office. Gao Cost Estimating and Assessment Guide: Best Practices for Developing and Managing Capital Program Costs. GAO Applied Research and Applied Methods. United States Government Accountability Office: Washington, DC, USA, 2009. Available online: https://www.gao.gov/products/gao-09-3sp (accessed on 25 April 2023).
- Remer, D.S.; Lin, S.; Yu, N.; Hsin, K. An update on cost and scale-up factors, international inflation indexes and location factors. Int. J. Prod. Econ. 2008, 114, 333–346. [Google Scholar] [CrossRef]
- Choi, J.; Yun, S.; Oliveira, D.; Mulva, S.; Kang, Y. Cost Normalization Procedure for Phase-Based Performance Measurement. In Proceedings of the 6th International Conference on Construction Engineering and Project Management, Busan, Republic of Korea, 11–14 October 2015; pp. 72–76. Available online: https://koreascience.kr/article/CFKO201534159154275.pdf (accessed on 25 April 2023).


| S. No. | Publisher | Index | Purpose | Application | Start Year | Periodicity | Places Available |
|---|---|---|---|---|---|---|---|
| 1 | RSMeans | City Cost Index | Location Adjustment | Building | Created in 1942 | Quarterly | 296 cities |
| 2 | RSMeans | Historical Cost index | Time Adjustment | Building | Created in 1942 | Quarterly | 30 cities |
| 3 | ENR | Building Cost Index | Time Adjustment (Labor component: 68.38 skilled labor hours) | Building | 1978 | Annually | 20 cities |
| 4 | ENR | Construction Cost Index | Time Adjustment (Labor component: 200 common labor hours) | Building—Structures | 1978 | Annually | 20 cities |
| 5 | Marshal & Swift | Equipment Cost Index | Time adjustment | Construction | 1913 | Annually | Not available |
| 6 | Marshal & Swift | Building cost index | Time adjustment | Building | 1901 | Annually | 100 cities |
| S. No. | Publisher | Index | Purpose | Application | Start Year | Periodicity | Places Available |
|---|---|---|---|---|---|---|---|
| 1 | Bureau of Labor Statistics | Producer Price Index—Non-Residential—New Warehouse Building Construction | Time Adjustment | Building—Warehouse | 2005 | Monthly | OECD Total countries and OECD Europe countries and G7 countries (Canada, the United States, Japan, France, Germany, Italy, and the United Kingdom) |
| 2 | Bureau of Labor Statistics | Producer Price Index—Non-Residential—New Healthcare Building Construction | Time Adjustment | Building—Healthcare | 2013 | Monthly | |
| 3 | Bureau of Labor Statistics | Producer Price Index—Non-Residential—New School Building Construction | Time Adjustment | Building—School | 2006 | Monthly | |
| 4 | Bureau of Labor Statistics | Producer Price Index—Non-Residential—New Industrial Building Construction | Time Adjustment | Heavy Industrial (Some), Light Industrial, and Infrastructure—Water/Waste | 2008 | Monthly | |
| 5 | Bureau of Labor Statistics | Producer Price Index—Non-Residential—New Office Building Construction | Time Adjustment | Building– Office | 2007 | Monthly | |
| 6 | Mortenson | Construction Cost Index | Time Adjustment | Building—Non- Residential | 2009 | Quarterly | - |
| 7 | Rider Levett Bucknall | Global Construction Cost Relativity Index | Location Adjustment | Building | 2008 | Quarterly | 12 cities |
| 8 | Turner | Building Cost Index | Time Adjustment | Building—Non- Residential | 2005 | Quarterly | 44 cities |
| S. No. | Publisher | Index | Purpose | Application | Start Year | Periodicity | Places Available |
|---|---|---|---|---|---|---|---|
| 1 | Department of Defense (DoD) | Area Cost Factors | Location Adjustment | Buildings-Healthcare/Residential | 1997 | Annually | 52 countries and the United States |
| Project Details: Location: Indianapolis, IN, U.S. Midpoint of Construction: 2012 (Note: Step 1—Currency Conversion Is Not Required Since the Project is Based in the U.S.) | Step 2: Location Adjustment (LA) | Step 3: Time Adjustment (TA) | Normalization of Total A/E and CM Cost |
|---|---|---|---|
| (Indianapolis to Chicago in 2012) | (2012 to 2022 in Chicago) | (2012 to 2022 in Chicago) | |
| Total Installed Cost = USD 50,000,000 | Intentionally left Blank | Intentionally left Blank | Intentionally left Blank |
| Total A/E + CM + Capital medical equipment cost = USD 15,000,000 | |||
| Net cost to be normalized for location (USD 50,000,000–USD 15,000,000) = USD 35,000,000 | |||
| RSMeans Indianapolis 2012 = 180.6 | (Refer to Equation (1) in Section 2.2.2 for location adjustment) | ||
| RSMeans Chicago 2012 = 225.2 | |||
| Cost after location adjustment/Project TIC in Chicago 2012 | USD 43,643,411 | ||
| BLS−PPI 2012 = 99.7 | Intentionally left Blank | (Refer to Equation (3) in Section 2.2.3 for time adjustment) | |
| BLS−PPI 2022 = 147.0 | B =USD 15,000,000 | ||
| Cost after location adjustment/Project TIC in Chicago 2022 (A) | USD 64,348,861 | B = USD 22,116,349 | |
| Total normalized A/E + CM + Capital medical equipment cost using BLS−PPI 2012 and 2022 (B) | USD 22,116,349 | ||
| Final Normalized Cost (A+B) = USD 86,465,210 | |||
| Index Type | Index Name | Purpose | Availability | Construction Cost Elements (HCF and CSIMF) | |
|---|---|---|---|---|---|
| INPUT | RSMeans | City Cost Index | Location adjustment | 970+ cities | Yes Material, labor, and equipment |
| Historical Adjustment | Time adjustment | 30 cities | Yes Material, labor, and equipment | ||
| INPUT | ENR | Building Cost Index | Time adjustment | 20 cities | Yes Material and labor only |
| Construction Cost Index | Time adjustment | 20 cities | Yes Material and labor only | ||
| INPUT | Marshal & Swift | Equipment Cost Index | Time adjustment | - | Yes Major equipment only |
| Building Cost Index | Time adjustment | 100 cities | Yes Materials, equipment, and labor | ||
| Producer Price Index—Non-Residential— New Warehouse Building Construction | Time adjustment | - | Yes Material and installation. Preconstruction site preparation work, postconstruction landscaping or reclamation work, architectural fees, and building design fees are not in scope. | ||
| Producer Price Index—Non-Residential— New Healthcare Building Construction | Time adjustment | - | |||
| OUTPUT | Bureau of Labor Statistics | Producer Price Index—Non-Residential— New School Building Construction | Time adjustment | - | |
| Producer Price Index—Non-Residential— New Industrial Building Construction | Time adjustment | - | |||
| Producer Price Index—Non-Residential— New Office Building Construction | Time adjustment | - | |||
| OUTPUT | Mortenson | Construction Cost Index | Time adjustment | 7 cities | Yes Labor, material, equipment, and labor feedback |
| OUTPUT | Turner | Building Cost Index | Time adjustment | 44 cities | Yes Material, labor rates, and productivity, and market conditions only. |
| OUTPUT | Rider Levett Bucknall | Global Construction Cost Relativity Index | Location adjustment | 12 cities | Yes Labor, materials, general contractor and sub-contractor overhead costs, fees, profit margins, applicable sales/use taxes. |
| OUTPUT | Rider Levett Bucknall | Global Construction Cost Relativity Index | Time adjustment | 12 cities | Yes Labor, materials, general contractor and sub-contractor overhead costs, fees, profit margins, applicable sales/use taxes. |
| SELLING | Department of Defense | Area Cost Factors | Location adjustment | - | - |
| Initial Value = USD 10,000,000 | Index @ 2012 | Index @ 2021 | Normalized Value | Difference (Δ) |
|---|---|---|---|---|
| RS Means CCI | 226.2 | 286.4 | USD 12,661,362 | USD 2,661,362 |
| RSMeans HCI | 194.0 | 238.3 | USD 12,283,505 | USD 2,283,505 |
| ENR-CCI | 112.5 | 146.0 | USD 12,977,778 | USD 2,977,778 |
| ENR-BCI | 110.3 | 147.3 | USD 13,354,488 | USD 3,354,488 |
| Turner | 91.4 | 132.0 | USD 14,442,013 | USD 4,442,013 |
| RLB | 97.0 | 145.0 | USD 14,948,454 | USD 4,948,454 |
| BLS-PPI | 99.7 | 125.4 | USD 12,577,733 | USD 2,577,733 |
| Line Item | Value |
|---|---|
| Project BGSF (SF) = | 250,000 |
| TIC = | USD 50,000,000 |
| Total Capital Medical Equipment Cost = | USD 10,000,000 |
| Total A/E and Construction Management Cost = | USD 5,000,000 |
| Cold Shell (SF) = | 50,000 |
| Adjust BGSF using the shell space adjustment factors—Cold shell (0.5) and warm shell (0.35) | |
| Step 1—Cold shell adjustment | |
| Equivalent Square Footage due to Shell (50,000 SF of cold shell × 0.5) = | 25,000.00 |
| Step 2—Final BGSF to be considered to evaluate USD /BGSF | |
| Final Equivalent SF of Building (250,000 SF–25,000 Equivalent SF) = | 225,000.00 |
| Case Study: Mercy Clinic, Zumbehl Road, St. Louis, MO. | |||||
|---|---|---|---|---|---|
| CSIMF Cost Element | Cost to Be Normalized | Year of Midpoint of Construction | Normalization Steps 1 | Location Adjustment | Time Adjustment |
| Division 03—Total Concrete | USD 437,850 | 2012 | LA and TA | USD 550,477 | USD 572,304 |
| Division 21—Total Fire Suppression | USD 68,034 | 2012 | LA and TA | USD 76,894 | USD 84,536 |
| Division 22—Total Plumbing | USD 284,185 | 2012 | LA and TA | USD 321,191 | USD 353,112 |
| Division 23—Total HVAC | USD 480,775 | 2012 | LA and TA | USD 543,380 | USD 597,384 |
| Division 26—Total Electrical | USD 564,130 | 2012 | LA and TA | USD 616,096 | USD 721,636 |
| Division 31—Total Earthwork | USD 606,790 | 2012 | LA and TA | USD 627,648 | USD 699,704 |
| Category | Cost Normalization | |
|---|---|---|
| Type | Construction Phase Cost 1 | CSIMF Cost Elements 2 |
| Cost to be normalized | USD 6,013,294 1 | USD 6,013,286 2 |
| Design/engineering, A/E, CM, medical equipment cost | Not Applicable | Not Applicable |
| Net cost to be normalized for location | USD 6,013,294 | USD 6,013,286 |
| Net cost after Location Adjustment | USD 6,869,733 | USD 6,813,829 |
| Net cost after Time adjustment (A) | USD 10,128,894 | USD 7,354,533 |
| Design/engineering, A/E, CM, medical equipment cost after time adjustment (B) | Not Applicable | Not Applicable |
| Total Normalized cost (A + B) | USD 10,128,894 | USD 7,354,533 |
| Δ = (Normalized Construction phase cost − Normalized CSIMF elements’ cost) | USD 2,774,361 | |
| Normalized Δ | USD 3,364,420 | |
| Normalized CSIMF elements cost + Normalized Δ = | USD 10,718,953 | |
| Project Life-cycle Phase Costs 1 | ||
|---|---|---|
| Description | Costs to be Normalized | Cost after Normalization |
| Phase Costs normalized for Location and Time | ||
| FEP (Front-End Planning) Cost | USD 10,806 | USD 18,202 |
| Construction Cost | USD 6,013,294 | USD 10,128,894 |
| Activation/Move-in Actual Cost | USD 31,701 | USD 53,397 |
| Total for Phase Costs normalized for Location and Time (A) | USD 6,055,801 | USD 10,200,493 |
| Phase Costs normalized only for Time | ||
| Detailed Design Cost | USD 437,253 | USD 644,696 |
| Procurement Cost | USD 1,740,773 | USD 2,566,636 |
| Total for Phase Costs normalized for Time (B) | USD 2,178,026 | USD 3,211,332 |
| Total for Project Life-cycle Phase Costs (A + B) | USD 8,233,827 | USD 13,411,825 |
| HCF-specific cost elements 2 | ||
| Description | Costs to be Normalized | Cost after Normalization |
| HCF Cost elements normalized for Location and Time 2 | USD 6,055,802 | USD 10,200,496 |
| HCF Cost elements normalized only for Time 2 | S2,178,027 | USD 3,211,331 |
| Total for HCF-specific cost elements | USD 8,233,829 | USD 13,411,827 |
Disclaimer/Publisher’s Note: The statements, opinions and data contained in all publications are solely those of the individual author(s) and contributor(s) and not of MDPI and/or the editor(s). MDPI and/or the editor(s) disclaim responsibility for any injury to people or property resulting from any ideas, methods, instructions or products referred to in the content. |
© 2024 by the authors. Licensee MDPI, Basel, Switzerland. This article is an open access article distributed under the terms and conditions of the Creative Commons Attribution (CC BY) license (https://creativecommons.org/licenses/by/4.0/).
Share and Cite
Sharma, V.; Caldas, C.H.; Gajjar, D.; Bapat, P. Development of a Cost Normalization Framework for Healthcare Facilities Cost Elements. Buildings 2024, 14, 529. https://doi.org/10.3390/buildings14020529
Sharma V, Caldas CH, Gajjar D, Bapat P. Development of a Cost Normalization Framework for Healthcare Facilities Cost Elements. Buildings. 2024; 14(2):529. https://doi.org/10.3390/buildings14020529
Chicago/Turabian StyleSharma, Vivek, Carlos H. Caldas, Dhaval Gajjar, and Prajakta Bapat. 2024. "Development of a Cost Normalization Framework for Healthcare Facilities Cost Elements" Buildings 14, no. 2: 529. https://doi.org/10.3390/buildings14020529
APA StyleSharma, V., Caldas, C. H., Gajjar, D., & Bapat, P. (2024). Development of a Cost Normalization Framework for Healthcare Facilities Cost Elements. Buildings, 14(2), 529. https://doi.org/10.3390/buildings14020529

