Literature Review on the Structural Health Monitoring (SHM) of Sustainable Civil Infrastructure: An Analysis of Influencing Factors in the Implementation
Abstract
1. Introduction
2. Rationality
3. Methodology
3.1. Search Methodology
3.2. Data Analysis
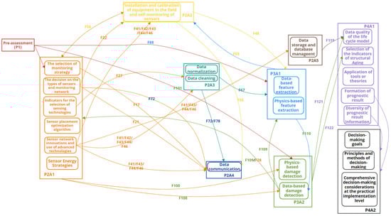
4. The Framework of SHM Implementation
5. Sustainable Civil Infrastructure SHM Influencing Factors
5.1. Pre-Assessment
5.2. Data Processing (Acquisition, Transmission, Storage)
5.3. Data Evaluation and Damage Diagnosis
5.3.1. Feature Extraction
5.3.2. Damage Diagnosis
5.4. Prognosis and Decision-Making
5.4.1. The Performance of a Life-Cycle Model
5.4.2. The Design of Decision-Making Support Framework
6. Sustainable Civil Infrastructure SHM Influencing Factor Correlation Scheme
7. Discussion
7.1. SHM Implementation Framework
7.2. Influencing Factors
7.3. Influencing Factor Relationship Scheme of SHM in Sustainable Civil Infrastructure
8. Conclusions
Author Contributions
Funding
Data Availability Statement
Conflicts of Interest
Abbreviations
| SHM | Structural health monitoring |
| RUL | Remaining useful life |
| SNA | Social network analysis |
| FEM | Finite element model |
| EI | Effective independence |
| CNN | Convolutional neural network |
Appendix A
| Literature Resource | The Step/Module in the SHM Implement | Category (Phase) |
|---|---|---|
| [45] | Operational evaluation | Pre-assessment |
| Data acquisition, normalization and cleansing | Data processing (acquisition, transmission, storage) | |
| Feature selection and information condensation | Data evaluation and damage diagnosis | |
| statistical model development for feature discrimination | Data evaluation and damage diagnosis | |
| [154] | Sensor system | Data processing (acquisition, transmission, storage) |
| Data processing system: data acquisition, transmission, and storage | Data processing (acquisition, transmission, storage) | |
| Health assessment system: diagnosis algorithm and information management | Data evaluation and damage diagnosis | |
| [155] | Detection: if damage exists or not | Data processing (acquisition, transmission, storage) |
| Localization: where is damage | Data evaluation and damage diagnosis | |
| Diagnosis: how severity is the damage | Data evaluation and damage diagnosis | |
| Prognosis: how much safe life is left | Prognosis and decision-making | |
| [53] | Sensor system (structural health monitoring process) | Data processing (acquisition, transmission, storage) |
| Data acquisition and transmission system (structural health monitoring process) | Data processing (acquisition, transmission, storage) | |
| The data processing and control system (structural health monitoring process) | Data processing (acquisition, transmission, storage) | |
| Structural health evaluation system (structural health evaluation process) | Data evaluation and damage diagnosis | |
| Structural health dataset management system | Data evaluation and damage diagnosis | |
| Monitoring and maintenance system | Prognosis and decision-making | |
| [54] | Sensors | Data processing (acquisition, transmission, storage) |
| Data storage | Data processing (acquisition, transmission, storage) | |
| Data transmission | Data processing (acquisition, transmission, storage) | |
| Database management leading to feature extraction | Data evaluation and damage diagnosis | |
| Data mining for feature extraction | Data evaluation and damage diagnosis | |
| Load/effect model development from study of data | Data evaluation and damage diagnosis | |
| Decision-making based on identified features in combination with identified models | Prognosis and decision-making | |
| [46] | Measured the structural features using the sensors and other measurement instrument | Data processing (acquisition, transmission, storage) |
| Measurement data transfer out of the field | Data processing (acquisition, transmission, storage) | |
| Data storage | Data processing (acquisition, transmission, storage) | |
| Check and analyze the monitoring results, and assess the structural health condition | Data evaluation and damage diagnosis | |
| [156] | Design of the sensing, data acquisition, and communications | Data processing (acquisition, transmission, storage) |
| Field implementation and challenges | Data processing (acquisition, transmission, storage) | |
| Data analysis and information generation | Data evaluation and damage diagnosis | |
| [32] | Determination of target structure: consider whether the structure would benefit from SHM | Pre-assessment |
| Risk analysis: identify the risk, degradation, and the related probability corresponding to the specific structure | Pre-assessment | |
| Estimating and correlating structural responses to risk and degradation events | Pre-assessment | |
| Design of SHM system and sensors selection | Data processing (acquisition, transmission, storage) | |
| Installation and correction | Data processing (acquisition, transmission, storage) | |
| Data acquisition and management | Data processing (acquisition, transmission, storage) | |
| Data evaluation: confirm the structural damage, generate alerts, warnings and periodic reports, then promote further action | Data evaluation and damage diagnosis | |
| [19] | Damage detection/characterization: structural response measurement data acquisition, data normalization and analysis, damage confirmation through extracted damage-sensitive features | Data processing (acquisition, transmission, storage), data evaluation and damage diagnosis |
| Prognosis: estimate structural performance in the future | Prognosis and decision-making | |
| Risk assessment: assess the risks associated with a decision, weighing the probabilities of the predicted scenarios, the costs of dealing with them, and the consequences of not dealing with them | Prognosis and decision-making |
| Index | Influencing Factor | Activities | Action-Oriented | Result-Oriented | Sustainability | Literature Resource |
|---|---|---|---|---|---|---|
| F1 | Getting information about structures and determining whether a particular structure would benefit from SHM | P1A1 | Decision-making factor | Contributing factor | Economic factor; social factor | [32] |
| F2 | Adoption of standardized risk analysis process and risk ranking | P1A2 | Form/method factor | Contributing factor | - | [69] |
| F3 | Involvement of three stakeholders: the SHM system designer, the structural engineer, and the owner | P1A2 | Organizational factor | Critical factor | - | [32] |
| F4 | The analysis of comprehensiveness and reasonableness of the assessment on risks and uncertainties that the structure is facing | P1A2 | Decision-making factor | Critical factor | - | [32] |
| F5 | Adoption of associative thinking and networked approaches | P1A3 | Form/method factor | Critical factor | - | [32] |
| F6 | Quantifying roughly the extent of the expected response | P1A3 | Decision-making factor | Contributing factor | - | [32] |
| F7 | Determination of the extent of monitoring | P1A3 | Decision-making factor | Contributing factor | - | [32] |
| F8 | Structured approaches to facilitate formal discussions among stakeholders | P1A4 | Form/method factor | Contributing factor | - | [69,72,73,74] |
| F9 | The higher-level considerations, like ‘why’, ‘where’, ‘what’ and ‘for whom’ are prioritized over the choice of technology | P1A4 | Important consideration factor | Critical factor | - | [72] |
| F10 | Well-organized division of labor and full participation among three stakeholders: SHM system designer, the structural engineer, and the owner | P1A4 | Organizational factor | Critical factor | - | [72] |
| F11 | The return value of technical knowledge and security and reliability are difficult to be quantified in practice | P1A4 | Form/method factor | Risk factor/challenge | Economic factor | [70] |
| F12 | Dispute over costs associated with research and development | P1A4 | Organizational factor | Risk factor/challenge | Economic factor | [70] |
| F13 | The cost–benefit approach for engineers based on economic criteria may not be as common as it is for economists. | P1A4 | Organizational factor | Risk factor/challenge | Economic factor | [70] |
| F14 | Difficult to define benefits with consistent and reasonable assumptions (lack of database) | P1A4 | Form/method factor | Risk factor/challenge | Economic factor | [70] |
| Categories | Sub-Categories | Index | Influencing Factor | Activities | Factor Properties | Literature Resource | |
|---|---|---|---|---|---|---|---|
| Orientation | Sustainability | ||||||
| The design of placement scheme for the sensors network | The selection of monitoring strategy | F15 | Knowledge of operational environment and nature of the targeted structure that is going to be monitored | P2A1 P1A1 | Organizational factor; technical factor | - | [76,77,86] |
| F16 | To determine the feature of adopted sensor firstly based on the experience, scientific analyses, and experiments | P1A2 P1A3; P2A1 | Organizational factor; technical factor | - | [119] | ||
| F17 | Decision-making on the scope of monitoring | P2A1 P2A4 | Technical factor; organizational factor | [51,157] | |||
| F18 | The selection of features of the targeted structure that is going to be monitored | P1A3 P2A1 | - | [51,157] | |||
| F19 | Decision-making based on the monitoring period | P1A2 P2A1 | - | [51,157] | |||
| F20 | Definition of the requirements of data collection | P2A1 | - | [51,157] | |||
| The decision on the types of sensors and monitoring network | F21 | Knowledge of wired and wireless monitoring networks and the characteristics of the related devices | P2A1 P2A4 | Organizational factor | - | [75,78,89,148,158,159,160] | |
| F22 | Organizational learning about characteristics of vision-based and vibration-based sensors | P2A1 P2A2 | Organizational factor | - | [148,161] | ||
| F23 | Knowledge of the data collection needs of the monitored structure | P2A1 | Organizational factor | - | [75,148] | ||
| Indicators for the selection of sensing technologies | F24 | The properties of sensors (resolution, sensitivity, and bandwidth, etc.) | P2A1 | Decision-making factor | - | [86,149,159,162] | |
| F25 | The indicators that sensors can measure (strain, vibration data, temperature, and ultra-wave signal, etc.) | P2A1 | Decision-making factor | - | [75,86,105,151,162] | ||
| F26 | Physical properties of sensors (size, weight, strength, and the interaction with the system, etc.) | P2A1 | Decision-making factor | - | [75,86,163,164] | ||
| F27 | Validity of the information provided by the technology (environmental interference) | P2A1 P2A3 | Decision-making factor | - | [159,162] | ||
| F28 | Adaptability, flexibility, and scalability of sensors | P2A1 P3A2 | Decision-making factor | Economic factor; environmental factor | [78,86,119,151,160,163,165,166] | ||
| F29 | Durability of sensors | P2A1 | Decision-making factor | Social factor; environmental factor | [78,149] | ||
| F30 | Commercial price of sensor technology | P2A1 | Decision-making factor | Economic factor | [86,149,159,163,166,167,168] | ||
| F31 | Reputation of the technology or methodology to be selected | P2A1 | Decision-making factor; organizational factor | - | [162] | ||
| F32 | Energy consumption of the adopted sensors | P2A1 | Decision-making factor | Economic factor; environmental factor | [86,105,151] | ||
| F33 | Robustness of sensors | P2A1 | Decision-making factor | Social factor | [105] | ||
| Development on the algorithm for the optimization of sensors placement scheme | F34 | Simplicity and feasibility of optimization algorithms | P2A1 | Organizational factor | Social factor | [75,88] | |
| F35 | To minimize the influence in the network caused by the fault sensor through the network thinking | P2A1; P2A2 | Technical factor | Social factor; economic factor | [75] | ||
| F36 | To control the DOFs that sensors place results to accurately represent the system | P2A1 | Technical factor | Economic factor | [86] | ||
| F37 | To construct or design optimization model or optimization algorithm directly from a cost–benefit perspective | P2A1 | Technical factor | Economic factor | [86] | ||
| F38 | The application of optimization algorithm is not mature in the practical structure, the related work is limited | P2A1 | Organizational factor; risk factor/challenge | Social factor | [76] | ||
| F39 | How algorithm design balances requirements of civil engineering and considerations of sensors network design | P2A1 | Risk factor/challenge | - | [151] | ||
| F40 | OSP issues should be introduced early in academic research and program practice | P2A1 | Organizational factor | - | [76] | ||
| Sensor network innovations and use of advanced technologies | F41 | Introducing one or more different technologies or concepts and planning for the most resource-efficient implementation scheme | P2A1 P2A2 P2A3 P2A4 | Technical factor; decision-making factor | Economic factor | [90,91,161,169] | |
| F42 | Applications in real-world scenarios show less accuracy than experimental scenarios with small-scale benchmark structures | P2A1 P2A3 | Risk factor/challenge | [90,161,170,171,172] | |||
| F43 | Collaboration of interdisciplinary organizations and consultants | P2A1 P2A2 P2A3 P2A4 P2A | Organizational factor | - | [89] | ||
| F44 | Integration of intelligent sensing and data processing functions, technologies, and components | P2A1 P2A2 P2A3 P2A4 P2A5 | Technical factor; decision-making factor | - | [36] | ||
| F45 | Introduction of crowdsourcing and motivation of human skills through rewards such as money, service, and honors, as well as through entertaining and moralizing avenues | P2A1 | Contributing factor | Social factor | [36] | ||
| F46 | Emphasize the needs of administrators and end-users as well as the flexibility and availability of technology | P2A1 P2A2 P2A3 P2A4 P2A5 | Technical factor | Social factor | [91] | ||
| Installation and calibration of equipment in the field and self-monitoring of sensors | F47 | All installation and calibration work must comply with supplier specifications and related standards to avoid opportunistic behavior of worker | P2A2 | Organizational factor | - | [5,32] | |
| F48 | Orderly organization of the work of documentation in the field | P2A2 | Organizational factor | [46] | |||
| F49 | The safety of staff, including workers and inspectors, etc. | P2A2 | Organizational factor | Social factor | [107] | ||
| F50 | Understand the basic types of sensor failures and failures regularity caused by external factors | P2A2 | Technical factor; organizational factor | [103,173] | |||
| F51 | To define suitable fault detection metrics, decision thresholds and confidence levels | P2A2 | Decision-making factor; technical factor | [119,173] | |||
| F52 | Development of effective techniques to learn from the collected data while the sensor is fully operational | P2A2 | Technical factor; risk factor/challenge | [75,103,173,174] | |||
| F53 | Identify the specific faulty sensor using the appropriate method for the specific situation | P2A2 | Technical factor; organizational factor | [173] | |||
| F54 | Develop and use different algorithms and models for different fault types | P2A2 | Technical factor; organizational factor | [173,174] | |||
| F55 | Data flow issue in sensor failure detection | P2A2; P2A4 | Important consideration factor | Environmental factor | [174] | ||
| F56 | Trade-off between redundancy scope of sensor network and total cost | P2A1; P2A2 | Decision-making factor; technical factor | Social factor; economic factor | [3,76,86] | ||
| F57 | The adoptions of network time protocol and time-sensitive network protocol | P2A1; P2A2 | Technical factor | - | [3,46,86,163,175] | ||
| F58 | Periodic resynchronization of each clock to keep consistency with recorded timestamps | P2A2 | Organizational factor | - | [46] | ||
| F59 | Adoption of time synchronization error resilience algorithm | P2A2 P3A1 | Technical factor | Environmental factor | [151] | ||
| Sensor Energy Strategies | F60 | Energy saving in sensor networks based on work policies and/or scheduling strategies | P2A1 P2A4 | Technical factor | Economic factor; environmental factor | [110,151] | |
| F61 | To limit the power of sensors performing data collection tasks through formal channels such as industry standards | P2A1 | Organizational factor | Environmental factor | [93] | ||
| F62 | To understand the energy demand of the sensing system through experimental analysis and model the overall energy consumption of the system | P2A1 P2A3 P2A4 | Technical factor | Environmental factor | [93] | ||
| F63 | Green energy collection | P2A1 P2A3 P2A4 | Technical factor | Economic factor; environmental factor | [109,119,151,176] | ||
| The processing of raw data | Data normalization | F64 | Distinction between changes in characteristics caused by damage and changes in characteristics caused by changes in the environment and/or test conditions | P2A3 | Technical factor | [3,95,96,97] | |
| F65 | Selection of an appropriate normalization procedure based on the level of knowledge of the source of variability | P2A3 | Technical factor | [96,97] | |||
| F66 | Consider the use of signal conditioning circuits in the overall procurement of data acquisition systems | P2A1 P2A3 | Organizational factor | - | [75] | ||
| F67 | Damage-sensitive features extracted from the data are at risk of being masked by the data normalization process | P2A3 | Risk factor/challenge | [96] | |||
| F68 | To reduce sources of variability | P2A3 | Technical factor | - | [3,48] | ||
| Data cleaning | F69 | To enhance the knowledge and experience of staff who directly involved in data acquisition | P2A3 | Organizational factor | - | [3,46,48,102] | |
| F70 | Reduction in errors in retroactive monitoring data through the introduction of new technological tools | P2A3 | Technical factor | - | [102] | ||
| F71 | Introduction of filters in the overall procurement of data acquisition systems | P2A1 P2A3 | Technical factor | - | [46] | ||
| Data communication | F72 | Considerations related to the location of data processing execution | P2A1; P2A4 | Decision-making factor | Environmental factor | [75,104,106,111,151,163,177,178,179] | |
| F73 | Design and adoption of robust and low-cost wireless data communication protocols | P2A4 | Technical factor | [106,177] | |||
| F74 | To take the time to determine the data volume requirements of network transmission, and the corresponding service price, then to arrange the connections that can support the requirements | P2A4 | Decision-making factor; organizational factor | Economic factor | [46,177] | ||
| F75 | To address the issues of resource wastage by scheduling policies (low packet utilization, channel congestion, and idle listening) | P2A4 | Technical factor | Environmental factor | [104] | ||
| F76 | To consider wireless or data routing separately when optimizing energy consumption scenarios | P2A1 P2A4 | Technical factor | Environmental factor | [93] | ||
| F77 | Selection and adoption of sender- and receiver-based single/bilateral synchronization algorithms for data transmission processes | P2A4 | Technical factor | - | [104,179,180] | ||
| F78 | Design and application of dynamic code migration strategies | P2A1 P2A3 P2A4 | Organizational factor; technical factor | Environmental factor | [177] | ||
| Data storage and database management | F79 | The selection of the right database tool | P2A5 | Decision-making factor | - | [46,75,106,177] | |
| F80 | Universal data interchange format | P2A5 | Decision-making factor | - | [106,180,181] | ||
| F81 | Procurement and adoption of intelligent solutions based on cloud platforms | P2A5 | Decision-making factor | - | [161] | ||
| F82 | Selective data archiving | P2A5 | Technical factor; organizational factor | Economic factor | [46] | ||
| F83 | Redundant design to prevent archived data from being lost in transit | P2A5 | Important consideration factor | - | [46] | ||
| F84 | To address the issues of eavesdropping and sensor application disruption or hijacking through message encryption and access encryption | P2A4 P2A5 | Technical factor | Social factor | [108] | ||
| Data security | F85 | Software updates related to data transfer and storage | P2A4 P2A5 | Organizational factor; technical factor | Social factor | [46] | |
| F86 | Knowledge and practice of hardware and software security features | P2A4 P2A5 | Organizational factor | Social factor | [46] | ||
| Categories | Sub-Categories | Index | Influencing Factor | Activities | Factor Properties | Literature Resource | |
|---|---|---|---|---|---|---|---|
| Orientation | Sustainability | ||||||
| Feature extraction | General matters | F87 | Design of feature extraction strategies conditioned on operational evaluation | P1A2; P1A3; P2A1; P3A1 | Technical factor; organizational factor | [112] | |
| F88 | Combining robust signal processing techniques with a priori statistics and engineering judgment | P1A2; P1A3; P3A1 | Technical factor; organizational factor | [112,115] | |||
| F89 | Automation of Operational Modal Analysis | P3A1 | Technical factor | [114,117,120,182,183] | |||
| Factors for data-based feature extraction (time domain) | F90 | Selection of an appropriate time series model based on the type and nature of the vibration signal | P3A1 | Technical factor | [113] | ||
| F91 | Determining sufficient order for time series model | P3A1 | Important consideration factor | [113] | |||
| F92 | Generating numerous features to adapt the feature extraction framework to different scenarios | P3A1 | Important consideration factor | [114] | |||
| F93 | Combining machine learning techniques with feature extraction of time series analysis | P3A1 | Technical factor | [118] | |||
| Factors for physics-based feature extraction (frequency domain) | F94 | Feature extraction for key structures | P3A1 | Important consideration factor | [56] | ||
| F95 | Decision making for feature extraction methods based on different modal parameters | P3A1 | Decision-making factor | [56] | |||
| F96 | Decision making of feature extraction methods classified according to signal processing methods | P3A1 | Decision-making factor | [56] | |||
| Damage diagnosis | Physics-based damage detection methods | F97 | Utilizing engineering deficiencies to preliminarily know the sensitive parameters to expected damage | P3A2 | Important consideration factor | [119] | |
| F98 | Utilizing engineering deficiencies to verify that diagnostic measurements are sensitivity or not | P3A2 | Important consideration factor | [119] | |||
| F99 | The analytical tools used can be costly | P3A2 | Risk factor/challenge | Economic factor | [119] | ||
| F100 | The suitable features usually come from some combination of information obtained from several sources | P2A1 P3A1; P3A2 | Important consideration factor | [119] | |||
| F101 | The accuracy of the initial finite element model (FEM) | P1A1; P1A3; P3A2 | Technical factor | [58] | |||
| F102 | The improvement in speeds of test and updating of the FEM | P3A2 | Technical factor | [121,122,123,184,185] | |||
| F103 | Avoiding coupling effects of structural parameters | P3A2 | Technical factor | [120] | |||
| Data-based damage detection methods | F104 | Decision making for unsupervised and supervised learning methods | P3A2 | Important consideration factor | [58,129,131,186] | ||
| F105 | Development and use of more advantageous algorithms | P3A2 | Contributing factor | [125,126,187,188] | |||
| F106 | Special SHM case heavily relies on the feature, the judgment of expert engineering is required | P3A2 | Risk factor/challenge factor | [183] | |||
| F107 | Automated inspection process | P3A2 | Technical factor | Economic factor | [58,114] | ||
| F108 | Size and heterogeneity of datasets used for training in machine learning | P2A1; P3A2 | Important consideration factor | [112] | |||
| F109 | Automated selection and feedback of damage-sensitive features | P2A1; P3A1; P3A2 | Technical factor; important consideration factor | [114] | |||
| F110 | Improving machine learning Algorithm performance with effective feature libraries | P3A1; P3A2 | Important consideration factor | [114] | |||
| F111 | Determine reliable thresholds to prevent false alarms | P3A2 | Technical factor | [113] | |||
| F112 | Classification of datasets at different SHM goal levels | P3A2 | Technical factor | [114,131] | |||
| Integration of data-based and physics-based damage detection methods | F113 | Combination of supervised learning and analytical modeling yields more comprehensive and in-depth information about damage | P3A2 | Contributing factor | [119] | ||
| F114 | Combining the strengths and complementing the weaknesses of data-based and physically-based approaches | P3A2 | Important consideration factor | [52,128,129,130] | |||
| F115 | Training and testing of two models | P3A2 | Technical factor | [128] | |||
| F116 | Normalize the parameters of the combined model | P3A2 | Important consideration factor; technical factor | [128] | |||
| F117 | Measures to reduce computational costs | P3A2 | Technical factor | Economic factor | [131,189,190,191] | ||
| Categories | Sub-Categories | Index | Influencing Factor | Activities | Factor Properties | Literature Resource | |
|---|---|---|---|---|---|---|---|
| Orientation | Sustainability | ||||||
| The performance of life-cycle model | Data quality | F118 | Numerous empirical data as a basis for model development and training | P4A1 | Important consideration factor; organizational factor | - | [135,136] |
| F119 | The available input data time period is long enough | P4A1 P2A5 | Important consideration factor; organizational factor | - | [133] | ||
| F120 | Probabilistic model calibration for selected monitoring field data | P4A1 | Decision-making factor; contributing factor | - | [137] | ||
| F121 | The high quality of input damage detection data | P3A2 P4A1 | Critical factor | [135] | |||
| The indicators of structural aging | F122 | Diversity and validity of types and sources of structural information for judgments | P4A1 P4A2 | Important consideration factor; organizational factor | - | [135,136] | |
| F123 | Introduction of state-level residence time parameters | P4A1 | Important consideration factor; | - | [138] | ||
| F124 | Flexibility of the model | P4A1 P4A2 | Technical factor; contributing factor | - | [136] | ||
| Application of tools or theories | F125 | Application of decision support software in the process | P4A1 | Technical factor | - | [133] | |
| F126 | Application of probabilistic methods | P4A1 | Important consideration factor; contributing factor | - | [135] | ||
| F127 | Introducing confidence levels to determine upper and lower bounds for prognostic results | P4A1 | Important consideration factor; contributing factor | - | [135] | ||
| Formation of prognostic result | F128 | Life-cycle curve drawing | P4A1 P4A2 | Technical factor; critical factor | - | [135] | |
| F129 | Construction of risk-rating system | P4A1 P4A2 | Important consideration factor; contributing factor | - | [136] | ||
| Diversity of prognostic result information | F130 | Introduction of cost modeling (predicting the total cost of subsequent maintenance measures needed for the structural current condition) | P4A1 P4A2 | Important consideration factor; contributing factor | Economic factor | [135] | |
| F131 | Evaluating the fullest possible range of subsequent changes in the structure’s key performance indicators (serviceability, reliability, durability, etc.) rather than only to evaluate the impact of damage on remaining useful life | P4A1; P4A2 | Important consideration factor; contributing factor | - | [132] | ||
| The design of decision-making support framework | Decision-making goals | F132 | Multi-objective weighting in the decision-making process | P4A2 | Important consideration factor; contributing factor | Economic factor; social factor | [134,139,143] |
| F133 | Focus on financial resource constraints | P4A2 | Important consideration factor; contributing factor | Economic factor | [134,141] | ||
| Principles and methods of decision-making | F134 | Selection and development of decision-making methods | P4A2 | Technical factor; critical factor | - | [134,139,140] | |
| F135 | Planning investment strategies based on economic principles and techniques | P4A2 | Technical factor; contributing factor | Economic factor | [143] | ||
| F136 | Ways to effectively incorporate SHM data into decision-making models | P4A2 | Important consideration factor; critical factor | - | [142] | ||
| Comprehensive decision-making considerations at the practical implementation level | F137 | Time delay between assessment and intervention | P4A2 | Important consideration factor; contributing factor | - | [134] | |
| F138 | Human preferences and actual behavioral biases | P4A2 | Risk factor/challenge; critical factor | Social factor | [144,145,146,147] | ||
References
- Keeble, B.R. The Brundtland report: ‘Our common future’. Med. War 1988, 4, 17–25. [Google Scholar] [CrossRef]
- Araújo, A.G.; Pereira Carneiro, A.M.; Palha, R.P. Sustainable construction management: A systematic review of the literature with meta-analysis. J. Clean. Prod. 2020, 256, 120350. [Google Scholar] [CrossRef]
- Farrar, C.R.; Worden, K. An introduction to structural health monitoring. Philos. Trans. R. Soc. A Math. Phys. Eng. Sci. 2007, 365, 303–315. [Google Scholar] [CrossRef]
- Rainieri, C.; Fabbrocino, G.; Cosenza, E. Integrated systems for structural health monitoring: Worldwide applications and perspectives. In Proceedings of the 4th European Workshop on Structural Health Monitoring, Cracow, Poland, 2–4 July 2008; pp. 357–364. [Google Scholar]
- ISO 14963:2003; Mechanical Vibration and Shock—Guidelines for Dynamic Tests and Investigations on Bridges and Viaducts. ISO: Geneva, Switzerland, 2003.
- Frangopol, D.M.; Liu, M. Life-Cycle Cost and Performance of Civil Structures; McGraw-Hill: New York, NY, USA, 2006; pp. 183–185. [Google Scholar]
- Moreu, F.; Lafave, J.M. Current Research Topics: Railroad Bridges and Structural Engineering; NSEL Report Series, Report No. NSEL-032; Newmark Structural Engineering Laboratory; University of Illinois at Urbana-Champaign: Urbana, IL, USA, 2012. [Google Scholar]
- Rice, J.A.; Spencer, B., Jr. Flexible Smart Sensor Framework for Autonomous Full scale Structural Health Monitoring; NSEL Report Series, Report No. NSEL-018; University of Illinois at Urbana-Champaign: Urbana, IL, USA, 2009. [Google Scholar]
- Rasulo, A.; Pelle, A.; Briseghella, B.; Nuti, C. A resilience-based model for the seismic assessment of the functionality of road networks affected by bridge damage and restoration. Infrastructures 2021, 6, 112. [Google Scholar] [CrossRef]
- Domaneschi, M.; Martinelli, L.; Cucuzza, R.; Noori, M.; Marano, G.C. Structural Control and Health Monitoring Contributions to Service-life Extension of Bridges. ce/papers 2023, 6, 741–745. [Google Scholar] [CrossRef]
- Bruneau, M.; Chang, S.E.; Eguchi, R.T.; Lee, G.C.; O’Rourke, T.D.; Reinhorn, A.M.; Shinozuka, M.; Tierney, K.; Wallace, W.A.; von Winterfeldt, D. A framework to quantitatively assess and enhance the seismic resilience of communities. Earthq. Spectra 2003, 19, 733–752. [Google Scholar] [CrossRef]
- Bruneau, M.; Reinhorn, A. Overview of the resilience concept. In Proceedings of the 8th US National Conference on Earthquake Engineering, San Francisco, CA, USA, 18–22 April 2006; pp. 18–22. [Google Scholar]
- Bruneau, M.; Reinhorn, A. Exploring the concept of seismic resilience for acute care facilities. Earthq. Spectra 2007, 23, 41–62. [Google Scholar] [CrossRef]
- Cucuzza, R.; Costi, C.; Rosso, M.M.; Domaneschi, M.; Marano, G.C.; Masera, D. Optimal strengthening by steel truss arches in prestressed girder bridges. In Proceedings of the Institution of Civil Engineers-Bridge Engineering; Thomas Telford Ltd.: London, UK, 2021; pp. 1–21. [Google Scholar]
- Doebling, S.W.; Farrar, C.R.; Prime, M.B. A summary review of vibration-based damage identification methods. Shock Vib. Dig. 1998, 30, 91–105. [Google Scholar] [CrossRef]
- Domaneschi, M.; Cucuzza, R. Structural Resilience through Structural Health Monitoring: A Critical Review. In Data Driven Methods for Civil Structural Health Monitoring and Resilience; CRC Press: Boca Raton, FL, USA, 2024; pp. 1–13. [Google Scholar]
- Labossière, P.; Newhook, J. How Structural Health Monitoring Could Become a Useful Tool to Implement Sustainable Development Practices in Civil Engineering. In Proceedings of the 3rd International Conference on Structural Health Monitoring of Intelligent Infrastructure, Vancouver, BC, Canada, 13–16 November 2007. [Google Scholar]
- Labossière, P.; Newhook, J. Will sustainable development objectives increase the need for structural health monitoring in civil engineering. In Proceedings of the SHMII-2 Conference, Shenzhen, China, 16–18 November 2005. [Google Scholar]
- Lynch, J.P.; Farrar, C.R.; Michaels, J.E. Structural health monitoring: Technological advances to practical implementations. Proc. IEEE 2016, 104, 1508–1512. [Google Scholar] [CrossRef]
- Rosso, M.M.; Cucuzza, R.; Marano, G.C.; Aloisio, A.; Cirrincione, G. Review on deep learning in structural health monitoring. In Bridge Safety, Maintenance, Management, Life-Cycle, Resilience and Sustainability; CRC Press: Boca Raton, FL, USA, 2022; pp. 309–315. [Google Scholar]
- Rosso, M.M.; Aloisio, A.; Cucuzza, R.; Pasca, D.P.; Cirrincione, G.; Marano, G.C. Structural health monitoring with artificial neural network and subspace-based damage indicators. In International Conference on Trends on Construction in the Post-Digital Era; Springer International Publishing: Cham, Switzerland, 2022; pp. 524–537. [Google Scholar]
- Melchiorre, J.; Rosso, M.M.; Cucuzza, R.; D’Alto, E.; Manuello, A.; Marano, G.C. Deep acoustic emission detection trained on seismic signals. In Applications of Artificial Intelligence and Neural Systems to Data Science; Springer Nature Singapore: Singapore, 2023; pp. 83–92. [Google Scholar]
- Aktan, A.E.; Catbas, F.N. Issues in Infrastructure Health Monitoring for Management. J. Eng. Mech. 2000, 126, 711. [Google Scholar] [CrossRef]
- Fanelli, M.A. The Safety of Large Dams. In Engineering Safety; Blockley, D., Ed.; Berkshire, McGraw-Hill: New York, NY, USA, 1992. [Google Scholar]
- Hwang, B.G.; Zhao, X.; Tan, L.L.G. Green building projects: Schedule performance, influential factors and solutions. Eng. Constr. Archit. Manag. 2015, 22, 327–346. [Google Scholar] [CrossRef]
- Li, Y.; Song, H.; Sang, P.; Chen, P.H.; Liu, X. Review of Critical Success Factors (CSFs) for green building projects. Build. Environ. 2019, 158, 182–191. [Google Scholar] [CrossRef]
- Darko, A.; Zhang, C.; Chan, A.P. Drivers for green building: A review of empirical studies. Habitat Int. 2017, 60, 34–49. [Google Scholar] [CrossRef]
- Hwang, B.G.; Tan, J.S. Green building project management: Obstacles and solutions for sustainable development. Sustain. Dev. 2012, 20, 335–349. [Google Scholar] [CrossRef]
- Yang, R.J.; Zou, P.X. Stakeholder-associated risks and their interactions in complex green building projects: A social network model. Build. Environ. 2014, 73, 208–222. [Google Scholar] [CrossRef]
- Huang, N.; Bai, L.; Wang, H.; Du, Q.; Shao, L.; Li, J. Social network analysis of factors influencing green building development in China. Int. J. Environ. Res. Public Health 2018, 15, 2684. [Google Scholar] [CrossRef] [PubMed]
- Brownjohn, J.M.; De Stefano, A.; Xu, Y.L.; Wenzel, H.; Aktan, A.E. Vibration-based monitoring of civil infrastructure: Challenges and successes. J. Civ. Struct. Health Monit. 2011, 1, 79–95. [Google Scholar] [CrossRef]
- Inaudi, D. Structural Health Monitoring of bridges: General Issues and Applications. In Structural Health Monitoring of Civil Infrastructure Systems; Woodhead Publishing: Cambridge, UK, 2009; pp. 339–370. [Google Scholar] [CrossRef]
- National Science Foundation (NSF). Final Report Based on Workshop on Integrated Research for Civil Infrastructure; Zimmerman, R., Sparrow, R., Eds.; R.F. Wagner Grad. School of Public Service, New York University: Washington, DC, USA, 1997. [Google Scholar]
- Valinejadshoubi, M.; Bagchi, A.; Moselhi, O. Development of a BIM-based data management system for structural health monitoring with application to modular buildings: Case study. J. Comput. Civ. Eng. 2019, 33, 05019003. [Google Scholar] [CrossRef]
- Li, H.N.; Ren, L.; Jia, Z.G.; Yi, T.H.; Li, D.S. State-of-the-art in structural health monitoring of large and complex civil infrastructures. J. Civ. Struct. Health Monit. 2016, 6, 3–16. [Google Scholar] [CrossRef]
- Mustapha, S.; Lu, Y.; Ng, C.-T.; Malinowski, P. Sensor Networks for Structures Health Monitoring: Placement, Implementations, and Challenges—A Review. Vibration 2021, 4, 551–584. [Google Scholar] [CrossRef]
- Gerring, J. Qualitative methods. Annu. Rev. Political Sci. 2017, 20, 15–36. [Google Scholar] [CrossRef]
- Dwertmann, D.J.; van Knippenberg, D. Capturing the state of the science to change the state of the science: A categorization approach to integrative reviews. J. Organ. Behav. 2020, 42, 104–117. [Google Scholar] [CrossRef]
- Cropanzano, R. Writing nonempirical articles for Journal of Management: General Thoughts and suggestions. J. Manag. 2009, 35, 1304–1311. [Google Scholar] [CrossRef]
- Elsbach, K.D.; van Knippenberg, D. The academy of management annals: Looking back, looking forward. Acad. Manag. Ann. 2018, 12, 1–4. [Google Scholar] [CrossRef]
- Rousseau, D.M.; Manning, J.; Denyer, D. Evidence in management and organizational science: Assembling the field’s full weight of scientific knowledge through syntheses. SSRN Electron. J. 2008, 2, 475–515. [Google Scholar] [CrossRef]
- Okoli, C.; Schabram, K. A guide to conducting a systematic literature review of Information Systems Research. SSRN Electron. J. 2010. [Google Scholar] [CrossRef]
- Riggio, M.; Dilmaghani, M. Structural Health Monitoring of Timber Buildings: A Literature Survey. Build. Res. Inf. 2019, 48, 817–837. [Google Scholar] [CrossRef]
- Lazenbatt, A.; Elliott, N. How to recognise a ‘quality’ grounded theory research study. Aust. J. Adv. Nurs. 2005, 22, 48–52. [Google Scholar]
- Farrar, C.R.; Doebling, S.W.; Nix, D.A. Vibration–based structural damage identification. Philos. Trans. R. Soc. Lond. Ser. A Math. Phys. Eng. Sci. 2001, 359, 131–149. [Google Scholar] [CrossRef]
- McNeill, D.K. Data management and signal processing for structural health monitoring of civil infrastructure systems. In Structural Health Monitoring of Civil Infrastructure Systems; Woodhead Publishing: Cambridge, UK, 2009; pp. 283–304. [Google Scholar] [CrossRef]
- Messervey, T.B. Integration of Structural Health Monitoring into the Design, Assessment, and Management of Civil Infrastructure. Ph.D. Thesis, University of Pavia, Pavia, Italy, 2008. [Google Scholar]
- Farrar, C.R.; Allen, D.W.; Park, G.; Ball, S.; Masquelier, M.P. Coupling sensing hardware with data interrogation software for Structural Health Monitoring. Shock Vib. 2006, 13, 519–530. [Google Scholar] [CrossRef]
- García-Macías, E.; Venanzi, I.; Ubertini, F. Metamodel-based pattern recognition approach for real-time identification of earthquake-induced damage in historic masonry structures. Autom. Constr. 2020, 120, 103389. [Google Scholar] [CrossRef]
- Fassois, S.D.; Sakellariou, J.S. Time-series methods for fault detection and identification in vibrating structures. Philos. Trans. R. Soc. A Math. Phys. Eng. Sci. 2007, 365, 411–448. [Google Scholar] [CrossRef] [PubMed]
- Glisic, B.; Inaudi, D. Components of structural monitoring process and selection of monitoring system. In Proceedings of the 6th International Symposium on Field Measurements in GeoMechanics (FMGM 2003), Oslo, Norway, 23–26 September 2003; pp. 755–761. [Google Scholar]
- Maeck, J.; Peeters, B.; De Roeck, G. Damage identification on the Z24 bridge using vibration monitoring. Smart Mater. Struct. 2001, 10, 512. [Google Scholar] [CrossRef]
- Wong, K.-Y. Design of a structural health monitoring system for long-span bridges. Struct. Infrastruct. Eng. 2007, 3, 169–185. [Google Scholar] [CrossRef]
- Brownjohn, J.M. Structural health monitoring of civil infrastructure. Philos. Trans. R. Soc. A Math. Phys. Eng. Sci. 2007, 365, 589–622. [Google Scholar] [CrossRef] [PubMed]
- Sun, L.; Shang, Z.; Xia, Y.; Bhowmick, S.; Nagarajaiah, S. Review of Bridge Structural Health Monitoring Aided by Big Data and Artificial Intelligence: From Condition Assessment to Damage Detection. J. Struct. Eng. 2020, 146, 04020073. [Google Scholar] [CrossRef]
- Zhang, C.; Mousavi, A.A.; Masri, S.F.; Gholipour, G.; Yan, K.; Li, X. Vibration feature extraction using signal processing techniques for structural health monitoring: A review. Mech. Syst. Signal Process. 2022, 177, 109175. [Google Scholar] [CrossRef]
- Hou, R.; Xia, Y. Review on the new development of vibration-based damage identification for civil engineering structures: 2010–2019. J. Sound Vib. 2021, 491, 115741. [Google Scholar] [CrossRef]
- Tibaduiza Burgos, D.A.; Gomez Vargas, R.C.; Pedraza, C.; Agis, D.; Pozo, F. Damage Identification in Structural Health Monitoring: A Brief Review from its Implementation to the Use of Data-Driven Applications. Sensors 2020, 20, 733. [Google Scholar] [CrossRef]
- Fan, W.; Qiao, P. Vibration-based Damage Identification Methods: A Review and Comparative Study. Struct. Health Monit. 2010, 10, 83–111. [Google Scholar] [CrossRef]
- Morgan, C.J.; Sparling, B.F.; Wegner, L.D. Use of structural health monitoring to extend the service life of the Diefenbaker Bridge. J. Civ. Struct. Health Monit. 2022, 12, 913–929. [Google Scholar] [CrossRef]
- Karandikar, J.M.; Kim, N.H.; Schmitz, T.L. Prediction of remaining useful life for fatigue-damaged structures using Bayesian inference. Eng. Fract. Mech. 2012, 96, 588–605. [Google Scholar] [CrossRef]
- Qin, J.; Thöns, S.; Michael, H.F. On the value of SHM in the context of service life integrity management. In Proceedings of the ICASP12: 12th International Conference on Applications of Statistics and Probability in Civil Engineering, Vancouver, BC, Canada, 12–15 July 2015; p. 8. [Google Scholar] [CrossRef]
- Creighton, J.; Kazi, S.N.; Islami, K. Ensuring safety and assessment of life-cycle costs using SHM for concrete bridges. In Maintenance, Safety, Risk, Management and Life-Cycle Performance of Bridges; CRC Press: Boca Raton, FL, USA, 2018; pp. 365–372. [Google Scholar]
- Klerk, W.J.; Kanning, W.; van der Meer, M.T.; Nieuwenhuis, J.W. The role of structural health monitoring in lifecycle management of dikes: A case study in the north of the Netherlands. In Proceedings of the Fifth International Symposium on Life-Cycle Civil Engineering (IALCCE 2016), Delft, The Netherlands, 16–19 October 2016. [Google Scholar]
- Glisic, B.; Inaudi, D.; Casanova, N. SHM process as perceived through 350 projects. In Proceedings of the Smart Sensor Phenomena, Technology, Networks, and Systems 2010, San Diego, CA, USA, 8–10 March 2010; Volume 7648, pp. 174–187. [Google Scholar]
- Norway, P.S.A. The use of digital solutions and structural health monitoring for integrity management of offshore structures. Energy 2022, 1100046947. [Google Scholar]
- Webb, G.T.; Vardanega, P.J.; Middleton, C.R. Categories of SHM deployments: Technologies and capabilities. J. Bridge Eng. 2015, 20, 04014118. [Google Scholar] [CrossRef]
- ISO 16587:2004; Mechanical Vibration and Shock—Performance Parameters for Condition Monitoring of Structures. ISO: Geneva, Switzerland, 2004.
- Imam, B.M.; Chryssanthopoulos, M.K. Causes and consequences of metallic bridge failures. Struct. Eng. Int. 2012, 22, 93–98. [Google Scholar] [CrossRef]
- Carrión, F.J.; Quintana, J.A.; Crespo, S.E. Techno-economical and practical considerations for SHM systems. J. Civ. Struct. Health Monit. 2017, 7, 207–215. [Google Scholar] [CrossRef]
- Thomson, D.J. The economic case for service life extension of structures using structural health monitoring based on the delayed cost of borrowing. J. Civ. Struct. Health Monit. 2013, 3, 335–340. [Google Scholar] [CrossRef]
- Vardanega, P.J.; Webb, G.T.; Fidler, P.R.; Middleton, C.R. Assessing the potential value of bridge monitoring systems. Proc. Inst. Civ. Eng.-Bridge Eng. 2016, 169, 126–138. [Google Scholar] [CrossRef][Green Version]
- Omenzetter, P.; Yazgan, U.; Soyoz, S.; Limongelli, M.P. Quantifying the value of SHM for emergency management of bridges at-risk from seismic damage. In Proceedings of the Joint COST Actions TU1402 & TU1406 and IABSE WC1 Workshop: Quantifying the Value of Structural Health Monitoring for the Reliable Bridge Management, Zagreb, Croatia, 2–3 March 2017; pp. 4–5. [Google Scholar]
- Nepomuceno, D.T.; Vardanega, P.J.; Tryfonas, T.; Pregnolato, M.; Bennetts, J.; Webb, G.; Foster, A.; Augustine, L.; Holland, M. SHM deployments for two bridge structures: Assessing potential value. In Proceedings of the Bridge Safety, Maintenance, Management, Life-Cycle, Resilience and Sustainability: Proceedings of the Eleventh International Conference on Bridge Maintenance, Safety and Management, Barcelona, Spain, 11–15 July 2022; pp. 1078–1086. [Google Scholar]
- Ostachowicz, W.; Soman, R.; Malinowski, P. Optimization of sensor placement for structural health monitoring: A review. Struct. Health Monit. 2019, 18, 963–988. [Google Scholar] [CrossRef]
- Ismail, Z.; Mustapha, S.; Fakih, M.A.; Tarhini, H. Sensor placement optimization on complex and large metallic and composite structures. Struct. Health Monit. 2019, 19, 262–280. [Google Scholar] [CrossRef]
- Fujino, Y.; Siringoringo, D.M.; Abe, M. The needs for advanced sensor technologies in risk assessment of civil infrastructures. Smart Struct. Syst. 2009, 5, 173–191. [Google Scholar] [CrossRef]
- Caballero-Russi, D.; Ortiz, A.R.; Guzmán, A.; Canchila, C. Design and Validation of a Low-Cost Structural Health Monitoring System for Dynamic Characterization of Structures. Appl. Sci. 2022, 12, 2807. [Google Scholar] [CrossRef]
- Wang, Y.; Lynch, J.P.; Law, K.H. A wireless structural health monitoring system with multithreaded sensing devices: Design and validation. Struct. Infrastruct. Eng. 2007, 3, 103–120. [Google Scholar] [CrossRef]
- Runcie, P.; Mustapha, S.; Rakotoarivelo, T. Advances in structural health monitoring system architecture. In Life-Cycle of Structural Systems; CRC Press: Boca Raton, FL, USA, 2014; pp. 1064–1071. [Google Scholar]
- Mahjoubi, S.; Barhemat, R.; Bao, Y. Optimal placement of triaxial accelerometers using hypotrochoid spiral optimization algorithm for automated monitoring of high-rise buildings. Autom. Constr. 2020, 118, 103273. [Google Scholar] [CrossRef]
- Yuen, K.V.; Kuok, S.C. Efficient Bayesian sensor placement algorithm for structural identification: A general approach for multi-type sensory systems. Earthq. Eng. Struct. Dyn. 2015, 44, 757–774. [Google Scholar] [CrossRef]
- Liu, J.; Ouyang, H.; Han, X.; Liu, G. Optimal sensor placement for uncertain inverse problem of structural parameter estimation. Mech. Syst. Signal Process. 2021, 160, 107914. [Google Scholar] [CrossRef]
- Tan, Y.; Zhang, L. Computational methodologies for optimal sensor placement in structural health monitoring: A review. Struct. Health Monit. 2020, 19, 1287–1308. [Google Scholar] [CrossRef]
- Hassani, S.; Dackermann, U. A Systematic Review of Optimization Algorithms for Structural Health Monitoring and Optimal Sensor Placement. Sensors 2023, 23, 3293. [Google Scholar] [CrossRef] [PubMed]
- Capellari, G.; Chatzi, E.; Mariani, S. Cost–Benefit Optimization of Structural Health Monitoring Sensor Networks. Sensors 2018, 18, 2174. [Google Scholar] [CrossRef]
- Li, B.; Wang, D.; Wang, F.; Ni, Y.Q. High quality sensor placement for SHM systems: Refocusing on application demands. In Proceedings of the IEEE INFOCOM 2010, San Diego, CA, USA, 14–19 March 2010; pp. 1–9. [Google Scholar]
- Yang, L.; Fu, C.; Li, Y.; Su, L. Survey and study on intelligent monitoring and health management for large civil structure. Int. J. Intell. Robot. Appl. 2019, 3, 239–254. [Google Scholar] [CrossRef]
- Cinque, D.; Saccone, M.; Capua, R.; Spina, D.; Falcolini, C.; Gabriele, S. Experimental Validation of a High Precision GNSS System for Monitoring of Civil Infrastructures. Sustainability 2022, 14, 10984. [Google Scholar] [CrossRef]
- Ozer, E.; Feng, M.; Feng, D. Citizen Sensors for SHM: Towards a Crowdsourcing Platform. Sensors 2015, 15, 14591–14614. [Google Scholar] [CrossRef] [PubMed]
- Martín, C.L.; Garrido, D.; Llopis, L.; Rubio, B.; Díaz, M. Facilitating the monitoring and management of structural health in civil infrastructures with an Edge/Fog/Cloud architecture. Comput. Stand. Interfaces 2022, 81, 103600. [Google Scholar] [CrossRef]
- Soldovieri, F.; Ponzo, F.C.; Ditommaso, R.; Cuomo, V. Multimodal sensing for sustainable structural health monitoring of critical infrastructures and built environment. In Multimodal Sensing and Artificial Intelligence: Technologies and Applications II; SPIE: Bellingham, WA, USA, 2021; Volume 11785, pp. 31–39. [Google Scholar]
- Boyle, D.; Srbinovski, B.; Popovici, E.; O’Flynn, B. Energy analysis of industrial sensors in novel wireless SHM systems. In Proceedings of the SENSORS, 2012 IEEE, Taipei, Taiwan, 28–31 October 2012; pp. 1–4. [Google Scholar] [CrossRef]
- Benini, L.; Brunelli, D.; Petrioli, C.; Silvestri, S. Genesi: Green sensor networks for structural monitoring. In Proceedings of the 2010 7th Annual IEEE Communications Society Conference on Sensor, Mesh and Ad Hoc Communications and Networks (SECON), Boston, MA, USA, 21–25 June 2010; pp. 1–3. [Google Scholar]
- Cross, E.J.; Worden, K.; Chen, Q. Cointegration: A novel approach for the removal of environmental trends in structural health monitoring data. Proc. R. Soc. A Math. Phys. Eng. Sci. 2011, 467, 2712–2732. [Google Scholar] [CrossRef]
- Farrar, C.R.; Sohn, H.; Worden, K. Data Normalization: A Key for Structural Health Monitoring (No. LA-UR-01-4212); Los Alamos National Lab. (LANL): Los Alamos, NM, USA, 2001. [Google Scholar]
- Flexa, C.; Gomes, W.; Sales, C. Data normalization in structural health monitoring by means of nonlinear filtering. In Proceedings of the 2019 8th Brazilian Conference on Intelligent Systems (BRACIS), Salvador, Brazil, 15–18 October 2019; pp. 204–209. [Google Scholar] [CrossRef]
- ISO 5347; (All Parts), Methods for the Calibration of Vibration and Shock Pick-Ups. ISO: Geneva, Switzerland, 1993.
- ISO 5348; Mechanical Vibration and Shock—Mechanical Mounting of Accelerometers. ISO: Geneva, Switzerland, 2021.
- ISO 7626; (All Parts), Vibration and Shock—Experimental Determination of Mechanical Mobility. ISO: Geneva, Switzerland, 2019.
- ISO 16063; (All Parts), Methods for the Calibration of Vibration and Shock Transducers. ISO: Geneva, Switzerland, 2003.
- Martinez-Luengo, M.; Shafiee, M.; Kolios, A. Data management for structural integrity assessment of offshore wind turbine support structures: Data cleansing and missing data imputation. Ocean. Eng. 2019, 173, 867–883. [Google Scholar] [CrossRef]
- Rao, A.R.M.; Kasireddy, V.; Gopalakrishnan, N.; Lakshmi, K. Sensor fault detection in structural health monitoring using null subspace–based approach. J. Intell. Mater. Syst. Struct. 2014, 26, 172–185. [Google Scholar] [CrossRef]
- Engel, A.; Friedmann, A.; Koch, M.; Rohlfing, J.; Siebel, T.; Mayer, D.; Koch, A. Hardware-accelerated Wireless Sensor Network for Distributed Structural Health Monitoring. Procedia Technol. 2014, 15, 737–746. [Google Scholar] [CrossRef][Green Version]
- Meo, M.; Vignjevic, R.; Marengo, G. The response of honeycomb sandwich panels under low-velocity impact loading. Int. J. Mech. Sci. 2005, 47, 1301–1325. [Google Scholar] [CrossRef]
- Tokognon, C.A.; Gao, B.; Tian, G.Y.; Yan, Y. Structural health monitoring framework based on Internet of Things: A survey. IEEE Internet Things J. 2017, 4, 619–635. [Google Scholar] [CrossRef]
- Maharjan, D.; Agüero, M.; Lippitt, C.; Moreu, F. Infrastructure stakeholders’ perspective in development and implementation of new structural health monitoring (SHM) technologies for maintenance and management of transportation infrastructure. In Proceedings of the MATEC Web of Conferences; EDP Sciences: Les Ulis, France, 2019; Volume 271, p. 01010. [Google Scholar]
- Alonso, L.; Barbarán, J.; Chen, J.; Díaz, M.; Llopis, L.; Rubio, B. Middleware and communication technologies for structural health monitoring of critical infrastructures: A survey. Comput. Stand. Interfaces 2018, 56, 83–100. [Google Scholar] [CrossRef]
- Salehi, H.; Burgueño, R.; Chakrabartty, S.; Lajnef, N.; Alavi, A.H. A comprehensive review of self-powered sensors in civil infrastructure: State-of-the-art and future research trends. Eng. Struct. 2021, 234, 111963. [Google Scholar] [CrossRef]
- Anastasi, G.; Conti, M.; Di Francesco, M.; Passarella, A. Energy conservation in wireless sensor networks: A survey. Ad hoc Netw. 2009, 7, 537–568. [Google Scholar] [CrossRef]
- Marcelloni, F.; Vecchio, M. A Simple Algorithm for Data Compression in Wireless Sensor Networks. IEEE Commun. Lett. 2008, 12, 411–413. [Google Scholar] [CrossRef]
- García-Macías, E.; Ubertini, F. Integrated SHM systems: Damage detection through unsupervised learning and data fusion. In Structural Health Monitoring Based on Data Science Techniques; Springer International Publishing: Cham, Switzerland, 2021; pp. 247–268. [Google Scholar]
- Entezami, A.; Sarmadi, H.; Salar, M.; De Michele, C.; Arslan, A.N. A novel data-driven method for structural health monitoring under ambient vibration and high-dimensional features by robust multidimensional scaling. Struct. Health Monit. 2021, 20, 2758–2777. [Google Scholar] [CrossRef]
- Ying, Y.; Garrett, J.H.; Oppenheim, I.J.; Soibelman, L.; Harley, J.B.; Shi, J.; Jin, Y. Toward Data-Driven Structural Health Monitoring: Application of Machine Learning and Signal Processing to Damage Detection. J. Comput. Civ. Eng. 2013, 27, 667–680. [Google Scholar] [CrossRef]
- Amezquita-Sanchez, J.P.; Adeli, H. Signal Processing Techniques for Vibration-Based Health Monitoring of Smart Structures. Arch. Comput. Methods Eng. 2016, 23, 1–15. [Google Scholar] [CrossRef]
- Haijema, R.; Hendrix, E.M.T. Traffic Responsive Control of Intersections with Predicted Arrival Times: A Markovian Approach. Comput.-Aided Civ. Infrastruct. Eng. 2014, 29, 123–139. [Google Scholar] [CrossRef]
- Ubertini, F.; Gentile, C.; Materazzi, A.L. Automated modal identification in operational conditions and its application to bridges. Eng. Struct. 2013, 46, 264–278. [Google Scholar] [CrossRef]
- Khoa, N.L.; Zhang, B.; Wang, Y.; Chen, F.; Mustapha, S. Robust dimensionality reduction and damage detection approaches in structural health monitoring. Struct. Health Monit. 2014, 13, 406–417. [Google Scholar] [CrossRef]
- Farrar, C.R.; Park, G.; Allen, D.W.; Todd, M.D. Sensor network paradigms for structural health monitoring. Struct. Control Health Monit. 2006, 13, 210–225. [Google Scholar] [CrossRef]
- Zeng, J. Hybrid Structural Health Monitoring Using Data-Driven Modal Analysis and Model-Based Bayesian Inference. Ph.D. Thesis, University of Louisville, Louisville, KY, USA, 2021. [Google Scholar] [CrossRef]
- Bianconi, F.; Salachoris, G.P.; Clementi, F.; Lenci, S. A genetic algorithm procedure for the automatic updating of fem based on ambient vibration tests. Sensors 2020, 20, 3315. [Google Scholar] [CrossRef]
- Wang, W.; Mottershead, J.E.; Ihle, A.; Siebert, T.; Reinhard Schubach, H. Finite element model updating from full-field vibration measurement using digital image correlation. J. Sound Vib. 2011, 330, 1599–1620. [Google Scholar] [CrossRef]
- Wang, J.T.; Wang, C.J.; Zhao, J.P. Frequency response function-based model updating using Kriging model. Mech. Syst. Signal Process. 2017, 87, 218–228. [Google Scholar] [CrossRef]
- Su, L.; Zhang, J.Q.; Huang, X.; LaFave, J.M. Automatic operational modal analysis of structures based on image recognition of stabilization diagrams with uncertainty quantification. Multidimens. Syst. Signal Process. 2021, 32, 335–357. [Google Scholar] [CrossRef]
- Silva, M.; Santos, A.; Figueiredo, E.; Santos, R.; Sales, C.; Costa, J.C.W.A. A novel unsupervised approach based on a genetic algorithm for structural damage detection in bridges. Eng. Appl. Artif. Intell. 2016, 52, 168–180. [Google Scholar] [CrossRef]
- Santos, A.; Figueiredo, E.; Silva, M.F.M.; Sales, C.S.; Costa, J.C.W.A. Machine learning algorithms for damage detection: Kernel-based approaches. J. Sound Vib. 2016, 363, 584–599. [Google Scholar] [CrossRef]
- Zhang, R.; Meng, L.; Mao, Z.; Sun, H. Spatiotemporal deep learning for bridge response forecasting. J. Struct. Eng. 2021, 147, 04021070. [Google Scholar] [CrossRef]
- Ritto, T.G.; Rochinha, F.A. Digital twin, physics-based model, and machine learning applied to damage detection in structures. Mech. Syst. Signal Process. 2021, 155, 107614. [Google Scholar] [CrossRef]
- Ozdagli, A.I.; Koutsoukos, X. Model-based damage detection through physics guided learning. In Proceedings of the Annual Conference of the PHM Society, Nashville, TN, USA, 29 November–2 December 2021; Volume 13. [Google Scholar]
- Zhang, Z.; Sun, C. Structural damage identification via physics-guided machine learning: A methodology integrating pattern recognition with finite element model updating. Struct. Health Monit. 2021, 20, 1675–1688. [Google Scholar] [CrossRef]
- Alajlan, N.; Bazi, Y.; Melgani, F.; Yager, R.R. Fusion of supervised and unsupervised learning for improved classification of hyperspectral images. Inf. Sci. 2012, 217, 39–55. [Google Scholar] [CrossRef]
- Karbhari, V.M. Health monitoring, damage prognosis and service-life prediction—Issues related to implementation. In Sensing Issues in Civil Structural Health Monitoring; Springer: Dordrecht, The Netherlands, 2005; pp. 301–310. [Google Scholar]
- Furtner, P.; Wenzel, H. Practical implementation of SHM with a special focus on the end user’s needs. In Bridge Maintenance, Safety, Management and Life-Cycle Optimization, Proceedings of the Fifth International IABMAS Conference, Philadelphia, PA, USA, 11–15 July 2010; CRC Press: Boca Raton, FL, USA, 2010; p. 326. [Google Scholar]
- Orcesi, A.D.; Frangopol, D.M. A stakeholder probability-based optimization approach for cost-effective bridge management under financial constraints. Eng. Struct. 2011, 33, 1439–1449. [Google Scholar] [CrossRef]
- Furtner, P.; Veit-Egerer, R. Approach for the life-cycle management of structures including durability analysis, SHM and maintenance planning. In Proceedings of the IABSE Symposium on Large Structures and Infrastructures for Environmentally Constrained and Urbanized Areas, A-415, Venice, Italy, 22–24 September 2010. [Google Scholar]
- Wenzel, H.; Veit-Egerer, R.; Widmann, M. Risk based civil SHM and life cycle management. Struct. Health Monit. 2011, 717–724. [Google Scholar]
- Cusson, D.; Lounis, Z.; Daigle, L. Durability monitoring for improved service life predictions of concrete bridge decks in corrosive environments. Comput.-Aided Civ. Infrastruct. Eng. 2011, 26, 524–541. [Google Scholar] [CrossRef]
- Jayathilaka, S.T. Condition Based Bridge Management with SHM Integration: A Novel Approach to Remaining Life Estimation of Bridges. Ph.D. Thesis, Iowa State University, Ames, IA, USA, 2018. [Google Scholar]
- Frangopol, D.M.; Liu, M. Maintenance and Management of Civil Infrastructure Based on Condition, Safety, Optimization, and Life-Cycle Cost. Struct. Infrastruct. Syst. 2019, 96–108. [Google Scholar]
- Maroni, A.; Tubaldi, E.; Val, D.; McDonald, H.; Lothian, S.; Riches, O.; Zonta, D. SHM-based Decision Support System for bridge scour management. In Proceedings of the 9th International Conference on Structural Health Monitoring of Intelligent Infrastructure, St. Louis, MO, USA, 4–7 August 2019. [Google Scholar]
- Orcesi, A.D.; Frangopol, D.M. Optimization of bridge management under budget constraints: Role of structural health monitoring. Transp. Res. Rec. 2010, 2202, 148–158. [Google Scholar] [CrossRef]
- Orcesi, A.D.; Frangopol, D.M. Optimization of bridge maintenance strategies based on structural health monitoring information. Struct. Saf. 2011, 33, 26–41. [Google Scholar] [CrossRef]
- Bakker, J.; Volwerk, J.; Verlaan, J. Maintenance management from an economical perspective. In Bridge Maintenance, Safety, Management, Life-Cycle Performance and Cost; Taylor & Francis Group: Abingdon, UK, 2006. [Google Scholar]
- Verzobio, A.; Bolognani, D.; Quigley, J.; Zonta, D. Consequences of representativeness bias on SHM-based decision-making. Struct. Infrastruct. Eng. 2022, 18, 851–863. [Google Scholar] [CrossRef]
- Valkonen, A.; Glisic, B. Evaluation tool for assessing the influence of structural health monitoring on decision-maker risk preferences. Struct. Health Monit. 2022, 21, 90–99. [Google Scholar] [CrossRef]
- Verzobio, A.; Bolognani, D.; Quigley, J.; Zonta, D. Quantifying the benefit of structural health monitoring: Can the value of information be negative? Struct. Infrastruct. Eng. 2022, 18, 573–594. [Google Scholar] [CrossRef]
- Chadha, M.; Ramancha, M.K.; Vega, M.A.; Conte, J.P.; Todd, M.D. The modeling of risk perception in the use of structural health monitoring information for optimal maintenance decisions. Reliab. Eng. Syst. Saf. 2023, 229, 108845. [Google Scholar] [CrossRef]
- Chen, J.G.; Davis, A.; Wadhwa, N.; Durand, F.; Freeman, W.T.; Büyüköztürk, O. Video camera–based vibration measurement for civil infrastructure applications. J. Infrastruct. Syst. 2017, 23, B4016013. [Google Scholar] [CrossRef]
- Sumitro, S.; Wang, M.L. Sustainable structural health monitoring system. Struct. Control Health Monit. 2005, 12, 445–467. [Google Scholar] [CrossRef]
- Bhuiyan, M.Z.A.; Wang, G.; Cao, J.; Wu, J. Deploying wireless sensor networks with fault-tolerance for structural health monitoring. IEEE Trans. Comput. 2013, 64, 382–395. [Google Scholar] [CrossRef]
- Noel, A.B.; Abdaoui, A.; Elfouly, T.; Ahmed, M.H.; Badawy, A.; Shehata, M.S. Structural health monitoring using wireless sensor networks: A comprehensive survey. IEEE Commun. Surv. Tutor. 2017, 19, 1403–1423. [Google Scholar] [CrossRef]
- Lynch, J.P.; Law, K.H.; Kiremidjian, A.S.; Carryer, J.E.; Kenny, T.W.; Partridge, A.; Sundararajan, A. Validation of a wireless modular monitoring system for structures. In Proceedings of the Smart Structures and Materials 2002: Smart Systems for Bridges, Structures, and Highways, San Diego, CA, USA, 18–20 March 2002; SPIE: Bellingham, WA, USA, 2002; Volume 4696, pp. 124–135. [Google Scholar]
- Wu, G.; Qiang, G.; Zuo, J.; Zhao, X.; Chang, R. What are the key indicators of mega sustainable construction projects?—A stakeholder-network perspective. Sustainability 2018, 10, 2939. [Google Scholar] [CrossRef]
- Mufti, A.A. Structural health monitoring of innovative Canadian civil engineering structures. Struct. Health Monit. 2002, 1, 89–103. [Google Scholar] [CrossRef]
- Sohn, H.; Farrar, C.R.; Hemez, F.M.; Shunk, D.D.; Stinemates, D.W.; Nadler, B.R.; Czarnecki, J.J. A Review of Structural Health Monitoring Literature: 1996–2001; The Los Alamos National Laboratory Report, 13976-MS; Los Alamos National Laboratory: Los Alamos, NM, USA, 2003; pp. 1–307. [Google Scholar]
- Catbas, F.N.; Gul, M.; Zaurin, R.; Terrell, T.; Dere, Y.; Ansley, M.H.; Frangopol, D.M.; Grimmelsman, K.A. Structural Health Monitoring of Bridges: Fundamentals, Application Case Study, and Organizational Considerations. In Proceedings of the Structures Congress 2009: Don’t Mess with Structural Engineers: Expanding Our Role, Austin, TX, USA, 30 April–2 May 2009; pp. 1–11. [Google Scholar]
- Measures, R.M. Structural Monitoring with Fiber Optic Technology; ASME Appl. Mech. Rev.: San Diego, CA, USA, 2001. [Google Scholar]
- Spencer, B.F., Jr.; Jo, H.; Mechitov, K.A.; Li, J.; Sim, S.-H.; Kim, R.E.; Cho, S.; Linderman, L.E.; Moinzadeh, P.; Giles, R.K.; et al. Recent advances in wireless smart sensors for multi-scale monitoring and control of civil infrastructure. J. Civ. Struct. Health Monit. 2016, 6, 17–41. [Google Scholar] [CrossRef]
- Valenti, S.; Conti, M.; Pierleoni, P.; Zappelli, L.; Belli, A.; Gara, F.; Carbonari, S.; Regni, M. A low cost wireless sensor node for building monitoring. In Proceedings of the 2018 IEEE Workshop on Environmental, Energy and Structural Monitoring Systems (EESMS), Salerno, Italy, 21–22 June 2018; pp. 1–6. [Google Scholar]
- Sofi, A.; Regita, J.J.; Rane, B.; Lau, H.H. Structural health monitoring using wireless smart sensor network—An overview. Mech. Syst. Signal Process. 2022, 163, 108113. [Google Scholar] [CrossRef]
- Sharma, V.B.; Tewari, S.; Biswas, S.; Lohani, B.; Dwivedi, U.D.; Dwivedi, D.; Sharma, A.; Jung, J.P. Recent advancements in AI-enabled smart electronics packaging for structural health monitoring. Metals 2021, 11, 1537. [Google Scholar] [CrossRef]
- Kot, P.; Muradov, M.; Gkantou, M.; Kamaris, G.S.; Hashim, K.; Yeboah, D. Recent advancements in non-destructive testing techniques for structural health monitoring. Appl. Sci. 2021, 11, 2750. [Google Scholar] [CrossRef]
- Villacorta, J.J.; Del-Val, L.; Martínez, R.D.; Balmori, J.-A.; Magdaleno, Á.; López, G.; Izquierdo, A.; Lorenzana, A.; Basterra, L.-A. Design and validation of a scalable, reconfigurable and low-cost structural health monitoring system. Sensors 2021, 21, 648. [Google Scholar] [CrossRef]
- de Freitas, E.S.; Baptista, F.G. Experimental analysis of the feasibility of low-cost piezoelectric diaphragms in impedance-based SHM applications. Sens. Actuators A Phys. 2016, 238, 220–228. [Google Scholar] [CrossRef]
- Barrias, A.; Casas, J.; Villalba, S. A Review of Distributed Optical Fiber Sensors for Civil Engineering Applications. Sensors 2016, 16, 748. [Google Scholar] [CrossRef]
- Zonzini, F.; Malatesta, M.M.; Bogomolov, D.; Testoni, N.; Marzani, A.; De Marchi, L. Vibration-based SHM with upscalable and low-cost sensor networks. IEEE Trans. Instrum. Meas. 2020, 69, 7990–7998. [Google Scholar] [CrossRef]
- Maddaloni, G.; De Angelis, A.; Minicozzi, F.; Martino, C.; Pecce, M.R. Development of low cost sensors for monitoring of structures. In Proceedings of the 8th ECCOMAS Thematic Conference on Computational Methods in Structural Dynamics and Earthquake Engineering, Streamed from Athens (Greece), Athens, Greece, 28–30 June 2021; pp. 28–30. [Google Scholar]
- O’Higgins, C.; Hester, D.; McGetrick, P.; Cross, E.J.; Ao, W.K.; Brownjohn, J. Minimal Information Data-Modelling (MID) and an Easily Implementable Low-Cost SHM System for Use on a Short-Span Bridge. Sensors 2023, 23, 6328. [Google Scholar] [CrossRef]
- Li, Y.; Wang, Y.; Chase, J.G.; Mattila, J.; Myung, H.; Sawodny, O. Survey and introduction to the focused section on mechatronics for sustainable and resilient civil infrastructure. IEEE/ASME Trans. Mechatron. 2013, 18, 1637–1646. [Google Scholar] [CrossRef]
- Hirth, M.; Hoßfeld, T.; Tran-Gia, P. Analyzing costs and accuracy of validation mechanisms for crowdsourcing platforms. Math. Comput. Model. 2013, 57, 2918–2932. [Google Scholar] [CrossRef]
- Goodchild, M.F.; Li, L. Assuring the quality of volunteered geographic information. Spat. Stat. 2012, 1, 110–120. [Google Scholar] [CrossRef]
- Zhou, H.; Kong, H.; Wei, L.; Creighton, D.; Nahavandi, S. Efficient Road Detection and Tracking for Unmanned Aerial Vehicle. IEEE Trans. Intell. Transp. Syst. 2015, 16, 297–309. [Google Scholar] [CrossRef]
- Yi, T.H.; Huang, H.B.; Li, H.N. Development of sensor validation methodologies for structural health monitoring: A comprehensive review. Measurement 2017, 109, 200–214. [Google Scholar] [CrossRef]
- Fu, Y.; Peng, C.; Gomez, F.; Narazaki, Y.; Spencer, B.F., Jr. Sensor fault management techniques for wireless smart sensor networks in structural health monitoring. Struct. Control Health Monit. 2019, 26, e2362. [Google Scholar] [CrossRef]
- Sivrikaya, F.; Yener, B. Time synchronization in sensor networks: A survey. IEEE Netw. 2004, 18, 45–50. [Google Scholar] [CrossRef]
- Mustapha, S.; Ye, L.; Dong, X.; Alamdari, M.M. Evaluation of barely visible indentation damage (BVID) in CF/EP sandwich composites using guided wave signals. Mech. Syst. Signal Process. 2016, 76, 497–517. [Google Scholar] [CrossRef]
- Law, K.H.; Smarsly, K.; Wang, Y. Sensor data management technologies for infrastructure asset management. In Sensor Technologies for Civil Infrastructures; Woodhead Publishing: Cambridge, UK, 2014; pp. 3–32. [Google Scholar]
- Cho, S.; Yun, C.B.; Lynch, J.P.; Zimmerman, A.T.; Spencer, B.F., Jr.; Nagayama, T. Smart wireless sensor technology for structural health monitoring of civil structures. Steel Struct. 2008, 8, 267–275. [Google Scholar]
- Jiang, X.D.; Tang, Y.L.; Lei, Y. Wireless sensor networks in structural health monitoring based on zigbee technology. In Proceedings of the 2009 3rd International Conference on Anti-Counterfeiting, Security, and Identification in Communication, Hong Kong, China, 20–22 August 2009; pp. 449–452. [Google Scholar]
- Paek, J.; Chintalapudi, K.; Govindan, R.; Caffrey, J.; Masri, S. A wireless sensor network for structural health monitoring: Performance and experience. In Proceedings of the Second IEEE Workshop on Embedded Networked Sensors, 2005. EmNetS-II, Sydney, QLD, Australia, 30 April–1 May 2005; pp. 1–9. [Google Scholar]
- Horch, C.; Schaefer, F. A combined sensor data management system for structural health monitoring and building safety and security. In Sensors and Measuring Systems 2014; 17. ITG/GMA Symposium; IEEE: Piscataway, NJ, USA, 2014; pp. 1–5. [Google Scholar]
- Reynders, E.; Houbrechts, J.; De Roeck, G. Fully automated (operational) modal analysis. Mech. Syst. Signal Process. 2012, 29, 228–250. [Google Scholar] [CrossRef]
- García-Macías, E.; Ruccolo, A.; Zanini, M.A.; Pellegrino, C.; Gentile, C.; Ubertini, F.; Mannella, P. P3P: A software suite for autonomous SHM of bridge networks. J. Civ. Struct. Health Monit. 2023, 13, 1577–1594. [Google Scholar] [CrossRef]
- Dascotte, E. Model updating for structural dynamics: Past, present and future outlook. In Proceedings of the International Conference on Engineering Dynamics (ICED), Carvoeiro, Portugal, 16–18 April 2007; pp. 16–18. [Google Scholar]
- Alkayem, N.F.; Cao, M.; Zhang, Y.; Bayat, M.; Su, Z. Structural damage detection using finite element model updating with evolutionary algorithms: A survey. Neural Comput. Appl. 2018, 30, 389–411. [Google Scholar] [CrossRef]
- Eltouny, K.; Gomaa, M.; Liang, X. Unsupervised Learning Methods for Data-Driven Vibration-Based Structural Health Monitoring: A Review. Sensors 2023, 23, 3290. [Google Scholar] [CrossRef]
- Figueiredo, E.; Park, G.; Farrar, C.R.; Worden, K.; Figueiras, J. Machine learning algorithms for damage detection under operational and environmental variability. Struct. Health Monit. 2011, 10, 559–572. [Google Scholar] [CrossRef]
- Bhowmik, B.; Tripura, T.; Hazra, B.; Pakrashi, V. First-order eigen-perturbation techniques for real-time damage detection of vibrating systems: Theory and applications. Appl. Mech. Rev. 2019, 71, 060801. [Google Scholar] [CrossRef]
- Benner, P.; Gugercin, S.; Willcox, K. A survey of projection-based model reduction methods for parametric dynamical systems. SIAM Rev. 2015, 57, 483–531. [Google Scholar] [CrossRef]
- Ohayon, R.; Soize, C. Advanced Computational Vibroacoustics: Reduced-Order Models and Uncertainty Quantification; Cambridge University Press: Cambridge, UK, 2014. [Google Scholar]
- Ritto, T.G.; Buezas, F.S.; Sampaio, R. A new measure of efficiency for model reduction: Application to a vibroimpact system. J. Sound Vib. 2011, 330, 1977–1984. [Google Scholar] [CrossRef]


| SHM Implementation Phases (Categories) | Activities (Subcategories) | Literature Resource |
|---|---|---|
| Pre-assessment (P1) | Identifying the structure needed to be monitored (P1A1) | [32] |
| Risk analysis: identify the risk, degradation, and the related probability corresponding to the specific structure (P1A2) | [32] | |
| Considering responses of structure to risk and degradation events (P1A3) | [32] | |
| Reliability Analysis of SHM System (P1A4) | [45] | |
| Data processing (acquisition, transmission, and storage) (P2) | Sensors network design and placement (P2A1) | [51] |
| Sensor installment and correction (P2A2) | [32] | |
| Raw data pre-processing (P2A3) | [52] | |
| Data transmission (P2A4) | [53] | |
| Data storage (P2A5) | [46,54] | |
| Data evaluation and damage diagnosis (P3) | Data feature extraction (P3A1) | [55,56] |
| Damage diagnosis (P3A2) | [57,58,59] | |
| Prognosis and decision-making (P4) | Evaluation on the remaining useful life (RUL)(P4A1) | [60,61,62] |
| Structural maintenance and renovation decisions (P4A2) | [63,64,65] |
| The Properties of Influencing Factors | |
|---|---|
| Action oriented | Form/method factor |
| Decision-making factor | |
| Important consideration factor | |
| Organizational factor | |
| Result oriented | Contributing factor |
| Critical factor | |
| Risk factor/challenge | |
| Sustainability | Economic factor |
| Social factor | |
| Environmental factor | |
| Categories | Sub-Categories | Activities | Factor Properties Involved | |
|---|---|---|---|---|
| Orientation | Sustainability | |||
| Sensor placement | The selection of monitoring strategy | P1A1; P1A2; P1A3; P2A1; P2A4 | Organizational factor; technical factor | - |
| The decision on the types of sensors and monitoring network | P2A1; P2A2; P2A4 | Organizational factor | - | |
| Indicators for the selection of sensing technologies | P2A1; P2A3; P3A2 | Decision-making factor; organizational factor | Economic factor; environmental factor; social factor | |
| Development on the algorithm for the optimization of sensors placement scheme | P2A1 | Organizational factor; technical factor; risk factor/challenge | Social factor; economic factor | |
| Sensor network innovations and use of advanced technologies | P2A1; P2A2; P2A3; P2A4; P2A5 | Technical factor; decision-making factor; risk factor/challenge; organizational factor | Economic factor; social factor | |
| Installation and calibration of equipment in the field and self-monitoring of sensors | P2A2; P3A1; P2A3; P2A4 | Organizational factor; technical factor; important consideration factor; decision-making factor, | Social factor; environmental factor; economic factor | |
| Sensor Energy Strategies | P2A1; P2A3; P2A4; P2A5 | Technical factor; organizational factor; form/method factor | economic factor; environmental factor | |
| Raw data preprocessing | Data normalization | P2A1; P2A3; P3A1 | Technical factor; organizational factor; risk factor/challenge | - |
| Data cleaning | P2A1; P2A3 | Organizational factor; technical factor | - | |
| Data transmission and storage | Data communication | P2A1; P2A3; P2A4 | Technical factor; decision-making factor; organizational factor; | Environmental factor; economic factor |
| Data storage and database management | P2A5 | Decision-making factor; important consideration factor; technical factor; organizational factor; | Social factor; economic factor | |
| Data security | P2A4; P2A5 | Technical factor; organizational factor | Social factor | |
| Categories | Sub-Categories | Activities | Factor Properties Involved | |
|---|---|---|---|---|
| Orientation | Sustainability | |||
| Feature extraction | General matters | P1A2; P1A3; P2A1; P3A1 | Technical factor; organizational factor | - |
| Factors for data-based feature extraction (time domain) | P3A1 | Technical factor; important consideration factor | - | |
| Factors for physics-based feature extraction (frequency domain) | P3A1 | Important consideration factor; decision-making factor | - | |
| Damage diagnosis | Physics-based damage detection methods | P3A2; P2A1; P3A1; P1A1; P1A3 | Important consideration factor; risk factor/challenge technical factor | Economic factor |
| Data-based damage detection methods | P3A2; P2A1; P3A1 | Important consideration factor; contributing factor; risk factor/challenge factor; technical factor | Economic factor | |
| Integration of data-based and physics-based damage detection methods | P3A2 | Contributing factor; important consideration factor; technical factor | Economic factor | |
| Categories | Sub-Categories | Activities | Factor Properties Involved | |
|---|---|---|---|---|
| Orientation | Sustainability | |||
| The performance of life-cycle model | Data quality | P4A1; P2A5 | Important consideration factor; organizational factor; decision-making factor; contributing factor | - |
| The indicators of structural aging | P4A1; P4A2 | Important consideration factor; organizational factor; technical factor; contributing factor | - | |
| Application of tools or theories | P4A1 | Technical factor; important consideration factor; contributing factor | - | |
| Formation of prognostic result | P4A1; P4A2 | Technical factor; critical factor; important consideration factor; contributing factor | - | |
| Diversity of prognostic result information | P4A1; P4A2 | Important consideration factor; contributing factor | Economic factor | |
| The design of decision-making support framework | Decision-making goals | P4A2 | Important consideration factor; contributing factor | Economic factor; social factor |
| Principles and methods of decision-making | P4A2 | Technical factor; critical factor; contributing factor Important consideration factor; critical factor | Economic factor | |
| Comprehensive decision-making considerations at the practical implementation level | P4A2 | Important consideration factor; contributing factor; Risk factor/challenge; critical factor | Social factor | |
| Index (Acronym) | Influencing Factor |
|---|---|
| F17 | Decision-making on the scope of monitoring |
| F21 | Knowledge of wired and wireless monitoring networks and the characteristics of the related devices |
| F22 | Organizational learning about characteristics of vision-based and vibration-based sensors |
| F27 | Validity of the information provided by the technology (environmental interference) |
| F28 | Adaptability, flexibility, and scalability of sensors |
| F41 | Introducing one or more different technologies or concepts and planning for the most resource-efficient implementation scheme |
| F42 | Applications in real-world scenarios show less accuracy than experimental scenarios with small-scale benchmark structures |
| F43 | Collaboration of interdisciplinary organizations and consultants |
| F44 | Integration of intelligent sensing and data processing functions, technologies, and components |
| F46 | Emphasize the needs of administrators and end-users as well as the flexibility and availability of technology |
| F48 | Orderly organization of the work of documentation in the field |
| F55 | Data flow issue in sensor failure detection |
| F56 | Trade-off between redundancy scope of sensor network and total cost |
| F59 | Adoption of time synchronization error resilience algorithm |
| F67 | Damage-sensitive features extracted from the data are at risk of being masked by the data normalization process |
| F72 | Considerations related to the location of data processing execution |
| F78 | Design and application of dynamic code migration strategies |
| F88 | Combining robust signal processing techniques with a priori statistics and engineering judgment |
| F100 | The suitable features usually come from some combination of information obtained from several sources |
| F101 | The accuracy of the initial finite element model (FEM) |
| F108 | Size and heterogeneity of datasets used for training in machine learning |
| F109 | Automated selection and feedback of damage-sensitive features |
| F110 | Improving machine learning algorithm performance with effective feature libraries |
| F119 | The available input data time period is long enough |
| F121 | The high quality of input damage detection data |
| F122 | Diversity and validity of types and sources of structural information for judgments |
Disclaimer/Publisher’s Note: The statements, opinions and data contained in all publications are solely those of the individual author(s) and contributor(s) and not of MDPI and/or the editor(s). MDPI and/or the editor(s) disclaim responsibility for any injury to people or property resulting from any ideas, methods, instructions or products referred to in the content. |
© 2024 by the authors. Licensee MDPI, Basel, Switzerland. This article is an open access article distributed under the terms and conditions of the Creative Commons Attribution (CC BY) license (https://creativecommons.org/licenses/by/4.0/).
Share and Cite
Wang, G.; Ke, J. Literature Review on the Structural Health Monitoring (SHM) of Sustainable Civil Infrastructure: An Analysis of Influencing Factors in the Implementation. Buildings 2024, 14, 402. https://doi.org/10.3390/buildings14020402
Wang G, Ke J. Literature Review on the Structural Health Monitoring (SHM) of Sustainable Civil Infrastructure: An Analysis of Influencing Factors in the Implementation. Buildings. 2024; 14(2):402. https://doi.org/10.3390/buildings14020402
Chicago/Turabian StyleWang, Guangbin, and Jiawen Ke. 2024. "Literature Review on the Structural Health Monitoring (SHM) of Sustainable Civil Infrastructure: An Analysis of Influencing Factors in the Implementation" Buildings 14, no. 2: 402. https://doi.org/10.3390/buildings14020402
APA StyleWang, G., & Ke, J. (2024). Literature Review on the Structural Health Monitoring (SHM) of Sustainable Civil Infrastructure: An Analysis of Influencing Factors in the Implementation. Buildings, 14(2), 402. https://doi.org/10.3390/buildings14020402
