Qualitative Mechanisms of Perceived Indoor Environmental Quality on Anxiety Symptoms in University
Abstract
1. Introduction
- 1.
- What is the relationship between the perceived IEQ and the anxiety symptoms of university students?
- 2.
- Under the combined effects of indoor environmental factors, what are the primary factors significantly impacting students’ mental health? What are the main anxiety symptoms experienced by students?
2. Materials and Methods
2.1. Basic Information on the Study Site
2.2. Questionnaire Design and Hypothesis
2.3. Data Analysis Method
2.3.1. Reliability and Validity Analysis
2.3.2. Structural Equation Modeling (SEM)
3. Results
3.1. Sample Characteristics
3.2. The Effect of Perceived IEQ on Anxiety Symptoms
3.3. Analysis of Noise Source Locations
4. Discussion
4.1. Influence Mechanisms of the Perceived IEQ on Anxiety Symptoms
4.2. Anxiety Symptoms and Other Influences
4.3. Limitation and Future Direction
5. Conclusions
- 1.
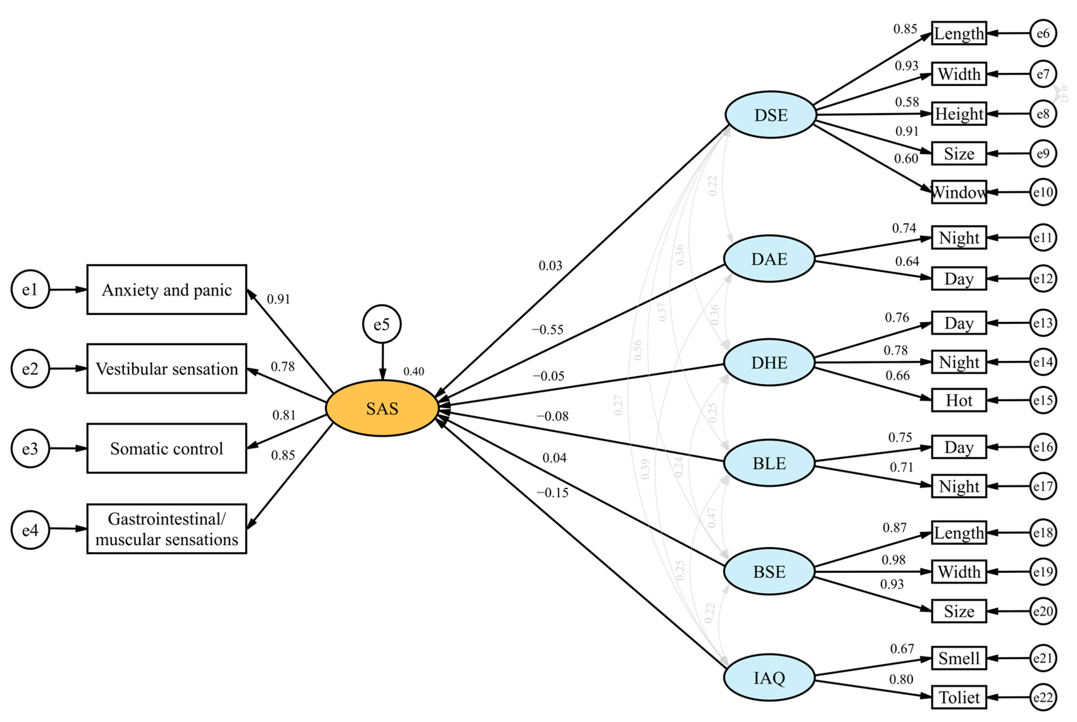
- The perceived dormitory indoor environment of university students has an impact on their anxiety symptoms, explaining 40% of the SAS results, and only some factors have an influence.
- 2.
- Under the comprehensive effect of indoor environmental factors, the acoustic comfort (r = −0.55, p < 0.001) and IAQ (r = −0.15, p < 0.05) of the dormitory has a significant impact on the anxiety symptoms of university students. The main anxiety symptoms determined by the SAS are “anxiety and panic (r = 0.91, p < 0.001)”, manifesting anxiety, fear, and panic, as well as physical symptoms such as flushing, palpitations, and nightmares.
Supplementary Materials
Author Contributions
Funding
Institutional Review Board Statement
Informed Consent Statement
Data Availability Statement
Acknowledgments
Conflicts of Interest
References
- WHO. World Mental Health Report: Transforming Mental Health for All: Executive Summary, 9789240050860 (electronic version), 9789240050877 (print version); World Health Organization: Geneva, Switzerland, 2022. [Google Scholar]
- WHO. WHO Global Strategy on Health, Environment and Climate Change: The Transformation Needed to Improve Lives and Well-Being Sustainably Through Healthy Environments; World Health Organization: Geneva, Switzerland, 2020. [Google Scholar]
- WHO. Comprehensive Mental Health Action Plan 2013–2030, 9789240050945 (online version), 9789240050952 (print version); World Health Organization: Geneva, Switzerland, 2022. [Google Scholar]
- Ministry of Education of the People’s Republic of China. Statistical Report on China’s Educational Achievements in 2022. Available online: http://en.moe.gov.cn/documents/reports/202304/t20230403_1054100.html (accessed on 23 March 2024).
- Zhu, W.; Li, J. Analysis and Exploration on the Integration of Mental Health Education into College Physical Education Practice. Comput. Intell. Neurosci. 2022, 2022, 5195909. [Google Scholar] [CrossRef] [PubMed]
- Chen, Y.; Zhang, Y.; Yu, G. Prevalence of mental health problems among college students in mainland China from 2010 to 2020: A meta-analysis. Adv. Psychol. Sci. 2022, 30, 991–1004. [Google Scholar] [CrossRef]
- American Psychiatric Association. Diagnostic and Statistical Manual of Mental Disorders: DSM-5™, 5th ed.; American Psychiatric Publishing, Inc.: Arlington, VA, USA, 2013; p. 947. [Google Scholar]
- Penninx, B.W.J.H.; Pine, D.S.; Holmes, E.A.; Reif, A. Anxiety disorders. Lancet 2021, 397, 914–927. [Google Scholar] [CrossRef] [PubMed]
- Kraft, J.D.; Grant, D.M.; White, E.J.; Taylor, D.L.; Frosio, K.E. Cognitive mechanisms influence the relationship between social anxiety and depression among college students. J. Am. Coll. Health 2021, 69, 245–251. [Google Scholar] [CrossRef]
- Gao, W.; Ping, S.; Liu, X. Gender differences in depression, anxiety, and stress among college students: A longitudinal study from China. J. Affect. Disord. 2020, 263, 292–300. [Google Scholar] [CrossRef]
- Gibb, S.J.; Fergusson, D.M.; Horwood, L.J. Burden of psychiatric disorder in young adulthood and life outcomes at age 30. Br. J. Psychiatry 2010, 197, 122–127. [Google Scholar] [CrossRef]
- Wang, Y.; Guang, Z.; Zhang, J.; Han, L.; Zhang, R.; Chen, Y.; Chen, Q.; Liu, Z.; Gao, Y.; Wu, R.; et al. Effect of Sleep Quality on Anxiety and Depression Symptoms among College Students in China’s Xizang Region: The Mediating Effect of Cognitive Emotion Regulation. Behav. Sci. 2023, 13, 861. [Google Scholar] [CrossRef]
- Allen, M.S.; Walter, E.E.; Swann, C. Sedentary behaviour and risk of anxiety: A systematic review and meta-analysis. J. Affect. Disord. 2019, 242, 5–13. [Google Scholar] [CrossRef]
- van den Bosch, M.; Meyer-Lindenberg, A. Environmental Exposures and Depression: Biological Mechanisms and Epidemiological Evidence. Annu. Rev. Public Health 2019, 40, 239–259. [Google Scholar] [CrossRef]
- Polemiti, E.; Hese, S.; Schepanski, K.; Yuan, J.; Schumann, G. How does the macroenvironment influence brain and behaviour—A review of current status and future perspectives. Mol. Psychiatry 2024, 29, 3268–3286. [Google Scholar] [CrossRef]
- Beemer, C.J.; Stearns-Yoder, K.A.; Schuldt, S.J.; Kinney, K.A.; Lowry, C.A.; Postolache, T.T.; Brenner, L.A.; Hoisington, A.J. A brief review on the mental health for select elements of the built environment. Indoor Built Environ. 2019, 30, 152–165. [Google Scholar] [CrossRef]
- ASHRAE. 1993 ASHRAE Handbook. Fundamentals, 0910110972 (print version); American Society of Heating, Refrigerating and Air-Conditioning Engineers: Atlanta, GA, USA, 1993. [Google Scholar]
- Evans, G.W. The built environment and mental health. J. Urban Health 2003, 80, 536–555. [Google Scholar] [CrossRef] [PubMed]
- Krieger, J.; Higgins, D.L. Housing and Health: Time Again for Public Health Action. Am. J. Public Health 2002, 92, 758–768. [Google Scholar] [CrossRef] [PubMed]
- Hoisington, A.J.; Stearns-Yoder, K.A.; Schuldt, S.J.; Beemer, C.J.; Maestre, J.P.; Kinney, K.A.; Postolache, T.T.; Lowry, C.A.; Brenner, L.A. Ten questions concerning the built environment and mental health. Build. Environ. 2019, 155, 58–69. [Google Scholar] [CrossRef]
- Dunn, J.R.; Hayes, M.V. Social inequality, population health, and housing: A study of two Vancouver neighborhoods. Soc. Sci. Med. 2000, 51, 563–587. [Google Scholar] [CrossRef]
- Choi, H.; Kim, H.; Hong, T.; An, J. Examining the indirect effects of indoor environmental quality on task performance: The mediating roles of physiological response and emotion. Build. Environ. 2023, 236, 110298. [Google Scholar] [CrossRef]
- Chen, Y.; Li, M.; Lu, J.; Chen, B. Influence of residential indoor environment on quality of life in China. Build. Environ. 2023, 232, 110068. [Google Scholar] [CrossRef]
- Thomson, H.; Thomas, S.; Sellstrom, E.; Petticrew, M. The Health Impacts of Housing Improvement: A Systematic Review of Intervention Studies From 1887 to 2007. Am. J. Public Health 2009, 99, S681–S692. [Google Scholar] [CrossRef]
- Tao, Z.; Wu, G.; Wang, Z. The relationship between high residential density in student dormitories and anxiety, binge eating and Internet addiction: A study of Chinese college students. Springerplus 2016, 5, 1579. [Google Scholar] [CrossRef]
- Zhang, D.; Mui, K.-W.; Wong, L.-T. Ten Questions Concerning Indoor Environmental Quality (IEQ) Models: The Development and Applications. Appl. Sci. 2023, 13, 3343. [Google Scholar] [CrossRef]
- Brink, H.W.; Loomans, M.; Mobach, M.P.; Kort, H.S.M. A systematic approach to quantify the influence of indoor environmental parameters on students’ perceptions, responses, and short-term academic performance. Indoor Air 2022, 32, e13116. [Google Scholar] [CrossRef] [PubMed]
- Dunleavy, G.; Bajpai, R.; Tonon, A.C.; Cheung, K.L.; Thach, T.-Q.; Rykov, Y.; Soh, C.-K.; de Vries, H.; Car, J.; Christopoulos, G. Prevalence of psychological distress and its association with perceived indoor environmental quality and workplace factors in under and aboveground workplaces. Build. Environ. 2020, 175, 106799. [Google Scholar] [CrossRef]
- Fang, W.; Liu, L.; Yin, B.; Ke, L.; Su, Y.; Liu, F.; Ma, X.; Di, Q. Heat exposure intervention, anxiety level, and multi-omic profiles: A randomized crossover study. Environ. Int. 2023, 181, 108247. [Google Scholar] [CrossRef] [PubMed]
- Kim, H.; Hong, T.; Kim, J.; Yeom, S. A psychophysiological effect of indoor thermal condition on college students’ learning performance through EEG measurement. Build. Environ. 2020, 184, 107223. [Google Scholar] [CrossRef]
- Janssen, H.; Ford, K.; Gascoyne, B.; Hill, R.; Roberts, M.; Bellis, M.A.; Azam, S. Cold indoor temperatures and their association with health and well-being: A systematic literature review. Public Health 2023, 224, 185–194. [Google Scholar] [CrossRef]
- Fisk, W.J.; Singer, B.C.; Chan, W.R. Association of residential energy efficiency retrofits with indoor environmental quality, comfort, and health: A review of empirical data. Build. Environ. 2020, 180, 107067. [Google Scholar] [CrossRef]
- Paul, S.; Brown, T.M. Direct effects of the light environment on daily neuroendocrine control. J. Endocrinol. 2019, 243, R1–R18. [Google Scholar] [CrossRef]
- Giménez, M.C.; Geerdinck, L.M.; Versteylen, M.; Leffers, P.; Meekes, G.; Herremans, H.; De Ruyter, B.; Bikker, J.W.; Kuijpers, P.; Schlangen, L.J.M. Patient room lighting influences on sleep, appraisal and mood in hospitalized people. J. Sleep Res. 2017, 26, 236–246. [Google Scholar] [CrossRef]
- Xiao, H.; Cai, H.; Li, X. Non-visual effects of indoor light environment on humans: A review. Physiol. Behav. 2021, 228, 113195. [Google Scholar] [CrossRef]
- Weber, S.; Mascherek, A.; Augustin, J.; Cheng, B.; Thomalla, G.; Hoven, H.; Harth, V.; Augustin, M.; Gallinat, J.; Kuhn, S. My home-my castle? Self-reported anxiety varies in relation to the subjective evaluation of home environment. Front. Psychol. 2023, 14, 1267900. [Google Scholar] [CrossRef]
- Yang, S.; Fu, Y.; Dong, S.; Yang, B.; Li, Z.; Feng, C.; Reinhardt, J.D.; Shi, W.; Jia, P.; Zeng, H.; et al. Association between perceived noise at work and mental health among employed adults in Southwest China. J. Affect. Disord. 2023, 343, 22–30. [Google Scholar] [CrossRef] [PubMed]
- Zaman, M.; Muslim, M.; Jehangir, A. Environmental noise-induced cardiovascular, metabolic and mental health disorders: A brief review. Environ. Sci. Pollut. Res. 2022, 29, 76485–76500. [Google Scholar] [CrossRef] [PubMed]
- Meng, Q.; Zhang, J.; Kang, J.; Wu, Y. Effects of sound environment on the sleep of college students in China. Sci. Total Environ. 2020, 705, 135794. [Google Scholar] [CrossRef] [PubMed]
- Xu, W.Y.; Wang, H.Q.; Su, H.; Sullivan, W.C.; Lin, G.S.; Pryor, M.; Jiang, B. Impacts of sights and sounds on anxiety relief in the high-density city. Landsc. Urban Plan. 2024, 241, 104927. [Google Scholar] [CrossRef]
- Zhang, D.; Kong, C.; Zhang, M.; Kang, J. Religious Belief-Related Factors Enhance the Impact of Soundscapes in Han Chinese Buddhist Temples on Mental Health. Front. Psychol. 2022, 12, 774689. [Google Scholar] [CrossRef]
- Ataei, Y.; Sun, Y.; Liu, W.; S. Ellie, A.; Dong, H.; Ahmad, U.M. Health Effects of Exposure to Indoor Semi-Volatile Organic Compounds in Chinese Building Environment: A Systematic Review. Int. J. Environ. Res. Public Health 2022, 20, 678. [Google Scholar] [CrossRef]
- Cho, J.; Sohn, J.; Noh, J.; Jang, H.; Kim, W.; Cho, S.K.; Seo, H.; Seo, G.; Lee, S.K.; Noh, Y.; et al. Association between exposure to polycyclic aromatic hydrocarbons and brain cortical thinning: The Environmental Pollution-Induced Neurological EFfects (EPINEF) study. Sci. Total Environ. 2020, 737, 140097. [Google Scholar] [CrossRef]
- Azhdari, S.S.; Yunesian, M.; Hassanvand, M.S.; Nodehi, R.N.; Darvishali, S.; Faridi, S.; Shamsipour, M. Associations of combined short-term exposures to ambient PM2.5 air pollution and noise annoyance on mental health disorders: A panel study of healthy college students in Tehran. Air Qual. Atmos. Health 2022, 15, 1497–1505. [Google Scholar] [CrossRef]
- Rickenbacker, H.J.; Vaden, J.M.; Bilec, M.M. Engaging Citizens in Air Pollution Research: Investigating the Built Environment and Indoor Air Quality and Its Impact on Quality of Life. J. Archit. Eng. 2020, 26, 04020041. [Google Scholar] [CrossRef]
- Lamport, D.J.; Breese, E.; Giao, M.S.; Chandra, S.; Orchard, F. Can air purification improve sleep quality? A 2-week randomised-controlled crossover pilot study in healthy adults. J. Sleep Res. 2023, 32, e13782. [Google Scholar] [CrossRef]
- Yang, F.; Sun, Y.; Wang, P.; Weschler, L.B.; Sundell, J. Spread of respiratory infections in student dormitories in China. Sci. Total Environ. 2021, 777, 145983. [Google Scholar] [CrossRef] [PubMed]
- Dong, Z.; Zhao, K.; Ren, M.; Ge, J.; Chan, I.Y.S. The impact of space design on occupants’ satisfaction with indoor environment in university dormitories. Build. Environ. 2022, 218, 109143. [Google Scholar] [CrossRef]
- Riva, A.; Rebecchi, A.; Capolongo, S.; Gola, M. Can Homes Affect Well-Being? A Scoping Review among Housing Conditions, Indoor Environmental Quality, and Mental Health Outcomes. Int. J. Environ. Res. Public Health 2022, 19, 15975. [Google Scholar] [CrossRef] [PubMed]
- Morganti, A.; Brambilla, A.; Aguglia, A.; Amerio, A.; Miletto, N.; Parodi, N.; Porcelli, C.; Odone, A.; Costanza, A.; Signorelli, C.; et al. Effect of Housing Quality on the Mental Health of University Students during the COVID-19 Lockdown. Int. J. Environ. Res. Public Health 2022, 19, 2918. [Google Scholar] [CrossRef]
- Mao, H.; Yu, H.; Tang, Y.; Zhang, K.; Luo, M.; Zhuang, L. Psychological State and Subjective Environmental Perception of College Students Residing in Dormitories during Quarantine: A Case Study. Buildings 2023, 13, 1065. [Google Scholar] [CrossRef]
- Fakhari, M.; Vahabi, V.; Fayaz, R. A study on the factors simultaneously affecting visual comfort in classrooms: A structural equation modeling approach. Energy Build. 2021, 249, 111232. [Google Scholar] [CrossRef]
- Awada, M.; Becerik-Gerber, B.; Liu, R.Y.; Seyedrezaei, M.; Lu, Z.; Xenakis, M.; Lucas, G.; Roll, S.C.; Narayanan, S. Ten questions concerning the impact of environmental stress on office workers. Build. Environ. 2023, 229, 109964. [Google Scholar] [CrossRef]
- Bergefurt, L.; Weijs-Perrée, M.; Appel-Meulenbroek, R.; Arentze, T. The physical office workplace as a resource for mental health-A systematic scoping review. Build. Environ. 2022, 207, 108505. [Google Scholar] [CrossRef]
- ASHRAE. Guideline 10-2016: Interactions Affecting the Achievement of Acceptable Indoor Environments, 1049-894X(online version); American Society of Heating, Refrigerating and Air-Conditioning Engineers: Atlanta, GA, USA, 2016. [Google Scholar]
- IWBI. WELL Building Standard v2; IWBI: New York, NY, USA, 2022. [Google Scholar]
- GB/T 50378-2019; Assessment Standard for Green Building. Ministry of Housing and Urban-Rural Development of the People’s Republic of China: Beijing, China, 2019. (In Chinese)
- Gifford, R. Environmental Psychology; Academic Press: San Diego, CA, USA, 2012. [Google Scholar]
- Kaplan, S. A Model of Person-Environment Compatibility. Environ. Behav. 1983, 15, 311–332. [Google Scholar] [CrossRef]
- Kuboshima, Y.; McIntosh, J. The impact of housing environments on social connection: An ethnographic investigation on quality of life for older adults with care needs. J. Hous. Built Environ. 2022, 38, 1353–1383. [Google Scholar] [CrossRef]
- Akbari, P.; Yazdanfar, S.A.; Hosseini, S.B.; Norouzian-Maleki, S. Housing and mental health during outbreak of COVID-19. J. Build. Eng. 2021, 43, 102919. [Google Scholar] [CrossRef]
- Zung, W.W. A rating instrument for anxiety disorders. Psychosomatics 1971, 12, 371–379. [Google Scholar] [CrossRef] [PubMed]
- Dunstan, D.A.; Scott, N. Norms for Zung’s Self-rating Anxiety Scale. BMC Psychiatry 2020, 20, 90. [Google Scholar] [CrossRef] [PubMed]
- Dunstan, D.A.; Scott, N.; Todd, A.K. Screening for anxiety and depression: Reassessing the utility of the Zung scales. BMC Psychiatry 2017, 17, 329. [Google Scholar] [CrossRef]
- Zhang, X.; Wen, K.; Ding, H.; Zhou, X. Experiencing art creation as a therapeutic intervention to relieve anxiety—A case study of a university’s ceramic art course. Front. Psychiatry 2024, 15, 1334240. [Google Scholar] [CrossRef]
- Lu, M.; Li, X.; Song, K.; Xiao, Y.; Zeng, W.; Shi, C.; Fan, X.; Li, G. Mental health disparities between physicians and nurses: Analyzing the impact of occupational stress and work environment fitness using random forest algorithm. J. Affect. Disord. 2024, 350, 350–358. [Google Scholar] [CrossRef]
- Tao, Y.; Liu, X.; Hou, W.; Niu, H.; Wang, S.; Ma, Z.; Bi, D.; Zhang, L. The Mediating Role of Emotion Regulation Strategies in the Relationship Between Big Five Personality Traits and Anxiety and Depression Among Chinese Firefighters. Front. Public Health 2022, 10, 901686. [Google Scholar] [CrossRef]
- Sun, W.; Wu, M.; Qu, P.; Lu, C.; Wang, L. Psychological well-being of people living with HIV/AIDS under the new epidemic characteristics in China and the risk factors: A population-based study. Int. J. Infect. Dis. 2014, 28, 147–152. [Google Scholar] [CrossRef]
- Cheng, C.; Liu, X.; Fan, W.; Bai, X.; Liu, Z. Comprehensive Rehabilitation Training Decreases Cognitive Impairment, Anxiety, and Depression in Poststroke Patients: A Randomized, Controlled Study. J. Stroke Cerebrovasc. Dis. 2018, 27, 2613–2622. [Google Scholar] [CrossRef]
- Olatunji, B.O.; Deacon, B.J.; Abramowitz, J.S.; Tolin, D.F. Dimensionality of somatic complaints: Factor structure and psychometric properties of the Self-Rating Anxiety Scale. J. Anxiety Disord. 2006, 20, 543–561. [Google Scholar] [CrossRef]
- ISO 28802: 2012; Ergonomics of the Physical Environment—Assessment of Environments by Means of an Environmental Survey Involving Physical Measurements of the Environment and Subjective Responses of People. ISO: Geneva, Switzerland, 2012.
- Hu, Y.; Xu, L.; Liang, W. A preliminary study on volatile organic compounds and odor in university dormitories: Situation, contribution, and correlation. Build. Simul. 2022, 16, 379–391. [Google Scholar] [CrossRef]
- Finell, E.; Tolvanen, A.; Ikonen, R.; Pekkanen, J.; Ståhl, T. Students’ school-level symptoms mediate the relationship between a school’s observed moisture problems and students’ subjective perceptions of indoor air quality. Indoor Air 2020, 31, 40–50. [Google Scholar] [CrossRef] [PubMed]
- Lee, S.; Wohn, K. Occupants’ Perceptions of Amenity and Efficiency for Verification of Spatial Design Adequacy. Int. J. Environ. Res. Public Health 2016, 13, 128. [Google Scholar] [CrossRef] [PubMed]
- Abd-Alhamid, F.; Kent, M.; Wu, Y. Assessment of Window Size and Layout Impact on a View Quality Perception in a Virtual Reality Environment. Leukos 2023, 20, 239–260. [Google Scholar] [CrossRef]
- Seyedrezaei, M.; Awada, M.; Becerik-Gerber, B.; Lucas, G.; Roll, S. Interaction effects of indoor environmental quality factors on cognitive performance and perceived comfort of young adults in open plan offices in North American Mediterranean climate. Build. Environ. 2023, 244, 110743. [Google Scholar] [CrossRef]
- Lloret, S.; Ferreres, A.; Hernández, A.; Tomás, I. The exploratory factor analysis of items: Guided analysis based on empirical data and software. An. Psicol. 2017, 33, 417–432. [Google Scholar] [CrossRef]
- Hair, J.; Black, W.; Babin, B.; Anderson, R. Multivariate Data Analysis: A Global Perspective, 7th ed.; Pearson: Upper Saddle River, NJ, USA, 2010. [Google Scholar]
- Halpin, P.F.; da-Silva, C.; De Boeck, P. A Confirmatory Factor Analysis Approach to Test Anxiety. Struct. Equ. Model. 2014, 21, 455–467. [Google Scholar] [CrossRef]
- Strauss, M.E.; Smith, G.T. Construct Validity: Advances in Theory and Methodology. Annu. Rev. Clin. Psychol. 2009, 5, 1–25. [Google Scholar] [CrossRef]
- Raykov, T. Estimation of Composite Reliability for Congeneric Measures. Appl. Psychol. Meas. 2016, 21, 173–184. [Google Scholar] [CrossRef]
- Eisinga, R.; Grotenhuis, M.; Pelzer, B. The reliability of a two-item scale: Pearson, Cronbach, or Spearman-Brown? Int. J. Public Health 2013, 58, 637–642. [Google Scholar] [CrossRef]
- Streiner, D.L. Starting at the beginning: An introduction to coefficient alpha and internal consistency. J. Pers. Assess. 2003, 80, 99–103. [Google Scholar] [CrossRef] [PubMed]
- Fornell, C.; Larcker, D.F. Evaluating Structural Equation Models with Unobservable Variables and Measurement Error. J. Mark. Res. 1981, 18, 39–50. [Google Scholar] [CrossRef]
- Hu, L.t.; Bentler, P.M. Cutoff criteria for fit indexes in covariance structure analysis: Conventional criteria versus new alternatives. Struct. Equ. Model. 1999, 6, 1–55. [Google Scholar] [CrossRef]
- Lee, T.K.; Kim, J.T. Residents’ responses on indoor environment quality and energy use in apartments. Energy Build. 2015, 98, 34–38. [Google Scholar] [CrossRef]
- Gefen, D.; Straub, D.W. The Relative Importance of Perceived Ease of Use in IS Adoption: A Study of E-Commerce Adoption. J. Assoc. Inf. Syst. 2000, 1, 8. [Google Scholar] [CrossRef]
- Zyphur, M.J.; Bonner, C.V.; Tay, L. Structural Equation Modeling in Organizational Research: The State of Our Science and Some Proposals for Its Future. Annu. Rev. Organ. Psychol. Organ. Behav. 2023, 10, 495–517. [Google Scholar] [CrossRef]
- Xiong, B.; Skitmore, M.; Xia, B. A critical review of structural equation modeling applications in construction research. Autom. Constr. 2015, 49, 59–70. [Google Scholar] [CrossRef]
- Boegheim, B.; Appel-Meulenbroek, R.; Yang, D.; Loomans, M. Indoor environmental quality (IEQ) in the home workplace in relation to mental well-being. Facilities 2022, 40, 125–140. [Google Scholar] [CrossRef]
- Passchier-Vermeer, W.; Passchier, W.F. Noise exposure and public health. Environ. Health Perspect. 2000, 108, 123–131. [Google Scholar] [CrossRef]
- Borsos, Á.; Zoltán, E.; Pozsgai, É.; Cakó, B.; Medvegy, G.; Girán, J. The Comfort Map—A Possible Tool for Increasing Personal Comfort in Office Workplaces. Buildings 2021, 11, 233. [Google Scholar] [CrossRef]
- Golmohammadi, R.; Darvishi, E.; Faradmal, J.; Poorolajal, J.; Aliabadi, M. Attention and short-term memory during occupational noise exposure considering task difficulty. Appl. Acoust. 2020, 158, 107065. [Google Scholar] [CrossRef]
- Basner, M.; Babisch, W.; Davis, A.; Brink, M.; Clark, C.; Janssen, S.; Stansfeld, S. Auditory and non-auditory effects of noise on health. Lancet 2014, 383, 1325–1332. [Google Scholar] [CrossRef] [PubMed]
- Masuo, Y.; Satou, T.; Takemoto, H.; Koike, K. Smell and Stress Response in the Brain: Review of the Connection between Chemistry and Neuropharmacology. Molecules 2021, 26, 2571. [Google Scholar] [CrossRef] [PubMed]
- Li, Z.; Li, K.-Y.; Guo, X.; Jiang, F.-Y.; Liu, J.-Y. Field Study of Indoor Air Quality in a University Dormitory in Jinan City. Build. Energy Effic. 2019, 47, 13–19. [Google Scholar] [CrossRef]
- Rocha, K.; Perez, K.; Rodriguez-Sanz, M.; Obiols, J.E.; Borrell, C. Perception of environmental problems and common mental disorders (CMD). Soc. Psychiatry Psychiatr. Epidemiol. 2012, 47, 1675–1684. [Google Scholar] [CrossRef]
- Lima, F.; Ferreira, P.; Leal, V. A Review of the Relation between Household Indoor Temperature and Health Outcomes. Energies 2020, 13, 2881. [Google Scholar] [CrossRef]
- Zhang, H.; Guo, F.; Liu, K.; Wang, J.; Dong, J.; Zhu, P. Spatial differences in thermal comfort in summer in coastal areas: A study on Dalian, China. Front. Public Health 2022, 10, 1024757. [Google Scholar] [CrossRef]
- Guo, F. Comparative research on thermal adaptive model of elderly people and non-elderly people in naturally ventilated house. J. Dalian Univ. Technol. 2016, 56, 147–152. [Google Scholar] [CrossRef]
- Zhang, S.; Yang, Y.; Xie, X.; Li, H.; Han, R.; Hou, J.; Sun, J.; Qian, Z.; Wu, S.; Huang, C.; et al. The effect of temperature on cause-specific mental disorders in three subtropical cities: A case-crossover study in China. Environ. Int. 2020, 143, 105938. [Google Scholar] [CrossRef]
- Bedrosian, T.A.; Nelson, R.J. Timing of light exposure affects mood and brain circuits. Transl. Psychiatr. 2017, 7, e1017. [Google Scholar] [CrossRef]
- Borges-Vieira, J.G.; Cardoso, C.K.S. Efficacy of B-vitamins and vitamin D therapy in improving depressive and anxiety disorders: A systematic review of randomized controlled trials. Nutr. Neurosci. 2023, 26, 187–207. [Google Scholar] [CrossRef] [PubMed]
- Viola, A.U.; James, L.M.; Schlangen, L.J.M.; Dijk, D.-J. Blue-enriched white light in the workplace improves self-reported alertness, performance and sleep quality. Scand. J. Work Environ. Health 2008, 34, 297–306. [Google Scholar] [CrossRef] [PubMed]
- McCartney, S.; Rosenvasser, X. Privacy Territories in Student University Housing Design: Introduction of the Hierarchy of Isolation and Privacy in Architecture Tool (HIPAT). SAGE Open 2022, 12, 21582440221089953. [Google Scholar] [CrossRef]
- Evans, G.W.; Palsane, M.N.; Lepore, S.J.; Martin, J. Residential density and psychological health—The mediating effects of social support. J. Pers. Soc. Psychol. 1989, 57, 994–999. [Google Scholar] [CrossRef]
- Wang, Z.; Wu, Y.; Jia, Z.; Gao, Q.; Gu, Z. Research on Health and Thermal Comfort of Unit-Type Student Apartments in the Western China Science and Technology Innovation Harbor. Front. Public Health 2022, 10, 850107. [Google Scholar] [CrossRef]
- Meng, C.; Wang, W.; Hao, Z.; Liu, H. Investigation on the influence of isolated environment on human psychological and physiological health. Sci. Total Environ. 2020, 716, 136972. [Google Scholar] [CrossRef]
- Wu, J.; Yang, L.; Hu, Z.; Gao, F.; Hu, X. Perceptual response and cognitive performance during exposure to extremely cold environments. Energy Build. 2021, 251, 111358. [Google Scholar] [CrossRef]
- Kenardy, J.; Fried, L.; Kraemer, H.C.; Taylor, C.B. Psychological Precursors of Panic Attacks. Br. J. Psychiatry 1992, 160, 668–673. [Google Scholar] [CrossRef]
- Liu, X.Q.; Guo, Y.X.; Xu, Y. Risk factors and digital interventions for anxiety disorders in college students: Stakeholder perspectives. World J. Clin. Cases 2023, 11, 1442–1457. [Google Scholar] [CrossRef]
- Ojala, A.; Kostensalo, J.; Viik, J.; Matilainen, H.; Wik, I.; Virtanen, L.; Muilu-Mäkelä, R. Psychological and physiological effects of a wooden office room on human well-being: Results from a randomized controlled trial. J. Environ. Psychol. 2023, 89, 102059. [Google Scholar] [CrossRef]
- Asim, F.; Chani, P.S.; Shree, V. Impact of COVID-19 containment zone built-environments on students’ mental health and their coping mechanisms. Build. Environ. 2021, 203, 108107. [Google Scholar] [CrossRef] [PubMed]




| Variable Group | Question | |
|---|---|---|
| Basic information | Age, gender, grade | |
| Living conditions | Number of dormitory members, building number, floor number | |
| Anxiety Disorder | The self-rating anxiety scale (SAS) | |
| IEQ | Bedroom | Thermal comfort, acoustic comfort, lighting comfort, indoor air quality, overcrowding | 
| Bathroom | Thermal comfort, lighting comfort, overcrowding, indoor air quality | |
| Total | Total dormitory indoor environment comfort | |
| Factors | Estimate | AVE | CR | Cronbach’s α | Model Fit | |
|---|---|---|---|---|---|---|
| SAS | Anxiety and panic | 0.910 | 0.709 | 0.907 | 0.882 | χ2/df = 2.833 CFI = 0.947 GFI = 0.908 NFI = 0.921 TLI = 0.933 RMSEA = 0.064 | 
| Vestibular sensations | 0.788 | |||||
| Somatic control | 0.816 | |||||
| Gastrointestinal/muscular sensations | 0.850 | |||||
| DSE | Room depth | 0.852 | 0.617 | 0.885 | 0.885 | |
| Room width | 0.928 | |||||
| Room height | 0.537 | |||||
| Room Size | 0.930 | |||||
| Window size | 0.588 | |||||
| DAE | Daytime | 0.649 | 0.479 | 0.647 | 0.627 | |
| Nighttime | 0.732 | |||||
| DHE | Daytime | 0.755 | 0.546 | 0.782 | 0.776 | |
| Nighttime | 0.780 | |||||
| Overheat | 0.678 | |||||
| BSE | Bathroom depth | 0.870 | 0.866 | 0.951 | 0.949 | |
| Bathroom width | 0.984 | |||||
| Bathroom area | 0.934 | |||||
| BLE | Daytime | 0.756 | 0.534 | 0.696 | 0.694 | |
| Nighttime | 0.705 | |||||
| IAQ | Odor | 0.680 | 0.552 | 0.710 | 0.704 | |
| Bathroom odor | 0.801 | |||||
| SAS | DSE | DAE | DHE | BSE | BLE | IAQ | |
|---|---|---|---|---|---|---|---|
| SAS | 0.842 | ||||||
| DSE | −0.215 | 0.786 | |||||
| DAE | −0.494 | 0.297 | 0.692 | ||||
| DHE | −0.288 | 0.390 | 0.364 | 0.739 | |||
| BSE | −0.125 | 0.584 | 0.192 | 0.273 | 0.931 | ||
| BLE | −0.160 | 0.377 | 0.143 | 0.232 | 0.396 | 0.731 | |
| IAQ | −0.335 | 0.298 | 0.341 | 0.177 | 0.257 | 0.230 | 0.743 | 
| Characteristic (n = 445) | N (%) | Mean (SD) | ||
|---|---|---|---|---|
| Personal Characteristic | Age | 20.45 (2.37) | ||
| Gender | Male | 310 (69.7%) | ||
| Female | 135 (30.3%) | |||
| Anxiety | Normal (SAS < 50) | 273 (61.3%) | ||
| Mild anxiety (50 ≤ SAS < 60) | 145 (32.5%) | |||
| Moderate anxiety (60 ≤ SAS < 70) | 19 (4.2%) | |||
| Severe anxiety (SAS ≥ 70) | 8 (1.9%) | |||
| Symptoms | Anxiety and panic (totaled 28) | 10.66 (3.70) | ||
| Somatic control (totaled 20) | 8.92 (3.49) | |||
| Vestibular sensations (totaled 16) | 5.01 (1.85) | |||
| Gastrointestinal/muscular sensations (totaled 16) | 6.42 (2.43) | |||
| Bedroom | Thermal comfort | Daytime temperature | 3.67 (1.48) | |
| Nighttime temperature | 3.65 (1.46) | |||
| Overheat | 3.54 (1.55) | |||
| Acoustic comfort | Daytime noise | 3.63 (0.99) | ||
| Nighttime noise | 3.90 (1.32) | |||
| Light comfort | Daytime Brightness | 3.83 (1.33) | ||
| Nighttime Brightness | 4.47 (1.01) | |||
| Overcrowding | Room depth | 3.49 (1.57) | ||
| Room width | 3.17 (1.54) | |||
| Room height | 4.17 (1.41) | |||
| Room Size | 3.12 (1.50) | |||
| Window size | 4.14 (1.42) | |||
| Room View | 3.14 (1.24) | |||
| Indoor air quality | Odor | 3.41 (0.93) | ||
| Humidity | 4.24 (1.28) | |||
| Dryness | 3.87 (1.39) | |||
| Ventilation | 3.28 (1.15) | |||
| Bathroom | Thermal comfort | Temperature | 3.66 (1.56) | |
| Lighting comfort | Daytime brightness | 3.58 (1.53) | ||
| Nighttime brightness | 3.98 (1.43) | |||
| Overcrowding | Room depth | 3.14 (1.55) | ||
| Room width | 2.99 (1.49) | |||
| Room size | 2.96 (1.48) | |||
| Indoor air quality | Odor | 2.83 (1.01) | ||
| Bedroom | Bathroom | General Comfort | ||||||||
|---|---|---|---|---|---|---|---|---|---|---|
| Acoustic Comfort | Light Comfort | Thermal Comfort | Indoor Air Quality | Overcrow-Ding | Lighting Comfort | Thermal Comfort | Indoor air Quality | Overcrow-Ding | ||
| SAS | −0.494 ** | −0.266 ** | −0.288 ** | −0.439 ** | −0.247 ** | −0.16 ** | −0.161 ** | −0.307 ** | −0.125 ** | −0.387 ** | 
| Group | Unstandardized Estimate | Standardized Estimate | S.E. | C.R. | p | |
|---|---|---|---|---|---|---|
| SAS ← DSE | 0.083 | 0.032 | 0.156 | 0.530 | 0.596 | |
| SAS ← DAE | −1.879 | −0.546 | 0.330 | −5.701 | *** | |
| SAS ← DHE | −0.141 | −0.047 | 0.205 | −0.689 | 0.491 | |
| SAS ← BLE | −0.242 | −0.083 | 0.219 | −1.103 | 0.270 | |
| SAS ← BSE | 0.094 | 0.038 | 0.150 | 0.629 | 0.529 | |
| SAS ← IAQ | −0.786 | −0.146 | 0.398 | −1.973 | * | |
| SAS | Anxiety and panic ← SAS | 1 | 0.908 | - | - | - | 
| Somatic control ← SAS | 0.846 | 0.811 | 0.037 | 23.140 | *** | |
| Vestibular sensations ← SAS | 0.434 | 0.784 | 0.020 | 21.233 | *** | |
| Gastrointestinal/muscular sensations ← SAS | 0.614 | 0.847 | 0.026 | 23.808 | *** | |
| DSE | Length ← DSE | 1 | 0.845 | - | - | - | 
| Width ← DSE | 1.076 | 0.934 | 0.040 | 27.217 | *** | |
| Height ← DSE | 0.627 | 0.583 | 0.047 | 13.275 | *** | |
| Size ← DSE | 1.027 | 0.910 | 0.039 | 26.653 | *** | |
| Window size ← DSE | 0.643 | 0.597 | 0.045 | 14.144 | *** | |
| DAE | Night ← DAE | 1 | 0.737 | - | - | - | 
| Day ← DAE | 0.651 | 0.636 | 0.069 | 9.406 | *** | |
| DHE | Day ← DHE | 1 | 0.761 | - | - | - | 
| Night ← DHE | 1.005 | 0.777 | 0.073 | 13.748 | *** | |
| Overheat ← DHE | 0.912 | 0.660 | 0.078 | 11.743 | *** | |
| BSE | length ← BSE | 1 | 0.869 | - | - | - | 
| Width ← BSE | 1.082 | 0.984 | 0.032 | 33.522 | *** | |
| Size ← BSE | 1.02 | 0.934 | 0.034 | 30.353 | *** | |
| BLE | Day ← BLE | 1 | 0.750 | - | - | - | 
| Night ← BLE | 0.882 | 0.706 | 0.116 | 7.612 | *** | |
| IAQ | Odor ← IAQ | 1 | 0.668 | - | - | - | 
| Toilet odor ←IAQ | 1.302 | 0.804 | 0.157 | 8.273 | *** | |
| Model Fit | χ 2/df = 2.94; CFI = 0.943; GFI = 0.903; NFI = 0.916; TLI = 0.929; RMSEA = 0.066 | |||||
| Disclaimer/Publisher’s Note: The statements, opinions and data contained in all publications are solely those of the individual author(s) and contributor(s) and not of MDPI and/or the editor(s). MDPI and/or the editor(s) disclaim responsibility for any injury to people or property resulting from any ideas, methods, instructions or products referred to in the content. | 
© 2024 by the authors. Licensee MDPI, Basel, Switzerland. This article is an open access article distributed under the terms and conditions of the Creative Commons Attribution (CC BY) license (https://creativecommons.org/licenses/by/4.0/).
Share and Cite
Guo, F.; Luo, M.; Zhao, H.; Du, Z.; Zhang, Z.; Zhang, H.; Dong, J.; Zhang, D. Qualitative Mechanisms of Perceived Indoor Environmental Quality on Anxiety Symptoms in University. Buildings 2024, 14, 3530. https://doi.org/10.3390/buildings14113530
Guo F, Luo M, Zhao H, Du Z, Zhang Z, Zhang H, Dong J, Zhang D. Qualitative Mechanisms of Perceived Indoor Environmental Quality on Anxiety Symptoms in University. Buildings. 2024; 14(11):3530. https://doi.org/10.3390/buildings14113530
Chicago/Turabian StyleGuo, Fei, Mingxuan Luo, Hui Zhao, Zekun Du, Zhen Zhang, Hongchi Zhang, Jing Dong, and Dongxu Zhang. 2024. "Qualitative Mechanisms of Perceived Indoor Environmental Quality on Anxiety Symptoms in University" Buildings 14, no. 11: 3530. https://doi.org/10.3390/buildings14113530
APA StyleGuo, F., Luo, M., Zhao, H., Du, Z., Zhang, Z., Zhang, H., Dong, J., & Zhang, D. (2024). Qualitative Mechanisms of Perceived Indoor Environmental Quality on Anxiety Symptoms in University. Buildings, 14(11), 3530. https://doi.org/10.3390/buildings14113530
 
        



 
       