Management Model Using Standardized Contracts and BIM Tools for the Optimization of PPP Projects in Peru
Abstract
1. Introduction
2. Literature Review
2.1. The Importance of Standardized Contracts
2.2. Risk Analysis in Construction Contracts
2.2.1. Risks in Traditional Contractual Models
- (a)
- Risk allocation and blame assignment.
- (b)
- Fixed prices that discourage additional work by participants.
- (c)
- Asymmetric information between parties.
- (d)
- Difficulty in managing changes.
- (e)
- Lack of genuine cooperation.
2.2.2. Risks in Standardized Contractual Models
2.3. Public–Private Partnerships (PPPs) in Peru and Latin America
2.4. Building Information Modeling and the BIM Plan Peru
- Establishing a certification system for professionals and companies that use the BIM methodology to ensure quality and efficiency in its application.
- Establishing a digital platform for the interconnection of various actors in the construction sector, enabling greater collaboration and efficiency in project management.
Public Investment, BIM, and Barriers
2.5. Current Situation of PPP Contracts in Road Infrastructure in Peru
Situational Analysis of the Peruvian National Road Network
3. Methods and Management Model
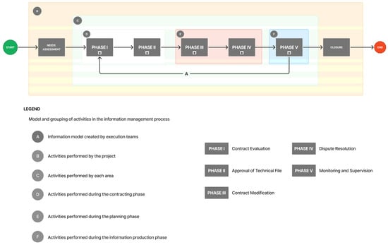
3.1. Management Model Using Standardized Contracts and BIM Tools
- A team consisting of the assigning party and the designated party in the development of the investment applying BIM.
- Working team:
- A team composed of the designated parties in the development of information management using BIM.
- Project team:
- Composed of all parties involved in the development of information management using BIM.
3.2. Phase I: Evaluation of the NEC (ECC) Contract
Initial Contract Version (VIC)
3.3. Phase II: Evaluation and Approval of the Technical File
BIM Execution Plan (BEP)
3.4. Phase III: Contract Modification
Change Management
3.5. Phase IV: Dispute Resolution Management
Dispute Resolution
3.6. Phase V: Monitoring and Follow-Up of Work Execution
3.6.1. Master Information Delivery Plan (MIDP)
3.6.2. Information Production
3.6.3. Quality Control
4. Model Validation Results
4.1. Scope
4.2. Selection of Experts
- Civil engineer—project management technical specialist.
- Lawyer specializing in arbitration.
- Civil engineer—contract management technical specialist.
4.3. Survey or Questionnaire
- Do you agree with the model? Please quantify.
- Can you improve the model? Please detail.
- Could you propose an alternative? Please detail.
4.4. Delivery of the Document or Management Model to Specialists
4.5. Results
5. Discussion and Conclusions
Author Contributions
Funding
Data Availability Statement
Conflicts of Interest
References
- Infrascopio. Capacidad de los Países para Movilizar Inversión Privada a Través de Asociaciones Público-Privadas (APP); Economist Impact: London, UK, 2019. [Google Scholar]
- Organización para la Cooperación y el Desarrollo Económicos. In-depth Analysis and Recommendations. In Multi-Dimensional Review of Peru; Organización para la Cooperación y el Desarrollo Económicos: Paris, France, 2016; Volume 2. [Google Scholar]
- Foro Económico Mundial. The Global Competitiveness Report; Foro Económico Mundial: Cologny, Switzerland, 2017. [Google Scholar]
- PNIC. Plan Nacional de Infraestructuras Para la Competitividad. 2019. Available online: https://www.mef.gob.pe/contenidos/inv_privada/planes/PNIC_2019.pdf (accessed on 18 August 2024).
- MEF. Guia Nacional BIM; MEF: Camp Pendleton, Calif, 2023; pp. 17–28. [Google Scholar]
- Contraloría General de la República del Perù. Reporte de Obras Paralizadas en el Territorio Nacional; Contraloría General de la República del Perú: Jesús María, Peru, 2022; pp. 1–79. [Google Scholar]
- INTERNATIONAL STANDARD 19650 1:2; Organization and Digitization of Information about Buildings and Civil Engineering Works, including Building Information Modelling (BIM)—Information Management Using Building Information Modelling. ISO: Geneva, Switzerland, 2022.
- Hallowell, M.R.; Gambatese, J.A. Qualitative research: Application of the Delphi method to CEM research. J. Constr. Eng. Manag. 2010, 136, 99–107. [Google Scholar] [CrossRef]
- Campos Medina, A.; Bedoya Aranda, N. Towards collaborative contract management in public works in Perú: Implementation proposals. Derecho Soc. 2020, 163–174. [Google Scholar]
- Regjo, E.F. The inclusion of collaborative processes in the contract to achieve high performance construction projects. Derecho Soc. 2020, 21. [Google Scholar]
- Abougamil, R.A.; Thorpe, D.; Heravi, A. Investigating the Source of Claims with the Importance of BIM Application on Reducing Construction Disputable Claims in KSA. Buildings 2023, 13, 2219. [Google Scholar] [CrossRef]
- Nkunda, R.M.; Kazungu, I.; Changalima, I.A. Collaborative Procurement Practices in Public Organizations: A Review of Forms, Benefits and Challenges. Ghana J. Dev. Stud. 2023, 20, 1–18. [Google Scholar] [CrossRef]
- Yabar-Ardiles, O.; Sanchez-Carigga, C.; Vigil, A.J.E.; Málaga, M.S.G.; Zevallos, A.A.M. Seeking the Optimisation of Public Infrastructure Procurement with NEC4 ECC: A Peruvian Case Study. Buildings 2023, 13, 2828. [Google Scholar] [CrossRef]
- Yeung, J.F.Y.; Chan, D.W.M.; Chan, J.H.L.; Lok, K.L. Development of a Composite Project Performance Index for the New Engineering Contract (NECPPI) of construction projects in Hong Kong: A Delphi study. Int. J. Constr. Manag. 2022, 23, 2804–2817. [Google Scholar] [CrossRef]
- Taylor, F. Nec 4 Contract: Early Contractor Involvement (ECI); HKA: London, UK, 2015; pp. 1–3. [Google Scholar]
- REALES. Industria 4.0: La Undécima Revolucion. Available online: https://www.areales.com/industria-4-0-la-undecima-revolucion/ (accessed on 18 August 2024).
- Campos, M.A.; Bedoya, A.N. Hacia la administración contractual colaborativa en la obra pública en el Perú: Propuestas de aplicación. Derecho Soc. 2020, 55, 163–174. [Google Scholar]
- Kaleem, U.; Irene, L.; Emlyn, W. An Overview of BIM Adoption in the Construction Industry: Benefits and Barriers. In Emerald Reach Proceedings Series, 7, Proceedings of the 10th Nordic Conference on Construction Economics and Organization, Tallinn, Estonia, 7–8 May 2019; Emerald Publishing Limited: Bingley, UK, 2019. [Google Scholar] [CrossRef]
- Cheng, J.C.P.; Lu, Q. A Review of the Efforts and Roles of the Public Sector for BIM Adoption Worldwide. J. Inf. Technol. Constr. 2015, 20, 442–478. [Google Scholar]
- Devlin, R.T.; Moguillansky, G. Alianzas público-privadas como estrategias nacionales de desarrollo a largo plazo. Rev. CEPAL 2009, 2009, 97–116. [Google Scholar] [CrossRef]
- Sergio, A. Hinojosa et al. In Análisis Costo-Beneficio Integral Para Evaluar la Convivencia de Aplicar Esquemas de Asociaciones Público-Privadas en América Latina y El Caribe; Nota Tecnica IDB-TN-01925; BID: Milan, Italy, 2020; pp. 1–95. [Google Scholar]
- Collao, J.; Lozano-Galant, F.; Lozano-Galant, J.A.; Turmo, J. BIM Visual Programming Tools Applications in Infrastructure Projects: A State-of-the-Art Review. Appl. Sci. 2021, 11, 8343. [Google Scholar] [CrossRef]
- Bonifaz, J.; Fasanando, A. Asociaciones Público-Privadas Versus Obra Pública: Una Comparación Para el Caso de Redes Viales en Perú y la Región. Red de Análisis y Buenas Prácticas en Asociaciones Público-Privadas (Red APP) BID; IADB (Inter-American Development Bank): Washington, DC, USA, 2019; pp. 1–106. [Google Scholar]
- Ahmed, M.; Camilo, R. The implementation of the early warning system for the paradigm shift towards efficient and collaborative project management. Derecho Soc. 2020, 145–161. [Google Scholar]
- Cisneros-Herrera, D.; Lara-Galera, A.; Alcaraz Carrillo de Albornoz, V.; Muñoz-Medina, B. Driving Peru’s Road Infrastructure: An Analysis of Public–Private Partnerships, Challenges, and Critical Success Factors. Buildings 2024, 14, 230. [Google Scholar] [CrossRef]
- Lee, G.; Borrmann, A. BIM policy and management. Constr. Manag. Econ. 2020, 38, 413–419. [Google Scholar] [CrossRef]
- Valdés, J.E. The Assignment of Risks in Collaborative Construction Contracts. Derecho Soc. 2020, 1–25. [Google Scholar]
- Shiyao, K.; Alan, H.; Barry, M.; Roger, W. Public Sector BIM Adoption: Development and Evaluation of Government Policy Interventions: A Systematic Literature Review. In Proceedings of the 30th EG-ICE: International Conference on Intelligent Computing in Engineering, London, UK, 4–7 July 2023; pp. 1–10. [Google Scholar]
- Esteves, V.; Sanhudo, L.; Costa, A.A. Revisão Sistemática Sobre a Integração de Smart Contracts e BIM No Ambiente Construtivo; Collaborative Laboratory for the Future Built Environment: Porto, Portugal, 2020. [Google Scholar]
- MEF. Asociaciones Público Privadas (APP)—PROINVERSION. 2021. Available online: https://www.mef.gob.pe/es/?option=com_content&language=es-ES&Itemid=101931&lang=es-ES&view=article&id=3971 (accessed on 18 August 2024).
- Ardila-Gomez, J.; Rosero-Medina, A. Framework for Managing Risks with the Managing Contractor and Other Project Delivery Models. In Proceedings of the International Conference on Engineering and Technology (IACSIT), 14–16 October 2020; Volume 80, pp. 14–19. [Google Scholar]
- Khadka, P.; Lehtomäki, J.; Länsiluoto, A. Evaluación y predicción del rendimiento de los contratos de construcción. Estud. Informática Ing. Construcción 2019, 15, 21–41. [Google Scholar]
- Shafik, N.; Qodsi, S.; Serag, E.; Helmi, M. Application of FIDIC Contracts under the Egyptian Civil Code. J. Leg. Aff. Disput. Resolut. Eng. Constr. 2016, 8, 04516004. [Google Scholar] [CrossRef]
- Eriksson, P.E.; Volker, L.; Kadefors, A.; Lingegård, S.; Larsson, J.; Rosander, L. Collaborative procurement strategies for infrastructure projects: A multiple-case study. Manag. Procure. Law 2019, 172, 197–205. [Google Scholar] [CrossRef]
- Rankin, J.; Jameson, P.; Yarwood, N. NEC X12 at the heart of Worcestershire Highways. Proc. Inst. Civ. Eng. 2007, 160, 31–36. [Google Scholar] [CrossRef]
- Lau, C.H.; Mesthrige, J.W.; Lam, P.T.I.; Javed, A.A. The challenges of adopting new engineering contract: A Hong Kong study. Eng. Constr. Arch. Manag. 2019, 26, 2389–2409. [Google Scholar] [CrossRef]
- Figueroa, V.J.E. La distribución de los riesgos en los contratos colaborativos de construcción. Derecho Soc. 2020, 55, 197–221. [Google Scholar]
- Flores, J.C. Government to Government Agreements and New Engineering Contracts: Are They Solutions to Normative Deficiencies in State Contracting that could be Replicated by all Entities? Rev. IUS ET VERITAS 2019, 110–127. [Google Scholar]
- MEF. Decreto Legislativo N°1362, articulo 29. 2018. Available online: https://www.mef.gob.pe/es/?option=com_docman&language=es-ES&Itemid=101611&lang=es-ES&view=list&slug=decreto-legislativo (accessed on 18 August 2024).
- Bonifaz, J.; Fasanando, A. The use of propensity scores matching methodology for analysis of concession: The case of road networks in Peru. Case Stud. Transp. Policy 2022, 10, 2350–2357. [Google Scholar] [CrossRef]
- Suárez-Alemán, A.; Castrosin, M.P.; Fioravanti, R.; Bonifaz, J.L.; Chackiel, J.E.; Debaeke, P.; Lima, C.L.; Benozatti, E.; Campos-Serna, M.E.; Gil, S.P.; et al. Planificación y priorización en el desarrollo de infraestructura, y el rol de las asociaciones público-privadas—BID. En busca de una coordinación eficiente de los ciclos de inversión, presupuestario y de financiamiento en América Latina y Caribe. DOCUMENTO PARA DISCUSIÓN Nº IDB-DP-00867. 2021, pp. 1–67. Available online: https://publications.iadb.org/es/planificacion-y-priorizacion-en-el-desarrollo-de-infraestructura-y-el-rol-de-las-asociaciones (accessed on 18 August 2024).
- Gray, S.; Greener, S. Managing Risk in Public-Private Partnerships: Mapping Responsibility and Risk Sharing. J. Risk Manag. Financ. Inst. 2019, 12, 2–20. [Google Scholar]
- Puyo, C.; Stiglitze, T.; Yrigoyen, E. Asociaciones Público-Privadas en el Perú: Una Visión Amplia de Desempeño. Revista Electrónica de Investigación Educativa Especial, 18. Recuperado de. Available online: https://ref.scielo.org/f9hvgz (accessed on 18 August 2024).
- Servín, V.; Rodríguez, K. Razones por las Cuales Fracasan PPP en el Perú: El Compromiso Hacia el Desarrollo Colaborativo. Derecho Projects. Recuperado de. Available online: https://derechoprojects.com/blog/ppp-peru-desarrollo-colaborativo/ (accessed on 18 August 2024).
- Jerzak, K. The Design of Contracts for Public-Private Partnerships. CBOK Research Paper. Available online: https://www.cbok.com/wp-content/uploads/2020/04/CW200114_Jerzak_Design.pdf (accessed on 18 August 2024).
- Ministerio de Economía y Finanzas del Perú—Guía Nacional BIM. Guía Nacional BIM Gestión de la información para inversiones desarrolladas con BIM. Sistema Nacional de Programación Multianual y Gestión de Inversiones. 2023, pp. 1–291. Available online: https://www.mef.gob.pe/contenidos/inv_publica/anexos/anexo_RD003_2023EF6301.pdf (accessed on 18 August 2024).
- Bonifaz, J.L.; Urrunaga, R.; Aguirre, J.; Quequezana, P. Brecha de Infraestructura en el Perú. Estimación de la Brecha de Infraestructura de Largo Plazo 2019–2038; Bonifaz, J.L., Urrunaga, R., Aguirre, R., Quequezana, P., Eds.; IADB: Washington, DC, USA, 2020. [Google Scholar]
- Medina, F.J.C. Contratación pública y la experiencia de los Juegos Panamericanos. El modelo de gestión que promueve el gobierno. Rev. Derecho Adm. 2019, 18, 113–142. [Google Scholar]
- Linstone, H.A.; Turoff, M. The Delphi Method: Techniques and Applications; Addison-Wesley: London, UK, 1975. [Google Scholar]
- Okoli, C.; Pawlowski, S.D. The Delphi method as a research tool: An example, design considerations and applications. Inf. Manag. 2004, 42, 15–29. [Google Scholar] [CrossRef]
- Cruzado-Ramos, F.; Brioso, X. Sustainability Performance Evaluation in Building Projects by Integrating Lean and Sustainable Management Using the Delphi Method. In Proceedings of the 28th Annual Conference of the International Group for Lean Construction (IGLC), Berkeley, CA, USA, 6–10 July 2020; pp. 805–816. [Google Scholar]
- Mitera-Kiełbasa, E.; Zima, K. BIM Policy Trends in Europe: Insights from a Multi-Stage Analysis. Appl. Sci. 2024, 14, 4363. [Google Scholar] [CrossRef]
- Vigil, A.J.E. Infraestructure Asset Management, Local infraestructure governance in Peru: A systems thinking appraisal. Asset Manag. 2024, 11, 145–160. [Google Scholar] [CrossRef]
- World Bank. Public-Private Partnerships Reference Guide, 3rd ed.; World Bank: Washington, DC, USA, 2017. [Google Scholar]
- Paz, M. El Cofinanciamiento de las APP: Concepto, Naturaleza, Evolución y Experiencias. Rev. Derecho Soc. 2017, 49, 339–358. [Google Scholar]
- Andrzej, S.B.; Natalia, L. Landscape Information Model (LIM): A case studyof Ołtarzew Parkin Ożarów Mazowiecki municipality, Poland. Bud. Archit. 2023, 22, 41–56. Available online: https://ph.pollub.pl/index.php/bia/article/view/3547/3137 (accessed on 18 August 2024).
















| Author | Year | Method | Relevance |
|---|---|---|---|
| Kaleem et al. [18] | 2019 | Literature review | This study examines the current status of BIM adoption, its benefits, and the most common obstacles in the construction sector. |
| Jack C.P. et al. [19] | 2015 | Literature review | Reviews and analyzes efforts made by the public sector to adopt BIM in various countries worldwide, covering 14 countries/regions grouped into four regions. |
| Regjo [10] | 2020 | Literature review | Discusses adopting collaborative schemes as a special contracting modality, or enriching other contracting modalities with a collaborative approach, referencing FIDIC 2017, NEC4, and FAC 1 contracts. |
| Robert Devlin and Graciela Moguillansky [20] | 2009 | Literature review | Investigates how successful non-regional countries have significantly boosted their growth and closed the income gap with wealthier nations, identifying key characteristics that influenced this process. |
| Changalima [12] | 2023 | Literature review | Explores challenges facing collaborative contracting practices. |
| Sergio A. Hinojosa et al. [21] | 2020 | Case study | Identifies parameters on the impact of socioeconomic and financial cost–benefit analysis at the time of awarding PPP projects in Latin America. |
| Jorge Collao et al. [22] | 2021 | Literature review | Discusses the application of virtual reality (VR) tools, primarily in architectural projects, with increasing use in civil engineering. |
| Taylor, Fergus [15] | 2015 | Literature review | Suggests that NECs are suitable for all types of construction projects, especially complex ones requiring specific planning phases |
| Redes viales en Perú y la Región-BID [23] | 2019 | Case study | Analyzes road concession models in the region, comparing cost overruns, delays, accident rates, traffic flow, maintenance, and renegotiations, with a focus on Chile, Colombia, and Peru. |
| Ahmed [24] | 2018 | Literature review | BIM can improve construction performance, but its implementation in the construction sector has been slow. This study identifies several factors contributing to this problem, including (1) social and habitual resistance to change, (2) traditional contracting methods, (3) high training costs and a steep learning curve, (4) the high cost of acquiring software, and (5) the lack of awareness about BIM. |
| Reda Abdelshafy Abougamil et al. [11] | 2023 | Literature review | Despite obstacles to BIM implementation in Saudi Arabia, the government introduced the Saudi Building Codes (SBCs) in 2020 to facilitate the adoption of BIM and promote green buildings. |
| Oscar Yabar-Ardiles et al. [13] | 2023 | Case study | Studies the potential for optimizing public projects through standardized contracts like NECs and proposes a phased implementation within the Peruvian regulatory framework. |
| Diego Cisneros Herrera et al., 2024 [25] | 2024 | Case study | Identifies critical success factors in Peruvian concessions and proposes an evaluation methodology for future contracts. |
| Lee, G. and Borrmann, A. [26] | 2020 | Literature review | Discusses the challenges of quantifying the impact of errors “avoided” through BIM-based design coordination. |
| Alexander Campos Medina and Nickoll Bedoya Aranda [9] | 2020 | Literature review | Proposes implementing a contract management protocol with minimal regulatory changes to serve as a guide and training tool for public officials in Peru. |
| Valdés [27] | 2020 | Literature review | Advocates for incorporating collaborative contract practices in Latin America, particularly alliance contracts, to mitigate traditional confrontational dynamics by collectively sharing risks and responsibilities. |
| Ahmed Manyari, Camilo Ramírez [24] | 2020 | Literature review | Emphasizes the positive impact of implementing an early warning system in infrastructure projects to promote efficient management and support a shift from confrontational to collaborative paradigms. |
| Banco Interamericano de Desarrollo, el rol de las asociaciones público privadas [20] | 2021 | Case study | Proposes implementing infrastructure plans, prioritizing strategic plans, conducting cost–benefit analyses, and developing sustainable infrastructure to improve investment decisions. |
| Shiyao Kuang et al. [28] | 2023 | Literature review | Establishing BIM policies based on the experiences and lessons learned from other countries should be followed by considering governance methods to design the distribution of BIM standards for better tool usage. |
| Contraloría General de la República del Perù [6] | 2022 | Case study | Report on works halted in Peru in the year 2022. |
| Vítor Esteves et al. [29] | 2020 | Literature review | Integration of smart contracts and BIM as support for infrastructure management. |
| Ministerio de Economía y Finanzas del Perú-Guía Nacional BIM [5] | 2023 | Case study | Guide for the implementation of BIM in the Peruvian public sector following the guidelines of ISO 19650. |
| Ministerio de Economía y Finanzas del Perú [30] | 2019 | Case study | Guide for the creation of a standard contract applied to the regulatory framework of PPPs in Peru. |
| PROCEDURE SHEET | |
|---|---|
| NAME | Contract Evaluation. |
| RESPONSIBLE | General Directorate of Transport Programs and Projects. |
| OBJECTIVE | To establish guidelines for the configuration of the contract. |
| SCOPE | The process encompasses from the presentation of the contractual proposal to the signing of the contract. |
| LEGAL BASIS | Legislative Decree No. 1362 “Regulating the Promotion of Private Investment through Public-Private Partnerships and Asset Projects”. Supreme Decree No. 240-2018-EF “Approves the Regulation of Legislative Decree No. 1362, Decree regulating the Promotion of Private Investment through Public-Private Partnerships and Asset Projects”. PPP contracts signed by the MTC. |
| DEFINITIONS ABBREVIATIONS ACRONYMS | DGPPT—General Directorate of Transport Programs and Projects (Dirección General de Programas y Proyectos de Transportes) DINPTRA—Directorate of Private Investment in Transport (Dirección de Inversión Privada en Transportes) NEC—New Engineering Contract BIM—Building Information Modeling VIC—Initial Version of the Contract (Versión Inicial del Contrato) MIDP—Master Information Delivery Plan BEP—BIM Execution Plan CDE—Common Data Environment MEF—Ministry of Economy and Finance |
| Activity 1: Receipt of the Draft Contract |
| The draft contract is received, which, for this research, will use the NEC4-Option F contract and BIM tools, according to the recommendations stipulated in the National BIM Guide and the National Infrastructure Plan for Competitiveness 2019–2030. In this section, the initial version of the contract (VIC) is received, in which BIM tools are established for its refinement, such as the responsibility matrix, the Task Information Delivery Plan (TIDP), the Master Information Delivery Plan (MIDP), all as part of the update of the BIM Execution Plan (BEP) integrated into the Common Data Environment (CDE) that will be managed among the involved parties (grantor, regulator, and concessionaire). If the regulator’s opinion is not required, proceed to Activity 3. |
| Activity 2: Regulator’s Report on the Contract |
| The regulatory body issues a report on the parameters established for the contract’s refinement. In this case study, it is important to ensure that all parties understand the guidelines stipulated by NEC for the configuration of clauses, the allocation of responsibilities among the parties, and the clear definition of early warnings. |
| Activity 3: Contract Evaluation |
| The report issued by the regulatory body on the contract configuration will be considered. If there is approval from the regulatory body, proceed to Activity 6. |
| Activity 4: Issue Observations on the Concession |
| If the regulatory body does not give its approval, the corresponding observations are made, and a report is issued to the concessionaire for their awareness. |
| Activity 5: Receipt of Draft Contract with Corrected Observations |
| The contract is received with the observations corrected by the concessionaire. Proceed to Activity 3. |
| Activity 6: Request MEF’s Opinion on the Contract |
| The opinion of the Ministry of Economy and Finance is requested regarding the current configuration of the contract, which includes two stipulations different from the conventional ones: the NEC4 Option F contract and, for information management, the BIM parameters according to the National BIM Guide of Peru. Proceed to Activity 7. |
| Activity 7: Send Request for MEF’s Opinion on the Contract |
| The report is sent requesting the opinion of the Ministry of Economy and Finance on the current configuration of the contract, which includes two stipulations different from the conventional ones: The NEC4 Option F contract and, for information management, the BIM parameters according to the National BIM Guide of Peru. Proceed to Activity 8. |
| Activity 8: Reformulate Contractual Proposal |
| If the MEF provides observations, proceed to reformulate the contractual proposal with the approval of the regulator. If the reformulation does not proceed with the regulator’s approval, proceed to Activity 10. |
| Activity 9: Regulator’s Opinion |
| The regulatory body issues an opinion on the configuration of the final version of the contract and makes the corresponding observations to the concessionaire. Proceed to Activity 10. |
| Activity 10: Send Regulator’s Opinion to the Concessionaire |
| The regulator’s formal opinion is sent to the concessionaire through the appropriate communication channels. Proceed to Activity 11. |
| Activity 11: Receive Final Version of the Contract from the Concessionaire |
| The concessionaire addresses the observations stipulated in the report sent by the regulatory body. Go to Point A. |
| Activity 12: Receive MEF’s Opinion on the Contract |
| The favorable opinion of the MEF regarding the contract configuration is received. Proceed to Activity 13. |
| Activity 13: Drafting of the Final Version of the Contract (FVC) |
| After the intervention of the involved parties, the final version of the contract is established, with the considerations stipulated by NEC for its configuration, as well as the information management tools provided by BIM. Proceed to Activity 14. |
| Activity 14: Signing of the FVC |
| The contract is signed with the intervention of the interested parties. |
| PROCEDURE SHEET | |
|---|---|
| NAME | Contract evaluation. |
| RESPONSIBLE | General Directorate of Transport Programs and Projects. |
| OBJECTIVE | To evaluate and approve the technical file for the execution of the project within the deadlines and conditions stipulated in the contract framework. |
| SCOPE | Covers the receipt of studies that certify compliance with the provisions established in the contract, up to the approval of the technical studies. |
| LEGAL BASIS | Legislative Decree No. 1362 “Regulating the Promotion of Private Investment through Public-Private Partnerships and Asset Projects”. Supreme Decree No. 240-2018-EF “Approves the Regulation of Legislative Decree No. 1362, Decree regulating the Promotion of Private Investment through Public-Private Partnerships and Asset Projects”. PPP contracts signed by the MTC. |
| DEFINITIONS ABBREVIATIONS ACRONYMS | DGPPT—General Directorate of Transport Programs and Projects (Dirección General de Programas y Proyectos de Transportes). DINPTRA—Directorate of Private Investment in Transport (Dirección de inversión privada en transportes). UEI—Investment Executing Unit (Unidad Ejecutora de Inversiones). DGISTR—Directorate of Infrastructure and Transport Services Management (Dirección de Gestión en Infraestructura y Servicios de Transportes). APP—Public–Private Partnership (Asociación Publico Privada). BIM—Building Information Modeling. BEP—BIM Execution Plan. EIR—Exchange Information Requirements. TIDP—Task Information Delivery Plan. IT—Information Technology. |
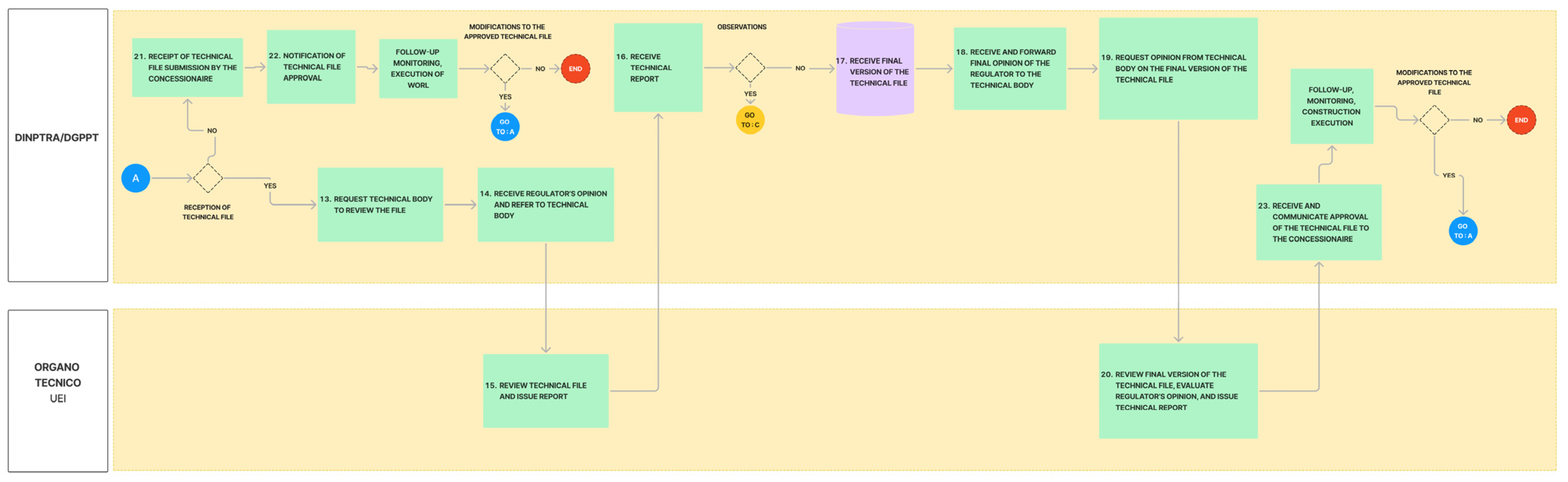
| Activity 1: Receipt of Request for Approval of the Technical File |
| The document corresponding to the request for approval of the technical file is received. If the investment executing unit belongs to the ministry of transport and is DGPPT, proceed to Activity 2. Otherwise, proceed to Activity 10. |
| Activity 2: Evaluation of the Contractual Framework |
| Refer to and evaluate the contractual framework. If DINPTRA reviews the technical file, proceed to Activity 4. Otherwise, proceed to Activity 6. |
| Activity 3: Receipt for Review of the Technical File |
| The respective documents are received, and specialists responsible for contract management are assigned to review the technical file. Proceed to Activity 4. |
| Activity 4: Review of the Technical File |
| The high-level risk allocation and distribution matrix, the rapid alert procedure (including information on the assignment of responsibilities), and the contingency plan linked to the employer’s information requirements (EIRs) will be examined. If no observations exist, proceed to Activity 10. Otherwise, proceed to Activity 9. |
| Activity 5: Regulator’s Report |
| The BIM Execution Plan (BEP) will be reviewed in coordination with the involved parties, ensuring that the plan indicates the use of information technologies (ITs) and coordination among execution teams. The designating party may collaborate to add or correct methodologies and/or procedures in information management. Working teams must establish the Task Information Delivery Plan (TIDP), detailing the information delivery (documents, tables, charts, etc.). Proceed to Point B. |
| Activity 6: Review by the Directorate of Infrastructure and Transport Services Management |
| If DINPTRA does not review, the file is passed to DGISTR for review. Proceed to Activity 7. |
| Activity 7: Receipt of Technical File for Review |
| Receipt of the technical file for evaluation and review. Proceed to Activity 8. |
| Activity 8: Review of the Technical File |
| The BIM Execution Plan (BEP) will be reviewed in collaboration with the involved parties to ensure it describes the use of IT and coordination among execution teams. The review may also involve collaboration by the designating party to add or modify methodologies and/or procedures in information management. The Task Information Delivery Plan (TIDP) must be established by the working teams, detailing the delivery of information (documents, tables, charts, etc.). The early warning procedure, the high-level risk allocation and distribution matrix, as well as task allocation and the contingency plan, must be linked to the EIR. If no observations exist, proceed to Activity 10. Otherwise, proceed to Activity 9. |
| Activity 9: Issue Observations to the Concession |
| DGPPT receives the report with observations made by DGISTR. Proceed to Point C. |
| Activity 10: Technical–Legal Report |
| DINPTRA prepares the technical legal report in relation to the review of the technical file. Proceed to Activity 11. |
| Activity 11: Approve Technical File |
| DGPPT approves the technical file with the considerations reviewed in Activity 11. Proceed to Activity 12. |
| Activity 12: Inform the Regulator and Concessionaire |
| If DINPTRA reviews the technical file, the regulatory body’s opinion is required for the validation of the technical approval report, if necessary. If there are any observations, proceed to Point C. |
| Activity 13: Request Technical Body Review of the Technical File |
| DINPTRA/DGPPT refers the file to the regulator for an opinion. Proceed to Activity 14. |
| Activity 14: Receive Regulator’s Opinion and Forward It to the Technical Body |
| DINPTRA/DGPPT issues the final report to the regulatory body. Proceed to Activity 15. |
| Activity 15: Review of the Technical File and Report Issuance |
| UEI reviews the technical file. Proceed to Activity 16. |
| Activity 16: Receipt of the Technical Report |
| DINPTRA/DGPPT receives the technical report from UEI. If there are any observations, proceed to Point C. If there are no observations, proceed to Activity 17. |
| Activity 17: Receipt of the Final Version of the Technical File |
| DINPTRA/DGPPT receives the final version of the technical file. Proceed to Activity 18. |
| Activity 18: Final Regulator’s Opinion to the Technical Body |
| DINPTRA/DGPPT requests the opinion of the technical body UEI on the final version of the file. Proceed to Activity 19. |
| Activity 19: Opinion on the Final Version of the Technical File |
| DINPTRA/DGPPT requests the opinion of the technical body UEI on the final version of the file. Proceed to Activity 20. |
| Activity 20: Review of the Final Version of the Technical File |
| Technical body UEI evaluates the regulator’s opinion and issues the technical report. Proceed to Activity 23. |
| Activity 21: Reception Acknowledgment from Concessionaire for Technical File Submission |
| DINPTRA/DGPPT, technical file approved. Proceed to Activity 21. Otherwise, proceed to Activity 22. |
| Activity 22: Notification of Technical File Approval |
| DINPTRA/DGPPT issues the respective notification to the interested parties, corresponding to the follow-up and monitoring of the work execution. If there are any modifications in the approved technical file, proceed to Point A. Otherwise, the process ends. |
| Activity 23: Communicate Technical File Approval to the Concessionaire |
| The communication from the technical body UEI is received and communicated to the concessionaire. If there are any modifications in the approved technical file, proceed to Point A. Otherwise, the process ends. |
| PROCEDURE SHEET | |
|---|---|
| NAME | Contract Evaluation. |
| RESPONSIBLE | General Directorate of Transport Programs and Projects. |
| OBJECTIVE | To establish guidelines for the configuration of the contract. |
| SCOPE | The process covers from the presentation of the contractual proposal to the signing of the contract. |
| LEGAL BASIS | Legislative Decree No. 1362 “Regulating the Promotion of Private Investment through Public-Private Partnerships and Asset Projects”. Supreme Decree No. 240-2018-EF “Approving the Regulation of Legislative Decree No. 1362, Decree regulating the Promotion of Private Investment through Public-Private Partnerships and Asset Projects”. PPP contracts signed by the MTC. |
| DEFINITIONS ABBREVIATIONS ACRONYMS | DGPPT—General Directorate of Transport Programs and Projects (Dirección General de Programas y Proyectos de Transportes). DINPTRA—Directorate of Private Investment in Transport (Dirección de Inversión Privada en Transportes). OGAJ—General Office of Legal Advisory (Oficina General de Asesoría Jurídica). NEC—New Engineering Contract. |
| Activity 1: Identification of Needs |
| Identify the need for any contractual modification, presenting the technical and economic justification. If initiated by the grantor, proceed to Activity 2; otherwise, proceed to Activity 4. |
| Activity 2: Evaluation of Contract Addendum Proposals |
| The report should assess the competitive circumstances, assign risks and roles, update the shared data environment, and include a financial balance and a BIM implementation strategy. Proceed to Activity 3. |
| Activity 3: Contract Evaluation |
| The report issued by the regulatory body regarding the contract configuration will be considered. If there is approval from the regulatory body, proceed to Activity 6. |
| Activity 4: Receipt of the Contract Modification Request |
| Receive the proposal from the concessionaire. Proceed to Activity 5. |
| Activity 5: Publication of the Addendum Proposal |
| The proposed modification will be published on the institutional portal, and the involved parties will be invited for a joint evaluation. Proceed to Activity 6. |
| Activity 6: Joint Evaluation |
| Notification to the grantor, public entities, and the concessionaire participating in the joint evaluation. Proceed to Activity 7. |
| Activity 7: Joint Evaluation Meetings |
| Execute the schedule of joint evaluation meetings and sign an attendance list. Proceed to Activity 8. |
| Activity 8: Completion of Joint Evaluation Closure |
| The closure of the joint evaluation will be communicated, and a notification report will be prepared for the interested parties, marking the end of the process. |
| PROCEDURE SHEET | |
|---|---|
| NAME | Contract Evaluation. |
| RESPONSIBLE | General Directorate of Transport Programs and Projects. |
| OBJECTIVE | To prevent the interruption of services, resolve disagreements that arise within the framework of contract execution and contract management. |
| SCOPE | To facilitate direct negotiations in the event of a dispute until the signing of the direct negotiation closure agreement, as well as manage notifications regarding the initiation of the arbitration process. |
| LEGAL BASIS | Legislative Decree No. 1362 “Regulating the Promotion of Private Investment through Public-Private Partnerships and Asset Projects”. Supreme Decree No. 240-2018-EF “Approving the Regulation of Legislative Decree No. 1362, Decree Regulating the Promotion of Private Investment through Public-Private Partnerships and Asset Projects”. PPP contracts signed by the MTC. |
| DEFINITIONS ABBREVIATIONS ACRONYMS | DGPPT—General Directorate of Transport Programs and Projects (Dirección General de Programas y Proyectos de Transportes). DINPTRA—Directorate of Private Investment in Transport (Dirección de Inversión Privada en Transportes). PP—Public Prosecutor’s Office (Procuraduría Publica). NEC—New Engineering Contract. |
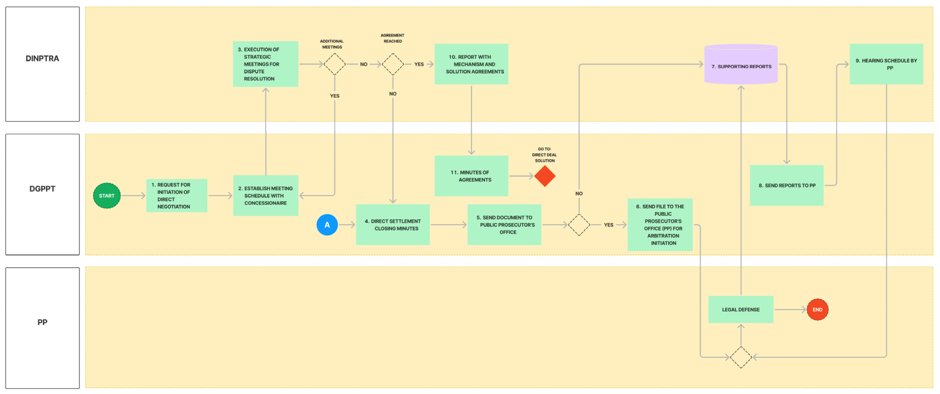
| Activity 1: Request for Initiation of Direct Negotiation |
| The request for the initiation of direct negotiation in the event of a dispute is received, and a schedule of meetings is proposed. Proceed to Activity 3. |
| Activity 2: Establish Meeting Schedule with the Concessionaire |
| The meeting schedule for the initiation of direct negotiation is prepared. Proceed to Activity 3. |
| Activity 3: Execution of Strategic Meetings for Dispute Resolution |
| Meetings are held according to the established schedule for resolving the dispute. If more than one meeting is required, return to Activity 2. If no more meetings are required and no agreement is reached, proceed to Activity 6. If an agreement is reached, proceed to Activity 10. |
| Activity 4: Direct Negotiation Closure Agreement |
| The direct negotiation closure agreement is signed, and the document is delivered to the Legal Office of the Ministry of Transport and Communications. |
| Activity 5: Send Document to the Public Prosecutor’s Office |
| If the grantor initiates arbitration, proceed to Activity 6. If the concessionaire initiates arbitration, proceed to Activity 7. |
| Activity 6: Send File to the Public Prosecutor’s Office for Initiation of Arbitration |
| The file requesting the initiation of arbitration is sent to the Public Prosecutor’s Office of the Ministry of Transport and Communications. |
| Activity 7: Supporting Reports |
| The technical, financial, and legal reports are prepared. |
| Activity 8: Send Reports to the Public Prosecutor’s Office |
| The corresponding report is issued to the Public Prosecutor’s Office of the Ministry of Transport and Communications. |
| Activity 9: Schedule of Hearings by the Public Prosecutor’s Office |
| Attend the hearings scheduled by the Public Prosecutor’s Office of the Ministry of Transport and Communications. |
| Activity 10: Report on Mechanism and Resolution Agreements |
| Evaluate and prepare a report with concrete agreements for dispute resolution, determining the resolution mechanism through direct negotiation. |
| Activity 11: Agreement Document |
| Sign the agreement document. |
| Activity 12: Execution of Agreements |
| The agreements signed between the grantor and the concessionaire are executed. |
| Activity 13: Direct Negotiation Closure Agreement and Notification to the Regulator |
| After signing the direct negotiation agreement, the regulator must be informed of the end of the direct negotiation. |
| Activity 14: Establish Dispute Board—Designation Document |
| Propose the members of the dispute board and prepare the designation document for the members. |
| Activity 15: Designation of Dispute Board Members |
| The designation document for the members of the dispute board is signed. |
| Activity 16: Decision of the Dispute Board |
| If the formation of the dispute board is accepted, proceed to Activity 17. If not, return to Activity 4. |
| Activity 17: Execute Dispute Resolution |
| Execute the dispute resolution. |
| Activity 18: End of Direct Negotiation, Notify the Regulator |
| Notify the regulator of the end of the direct negotiation. |
| PROCEDURE SHEET | |
|---|---|
| NAME | Contract Evaluation. |
| RESPONSIBLE | General Directorate of Transport Programs and Projects. |
| OBJECTIVE | Periodic monitoring to ensure the correct execution of the work. |
| SCOPE | From the receipt of the execution program to the completion of the work. |
| LEGAL BASIS | Legislative Decree No. 1362 “Regulating the Promotion of Private Investment through Public-Private Partnerships and Asset Projects”. Supreme Decree No. 240-2018-EF “Approving the Regulation of Legislative Decree No. 1362, Decree Regulating the Promotion of Private Investment through Public-Private Partnerships and Asset Projects”. PPP contracts signed by the MTC. |
| DEFINITIONS ABBREVIATIONS ACRONYMS | DGPPT—General Directorate of Transport Programs and Projects (Dirección General de Programas y Proyectos de Transportes). DINPTRA—Directorate of Private Investment in Transport (Dirección de Inversión Privada en Transportes). DGISTR—Directorate of Infrastructure and Transport Services Management (Dirección de Inversión Privada en transportes). DGAM—General Directorate of Environmental Affairs (Dirección General de Asuntos Ambientales). PEO—Work Execution Program (Programa de Ejecución de Obra). MTC—Ministry of Transport and Communications. NEC—New Engineering Contract Grantor—Ministry of Transport and Communications. APP—Public–Private Partnership (Asociación Publico Privada). |
| Activity 1: Receipt of the Work Execution Schedule |
| Receive the work execution schedule from the concessionaire. If the MTC approves the schedule, proceed to Activity 3; otherwise, proceed to Activity 4. |
| Activity 2: Receipt of the Schedule Approved by the Regulator |
| The regulator receives the approved schedule. If a progress report on the work execution is received from the regulator, proceed to Activity 7. If no progress report is received from the regulator, and no inspection is required, proceed to Activity 6; otherwise, proceed to Activity 7. |
| Activity 3: Evaluation of the Schedule |
| If there are observations in the work execution schedule, proceed to Activity 4; otherwise, proceed to Activity 5. |
| Activity 4: Send Observations |
| Send the respective observations on the schedule to the concessionaire. |
| Activity 5: Approve Schedule |
| Approval of the work execution schedule. Proceed to Activity 7. |
| Activity 6: Send Approved Schedule to the Concessionaire |
| Receive the work commencement report. Proceed to Activity 7. |
| Activity 7: Commencement of Works |
| Coordinate the inspection of the work. |
| Activity 8: Work Commencement Record |
| Conduct the work inspection. If opinions from other departments are required, proceed to Activity 9; if no opinions from other departments are required, proceed to Activity 4. If no relevant information is found as a result of the inspection, the process ends. |
| Activity 9: Conduct Inspection |
| Obtain opinions from relevant departments, such as DGAC, DGAM, DGISTR, etc. |
| Activity 10: Inspection Report |
| Receive the report with opinions on the information found as a result of the work inspection. |
| Activity 11: Directors’ Opinion |
| Evaluate the information found during the inspection. |
| Activity 12: Receipt of Opinion on the Information Found |
| Issue an opinion on the information found. |
| Activity 13: Evaluation of the Opinion Request |
| Issue an opinion on the information found. |
| Activity 14: Issue Opinion on the Information Found |
| Include the opinions of the participating departments. |
| Activity 15: Receive Opinion on the Information Found |
| Communicate with the interested parties, concessionaire, and regulator. |
| Activity 16: Report on the Information Found |
| The report includes the opinions of the participating departments. |
| Activity 17: Send Documents to the Concessionaire |
| Send the supporting report to the concessionaire. |
| Attributes | Minimum Characteristics |
|---|---|
| Education | Completed professional study and/or master’s degree in the area. |
| Experience | Four years in the public and/or private management sector. |
| Totally Disagree | Disagree | Neither Agree Nor Disagree | Agree | Totally Agree |
|---|---|---|---|---|
| 1 | 2 | 3 | 4 | 5 |
| 0% | 25% | 50% | 75% | 100% |
| Position | Experience | |
|---|---|---|
| Specialist 1 | Head of road maintenance | 9 years |
| Specialist 2 | Technical specialist | 4 years |
| Specialist 3 | Lawyer—Arbitration matters | 7 years |
| Specialist 4 | BIM Coordinator | 6 years |
| Specialist 5 | Lawyer—Arbitration matters | 14 years |
| Specialist 6 | Project coordinator and administrator | 12 years |
| Specialist 7 | Road project manager | 10 years |
| Specialist 8 | Contract management in public investment projects | 16 years |
Disclaimer/Publisher’s Note: The statements, opinions and data contained in all publications are solely those of the individual author(s) and contributor(s) and not of MDPI and/or the editor(s). MDPI and/or the editor(s) disclaim responsibility for any injury to people or property resulting from any ideas, methods, instructions or products referred to in the content. |
© 2024 by the authors. Licensee MDPI, Basel, Switzerland. This article is an open access article distributed under the terms and conditions of the Creative Commons Attribution (CC BY) license (https://creativecommons.org/licenses/by/4.0/).
Share and Cite
Montoya Villanueva, F.R.; Brioso, X. Management Model Using Standardized Contracts and BIM Tools for the Optimization of PPP Projects in Peru. Buildings 2024, 14, 3210. https://doi.org/10.3390/buildings14103210
Montoya Villanueva FR, Brioso X. Management Model Using Standardized Contracts and BIM Tools for the Optimization of PPP Projects in Peru. Buildings. 2024; 14(10):3210. https://doi.org/10.3390/buildings14103210
Chicago/Turabian StyleMontoya Villanueva, Filiberto Rody, and Xavier Brioso. 2024. "Management Model Using Standardized Contracts and BIM Tools for the Optimization of PPP Projects in Peru" Buildings 14, no. 10: 3210. https://doi.org/10.3390/buildings14103210
APA StyleMontoya Villanueva, F. R., & Brioso, X. (2024). Management Model Using Standardized Contracts and BIM Tools for the Optimization of PPP Projects in Peru. Buildings, 14(10), 3210. https://doi.org/10.3390/buildings14103210

