Research on Fatigue Performance of Shape-Memory Alloy Bars under Low Cyclic Loading
Abstract
:1. Introduction
2. Materials and Methods
2.1. Specimen Design and Experimental Materials
2.2. Experimental Equipment
2.3. Low-Cycle Fatigue Test Scheme
3. Static Tensile Test
4. Analysis of Low-Cycle Fatigue Test Results
4.1. Influence of Strain Amplitude on Superelasticity and Energy Consumption of SMA Bar
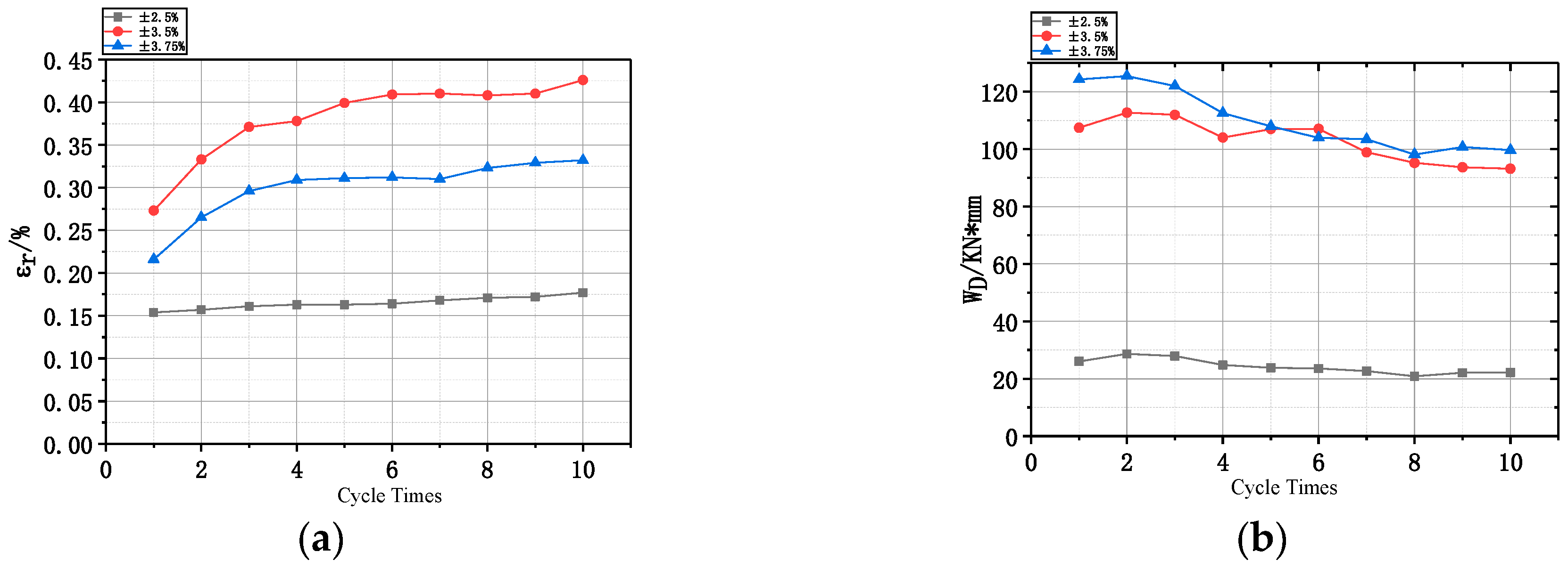
4.2. Influence of Cyclic Loading Times on the Superelastic and Energy Dissipation Properties of SMA Bars
4.3. Influence of Heat Treatment Parameters on Superelasticity and Energy Consumption of SMA Bar
5. FEA
6. Conclusions
- (1).
- With the increase of strain amplitude, the energy dissipation performance of SMA bars shows an overall upward trend, and the residual strain is relatively small at the strain amplitude of 3.5% and 3.75%.
- (2).
- In the test, with the increase of loading times, the peak compressive stress of SMA bars gradually tends to be stable after obvious degradation, the energy consumption of a single cycle decreases and the residual strain increases.
- (3).
- The heat treatment parameters affect the energy dissipation and residual strain of shape-memory alloys. Larger energy dissipation and smaller residual strain of the SMA bar are obtained at 400 °C for 15 min.
Author Contributions
Funding
Data Availability Statement
Conflicts of Interest
References
- Graesser, E.J.; Cozzarelli, F.A. Shape-Memory Alloys as New Materials for Aseismic Isolation. J. Eng. Mech. 1991, 117, 2590–2608. [Google Scholar] [CrossRef]
- Piedboeuf, M.C.; Gauvin, R.; Thomas, M. Damping behaviour of shape memory alloys: Strain amplitude, frequency and temperature effects. J. Sound. Vib. 1998, 214, 885–901. [Google Scholar] [CrossRef]
- Dolce, M.; Cardone, D. Mechanical behaviour of shape memory alloys for seismic applications 2. Austenite NiTi wires subjected to tension. Int. J. Mech. Sci. 2001, 43, 2657–2677. [Google Scholar] [CrossRef]
- Gong, J.; Tobushi, H. Superelastic deformation behavior of TiNi shape memory alloy subjected to various cyclic loading. J. Funct. Mater. 2002, 33, 391–393+397. [Google Scholar]
- Gong, J.; Tobushi, H.K.; Takada, K.; Okumura, K. Analysis and simulation on cyclic superelastical deformation behavior of TiNi shape memory alloy subjected to loading and unloading. J. Aeronaut. Mater. 2002, 22, 6–12. [Google Scholar]
- Sadiq, H.; Wong, M.B.; Al-Mahaidi, R.; Zhao, X.L. The effects of heat treatment on the recovery stresses of shape memory alloys. SMArt Mater. Struct. 2010, 19, 035021. [Google Scholar] [CrossRef]
- Tamai, H.; Kitagawa, Y. Pseudoelastic behavior of shape memory alloy wire and its application to seismic resistance member for building. Comp. Mater. Sci. 2002, 25, 218–227. [Google Scholar] [CrossRef]
- Zuo, X.; Li, A.; Ni, L.; Chen, Q. An Experimental Study On The Mechanical Behavior Of Superelastic Niti Shape Memory alloy Wires. J. China Civ. Eng. 2004, 37, 10–16. [Google Scholar]
- Qian, H.; Li, J.; Li, H.; Chen, H. Mechanical behavior tests of NiTi wires with different diameters for structural vibration control. J. Vib. Shock. 2013, 32, 89–95. [Google Scholar]
- Li, G.; Cui, D.; Hong, S. Experimental Investigation on Mechanical Properties of New Form Super-elastic Shape Memory AlloyWires. J. Dalian Univ. 2008, 29, 129–133. [Google Scholar]
- Yan, S.; Wang, Q.; Wang, W. Experimental Research on Mechanical Performance for Pseudo-Elasticity of Shape Memory Alloy. J. Shenyang Jianzhu Univ. (Nat. Sci.) 2010, 26, 458–463. [Google Scholar]
- Chen, W.W.; Wu, Q.P.; Kang, J.H.; Winfree, N.A. Compressive superelastic behavior of a NiTi shape memory alloy at strain rates of 0.001-750 s-1. Int. J. Solids Struct. 2001, 38, 8989–8998. [Google Scholar] [CrossRef]
- Dolce, M.; Cardone, D. Mechanical behaviour of shape memory alloys for seismic applications 1. Martensite and austenite NiTi bars subjected to torsion. Int. J. Mech. Sci. 2001, 43, 2631–2656. [Google Scholar] [CrossRef]
- Desroches, R.; Mccormick, J.; Liu, S.C. Properties of large-diameter shape memory alloys under cyclical loading. Proc. Spie. 2003, 5057, 187–196. [Google Scholar]
- Wang, W.; Fang, C.; Liu, J. Large size superelastic SMA bars: Heat treatment strategy, mechanical property and seismic application. Smart Mater. Struct. 2016, 25, 075001. [Google Scholar] [CrossRef]
- Zheng, B.-Y.; Shang, Z.-J.; Wang, Z.-M. Effects of Loading Rates on the Mechanical Behavior of Superelastic TiNi Shape Memory Alloy Bars. Mech. Sci. Technol. Aerosp. Eng. 2008, 27, 1236–1238+1242. [Google Scholar]
- Ren, W.; Wang, L.; Jia, J.; Jia, R. Experimental study on mechanical behavior of superelastic shape memory alloy bar. J. Funct. Mater. 2013, 44, 258–261. [Google Scholar]
- Dong, J. Experimental Research on the Self-centering Device Based on Large Diameter SMA. Struct. Eng. 2018, 34, 101–108. [Google Scholar]
- Kang, L.; Qian, H.; Guo, Y.; Li, Z. Experimental investigation on mechanical properties of large size shape memory alloy bars underdifferent heat treatments. J. Funct. Mater. 2021, 52, 1185–1191. [Google Scholar]
- Wang, W.; Shao, H. Experimental Investigation on Mechanical Properties of Shape Memory Alloy Bars in Different Sizes. Struct. Eng. 2014, 30, 168–174. [Google Scholar]
- Zhuang, P.; Xue, S.; Wei, J.; Liu, Y. Research on Mechanical Performance of Superelastic NiTi Shape Memory Alloy Bars. J. Archit. Civ. Eng. 2015, 32, 96–103. [Google Scholar]
- Tian, L.M.; Li, M.H.; Li, L.; Li, D.Y.; Bai, C. Novel joint for improving the collapse resistance of steel frame structures in column-loss scenarios. Thin-Walled Struct. 2023, 182, 110219. [Google Scholar] [CrossRef]
- Tian, L.M.; Wei, J.P.; Huang, Q.X.; Woody, J. Collapse-Resistant Performance of Long-Span Single-Layer Spatial Grid Structures Subjected to Equivalent Sudden Joint Loads. J. Struct. Eng. 2021, 147, 04020309. [Google Scholar] [CrossRef]













| Ti | Ni | Co | Cu | Cr | Fe | Nb | C | H | O | N |
|---|---|---|---|---|---|---|---|---|---|---|
| Remaining | 55.90 | 0.005 | 0.005 | 0.005 | 0.012 | 0.005 | 0.032 | 0.001 | 0.039 | 0.001 |
| Specimen Number | Diameter (mm) | Heat Treatment Temperature (°C) | Heat Treatment Time (min) | Strain Amplitude (%) | Load Rate (Hz) |
|---|---|---|---|---|---|
| 1 | 14 | 350 | 30 | ±2.5 | 0.01 |
| 2 | 14 | 350 | 30 | ±3.5 | 0.01 |
| 3 | 14 | 350 | 30 | ±3.75 | 0.01 |
| 4 | 14 | 400 | 15 | ±2.5 | 0.01 |
| 5 | 14 | 400 | 30 | ±2.5 | 0.01 |
| Items | Value |
|---|---|
| Yield strength (fy) | 432.48 MPa |
| Yield strain (εy) | 3.75% |
| Elastic modulus (Es) | 29,454 MPa |
| Strain of the intensive start phase (εsh) | 4.24% |
| Elastic modulus of the intensive start phase (Esh) | 3292 MPa |
| Peak stress (fu) | 682.68 MPa |
| Strain corresponding to the peak stress (εu) | 14.52% |
| Specimen Type | Type of Parameter | Single-Week Energy Consumption (kN·mm) | Tensile Stress Peak (MPa) | Compressive Stress Peak (MPa) |
|---|---|---|---|---|
| Strain Amplitude of ±3.5% | Experiment | 107.42 | 507.1 | 738.1 |
| Simulation | 56.29 | 505.2 | 752.7 | |
| Error | 47% | 0.37% | 1.98% | |
| Strain Amplitude of ±3.75% | Experiment | 124.27 | 491.1 | 743.2 |
| Simulation | 76.3 | 500.7 | 752.4 | |
| Error | 38.60% | 1.95% | 1.23% |
Disclaimer/Publisher’s Note: The statements, opinions and data contained in all publications are solely those of the individual author(s) and contributor(s) and not of MDPI and/or the editor(s). MDPI and/or the editor(s) disclaim responsibility for any injury to people or property resulting from any ideas, methods, instructions or products referred to in the content. |
© 2023 by the authors. Licensee MDPI, Basel, Switzerland. This article is an open access article distributed under the terms and conditions of the Creative Commons Attribution (CC BY) license (https://creativecommons.org/licenses/by/4.0/).
Share and Cite
Li, L.; Zhao, X.; Cheng, J. Research on Fatigue Performance of Shape-Memory Alloy Bars under Low Cyclic Loading. Buildings 2023, 13, 1553. https://doi.org/10.3390/buildings13061553
Li L, Zhao X, Cheng J. Research on Fatigue Performance of Shape-Memory Alloy Bars under Low Cyclic Loading. Buildings. 2023; 13(6):1553. https://doi.org/10.3390/buildings13061553
Chicago/Turabian StyleLi, Lei, Xianxian Zhao, and Junwei Cheng. 2023. "Research on Fatigue Performance of Shape-Memory Alloy Bars under Low Cyclic Loading" Buildings 13, no. 6: 1553. https://doi.org/10.3390/buildings13061553
APA StyleLi, L., Zhao, X., & Cheng, J. (2023). Research on Fatigue Performance of Shape-Memory Alloy Bars under Low Cyclic Loading. Buildings, 13(6), 1553. https://doi.org/10.3390/buildings13061553
