Incentives for Promoting Safety in the Chinese Construction Industry
Abstract
1. Introduction
2. Literature Review
2.1. Supervision of Construction Safety
2.2. Incentives for Construction Safety
3. Model
3.1. Model Description
3.2. Incentive-Based Model of Safety Management
4. Discussions of Model Analysis Results
4.1. Design of Incentives Offered by the Government
4.2. Incentives for the Owner
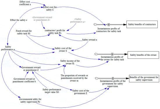
5. System Dynamics Simulation
5.1. Model
5.2. Analysis of Results
6. Conclusions and Suggestions
- (1)
- When the contractor invests more effort to ensure safety, their benefits are higher. If the expected benefit is not achieved, the contractor becomes lax regarding safety and invests less effort in it. The government’s safety-related incentives increase the expected benefits for the contractors.
- (2)
- The government motivates the management of safety during construction through rewards and punishments, and owners motivate contractors to ensure safety through appropriate remuneration.
- (3)
- When the government increases its safety-related incentives, this prompts contractors to invest more effort and the owners to invest more human, financial, and material resources for safety supervision. This, in turn, reduces the income of contractors and owners in the short term but increases their benefits in the long run.
- (1)
- It is important for the government to establish a system of accountability and strengthen rewards and punishments to ensure safety during construction. The government can improve the bidding mechanism for construction, introduce a safety credit rating for contractors, determine the maximum safety standards that the contractors can achieve, estimate the performance of construction companies in terms of ensuring safety, and formulate a feasible and efficient coefficient of reward or punishment.
- (2)
- The government should adjust the tax rate according to the management of safety by contractors to encourage them to improve their performance. In this way, contractors can improve safety during construction while maximizing their own benefits.
- (3)
- The government should formulate a policy of subsidies for construction safety to incentivize contractors with good safety-related performance to reduce accidents.
- (4)
- The contractor’s safety-related performance is linked to their economic interests, which can reduce the insurance rate for contractors with good safety production, thereby reducing the investment cost of enterprises and effectively encouraging contractors to improve their safety management level and safety performance.
- (5)
- The government can reward the owners according to whether the safety production of the construction project is good under the supervision of the owners, so as to encourage the owners to actively strengthen the safety supervision of the contractors, implement the safety supervision responsibilities, and improve the safety performance.
- (1)
- The owners of construction companies should use the qualifications of different contractors and their past safety-related performance to ensure that they choose competent professionals.
- (2)
- The management of safety during construction runs through the entire project, which spans a long period, and contractors are often reluctant to take the relevant measures out of a preference for the pursuit of immediate benefits. It can increase the net benefits of contractors by taking safety measures and promoting and helping contractors control the occurrence of safety accidents by establishing a self-restraining management mechanism so as to realize the self-regulation of contractors’ safety control behaviors.
7. Limitations and Future Research
Author Contributions
Funding
Data Availability Statement
Acknowledgments
Conflicts of Interest
References
- Zhou, X.-H.; Shen, S.-L.; Xu, Y.-S.; Zhou, A.-N. Analysis of Production Safety in the Construction Industry of China in 2018. Sustainability 2019, 11, 4537. [Google Scholar] [CrossRef]
- Gao, Y.; Fan, Y.; Wang, J.; Duan, Z. Evaluation of governmental safety regulatory functions in preventing major accidents in China. Saf. Sci. 2019, 120, 299–311. [Google Scholar] [CrossRef]
- Li, Y.; Kang, T.G. Study on Building Safety Economic Incentive Mechanism. Appl. Mech. Mater. 2013, 368, 1913–1916. [Google Scholar] [CrossRef]
- Meng, Q.; Liu, Y.; Li, Z.; Wu, C. Dynamic reward and penalty strategies of green building construction incentive: An evolutionary game theory-based analysis. Environ. Sci. Pollut. Res. 2021, 28, 44902–44915. [Google Scholar] [CrossRef] [PubMed]
- Liu, J.; Wang, X.; Liu, T. Behavior Choice Mechanisms and Tax Incentive Mechanisms in the Game of Construction Safety. Buildings 2022, 12, 1078. [Google Scholar] [CrossRef]
- Guo, B.H.; Goh, Y.M.; Wong, K.L.X. A system dynamics view of a behavior-based safety program in the construction industry. Saf. Sci. 2018, 104, 202–215. [Google Scholar] [CrossRef]
- Shin, M.; Lee, H.-S.; Park, M.; Moon, M.; Han, S. A system dynamics approach for modeling construction workers’ safety attitudes and behaviors. Accid. Anal. Prev. 2014, 68, 95–105. [Google Scholar] [CrossRef]
- Kim, N.K.; Rahim, N.F.A.; Iranmanesh, M.; Foroughi, B. The role of the safety climate in the successful implementation of safety management systems. Saf. Sci. 2019, 118, 48–56. [Google Scholar] [CrossRef]
- Kerkhove, L.; Vanhoucke, M. Incentive contract design for projects: The owner’s perspective. Omega 2016, 62, 93–114. [Google Scholar] [CrossRef]
- Suprapto, M.; Bakker, H.L.M.; Mooi, H.G.; Hertogh, M.J.C.M. How do contract types and incentives matter to project performance? Int. J. Proj. Manag. 2016, 34, 1071–1087. [Google Scholar] [CrossRef]
- Yan, L.; Guo, L.; Ning, Y. Understanding Construction Contractors’ Intention to Undertake Consummate Performance Behaviors in Construction Projects. Adv. Civ. Eng. 2020, 2020, 3935843. [Google Scholar] [CrossRef]
- Ning, X.; Qiu, Y.; Wu, C.; Jia, K. Developing a Decision-Making Model for Construction Safety Behavior Supervision: An Evolutionary Game Theory-Based Analysis. Front. Psychol. 2022, 13, 861828. [Google Scholar] [CrossRef]
- Bu, X. The Operation and Feedback Mechanism of Building Construction Safety Supervision Management Mode. In Proceedings of the 2016 International Conference on Economy, Management and Education Technology, Chongqing, China, 28–29 May 2016; Atlantis Press: Amsterdam, The Netherlands, 2016; pp. 76–81. [Google Scholar] [CrossRef]
- Laffont, J.-J.; Martimort, D. The Theory of Incentives. In The Theory of Incentives; Princeton University Press: Princeton, NJ, USA, 2002. [Google Scholar] [CrossRef]
- Huang, X.; Hinze, J. Owner’s role in construction safety. J. Constr. Eng. Manag. 2006, 132, 164–173. [Google Scholar] [CrossRef]
- Cheng, G.Y.; Weng, Y.F.; Cheng, Y. The Strategic Planning and System Analysis of Safety Supervision. Appl. Mech. Mater. 2013, 401, 2280–2284. [Google Scholar] [CrossRef]
- Pesek, A.E.; Smithwick, J.B.; Saseendran, A.; Sullivan, K.T. Information Asymmetry on Heavy Civil Projects: Deficiency Identification by Contractors and Owners. J. Manag. Eng. 2019, 35, 694. [Google Scholar] [CrossRef]
- Park, J.; Park, S.; Oh, T. The development of a web-based construction safety management information system to improve risk assessment. KSCE J. Civ. Eng. 2014, 19, 528–537. [Google Scholar] [CrossRef]
- Pi, Z.; Gao, X.; Chen, L.; Liu, J. The New Path to Improve Construction Safety Performance in China: An Evolutionary Game Theoretic Approach. Int. J. Environ. Res. Public Health 2019, 16, 2443. [Google Scholar] [CrossRef]
- Zhang, Y.; Yi, X.; Li, S.; Qiu, H. Evolutionary game of government safety supervision for prefabricated building construction using system dynamics. Eng. Constr. Arch. Manag. 2022. ahead-of-print. [Google Scholar] [CrossRef]
- Zhang, L.; Chen, H.; Li, H.; Wu, X.; Skibniewski, M.J. Perceiving interactions and dynamics of safety leadership in construction projects. Saf. Sci. 2018, 106, 66–78. [Google Scholar] [CrossRef]
- Lafuente, E.; Abad, J. Analysis of the relationship between the adoption of the OHSAS 18001 and business performance in different organizational contexts. Saf. Sci. 2018, 103, 12–22. [Google Scholar] [CrossRef]
- Mohammadi, A.; Tavakolan, M.; Khosravi, Y. Factors influencing safety performance on construction projects: A review. Saf. Sci. 2018, 109, 382–397. [Google Scholar] [CrossRef]
- Griffin, M.A.; Hu, X. How leaders differentially motivate safety compliance and safety participation: The role of monitoring, inspiring, and learning. Saf. Sci. 2013, 60, 196–202. [Google Scholar] [CrossRef]
- Sparer, E.H.; Dennerlein, J.T. Determining safety inspection thresholds for employee incentives programs on construction sites. Saf. Sci. 2013, 51, 77–84. [Google Scholar] [CrossRef] [PubMed]
- Xia, N.; Tang, Y.; Li, D.; Pan, A. Safety Behavior among Construction Workers: Influences of Personality and Leadership. J. Constr. Eng. Manag. 2021, 147, 04021019. [Google Scholar] [CrossRef]
- Ji, L.; Liu, W.; Zhang, Y. Research on the Tournament Incentive Mechanism of the Safety Behavior for Construction Workers: Considering Multiple Heterogeneity. Front. Psychol. 2021, 12, 796295. [Google Scholar] [CrossRef] [PubMed]
- Karakhan, A.; Gambatese, J. Hazards and Risk in Construction and the Impact of Incentives and Rewards on Safety Outcomes. Pract. Period. Struct. Des. Constr. 2018, 23, 359. [Google Scholar] [CrossRef]
- Chughtai, A.A. Creating safer workplaces: The role of ethical leadership. Saf. Sci. 2015, 73, 92–98. [Google Scholar] [CrossRef]
- Liang, F.S. Research on incentive mechanisms of building construction safety management. In Proceedings of the CRIOCM 2006 International Symposium on “Advancement of Construction Management and Real Estate, Beijing, China, 3–5 November 2006; Volume 1, pp. 259–265. [Google Scholar]
- Wu, G.; Zuo, J.; Zhao, X. Incentive Model Based on Cooperative Relationship in Sustainable Construction Projects. Sustainability 2017, 9, 1191. [Google Scholar] [CrossRef]
- Guo, S.; Zhang, P.; Yang, J. System dynamics model based on evolutionary game theory for quality supervision among construction stakeholders. J. Civ. Eng. Manag. 2018, 24, 318–330. [Google Scholar] [CrossRef]
- Feng, J.; Wang, Y.; Zhang, K. Evaluation of the Quality Supervision System for Construction Projects in China Considering the Quality Behavior Risk Transmission. Symmetry 2020, 12, 1660. [Google Scholar] [CrossRef]
- Alarcón, L.F.; Acuña, D.; Diethelm, S.; Pellicer, E. Strategies for improving safety performance in construction firms. Accid. Anal. Prev. 2016, 94, 107–118. [Google Scholar] [CrossRef]
- Liu, J.; Wang, X.; Nie, X.; Lu, R. Incentive Mechanism of Construction Safety from the Perspective of Mutual Benefit. Buildings 2022, 12, 536. [Google Scholar] [CrossRef]
- Hasan, A.; Jha, K.N. Safety incentive and penalty provisions in Indian construction projects and their impact on safety performance. Int. J. Inj. Control. Saf. Promot. 2013, 20, 3–12. [Google Scholar] [CrossRef]
- Chen, S.; Hu, Z.G.; Liu, Q.; Guo, J. Incentive mechanism design for safety management of hydropower construction. J. Syst. Eng. 2012, 4, 474–480. [Google Scholar]
- Meng, X.; Gallagher, B. The impact of incentive mechanisms on project performance. Int. J. Proj. Manag. 2012, 30, 352–362. [Google Scholar] [CrossRef]
- Rose, T.; Manley, K. Motivation toward financial incentive goals on construction projects. J. Bus. Res. 2011, 64, 765–773. [Google Scholar] [CrossRef]
- Chen, Y.; Chen, H. The Collective Strategies of Key Stakeholders in Sponge City Construction: A Tripartite Game Analysis of Governments, Developers, and Consumers. Water 2020, 12, 1087. [Google Scholar] [CrossRef]
- Kang, L.; Wu, C. Evaluating the safety performance of china’s provincial construction industries from 2009 to 2017. J. Civ. Eng. Manag. 2020, 26, 435–446. [Google Scholar] [CrossRef]
- Feng, Y. Effect of safety investments on safety performance of building projects. Saf. Sci. 2013, 59, 28–45. [Google Scholar] [CrossRef]
- Feng, Y.; Teo, E.A.L.; Ling, F.Y.Y.; Low, S.P. Exploring the interactive effects of safety investments, safety culture and project hazard on safety performance: An empirical analysis. Int. J. Proj. Manag. 2014, 32, 932–943. [Google Scholar] [CrossRef]
- Wu, D.D.; Kefan, X.; Hua, L.; Shi, Z.; Olson, D.L. Modeling technological innovation risks of an entrepreneurial team using system dynamics: An agent-based perspective. Technol. Forecast. Soc. Chang. 2010, 77, 857–869. [Google Scholar] [CrossRef]








| Parameters | Implication | Value |
|---|---|---|
| Safety reward | 4 | |
| Fixed reward for safety task | 2000 | |
| Effort invested for safety | RAMP (100, 0, 10,000) | |
| Target value of safety-related performance | 2000 | |
| Coefficient of the cost of effort | 0.001 | |
| Government’s coefficient of reward or punishment | 4 | |
| Ratio of reward or punishment | 2 |
Disclaimer/Publisher’s Note: The statements, opinions and data contained in all publications are solely those of the individual author(s) and contributor(s) and not of MDPI and/or the editor(s). MDPI and/or the editor(s) disclaim responsibility for any injury to people or property resulting from any ideas, methods, instructions or products referred to in the content. |
© 2023 by the authors. Licensee MDPI, Basel, Switzerland. This article is an open access article distributed under the terms and conditions of the Creative Commons Attribution (CC BY) license (https://creativecommons.org/licenses/by/4.0/).
Share and Cite
Feng, Q.; Wang, K.; Feng, Y.; Shi, X.; Rao, Y.; Wei, J. Incentives for Promoting Safety in the Chinese Construction Industry. Buildings 2023, 13, 1446. https://doi.org/10.3390/buildings13061446
Feng Q, Wang K, Feng Y, Shi X, Rao Y, Wei J. Incentives for Promoting Safety in the Chinese Construction Industry. Buildings. 2023; 13(6):1446. https://doi.org/10.3390/buildings13061446
Chicago/Turabian StyleFeng, Qun, Kun Wang, Yulong Feng, Xuejun Shi, Yilin Rao, and Jia Wei. 2023. "Incentives for Promoting Safety in the Chinese Construction Industry" Buildings 13, no. 6: 1446. https://doi.org/10.3390/buildings13061446
APA StyleFeng, Q., Wang, K., Feng, Y., Shi, X., Rao, Y., & Wei, J. (2023). Incentives for Promoting Safety in the Chinese Construction Industry. Buildings, 13(6), 1446. https://doi.org/10.3390/buildings13061446

