BIM-Based Automated Code Compliance Checking System in Malaysian Fire Safety Regulations: A User-Friendly Approach
Abstract
1. Introduction
2. Literature Review
2.1. Existing Applications
2.2. Logic-Based Approach
2.3. Natural Language Processing (NLP) Technique
2.4. Visual Programming Language (VPL) Technique
2.5. Ontological Approach Based on Semantic Web Technologies
2.6. The Way Forward
- To cater for the involvement of AEC and regulatory experts in interpreting and maintaining the rules.
- To provide an independent database management system for rule maintenance.
- To provide accessibility for users to modify existing rules and create new rules.
- To prioritise users in employing the system.
3. Methods
- To structure the representation of rules and BIM properties for an automated code compliance checking system through a user-friendly approach.
- To develop and validate a prototype of a BIM-based Automated System for Malaysian Code Compliance Checking (BIMSMACC).
4. Case Study (Implementation and Validation)
4.1. Interpretation of Fire Safety Clauses
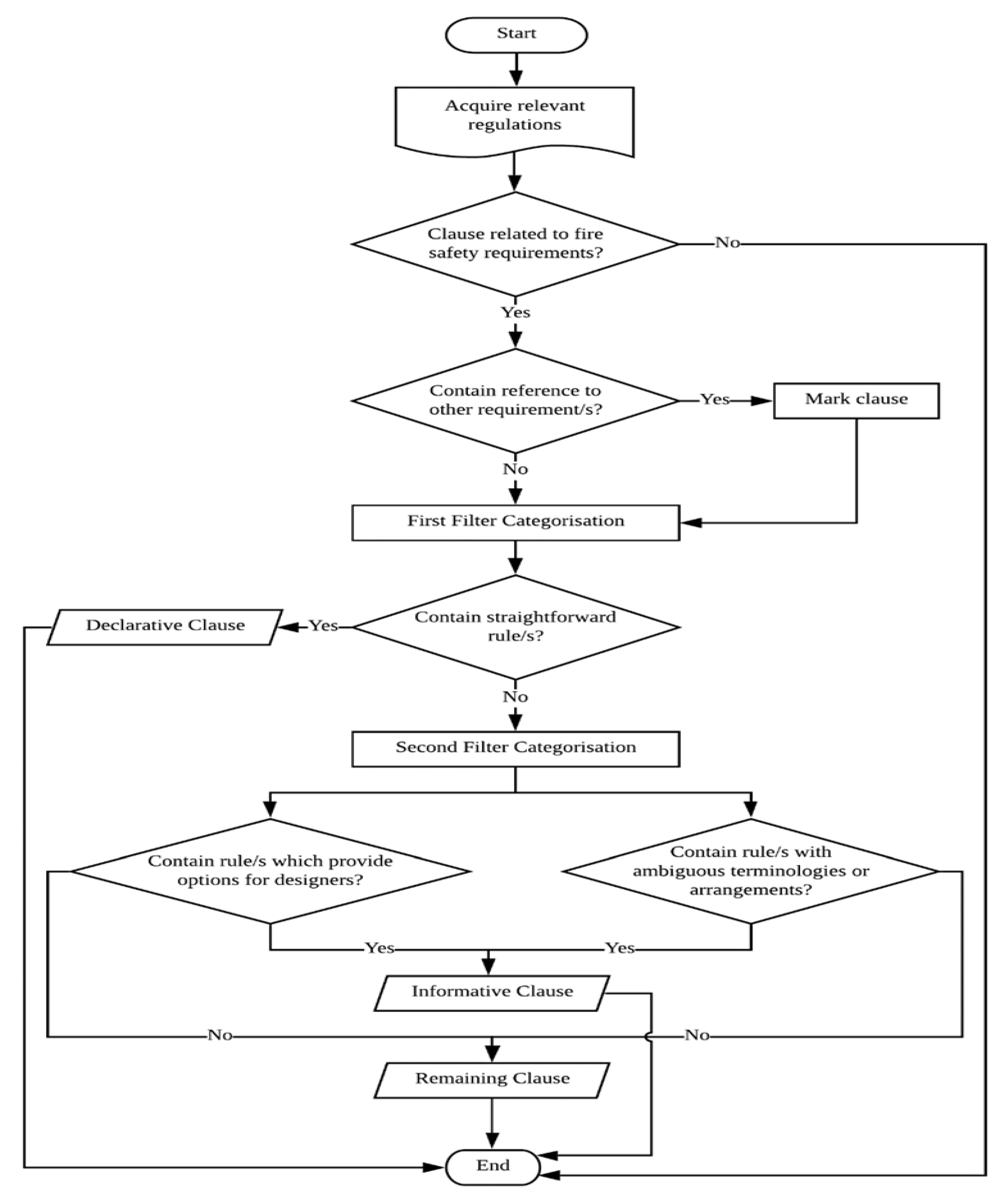
4.1.1. Categorisation of Fire Safety Clauses
4.1.2. Decomposition of Semantics in Fire Safety Clauses
4.1.3. Interpretation of Clauses by Fire Safety Experts
4.2. Identification of BIM Properties
4.3. Encoding Process/Proof-of-Concept Prototype
4.4. Validation of Framework and Prototype
5. Discussions
6. Conclusions and Recommendations
Author Contributions
Funding
Institutional Review Board Statement
Informed Consent Statement
Data Availability Statement
Acknowledgments
Conflicts of Interest
Abbreviations
| 2D | Two-dimensional | 
| AEC | Architecture, Engineering, and Construction | 
| BIM | Building Information Modelling | 
| BIMSMACC | BIM-based Automated System for Malaysian Code Compliance Checking | 
| BREAAM | Building Research Establishment Environmental Assessment Method | 
| CAD | Computer-Aided Design | 
| CSH | Code For Sustainable Homes | 
| DSR | Design Science Research | 
| EDM | Express Data Manager | 
| FOL | First-Order Logic | 
| FRP | Fire Resistance Period | 
| IE | Information Extraction | 
| IFC | Industry Foundation Classes | 
| IFC | Industry Foundation Classes | 
| ITr | Information Transformation | 
| KBVL | Kbim Visual Language | 
| LSC | Life Safety Codes | 
| NLP | Natural Language Processing | 
| OTTV | Overall Thermal Transfer Value | 
| RASE | Requirement, Applicability, Selection, And Exception | 
| RKM | Regulatory Knowledge Model | 
| SMC | Solibri Model Checker | 
| SWRL | Semantic Web Rule Language | 
| VCCL | Visual Code Checking Language | 
| VPL | Visual Programming Language | 
References
- Eastman, C.; Teicholz, P.; Sacks, R.; Liston, K. BIM Handbook A Guide to Building Information Modeling for Owners, Managers, Designers, Engineers, and Contractors, 3rd ed.; John Wiley & Sons: Hoboken, NJ, USA, 2018. [Google Scholar]
- Nawari, N.O. Building Information Modeling Automated Code Checking and Compliance Processes, 1st ed.; CRC Press: Boca Raton, FL, USA, 2018. [Google Scholar]
- Eastman, C.; Lee, J.-M.; Jeong, Y.-S.; Lee, J.-K. Automatic rule-based checking of building designs. Autom. Constr. 2009, 18, 1011–1033. [Google Scholar] [CrossRef]
- Delis, E.A.; Delis, A. Automatic Fire-Code Checking Using Expert-System Technology. J. Comput. Civ. Eng. 1995, 9, 141–156. [Google Scholar] [CrossRef]
- Smith, R.L. EXPOSURE: An expert system fire code. Fire Technol. 1991, 27, 145–159. [Google Scholar] [CrossRef]
- Heikkila, E.J.; Blewett, E.J. Using Expert Systems to Check Compliance with Municipal Building Codes. J. Am. Plan. Assoc. 1992, 58, 72–80. [Google Scholar] [CrossRef]
- Myers, L.; Snyder, J.; Chirica, L. Database Usage in a Knowledgebase Environment for Building Design. Build. Environ. 1992, 27, 231–241. [Google Scholar] [CrossRef]
- Khemlani, L. CORENET e-PlanCheck: Singapore’s Automated Code Checking System. 2005. Available online: http://www.aecbytes.com/buildingthefuture/CORENETePlanCheck.htm (accessed on 25 March 2023).
- Dimyadi, J.; Amor, R. Automated building code compliance checking—Where is it at? Proc. CIB WBC 2013, 6, 1–14. [Google Scholar]
- Ding, L.; Drogemuller, R.; Rosenman, M.; Marchant, D.; Gero, J. Automating Code Checking for Building Designs-DesignCheck 2006, 1–16. Available online: https://ro.uow.edu.au/engpapers/4842 (accessed on 8 April 2023).
- Lee, J. Automated Checking of Building Requirements on Circulation Over a Range of Design Phases, College of Architecture; Georgia Institute of Technology: Atlanta, Georgia, 2010. [Google Scholar]
- Lê, M.A.T.; Mohus, F.; Kvarsvik, O.K.; Lie, M. The HITOS Project—A Full Scale IFC Test, eWork and eBusiness in Architecture, Engineering and Construction; CRC Press: Boca Raton, FL, USA, 2006; pp. 191–195. [Google Scholar]
- Ghannad, P.; Lee, Y.-C.; Dimyadi, J.; Solihin, W. Automated BIM data validation integrating open-standard schema with visual programming language. Adv. Eng. Inform. 2019, 40, 14–28. [Google Scholar] [CrossRef]
- Dimyadi, J.; Pauwels, P.; Amor, R. Modelling and accessing regulatory knowledge for computer-assisted compliance audit. J. Inf. Technol. Constr. 2016, 21, 317–336. [Google Scholar]
- Preidel, C.; Borrmann, A. BIM-Based Code Compliance Checking, Building Information Modeling; Springer: New York, NY, USA, 2018; pp. 367–381. [Google Scholar]
- Hjelseth, E.; Nisbet, N. Exploring Semantic Based Model Checking. In Proceedings of the CIB W78 2010: 27th International Conference, Cairo, Egypt, 16–19 November 2010; pp. 1–11. [Google Scholar]
- Zhang, J.; El-Gohary, N.M. Semantic NLP-Based Information Extraction from Construction Regulatory Documents for Automated Compliance Checking. J. Comput. Civ. Eng. 2016, 30, 04015014. [Google Scholar] [CrossRef]
- Preidel, C.; Borrmann, A. Towards Code Compliance Checking on the Basis of a Visual Programming Language. ITcon 2016, 21, 402–421. [Google Scholar]
- Zhang, S.; Boukamp, F.; Teizer, J. Ontology-based semantic modeling of construction safety knowledge: Towards automated safety planning for job hazard analysis (JHA). Autom. Constr. 2015, 52, 29–41. [Google Scholar] [CrossRef]
- Zhang, J.; El-Gohary, N.M. A Prototype System for Fully Automated Code Checking, eWork and eBusiness in Architecture. In Proceedings of the 11th European Conference on Product and Process Modelling (ECPPM 2016), Limassol, Cyprus, 7–9 September 2016; pp. 535–542. [Google Scholar]
- Preidel, C.; Borrmann, A. Refinement of the Visual Code Checking Language for an Automated Checking of Building Information Models Regarding Applicable Regulations. In Proceedings of the ASCE International Workshop on Computing in Civil Engineering 2017, Seattle, WA, USA, 25–27 June 2017; pp. 157–165. [Google Scholar]
- Kim, H.; Lee, J.K.; Shin, J.; Choi, J. BIM-Supported Visual Language to Define Building Design Regulations. In Proceedings of the 22nd International Conference on Computer-Aided Architectural Design Research in Asia: Protocols, Flows and Glitches, Hong Kong, China, 9–15 April 2017; Janssen, P., Loh, P., Raonic, A., Schnabel, M.A., Eds.; The Association for Computer-Aided Architectural Design Research in Asia (CAADRIA): Hong Kong, China, 2017; pp. 603–617. [Google Scholar]
- Katsigarakis, K.I.; Giannakis, G.I.; Lilis, G.N.; Rovas, D.V. An IFC data preparation workflow for building energy performance simulation. In Proceedings of the 2019 European Conference on Computing in Construction, Chania, Crete, Greece, 10–12 July 2019; pp. 164–171. [Google Scholar] [CrossRef]
- Pauwels, P.; Zhang, S.; Lee, Y.-C. Semantic web technologies in AEC industry: A literature overview. Autom. Constr. 2017, 73, 145–165. [Google Scholar] [CrossRef]
- Wu, J.; Zhang, J. New Automated BIM Object Classification Method to Support BIM Interoperability. J. Comput. Civ. Eng. 2019, 33, 04019033. [Google Scholar] [CrossRef]
- Koo, B.; Shin, B. Applying novelty detection to identify model element to IFC class misclassifications on architectural and infrastructure Building Information Models. J. Comput. Des. Eng. 2018, 5, 391–400. [Google Scholar] [CrossRef]
- Monteiro, A.; Martin, J. A survey on modeling guidelines for quantity takeoff-oriented BIM-based design. Autom. Constr. 2013, 35, 238–253. [Google Scholar] [CrossRef]
- Preidel, C.; Borrmann, A. Automated Code Compliance Checking Based on a Visual Language and Building Information Modeling. In Proceedings of the 32nd International Symposium of Automation and Robotics in Construction, Oulu, Finland, 15–18 June 2015; pp. 1–8. [Google Scholar]
- BCA. CORENET—About Us. 2021. Available online: https://www.corenet.gov.sg/general/about-us.aspx (accessed on 2 March 2023).
- GSA. BIM Guide 02 Spatial Program Validation; U.S.G.S. Administration, Ed.; U.S. General Services Administration: Washington, DC, USA, 2020.
- Invicara, BIM Assure Deliver Complete, Reliable BIM Data. 2020. Available online: https://invicara.com/technology/bim-assure/ (accessed on 13 December 2022).
- Daima. Daima Streamlines the Plan-Checking Process. 2020. Available online: https://daima.squarespace.com/ (accessed on 18 January 2023).
- Shih, S.-Y.; Sher, W.; Giggins, H. Assessment of the building code of Australia to inform the development of BIM-enabled code checking system. In Proceedings of the 19th World Building Congress: Construction and Society, Brisbane, QLD, Australia, 5–9 May 2013; pp. 1–12. [Google Scholar]
- Lee, Y.-C.; Eastman, C.; Lee, J.-K. Validations for ensuring the interoperability of data exchange of a building information model. Autom. Constr. 2015, 58, 176–195. [Google Scholar] [CrossRef]
- Greenwood, D.; Lockley, S.; Malsane, S.; Matthews, J. Automated compliance checking using building information models. In Proceedings of the Construction, Building and Real Estate Research Conference, Paris, France, 2–3 September 2010; pp. 363–371. [Google Scholar]
- Kincelova, K.; Boton, C.; Blanchet, P.; Dagenias, C. BIM-Based Code Compliance Checking for Fire Safety in Timber Buildings: A Comparison of Existing Tools. Can. Soc. Civ. Eng. Can. 2019, CON226-01–CON226-10. Available online: http://amz.xcdsystem.com/A464D029-DBD8-FB0C-B034B891CCEED78C_abstract_File10551/PaperPDFversion_226_0603014558.pdf (accessed on 8 April 2023).
- Daima. Frequently Asked Questions. 2020. Available online: https://daima.squarespace.com/faq (accessed on 22 February 2023).
- Fenves, S.J.; Gaylord, E.H.; Goel, S.K. Decision Table Formulation of the 1969 AISC Specification; University of Illinois: Urbana, IL, USA, 1969. [Google Scholar]
- Tan, X.; Hammad, A.; Fazio, P. Automated Code Compliance Checking for Building Envelope Design. J. Comput. Civ. Eng. 2010, 24, 203–211. [Google Scholar] [CrossRef]
- Wix, J.; Nisbet, N.; Liebich, T. Using Constraints to Validate and Check Building Information Models. In eWork and eBusiness in Architecture, Engineering and Construction; Zarli, A., Scherer, R., Eds.; CRC Press: Boca Raton, FL, USA, 2009; pp. 467–476. [Google Scholar]
- Hjelseth, E.; Nisbet, N. Capturing Normative Constraints by Use of the Semantic Mark-Up Rase Methodology. In Proceedings of the CIB W78-W102 2011: International Conference, Sophia Antipolis, France, 26–28 October 2011; pp. 1–10. [Google Scholar]
- Beach, T.H.; Kasim, T.; Li, H.; Nisbet, N.; Rezgui, Y. Towards automated compliance checking in the construction industry. In Proceedings of the Database and Expert Systems Applications: 24th International Conference, DEXA 2013, Prague, Czech Republic, 26–29 August 2013; pp. 366–380. [Google Scholar]
- Macit, S.; İlal, M.E.; Günaydın, H.M. Computer representation of building codes for automated compliance checking. Autom. Constr. 2017, 82, 43–58. [Google Scholar] [CrossRef]
- Getuli, V.; Ventura, S.M.; Capone, P.; Ciribini, A.L.C. BIM-based Code Checking for Construction Health and Safety. Procedia Eng. 2017, 196, 454–461. [Google Scholar] [CrossRef]
- Dimyadi, J.; Clifton, C.; Spearpoint, M.; Amor, R. Computerizing Regulatory Knowledge for Building Engineering Design. J. Comput. Civ. Eng. 2016, 30, C4016001. [Google Scholar] [CrossRef]
- Dimyadi, J.; Solihin, W.; Eastman, C.; Amor, R. Integrating the BIM Rule Language into Compliant Design Audit Processes. In Proceedings of the 33rd CIB W78 Conference: IT in Construction, Brisbane, Australia, 31 October–2 November 2016; pp. 1–10. [Google Scholar]
- Solihin, W.; Eastman, C. A Knowledge Representation Approach in BIM Rule Requirement Analysis using the Conceptual Graph. ITcon 2016, 21, 370–402. [Google Scholar]
- Fan, S.-L.; Chi, H.-L.; Pan, P.-Q. Rule checking Interface development between building information model and end user. Autom. Constr. 2019, 105, 102842. [Google Scholar] [CrossRef]
- Lee, H.; Lee, J.-K.; Park, S.; Kim, I. Translating building legislation into a computer-executable format for evaluating building permit requirements. Autom. Constr. 2016, 71, 49–61. [Google Scholar] [CrossRef]
- Kim, H.; Lee, J.-K.; Shin, J.; Choi, J. Visual language approach to representing KBimCode-based Korea building code sentences for automated rule checking. J. Comput. Des. Eng. 2019, 6, 143–148. [Google Scholar] [CrossRef]
- Zhou, P.; El-Gohary, N.M. Text and Information Analytics for Fully Automated Energy Code Checking. In Project Management and BIM for Sustainable Modern Cities; GeoMEast: 2018. Sustainable Civil Infrastructures; Shehata, M., Rodrigues, F., Eds.; Springer: Cham, Switzerland, 2019; pp. 196–208. [Google Scholar]
- Garrett, J.H.; Palmer, M.E.; Demir, S. Delivering the Infrastructure for Digital Building Regulations. J. Comput. Civ. Eng. 2014, 28, 167–169. [Google Scholar] [CrossRef]
- Zhang, J.; El-Gohary, N.M. Automated Information Extraction from Construction-Related Regulatory Documents for Automated Compliance Checking. In Proceedings of the CIB W78-W102 2011 International Conference, Sophia Antipolis, France, 26–28 October 2011; pp. 1–10. [Google Scholar]
- Zhou, P.; El-Gohary, N.M. Semantic-based Text Classification of Environmental Regulatory Documents for Supporting Automated Environmental Compliance Checking in Construction. In Proceedings of the Construction Research Congress 2014, Atlanta, Georgia, 19–21 May 2014; pp. 897–906. [Google Scholar]
- Zhou, P.; El-Gohary, N.M. Ontology-based automated information extraction from building energy conservation codes. Autom. Constr. 2017, 74, 103–117. [Google Scholar] [CrossRef]
- Zhang, J.; El-Gohary, N.M. Integrating semantic NLP and logic reasoning into a unified system for fully-automated code checking. Autom. Constr. 2017, 73, 45–57. [Google Scholar] [CrossRef]
- Song, J.; Kim, J.; Lee, J.-K. NLP and Deep Learning-based Analysis of Building Regulations to support Automated Rule Checking System. In Proceedings of the 35th International Symposium on Automation and Robotics in Construction (ISARC, 2018), Berlin, Germany, 20–25 July 2018; p. 133. [Google Scholar]
- Song, J.; Lee, J.-K.; Choi, J.; Kim, I. Deep learning-based extraction of predicate-argument structure (PAS) in building design rule sentences. J. Comput. Des. Eng. 2020, 7, 563–576. [Google Scholar] [CrossRef]
- Xue, X.; Zhang, J. Building Codes Part-of-Speech Tagging Performance Improvement by Error-Driven Transformational Rules. J. Comput. Civ. Eng. 2020, 34, 04020035. [Google Scholar] [CrossRef]
- Zhang, K. Visual Languages and Applications; Springer: New York, NY, USA, 2007. [Google Scholar]
- Preidel, C.; Daum, S.; Borrmann, A. Data retrieval from building information models based on visual programming. Vis. Eng. 2017, 5, 18. [Google Scholar] [CrossRef]
- Kim, H.; Lee, J.K.; Shin, J.; Kim, J. Visual Language-based approach for the Definition of Building Permit related rules. In Proceedings of the 34th International Symposium on Automation and Robotics in Construction (ISARC 2017), Taipei, Taiwan, 28 June–1 July 2017. [Google Scholar]
- Kim, J.; Lee, J.-K.; Shin, J.; Kim, H. Classification of objects and their properties defined in Korea Building Act to translate into KBimCode and their application. In Proceedings of the 34th International Symposium on Automation and Robotics in Construction (ISARC 2017), Taipei, Taiwan, 28 June–1 July 2017; pp. 1–8. [Google Scholar]
- Zhou, H.; Lee, S.; Ying, H. VPL-Based Code Translation for Automated Compliance Checking of Building Envelope Energy Efficiency. In Proceedings of the Construction Research Congress 2018, New Orleans, LA, USA, 2–4 April 2018; pp. 1–12. [Google Scholar]
- Ghannad, P.; Lee, Y.-C.; Dimyadi, J.; Solihin, W. Modularized BIM Data Validation Framework Integrating Visual Programming Language with LegalRuleML. In Advances in Informatics and Computing in Civil and Construction Engineering; Mutis, I., Hartmann, T., Eds.; Springer: Cham, Switzerland, 2019; pp. 85–93. [Google Scholar]
- Choi, J.; Kim, I. Development of an Open BIM-based Legality System for Building Administration Permission Services. J. Asian Archit. Build. Eng. 2018, 14, 577–584. [Google Scholar] [CrossRef]
- Hitzler, P.; Krötzsch, M.; Rudolph, S. Foundations of Semantic Web Technologies; CRC Press: Boca Raton, FL, USA, 2010. [Google Scholar]
- Yurchyshyna, A.A.; Zucker, C.F.; Thanh, N.L.; Lima, C.; Zarli, A. Towards an Ontology-Based Approach for Conformance Checking Modeling in Construction. In Proceedings of the 24th W78 Conference on Information Technology for Construction, Maribor, Slovenia, 27–29 June 2007; pp. 195–202. [Google Scholar]
- Yurchyshyna, A.; Faron-Zucker, C.; Thanh, N.L.; Zarli, A. Towards an Ontology-based Approach for Formalisation of Expert Knowledge in Conformity Checking Model in Construction. In Proceedings of the 7th European Conference on Product and Process Modelling (ECPPM), Lisbon, France, 23–28 June 2008; pp. 447–456. Available online: https://www.researchgate.net/publication/300040540_Towards_an_ontology-based_approach_for_formalizing_expert_knowledge_in_the_conformity-checking_model_in_construction (accessed on 8 April 2023).
- Zhong, B.; Gan, C.; Luo, H.; Xing, X. Ontology-based framework for building environmental monitoring and compliance checking under BIM environment. Build. Environ. 2018, 141, 127–142. [Google Scholar] [CrossRef]
- Xu, X.; Cai, H. Semantic approach to compliance checking of underground utilities. Autom. Constr. 2020, 109, 103006. [Google Scholar] [CrossRef]
- Zhong, B.T.; Ding, L.Y.; Luo, H.B.; Zhou, Y.; Hu, Y.Z.; Hu, H.M. Ontology-based semantic modeling of regulation constraint for automated construction quality compliance checking. Autom. Constr. 2012, 28, 58–70. [Google Scholar] [CrossRef]
- Zhang, S.; Boukamp, F.; Teizer, J. Ontology-Based Semantic Modeling of Safety Management Knowledge. In Proceedings of the 2014 International Conference on Computing in Civil and Building Engineering, Orlando, FL, USA, 23–25 June 2014; pp. 2254–2262. [Google Scholar]
- Shih, S.-Y.; Sher, W. Development of Building Information Modelling Enabled Code Checking Systems for Australia. In Proceedings of the 17th International Symposium on Advancement of Construction Management and Real Estate; Wang, J., Ding, Z., Zou, L., Zuo, J., Eds.; Springer: Berlin/Heidelberg, Germany, 2014; pp. 1003–1010. Available online: https://econpapers.repec.org/bookchap/sprsprbok/978-3-642-35548-6.htm (accessed on 8 April 2023).
- Kasim, T. BIM-Based Smart Compliance Checking to Enhance Environmental Sustainability; Cardiff School of Engineering; Cardiff University: Cardiff, UK, 2015. [Google Scholar]
- Zhang, R.; El-Gohary, N.M. A Clustering Approach for Analyzing the Computability of Building Code Requirements. In Proceedings of the Construction Research Congress 2018, New Orleans, LA, USA, 2–4 April 2018; pp. 86–95. [Google Scholar]
- Statsbygg, SIMBA 1.3. 2020. Available online: https://sites.google.com/view/simba-bim-krav/simba-1-3 (accessed on 1 March 2023).
- Plume, J.; Mitchell, J. Collaborative design using a shared IFC building model—Learning from experience. Autom. Constr. 2007, 16, 28–36. [Google Scholar] [CrossRef]
- BCA, Building Information Modeling (BIM) e-Submission. 2021. Available online: https://www.corenet.gov.sg/general/building-information-modeling-(bim)-e-submission.aspx (accessed on 12 March 2023).
- Hevner, A.; Chatterjee, S. Design Research in Information Systems Theory and Practice; Springer: New York, NY, USA, 2010. [Google Scholar]
- Peffers, K.; Tuunanen, T.; Rothenberger, M.A.; Chatterjee, S. A Design Science Research Methodology for Information Systems Research. J. Manag. Inf. Syst. 2007, 24, 45–77. [Google Scholar] [CrossRef]
- Weber, S. Comparing Key Characteristics Of Design Science Research As An Approach And Paradigm. In Proceedings of the Pacific Asia Conference on Information Systems (PACIS 2012), Ho Chi Minh City, Vietnam, 11–15 July 2012; p. 180. [Google Scholar]
- Malsane, S.; Matthews, J.; Lockley, S.; Love, P.E.D.; Greenwood, D. Development of an object model for automated compliance checking. Autom. Constr. 2015, 49, 51–58. [Google Scholar] [CrossRef]
- Solihin, W.; Eastman, C. Classification of rules for automated BIM rule checking development. Autom. Constr. 2015, 53, 69–82. [Google Scholar] [CrossRef]
- Nawari, N.O. A Generalized Adaptive Framework for Automating Design Review Process: Technical Principles. In Advances in Informatics and Computing in Civil and Construction Engineering; Springer: Chem, Switzerland, 2019; pp. 405–414. [Google Scholar]
- Autodesk. Features. 2021. Available online: https://www.autodesk.com/products/revit/features?plc=RVT&term=1-YEAR&support=ADVANCED&quantity=1#internal-link-top-features (accessed on 13 June 2022).
- Weir, T.S.; Richardson, J.D.; Wing, E.; Harrington, D.J. Harrington, Mastering Revit Structure, 1st ed.; Wiley Publishing: Indianapolis, IN, USA, 2009. [Google Scholar]
- PWD, Objektif Penubuhan Unit Projek BIM. 2013. Available online: https://www.jkr.gov.my/prokom/index.php?option=com_content&view=article&id=312&Itemid=478&lang=ms (accessed on 25 January 2023).
- Latiffi, A.A.; Mohd, S.; Kasim, N.; Fathi, M.S. Building Information Modeling (BIM) Application in Malaysian Construction Industry. Int. J. Constr. Eng. Manag. 2013, 2, 1–6. [Google Scholar]
- MyBIM. BIM Module Training. 2020. Available online: https://mybim.cidb.gov.my/product-category/training/bim-module-training/ (accessed on 5 February 2023).
- Hjelseth, E. Foundations for BIM-Based Model Checking Systems; Department of Mathematical Sciences and Technology, Norwegian University of Life Sciences: Oslo, Norway, 2015. [Google Scholar]











| Metric Phase | Type | Object | Property | Comparison | Target | Unit | 
|---|---|---|---|---|---|---|
| as provided for in by-law 194 | <e> | Less than 2-storey exits in building/compartment | Specifications | Includes | Requirements in by-law 194 [REFER BY-LAW 194] | - | 
| compartment | <s> | Building | Type | Includes | Building/Compartment | - | 
| provided with at least two-storey exits | <r> | Building/Compartment | Storey exits | Equal or more than | 2 | Nos | 
| storey exits | <a> | Exit | Type | Includes | Storey exit | - | 
| located as far as practical from each other | <r> | Storey exit in building/compartment | Location | Equal | As far as practical from each storey exit [REQUIRE FURTHER INTERPRETATION] | - | 
| not less than 5.0 metres | <r> | Storey exit in building/compartment | Interval distance | Equal or more than | 5.000 | m | 
| in such a position that the travel distances specified in the Seventh Schedule to these by-laws are not exceeded | <r> | Storey exit in building/compartment | Total travel distance | Equal | Dead end distance limit/Travel distance limit [REFER SEVENTH SCHEDULE] | - | 
| Clause | Type | Marked-Up Phrase | Family in Revit | 
|---|---|---|---|
| 169(2) | <s> | Hospital and nursing home of Purpose Group II (Institutional) | Project information | 
| 197(1) | <s> | Buildings in which the topmost floor is more than 18.0 metres above the fire appliance access level | Building elevation | 
| 220 | <a> | The maximum floor area | Floor plan | 
| 197A(2) | <a> | Firefighting access lobbies | Room | 
| 148(1) | <a> | Compartment wall | Wall | 
| 168(2) | <a> | Staircases | Stairs | 
| 185(4) | <a> | Steps | Runs | 
| 169(2) | <a> | Landings | Landing | 
| 168(3) | <s> | Handrails | Railing (Stairs) | 
| 184(1) | <a> | Rows of seats between gangways | Furniture assembly | 
| 140(1) | <a> | Access way | Topography (Access way) | 
| Clause | Type | Marked-Up Phrase | Parameters of Wall Family | 
|---|---|---|---|
| 142(1) | <a> | The external wall is carried across the end of a separating wall | Wall Function | 
| 142(3) | <e> | An external wall of a building that is within the limits of the size indicated by the letter “x” in Part 1 of the Ninth Schedule to these by-laws | Classification.OmniClass.23.Number | 
| 158(1) | <r> | Carried down to a solid foundation | Base Offset | 
| 141(3) | <r> | Distance of not less than 225 millimetres measured at right angles to a such upper surface | Unconnected height | 
| 150(2) | <r> | Be completed enclosed | Room bounding | 
| 142(2) | <r> | Comply with any relevant requirements relating to the permitted limits of unprotected areas specified in the Sixth Schedule to these by-laws | Length | 
| 158(1) | <r> | Brickwork | Material | 
| 218 | <e> | Load-bearing wall | Structural usage | 
| 142(3) | <r> | Be constructed so as to attain any FRP required by this Part | Fire resistance period (h) | 
| 222(3) | <e> | The building is so situated that such a side might consist entirely of any unprotected area | Wall distance to the relevant boundary | 
| Criteria | Description | Mean | 
|---|---|---|
| Framework | ||
| Importance | To assess the importance and relevance of the elements and approaches proposed in the framework | 4.35 | 
| Completeness | To assess the accuracy of the elements presented in the framework | 4.09 | 
| Reliability | To assess the extendibility of the framework in developing the automated system | 4.37 | 
| Prototype | ||
| Usability | To assess the overall display of functions, required inputs, generated outputs, and the ability to use the prototype | 4.77 | 
| Accuracy | To assess the accuracy of the checking process and compliance results | 4.96 | 
| Reliability | To assess the reliability of the prototype to be applied to other scopes and extended into a comprehensive automated system | 4.88 | 
| Improvement to existing practice | To assess the efficiency of the prototype to assist designers during the BIM modelling process. | 4.79 | 
| Type | Condition | Examples of By-Laws | 
|---|---|---|
| Declarative clauses | Contain geometrical rules | By-law 184(1)(a)—The spacing of rows of seats from back-to-back shall be not less than 825 millimetres, nor less than 675 millimetres plus the sum of the thickness of the back and inclination of the back. | 
| Contain definite rules | By-law 153(1)—All lift lobbies shall be provided with smoke detectors. | |
| By-law 163—Fire doors including frames shall be constructed per MS 1073. | ||
| Informative clauses | Contain ambiguous terminologies or arrangements | By-law 171(1)—Where appropriate, horizontal exits may be provided in lieu of other exits. | 
| By-law 236—Places constituting special hazards or risk due to the nature of storage, trade, occupancy, or size shall be required to be protected by fixed installations, protective devices, systems, and special extinguishers as may be required by the D.G.F.R. | ||
| Provide options for designers | By-law 196(5)—Where natural ventilation is impractical, smoke lobbies and fire-fighting access lobbies may be ventilated utilizing a vertical shaft or mechanically pressurised. | |
| Remaining clauses | Contain definitions of terminologies used in other by-laws | By-law 133—In this Part and Part VIII, unless the context otherwise requires, “exit door” means a door from a storey, flat, or room that gives access from such storey, flat, or room onto an exit route; | 
| Contain general provisions or guidelines for other by-laws | By-law 145(b)—Any reference to the Sixth Schedule to these by-laws shall be construed as referring to the provisions of Part I of the Schedule together with, at the option of the persons intending to erect the building, either the provisions of Part II, Part III, or Part IV of the Schedule. | |
| Contain method of calculation or measurement | By-law 165(1)—The travel distance to an exit shall be measured on the floor or other walking surface along the centre line of the natural path of travel, starting 0.300 metres from the most remote point of occupancy, curving around any corners or obstructions with 0.300-metre clearance therefrom and ending at the storey exit. Where measurement includes stairs, it shall be taken in the plane of the trend noising. | 
| Disclaimer/Publisher’s Note: The statements, opinions and data contained in all publications are solely those of the individual author(s) and contributor(s) and not of MDPI and/or the editor(s). MDPI and/or the editor(s) disclaim responsibility for any injury to people or property resulting from any ideas, methods, instructions or products referred to in the content. | 
© 2023 by the authors. Licensee MDPI, Basel, Switzerland. This article is an open access article distributed under the terms and conditions of the Creative Commons Attribution (CC BY) license (https://creativecommons.org/licenses/by/4.0/).
Share and Cite
Ismail, A.S.; Ali, K.N.; Iahad, N.A.; Kassem, M.A.; Al-Ashwal, N.T. BIM-Based Automated Code Compliance Checking System in Malaysian Fire Safety Regulations: A User-Friendly Approach. Buildings 2023, 13, 1404. https://doi.org/10.3390/buildings13061404
Ismail AS, Ali KN, Iahad NA, Kassem MA, Al-Ashwal NT. BIM-Based Automated Code Compliance Checking System in Malaysian Fire Safety Regulations: A User-Friendly Approach. Buildings. 2023; 13(6):1404. https://doi.org/10.3390/buildings13061404
Chicago/Turabian StyleIsmail, Aimi Sara, Kherun Nita Ali, Noorminshah A. Iahad, Mukhtar A. Kassem, and Najib Taher Al-Ashwal. 2023. "BIM-Based Automated Code Compliance Checking System in Malaysian Fire Safety Regulations: A User-Friendly Approach" Buildings 13, no. 6: 1404. https://doi.org/10.3390/buildings13061404
APA StyleIsmail, A. S., Ali, K. N., Iahad, N. A., Kassem, M. A., & Al-Ashwal, N. T. (2023). BIM-Based Automated Code Compliance Checking System in Malaysian Fire Safety Regulations: A User-Friendly Approach. Buildings, 13(6), 1404. https://doi.org/10.3390/buildings13061404
 
        





 
       