Abstract
The construction industry significantly impacts the environment and uses natural resources that negatively impact the built environment. Conversely, green buildings can lead to several environmental, social, and economic benefits. The paper explores the barriers that impede the implementation of sustainable construction projects in Iraq. It draws on a literature review in the field of sustainable construction, as well as a survey of construction industry professionals in Iraq. A total of 17 major barriers to sustainable construction projects are identified and classified into four groups to reduce the environmental impacts of construction activities. The variance inflation factor (VIF) values of dimensions were less than 3.5, indicating that they independently contribute to the second-order constructs. Therefore, it is essential to implement green building practices, such as using energy-efficient materials and systems, adopting energy-efficient designs, and using renewable energy sources. Furthermore, the findings suggest that sustainable construction practices can also help improve quality of life.
1. Introduction
The concept of sustainable construction has been gaining traction in recent years as nations worldwide strive to reduce their carbon footprints and balance the utilization of resources. Iraq is no exception to this trend, and has made significant investments in sustainable construction projects in recent years. However, Iraq has a long history of construction activities, and is currently undergoing a period of rapid construction-led development. The construction industry is essential in meeting the demands and needs of any society and improving the quality of life of the population [1]. Furthermore, more than 40% of the world’s energy is consumed by the building industry, which also contributes significantly to greenhouse gas emissions [2]. Therefore, the construction industry has been identified as one of the sectors with a substantially negative environmental impact [3]. So, authorities and construction specialists need to focus on improving construction techniques to reduce the negative impact of construction activities on the environment, economy, and society at large [4]. To address these issues, there is also a need to understand the construction market and explore new solutions to ensure sustainability in the construction process [5].
Globally, the construction industry uses 40% of all energy produced and 40% of all raw materials, while accounting for 16% of total water usage and 4% of natural resource extraction in industrialized countries [6]. In addition, the construction industry is responsible for 35% of worldwide CO2 emissions [7,8] and 45% to 65% of waste [9]. As such, the construction industry negatively impacts the economy and environment [6]. Furthermore, the construction industry and its related processes are responsible for substantial emissions of harmful substances, accounting for around 30% of the greenhouse gases emitted globally due to the various operations occurring throughout the construction process, while transportation and the processing of materials account for 18% of emissions [9,10,11].
The average CO2 emissions per ton of cement in the Middle East and North Africa region is 35% higher than the global average, accounting for 0.5 percent of total global CO2 emissions [12].
These effects of the construction industry on the environment are severe and alarming. The new idea of “green buildings” has emerged to solve these problems and reduce their effects. The sustainable construction concept is centered on reducing the environmental impact by using environmentally friendly resources to improve the built environment and use new techniques that reduce waste and save energy. Sustainable construction, or green construction, is simply the development and use of cleaner and more resource-efficient construction processes through resource restoration in operation, maintenance, and demolition [13]. As a result, this approach encourages the formation of a cleaner and more environmentally friendly atmosphere and it is carried out with the maximum level of collaboration between the design team, constructors, engineers, and owners throughout the construction project.
Thus, because of the growing need for more sustainable buildings, sustainable construction principles and practices have intrigued construction researchers [2,3,14]. At the same time, several studies on sustainable construction in developed countries have been carried out [6,7,15]. Nevertheless, there is a lack of studies in developing countries, especially in the Middle East [3,16]. In Kuwait, they focus on ranking factors without providing a recommendation to construction stakeholders in order to implement sustainable construction projects [3].
Moreover, further study is needed to help policymakers and other construction stakeholders in overcoming various barriers while implementing a sustainable construction project. Therefore, there is a need to identify these barriers to successfully implement sustainable construction in the Iraqi construction industry [17]. This study will provide a “roadmap” that stakeholders (project owners and contractors) can follow to overcome the barriers and adopt sustainability in the construction industry.
2. Literature Review
2.1. Sustainability Concept
The ideas of sustainability have been established to address concerns for the planet’s well-being, human progress, and the need for continuous economic growth. According to the World Commission on Environment and Development, the main principle of the sustainability concept from a human point of view is “meeting the needs of the present without compromising the ability of future generations to meet their own needs” [18]. The main goal of sustainable construction is to focus on the well-being of people in terms of environmental, social, and economic issues [13]. Sustainable construction has some subsections, such as green buildings, and it is the first step toward sustainability in the construction industry. So, for a building to be sustainable or green, it must have a robust design and ecologically friendly principles upon which the construction process is built while utilizing resources most efficiently. Accordingly, sustainable construction can be implemented by following sustainable principles and an ecological design. It is important to note that “ecological design” is a term used to describe the use of sustainable applications in construction processes [13]. It might be argued that green buildings can fulfill the current criteria of a sustainably built environment by considering potential future inhabitants’ concerns.
Nevertheless, various studies were undertaken to evaluate the efficiency of green buildings and the extent to which they reduce adverse impacts on the environment [19,20]. However, few studies have identified the barriers that impede the successful implementation of green buildings. Although green buildings differ substantially, they have some characteristics, especially concerning claims and disputes [21]. As a result, the practical completion of a sustainable building project is highly achievable with proper knowledge and understanding of green construction.
2.2. Barriers to Sustainable Construction Projects Implementation
Sustainability is one of the most serious concerns affecting organizations, and the need for long-term growth has long been recognized [22]. In this line, the literature indicates that the construction sector significantly impacts the environment, social life, and economic life, which has become an increasingly important concern that needs to be addressed [23]. The provision of data on the environmental impact of buildings has sparked the curiosity of lawmakers, administrative authorities, politicians, construction professionals, the scientific community, and consumers worldwide, who aim to find sustainable solutions that will address the negative impacts that buildings have on the environment [23]. In developed countries, concerns regarding the sustainability of implementing construction projects have been a major priority [24].
Previous research has shown that sustainability is generally difficult to achieve in most developing countries regarding implementation and usage because of various economic, social, and technological barriers [25]. Therefore, implementing this principle in developing countries is increasingly challenging [26]. A detailed review of the literature was carried out to identify the barriers to sustainability implementation. By consulting three experts, 17 barriers were listed, as shown in Table 1.
Table 1.
Barriers to sustainability implementation.
3. Research Method
This study adopted a mixed-methods approach. The research started with a comprehensive literature review on sustainable construction project implementation, which identified 17 barriers, as presented in Table 1. Then, a conceptual model was developed using the summarized and reviewed literature to create theories (hypotheses), which were tested by the empirical test [35]. There are three stages to processing the conceptual model: (1) Identifying the constructs; (2) Grouping these constructs; and (3) Specifying the relationships between the constructs [36].
A questionnaire survey was also adopted at the pilot study stage. The questionnaire was designed in three parts. The first part was about the profile of the respondents; the second part was about barriers to implementing sustainable construction projects, and the third part was about the project and the effect of barriers on implementing sustainable projects. A total of 200 questionnaires were distributed, and 150 responses were received. The response rate was 75%, which is an acceptable rate, as mentioned by some researchers [37,38]. However, the survey contains 50 incomplete responses. It is important to note that this research focuses on the construction industry in Iraq. Hence, the research was conducted in Iraq’s main cities (Baghdad, Basra, and Erbil). The respondents were clients/developers, contractors, consultants, project managers, and site engineers from private and public construction organizations with varied backgrounds and experience [39].
The study’s sample size was determined, and stratified sampling was chosen because of some security concerns in Iraq. However, many studies considered stratified sampling an effective method to measure the barriers in the construction sector and many other industries [40]. According to Buniya et al. [41], stratified random sampling will help generate various experimental cells containing managers and construction workers from different owners and contractors in a way that accurately represents the targeted population. Stratified random sampling is also a reasonable statistical method adopted in evaluating construction safety factors due to the diverse nature of construction projects [42].
Data Analysis Method
The data were analyzed using IBM SPSS v 23.0 for exploratory factor analysis (EFA) and reliability tests. Then, the partial least square structural equation modeling (PLS-SEM) approach was also used to test the hypotheses and research model. Amaratunga et al. [43] stated that SEM helps address the issue of variable errors. In addition, this technique is used to generalize the complex decision-making process [44,45]. Finally, the research model, which contained reflective and formative variables, was designed. The measurement model includes the latent construct (reflective variables). The structural model includes the measurement model’s latent (formative variables) to examine the relationships between safety program implementation and project success [46,47].
4. Results
4.1. Demographic Analysis
The response rate was 75%, which is an acceptable rate, as mentioned by some researchers [37,38]. However, the survey contains 50 incomplete responses. It is important to note that this study focuses on the construction industry in Iraq. Hence, the research was conducted in Iraq’s main cities (Baghdad, Basra, and Erbil). The respondents were clients/developers, contractors, consultants, project managers, and site engineers from private and public construction organizations with varied backgrounds and experience [39]. Most responders (86.7%) were male, reflecting the industry’s male-dominated nature, and more than 80% of those polled were construction professionals with at least six years of experience in construction. Furthermore, approximately 40% of those polled worked as project engineers, with 60% in other managerial positions. Moreover, the sector classification category results indicated that approximately 60% of those polled worked in the public sector, with the remaining 40% working in the private sector. Almost half (41%) were developers, with the remaining 29% and 26% working as contractors and consultants, respectively. Finally, the respondents were generally well-educated, with over 56% holding a bachelor’s degree (refer Figure 1).
Figure 1.
Respondent background rate.
4.2. EFA for Barriers to Suitability Implementation
The EFA approach assessed the interaction between some interconnected variables. The EFA is used for arranging many variables that are better to work with and comprehend. The Kaiser–Meyer–Olkin (KMO) sample adequacy assessment was used to determine factor homogeneity and to check for minimum partial correlations between the variables. The KMO range was from 0 to 1 with a minimum of 0.6. The KMO value in this study was higher than 0.6 (0.772). Bartlett’s test of sphericity likewise gives a significant result (χ2 (66) = 1047.541, p = 0.05), which means the analysis is appropriate for the data. All diagonals in the anti-image correlation matrix were greater than 0.5, indicating that each item should be included in the component analysis.
The initial communalities are estimates for the variance of all components in each variable, and smaller values (0.3) indicate variables that do not follow the factor analysis. Communities display the degree to which each variable’s variance is considered. Large communality is strongly influenced by an underlying construct. In this study, all initial communalities were above the limit, and all loading factors were greater than 0.5. Table 2 shows the communalities of various barriers that accounted for sustainability implementation.
Table 2.
Communalities of 17 items related to barriers to sustainability implementation.
4.3. PLS Model Development
This method assessed the relationship between the items and latent variables in the PLS-SEM [41]. The structural model shows the relationship between the constructs [48]. This step starts with the analysis of convergent validity and discriminant validity. Table 3 illustrates the result of the convergent validity. The result showed that the 17 barriers were grouped into four components (government, economic, knowledge, and human resources). It also includes Cronbach alpha, composite reliability (CR), and average variance extracted (AVE) for the measurement model [41]. The AVE for all constructs is above 0.5.
Table 3.
Convergent validity results.
The degree to which the construct differs from other constructs regarding experimental values is known as discriminant validity. The model is unique and effectively captures the phenomena in a way that is not represented in the model by other constructs, according to the finding of discriminant validity. This method’s rationality is based on the concept that a construct shares more variance with its related indicators when compared to any other construct. The square root of AVE should be greater than the latent variable correlations [41], as shown in Table 4.
Table 4.
Correlation of latent variables and discriminant validity.
The discriminant validity can be checked using other methods, such as cross-loading. The cross-loading method examines the cross-loading of indicators by assessing their discriminant validity. The cross-loading analysis results in Table 5 show that all loading indicators of the assigned latent construct are greater than the cross-loading on other constructs (by row and column).
Table 5.
Loading and cross-loading of constructs.
4.4. Path Analysis
All first-order latent variables were examined to determine whether they significantly contributed, given that the primary variables were second-order formative latent variables. Furthermore, the problematic collinearity indicates the high correlations between formative items [49]. The present study assessed the collinearity between the formative barriers by measuring the value of the variance inflation factor (VIF). We used the VIF value to assess the collinearity problems because the current study focuses on reflective formative in the second order.
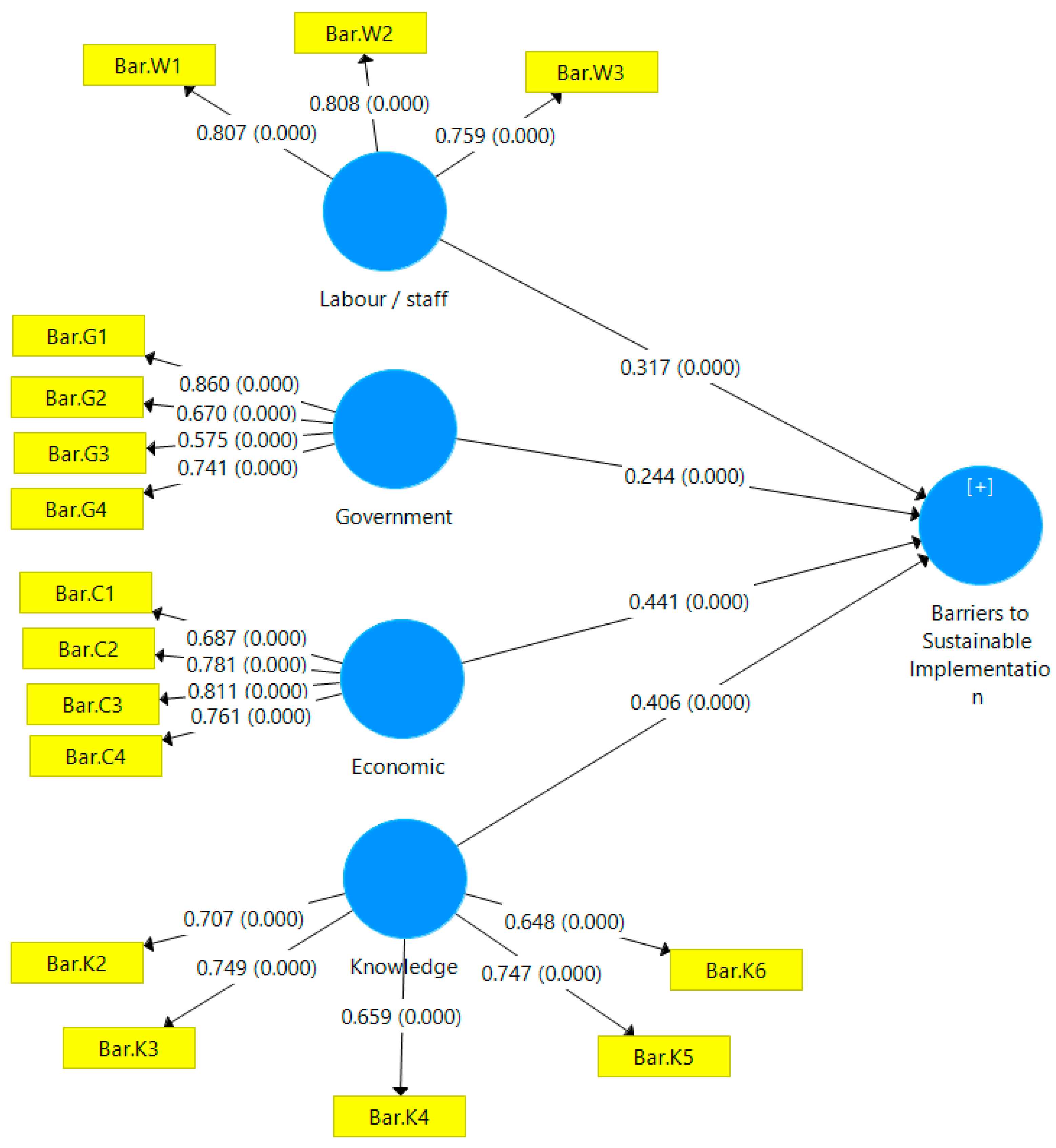
Table 6 represents the barriers to sustainable construction project implementation, as categorized in the four subscales: labor/staff (β = 0.244), government (β = 0.44), economic (β = 0.406), knowledge (β = 0.317).
Table 6.
Test of path analysis models.
According to the path coefficients, all these dimensions are significant barriers to sustainable construction project implementation. The dimensions’ VIF values are under 3.5, indicating that they independently contribute to second-order constructs.
Figure 2 indicates the path model that was derived. It shows the various constructs grouped into four main categories, government, economic, knowledge, and labor/staff, as barriers to sustainable implementations.
Figure 2.
Path model.
5. Discussion
There is an urgent need to provide sustainability to construction projects to survive the fierce competition and reduce the negative environmental impact [50]. Sustainability has received attention in recent decades in a variety of fields and strategies. This is a significant issue because the buildings and construction sector contributes to almost 39% of global CO2 emissions and 36% of the world’s energy usage [51]. Despite these facts, however, the integration of sustainability into project management techniques for construction has been extremely slow, with results that are not particularly satisfactory, especially in developing countries. This is the result of obstacles that have complicated mainstream sustainable construction project practices.
The immediate attention of the construction industry’s stakeholders may seek to identify and control the barriers. The present research classified the various barriers into four groups; the most impactful effect was the economic factor, with 0.441, the second was knowledge, with 0.406, the third was labor/staff, with 0.317, and the government was last, with 0.244 effects on the sustainability of construction projects. The identified barriers may require massive resource allocation from the top management and financial help from the government [52]. Apart from the economic and government barriers, the knowledge barriers may also be removed by undergoing the knowledge management induction plan [52]. A systematic, planned strategy by the top management may help remove the knowledge barrier. State-of-the-art knowledge induction and regular training for employees will be required to break the barriers [3]. Once the barriers under the four main groups are overcome, they may help in the integration of sustainable practices into building project management. Developing countries, such as Iraq, which face scarce resources, must obtain remedial strategies to tackle the barriers that can help the project management team provide much-needed sustainability [14]. The government may provide incentives and promote the in-need construction sector to help provide sustainable procurement under sustainable practices that follow codes and regulations [53]. The systematic planning and enforcement plan may also help with smooth enforcement.
The economic condition of the construction sector may be affected by the higher economic factor of sustainable building options. The long payment cycle and the lack of financial incentives need to be prioritized for the fulfillment of financial needs [53]. The knowledge management plan needs to be actively implemented by top management, who need to review their strategies, make the stakeholders aware of the newly devised strategy to induct greener suppliers, and provide a broad understanding of knowledge [2]. The management needs to plan more systematic training to replace the traditional learning approach by providing new knowledge. The top management may plan and encourage the use of recyclable and renewable resources and the reuse of materials to reduce the amount of waste that is dumped in landfills. Additionally, the top management can use technology transfer to overcome these barriers [54,55].
5.1. Managerial Implications
Rearranging the barriers to the adoption of sustainable practices can assist in creating a “roadmap” that stakeholders (project owners and contractors) can follow to overcome barriers and adopt sustainability in the construction industry. This reorganization may also result in the establishment of standards for a practical framework for the effective transformation of those who participate in construction through sustainable phases and activities. The findings of the study will assist Iraq in moving closer to its goal of developing a prosperous, environmentally sustainable economy capable of successfully competing in global markets. The results of this study may also serve as motivation for other developing countries to adopt sustainable building practices [48]. However, this study significantly contributes to and has significant effects on the construction industry in the following ways:
- -
- By providing a database of linked aspects along with sustainability criteria to assist businesses in determining how to remain competitive and successful in a global market;
- -
- It assists owners, consultants, and contractors in evaluating and deciding on sustainable practices to improve the consistency, efficiency, and effectiveness of construction projects;
- -
- It provides empirical evidence that may assist Iraq and other developing countries in implementing sustainability by significantly reducing barriers;
- -
- The findings of this study can help Iraqi construction become more environmentally friendly in the future. According to our research, sustainability initiatives are put in place to cut down on wasteful spending and make sure that resources are distributed fairly among various projects. This allows all project participants to focus on the project’s budget, schedule, and ability to accomplish its objectives. There are long-term benefits that come from completing a project with a high degree of success;
- -
- The results of this study can also be used as a benchmark for measuring the success of future initiatives and as a road map for reducing the challenges involved in their execution. The various factors identified include, project costs, completing projects on time, and ambiguous requirements. The results of this study may also be used by managers and business owners to better understand how incorporating sustainable practices may help their initiatives succeed.
5.2. Theory Implication
The sustainable concept is important and plays a vital role in many businesses [56]. The recommended prioritization is one way of circumventing barriers to implementing sustainable concepts. This study suggests a new approach to placing sustainability policies into practice to overcome these challenges. Understanding barriers to sustainable construction practices can help resolve the challenges of effectively introducing these practices in Iraqi construction projects. Additionally, this study can help this sector shrink the gap between practices and sustainable theory. However, there is a lack of studies that examine the impact of the barriers to sustainability in Iraqi construction projects empirically by using SEM. Future studies in construction can use these data to investigate and solve the challenges in other developing countries.
6. Research Limitation
This study focused on barriers to sustainable construction projects in Iraq. This study conducted a questionnaire survey and distributed it to respondents who have expertise in the construction industry in the three main cities in Iraq. Later, FEA analysis was carried out using SPSS 23.0, and SmartPLS 4.0 was used for structural equation modeling. The developed model had to fit the Iraq construction industry context. The final model might not apply to other countries, but the result and find23.0ings contribute a valuable reference for implementing sustainable construction projects in Iraq and other countries.
7. Conclusions
Iraq faces an array of complex challenges that must be addressed for the full potential of sustainable construction to be realized. This study has identified 17 barriers to sustainable construction project implementation in Iraq. These barriers range from a lack of awareness, education, and training to financial and economic issues, a lack of regulations and policy support, and cultural and social attitudes. The study also provides an in-depth analysis of the barriers hindering sustainable construction project implementation in Iraq. The results reveal the numerous challenges that impede the development and execution of sustainable construction projects. Thus, to ensure sustainable construction practices in Iraq, addressing these barriers and developing appropriate strategies and solutions to overcome them is essential. Several strategies were suggested to overcome these barriers through collaborative and strategic partnerships with policymakers, the private sector, and other stakeholders to enhance the capacity-building of local communities, establish clear regulations and standards, and increase investment in sustainable construction projects. In addition, the government must develop comprehensive policies, regulations, and guidelines to promote sustainable construction practices in the country. Furthermore, there is a need to enhance public awareness and education programs on sustainable construction practices and their benefits. As such, urgent action is required to promote awareness, invest in education and training, create enabling policies, provide funding, and enhance access to technologies and resources. If these recommendations are implemented, Iraq can achieve a more sustainable construction industry and contribute to global efforts to tackle the challenges of climate change and environmental degradation. It is also essential to carry out further studies that explore integrating new technologies, innovative financing mechanisms, and public and private partnership models to overcome the identified barriers and facilitate the growth of sustainable construction practices in Iraq. Finally, a collaboration between different stakeholders, including the government, academia, non-governmental organizations (NGOs), and the private sector, is required to create a sustainable future for Iraq. By overcoming these barriers, Iraq can take significant strides towards achieving sustainable construction practices in the region and improving the well-being of its citizens. This study provides a valuable reference for policymakers, researchers, and practitioners to promote sustainable construction in Iraq and other developing countries. Future studies may be conducted to evaluate and rank the barriers to sustainable construction implementation. Multi-criteria decision making (MCDM)-based approaches may be used for relationship modeling. The relationship between various group constructs based on their hierarchy may be derived using the analytical hierarchy approach (AHP), and non-hierarchical relationships may be derived using the analytical hierarchy process (ANP). Various MCDM approaches in a fuzzy environment may also be applied to remove the persisting vagueness of decision-making.
Author Contributions
Conceptualization: N.A., M.K.B., A.S.A., S.M.K., K.M.Q. and M.R.N.M.Q.; methodology, N.A., M.K.B., A.S.A., S.M.K., K.M.Q. and M.R.N.M.Q.; software, N.A., M.K.B., A.S.A., S.M.K., K.M.Q. and M.R.N.M.Q.; validation, N.A., M.K.B., A.S.A., S.M.K., K.M.Q. and M.R.N.M.Q.; formal analysis, N.A., M.K.B., A.S.A., S.M.K., K.M.Q. and M.R.N.M.Q.; writing—original draft preparation, N.A., M.K.B., A.S.A., S.M.K., K.M.Q. and M.R.N.M.Q.; writing—review and editing, N.A., M.K.B., A.S.A., S.M.K., K.M.Q. and M.R.N.M.Q.; supervision, N.A., M.K.B., A.S.A. and M.R.N.M.Q.; project administration, N.A., M.K.B. and M.R.N.M.Q.; funding acquisition, N.A. All authors have read and agreed to the published version of the manuscript.
Funding
This research was funded by the Deanship of Scientific Research, King Khalid University, Kingdom of Saudi Arabia, and the grant number is RGP.1/382/43.
Institutional Review Board Statement
Not applicable.
Informed Consent Statement
Not applicable.
Data Availability Statement
Not applicable.
Acknowledgments
We would like to express our gratitude to the Deanship of Scientific Research, King Khalid University, Kingdom of Saudi Arabia, for funding this work, as well as to family, friends, and colleagues for their constant inspiration and encouragement. The infrastructure support provided by Parul University, Vadodara, is greatly appreciated.
Conflicts of Interest
The authors declare no conflict of interest.
References
- Tam, C.; Tam, V.W.; Tsui, W. Green construction assessment for environmental management in the construction industry of Hong Kong. Int. J. Proj. Manag. 2004, 22, 563–571. [Google Scholar] [CrossRef]
- Darko, A.; Chan, A.P.C.; Yang, Y.; Shan, M.; He, B.-J.; Gou, Z. Influences of barriers, drivers, and promotion strategies on green building technologies adoption in developing countries: The Ghanaian case. J. Clean. Prod. 2018, 200, 687–703. [Google Scholar] [CrossRef]
- AlSanad, S. Awareness, drivers, actions, and barriers of sustainable construction in Kuwait. Procedia Eng. 2015, 118, 969–983. [Google Scholar] [CrossRef]
- Sev, A. How can the construction industry contribute to sustainable development? A conceptual framework. Sustain. Dev. 2009, 17, 161–173. [Google Scholar] [CrossRef]
- Chan, E.H.; Qian, Q.K.; Lam, P.T. The market for green building in developed Asian cities—The perspectives of building designers. Energy Policy 2009, 37, 3061–3070. [Google Scholar] [CrossRef]
- Pulselli, R.; Simoncini, E.; Pulselli, F.; Bastianoni, S. Emergy analysis of building manufacturing, maintenance and use: Em-building indices to evaluate housing sustainability. Energy Build. 2007, 39, 620–628. [Google Scholar] [CrossRef]
- Son, H.; Kim, C.; Chong, W.K.; Chou, J.S. Implementing sustainable development in the construction industry: Constructors’ perspectives in the US and Korea. Sustain. Dev. 2011, 19, 337–347. [Google Scholar] [CrossRef]
- Wang, W.; Zmeureanu, R.; Rivard, H. Applying multi-objective genetic algorithms in green building design optimization. Build. Environ. 2005, 40, 1512–1525. [Google Scholar] [CrossRef]
- Yudelson, J. The Green Building Revolution; Island Press: Washington, DC, USA, 2010. [Google Scholar]
- Keysar, E.; Pearce, A.R. Decision support tools for green building: Facilitating selection among new adopters on public sector projects. J. Green Build. 2007, 2, 153–171. [Google Scholar] [CrossRef]
- Reddy, B.V.; Jagadish, K. Embodied energy of common and alternative building materials and technologies. Energy Build. 2003, 35, 129–137. [Google Scholar] [CrossRef]
- Al-Mulali, U.; Ozturk, I. The effect of energy consumption, urbanization, trade openness, industrial output, and the political stability on the environmental degradation in the MENA (Middle East and North African) region. Energy 2015, 84, 382–389. [Google Scholar] [CrossRef]
- Kibert, C.J. Sustainable Construction: Green Building Design and Delivery; John Wiley & Sons: Hoboken, NJ, USA, 2016. [Google Scholar]
- Durdyev, S.; Zavadskas, E.K.; Thurnell, D.; Banaitis, A.; Ihtiyar, A. Sustainable construction industry in Cambodia: Awareness, drivers and barriers. Sustainability 2018, 10, 392. [Google Scholar] [CrossRef]
- Abidin, N.Z.; Powmya, A. Perceptions on motivating factors and future prospects of green construction in Oman. J. Sustain. Dev. 2014, 7, 231–239. [Google Scholar] [CrossRef]
- Shareef, S.L.; Altan, H. Building sustainability rating systems in the Middle East. In Proceedings of the Institution of Civil Engineers-Engineering Sustainability; Thomas Telford Ltd.: London, UK, 2016; Volume 170, pp. 283–293. [Google Scholar]
- Silvius, A.G.; de Graaf, M. Exploring the project manager’s intention to address sustainability in the project board. J. Clean. Prod. 2019, 208, 1226–1240. [Google Scholar] [CrossRef]
- Buddenborg, J. Changing Mindsets: Sustainable Design in Historic Preservation. Master’s Thesis, Faculty of the Graduate School of Cornell University, Ithaca, NY, USA, 2006. [Google Scholar]
- Albino, V.; Berardi, U. Green buildings and organizational changes in Italian case studies. Bus. Strategy Environ. 2012, 21, 387–400. [Google Scholar] [CrossRef]
- Berardi, U. Sustainability assessment in the construction sector: Rating systems and rated buildings. Sustain. Dev. 2012, 20, 411–424. [Google Scholar] [CrossRef]
- Anderson, M.K.; Bidgood, J.K.; Heady, E.J. Hidden legal risks of green building. Fla. Bar J. 2010, 84, 35–41. [Google Scholar]
- Silvius, G. Sustainability as a new school of thought in project management. J. Clean. Prod. 2017, 166, 1479–1493. [Google Scholar] [CrossRef]
- Sfakianaki, E. Critical success factors for sustainable construction: A literature review. Manag. Environ. Qual. Int. J. 2018, 30, 176–196. [Google Scholar] [CrossRef]
- Fathalizadeh, A.; Ghoddousi, P.; Javid, A.A.S.; Hosseini, M.R.; Ghosh, A. Integrating sustainability into construction project management: Barriers in developing countries. In Proceedings of the 13th International Conference Modern Building Materials, Structures and Techniques: MBMST 2019, Selected Papers, Vilnius, Lithuania, 16–17 May 2019; pp. 559–563. [Google Scholar]
- Opoku, A.; Fortune, C. Implementation of sustainable practices in UK construction organizations: Drivers and challenges. Int. J. Sustain. Policy Pract. 2013, 8, 121–132. [Google Scholar] [CrossRef]
- Du Plessis, C. A strategic framework for sustainable construction in developing countries. Constr. Manag. Econ. 2007, 25, 67–76. [Google Scholar] [CrossRef]
- Darko, A.; Chan, A.P.; Owusu-Manu, D.-G.; Ameyaw, E.E. Drivers for implementing green building technologies: An international survey of experts. J. Clean. Prod. 2017, 145, 386–394. [Google Scholar] [CrossRef]
- Samari, M.; Godrati, N.; Esmaeilifar, R.; Olfat, P.; Shafiei, M.W.M. The investigation of the barriers in developing green building in Malaysia. Mod. Appl. Sci. 2013, 7, 1. [Google Scholar] [CrossRef]
- Luthra, S.; Kumar, S.; Garg, D.; Haleem, A. Barriers to renewable/sustainable energy technologies adoption: Indian perspective. Renew. Sustain. Energy Rev. 2015, 41, 762–776. [Google Scholar] [CrossRef]
- Holloway, S.; Parrish, K. The contractor’s role in the sustainable construction industry. In Proceedings of the Institution of Civil Engineers-Engineering Sustainability; Thomas Telford Ltd.: London, UK, 2015; Volume 168, pp. 53–60. [Google Scholar]
- Williams, K.; Dair, C. What is stopping sustainable building in England? Barriers experienced by stakeholders in delivering sustainable developments. Sustain. Dev. 2007, 15, 135–147. [Google Scholar] [CrossRef]
- Ahn, Y.H.; Pearce, A.R.; Wang, Y.; Wang, G. Drivers and barriers of sustainable design and construction: The perception of green building experience. Int. J. Sustain. Build. Technol. Urban Dev. 2013, 4, 35–45. [Google Scholar] [CrossRef]
- Chan, A.P.C.; Darko, A.; Olanipekun, A.O.; Ameyaw, E.E. Critical barriers to green building technologies adoption in developing countries: The case of Ghana. J. Clean. Prod. 2018, 172, 1067–1079. [Google Scholar] [CrossRef]
- Durdyev, S.; Mbachu, J. Key constraints to labour productivity in residential building projects: Evidence from Cambodia. Int. J. Constr. Manag. 2018, 18, 385–393. [Google Scholar] [CrossRef]
- Shields, P.M.; Tajalli, H. Intermediate theory: The missing link in successful student scholarship. J. Public Aff. Educ. 2006, 12, 313–334. [Google Scholar] [CrossRef]
- Christensen, C.M. The ongoing process of building a theory of disruption. J. Prod. Innov. Manag. 2006, 23, 39–55. [Google Scholar] [CrossRef]
- Kothari, C.R. Research Methodology: Methods and Techniques; New Age International: Delhi, India, 2004. [Google Scholar]
- Wahyuni, D. The research design maze: Understanding paradigms, cases, methods and methodologies. J. Appl. Manag. Account. Res. 2012, 10, 69–80. [Google Scholar]
- Ameyaw, E.E.; Hu, Y.; Shan, M.; Chan, A.P.; Le, Y. Application of Delphi method in construction engineering and management research: A quantitative perspective. J. Civ. Eng. Manag. 2016, 22, 991–1000. [Google Scholar] [CrossRef]
- Kashwani, G.; Nielsen, Y. Evaluation of safety engineering system in oil and gas construction projects in UAE. Int. J. GEOMATE 2017, 12, 178–185. [Google Scholar] [CrossRef]
- Buniya, M.K.; Othman, I.; Sunindijo, R.Y.; Karakhan, A.A.; Kineber, A.F.; Durdyev, S. Contributions of safety critical success factors and safety program elements to overall project success. Int. J. Occup. Saf. Ergon. 2023, 29, 129–140. [Google Scholar] [CrossRef] [PubMed]
- Buniya, M.K.; Othman, I.; Sunindijo, R.Y.; Kashwani, G.; Durdyev, S.; Ismail, S.; Antwi-Afari, M.F.; Li, H. Critical success factors of safety program implementation in construction projects in Iraq. Int. J. Environ. Res. Public Health 2021, 18, 8469. [Google Scholar] [CrossRef] [PubMed]
- Amaratunga, D.; Kulatunga, U.; Liyanage, C.; Hui, E.C.; Zheng, X. Measuring customer satisfaction of FM service in housing sector. Facilities 2010, 28, 306–320. [Google Scholar] [CrossRef]
- Çakıt, E.; Olak, A.J.; Karwowski, W.; Marek, T.; Hejduk, I.; Taiar, R. Assessing safety at work using an adaptive neuro-fuzzy inference system (ANFIS) approach aided by partial least squares structural equation modeling (PLS-SEM). Int. J. Ind. Ergon. 2020, 76, 102925. [Google Scholar] [CrossRef]
- Kineber, A.F.; Othman, I.; Oke, A.E.; Chileshe, N.; Buniya, M.K. Identifying and Assessing Sustainable Value Management Implementation Activities in Developing Countries: The Case of Egypt. Sustainability 2020, 12, 9143. [Google Scholar] [CrossRef]
- Sarstedt, M.; Ringle, C.M.; Smith, D.; Reams, R.; Hair, J.F., Jr. Partial least squares structural equation modeling (PLS-SEM): A useful tool for family business researchers. J. Fam. Bus. Strategy 2014, 5, 105–115. [Google Scholar] [CrossRef]
- Qureshi, K.M.; Mewada, B.G.; Buniya, M.K.; Qureshi, M.R.N.M. Analyzing Critical Success Factors of Lean 4.0 Implementation in Small and Medium Enterprises for Sustainable Manufacturing Supply Chain for Industry 4.0 Using PLS-SEM. Sustainability 2023, 15, 5528. [Google Scholar] [CrossRef]
- Buniya, M.K.; Othman, I.; Sunindijo, R.Y.; Kineber, A.F.; Mussi, E.; Ahmad, H. Barriers to safety program implementation in the construction industry. Ain Shams Eng. J. 2020, 12, 65–72. [Google Scholar] [CrossRef]
- Buniya, M.K.; Othman, I.; Durdyev, S.; Sunindijo, R.Y.; Ismail, S.; Kineber, A.F. Safety Program Elements in the Construction Industry: The Case of Iraq. Int. J. Environ. Res. Public Health 2021, 18, 411. [Google Scholar] [CrossRef]
- Chawla, V.; Chanda, A.; Angra, S.; Chawla, G. The sustainable project management: A review and future possibilities. J. Proj. Manag. 2018, 3, 157–170. [Google Scholar] [CrossRef]
- Global Status Report for Buildings and Construction. 2019. Available online: https://www.iea.org/reports/global-status-report-for-buildings-and-construction-2019 (accessed on 10 March 2023).
- Ametepey, O.; Aigbavboa, C.; Ansah, K. Barriers to successful implementation of sustainable construction in the Ghanaian construction industry. Procedia Manuf. 2015, 3, 1682–1689. [Google Scholar] [CrossRef]
- Pham, H.; Kim, S.-Y.; Luu, T.-V. Managerial perceptions on barriers to sustainable construction in developing countries: Vietnam case. Environ. Dev. Sustain. 2020, 22, 2979–3003. [Google Scholar] [CrossRef]
- Craiut, L.; Bungau, C.; Bungau, T.; Grava, C.; Otrisal, P.; Radu, A.-F. Technology Transfer, Sustainability, and Development, Worldwide and in Romania. Sustainability 2022, 14, 15728. [Google Scholar] [CrossRef]
- Craiut, L.; Bungau, C.; Negru, P.A.; Bungau, T.; Radu, A.-F. Technology transfer in the context of sustainable development—A bibliometric analysis of publications in the field. Sustainability 2022, 14, 11973. [Google Scholar] [CrossRef]
- Broccardo, L.; Zicari, A. Sustainability as a driver for value creation: A business model analysis of small and medium entreprises in the Italian wine sector. J. Clean. Prod. 2020, 259, 120852. [Google Scholar] [CrossRef]
Disclaimer/Publisher’s Note: The statements, opinions and data contained in all publications are solely those of the individual author(s) and contributor(s) and not of MDPI and/or the editor(s). MDPI and/or the editor(s) disclaim responsibility for any injury to people or property resulting from any ideas, methods, instructions or products referred to in the content. |
© 2023 by the authors. Licensee MDPI, Basel, Switzerland. This article is an open access article distributed under the terms and conditions of the Creative Commons Attribution (CC BY) license (https://creativecommons.org/licenses/by/4.0/).

