Integrated Platform-Based Tool to Improve Life Cycle Management and Circularity of Building Envelope Components
Abstract
:1. Introduction
- Poor quality data and difficulty in digitizing information about the origin of waste and recycled aggregate materials;
- Lack of digital services for creating new value chains and organizing information on raw materials;
- Uncompetitive pricing of secondary materials, and lack of trust in their quality;
- A long delay between implementing circular actions and their effect on waste management;
2. Materials and Methods
2.1. Materials
- A cloud-based multi-sided platform for circularity data management.
- A product lifecycle management software.
- A Life Cycle Assessment Simulation Engine.
- An augmented reality snag list and dismantling support tool.
- A blockchain platform.
2.1.1. Cloud-Based Multi-Sided Platform for Circularity Data Management
2.1.2. Product Lifecycle Management Software
2.1.3. Life Cycle Assessment Simulation Engine
2.1.4. Augmented Reality Snag List and Dismantling Support Tool
2.1.5. Blockchain Platform
2.1.6. The Use Case Demo Tester
- One spandrel facade module with external aluminum fins designed for the 1 Broadgate building, a major fourteen-stores office-led development located in London [37].
2.2. Methods
- Preventive analysis and investigation of required information;
- Definition through an end-user-centric approach of the requirements of the tool;
- Definition and development of the platform functionalities;
- Tool validation.
2.2.1. Preventive Analysis and Investigation
2.2.2. End-User-Centric Approach
2.2.3. Definition of the Platform’s Functionalities and Development
2.2.4. Tool Validation
3. Results
3.1. Circular Entities Structure Definition and Data Collection
3.2. Definition of User Stories and Requirements
3.2.1. R.1. User Web Interface for CE and Attribute Management (REUse)
3.2.2. R.2. Dynamic Attributes for Comprehensive CE Descriptions (REUse)
3.2.3. R.3. Search Template for CE Identification (CE4Con’s Frontend Tool)
3.2.4. R.4. Integration with LCA Component (KYKLOS 4.0)v
3.2.5. R.5. Integration of a Conversion Factor (CE4Con’s Frontend Tool)
3.2.6. R.6. Integration with PLM Component (KYKLOS 4.0)
3.2.7. R.7. ARTC Integration for Snag List Facilitator (Rialto)
3.2.8. R.8. ARTC Integration for Dismantling (Rialto)
3.3. Definition of the Operational Flowcharts and Tool Development
3.3.1. Multi-Sided Platform for Data Management Set Up: REUse
3.3.2. Frontend Tool Setup: The “Designer Interface”
3.3.3. Rialto Platform Set up and Integration
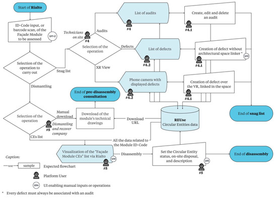
- By examining the mounted PMCW to obtain or update a snag list;
- By allowing the retrieval of dismantling and pre-treatment information to facilitate the disassembly and the update of end-of-life information of the PMCW.
3.4. Tool Validation
4. Discussion
4.1. Quality and Digitization of Circularity Data
4.2. Digital Services for Circular Management Support
4.3. Secondary Materials Warranty and Cost Analysis Considerations
4.4. Accelerating Circular Actions Implementation and Waste Management
4.5. Supporting Guidance about Sustainable and Circular Parameters
5. Conclusions
Author Contributions
Funding
Data Availability Statement
Acknowledgments
Conflicts of Interest
Appendix A
| Scenario #1: Curtain Wall Module Design (Attribution of Circular Entities) | |
|---|---|
| Purpose Identify and select Component Supplier Circular Entities (CEs) for the facade module materials and components designed. | |
| User Unit system developers, tender, and system developer department. | Equipment Laptop (CE4Con’s frontend tool). |
| Input Project data regarding unit components (from PLM). Those have to match with existing Component Supplier CEs. The system department provides the “Disassembly instruction” document useful for end-of-life information. | Output Facade module CEs. |
| Starting Point A new facade module from the manufacturer has to be added to the platform through a frontend tool in order to evaluate and select Component Supplier CEs depending on their environmental impact and circularity value. | |
| CE4CON solution With a frontend tool, the platform will permit searching for the Component Supplier CEs that satisfy the parameters required and to choose the feasible option with the lowest CO2eq impact and with the highest recycled content. This can encourage adoption of more virtuous materials in the design of new products. | |
Scenario
| |
| Scenario #2.1: Addition of Component Supplier Circular Entities in the Database (the Supplier) | |
|---|---|
| Purpose Provide new Component Supplier Circular Entities (CEs) available for the market, or update ones already in the platform. Eventually, upload documentation (e.g., EPD, etc.). | |
| User Materials, components, or treatments from the supplier. | Equipment Laptop (REUse). |
| Input Component Supplier CEs and their attributes of their new products, update of their Component Supplier CEs. | Output Component Supplier CEs information. |
| Starting Point New materials, components, or treatments from the supplier have to be added to the platform as CE available for the customers. | |
| CE4CON solution Upload on REUse information about the products in order to make it easier for the clients to access the needed data. This can help in organizing new supply chain, reducing setup time. Moreover, REUse services could be used by suppliers to optimize recycling of production waste. | |
Scenario
| |
| Scenario #2.2: Addition of Component Supplier Circular Entities in the Database (Quality Department) | |
|---|---|
| Purpose Provide new Component Supplier Circular Entities (CEs) available for the market, or update ones already in the platform. Eventually, upload documentation (e.g., EPD, etc.). | |
| User Quality department. | Equipment Laptop (REUse). |
| Input Component Supplier CEs and their attributes of their new products, update of their Component Supplier CEs, and eventually update the attributes of the facade module CEs. | Output Old Component Supplier CEs. |
| Starting Point New element materials, components, or treatment singled out from the quality department have to be added to the platform as the available Component Supplier CE for the manufacturing company. | |
| CE4CON solution Upload on REUse information about the products in order to make it easier for the clients to access the needed data. This can help in organizing new supply chain, reducing setup time. Moreover, REUse services could be used by suppliers to optimize recycling of production waste. | |
Scenario
| |
| Scenario #3: Management of the Effective Supply Chain | |
|---|---|
| Purpose Support the procurement of facade modules’ components. | |
| User Purchase department. | Equipment Laptop (CE4Con’s frontend tool). |
| Input Update the attributes of the facade module circular entities (CEs). | Output Component Supplier CEs selected during the design development for the units. |
| Starting Point The materials and components that will be part of the assembled module have to be purchased and supplied. Eventually, the Component Supplier CEs’ attributes selected during the design have to be updated. | |
| CE4CON solution The purchase department has the ability to preview which suppliers are able to meet project requirements, including from a sustainability standpoint, that have already been selected by system designers. This speeds up and facilitates the process of retrieving materials and components. | |
Scenario
| |
| Scenario #4.1: Snag List: Identification of Defects in the Installed Facade | |
|---|---|
| Purpose Performing the examination of the installed facade modules to obtain a snag list (faults and defects description). | |
| User Technician on site. | Equipment Android mobile device (Rialto). |
| Input Mounted facade. | Output Snag list on the facade thanks to XR. |
| Starting Point User#4.1 arrives and needs to add a defect after auditing. | |
| CE4CON solution Through Rialto, the possibility is offered to group all building snag lists related to the facade in one place. These indications will then also be visible during disassembly because they are saved in REUse. | |
Scenario
| |
| Scenario #4.2: Snag List: Monitoring of Defects in the Installed Facade | |
|---|---|
| Purpose Performing the examination of defects in the installed facade module that were detected in previous audits. | |
| User Technician on site. | Equipment Android mobile device (Rialto). |
| Input Mounted facade, AR snag list. | Output Snag list on the facade thanks to XR. |
| Starting Point User#4.2 arrives and has to audit the facade. | |
| CE4CON solution Through Rialto it is possible to view and retrieve both in a summary list and through XR the facade defects. | |
Scenario
| |
| Scenario #5: End-of-Life Scenario | |
|---|---|
| Purpose Retrieve dismantling and pre-treatment information and use it to plan the dismantling of the facade modules. Update end-of-life information on the dismantled circular entities in the platform. | |
| User Operator of the dismantling and recovery company. | Equipment Android mobile device (Rialto). |
| Input Existing facade module CEs and related component supplier CEs’ attributes. | Output End-of-life information about the CEs in the facade. |
| Starting Point Information about the facade to dismantle and its circular entities already in the platform. | |
| CE4CON solution Facilitate the disassembly and the update of end-of-life information of the facade, time reduction, and related reduction in cost. | |
Scenario
| |
References
- Norouzi, M.; Chàfer, M.; Cabeza, L.F.; Jiménez, L.; Boer, D. Circular Economy in the Building and Construction Sector: A Scientific Evolution Analysis. J. Build. Eng. 2021, 44, 102704. [Google Scholar] [CrossRef]
- Osobajo, O.A.; Oke, A.; Omotayo, T.; Obi, L.I. A Systematic Review of Circular Economy Research in the Construction Industry. Smart Sustain. Built Environ. 2020, 11, 39–64. [Google Scholar] [CrossRef]
- Ginga, C.P.; Ongpeng, J.M.C.; Daly, M.K.M. Circular Economy on Construction and Demolition Waste: A Literature Review on Material Recovery and Production. Materials 2020, 13, 2970. [Google Scholar] [CrossRef]
- Migliore, M.; Talamo, C.; Paganin, G. Construction and Demolition Waste. In Strategies for Circular Economy and Cross-Sectoral Exchanges for Sustainable Building Products: Preventing and Recycling Waste; Migliore, M., Talamo, C., Paganin, G., Eds.; Springer Tracts in Civil Engineering; Springer International Publishing: Cham, Switzerland, 2020; pp. 45–76. [Google Scholar] [CrossRef]
- European Commission: Energy, Climate Change, Environment. Construction and Demolition Waste. Available online: https://environment.ec.europa.eu/topics/waste-and-recycling/construction-and-demolition-waste_en (accessed on 7 August 2023).
- Charef, R.; Lu, W.; Hall, D. The Transition to the Circular Economy of the Construction Industry: Insights into Sustainable Approaches to Improve the Understanding. J. Clean. Prod. 2022, 364, 132421. [Google Scholar] [CrossRef]
- Zeng, R.; Chini, A.; Ries, R. Innovative Design for Sustainability: Integrating Embodied Impacts and Costs during the Early Design Phase. Eng. Constr. Archit. Manag. 2020, 28, 747–764. [Google Scholar] [CrossRef]
- Sparrevik, M.; de Boer, L.; Michelsen, O.; Skaar, C.; Knudson, H.; Fet, A.M. Circular Economy in the Construction Sector: Advancing Environmental Performance through Systemic and Holistic Thinking. Environ. Syst. Decis. 2021, 41, 392–400. [Google Scholar] [CrossRef]
- Charef, R. Supporting Construction Stakeholders with the Circular Economy: A Trans-Scaler Framework to Understand the Holistic Approach. Clean. Eng. Technol. 2022, 8, 100454. [Google Scholar] [CrossRef]
- Díaz-López, C.; Bonoli, A.; Martín-Morales, M.; Zamorano, M. Analysis of the Scientific Evolution of the Circular Economy Applied to Construction and Demolition Waste. Sustainability 2021, 13, 9416. [Google Scholar] [CrossRef]
- Charef, R.; Morel, J.-C.; Rakhshan, K. Barriers to Implementing the Circular Economy in the Construction Industry: A Critical Review. Sustainability 2021, 13, 12989. [Google Scholar] [CrossRef]
- Kirchherr, J.; Hekkert, M.; Bour, R.; Kostense-Smit, E.; Muller, J. Breaking the Barriers to the Circular Economy; Deloitte: London, UK, 2017. [Google Scholar]
- Oluleye, B.I.; Chan, D.W.M.; Antwi-Afari, P.; Olawumi, T.O. Modeling the Principal Success Factors for Attaining Systemic Circularity in the Building Construction Industry: An International Survey of Circular Economy Experts. Sustain. Prod. Consum. 2023, 37, 268–283. [Google Scholar] [CrossRef]
- Shooshtarian, S.; Hosseini, M.R.; Kocaturk, T.; Arnel, T.; Garofano, N.T. Circular Economy in the Australian AEC Industry: Investigation of Barriers and Enablers. Build. Res. Inf. 2023, 51, 56–68. [Google Scholar] [CrossRef]
- Xing, Z.; Huang, J.; Wang, J. Unleashing the Potential: Exploring the Nexus between Low-Carbon Digital Economy and Regional Economic-Social Development in China. J. Clean. Prod. 2023, 413, 137552. [Google Scholar] [CrossRef]
- Jemal, K.M.; Kabzhassarova, M.; Shaimkhanov, R.; Dikhanbayeva, D.; Turkyilmaz, A.; Durdyev, S.; Karaca, F. Facilitating Circular Economy Strategies Using Digital Construction Tools: Framework Development. Sustainability 2023, 15, 877. [Google Scholar] [CrossRef]
- Machado, N.; Morioka, S.N. Contributions of Modularity to the Circular Economy: A Systematic Review of Literature. J. Build. Eng. 2021, 44, 103322. [Google Scholar] [CrossRef]
- Du, J.; Zhang, J.; Castro-Lacouture, D.; Hu, Y. Lean Manufacturing Applications in Prefabricated Construction Projects. Autom. Constr. 2023, 150, 104790. [Google Scholar] [CrossRef]
- European Commission: Funding & Tender Opportunities. rEUse Platform. Available online: https://ec.europa.eu/info/funding-tenders/opportunities/portal/screen/opportunities/horizon-results-platform/36709;resultId=36709;isExactMatch=false (accessed on 7 August 2023).
- Large Scale Demonstration of New Circular Economy Value-Chains Based on the Reuse of End-of-Life Fiber Reinforced Composites|FiberEUse Project|Fact Sheet|H2020. CORDIS|European Commission. Available online: https://cordis.europa.eu/project/id/730323/it (accessed on 7 August 2023).
- Arabsolgar, D.; Musumeci, A. FiberEUse: Large-Scale Demonstration of New Circular Economy Value Chains Based on the Reuse of End-of-Life Fiber-Reinforced Composites—A Circular It Platform to Manage Innovative Design and Circular Entities. Proceedings 2021, 65, 23. [Google Scholar] [CrossRef]
- Avvaru, V.S.; Bruno, G.; Chiabert, P.; Traini, E. Integration of PLM, MES and ERP Systems to Optimize the Engineering, Production and Business. In Product Lifecycle Management Enabling Smart X; Nyffenegger, F., Ríos, J., Rivest, L., Bouras, A., Eds.; IFIP Advances in Information and Communication Technology; Springer International Publishing: Cham, Switzerland, 2020; pp. 70–82. [Google Scholar] [CrossRef]
- Lennartsson, M.; André, S.; Elgh, F. PLM Support for Design Platforms in Industrialized House-Building. Constr. Innov. 2021, 23, 265–286. [Google Scholar] [CrossRef]
- Cholewa, M.; Minh, L.H.B. PLM Solutions in the Process of Supporting the Implementation and Maintenance of the Circular Economy Concept in Manufacturing Companies. Sustainability 2021, 13, 10589. [Google Scholar] [CrossRef]
- An Advanced Circular and Agile Manufacturing Ecosystem based on Rapid Reconfigurable Manufacturing Process and Individualized Consumer Preferences|KYKLOS 4.0 Project|Fact Sheet|H2020. CORDIS|European Commission. Available online: https://cordis.europa.eu/project/id/872570/it (accessed on 7 August 2023).
- ISO 10303-1:2021(En); Industrial Automation Systems and Integration—Product Data Representation and Exchange. ISO: Geneva, Switzerland, 2021. Available online: https://www.iso.org/obp/ui/#iso:std:iso:10303:-1:ed-2:v1:en (accessed on 29 August 2023).
- Farjana, S.H.; Mahmud, M.A.P.; Huda, N. Chapter 1—Introduction to Life Cycle Assessment. In Life Cycle Assessment for Sustainable Mining; Farjana, S.H., Mahmud, M.A.P., Huda, N., Eds.; Elsevier: Amsterdam, The Netherlands, 2021; pp. 1–13. [Google Scholar] [CrossRef]
- Di Maria, A.; Eyckmans, J.; Van Acker, K. 26—Use of LCA and LCC to Help Decision-Making between Downcycling versus Recycling of Construction and Demolition Waste. In Advances in Construction and Demolition Waste Recycling; Pacheco-Torgal, F., Ding, Y., Colangelo, F., Tuladhar, R., Koutamanis, A., Eds.; Woodhead Publishing Series in Civil and Structural Engineering; Woodhead Publishing: Sawston, UK, 2020; pp. 537–558. [Google Scholar] [CrossRef]
- Francart, N.; Malmqvist, T. Investigation of Maintenance and Replacement of Materials in Building LCA. IOP Conf. Ser. Earth Environ. Sci. 2020, 588, 032027. [Google Scholar] [CrossRef]
- Meex, E.; Hollberg, A.; Knapen, E.; Hildebrand, L.; Verbeeck, G. Requirements for Applying LCA-Based Environmental Impact Assessment Tools in the Early Stages of Building Design. Build. Environ. 2018, 133, 228–236. [Google Scholar] [CrossRef]
- Sommerville, J.; Craig, N.; Bowden, S. The Standardisation of Construction Snagging. Struct. Surv. 2004, 22, 251–258. [Google Scholar] [CrossRef]
- López-Guerrero, R.E.; Vera, S.; Carpio, M. A Quantitative and Qualitative Evaluation of the Sustainability of Industrialised Building Systems: A Bibliographic Review and Analysis of Case Studies. Renew. Sustain. Energy Rev. 2022, 157, 112034. [Google Scholar] [CrossRef]
- Kragh, M.K.; Jakica, N. 21—Circular Economy in Facades. In Rethinking Building Skins; Gasparri, E., Brambilla, A., Lobaccaro, G., Goia, F., Andaloro, A., Sangiorgio, A., Eds.; Woodhead Publishing Series in Civil and Structural Engineering; Woodhead Publishing: Sawston, UK, 2022; pp. 519–539. [Google Scholar] [CrossRef]
- Loizou, L.; Barati, K.; Shen, X.; Li, B. Quantifying Advantages of Modular Construction: Waste Generation. Buildings 2021, 11, 622. [Google Scholar] [CrossRef]
- Torres, J.; Garay-Martinez, R.; Oregi, X.; Torrens-Galdiz, J.I.; Uriarte-Arrien, A.; Pracucci, A.; Casadei, O.; Magnani, S.; Arroyo, N.; Cea, A.M. Plug and Play Modular Façade Construction System for Renovation for Residential Buildings. Buildings 2021, 11, 419. [Google Scholar] [CrossRef]
- Vavallo, M.; Arnesano, M.; Revel, G.M.; Mediavilla, A.; Sistiaga, A.F.; Pracucci, A.; Magnani, S.; Casadei, O. Accelerating Energy Renovation Solution for Zero Energy Buildings and Neighbourhoods—The Experience of the RenoZEB Project. Proceedings 2019, 20, 1. [Google Scholar] [CrossRef]
- Jordan, M.; McAlpine Gears Up as British Land’s Broadgate Scheme Given Green Light. Building. 2019. Available online: https://www.building.co.uk/news/5097621.article (accessed on 8 August 2023).
- Polymorphic Information Content (PIC). Encyclopedia of Genetics, Genomics, Proteomics and Informatics; Rédei, G.P., Ed.; Springer: Dordrecht, The Netherlands, 2008; p. 1531. [Google Scholar] [CrossRef]
- Cambier, C.; Galle, W.; De Temmerman, N. Research and Development Directions for Design Support Tools for Circular Building. Buildings 2020, 10, 142. [Google Scholar] [CrossRef]
- Heinrich, M.; Lang, W. Materials Passports—Best Practice. Innovative Solutions for a Transition to a Circular Economy in the Built Environment; Technische Universitat Munchen, BAMB: Munich, Germany, 2019. [Google Scholar]
- Mulhall, D.; Ayed, A.-C.; Schroeder, J.; Hansen, K.; Wautelet, T. The Product Circularity Data Sheet—A Standardized Digital Fingerprint for Circular Economy Data about Products. Energies 2022, 15, 3397. [Google Scholar] [CrossRef]
- Rovelli, D.; Brondi, C.; Andreotti, M.; Abbate, E.; Zanforlin, M.; Ballarino, A. A Modular Tool to Support Data Management for LCA in Industry: Methodology, Application and Potentialities. Sustainability 2022, 14, 3746. [Google Scholar] [CrossRef]
- Kedir, F.; Bucher, D.F.; Hall, D.M. A Proposed Material Passport Ontology to Enable Circularity for Industrialized Construction; Computing in Construction; ETH: Zürich, Switzerland, 2021; Volume 2, pp. 91–98. [Google Scholar] [CrossRef]
- Fouche, D. What You Need to Know about Building Lifecycle Data (A Brief Primer). 2021. Available online: https://www.fohlio.com/blog/need-know-building-lifecycle-data-brief-primer (accessed on 21 August 2023).
- Alexander, I.; Beus-Dukic, L. Scenarios. In Discovering Requirements: How to Specify Products and Services; Wiley: Hoboken, NJ, USA, 2009. [Google Scholar]
- Alexander, I.F.; Maiden, N. Scenarios in System Development. In Scenarios, Stories, Use Cases: Through the Systems Development Life-Cycle; Wiley: Hoboken, NJ, USA, 2004. [Google Scholar]
- Wang, X.; Dunston, P.S. Design, Strategies, and Issues towards an Augmented Reality-Based Construction Training Platform. J. Inf. Technol. Constr. ITcon 2007, 12, 363–380. [Google Scholar]
- Kivrak, S.; Arslan, G. Using Augmented Reality to Facilitate Construction Site Activities. In Advances in Informatics and Computing in Civil and Construction Engineering; Mutis, I., Hartmann, T., Eds.; Springer International Publishing: Cham, Switzerland, 2019; pp. 215–221. [Google Scholar] [CrossRef]
- Hall, G.E.; Hord, S.M. Implementing Change: Patterns, Principles, and Potholes, 2nd ed.; Allyn and Bacon: Boston, MA, USA, 2006. [Google Scholar]
- Otaduy, I.; Diaz, O. User Acceptance Testing for Agile-Developed Web-Based Applications: Empowering Customers through Wikis and Mind Maps. J. Syst. Softw. 2017, 133, 212–229. [Google Scholar] [CrossRef]
- Roach, A.T.; Kratochwill, T.R.; Frank, J.L. School-Based Consultants as Change Facilitators: Adaptation of the Concerns-Based Adoption Model (CBAM) to Support the Implementation of Research-Based Practices. J. Educ. Psychol. Consult. 2009, 19, 300. [Google Scholar] [CrossRef]
- Secinaro, S.; Dal Mas, F.; Brescia, V.; Calandra, D. Blockchain in the Accounting, Auditing and Accountability Fields: A Bibliometric and Coding Analysis. Account. Audit. Account. J. 2021, 35, 168–203. [Google Scholar] [CrossRef]
- Silva, F.B.; Reis, D.C.; Mack-Vergara, Y.L.; Pessoto, L.; Feng, H.; Pacca, S.A.; Lasvaux, S.; Habert, G.; John, V.M. Primary Data Priorities for the Life Cycle Inventory of Construction Products: Focus on Foreground Processes. Int. J. Life Cycle Assess. 2020, 25, 980–997. [Google Scholar] [CrossRef]
- WBCSD: World Business Council for Sustainable Development. The EU Digital Product Passport Shapes the Future of Value Chains: What It Is and How to Prepare Now. 2023. Available online: https://www.wbcsd.org/uxdqq (accessed on 8 August 2023).
- European Commission: Executive Agency for Small and Medium-Sized Enterprises; Volt, J.; Toth, Z.; Glicker, J.; De Groote, M.; Borragán, G.; De Regel, S.; Dourlens-Quaranta, S.; Carbonari, G. Definition of the Digital Building Logbook: Report 1 of the Study on the Development of a European Union Framework for Buildings’ Digital Logbook; Publications Office of the European Union: Luxembourg, 2020. [Google Scholar]
- Jusselme, T.; Rey, E.; Andersen, M. An Integrative Approach for Embodied Energy: Towards an LCA-Based Data-Driven Design Method. Renew. Sustain. Energy Rev. 2018, 88, 123–132. [Google Scholar] [CrossRef]















| Prototyping (TRL 6-7) | On Market (TRL 8-9) | |||
|---|---|---|---|---|
| User Requirements Definition | Tool Development | Validation in a Relevant Environment | Customer Validation on the Market | |
| Facade designer | Scenario #1 | X | X * | X | |
| Supplier | Scenario #2.1 | X * | X | ||
| Quality department | Scenario #2.2 | X | X * | X | |
| Purchase department | Scenario #3 | X * | X | ||
| Technician on site | Scenario #4 and #5 | X * | X * | X | |
| Front- and backend developers | X | X | ||
| SW technology providers | X | X | ||
| Environment, Setup and Deployment Satisfaction | Usability Satisfaction | Basic Training Functionality | Perception of the Possible Impact on Business | |
|---|---|---|---|---|
| Facade manufacturing company | 4.0 | 3.7 | 5.0 | 4.5 |
| Front- and backend developers | 4.5 | 4.7 | 4.7 | 4.5 |
| SW Technology providers | 4.5 | 3.7 | 4.0 | 3.5 |
Disclaimer/Publisher’s Note: The statements, opinions and data contained in all publications are solely those of the individual author(s) and contributor(s) and not of MDPI and/or the editor(s). MDPI and/or the editor(s) disclaim responsibility for any injury to people or property resulting from any ideas, methods, instructions or products referred to in the content. |
© 2023 by the authors. Licensee MDPI, Basel, Switzerland. This article is an open access article distributed under the terms and conditions of the Creative Commons Attribution (CC BY) license (https://creativecommons.org/licenses/by/4.0/).
Share and Cite
Morganti, L.; Demutti, M.; Fotoglou, I.; Coscia, E.A.; Perillo, P.; Pracucci, A. Integrated Platform-Based Tool to Improve Life Cycle Management and Circularity of Building Envelope Components. Buildings 2023, 13, 2630. https://doi.org/10.3390/buildings13102630
Morganti L, Demutti M, Fotoglou I, Coscia EA, Perillo P, Pracucci A. Integrated Platform-Based Tool to Improve Life Cycle Management and Circularity of Building Envelope Components. Buildings. 2023; 13(10):2630. https://doi.org/10.3390/buildings13102630
Chicago/Turabian StyleMorganti, Luca, Marco Demutti, Ioakeim Fotoglou, Eva Alessandra Coscia, Paolo Perillo, and Alessandro Pracucci. 2023. "Integrated Platform-Based Tool to Improve Life Cycle Management and Circularity of Building Envelope Components" Buildings 13, no. 10: 2630. https://doi.org/10.3390/buildings13102630
APA StyleMorganti, L., Demutti, M., Fotoglou, I., Coscia, E. A., Perillo, P., & Pracucci, A. (2023). Integrated Platform-Based Tool to Improve Life Cycle Management and Circularity of Building Envelope Components. Buildings, 13(10), 2630. https://doi.org/10.3390/buildings13102630

