Risk Assessment of Falling Objects from Façades of Existing Buildings
Abstract
1. Introduction
2. Risk Identification Based on the Case Database
2.1. Data Analysis in the Case Database
- (1)
- Statistics based on building completion time
- (2)
- Statistics based on the types of finish coats
- (3)
- Statistics based on the type of external thermal insulation composite system
- (4)
- Statistics based on the type of falling objects
2.2. Statistical Analysis of Façade Defects and Insufficiencies
- (1)
- Statistics based on the swelling defects
- (2)
- Statistics based on the detail insufficiencies
- Statistics based on the bond strength of façades
- 2.
- Statistics based on the other detail insufficiencies
3. The Method of Risk Assessment Based on Monte Carlo Method
3.1. The Establishment of Monte Carlo Model
- (1)
- Hierarchy calculation of risk coefficient
- (2)
- Determination of the weight coefficient
- 1.
- Establishment of the FCJM
- 2.
- Calculation of a weight coefficient of the FCJM
- (3)
- Fittings of risk coefficients of elementary events by beta distribution
- The value interval of beta distribution ranges from 0 to 1, which is in line with the probability range of risk event.
- The mathematical expectation of the beta distribution represents the mean of the probability of a risk event.
- In subsequent works, the case database can be continuously enriched from different channels. This process follows Bernoulli distribution which is conjugate with beta distribution. Therefore, the beta distribution will be updated with the expansion of the case database, and the fitting failure probability will become more accurate.
3.2. Application of Monte Carlo Method
- (1)
- Integral risk assessment
- (2)
- Diagnosis of risk factor importance
- (3)
- Targeted risk control measures
3.3. Risk Assessment of the Falling Objects from Façades
- (1)
- Risk assessment system of the falling objects from façades
- (2)
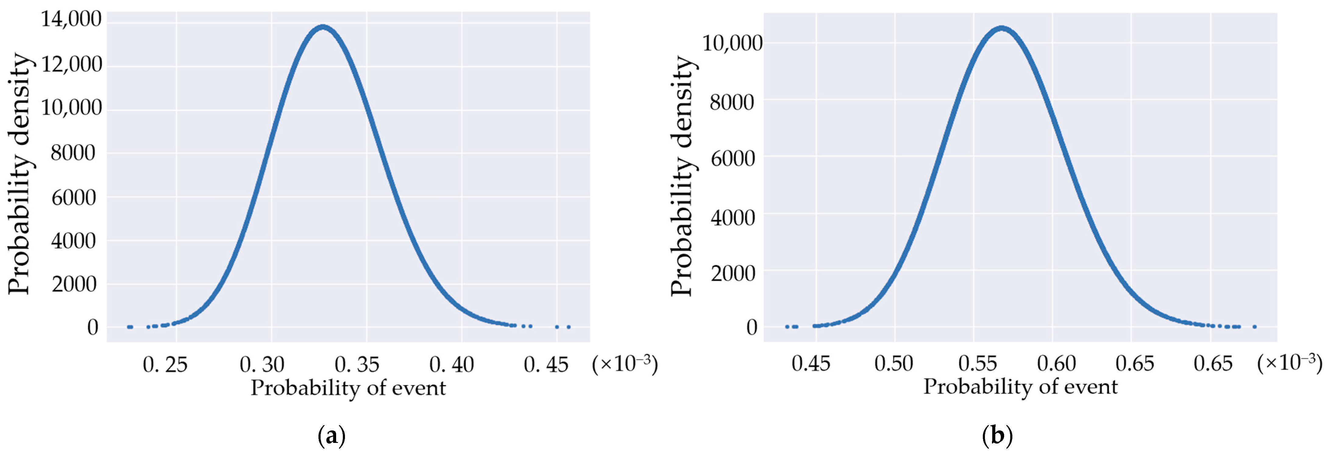
- The risk probability distributions of elementary events
- (3)
- Weight coefficients calculated by AHP
- (4)
- Risk assessment of falling objects from façades
- Risk probability distribution of falling objects from façades
- 2.
- Importance analysis of elementary risk factors
- 3.
- Risk control measures of falling objects from façades
- For the façades where falling objects appeared, some measures such as posting notice, pulling warning lines, or building protective sheds should be conducted in time
- For the façades with swelling defects, the development of swelling defects shall be monitored regularly. In case of serious swelling defects, an early warning for the falling objects shall be issued in time.
- Daily inspection and maintenance shall be strengthened for façades without swelling defect but with detail insufficiencies.
4. Conclusions
- (1)
- Some statistical analyses were carried out on the detection results of 224 building façades, the main risk factors of falling objects from façades are the detail insufficiencies caused by improper design or construction and the swelling defects caused by materials deterioration.
- (2)
- The risk coefficients of elementary events are the input variables of Monte Carlo model, which were fitted by beta distribution according to their unimodal characteristics and value range. Beta distribution as the conjugate of the Bernoulli distribution can easily obtain the posterior distribution of risk coefficients with the continuous enrichment of data. The analysis results can be updated and optimized in real time.
- (3)
- The elementary risk factors ranking from most important to least important are as follows: swelling defect of finish coat, swelling defect of thermal insulation coat, detail insufficiency of glass fiber mesh, bond strength insufficiency of finish coat, bond strength insufficiency of thermal insulation coat, insufficient thickness of crack resistant mortar, insufficient bond area of thermal insulation coat, and insufficient number of anchor bolts.
- (4)
- A risk assessment system which can quantify the risk of falling objects from façades was established in the paper. However, the specific meaning of risk probability calculated by the risk assessment system need to be further studied. The risk probability thresholds of high, medium, and low risks should be further determined.
Author Contributions
Funding
Data Availability Statement
Acknowledgments
Conflicts of Interest
References
- Pauls, J. Safety standards, requirements, and litigation in relation to building use and safety, especially safety from falls involving stairs. Saf. Sci. 1991, 14, 125–154. [Google Scholar] [CrossRef]
- Kvande, T.; Bakken, N.; Bergheim, E.; Thue, J.V. Durability of ETICS with Rendering in Norway—Experimental and Field Investigations. Buildings 2018, 8, 93. [Google Scholar] [CrossRef]
- JGJ 144-2019; Technical Specification for External Thermal Insulation on Walls. China Architecture & Building Press: Beijing, China, 2019. (In Chinese)
- JG 158-2016; External Thermal Insulating Rendering Systems Made of Mortar with Mineral Binder and Using Expanded Polystyrene Granule as Aggregate. China Standard Quality Inspection Press: Beijing, China, 2016. (In Chinese)
- ETAG. Guideline for European Technical Approval of External Thermal Insulation Composite Systems (ETICS) with Rendering; EOTA: Bruxelles, Belgium, 2013. [Google Scholar]
- Guo, X.H.; Li, Z.; Yang, Z.Q. Energy Conservation Study on Integrated Thermal Insulation Buildings Made of Glazed Hollow Beads Mortar. Adv. Mater. Res. 2011, 295, 907–911. [Google Scholar] [CrossRef]
- Becker, P.F.B.; Effting, C.; Schackow, A. Lightweight thermal insulating coating mortars with aerogel, EPS, and vermiculite for energy conservation in buildings. Cem. Concr. Compos. 2022, 125, 104283. [Google Scholar] [CrossRef]
- European Organization for Technical Approvals. External Thermal Insulation Composite Systems with Rendering (EOTA ETAG004—2000); EOTA: Bruxelles, Belgium, 2000. [Google Scholar]
- Ximenes, S.; De Brito, J.; Gaspar, P.L.; Silva, A. Modelling the degradation and service life of ETICS in external walls. Mater. Struct. 2015, 48, 2235–2249. [Google Scholar] [CrossRef]
- Pereira, C.; de Brito, J.; Silvestre, J.D. Contribution of humidity to the degradation of façade claddings in current buildings. Eng. Fail. Anal. 2018, 90, 103–115. [Google Scholar] [CrossRef]
- Ferreira, C.; Barrelas, J.; Silva, A.; de Brito, J.; Dias, I.S.; Flores-Colen, I. Impact of Environmental Exposure Conditions on the Maintenance of Facades’ Claddings. Buildings 2021, 11, 138. [Google Scholar] [CrossRef]
- Barreira, E.; De Freitas, V.P. External Thermal Insulation Composite Systems (ETICS): An Evaluation of Hygrothermal Behaviour; Springer: Cham, Switzerland, 2015. [Google Scholar]
- Maděra, J.; Kočí, V.; Doleželová, M.; Čáchová, M.; Jerman, M.; Černý, R. Influence of weather-affected material characteristics on appearance of freeze/thaw cycles in building envelopes. In AIP Conference Proceedings 2017; AIP Publishing LLC: Melville, NY, USA, 2017; Volume 1866, p. 040023. [Google Scholar]
- Norvaišienė, R.; Buhagiar, V.; Burlingis, A.; Miškinis, K. Investigation of mechanical resistance of external thermal insulation composite systems (ETICS). J. Build. Eng. 2020, 32, 101682. [Google Scholar] [CrossRef]
- Chew, M.Y. Façade inspection for falling objects from tall buildings in Singapore. Int. J. Build. Pathol. Adapt. 2021; ahead-of-print. [Google Scholar] [CrossRef]
- Chew, M.Y.L.; Gan, V.J.L. Long-Standing Themes and Future Prospects for the Inspection and Maintenance of Façade Falling Objects from Tall Buildings. Sensors 2022, 22, 6070. [Google Scholar] [CrossRef] [PubMed]
- Malanho, S.; do Rosário Veiga, M. Bond strength between layers of ETICS–Influence of the characteristics of mortars and insulation materials. J. Build. Eng. 2020, 28, 101021. [Google Scholar] [CrossRef]
- Balaras, C.; Argiriou, A. Infrared thermography for building diagnostics. Energy Build. 2002, 34, 171–183. [Google Scholar] [CrossRef]
- Dai, P.Y. Study on Nondestructive Testing of Building Exterior Wall Tiles by Beating Method; National University of Kaohsiung: Kaohsiung, Taiwan, 2008. (In Chinese) [Google Scholar]
- Metropolis, N.; Rosenbluth, A.W.; Rosenbluth, M.N.; Teller, A.H.; Teller, E. Equation of State Calculations by Fast Computing Machines. J. Chem. Phys. 1953, 21, 1087–1092. [Google Scholar] [CrossRef]
- Rubinstein, R.Y.; Kroese, D.P. Simulation and the Monte Carlo Method; John Wiley & Sons: Hoboken, NJ, USA, 2016. [Google Scholar]
- Golden, B.L.; Wasil, E.A.; Harker, P.T. The Analytic Hierarchy Process; Applications and Studies: Berlin/Heidelberg, Germany, 1989; Volume 2. [Google Scholar]
- Vaidya, O.S.; Kumar, S. Analytic hierarchy process: An overview of applications. Eur. J. Oper. Res. 2006, 169, 1–29. [Google Scholar] [CrossRef]
- Xing, L.; Amari, S.V. Fault tree analysis. In Handbook of Performability Engineering; Springer: London, UK, 2008; pp. 595–620. [Google Scholar]
- Dubois, D. Fuzzy Sets and Systems—Theory and Applications; Academic Press: Cambridge, MA, USA, 1980. [Google Scholar]
- Zhang, J.J. Fuzzy analytical hierarchy process. Fuzzy Syst. Math. 2000, 14, 80–88. (In Chinese) [Google Scholar]
- Zhang, J.J. Comparison of three ranking methods for the fuzzy consistent judgement matrix. Syst. Eng. Electron. 2003, 25, 1370–1372. (In Chinese) [Google Scholar]
- Gao, J.-P.; Xu, Z.-S.; Liu, D.-L.; Cao, H.-H. Application of the Model based on Fuzzy Consistent Matrix and AHP in the Assessment of Fire Risk of Subway Tunnel. Procedia Eng. 2014, 71, 591–596. [Google Scholar] [CrossRef]
- Lu, Y.J. Weight calculation method of fuzzy analytical hierarchy process. Fuzzy Syst. Math. 2002, 16, 79–85. [Google Scholar]
- Leng, W.M. Reliability Analysis and Design Theory of Foundation Engineering; Central South University Press: Changsha, China, 2000. (In Chinese) [Google Scholar]


















| Scale | Definition | Explanation |
|---|---|---|
| 0.5 | Equally important | Two elements are equally important |
| 0.6 | Slightly important | Compared with two elements, one element is slightly more important than the other |
| 0.7 | Obviously important | Compared with two elements, one element is obviously more important than the other |
| 0.8 | Much more important | Compared with two elements, one element is much more important than the other |
| 0.9 | Extremely important | Compared with two elements, one element is extremely more important than the other |
| 0.1, 0.2, 0.3, 0.4 | Converse comparison | Compared ai and aj, the scale is rij. Therefore, the scale is rji = 1 − rij compared aj and ai. |
| Type of Accident | Statistic Times | The First Layer of Risk Factors | Statistic Times | The Second Layer of Risk Factors | Statistic Times |
|---|---|---|---|---|---|
| Falling objects from façade | 257 | Detail insufficiency of finishing layer | 74 | Insufficient bonding strength of finishing layer | 22 |
| Detail insufficiency of glass fiber mesh | 38 | ||||
| Insufficient thickness of crack resistant mortar | 14 | ||||
| Swelling defects of finishing layer | 158 | —— | —— | ||
| Detail insufficiency of thermal insulation coat | 10 | Insufficient number of anchor bolts | 1 | ||
| Insufficient bonding strength of thermal insulation coat | 8 | ||||
| Insufficient bonding area of thermal insulation coat | 1 | ||||
| Swelling defects of thermal insulation coat | 15 | —— | —— |
| Elementary Risk Events | α | α + β | Elementary Risk Events | α | α + β |
|---|---|---|---|---|---|
| Insufficient bonding strength of finishing layer | 132 | 400,000 | Insufficient number of anchor bolts | 6 | 400,000 |
| Detail insufficiency of glass fiber mesh | 228 | 400,000 | Insufficient bonding strength of thermal insulation coat | 48 | 400,000 |
| Insufficient thickness of crack resistant mortar | 84 | 400,000 | Insufficient bonding area of thermal insulation coat | 6 | 400,000 |
| Swelling defects of finishing layer | 948 | 400,000 | Swelling defects of thermal insulation coat | 90 | 400,000 |
| Elementary Risk Events | Δα | Δp (10−6) | Elementary Risk Events | Δα | Δp (10−6) |
|---|---|---|---|---|---|
| Insufficient bonding strength of finishing layer | 13 | 3.79 | Insufficient number of anchor bolts | 1 | 0.14 |
| Detail insufficiency of glass fiber mesh | 23 | 4.01 | Insufficient bonding strength of thermal insulation coat | 5 | 1.01 |
| Insufficient thickness of crack resistant mortar | 8 | 0.96 | Insufficient bonding area of thermal insulation coat | 1 | 0.18 |
| Swelling defects of finishing layer | 95 | 63.40 | Swelling defects of thermal insulation coat | 9 | 6.75 |
Disclaimer/Publisher’s Note: The statements, opinions and data contained in all publications are solely those of the individual author(s) and contributor(s) and not of MDPI and/or the editor(s). MDPI and/or the editor(s) disclaim responsibility for any injury to people or property resulting from any ideas, methods, instructions or products referred to in the content. |
© 2023 by the authors. Licensee MDPI, Basel, Switzerland. This article is an open access article distributed under the terms and conditions of the Creative Commons Attribution (CC BY) license (https://creativecommons.org/licenses/by/4.0/).
Share and Cite
Ma, F.; Zhang, D.; Wang, Z.; Chen, X.; Jiang, L. Risk Assessment of Falling Objects from Façades of Existing Buildings. Buildings 2023, 13, 190. https://doi.org/10.3390/buildings13010190
Ma F, Zhang D, Wang Z, Chen X, Jiang L. Risk Assessment of Falling Objects from Façades of Existing Buildings. Buildings. 2023; 13(1):190. https://doi.org/10.3390/buildings13010190
Chicago/Turabian StyleMa, Fudong, Dongbo Zhang, Zhuolin Wang, Xi Chen, and Lixue Jiang. 2023. "Risk Assessment of Falling Objects from Façades of Existing Buildings" Buildings 13, no. 1: 190. https://doi.org/10.3390/buildings13010190
APA StyleMa, F., Zhang, D., Wang, Z., Chen, X., & Jiang, L. (2023). Risk Assessment of Falling Objects from Façades of Existing Buildings. Buildings, 13(1), 190. https://doi.org/10.3390/buildings13010190
