Factors Influencing the Adoption of Blockchain in the Construction Industry: A Hybrid Approach Using PLS-SEM and fsQCA
Abstract
:1. Introduction
2. Literature Review
2.1. Blockchain Technology
2.2. Blockchain in the Construction Industry
2.3. Adoption Model
3. Model Construction and Hypotheses Development
3.1. Context of Technology
3.1.1. Relative Advantage
3.1.2. Compatibility
3.1.3. Complexity
3.1.4. Cost
3.1.5. Trialability
3.2. Context of Organization
3.2.1. Top Management Support
3.2.2. Organizational Readiness
3.2.3. Firm Size
3.3. Context of Environment
3.3.1. Competitive Pressure
3.3.2. Trading Partner Pressure
3.3.3. Regulatory Support
4. Research Design and Methodology
4.1. Measurement of Determinants
4.2. Sample and Data Collection
4.3. Analytical Approaches
5. Results
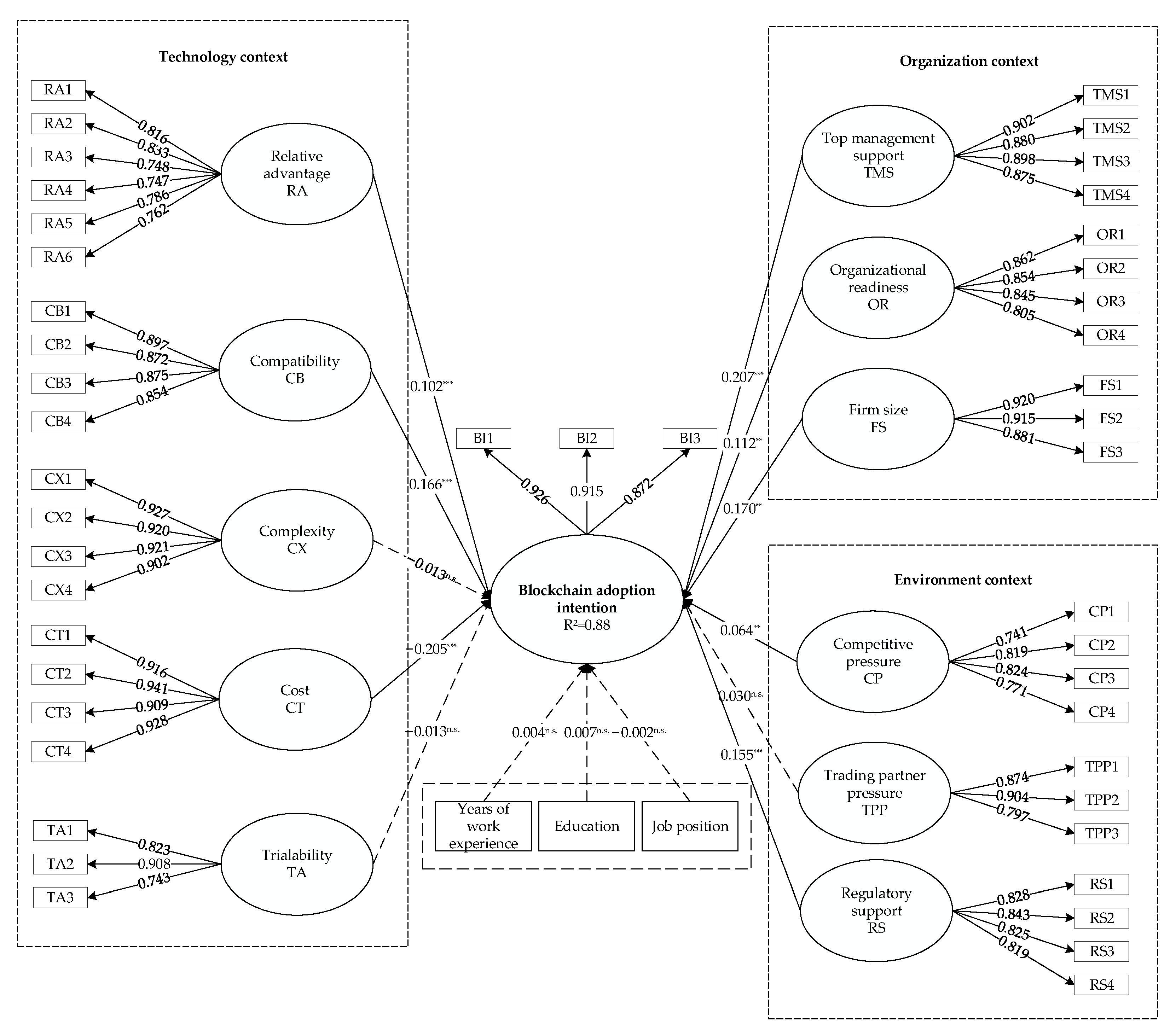
5.1. Results of PLS-SEM
5.1.1. Measurement Model
5.1.2. Structural Model
5.2. Results of fsQCA
5.3. Comparing PLS-SEM and fsQCA Results
6. Discussion
6.1. Theoretical Implications
6.2. Practical Implications
7. Conclusions and Limitations
Author Contributions
Funding
Institutional Review Board Statement
Informed Consent Statement
Data Availability Statement
Conflicts of Interest
Appendix A
| Construct | Measurement Items | Adapted From |
|---|---|---|
| Relative advantage | Adopting blockchain can enable my company to accomplish project tasks more efficiently and effectively | [17] |
| Adopting blockchain can enhance the traceability of my company’s projects | ||
| Adopting blockchain can increase the transparency of my company’s projects | ||
| Blockchain can increase trust among stakeholders in construction | ||
| Adopting blockchain can improve deferred payment issues | ||
| Blockchain can provide privacy protection and security of my company | ||
| Compatibility | Blockchain is compatible with the business operating model in my company | [36,46] |
| Blockchain is compatible with the management requirements of the company | ||
| Blockchain fits with the existing values of my company | ||
| Blockchain is compatible with my company’s existing infrastructure | ||
| Complexity | Blockchain would be too complex for my company to use | [17,36] |
| Learning how to use blockchain in my company is not easy | ||
| It will take considerable time and effort for my company to learn how to use blockchain | ||
| My company believes that blockchain adoption requires many skills | ||
| Cost | Adopting blockchain in my company will increase the cost of facility and hardware | [17,36] |
| Adopting blockchain in my company will increase the cost of operations and maintenance | ||
| The cost of adopting blockchain will be expensive for my company | ||
| The cost of adopting blockchain is unknown and difficult to comprehend | ||
| Trialability | My company intends to try out some blockchain technology in a small scope before fully adopting and implementing it | [46] |
| A trial period before blockchain adoption will reduce risks | ||
| The ability to experiment with blockchain adoption is critical in deciding whether to adopt it | ||
| Top management support | Top management in my company will be responsive and attentive to blockchain adoption | [35,46] |
| Top management in my company could take the risks associated with blockchain adoption | ||
| My top management will provide the necessary human resources, finances and materials for blockchain adoption | ||
| My top management will look at blockchain as strategically important | ||
| Organizational readiness | My company has resources necessary to use blockchain | [36,46] |
| My company has possessed the necessary expertise and skills to adopt blockchain | ||
| The technology staff in the company have the sufficient experience and skills to conduct the adoption of blockchain | ||
| My company’s existing technologies support blockchain adoption | ||
| Firm size | My company’s capital is higher than others in the construction industry | [35,36] |
| My company’s revenue is higher than others in the construction industry | ||
| My company has more competent staff than others in the construction industry | ||
| Competitive pressure | The adoption of blockchain will offer my company a stronger competitive advantage | [17,63] |
| My company believes it is important to adopt blockchain to be competitive | ||
| My company is forced to adopt blockchain due to competitive pressure | ||
| My company believes that competitors have recently started exploring blockchain technology | ||
| Regulatory support | The government or competent agencies provide financial assistance for blockchain development | [17] |
| The government or relevant authorities provide technical guidance for adopting blockchain technology | ||
| Blockchain technology can be implemented with the current set of laws and regulations | ||
| Government encourages the adoption of blockchain in procurement and projects | ||
| Trading partner pressure | My company’s major trading partners recommend blockchain adoption | [46,63] |
| My company’s major trading partners encourage blockchain adoption | ||
| My company’s major trading partners request blockchain adoption | ||
| Behavioral intention | My company intends to adopt blockchain technology actively in the future | [17,46] |
| My company intends to digitally transform management | ||
| My company is willing to utilize blockchain technology in various projects |
References
- Toufaily, E.; Zalan, T.; Ben Dhaou, S. A framework of blockchain technology adoption: An investigation of challenges and expected value. Inf. Manag. 2021, 58, 103444. [Google Scholar] [CrossRef]
- Ali, O.; Ally, M.; Clutterbuck; Dwivedi, Y. The state of play of blockchain technology in the financial services sector: A systematic literature review. Int. J. Inf. Manag. 2020, 54, 102199. [Google Scholar] [CrossRef]
- Lu, Y. The blockchain: State-of-the-art and research challenges. J. Ind. Inf. Integr. 2019, 15, 80–90. [Google Scholar] [CrossRef]
- Casino, F.; Dasaklis, T.K.; Patsakis, C. A systematic literature review of blockchain-based applications: Current status, classification and open issues. Telemat. Inform. 2019, 36, 55–81. [Google Scholar] [CrossRef]
- Qian, X.A.; Papadonikolaki, E. Shifting trust in construction supply chains through blockchain technology. Eng. Constr. Arch. Manag. 2020, 28, 584–602. [Google Scholar] [CrossRef]
- Das, M.; Luo, H.; Cheng, J.C. Securing interim payments in construction projects through a blockchain-based framework. Autom. Constr. 2020, 118, 103284. [Google Scholar] [CrossRef]
- Ahmadisheykhsarmast, S.; Sonmez, R. A smart contract system for security of payment of construction contracts. Autom. Constr. 2020, 120, 103401. [Google Scholar] [CrossRef]
- Chong, H.-Y.; Diamantopoulos, A. Integrating advanced technologies to uphold security of payment: Data flow diagram. Autom. Constr. 2020, 114, 103158. [Google Scholar] [CrossRef]
- Yang, R.; Wakefield, R.; Lyu, S.; Jayasuriya, S.; Han, F.; Yi, X.; Yang, X.; Amarasinghe, G.; Chen, S. Public and private blockchain in construction business process and information integration. Autom. Constr. 2020, 118, 103276. [Google Scholar] [CrossRef]
- Sheng, D.; Ding, L.; Zhong, B.; Love, P.E.; Luo, H.; Chen, J. Construction quality information management with blockchains. Autom. Constr. 2020, 120, 103373. [Google Scholar] [CrossRef]
- Li, J.; Greenwood, D.; Kassem, M. Blockchain in the built environment and construction industry: A systematic review, conceptual models and practical use cases. Autom. Constr. 2019, 102, 288–307. [Google Scholar] [CrossRef]
- Shojaei, A.; Ketabi, R.; Razkenari, M.; Hakim, H.; Wang, J. Enabling a circular economy in the built environment sector through blockchain technology. J. Clean. Prod. 2021, 294, 126352. [Google Scholar] [CrossRef]
- Perera, S.; Nanayakkara, S.; Rodrigo, M.; Senaratne, S.; Weinand, R. Blockchain technology: Is it hype or real in the construction industry? J. Ind. Inf. Integr. 2020, 17, 100125. [Google Scholar] [CrossRef]
- Hunhevicz, J.J.; Hall, D.M. Do you need a blockchain in construction? Use case categories and decision framework for DLT design options. Adv. Eng. Inform. 2020, 45, 101094. [Google Scholar] [CrossRef]
- McNamara, A.J.; Sepasgozar, S.M. Intelligent contract adoption in the construction industry: Concept development. Autom. Constr. 2021, 122, 103452. [Google Scholar] [CrossRef]
- Kouhizadeh, M.; Saberi, S.; Sarkis, J. Blockchain technology and the sustainable supply chain: Theoretically exploring adoption barriers. Int. J. Prod. Econ. 2021, 231, 107831. [Google Scholar] [CrossRef]
- Wong, L.-W.; Leong, L.-Y.; Hew, J.-J.; Tan, G.W.-H.; Ooi, K.-B. Time to seize the digital evolution: Adoption of blockchain in operations and supply chain management among Malaysian SMEs. Int. J. Inf. Manag. 2020, 52, 101997. [Google Scholar] [CrossRef]
- Yadegaridehkordi, E.; Nilashi, M.; Shuib, L.; Nasir, M.H.N.B.M.; Asadi, S.; Samad, S.; Awang, N.F. The impact of big data on firm performance in hotel industry. Electron. Commer. Res. Appl. 2020, 40, 100921. [Google Scholar] [CrossRef]
- Leong, L.-Y.; Hew, T.-S.; Ooi, K.-B.; Wei, J. Predicting mobile wallet resistance: A two-staged structural equation modeling-artificial neural network approach. Int. J. Inf. Manag. 2020, 51, 102047. [Google Scholar] [CrossRef]
- Choi, T.-M. Blockchain-technology-supported platforms for diamond authentication and certification in luxury supply chains. Transp. Res. Part E Logist. Transp. Rev. 2019, 128, 17–29. [Google Scholar] [CrossRef]
- Crosby, M.; Pattanayak, P.; Verma, S.; Kalyanaraman, V. Blockchain technology: Beyond bitcoin. Appl. Innov. Rev. 2016, 2, 71. Available online: http://blossom.informatik.uni-rostock.de/id/eprint/58 (accessed on 21 August 2022).
- Fernández-Caramés, T.M.; Fraga-Lamas, P. Towards the Internet of Smart Clothing: A Review on IoT Wearables and Garments for Creating Intelligent Connected E-Textiles. Electronics 2018, 7, 405. [Google Scholar] [CrossRef]
- Kamath, R. Food Traceability on Blockchain: Walmart’s Pork and Mango Pilots with IBM. J. Br. Blockchain Assoc. 2018, 1, 3712. [Google Scholar] [CrossRef]
- Kouhizadeh, M.; Zhu, Q.; Sarkis, J. Blockchain and the circular economy: Potential tensions and critical reflections from practice. Prod. Plan. Control 2020, 31, 950–966. [Google Scholar] [CrossRef]
- Elghaish, F.; Hosseini, M.R.; Matarneh, S.; Talebi, S.; Wu, S.; Martek, I.; Poshdar, M.; Ghodrati, N. Blockchain and the ‘Internet of Things’ for the construction industry: Research trends and opportunities. Autom. Constr. 2021, 132, 103942. [Google Scholar] [CrossRef]
- Xu, Y.; Chong, H.-Y.; Chi, M. Blockchain in the AECO industry: Current status, key topics, and future research agenda. Autom. Constr. 2022, 134, 104101. [Google Scholar] [CrossRef]
- Scott, D.J.; Broyd, T.; Ma, L. Exploratory literature review of blockchain in the construction industry. Autom. Constr. 2021, 132, 103914. [Google Scholar] [CrossRef]
- Mahmudnia, D.; Arashpour, M.; Yang, R. Blockchain in construction management: Applications, advantages and limitations. Autom. Constr. 2022, 140, 104379. [Google Scholar] [CrossRef]
- Wang, Z.; Wang, T.; Hu, H.; Gong, J.; Ren, X.; Xiao, Q. Blockchain-based framework for improving supply chain traceability and information sharing in precast construction. Autom. Constr. 2020, 111, 103063. [Google Scholar] [CrossRef]
- Lee, D.; Lee, S.H.; Masoud, N.; Krishnan, M.S.; Li, V.C. Integrated digital twin and blockchain framework to support accountable information sharing in construction projects. Autom. Constr. 2021, 127, 103688. [Google Scholar] [CrossRef]
- Sharma, M.G.; Kumar, S. The Implication of Blockchain as a Disruptive Technology for Construction Industry. IIM Kozhikode Soc. Manag. Rev. 2020, 9, 177–188. [Google Scholar] [CrossRef]
- Xu, Y.; Chong, H.-Y.; Chi, M. Modelling the blockchain adoption barriers in the AEC industry. Eng. Constr. Arch. Manag. 2021; ahead of print. [Google Scholar] [CrossRef]
- Tezel, A.; Papadonikolaki, E.; Yitmen, I.; Hilletofth, P. Preparing construction supply chains for blockchain technology: An investigation of its potential and future directions. Front. Eng. Manag. 2020, 7, 547–563. [Google Scholar] [CrossRef]
- Hameed, M.A.; Counsell, S.; Swift, S. A conceptual model for the process of IT innovation adoption in organizations. J. Eng. Technol. Manag. 2012, 29, 358–390. [Google Scholar] [CrossRef]
- Fernando, Y.; Rozuar, N.H.M.; Mergeresa, F. The blockchain-enabled technology and carbon performance: Insights from early adopters. Technol. Soc. 2021, 64, 101507. [Google Scholar] [CrossRef]
- Pan, M.; Pan, W. Understanding the determinants of construction robot adoption: Perspective of building contractors. J. Constr. Eng. Manag. 2020, 146, 04020040. [Google Scholar] [CrossRef]
- Oliveira, T.; Thomas, M.; Espadanal, M. Assessing the determinants of cloud computing adoption: An analysis of the manufacturing and services sectors. Inf. Manag. 2014, 51, 497–510. [Google Scholar] [CrossRef]
- Taylor, J.E. Antecedents of Successful Three-Dimensional Computer-Aided Design Implementation in Design and Construction Networks. J. Constr. Eng. Manag. 2007, 133, 993–1002. [Google Scholar] [CrossRef]
- Awa, H.O.; Uko, J.P.; Ukoha, O. An Empirical Study of Some Critical Adoption Factors of ERP Software. Int. J. Hum. Comput. Interact. 2017, 33, 609–622. [Google Scholar] [CrossRef]
- Wang, Y.-M.; Wang, Y.-S.; Yang, Y.-F. Understanding the determinants of RFID adoption in the manufacturing industry. Technol. Forecast. Soc. Chang. 2010, 77, 803–815. [Google Scholar] [CrossRef]
- Kapoor, K.K.; Dwivedi, Y.K.; Williams, M.D. Rogers’ Innovation Adoption Attributes: A Systematic Review and Synthesis of Existing Research. Inf. Syst. Manag. 2014, 31, 74–91. [Google Scholar] [CrossRef] [Green Version]
- Kshetri, N. 1 Blockchain’s roles in meeting key supply chain management objectives. Int. J. Inf. Manag. 2018, 39, 80–89. [Google Scholar] [CrossRef]
- Gutierrez, A.; Boukrami, E.; Lumsden, R. Technological, organisational and environmental factors influencing managers’ decision to adopt cloud computing in the UK. J. Enterp. Inf. Manag. 2015, 28, 788–807. [Google Scholar] [CrossRef]
- Puklavec, B.; Oliveira, T.; Popovič, A. Understanding the determinants of business intelligence system adoption stages: An empirical study of SMEs. Ind. Manag. Data Syst. 2018, 118, 236–261. [Google Scholar] [CrossRef]
- Begić, H.; Galić, M. A Systematic Review of Construction 4.0 in the Context of the BIM 4.0 Premise. Buildings 2021, 11, 337. [Google Scholar] [CrossRef]
- Badi, S.; Ochieng, E.; Nasaj, M.; Papadaki, M. Technological, organisational and environmental determinants of smart contracts adoption: UK construction sector viewpoint. Constr. Manag. Econ. 2021, 39, 36–54. [Google Scholar] [CrossRef]
- Maroufkhani, P.; Tseng, M.-L.; Iranmanesh, M.; Ismail, W.K.W.; Khalid, H. Big data analytics adoption: Determinants and performances among small to medium-sized enterprises. Int. J. Inf. Manag. 2020, 54, 102190. [Google Scholar] [CrossRef]
- Thiesse, F.; Staake, T.; Schmitt, P.; Fleisch, E. The rise of the “next-generation bar code”: An international RFID adoption study. Supply Chain Manag. Int. J. 2011, 16, 328–345. [Google Scholar] [CrossRef]
- Corrocher, N. The diffusion of Internet telephony among consumers and firms: Current issues and future prospects. Technol. Forecast. Soc. Chang. 2003, 70, 525–544. [Google Scholar] [CrossRef]
- Asiaei, A.; Rahim, N.Z.A. A multifaceted framework for adoption of cloud computing in Malaysian SMEs. J. Sci. Technol. Policy Manag. 2019, 10, 708–750. [Google Scholar] [CrossRef]
- Alshamaila, Y.; Papagiannidis, S.; Li, F. Cloud computing adoption by SMEs in the north east of England: A multi-perspective framework. J. Enterp. Inf. Manag. 2013, 26, 250–275. [Google Scholar] [CrossRef] [Green Version]
- Saberi, S.; Kouhizadeh, M.; Sarkis, J.; Shen, L. Blockchain technology and its relationships to sustainable supply chain management. Int. J. Prod. Res. 2019, 57, 2117–2135. [Google Scholar] [CrossRef]
- Martínez-Román, J.A.; Tamayo, J.A.; Gamero, J. Innovativeness and its influence on growth and market extension in construction firms in the Andalusian region. J. Eng. Technol. Manag. 2017, 43, 19–33. [Google Scholar] [CrossRef]
- Sahebi, I.G.; Masoomi, B.; Ghorbani, S. Expert oriented approach for analyzing the blockchain adoption barriers in humanitarian supply chain. Technol. Soc. 2020, 63, 101427. [Google Scholar] [CrossRef]
- Lin, H.-F. Understanding the determinants of electronic supply chain management system adoption: Using the technology–organization–environment framework. Technol. Forecast. Soc. Chang. 2014, 86, 80–92. [Google Scholar] [CrossRef]
- Elrefaey, O.; Ahmed, S.; Ahmad, I.; El-Sayegh, S. Impacts of COVID-19 on the Use of Digital Technology in Construction Projects in the UAE. Buildings 2022, 12, 489. [Google Scholar] [CrossRef]
- Shi, P.; Yan, B. Factors affecting RFID adoption in the agricultural product distribution industry: Empirical evidence from China. SpringerPlus 2016, 5, 2029. [Google Scholar] [CrossRef]
- Laurell, C.; Sandström, C.; Berthold, A.; Larsson, D. Exploring barriers to adoption of Virtual Reality through Social Media Analytics and Machine Learning—An assessment of technology, network, price and trialability. J. Bus. Res. 2019, 100, 469–474. [Google Scholar] [CrossRef]
- Ramdani, B.; Chevers, D.; Williams, D.A. SMEs’ adoption of enterprise applications: A technology-organisation-environment model. J. Small Bus. Enterp. Dev. 2013, 20, 735–753. [Google Scholar] [CrossRef]
- Ifinedo, P. Impacts of business vision, top management support, and external expertise on ERP success. Bus. Process Manag. J. 2008, 14, 551–568. [Google Scholar] [CrossRef]
- Ozorhon, B.; Oral, K. Drivers of Innovation in Construction Projects. J. Constr. Eng. Manag. 2017, 143, 04016118. [Google Scholar] [CrossRef]
- Gangwar, H. Understanding the determinants of big data adoption in India: An analysis of the manufacturing and services sectors. Inf. Resour. Manag. J. IRMJ 2018, 31, 1–22. [Google Scholar] [CrossRef]
- Sun, S.; Hall, D.J.; Cegielski, C.G. Organizational intention to adopt big data in the B2B context: An integrated view. Ind. Mark. Manag. 2020, 86, 109–121. [Google Scholar] [CrossRef]
- Pan, M.; Linner, T.; Pan, W.; Cheng, H.; Bock, T. A framework of indicators for assessing construction automation and robotics in the sustainability context. J. Clean. Prod. 2018, 182, 82–95. [Google Scholar] [CrossRef]
- Sepasgozar, S.M.E.; Davis, S.R.; Li, H.; Luo, X. Modeling the Implementation Process for New Construction Technologies: Thematic Analysis Based on Australian and U.S. Practices. J. Manag. Eng. 2018, 34, 05018005. [Google Scholar] [CrossRef]
- Wamba, S.F.; Queiroz, M.M.; Trinchera, L. Dynamics between blockchain adoption determinants and supply chain performance: An empirical investigation. Int. J. Prod. Econ. 2020, 229, 107791. [Google Scholar] [CrossRef]
- Gibbs, J.L.; Kraemer, K.L. A Cross-Country Investigation of the Determinants of Scope of E-commerce Use: An Institutional Approach. Electron. Mark. 2004, 14, 124–137. [Google Scholar] [CrossRef]
- Cheng, M.; Liu, G.; Xu, Y.; Chi, M. When Blockchain Meets the AEC Industry: Present Status, Benefits, Challenges, and Future Research Opportunities. Buildings 2021, 11, 340. [Google Scholar] [CrossRef]
- Farashah, A.D.; Thomas, J.; Blomquist, T. Exploring the value of project management certification in selection and recruiting. Int. J. Proj. Manag. 2019, 37, 14–26. [Google Scholar] [CrossRef]
- Chi, M.; Chong, H.-Y.; Xu, Y. The effects of shared vision on value co-creation in megaprojects: A multigroup analysis between clients and main contractors. Int. J. Proj. Manag. 2022, 40, 218–234. [Google Scholar] [CrossRef]
- Podsakoff, P.M.; MacKenzie, S.B.; Lee, J.Y.; Podsakoff, N.P. Common method biases in behavioral research: A critical review of the literature and recommended remedies. J. Appl. Psychol. 2003, 885, 879–903. [Google Scholar] [CrossRef]
- Zeng, N.; Liu, Y.; Gong, P.; Hertogh, M.; König, M. Do right PLS and do PLS right: A critical review of the application of PLS-SEM in construction management research. Front. Eng. Manag. 2021, 8, 356–369. [Google Scholar] [CrossRef]
- Woodside, A.G. Moving beyond multiple regression analysis to algorithms: Calling for adoption of a paradigm shift from symmetric to asymmetric thinking in data analysis and crafting theory. J. Bus. Res. 2013, 66, 463–472. [Google Scholar] [CrossRef]
- Chuah, S.H.-W.; Tseng, M.-L.; Wu, K.-J.; Cheng, C.-F. Factors influencing the adoption of sharing economy in B2B context in China: Findings from PLS-SEM and fsQCA. Resour. Conserv. Recycl. 2021, 175, 105892. [Google Scholar] [CrossRef]
- Fiss, P.C. Building Better Causal Theories: A Fuzzy Set Approach to Typologies in Organization Research. Acad. Manag. J. 2011, 54, 393–420. [Google Scholar] [CrossRef]
- Ganter, A.; Hecker, A. Configurational paths to organizational innovation: Qualitative comparative analyses of antecedents and contingencies. J. Bus. Res. 2014, 67, 1285–1292. [Google Scholar] [CrossRef]
- Besklubova, S.; Skibniewski, M.J.; Zhang, X. Factors Affecting 3D Printing Technology Adaptation in Construction. J. Constr. Eng. Manag. 2021, 147, 04021026. [Google Scholar] [CrossRef]
- Lai, Y.; Sun, H.; Ren, J. Understanding the determinants of big data analytics (BDA) adoption in logistics and supply chain management: An empirical investigation. Int. J. Logist. Manag. 2018, 29, 676–703. [Google Scholar] [CrossRef]




| Demographic | Categories | Frequency | Percentage (%) |
|---|---|---|---|
| Years of work experience | <5 years | 11 | 4.5 |
| 5–9 years | 88 | 36.0 | |
| 10–15 years | 89 | 36.5 | |
| >15 years | 56 | 23 | |
| Education | High school degree or below | 3 | 1.2 |
| College degree | 103 | 42.2 | |
| Undergraduate degree | 117 | 48.0 | |
| Graduate degree | 21 | 8.6 | |
| Job position | Senior manager | 44 | 18.0 |
| Department manager | 53 | 21.7 | |
| Project manager | 56 | 23.0 | |
| Chief engineer | 58 | 23.8 | |
| Other | 33 | 13.5 | |
| Employee number | Less than 100 | 56 | 23.0 |
| 100–200 | 100 | 41.0 | |
| More than 200 | 88 | 36.0 |
| Constructs | Items | Loadings | Cronbach’s α | CR | AVE |
|---|---|---|---|---|---|
| BI | BI1 | 0.926 | 0.889 | 0.931 | 0.819 |
| BI2 | 0.915 | ||||
| BI3 | 0.872 | ||||
| RA | RA1 | 0.816 | 0.873 | 0.905 | 0.613 |
| RA2 | 0.833 | ||||
| RA3 | 0.748 | ||||
| RA4 | 0.747 | ||||
| RA5 | 0.786 | ||||
| RA6 | 0.762 | ||||
| CB | CB1 | 0.897 | 0.897 | 0.929 | 0.765 |
| CB2 | 0.872 | ||||
| CB3 | 0.875 | ||||
| CB4 | 0.854 | ||||
| CX | CX1 | 0.927 | 0.937 | 0.955 | 0.841 |
| CX2 | 0.920 | ||||
| CX3 | 0.921 | ||||
| CX4 | 0.902 | ||||
| CT | CT1 | 0.916 | 0.942 | 0.959 | 0.853 |
| CT2 | 0.941 | ||||
| CT3 | 0.909 | ||||
| CT4 | 0.928 | ||||
| TA | TA1 | 0.823 | 0.782 | 0.866 | 0.685 |
| TA2 | 0.908 | ||||
| TA3 | 0.743 | ||||
| TMS | TMS1 | 0.902 | 0.912 | 0.938 | 0.790 |
| TMS2 | 0.880 | ||||
| TMS3 | 0.898 | ||||
| TMS4 | 0.875 | ||||
| OR | OR1 | 0.862 | 0.863 | 0.907 | 0.709 |
| OR2 | 0.854 | ||||
| OR3 | 0.845 | ||||
| OR4 | 0.805 | ||||
| FS | FS1 | 0.920 | 0.890 | 0.932 | 0.820 |
| FS2 | 0.915 | ||||
| FS3 | 0.881 | ||||
| CP | CP1 | 0.741 | 0.799 | 0.869 | 0.624 |
| CP2 | 0.819 | ||||
| CP3 | 0.824 | ||||
| CP4 | 0.771 | ||||
| TPP | TPP1 | 0.874 | 0.821 | 0.894 | 0.738 |
| TPP2 | 0.904 | ||||
| TPP3 | 0.797 | ||||
| RS | RS1 | 0.828 | 0.848 | 0.898 | 0.687 |
| RS2 | 0.843 | ||||
| RS3 | 0.825 | ||||
| RS4 | 0.819 |
| Hypotheses (Effects) | Hypothesis | Path Coefficient | t-Value | Conclusions |
|---|---|---|---|---|
| H1 (+) | RA → BI | 0.102 | 3.960 *** | Supported |
| H2 (+) | CB → BI | 0.166 | 4.314 *** | Supported |
| H3 (−) | CX → BI | −0.013 | 0.459 | Not Supported |
| H4 (−) | CT → BI | −0.205 | 3.605 *** | Supported |
| H5 (+) | TA → BI | −0.013 | 0.579 | Not Supported |
| H6 (+) | TMS → BI | 0.207 | 4.208 *** | Supported |
| H7 (+) | OR → BI | 0.112 | 2.489 ** | Supported |
| H8 (+) | FS → BI | 0.170 | 3.406 ** | Supported |
| H9 (+) | CP → BI | 0.064 | 2.367 ** | Supported |
| H10 (+) | TPP → BI | 0.030 | 1.175 | Not Supported |
| H11 (+) | RS → BI | 0.155 | 3.679 *** | Supported |
| Construct | Full Membership | Cross-Over | Full Non-Membership | Consistency | Coverage |
|---|---|---|---|---|---|
| RA | 4.33 | 3.50 | 2.50 | 0.768 | 0.775 |
| CB | 4.50 | 3.25 | 2.00 | 0.868 | 0.836 |
| CX | 4.75 | 3.25 | 2.00 | 0.515 | 0.544 |
| CT | 4.46 | 3.00 | 2.00 | 0.380 | 0.459 |
| TA | 4.67 | 3.67 | 2.33 | 0.692 | 0.703 |
| TMS | 4.00 | 3.25 | 2.00 | 0.863 | 0.853 |
| FS | 4.33 | 3.33 | 2.00 | 0.867 | 0.899 |
| OR | 4.00 | 3.25 | 2.00 | 0.856 | 0.830 |
| CP | 4.33 | 3.00 | 2.00 | 0.760 | 0.807 |
| TPP | 4.25 | 3.50 | 2.04 | 0.765 | 0.717 |
| RS | 4.28 | 3.33 | 1.72 | 0.884 | 0.856 |
| Configuration | Solution | |
|---|---|---|
| 1 | 2 | |
| The context of technology | ||
| RA | ● | ● |
| CB | ● | ● |
| CX | O | O |
| CT | O | O |
| TA | O | • |
| The context of organization | ||
| TMS | ● | ● |
| OR | ● | ● |
| FS | ● | ● |
| The context of environment | ||
| CP | O | • |
| TPP | O | • |
| RS | ● | ● |
| Consistency | 0.999 | 0.999 |
| Raw coverage | 0.217 | 0.287 |
| Unique coverage | 0.059 | 0.130 |
| Configuration | Solution | |
| Overall solution coverage | 0.346 | |
| Overall solution consistency | 0.9995 | |
Publisher’s Note: MDPI stays neutral with regard to jurisdictional claims in published maps and institutional affiliations. |
© 2022 by the authors. Licensee MDPI, Basel, Switzerland. This article is an open access article distributed under the terms and conditions of the Creative Commons Attribution (CC BY) license (https://creativecommons.org/licenses/by/4.0/).
Share and Cite
Li, C.; Zhang, Y.; Xu, Y. Factors Influencing the Adoption of Blockchain in the Construction Industry: A Hybrid Approach Using PLS-SEM and fsQCA. Buildings 2022, 12, 1349. https://doi.org/10.3390/buildings12091349
Li C, Zhang Y, Xu Y. Factors Influencing the Adoption of Blockchain in the Construction Industry: A Hybrid Approach Using PLS-SEM and fsQCA. Buildings. 2022; 12(9):1349. https://doi.org/10.3390/buildings12091349
Chicago/Turabian StyleLi, Chunhao, Yuqian Zhang, and Yongshun Xu. 2022. "Factors Influencing the Adoption of Blockchain in the Construction Industry: A Hybrid Approach Using PLS-SEM and fsQCA" Buildings 12, no. 9: 1349. https://doi.org/10.3390/buildings12091349
APA StyleLi, C., Zhang, Y., & Xu, Y. (2022). Factors Influencing the Adoption of Blockchain in the Construction Industry: A Hybrid Approach Using PLS-SEM and fsQCA. Buildings, 12(9), 1349. https://doi.org/10.3390/buildings12091349

