Abstract
The use of cogeneration systems in the hotel industry leads to economic and environmental benefits, but its acceptance in the industry remains low. Hence, this study aimed to examine the factors that influence cogeneration system acceptance amongst hotel management. A cogeneration system acceptance model (CoSAM) was proposed by integrating the technology acceptance model with perceived cost, perceived benefit, risk perception, environmental awareness and facilitating conditions. The validity of the CoSAM was investigated using structural equation modelling based on 499 data points collected from hotel management personnel. Results showed that the intention to use the systems of hotel management personnel was positively determined by attitude towards using cogeneration systems, which was directly affected by perceived usefulness, risk perception and perceived benefit. Moreover, with perceived usefulness as a mediator, facilitating conditions and environmental awareness indirectly influenced attitude towards using cogeneration systems positively, while perceived cost indirectly influenced the attitude negatively. Based on the findings of this study, policy implications for promoting the adoption of cogeneration systems in the hotel industry were provided, thus saving energy and reducing the energy costs of hotels. This study is the first to remarkably contribute an in-depth understanding of the factors affecting cogeneration system acceptance to the literature.
1. Introduction
Numerous human activities result in an extraordinarily large amount of greenhouse gases, such as carbon dioxide, that contaminate the atmosphere. Although global warming is spread unevenly, the rising trend of the global average temperature shows the presence of more warming areas than cooling areas [1]. In Hong Kong, the average rate of temperature increase from 1990–2019 was 0.21 °C per decade [2]. Global warming issues have received increasing attention from the authorities concerned because the issues will lead to an increase in water levels, threats to ecosystems and negative effects on health problems, the quality of life of the public and all related economic activities, such as tourism [3]. These issues are principally related to energy problems [4]. One method of addressing such problems is to save energy in various industries. Apart from energy consumption prediction and modelling for the hotel industry to save energy, cogeneration systems have been designed for hotels to achieve the same purpose [5]. Compared with traditional power generation systems that waste heat energy in the process of power generation, cogeneration systems involve a power generation unit and a heat generation system to produce power and heat simultaneously in a single process.
The hotel industry is a crucial driver of global economic growth; however, hotels are the largest energy-consuming buildings in China [6]. The energy costs of the hotel industry are remarkably high. In Hong Kong, the commercial sector, including the hotel industry, contributed approximately a half (44%) of the total energy consumption in 2018 [7]. Therefore, researchers have emphasised the importance of hotels’ cleaner operations [8]. They have exerted great efforts to develop different approaches to reduce hotels’ electricity consumption. For instance, Bianco et al. [9] developed a model using long-range energy alternatives planning to analyse energy consumption in hotels. The model can be used to reduce 13% of the total hotel energy consumption. Meanwhile, Shao et al. [10] proposed an innovative prediction method for hotel energy consumption with the use of support vector machine theory. This prediction method facilitates the assessment of the actual energy use of hotels to improve hotels’ operations and reduce the energy consumption of these establishments.
In addition to energy consumption prediction and modelling, cogeneration systems were proposed for hotels to achieve the same purpose [5]. Cogeneration systems generate power and heat simultaneously in a single process and make use of the waste heat energy to provide heat-related services, such as space-heating and hot water supply. Cannistraro et al. [11] conducted a study to assess the economic and technical feasibility of a cogeneration system for a hotel in Italy and demonstrated that using the cogeneration system can reliably and efficiently obtain energy benefits for the hotel. In addition, Salem et al. [12] reported that using cogeneration systems can reduce carbon emissions by approximately 32% in an existing UK hotel. The cost of installing a cogeneration system in a hotel depends on the system and related facilities. According to the Energy Solutions Center [13], the installation cost of a cogeneration system per kW ranges from USD 1250 to USD 10,000.
Although the benefits of using cogeneration systems in the hotel industry have been illustrated, the literature continues to have insufficient theoretical knowledge on the acceptance of cogeneration systems amongst hotel management personnel. Such theoretical knowledge is useful for implementers, concerned parties, policy makers and cogeneration system developers to develop effective interventions to enhance the acceptance of cogeneration systems in the hotel industry. Recently, Lee et al. [14] conducted a qualitative (interview) study to identify critical factors that may influence cogeneration system acceptance amongst hotel management, including perceived benefit, environmental awareness, facilitating conditions, risk perception, perceived cost, perceived ease of use, perceived usefulness and attitude towards using cogeneration systems. However, how the factors influence cogeneration system acceptance has yet to be quantitatively investigated in the qualitative study. Therefore, this study developed and validated a cogeneration system acceptance model (CoSAM) to contribute theoretical knowledge on the acceptance of cogeneration systems amongst hotel management personnel to the literature. The CoSAM was developed on the basis of the technology acceptance model [15], perceived benefit, environmental awareness, facilitating conditions, risk perception and perceived cost. Specifically, the objectives of this study included (1) examining the suitability of the technology acceptance model in explaining the intention to use cogeneration systems amongst hotel management, (2) evaluating the quantitative effect of the important factors (risk perception, environmental awareness, perceived benefit, perceived cost and facilitating conditions) on cogeneration system acceptance amongst hotel management and (3) assessing the quantitative relationship amongst the factors. To the best of our knowledge, this work is the first study to examine the acceptance of cogeneration systems amongst hotel management personnel quantitatively. It can provide us an in-depth understanding of how the factors influence cogeneration system acceptance amongst hotel management. This understanding can then provide practical implications for policy makers, cogeneration system developers and implementers in promoting the use of cogeneration systems in the hotel industry to reduce energy cost, reduce carbon missions, enhance energy efficiency and protect the environment. The findings of this research can help facilitate the ubiquitous use of cogeneration systems in the hotel industry and practically benefit the hotels that use a cogeneration system by reducing energy cost, reducing carbon emissions and enhancing energy efficiency. A literature review on the factors in the CoSAM with the related hypotheses will be provided in the next section.
2. Literature Review
2.1. Technology Acceptance Theory
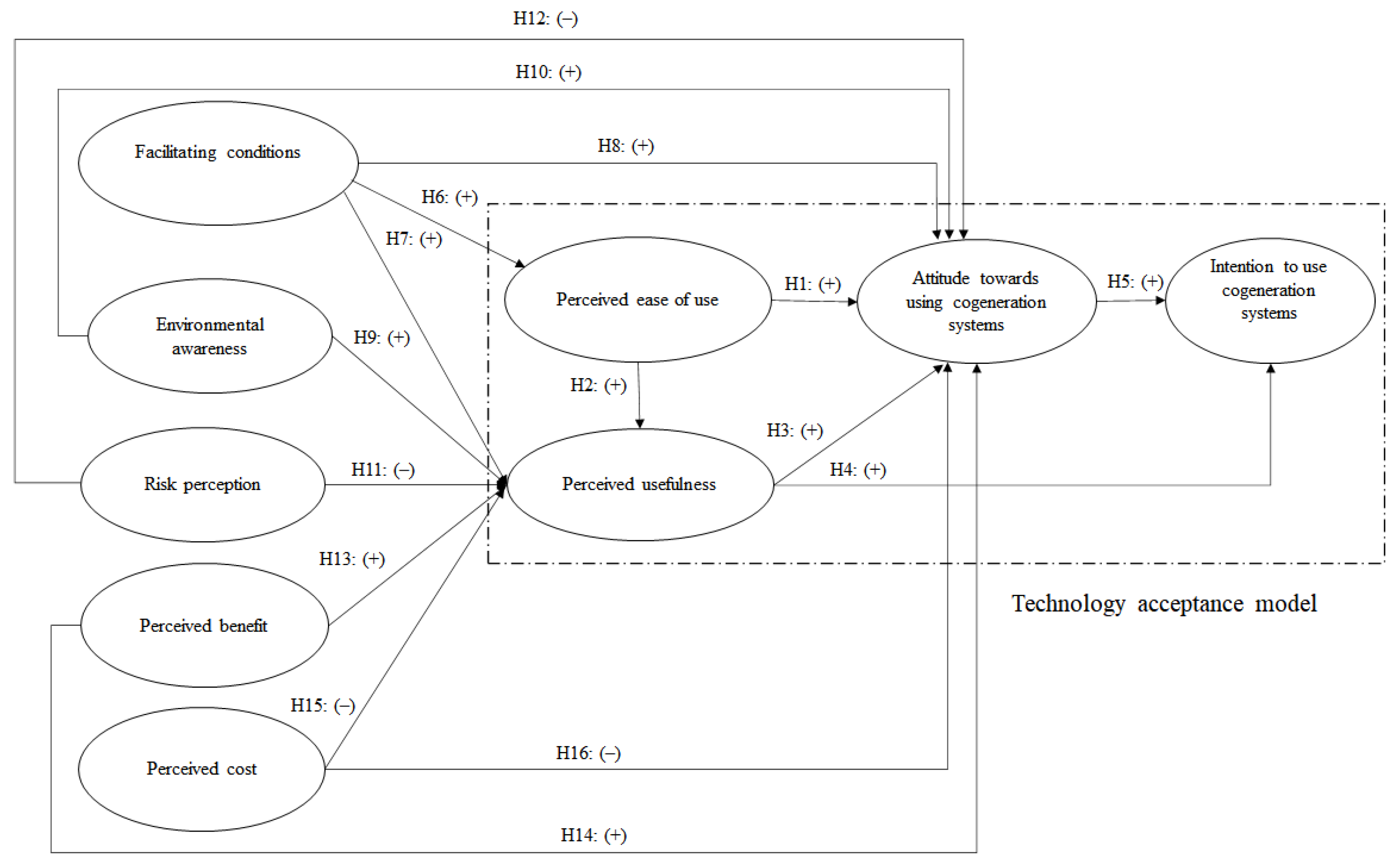
The technology acceptance theory is a prominent theory for explaining an individual’s acceptance of a new technology. The theory was first proposed by Davis, Bagozzi and Warshaw [15] in the context of computer acceptance. It suggests that the intention to use a technology and the actual usage of a technology are the measures of people’s technology acceptance. Moreover, it proposes that the factors affecting technology acceptance include perceived ease of use, perceived usefulness and attitude towards using a technology. Specifically, the intention to use a technology determines the actual usage of the technology. Such intention is affected by perceived usefulness and attitude towards a technology. Moreover, perceived usefulness is influenced by perceived ease of use. Attitude towards a technology can be affected by perceived usefulness and perceived ease of use. Notably, external factors may influence perceived ease of use and perceived usefulness. Figure 1 demonstrates the concept of technology acceptance theory. This theory has been used to explain the acceptance of various technologies, such as sandbag technology [16], intelligent surveillance systems [17], automated vehicles [18], hotel-related technology [19] and energy-related technology [20]. Thus, this study used technology acceptance theory as the theoretical framework with other factors of interest to develop the CoSAM.
Figure 1.
Technology acceptance theory proposed by Davis, Bagozzi and Warshaw [15].
In this study, perceived usefulness refers to the extent to which hotel management personnel believe that using cogeneration systems will enhance their hotels’ cleaner production and service performance. Perceived ease of use is the degree to which hotel management personnel believe that using cogeneration systems will be free of effort. Attitude towards using cogeneration systems entails a hotel management’s negative or positive thinking about using cogeneration systems. The intention to use these systems refers to the degree to which hotel management personnel will use them. On the basis of the technology acceptance model, the following hypotheses were proposed:
Hypothesis 1 (H1).
Perceived ease of use has a positive influence on attitude towards using cogeneration systems.
Hypothesis 2 (H2).
Perceived ease of use has a positive influence on perceived usefulness.
Hypothesis 3 (H3).
Perceived usefulness has a positive influence on attitude towards using cogeneration systems.
Hypothesis 4 (H4).
Perceived usefulness has a positive influence on intention to use cogeneration systems.
Hypothesis 5 (H5).
Attitude towards using cogeneration systems has a positive influence on intention to use cogeneration systems.
2.2. Other Identified Factors
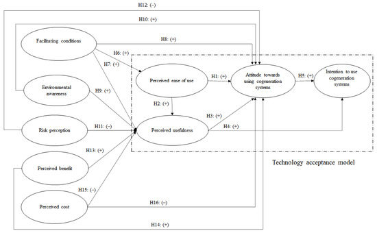
Apart from the technology acceptance model, other factors of interest were identified in the literature review to explain cogeneration system acceptance amongst hotel management. These factors included identifying critical factors that facilitating conditions, environmental awareness, risk perception, perceived benefit and perceived cost [14]. The following sections will provide theoretical knowledge about the identified factors.
2.2.1. Facilitating Conditions
Facilitating conditions are defined as the degree to which people believe that a technical and organisational infrastructure exists to assist in using a system [21]. In the hotel industry, facilitating conditions were used to explain the information technology acceptance of workers [22]. Furthermore, Mejia [23] reported that facilitating conditions can influence the acceptance of green technology amongst hotel facility managers. In a recent qualitative study of Lee, Man and Chan [14], facilitating conditions were found to be a factor in determining hotel management’s perceived usefulness and attitude towards using cogeneration systems. On the basis of the theoretical knowledge from previous studies, the following hypotheses were proposed:
Hypothesis 6 (H6).
Facilitating conditions have a positive influence on perceived ease of use.
Hypothesis 7 (H7).
Facilitating conditions have a positive influence on perceived usefulness.
Hypothesis 8 (H8).
Facilitating conditions have a positive influence on attitude towards using cogeneration systems.
2.2.2. Environmental Awareness
Environmental awareness can be defined as individuals’ knowledge of and concern for the influences of their behaviours on the environment [24]. Environmental awareness is a crucial prerequisite of environment-protecting behaviour [25]. Given that the number of environmental laws and competitive pressures from the counterparts are increasing, the management of organisations tend to hold a high level of environmental awareness [26]. As the operations of hotels consume a significant amount of utility, water and disposable products, the hotel industry is forced to concentrate on environmental issues. As a result, researchers have paid substantial attention to the environmental awareness of hotel workers and management. For instance, Chan et al. [27] investigated the role of environmental awareness in determining workers’ ecological behaviour in hotels and reported that a higher level of the environmental awareness of workers entails that they more frequently display ecological behaviour, which refers to ecological actions to protect the environment. Yucedag et al. [28] conducted a study to assess the environmental awareness of hotel workers in Turkey and found that those who are males and hold a bachelor’s degree have a high level of environmental awareness. Environmental awareness was used to explain the green technology acceptance of people. For instance, Wang et al. [29] showed that environmental awareness is positively associated with the intention of consumers to use ride-sharing services. Lee, Man and Chan [14] reported that environmental awareness is a factor that influences the attitude towards using cogeneration systems and intention to use cogeneration systems amongst hotel management. On the basis of the theoretical knowledge from the previous studies, the following hypotheses were developed in this study:
Hypothesis 9 (H9).
Environmental awareness has a positive influence on perceived usefulness.
Hypothesis 10 (H10).
Environmental awareness has a positive influence on attitude towards using cogeneration systems.
2.2.3. Risk Perception
Risk perception is defined as people’s intuitive risk judgment to assess hazards [30]. This study defined risk perception as the degree to which hotel management personnel believe that they are exposed to danger when using cogeneration systems. Risk perception is a crucial psychological factor that determines people’s attitude, intention and behaviour [31,32]. In addition, risk perception has been widely found to serve as an important obstacle for individuals to adopt a new technology, such as fintech [33], mobile payment [34] or nuclear energy technology [35]. Generally, risk perception negatively influences attitude towards using a technology and perceived usefulness. For cogeneration system acceptance research, Lee, Man and Chan [14] also reported that risk perception is a reason for hotel management personnel not to use cogeneration systems. However, previous studies did not investigate the quantitative effect of risk perception on attitude towards using cogeneration systems and perceived usefulness amongst hotel management. Thus, this study proposed the following hypotheses:
Hypothesis 11 (H11).
Risk perception has a negative influence on perceived usefulness.
Hypothesis 12 (H12).
Risk perception has a negative influence on attitude towards using cogeneration systems.
2.2.4. Perceived Benefit
Perceived benefit is the extent to which people believe they can obtain benefits when performing a behaviour [36]. In this study, perceived benefit means the extent to which hotel management personnel believe they can obtain benefits for their hotels when using cogeneration systems. Perceived benefit has been considered an important factor in hotel management’s decision-making [37]. Moreover, perceived benefit can drive people to accept a new technology [38]. For energy-related technology, Tsujikawa, et al. [39] found that perceived benefit positively influences the technology acceptance of the public regarding nuclear power generation. Sonnberger and Ruddat [40] examined the role of perceived benefit in the technology acceptance of the public for wind energy and found that perceived benefit is a significant positive predictor of the acceptance. The benefits of using cogeneration systems in hotels include saving energy, energy reliability enhancement and low energy cost. Lee, Man and Chan [14] reported that perceived benefit influences perceived usefulness and attitude towards using cogeneration systems amongst hotel management. On the basis of the theoretical knowledge, the following hypotheses were developed in this study:
Hypothesis 13 (H13).
Perceived benefit has a positive influence on perceived usefulness.
Hypothesis 14 (H14).
Perceived benefit has a positive influence on attitude towards using cogeneration systems.
2.2.5. Perceived Cost
Perceived cost is defined as an individual’s judgments and evaluations on the costs related to a technology [41]. Different from financial benefit, perceived cost has been found as one of the most important barriers that influence people’s technology acceptance [42]. This concept has been used to explain the acceptance of renewable energy technology amongst Malaysian citizens [43]. Kardooni, Yusoff and Kari [43] found that perceived cost negatively influences perceived usefulness towards using renewable energy technology. Lee, Man and Chan [14] reported that perceived cost is an important factor that influences the attitude of hotel management personnel towards using cogeneration systems and perceived usefulness. In adopting cogeneration systems, hotel management personnel are concerned about the maintenance cost and the system’s initial setup cost [14]. Although previous studies showed that perceived cost is a barrier in various technology acceptance, no studies have been conducted to examine quantitatively how perceived cost influences the attitude of hotel management personnel towards using cogeneration systems and their perceived usefulness. Therefore, on the basis of the theoretical knowledge, we hypothesised that:
Hypothesis 15 (H15).
Perceived cost has a negative influence on perceived usefulness.
Hypothesis 16 (H16).
Perceived cost has a negative influence on attitude towards using cogeneration systems.
On the basis of the above hypotheses, the CoSAM was proposed to be tested in this study (Figure 2).
Figure 2.
CoSAM to be tested in this study.
3. Methodology
3.1. Study Design and Questionnaire Development
A self-administered questionnaire survey was conducted for data collection. Convenience sampling was used to distribute the questionnaire to hotel management personnel (including engineers and managers) at 50 Hong Kong hotels during site visits. The 50 hotels involved in this study were three-, four- and five-star hotels, which provided a certain representation of hotels in Hong Kong. The numbers of three-, four- and five-star hotels were 25, 15 and 10, respectively. The questionnaire was designed on the basis of a literature review to measure the constructs (i.e., factors) in the CoSAM. The questionnaire consisted of 45 items. Specifically, 5, 4, 4 and 3 items were used to measure perceived usefulness, perceived ease of use, attitude towards using cogeneration systems and intention to use cogeneration systems, respectively [44]. Meanwhile, 3, 5, 6, 6 and 6 items were used to measure facilitating conditions [21], environmental awareness [29,45], risk perception [18], perceived benefit [14] and perceived cost [46], respectively. A pilot study was conducted in which 10 experts (who had over 20 years of work experience in hotel management and engineering) were asked to comment on the readability of the items. The pilot study was conducted between 6th September 2021 and 17th September 2021, taking two weeks to complete. On the basis of the comments, the items were improved to be understandable to the participants. For instance, the original content of FC1 item “Having technical support is important in the use of cogeneration systems” was improved and revised as “Having technical support is important to tackle the problems in the use of cogeneration systems.” The item details are shown in Table 1. A five-point Likert-type scale, which ranged from 1 = strongly agree to 5 = strongly agree, was used for all the items. In addition to the items, the demographic information of the participants, such as age, gender, job nature, education level and work experience in the hotel industry, was collected. Before the participants started to complete the questionnaire, they were told that the collected data would be handled and analysed anonymously and confidentially to minimise possible social desirability bias. Written consent was obtained from them. The average time to complete the questionnaire was 20 min. The survey took place during the participants’ lunch time in a quiet conference room of the hotels where the participants worked. The survey was conducted between 20 September 2021 and 19 December 2021, taking three months to complete.
Table 1.
Measurement of the constructs.
3.2. Participants
A total of 600 hotel management personnel were invited to participate in this study. Out of the personnel invited, 499 individuals agreed to be involved in this study (reflecting approximately 83% response rate). Kline [47] suggests a minimum sample size for structural equation modelling (SEM) is 200. Thus, the sample size of this study was sufficient. Table 2 summarises the demographic information of the participants. Most of the participants were aged above 31 years (80.4%) and male (73.1%). Out of these participants, 46.5% and 53.5% were engineers and managers, respectively. Moreover, 86.4% of the participants received a bachelor’s degree or above, and 93.6% of the participants had more than five years of work experience in the hotel industry.
Table 2.
Demographic information of participants (n = 499).
3.3. Data Analysis
SEM is a commonly used multivariate technique in scientific research to test and evaluate multivariate causal relationships. In this study, SEM was used to test and evaluate the hypotheses of the CoSAM. Before conducting SEM, confirmatory factor analysis (CFA) was used to assess the construct validity, convergent validity and discriminant validity of the measurement [48]. Construct validity can be reflected by model fitness indices, including the ratio of the chi-square value to the degree of freedom (χ2/df), comparative fit index (CFI), non-normed fit index (NNFI), root mean square error of approximation (RMSEA) and standardised root mean square residual (SRMR) [47]. A good-fit model is achieved when the values of χ2/df, SRMR and RMSEA are smaller than 5, 0.08 and 0.08, respectively. In addition, the values of CFI and NNFI should be greater than 0.9 [49,50]. According to Man, et al. [51], convergent validity is the extent to which two measurements of constructs that are theoretically related should be actually related, while discriminant validity refers to the extent to which measurements that are not designed to be related are, in fact, not related. The convergent validity of the measurement can be confirmed when the item factor loading, composite reliability (CR) and average variance extracted (AVE) of each construct are greater than 0.7, 0.7 and 0.5, respectively [52]. According to the suggestions made by Fornell and Larcker [52], the square root of AVE (SAVE) for each construct exceeding the correlations amongst the constructs reflects acceptable discriminant validity.
Cronbach’s alpha was used to measure the internal consistency reliability of the measurement (i.e., whether items that are designed to measure a construct can generate comparable scores) [53]. When the value of Cronbach’s alpha is higher than 0.7, the internal consistency reliability of the measurement is considered acceptable [53].
After the acceptable construct validity, convergent validity, discriminant validity and reliability of the measurement were confirmed, SEM was used to test the hypotheses in the proposed model. SEM has been widely applied to various research areas, such as workers’ behaviour [31], consumers’ intention [54] and technology acceptance [55,56]. The structural model was assessed using the same model fitness indices (χ2/df, CFI, NNFI, RMSEA and SRMR) and the same model fitness index requirements as CFA.
To examine the relationship between the factors in the CoSAM, meditation analysis was conducted with the use of a statistical method developed by Falk and Biesanz [57]. This method could be used to infer the significance of the indirect effects of interest. The perceived benefit, environmental awareness, facilitating conditions, risk perception and perceived cost were hypothesised to influence perceived usefulness directly. Meanwhile, facilitating conditions were hypothesised to influence perceived ease of use directly. Furthermore, perceived usefulness and perceived ease of use were important antecedents of attitude towards using cogeneration systems amongst hotel management personnel. Therefore, the indirect effect of perceived benefit, environmental awareness, facilitating conditions, risk perception and perceived cost on attitude towards using cogeneration systems needed to be investigated with the meditation of perceived usefulness and perceived ease of use. The standardised indirect effect of an independent variable (X) on a dependent variable (Z) mediated by a mediator (Y) is the product of the standardised direct effect of X on Y and the standardised direct effect of Y on Z. The details of the statistical method can be found in the article by Falk and Biesanz [57].
4. Results
4.1. Measurement Model
The results for the assessment of measurement model are summarised in Table 3. The values of χ2/df, RMSEA, SRMR, CFI and NNFI were 2.173, 0.049, 0.034, 0.958 and 0.953, respectively, thus indicating that the construct validity of the measurement was acceptable. Table 4 shows that all factor loading values, composite reliability values and AVE values were greater than 0.7, 0.7 and 0.5, respectively. These results suggested that the convergent validity of the measurement was acceptable. In addition, the value of Cronbach’s alpha for each construct exceeded 0.7, thus indicating that the internal consistency reliability of the measurement was appropriate. Table 5 shows that the SAVE for each construct exceeding the correlations amongst the constructs reflects the acceptable discriminant validity of the measurement. Given the acceptable construct validity, convergent validity, discriminant validity and reliability of the measurement, SEM can be conducted to test the hypotheses in the CoSAM.
Table 3.
Results of model fit indices for the measurement model.
Table 4.
Results for convergent validity and reliability assessment of the measurement.
Table 5.
Results for discriminant validity assessment of the measurement.
4.2. Structural Model
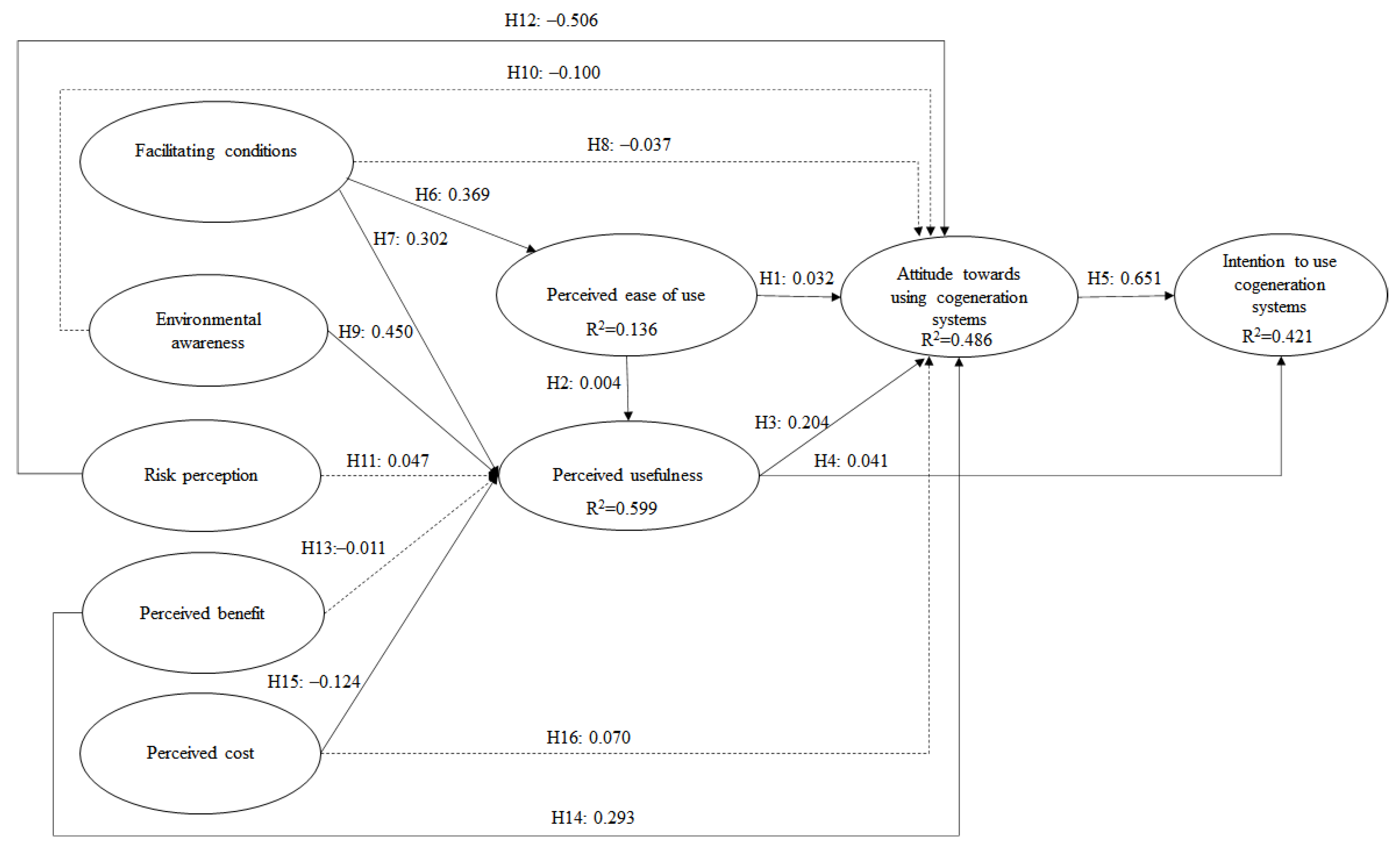
The results of the structural model (i.e., CoSAM) assessed by SEM showed that all model fit indices complied with the recommended values, thus implying that the proposed research model represented the hypothesised relationships effectively (Table 6). The hypothesis testing results were summarised in Table 7. Two hypotheses related to the technology acceptance model were supported. Specifically, perceived usefulness had a positive influence on attitude towards using cogeneration systems (H3, β = 0.204, p < 0.001), which, in turn, positively affects intention to use cogeneration systems (H5, β = 0.651, p < 0.001). As for facilitating conditions, two hypotheses were supported. Facilitating conditions have a positive influence on perceived ease of use (H6, β = 0.369, p < 0.001) and perceived usefulness (H7, β = 0.302, p < 0.001). Environmental awareness was found to influence perceived usefulness positively (H9, β = 0.450, p < 0.001), while perceived cost was found to influence perceived usefulness negatively (H15, β = −0.124, p < 0.001). Additionally, risk perception has a negative influence on attitude towards using cogeneration systems (H12, β = −0.506, p < 0.001), while perceived benefit has a positive influence on attitude towards using cogeneration systems (H14, β = 0.293, p < 0.001). For illustration, Figure 3 shows the results of SEM with solid lines (significant paths) and dotted lines (non-significant paths). For the predicted constructs (perceived ease of use, perceived usefulness, attitude towards using cogeneration systems and intention to use cogeneration systems) in the CoSAM, 13.6% of the variance in perceived ease of use and 59.9% of the variance in perceived usefulness were explained (Figure 3). Moreover, the CoSAM could explain 48.6% and 42.1% of the variance in attitude towards using cogeneration systems and intention to use cogeneration systems, respectively (Figure 3).
Table 6.
Results of model fit indices for structural model.
Table 7.
Hypothesis-testing results.
Figure 3.
Results of the structural model (i.e., CoSAM) assessed by SEM. Dotted lines indicate non-significant paths, while solid lines denote significant paths.
4.3. Mediation Analysis
Apart from the direct effect of facilitating conditions, environmental awareness, risk perception, perceived benefit and perceived cost on attitude towards using generation systems, the indirect effect of these factors on attitude towards using generation systems mediated by perceived usefulness and perceived ease of use was of great interest in this study. Table 8 shows that facilitating conditions and environmental awareness indirectly positively influenced attitude towards using cogeneration systems mediated by perceived usefulness, while perceived cost indirectly negatively influenced attitude towards using cogeneration systems mediated by perceived usefulness.
Table 8.
Results of mediation analysis.
5. Discussion
The CoSAM proposed in this study involved the technology acceptance model with other constructs, including facilitating conditions, environmental awareness, risk perception, perceived benefit and perceived cost. The model argued that a hotel management’s cogeneration acceptance was largely determined by attitude towards using cogeneration systems. Such attitude towards using cogeneration systems was influenced by a combination of constructs, namely, facilitating conditions, environmental awareness, risk perception, perceived benefit, perceived cost, perceived ease of use and perceived usefulness. This study successfully validated the model and generated meaningful findings about the hotel industry’s acceptance of cogeneration systems. Additionally, this study highlighted the importance of understanding cogeneration system acceptance in promoting the use of cogeneration systems in the hotel industry and encouraged more research efforts to investigate this research area. The results of this study made important contributions to the literature and the hotel industry in multiple ways.
5.1. Theoretical Implications
The applicability of the technology acceptance model was partly supported by this study in explaining cogeneration system acceptance amongst hotel management. Specifically, in contrast to the technology acceptance model that suggested that perceived ease of use positively influenced attitude towards using a technology and perceived usefulness (Davis, 1989), this study found that perceived ease of use was not a significant factor that determined attitude towards using cogeneration systems and perceived usefulness. This finding revealed that whether hotel management personnel considered cogeneration systems useful and held a positive attitude towards using cogeneration systems did not depend on the ease of use of cogeneration systems. A possible reason for this phenomenon might have been that hotel management personnel (mangers and engineers) tended to be well-educated (86.4% with a bachelor’s degree or above in this study) and knowledgeable and did not think that using cogeneration systems would be difficult for them. This study also found that perceived usefulness could positively influence attitude towards using cogeneration systems, which, in turn, determined the intention to use the cogeneration system amongst hotel management. This finding was consistent with the technology acceptance model [44] and similar to the findings of Ali et al. [58] in the study of solar photovoltaic technology acceptance amongst Pakistanis. Ali, Poulova, Akbar, Javed and Danish [58] reported that perceived usefulness has a positive effect on attitude towards using solar photovoltaic technology and that such attitude positively influences the intention to use solar photovoltaic technology amongst Pakistanis.
In addition to perceived usefulness, this study found that perceived benefit had a positive effect on attitude towards using cogeneration systems amongst hotel management. When hotel management personnel believed that the benefits of using cogeneration systems were satisfactory, their attitude towards using cogeneration systems became positive. This finding could be explained by the expectancy theory of motivation proposed by Vroom [59]. The expectancy theory of motivation states that people manifest a behaviour because they are motivated to perform an action on the basis of what they expect from doing it. This study provided supportive evidence for the findings of Lee, Man and Chan [14] who reported that utilitarian outcomes are one of the main reasons for hotel management personnel to use cogeneration systems. Previous studies have affirmed that perceived cost is an important barrier to energy-related technology acceptance [46,60]. However, little knowledge is known about the mechanism of how perceived cost influences attitude towards using a technology. In the context of cogeneration system acceptance amongst hotel management, this study confirmed how perceived cost influences attitude towards using cogeneration systems. Specifically, perceived cost negatively influences perceived usefulness, which then determines attitude towards using cogeneration systems. This outcome entails that the perceived cost (including initial setup cost and maintenance cost) of the systems is an imperative factor in determining attitude towards using cogeneration systems amongst hotel management. The findings of this study also supported the study results of Dhirasasna and Sahin [61], who found that hotel management personnel are sensitive to cost–benefit analysis when they consider whether to adopt a technology.
Risk perception is a crucial barrier to the environmentally friendly technology acceptance [18] and the energy-related technology acceptance of the public [62,63]. For cogeneration system acceptance, this study found that risk perception negatively influences attitude towards using cogeneration systems amongst hotel management, which is consistent with the finding of the meta-analysis study conducted by Mou et al. [64]. This finding showed that when hotel management personnel perceive a high level of risk for using cogeneration systems, their attitude towards using cogeneration systems becomes negative. In the literature on energy-related technology acceptance, this study was the first to confirm the negative relationship between risk perception and attitude towards using a technology amongst hotel management. Thus, the current work contributes significant theoretical knowledge to the research area. Moreover, this study affirmed that risk perception is an important determinant of cogeneration system acceptance amongst hotel management.
In the research on energy-related technology acceptance, Yun and Lee [65] showed that facilitating conditions can increase the perceived control of the public to use renewable energy systems. Facilitating conditions were found to influence perceived ease of use and perceived usefulness positively in this study. This outcome was consistent with the finding of Li et al. [66], who discovered that facilitating conditions have a positive effect on perceived ease of use in the study of the acceptance of health monitoring wearable technology amongst the elderly. When facilitating conditions are provided to hotel management, they find that using cogeneration systems is easy and useful. Moreover, facilitating conditions were found to have an indirect positive influence on attitude towards using cogeneration systems mediated by perceived usefulness. The current study made theoretical contributions by revealing the mechanism of how facilitating conditions affect attitude towards using cogeneration systems amongst hotel management. These findings were in line with the finding of Lee, Man and Chan [14], who reported that hotel management personnel expressed that facilitating conditions, such as technical training, consulting staff, material or information availability and promotion activities, were indispensable to their decision on using cogeneration systems.
Environmental awareness has been widely considered in explaining green consumption behaviour [67,68]. Additionally, Despotović et al. [69] found that farmers who have a high level of environmental awareness tend to use cleaner production approaches for farming. In the hotel industry, Wan et al. [70] reported that hoteliers who have a high level of environmental awareness actively introduce initiatives that can save energy costs. However, knowledge about how environmental awareness influences attitude towards using a technology amongst hotel management personnel remains lacking. This study contributed to the literature by providing such knowledge. Specifically, this work found that environmental awareness indirectly positively influences attitude towards using a technology amongst hotel management personnel mediated by perceived usefulness.
5.2. Policy Implications
Policy implications of this study are provided for promoting the use of cogeneration systems in the hotel industry. First, this study found that the perceived costs of using cogeneration systems is an important factor in determining perceived usefulness and attitude towards using cogeneration systems amongst hotel management personnel. In the UK, the government has provided various incentives, such as tax exemption and feed-in tariffs, to improve the economics of developing and operating cogeneration systems [71]. In Hong Kong, in 2011, a new energy transport fund was established to subsidise existing transport operators experimenting with green innovative transport technologies [72]. However, no similar fund to subsidise the hotel industry to try out cogeneration systems is available to reduce the costs of using cogeneration systems. Therefore, to reduce carbon emissions and improve air quality, which can consequently avert global climate change, the Hong Kong government should learn from the UK government by providing a new energy technology fund for the hotel industry. With such a fund, the costs of using cogeneration systems can be reduced to make the technology more attractive to the hotel industry. Second, facilitating conditions were found to influence perceived ease of use and perceived usefulness of using cogeneration systems positively. Facilitating conditions include technical support, training programs and statutory requirements of using cogeneration systems. However, all these facilitating conditions are not available in Hong Kong, thereby undermining the acceptance of cogeneration systems amongst hotel management personnel. Meanwhile, other regions or countries, such as Australia, have well-developed regulations and approvals requirements for installing a cogeneration system [73]. However, in Hong Kong, the existing fire service ordinance, building ordinance and electricity ordinance and the environmental laws and regulations govern the use of electricity generation systems but not cogeneration systems. As a result, hotel management personnel are reluctant to use cogeneration systems [14]. Thus, the developers of cogeneration systems should provide technical support and training programs to the hotel industry. In addition, the Hong Kong government should modify the existing relevant laws and regulations to govern the use of cogeneration systems.
5.3. Limitations
This study has several limitations. Firstly, the data were collected in Hong Kong. Therefore, the research findings should be applied to other countries with considerable caution due to cultural and economic differences. Research efforts should be made to conduct a similar study to examine the cross-cultural validity of these study findings in the future. Secondly, this research was a cross-sectional study. A longitudinal study should be conducted in the future to obtain an in-depth understanding of cogeneration system acceptance amongst hotel management. Third, the option of easy construction may be a good aspect to help understand the acceptance of cogeneration systems in the hotel industry. More research efforts should be made to address this research area in the future.
6. Conclusions
This study proposed and validated the CoSAM, which was used to explain cogeneration system acceptance amongst hotel management. The findings of this study remarkably contributed theoretical knowledge to the literature by providing an in-depth understanding of the factors affecting cogeneration system acceptance. Specifically, perceived usefulness and perceived benefit have a positive influence on attitude towards using cogeneration systems. However, risk perception has a negative influence on attitude towards using cogeneration systems. Attitude towards using cogeneration systems has a positive influence on intention to use cogeneration systems. Facilitating conditions have a positive influence on perceived ease of use. Facilitating conditions have a positive influence on perceived usefulness, while perceived cost has a negative influence on perceived usefulness. In addition, this research was the first to examine cogeneration system acceptance in the hotel industry on the basis of the extension of the technology acceptance model with perceived cost, perceived benefit, risk perception, environmental awareness and facilitating conditions. According to the findings of this study, policy implications can be provided for the government, cogeneration system developers and concerned parties to develop effective strategies to increase the use of cogeneration systems in the hotel industry. For example, the government should provide a new energy technology fund for the hotel industry. The government should modify the existing relevant laws and regulations to govern the use of cogeneration systems. Additionally, the developers of cogeneration systems should provide technical support and training programs to the hotel industry.
Author Contributions
Conceptualization, S.S.M. and W.K.H.L.; methodology, S.S.M., K.P.W. and A.H.S.C.; validation, S.S.M.; formal analysis, S.S.M.; investigation, S.S.M. and A.H.S.C.; resources, W.K.H.L. and A.H.S.C.; data curation, S.S.M. and W.K.H.L.; writing—original draft preparation, S.S.M., W.K.H.L., K.P.W. and A.H.S.C.; writing—review and editing, S.S.M. and A.H.S.C.; visualization, S.S.M.; supervision, W.K.H.L., K.P.W. and A.H.S.C.; project administration, W.K.H.L. and A.H.S.C. All authors have read and agreed to the published version of the manuscript.
Funding
This work was supported by the National Natural Science Foundation of China [grant number 72071170].
Informed Consent Statement
Informed consent was obtained from all subjects involved in the study.
Data Availability Statement
The data presented in this study are available on request from the corresponding author.
Acknowledgments
This research was supported by the City University of Hong Kong.
Conflicts of Interest
The authors declare no conflict of interest.
References
- Lindsey, R.; Dahlman, L. Climate Change: Global Temperature. Available online: https://www.climate.gov/news-features/understanding-climate/climate-change-global-temperature#:~:text=According%20to%20the%20NOAA%202019,more%20than%20twice%20as%20great (accessed on 12 July 2021).
- Hong Kong Observatory. Climate Change in Hong Kong. Available online: https://www.hko.gov.hk/en/climate_change/obs_hk_temp.htm#:~:text=The%20average%20increasing%20rate%20was,Headquarters%20(1885%2D2019) (accessed on 12 July 2021).
- Parpairi, K. Sustainability and Energy Use in Small Scale Greek Hotels: Energy Saving Strategiesand Environmental Policies. Procedia Environ. Sci. 2017, 38, 169–177. [Google Scholar] [CrossRef]
- Martins, F.; Felgueiras, C.; Smitková, M. Fossil fuel energy consumption in European countries. Energy Procedia 2018, 153, 107–111. [Google Scholar] [CrossRef]
- Isa, N.M.; Tan, C.W.; Yatim, A. A comprehensive review of cogeneration system in a microgrid: A perspective from architecture and operating system. Renew. Sustain. Energy Rev. 2018, 81, 2236–2263. [Google Scholar] [CrossRef]
- Sheng, Y.; Miao, Z.; Zhang, J.; Lin, X.; Ma, H. Energy consumption model and energy benchmarks of five-star hotels in China. Energy Build. 2018, 165, 286–292. [Google Scholar] [CrossRef]
- Electrical and Mechanical Services Department. Hong Kong Energy End-Use Data 2020. Available online: https://www.emsd.gov.hk/filemanager/en/content_762/HKEEUD2020.pdf (accessed on 12 July 2021).
- Fan, J.; Wei, X.; Ko, I. How do hotel employees’ feeling trusted and its differentiation shape service performance: The role of relational energy. Int. J. Hosp. Manag. 2021, 92, 102700. [Google Scholar] [CrossRef]
- Bianco, V.; Righi, D.; Scarpa, F.; Tagliafico, L.A. Modeling energy consumption and efficiency measures in the Italian hotel sector. Energy Build. 2017, 149, 329–338. [Google Scholar] [CrossRef]
- Shao, M.; Wang, X.; Bu, Z.; Chen, X.; Wang, Y. Prediction of energy consumption in hotel buildings via support vector machines. Sustain. Cities Soc. 2020, 57, 102128. [Google Scholar] [CrossRef]
- Cannistraro, G.; Cannistraro, M.; Galvagno, A.; Trovato, G. The cogeneration in service hotel complexes. A case study. Surfaces 2016, 2, 4–5. [Google Scholar]
- Salem, R.; Bahadori-Jahromi, A.; Mylona, A.; Godfrey, P.; Cook, D. Comparison and evaluation of the potential energy, carbon emissions, and financial impacts from the incorporation of CHP and CCHP systems in existing UK hotel buildings. Energies 2018, 11, 1219. [Google Scholar] [CrossRef]
- Energy Solutions Center. Understanding CHP and the Cost of Installation. Available online: https://understandingchp.com/blog/understanding-chp-and-the-cost-of-installation/ (accessed on 5 August 2022).
- Lee, W.K.H.; Man, S.S.; Chan, A.H.S. Cogeneration System Acceptance in the Hotel Industry: A Qualitative Study. J. Hosp. Tour. Manag. 2022, 51, 339–345. [Google Scholar] [CrossRef]
- Davis, F.D.; Bagozzi, R.P.; Warshaw, P.R. User acceptance of computer technology: A comparison of two theoretical models. Manag. Sci. 1989, 35, 982–1003. [Google Scholar] [CrossRef]
- Adetooto, J.; Windapo, A. Concomitant Impediments to the Social Acceptance of Sandbag Technology for Sustainable and Affordable Housing Delivery: The Case of South Africa. Buildings 2022, 12, 859. [Google Scholar] [CrossRef]
- Lu, Y.; Deng, Y. What Drives Construction Practitioners’ Acceptance of Intelligent Surveillance Systems? An Extended Technology Acceptance Model. Buildings 2022, 12, 104. [Google Scholar] [CrossRef]
- Man, S.S.; Xiong, W.; Chang, F.; Chan, A.H.S. Critical Factors Influencing Acceptance of Automated Vehicles by Hong Kong Drivers. IEEE Access 2020, 8, 109845–109856. [Google Scholar] [CrossRef]
- Sun, S.; Lee, P.C.; Law, R.; Hyun, S.S. An investigation of the moderating effects of current job position level and hotel work experience between technology readiness and technology acceptance. Int. J. Hosp. Manag. 2020, 90, 102633. [Google Scholar] [CrossRef]
- Gimpel, H.; Graf, V.; Graf-Drasch, V. A comprehensive model for individuals’ acceptance of smart energy technology—A meta-analysis. Energy Policy 2020, 138, 111196. [Google Scholar] [CrossRef]
- Ma, Q.; Chan, A.H.S.; Chen, K. Personal and other factors affecting acceptance of smartphone technology by older Chinese adults. Appl. Ergon. 2016, 54, 62–71. [Google Scholar] [CrossRef]
- Montargot, N.; Lahouel, B.B. The acceptance of technological change in the hospitality industry from the perspective of front-line employees. J. Organ. Change Manag. 2018, 31, 637–655. [Google Scholar] [CrossRef]
- Mejia, C. Influencing green technology use behavior in the hospitality industry and the role of the “green champion”. J. Hosp. Mark. Manag. 2019, 28, 538–557. [Google Scholar] [CrossRef]
- Fu, L.; Sun, Z.; Zha, L.; Liu, F.; He, L.; Sun, X.; Jing, X. Environmental awareness and pro-environmental behavior within china’s road freight transportation industry: Moderating role of perceived policy effectiveness. J. Clean. Prod. 2020, 252, 119796. [Google Scholar] [CrossRef]
- Du, Y.; Wang, X.; Brombal, D.; Moriggi, A.; Sharpley, A.; Pang, S. Changes in environmental awareness and its connection to local environmental management in water conservation zones: The case of Beijing, China. Sustainability 2018, 10, 2087. [Google Scholar] [CrossRef]
- Jones, P.; Hillier, D.; Comfort, D. Sustainability in the global hotel industry. Int. J. Contemp. Hosp. Manag. 2014, 26, 5–17. [Google Scholar] [CrossRef]
- Chan, E.S.; Hon, A.H.; Chan, W.; Okumus, F. What drives employees’ intentions to implement green practices in hotels? The role of knowledge, awareness, concern and ecological behaviour. Int. J. Hosp. Manag. 2014, 40, 20–28. [Google Scholar] [CrossRef]
- Yucedag, C.; Kaya, L.G.; Cetin, M. Identifying and assessing environmental awareness of hotel and restaurant employees’ attitudes in the Amasra District of Bartin. Environ. Monit. Assess. 2018, 190, 60. [Google Scholar] [CrossRef] [PubMed]
- Wang, Y.; Wang, S.; Wang, J.; Wei, J.; Wang, C. An empirical study of consumers’ intention to use ride-sharing services: Using an extended technology acceptance model. Transportation 2020, 47, 397–415. [Google Scholar] [CrossRef]
- Slovic, P. Perception of risk. Science 1987, 236, 280–285. [Google Scholar] [CrossRef] [PubMed]
- Man, S.S.; Chan, A.H.S.; Alabdulkarim, S.; Zhang, T. The effects of personal and organizational factors on the risk-taking behavior of Hong Kong construction workers. Saf. Sci. 2021, 163, 105155. [Google Scholar] [CrossRef]
- Badawy, M.; Alqahtani, F.K.; Sherif, M. A Multilayer Perception for Estimating the Overall Risk of Residential Projects in the Conceptual Stage. Buildings 2022, 12, 480. [Google Scholar] [CrossRef]
- Hu, Z.; Ding, S.; Li, S.; Chen, L.; Yang, S. Adoption intention of FinTech services for bank users: An empirical examination with an extended Technology Acceptance Model. Symmetry 2019, 11, 340. [Google Scholar] [CrossRef]
- Li, J.; Wang, J.; Wangh, S.; Zhou, Y. Mobile payment with alipay: An application of extended technology acceptance model. IEEE Access 2019, 7, 50380–50387. [Google Scholar] [CrossRef]
- Wang, S.; Wang, J.; Lin, S.; Li, J. Public perceptions and acceptance of nuclear energy in China: The role of public knowledge, perceived benefit, perceived risk and public engagement. Energy Policy 2019, 126, 352–360. [Google Scholar] [CrossRef]
- Han, H.; Hwang, J. Multi-dimensions of the perceived benefits in a medical hotel and their roles in international travelers’ decision-making process. Int. J. Hosp. Manag. 2013, 35, 100–108. [Google Scholar] [CrossRef]
- Elhoushy, S.; Salem, I.E.; Agag, G. The impact of perceived benefits and risks on current and desired levels of outsourcing: Hotel managers’ perspective. Int. J. Hosp. Manag. 2020, 91, 102419. [Google Scholar] [CrossRef]
- Tanadi, T.; Samadi, B.; Gharleghi, B. The impact of perceived risks and perceived benefits to improve an online intention among generation-y in Malaysia. Asian Soc. Sci. 2015, 11, 226–238. [Google Scholar] [CrossRef]
- Tsujikawa, N.; Tsuchida, S.; Shiotani, T. Changes in the factors influencing public acceptance of nuclear power generation in Japan since the 2011 Fukushima Daiichi nuclear disaster. Risk Anal. 2016, 36, 98–113. [Google Scholar] [CrossRef]
- Sonnberger, M.; Ruddat, M. Local and socio-political acceptance of wind farms in Germany. Technol. Soc. 2017, 51, 56–65. [Google Scholar] [CrossRef]
- Machogu, A.M.; Okiko, L. The Perception of Bank Employees towards Cost of Adoption, Risk of Innovation, and Staff Training’s Influence on the Adoption of Information and Communication Technology in the Rwandan Commercial Banks. J. Internet Bank. Commer. 1970, 17, 1–15. [Google Scholar]
- Yuen, K.F.; Cai, L.; Qi, G.; Wang, X. Factors influencing autonomous vehicle adoption: An application of the technology acceptance model and innovation diffusion theory. Technol. Anal. Strateg. Manag. 2020, 33, 505–519. [Google Scholar] [CrossRef]
- Kardooni, R.; Yusoff, S.B.; Kari, F.B. Renewable energy technology acceptance in Peninsular Malaysia. Energy Policy 2016, 88, 1–10. [Google Scholar] [CrossRef]
- Davis, F.D. Perceived usefulness, perceived ease of use, and user acceptance of information technology. MIS Q. 1989, 13, 319–340. [Google Scholar] [CrossRef]
- Wu, J.; Liao, H.; Wang, J.-W.; Chen, T. The role of environmental concern in the public acceptance of autonomous electric vehicles: A survey from China. Transp. Res. Part F Traffic Psychol. Behav. 2019, 60, 37–46. [Google Scholar] [CrossRef]
- Chen, C.F.; Xu, X.; Arpan, L. Between the technology acceptance model and sustainable energy technology acceptance model: Investigating smart meter acceptance in the United States. Energy Res. Soc. Sci. 2017, 25, 93–104. [Google Scholar] [CrossRef]
- Kline, R.B. Principles and Practice of Structural Equation Modeling; Guilford Press: New York, NY, USA, 2016. [Google Scholar]
- Brown, T.A. Confirmatory Factor Analysis for Applied Research; Guilford Publications: New York, NY, USA, 2015. [Google Scholar]
- Hair, J.F.; Black, W.C.; Babin, B.J.; Anderson, R.E. Multivariate Data Analysis, 7th ed.; Pearson: New York, NY, USA, 2010. [Google Scholar]
- McDonald, R.P.; Ho, M.H.R. Principles and practice in reporting structural equation analyses. Psychol. Methods 2002, 7, 64–82. [Google Scholar] [CrossRef] [PubMed]
- Man, S.S.; Chan, A.H.S.; Alabdulkarim, S. Quantification of Risk Perception: Development and Validation of the Construction Worker Risk Perception (CoWoRP) Scale. J. Res. 2019, 71, 25–39. [Google Scholar] [CrossRef] [PubMed]
- Fornell, C.; Larcker, D.F. Evaluating structural equation models with unobservable variables and measurement error. J. Mark. Res. 1981, 18, 39–50. [Google Scholar] [CrossRef]
- Cronbach, L.J.; Meehl, P.E. Construct validity in psychological tests. Psychol. Bull. 1955, 52, 281–302. [Google Scholar] [CrossRef]
- Irfan, M.; Zhao, Z.-Y.; Li, H.; Rehman, A. The influence of consumers’ intention factors on willingness to pay for renewable energy: A structural equation modeling approach. Environ. Sci. Pollut. Res. 2020, 27, 21747–21761. [Google Scholar] [CrossRef] [PubMed]
- Wang, F.; Gu, J.; Wu, J. Perspective taking, energy policy involvement, and public acceptance of nuclear energy: Evidence from China. Energy Policy 2020, 145, 111716. [Google Scholar] [CrossRef]
- Qi, W.-H.; Qi, M.-L.; Ji, Y.-M. The effect path of public communication on public acceptance of nuclear energy. Energy Policy 2020, 144, 111655. [Google Scholar] [CrossRef]
- Falk, C.F.; Biesanz, J.C. Two cross-platform programs for inferences and interval estimation about indirect effects in mediational models. SAGE Open 2016, 6, 1–13. [Google Scholar] [CrossRef]
- Ali, S.; Poulova, P.; Akbar, A.; Javed, H.M.U.; Danish, M. Determining the Influencing Factors in the Adoption of Solar Photovoltaic Technology in Pakistan: A Decomposed Technology Acceptance Model Approach. Economies 2020, 8, 108. [Google Scholar] [CrossRef]
- Vroom, V.H. Work and Motivation; Wiley: New York, NY, USA, 1964; Volume 45. [Google Scholar]
- Zainab, B.; Awais Bhatti, M.; Alshagawi, M. Factors affecting e-training adoption: An examination of perceived cost, computer self-efficacy and the technology acceptance model. Behav. Inf. Technol. 2017, 36, 1261–1273. [Google Scholar] [CrossRef]
- Dhirasasna, N.; Sahin, O. A system dynamics model for renewable energy technology adoption of the hotel sector. Renew. Energy 2021, 163, 1994–2007. [Google Scholar] [CrossRef]
- Wang, Y.; Gu, J.; Wu, J. Explaining local residents’ acceptance of rebuilding nuclear power plants: The roles of perceived general benefit and perceived local benefit. Energy Policy 2020, 140, 111410. [Google Scholar] [CrossRef]
- Ryu, Y.; Kim, S.; Kim, S. Does trust matter? Analyzing the impact of trust on the perceived risk and acceptance of nuclear power energy. Sustainability 2018, 10, 758. [Google Scholar] [CrossRef]
- Mou, J.; Shin, D.-H.; Cohen, J.F. Trust and risk in consumer acceptance of e-services. Electron. Commer. Res. 2017, 17, 255–288. [Google Scholar] [CrossRef]
- Yun, S.; Lee, J. Advancing societal readiness toward renewable energy system adoption with a socio-technical perspective. Technol. Forecast. Soc. Change 2015, 95, 170–181. [Google Scholar] [CrossRef]
- Li, J.; Ma, Q.; Chan, A.H.S.; Man, S.S. Health monitoring through wearable technologies for older adults: Smart wearables acceptance model. Appl. Ergon. 2019, 75, 162–169. [Google Scholar] [CrossRef]
- Rustam, A.; Wang, Y.; Zameer, H. Environmental awareness, firm sustainability exposure and green consumption behaviors. J. Clean. Prod. 2020, 268, 122016. [Google Scholar] [CrossRef]
- Heydari, J.; Govindan, K.; Basiri, Z. Balancing price and green quality in presence of consumer environmental awareness: A green supply chain coordination approach. Int. J. Prod. Res. 2020, 59, 1957–1975. [Google Scholar] [CrossRef]
- Despotović, J.; Rodić, V.; Caracciolo, F. Farmers’ environmental awareness: Construct development, measurement, and use. J. Clean. Prod. 2021, 295, 126378. [Google Scholar] [CrossRef]
- Wan, Y.K.P.; Chan, S.H.J.; Huang, H.L.W. Environmental awareness, initiatives and performance in the hotel industry of Macau. Tour. Rev. 2017, 72, 87–103. [Google Scholar] [CrossRef]
- Department for Business, Energy & Industrial Strategy. Combined Heat and Power—Finance: A Detailed Guide for CHP Developers Part 5. Available online: https://assets.publishing.service.gov.uk/government/uploads/system/uploads/attachment_data/file/961322/Part_5_CHP_Finance_BEIS_v03.pdf (accessed on 12 July 2021).
- Environmental Protection Department. New Energy Transport Fund (Previously Named Pilot Green Transport Fund). Available online: https://www.epd.gov.hk/epd/english/environmentinhk/air/prob_solutions/new-energy-transport-fund.html (accessed on 12 July 2021).
- Office of Environment and Heritage NSW. ENERGY SAVER Cogeneration Feasibility Guide. Available online: https://www.environment.nsw.gov.au/resources/business/140685-cogeneration-feasibility-guide.pdf (accessed on 12 July 2021).
Publisher’s Note: MDPI stays neutral with regard to jurisdictional claims in published maps and institutional affiliations. |
© 2022 by the authors. Licensee MDPI, Basel, Switzerland. This article is an open access article distributed under the terms and conditions of the Creative Commons Attribution (CC BY) license (https://creativecommons.org/licenses/by/4.0/).


