Next Article in Journal
Flange Contribution to the Shear Strength of RC T-Beams with Flange in Compression
Previous Article in Journal
Analytical Implications of Mortgage Lending Value and Bottom Value
Previous Article in Special Issue
Adoption of Blockchain Technology through Digital Twins in the Construction Industry 4.0: A PESTELS Approach
 
 
Font Type:
Arial Georgia Verdana
Font Size:
Aa Aa Aa
Line Spacing:
Column Width:
Background:
Article

Framework for Computerizing the Processes of a Job and Automating the Operational Management on Site—A Case Study of Demolition and Reconstruction Construction Site

by
Caterina Amici
1,
Marianna Rotilio
2,*,
Pierluigi De Berardinis
2 and
Federica Cucchiella
1
1
Department of Industrial and Information Engineering and Economics, 67100 L’Aquila, Italy
2
Department of Civil, Construction-Architectural and Environmental Engineering, 67100 L’Aquila, Italy
*
Author to whom correspondence should be addressed.
Buildings 2022, 12(6), 800; https://doi.org/10.3390/buildings12060800
Submission received: 20 April 2022 / Revised: 28 May 2022 / Accepted: 7 June 2022 / Published: 10 June 2022
(This article belongs to the Special Issue Construction 4.0)

Abstract

:
With regard to the topic of digitization for operational site control, it is clear that while there is an acceleration towards digitization of processes, especially complex ones, there are still clear research gaps to be filled. The present study is part of this line of research and aims to respond to the current demand for digital and sustainable innovation of production processes. It, therefore, aims at defining a framework for the management of an order that takes place in real time. In order to improve the quality of information and organizational processes of an order in a project-oriented logic, a framework has been created: Model Smart Management. The framework integrates project management techniques with digital innovation tools and includes a computerized procedure to monitor and control the operational management of the site: SmartApp. In order to allow the interoperability of information, the platform can be used entirely in the cloud. From the processing of data in the planning phase, ad hoc checklists are developed that include a series of activities closely related to each other to ensure a continuity step by step, allowing users to have an immediate control of the project and of the relevant key performance indicators thanks to an advanced and fully customizable reporting. SmartApp, integrated with a cloud computing system, makes computerized and automated the operational control on site, creating a centralized archive of all company data, reducing time and costs for the management of documentation. Moreover, with the omnichannel system, paper documents are managed and archived through QR-code, optical character recognition on smart devices, so as to achieve a regime of maximum efficiency. This framework was then applied in a case study located in L’Aquila, Italy, represented by a post 2009 earthquake demolition and reconstruction site.

1. Introduction

Technological innovation, digitization and digital transformation are strategic elements for the competitiveness and sustainability of the construction sector. Despite being one of the least digitized sectors in the entire economic landscape, the European Construction Sector Observatory, 2021 (ECSO) [1], states that the European Union (EU) construction sector is making progress in adopting digital technologies, mainly due to the level of maturity of data acquisition and automation technologies. In order to cope with the economic crisis caused by the COVID-19 pandemic, Europe has prepared the Next Generation EU, a program that provides investments and reforms to accelerate the digital and sustainable transition of companies [2]. Therefore, technological innovation can be a tool to decrease design errors, avoiding delays and increased costs as well as reducing environmental impacts, contributing to the green transition of our country.
Today it is essential to have an advanced management of the production organization, resulting necessary the use of highly flexible organizational and managerial tools. This implies the need for an advanced management system that is innovative, sustainable and automated for project management. A study by the Unite States Business Roundtable found that applying management systems to projects results in a 13% cost savings and a 10%-time reduction; [3] while, another research has estimated that with good management you can have a cost saving of about 30%, generating further economies by optimizing resources and time [4].
A project generates many data-intensive [5] documents [6] throughout its lifecycle. Due to the slow adoption of technology by businesses, data management is often fragmented. This division generates disputes and therefore delays in sending and sharing information. It is evident how the main causes stem from lack of communication between stakeholders and transparency of information [7,8].
Frequently, documents are archived in computers, paper files and web archives, making it difficult to share data among stakeholders. Therefore, for collaboration and data sharing within the architecture, engineering and construction (AEC) industry, the use of a cloud computing platform is essential [9]. Cloud computing turns out to be an essential model of Information & Communication Technology (ICT) fruition. As a result, productivity and organization in the construction industry are improved through a central repository for data, providing an end-to-end solution [10]. Cloud technology reduces execution time, resource cost and energy consumption, substantially improving schedule management [11]. Today, Building Information Modeling (BIM) is used to share and communicate information about the entire life of a project. BIM, a data modeling and digitization tool, is essential to ensure project interoperability with the use of ICT technologies.
Every project generates data, so it is critical to systematically analyze and collect data [6]. So, the use of big data could be one of the solutions to solve problems, disputes, reduce time and costs, implement security and efficiently organize production processes. [12] The use of big data is critical in the design, execution and completion phases. So, project automation will need to be complemented by big data, deep learning and MetaLanguage (ML) tools [6].
For support of data collection and sharing and real-time monitoring, many studies have adopted the digital twin in the construction sector [13,14]. The digital twin makes it possible to detect problems in advance, so scheduling is improved through simulation. Through the monitoring system, you can have an immediate control of the progress of the work and detect the information in real time [15]. All of this allows for transparency and speed of communication between stakeholders who can view everything in the cloud. The concept of digital twin is strongly linked to Internet of Things (IoT) which is based on identifiable objects having a unique identifier in the digital world and connected to be able to transmit and receive information [16].
To respond the demand for transparency of information at the construction site, and thus to monitor data and process and manage information, Laurini et al. [17] illustrated the importance of integrating IoT and BIM [18,19]. The research is based on a network of sensors that send data and information to the black box (Smart Monitoring Building Box—SMBBox). The black box manages the data by sending it to a remote system for storage. All this allows to have the building record that provides specific information for the maintenance plan. Through the combination with the BIM model, it is possible to convert this information into digital format.
To store, process, visualize, and analyze BIM big data Chen et al. [20] proposed a framework based on cloud computing and the web: CloudBIM. The web-based service can be used by multiple users simultaneously using any device. BIM has also been extended to dynamic BIM to have records about the history of the artifact, becoming a parametric model that can be used for simulation.
While, Zhou et al. [19] propose the smart BIM platform (SBIMP) that integrates IoT, BIM to other information technologies such as smart building objects equipped with sensors to monitor and collect data efficiently and reliably. In addition, the intelligent gateway system that enables real-time information sharing among stakeholders has been used to support decision making.
It is therefore evident that, although there is an acceleration towards the digitalization of processes, especially complex ones, there are still clear research gaps to be filled on the subject of digitalization for the operational control of the construction site. The present study is part of this line of research and aims to respond to the current demand for digital and sustainable innovation of production processes. It, therefore, aims at defining a protocol for the management of an order that takes place according to real-time management.
In order to improve the quality of information and organizational procedures of a project in a project-oriented logic, a protocol has been created: Model Smart Management.
This protocol integrates project management techniques with digital innovation tools and includes a computerized procedure to monitor and control the operational management of the construction site: SmartApp. In order to allow the interoperability of information, the platform can be used entirely in the cloud. From the processing of data in the planning phase, ad hoc checklists are developed that include a series of activities closely related to each other in order to ensure a continuity step by step, allowing users to have an immediate control of the project and of the relevant key performance indicators (KPI) thanks to an advanced and fully customizable reporting. SmartApp, integrated with a cloud computing system, makes computerized and automated the operational control on the construction site, creating a centralized archive of all company data, reducing time and costs for the management of documentation. Moreover, with the omnichannel system, paper documents are managed and archived through QR-code, optical character recognition on smart devices, so as to achieve a regime of maximum efficiency.
This protocol was then validated in a case study located in L’Aquila, Italy, represented by a post 2009 earthquake demolition and reconstruction site.

2. Materials and Methods

This section presents a framework developed to implement management models for the operational control of the construction site. It includes databases and innovative evaluation and management tools to support integrated decision-making, from project planning to construction management, capable of returning reliable intervention scenarios and efficient control of economic resources. The development of the framework includes the realization of a prototype software for operational site management.
To achieve the objectives of this study, a methodology organized in phases was adopted:
  • Preliminary study of tools and techniques for digital innovation in architecture, engineering and construction AEC and construction process management through literature.
  • Definition of a protocol for the management of a contract: Model Smart Management (MSM)
  • Validation of the protocol created in a case study represented by a demolition and reconstruction construction site.
Related to step 1, a bibliographical research was carried out according to the data reported in Table 1. 630 articles have been identified and 26 have been analyzed as inherent to the study illustrated in this paper. For detailed results see the relative paragraph.
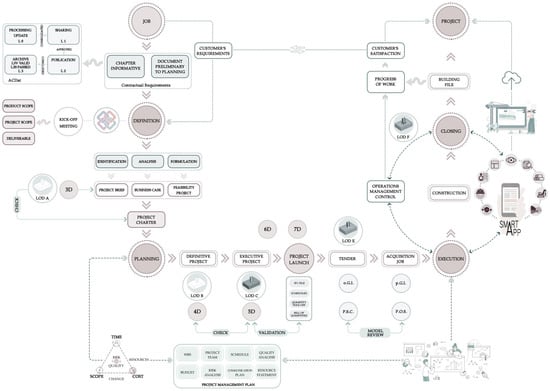
The state-of-the-art study provided support for the development of the methodology, outlined below. In fact, as part of a journey to digitize and simplify the construction process, a framework for the integrated management of a job order was developed: MSM (Figure 1).
MSM is a tool to improve the quality of information and organizational procedures of an order in a project-oriented logic.
Project management techniques have been integrated with digital innovation tools in all process groups and a computerized procedure to monitor and control the operational management of the site: SmartApp.
The management of a job is developed according to a process.
Repeatable steps have been identified and defined, which follow a pre-established sequence:
  • Job: the contract is acquired, and the data sharing environment (ACDat) and contractual requirements are defined. This process promotes accessibility, traceability, and transparency of information. It also ensures real-time storage and updating.
  • Definition: the classification system, information attributes (LOI) and geometric attributes (LOG) are defined for the subsequent advanced digitization of the project. Product scope, project scope and deliverables are defined. Moreover, through the identification, analysis and formulation processes, the project brief, the business case, and the feasibility project are drawn up. Finally, the project charter is defined and 3D modeling in BIM with level of definition (LOD) A is initiated.
  • Planning: the project management plan is drawn up, a fundamental document for defining the strategic lines to be followed throughout the project. It includes the work breakdown structure, the project team, the schedule, the budget, the quality analysis, the risk analysis and the estimate of the project resources. In this step, the final design is drafted and validated with a level of detail LOD B and then the executive design with LOD C. Scheduling management—4D (time analysis) and economic information management—5D (cost analysis) are defined. Finally, we arrive at the launch of the project and the subsequent tender and acquisition of the order by the company. In order to obtain maximum results for the management of the building, the facility management—7D will be integrated with the BIM methodology. At this point, all the documentation necessary for the traceability and real-time management of data will be loaded into the SmartApp. Interference planning, site layout, quantity of materials, safety documents, scaffolding, construction equipment.
  • Execution: in this step will be managed in real time the progress of the work directly from the SmartApp. With data entry, the digital twin of the model will be created directly within the platform, a simulation and programming tool. In addition, the BIM model of the project will be entered to get the information in a timely manner for each element. The quantity and quality of materials arriving at the site will be verified through ad-hoc created checklists. The material procurement will be monitored through the checklists and through the continuous updating in real time of the site layouts directly from the SmartApp. The SmartApp will give alerts for safety documents expiration and for the achievement of the expected quantity of material.
  • Closing: in this step the deviations of time, cost and quality will be studied. Analysis of data for better future planning and process management. The building file will be created, i.e., the history of the project to be stored in the database.
Today’s construction site is an encyclopedia of paper, and most of the time the management of forms, protocols and organization is entrusted to the site manager. As regulations are updated, scenarios are adapted, and protocols evolve, the people in charge at the worksite are faced with conditions that they know little or nothing about. Therefore, the fundamental concept of the computerized platform is the simplification of the process for the operational management of the construction site, providing the actors of the construction site with the appropriate tools, thus limiting personal choices. Therefore, SmartApp is designed to be managed by two people: the site manager and the project manager. SmartApp has a document management system that makes work processes leaner, faster and more efficient. The information arrives in a timely manner and can be consulted by all stakeholders of the project, so the organization becomes more responsive. It is also possible to have a continuous and real-time control of the documentation and procedures that are inserted according to a step-by-step process.
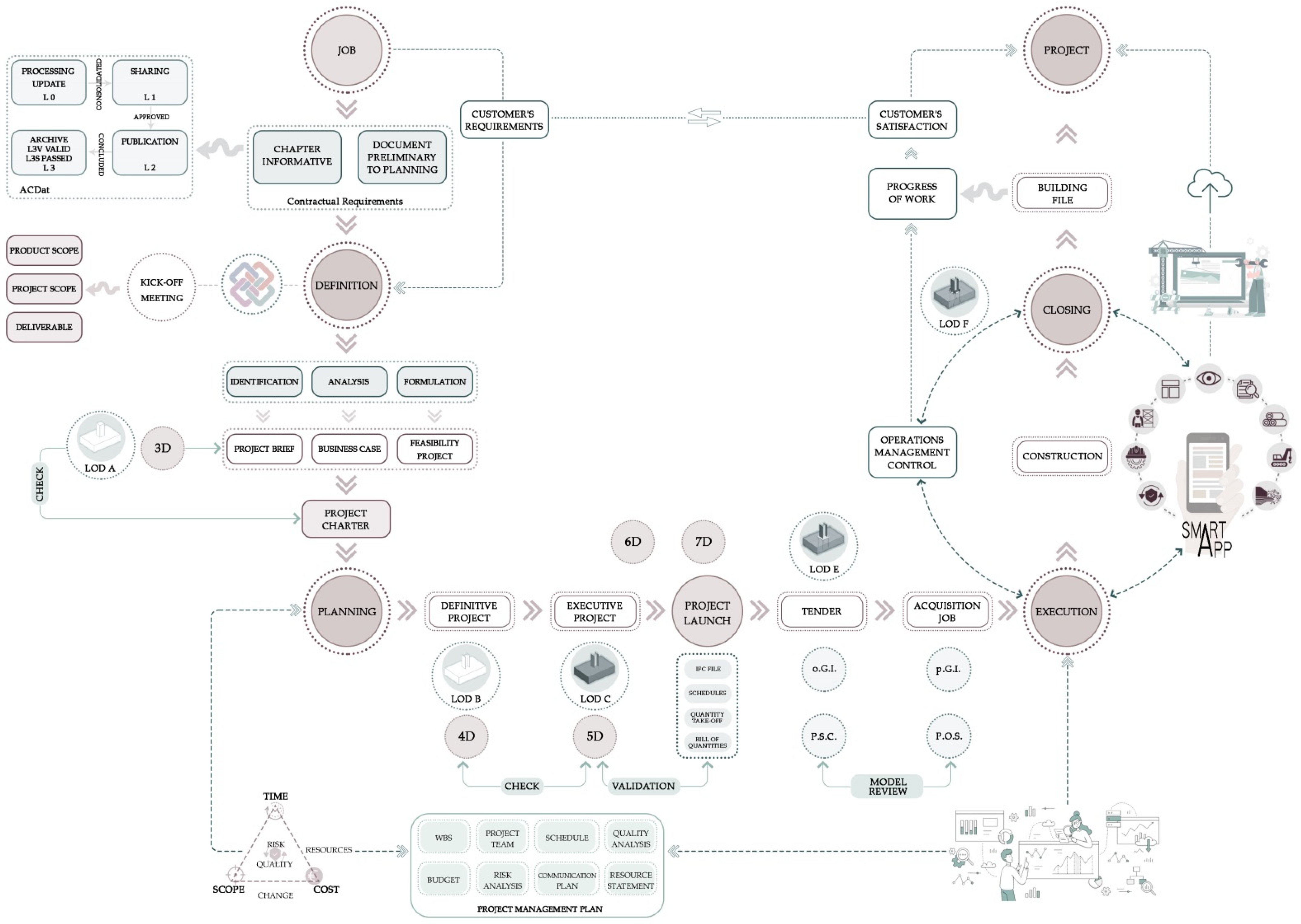
In order to develop document archiving and operational control management at the worksite, a digitization process has been developed that includes 9 macro-areas (Figure 2):
  • Safety documentation control in accordance with Legislative Decree 81/2008: safety documents integrated with checklists are entered for verification;
  • Operational control on site: checklists are inserted in the planning phase by the project manager, for subsequent step by step control carried out directly by the project manager on site, for all activities;
  • Scaffolding control: through the reading of the QR-code generated by the company, are uploaded in the SmartApp the plan of assembly, use and disassembly of the scaffolding, the operational safety plan, the project of the scaffolding and then will be carried out the verification of suitability;
  • Layout control: during the planning phase, the site layouts are loaded, representing a support tool during the executive phase, to make notes from the site supervisor and receive solutions and changes in real time from the project manager;
  • Worker control: flows are generated related to the presence in the yard and checked in real time the deadlines on training, information and updating of safety in the yard of each employee;
  • Subcontractors’ control: through the scanning of the QR-code are automatically uploaded in the SmartApp the necessary documents to be verified;
  • Material control: the transport document is scanned through the QR-code and automatically uploaded in the SmartApp, therefore, the site manager can perform operational control and quality control, checking the quantities based on the metric calculation, alerts will be given when the material coincides with the expected one;
  • Worksite vehicles control: flows relating to the presence of vehicles in the worksite are generated and through scanning and then uploading to the platform, the documents are verified;
  • Work control: with the compilation of the daily report are found by the system: amount of workings performed, amount of materials used and the number of workers present in the yard; then, the SmartApp based on the data entered generates a digital twin comparable with the BIM model created and contained within the platform for real-time consultation of project information.
Figure 2. Operational control on construction site—SmartApp.
Figure 2. Operational control on construction site—SmartApp.
Buildings 12 00800 g002
So, within each macro-area, document flows have been created that can be modified according to the needs of the company, adaptable to different contexts. The SmartApp is part of a methodological process of project management of operational management on site, through the customization of document flows. The scanning of the QR-code of the document allows the direct insertion in the software that can be verified at any time.
For the digitalization process of the SmartApp Alfresco ECM was used, a solution recognized as an international leader in the field of Open-Source solutions for Enterprise Content Management. It allows the maximum customization in the management of all business documents and contents: document management, collaboration, compliance, mobile content, process management, scanning and document acquisition. Thanks to native integrations with the Microsoft Office suite, Google Drive, Salesforce and SAP, and to the Open-Source architecture, the document management system can be integrated with all business software in a completely customized way. Alfresco ECM, thanks to its open, modern and scalable architecture, is a software that allows maximum customization in the management and automation of the company’s document flows: from the capture of documents, to the automatic extraction of data and information, to the powerful collaboration functions. Alfresco offers maximum flexibility in shaping document processes according to company policies.
Finally, the innovative protocol was applied to a case study represented by a demolition and reconstruction construction site in L’Aquila, Italy.

3. Results

This section is divided into two parts. The first one is related to the preliminary study results, the second to the case study.

3.1. Preliminary Study of Tools and Techniques for Digital Innovation in Architecture, Engineering and Construction AEC and Construction Process Management through Literature

To improve the quality of information and to have stakeholder control over the progress of work, Orihuela et al. [21] created a web application that relies on continuous feedback to monitor construction site activities, promoting collaborative work. Through sharing workers’ information, stakeholders can monitor costs and productivity.
This research is limited to on-site production, therefore, only data is managed in the execution phase of the project without considering the planning phases of the project. Furthermore, there are no integrated processes for the visualization of the model in the execution phase, which is essential to ensure the interoperability of the project with ICT technologies.
In order to have an immediate visualization of the project and to minimize delays in site inspections [22], Kieran et al. [23] created a prototype for immediate information exchange: BIM-ARDM. This experimental system integrates BIM and augmented reality (AR) in the AEC domain. So, during the inspection, the BIM model and its specific data are shown on site for an optimal understanding of the project without having to resort to paper drawings. Finally, to avoid discrepancies, the inspection data is recorded and linked with the BIM model.
Although the results of this research present the use of advanced digital technologies such as data analysis software for project performance evaluation, they are limited to site inspections through augmented reality and advanced information exchange.
To enable rapidity of information, Suwan et al. [24] proposed Smart Facility Management, a BIM and augmented reality-based system for on-site maintenance operations. A COBie datasheet-based system was adopted for information exchange and improved BIM usability.
This research is limited to on-site maintenance work only, not taking into account the planning and execution phases. Furthermore, the system may not be applicable to all facility management (FM) activities.
To ensure technological innovation in the construction industry, Cho et al. [25] presented an all-in-one framework using 3D models generated from drone-acquired images.
Although the results of this research present an advancement of the digitization process in the AEC sector, these are however limited to only the processes of advancing earthworks.
Lui et al. [26] studied the benefits of mobile apps in the construction industry. The research states that the use of apps on the construction site results in improved management and customer satisfaction, increasing productivity in the construction industry.
To enable projects to be executed efficiently, Rolfsen at al. [27] carried out a study based on the concepts of the technology acceptance model (TAM) to demonstrate the advantage of using IT systems over traditional ones. Despite initial skepticism, a strong willingness to use new technologies and an ease of use of the software was noted. Furthermore, the adoption of this tool for continued use was found to be a potential quality tool for the realization of construction projects.
This research only provides a starting point for further research as it is limited to the opinions of a small percentage of construction experts. For process improvement in the construction industry Silverio-Fernández et al. [28] developed a strategic framework and related guidelines for the implementation of smart devices in construction companies.
To automate site progress monitoring through digital twin, Alizadehsalehi et al. [29] presented DRX that integrates BIM, DT and XR, providing real-time activity monitoring.
To computerize and automate the AEC industry, Yitmen et al. [30] proposed Cognitive Digital Twins (CDT) that enable the detection of complex actions to optimize processes for decision support in building lifecycle management.
Although this research provides an in-depth view of the positive impact and importance of technology integration in the construction sector, it is limited compared to our study, which analyses and applies quality standards and verifies safety procedures in compliance with national standards through ad hoc checklists to ensure a step-by-step continuity path, allowing users to have immediate control over the project. For monitoring the progress of a construction site, Ayman et al. [31] developed a decision support system (DSS) that integrates BIM and EDM [32] for probabilistic schedule computation and monitoring of activities with high risk of delay, i.e., monitoring the durability performance of construction projects.
This research is limited to performance monitoring in the execution phase of a small case study and does not deal with the correlations between design and execution phases.
Although undergoing transformation, the construction sector is one of the least digitized sectors in the entire economic scenario. Research and experimentation are therefore critical to supporting and accelerating digital technologies in this sector. The effective use of digital data represents the future of construction digitization. In particular, through the literature review, it was found that real-time information sharing is the key to advanced site management combined with BIM and augmented reality-based systems. Having a cloud-based computerized procedure that contains all of a jobsite’s information in real time to monitor and manage activities is critical to reducing time and costs, as well as ensuring a step-by-step continuity path.

3.2. Validation of the Protocol Created in a Case Study Represented by a Demolition and Reconstruction Construction Site

This phase consists of two main sub-phases:

3.2.1. Study and Analysis of the Demolition and Reconstruction Site, in Particular Scheduling Processes, Site Layout, Material Procurement, Safety Documentation

The building site studied is located in L’Aquila, a city in central-eastern Italy. The 2009 earthquake caused irrecoverable damages. Therefore, the area under study is included in the list of urban recovery plans of municipal initiative included in the reconstruction plan.
The aggregate is located at the intersection of two main streets, within the historical center of the city and is composed of four buildings, each with its own peculiarities. As a result of technical-constructive differences, the aggregate was divided into four structural units both in the demolition phase and in the reconstruction phase.
The intervention, therefore, provides for the demolition and reconstruction of structural units. In particular, the new project proposes to unify the first three structural units in a single building complex for commercial-directional use, integrated with the fourth structural unit that remains the only one mainly for residential use. The commercial-directional complex is developed on three levels above ground and a basement for parking.
Before the beginning of the demolition activity, the verification and control of the detachment of gas, electricity and water supplies has been carried out. A further preventive check was carried out to monitor the conditions of conservation and stability of the structures to be demolished and of the single parts of the building, pursuant to art. 150 paragraph 1 of Legislative Decree 81/2008. A site logistics plan was prepared, and areas were identified for the positioning and parking of machines. The site was closed to non-experts by means of special signs and constantly protected by gates and fencing. In the demolition layouts (Figure 3) the areas for the parking of the demolition machines and of the tank containing the water for spraying the rubble during the activities have been delimited.
The first problem found during this phase was the delay in the demolition of the fourth structural unit, generating a shift in the times scheduled in the timetable.
After the demolition phase, the realization of the piling began, in the southern area of the lot and, in parallel, the site barracks were set up in the northern area.
After the completion of the piling, the excavation phase of structural units 2 and 3 began (Figure 4). The activity was preceded by geotechnical analysis. Excavation was performed during two separate periods: March 2020 and May/June 2020.
The site was divided into two sub-sites: the north-eastern part was carried out by Company B (structural unit 4) and the remaining part by Company A (structural units 1-2-3).
After the execution of the excavation, the areas of the two sub-sites, the accesses, the machine parking areas, and the material supply areas were delimited. After this phase, the assembly of the tower cranes was planned but, due to a lack of communication and coordination between the two companies, this phase underwent a time variation leading to the assembly of only one crane by Company A. At the same time, the COVID-19 pandemic caused the suspension of construction sites throughout Italy from March to June 2020. During these months, the safety and coordination plan and the related operational safety plans were updated to comply with anti-COVID regulations, in accordance with the requirements of the Ministry of Health. The inadequate organization of the various working sectors of Company B has caused a slowdown in the achievement of the deliverables set out in the Gantt chart. Therefore, the lack of a detailed and advanced scheduling has not allowed the monitoring of the activities of yard, provoking deviations of time more and more important. All this has generated the impossibility to intervene and carry out immediate corrective actions. In fact, during the realization of the foundation slab there have been substantial changes in the project related to delays of the company B. Initially the project foresaw the realization of the entire polyfunctional building composed by the three structural units 1,2,3. Due to the lack of organization between the two companies operating in the same site, it was not possible to manage the various activities and consequently, there were interferences between the accesses. So, it was decided to start the foundation slab only for the structural unit 2 and the related elevation of the structure (Figure 5).
Once again, the realization times did not respect the timetable due to an error in the survey phase which led to the redesign of the structural drawings, blocking the work.
Afterwards, the excavation of structural unit 3 was carried out, the site accesses were changed and the barracks and material storage areas were moved (Figure 6).

3.2.2. Protocol Application

Therefore, the previously described Model Smart Management framework has been applied to the case study, bringing substantial benefits.
Several project management techniques have been applied to manage the engagement.
The scheduling has been re-planned and, therefore, the interference management plan between the two companies operating in the same lot has been defined, integrating it with the communication management plan for risk monitoring (Figure 7) and real-time verification of work progress.
A process has been devised for operational control at the worksite by means of QR-code control of material transport documents integrated with quality and quantity control of materials (Figure 8). Thanks to this process it is possible to monitor the quantities of materials and their use.
With the creation of the QR-codes, the documentation was uploaded in real time within the database and graphs were generated in .xlsx format (Figure 9) for advanced reporting of the amount of material arriving at the site.
Through the checklists, therefore, the project manager has quantified the materials used and therefore the work carried out. In addition, through badge reading, the number of workers present at the worksite was identified (Figure 10). Each employee has been linked to the necessary documents for health and safety in the yard; therefore, the Smart App will give an alert when each document expires.
The process for operational control at the construction site for the registration of vehicles (Figure 11) was designed to have real-time control of the vehicles arriving at the site and thus to manage the parking areas, not hindering local traffic.
Although the SmartApp is in the implementation phase, all processes have been designed to achieve the set objectives. By scanning the documents and uploading them to the platform in real time, it is possible to manage and control the data flows of the worksite.
For real-time monitoring and control of the progress of the site, the digital twin integrated with the BIM model is proposed to support the interoperability of project information.

4. Discussion

From the preliminary study of the literature, in particular of project management, BIM and advanced technological systems, we moved on to the monitoring and control of the case study: demolition and reconstruction site. The organization of the site and its management was analyzed, from which many criticalities emerged.
A serious problem was found linked to the management of interference between the two companies operating in the same lot. The inadequate organization of the various work areas caused a slowdown in the achievement of the deliverables set out in the Gantt chart. Therefore, the lack of a detailed and advanced scheduling did not allow the monitoring of the site activities, causing increasingly significant time deviations (Figure 12). This has made it impossible to take immediate corrective action.
The re-implementation of procedures aimed at recovering activities and work not adequately carried out has entailed an increase in time, economic and financial resources. Finally, the advent of COVID-19, officially in Italy since March 2020, has caused inoperability in the various sectors of the organization.
Therefore, the aforementioned issues have caused a total postponement of the progress of the work, generating substantial changes in the strategies implemented and to be implemented for the achievement of the objectives set.
Therefore, it has been applied the Model Smart Management to the case study analyzed and studied previously. They have been re-planned the activities of yard (Figure 13) so as to obtain a streamlining in the times even if with an increase of the apparent costs that however have been clearly diminished.
Project management techniques have been applied to the interference plan between the two companies through the management of communications, which are of fundamental importance. Time and risk management has substantially prevented risks related to site safety through the creation of checklists, which simplify the process for operational management on site, thus providing the actors with the tools to limit personal choices as much as possible. The interaction between quality and project management represented by the management, planning and quality control processes has been realized through the management of quality processes that meet the quality requirements identified in the planning process, becoming a tool for testing and evaluation used later.
The application of this tool has brought substantial benefits to the planning of the project, identifying, defining and documenting all the activities that will be present in the schedule and that must be carried out to achieve the project objectives. The creation of a WBS has certainly provided a framework for the scheduling, cost estimating and subsequent control of the planned work. In the end, having identified and defined the level of criticality of operational management at the worksite, corrective actions were applied to verify what had been planned.
Although predicting time and costs in advance through digitization tools is the basis of the study, it is not always possible. On the construction site, there are many factors that determine the progress of work; therefore, the dynamic nature and relative complexity of projects leads to constant evaluation and correction of a project’s progress [33].
Increasing predictability in the proposed framework, and thus limiting errors in planning, management, and execution, can only come about through validation and testing on other case studies.

5. Conclusions

In this study, all internal and external processes of the construction supply chain were examined in detail, identifying the most significant elements, paying great attention to costs and project completion times: managing all the necessary documentation and information flows related to each activity, keeping track of relevant information on ongoing projects and managing ownership logic regarding responsibilities and roles.
Most companies do not use BIM systems for project management in all aspects, i.e., from planning to construction. Some construction companies, to date, use management software, so-called management apps, which have limitations. While the software that is managed from a workstation in the office can have a more advanced development, when you get to the operational phase of the site you lose information. The fundamental criticality is the double passage from paper, manual on site, to the transposition of data into management software. Therefore, the proposal of a platform makes this process computerized and automated, creating a centralized archive of all company data, reducing time and costs for documentation management. Moreover, with the omnichannel system, paper documents are managed and archived through QR-code, optical character recognition on smart devices, to achieve a regime of maximum efficiency.
In particular, from the data processing, ad hoc checklists have been developed that include a series of closely related activities in order to ensure a step-by-step continuity path, allowing users to:
  • Retrieve all relevant information within a single usable cloud-based platform (downloadable to any IOS or Android mobile device);
  • Have an immediate control of the project and of the relevant KPI’s thanks to an advanced and totally customizable reporting;
  • Ensure a 360° view of the project;
  • Increase the usefulness of the system by developing integrations with advanced technological systems.
In order to solve the problems related to the management of an order in the planning phase, the following points have been identified:
  • Detailed analysis in the preliminary design phases, defining ACDat, contractual requirements, classification system for the subsequent advanced digitization of the project;
  • Study of existing conditions to define the strategic lines to be followed throughout the project;
  • Application of solutions conforming to the obtainment of the correct final result by verifying quality standards in terms of materials and procedures;
  • Sharing of choices with the executing company for interoperability and advanced process management;
  • Flexibility and predictability in strategic approaches limiting errors;
  • Detailed analysis step by step management and analysis from the preliminary project to the executive project through computerized control of the procedures to be carried out;
  • Executive correlations between design and executive phases through the use of BIM tools for advanced document management and digitization of data.
  • In order to solve the problems related to the operational control on site, the following points have been outlined:
  • Analysis and study of design choices through the interoperability of information in the cloud;
  • Preliminary check on the progress of works through verification of the correct and effective implementation of the interventions;
  • Application of computerized procedures for on-site operational control and the generation of the digital twin that can be compared with the realized model;
  • Analysis and application of quality standards and verification of safety procedures compliant with national standards through ad hoc checklists comprising closely interrelated activities in order to guarantee a step-by-step continuity path, allowing users to have immediate control of the project;
  • Analysis of operational control over the order through advanced reporting of information integrated with a cloud computing system to computerize and automate processes;
  • Cost and time optimization through the application of management systems and automated procedures to increase the efficiency of production processes;
  • Controlling the productivity of sub-contractors and the quality and quantity of materials from suppliers through the application of standardized procedures on the control management of processing and materials;
  • Operational interface between site phases and work station study analysis thanks to a centralized data archive;
    Continuous and interactive analysis of all operational phases on site with constant cost/benefit control;
  • Realization of a computerized framework with operational interface from design to construction site implementation.
Although this study aims to standardize the processes for the management of an order including BIM and digital twin for sharing data and monitoring the construction site in real time, preventing solutions to problems that are encountered daily basis, it has limitations.
The first limitation is the framework itself as it has only been tested on a single case study; therefore, tests and experiments will have to be implemented on other case studies for a subsequent application for the management of construction sites for the reconstruction of the city of L’Aquila, becoming a real application protocol for all complex construction sites.
Moreover, a second limitation is the app that is currently being tested; therefore, the computerized system for operational control in the yard wants to be implemented and realized to become an essential tool for the immediate control of the progress of the work. The cloud computing model will be essential for the use of ICT technologies, contributing to the reduction of management time and costs.

Author Contributions

Conceptualization, M.R. and C.A.; Methodology, P.D.B., M.R. and C.A.; Software, C.A.; Data curation, C.A.; Writing—original draft preparation, M.R. and C.A.; writing—review and editing, M.R. and C.A.; supervision, F.C. All authors have read and agreed to the published version of the manuscript.

Funding

The work presented in the paper was partially funded by the Associazione Nazionale Costruttori Edili, L’Aquila (ANCE). The authors have no other relevant financial or non-financial interests to disclose. The study was realized by C.A., Scientific director P.D.B., M.R. and Eng. Antonello Cucchiella whom authors thank.

Institutional Review Board Statement

Not applicable.

Informed Consent Statement

Not applicable.

Data Availability Statement

Not applicable.

Conflicts of Interest

The authors declare no conflict of interest.

References

  1. European Construction Sector Obsevatory. Digitization in the Construction Sector. Available online: https://ec.europa.eu (accessed on 4 April 2021).
  2. Crescenzi, R.; Giua, M.; Sonzogno, G.V. Mind the COVID-19 crisis: An evidence-based implementation of Next Generation EU. J. Pol. Model. 2021, 43, 278–297. [Google Scholar] [CrossRef]
  3. Piras, V.; Patrone, P.D. Contract and Project Management. Construction Contract Scheduling Tools and Controls; Alinea: Rome, Italy, 2007; pp. 37–39. Available online: https://www.google.it/books/edition/Contract_e_project_management_Strumenti/AGMtvM7RLAMC?hl=it&gbpv=0 (accessed on 24 February 2022).
  4. Cumo, F.; Sforzini, V.; De Maria, C. Project Management. Construction Process Management Methodologies; Società Editrice Esculapio: Rome, Italy, 2019; pp. 1–5. [Google Scholar]
  5. Jiang, H.; Qiang, M.; Lin, P. Finding academic concerns of the Three Gorges Project based on a topic modeling approach. Ecol. Ind. 2016, 60, 693–701. [Google Scholar] [CrossRef]
  6. Munawar, H.S.; Ullah, F.; Qayyum, S.; Shahzad, D. Big Data in Construction: Current Applications and Future Opportunities. Big Data Cogn. Comput. 2022, 6, 18. [Google Scholar] [CrossRef]
  7. Araya, F. State of the art of the use of BIM for resolution of claims in construction projects. Rev. Ing. Constr. 2019, 34, 299–306. [Google Scholar] [CrossRef]
  8. Gibbs, D.; Emmitt, S.; Ruikar, K.; Lord, W. An Investigation into whether Building Information Modelling (BIM) can Assist with Construction Delay Claims. Int. J. 3D Inform. Model. 2013, 2, 45–52. [Google Scholar] [CrossRef]
  9. Beach, T.H.; Rana, O.F.; Rezgui, Y.; Parashar, M. Cloud computing for the architecture, engineering & construction sector: Requirements, prototype and experience. J. Cloud Comp. 2013, 2, 8. [Google Scholar] [CrossRef]
  10. Bello, S.A.; Oyedele, L.O.; Akinade, O.O.; Bilal, M.; Delgado, J.M.D.; Akanbi, L.A.; Ajayi, A.O.; Owolabi, H.A. Cloud computing in construction industry: Use cases, benefits and challenges. Autom. Constr. 2021, 122, 103441. [Google Scholar] [CrossRef]
  11. do Lago, D.G.; Madeira, E.R.M.; Bittencourt, L.F. Power–aware virtual machine scheduling on clouds using active cooling control and DVS. In Proceedings of the Nineth International Workshop on Middleware for Grids, Clouds and e-Science, Association of Computing Machinery, Lisboa, Portugal, 12–16 December 2011. [Google Scholar] [CrossRef]
  12. We Build Value Digital Magazine. Available online: https://www.webuildvalue.com/it/megatrend/big-data-la-rivoluzione-nelle-costruzioni.html (accessed on 7 March 2022).
  13. Nabizadeh, R.H.; Hossein, N.A. Towards digital architecture, engineering, and construction (AEC) industry through virtual design and construction (VDC) and digital twin. Energy Built Env. 2021, 45, 4. [Google Scholar] [CrossRef]
  14. Futai, M.M.; Bittencourt, T.N.; Santos, R.R.; Araújo, C.R.R.; Ribeiro, D.M.; Rocha, A.R.; Ellis, R. Utilization of Digital Twins for Bridge Inspection, Monitoring and Maintenance. In Proceedings of the First Conference of the European Association on Quality Control of Bridge and Structure, EUROSTRUCT, Padua, Italy, 29 August–1 September 2021. [Google Scholar] [CrossRef]
  15. Jiang, Y.; Li, M.; Guo, D.; Wu, W.; Zhong, R.Y.; Huang, G.Q. Digital twin-enabled smart modular integrated construction system for on-site assembly. Comp. Indus. 2022, 136, 103594. [Google Scholar] [CrossRef]
  16. Lee, D.; Lee, S.D. Digital twin for supply chain coordination in modular construction. Appl. Sci. 2021, 11, 5909. [Google Scholar] [CrossRef]
  17. Laurini, E.; Rotilio, M.; Lucarelli, M.; De Berardinis, P. Technology 4.0 for Buildings Management: From Building Site to the Interactive Building Book. Int. Arch. Photogramm. Remote Sens. Spat. Inf. Sci 2019, XLII-2/W11, 707–714. [Google Scholar] [CrossRef]
  18. Tang, S.; Shelden, D.R.; Eastman, C.M.; Pishdad-Bozorgi, P.; Gao, X. A review of buildings information modeling (BIM) and the internet of things (IoT) device integration: Present status and future trends. Autom. Constr. 2019, 101, 127–139. [Google Scholar] [CrossRef]
  19. Zhou, J.X.; Shen, G.Q.; Yoon, S.H.; Jin, X. Customization of on-site assembly services by integrating the internet of things and BIM technologies in modular integrated construction. Autom. Constr. 2021, 126, 103663. [Google Scholar] [CrossRef]
  20. Chen, H.M.; Chang, K.C.; Lin, T.H. A cloud–based system framework for performing online viewing, storage, and analysis on big data of massive BIMs. Autom. Constr. 2016, 71, 34–48. [Google Scholar] [CrossRef]
  21. Orihuela, P.; Orihuela, J.; Pacheco, S. Information and Communication Technology in Construction: A Proposal for Production Control. Proced. Eng. 2016, 164, 150–157. [Google Scholar] [CrossRef]
  22. Ma, Z.; Cai, S.; Mao, N.; Yang, Q.; Feng, J.; Wang, P. Construction quality management based on a collaborative system using BIM and indoor positioning. Autom. Constr. 2018, 92, 35–45. [Google Scholar] [CrossRef]
  23. May, K.W.; Kc, C.; Ochoa, J.J.; Gu, N.; Walsh, J.; Smith, R.T.; Thomas, B.H. The Identification, Development, and Evaluation of BIM-ARDM: A BIM-Based AR Defect Management System for Construction Inspections. Buildings 2022, 12, 140. [Google Scholar] [CrossRef]
  24. Chung, S.; Cho, C.S.; Song, J.; Lee, K.; Lee, S.; Kwon, S. Smart Facility Management System Based on Open BIM and Augmented Reality Technology. Appl. Sci. 2021, 11, 10283. [Google Scholar] [CrossRef]
  25. Cho, J.W.; Lee, J.K.; Park, J. Large-Scale Earthwork Progress Digitalization Practices Using Series of 3D Models Generated from UAS Images. Drones 2021, 5, 147. [Google Scholar] [CrossRef]
  26. Liu, T.; Mbachu, J.; Mathrani, A.; Jones, B.; McDonald, B. The Perceived Benefits of Apps by Construction Professionals in New Zealand. Buildings 2017, 7, 111. [Google Scholar] [CrossRef]
  27. Rolfsen, C.; Lassen, A. On-site inspections: The shift from forms to digital capture. Organization, Technology and Management in Construction. Int. J. 2020, 12, 2064–2071. [Google Scholar] [CrossRef]
  28. Silverio-Fernández, M.A.; Renukappa, S.; Suresh, S. Strategic framework for implementing smart devices in the construction industry. Constr. Innov. 2021, 21, 218–243. [Google Scholar] [CrossRef]
  29. Alizadehsalehi, S.; Yitmen, I. Digital twin-based progress monitoring management model through reality capture to extended reality technologies (DRX). Smart Sustain. Built Environ. 2021, 4, 16. [Google Scholar] [CrossRef]
  30. Yitmen, I.; Alizadehsalehi, S.; Akiner, I.; Akiner, M.E. An adapted model of cognitive digital twins for building lifecycle management. Appl. Sci. 2021, 11, 4276. [Google Scholar] [CrossRef]
  31. Ayman, H.M.; Mahfouz, S.Y.; Alhady, A. Integrated EDM and 4D BIM-Based Decision Support System for Construction Projects Control. Buildings 2022, 12, 315. [Google Scholar] [CrossRef]
  32. de Andrade, P.A.; Martens, A.; Vanhoucke, M. Using real project schedule data to compare earned schedule and earned duration management project time forecasting capabilities. Autom. Constr. 2019, 99, 68–78. [Google Scholar] [CrossRef]
  33. Vaxevanidis, N.; Petropoulos, G. A literature survey of cost of quality models. J. Eng. 2008, 6, 274–283. [Google Scholar]
Figure 1. Framework for the integrated management of job—Model Smart Management.
Figure 1. Framework for the integrated management of job—Model Smart Management.
Buildings 12 00800 g001
Figure 3. Demolition’s layouts—Case study.
Figure 3. Demolition’s layouts—Case study.
Buildings 12 00800 g003
Figure 4. Piling construction and foundation excavation structural units 2–3 layouts—Case study.
Figure 4. Piling construction and foundation excavation structural units 2–3 layouts—Case study.
Buildings 12 00800 g004
Figure 5. Foundation slab and first deck construction layouts—Case study.
Figure 5. Foundation slab and first deck construction layouts—Case study.
Buildings 12 00800 g005
Figure 6. Second, third and fourth deck construction and foundation excavation structural unit 1 layouts—Case study.
Figure 6. Second, third and fourth deck construction and foundation excavation structural unit 1 layouts—Case study.
Buildings 12 00800 g006
Figure 7. Interference plan framework—Model Smart Management.
Figure 7. Interference plan framework—Model Smart Management.
Buildings 12 00800 g007
Figure 8. Materials control—SmartApp.
Figure 8. Materials control—SmartApp.
Buildings 12 00800 g008
Figure 9. Casting concrete monitoring—Checklist.
Figure 9. Casting concrete monitoring—Checklist.
Buildings 12 00800 g009
Figure 10. Workers control framework—Model Smart Management.
Figure 10. Workers control framework—Model Smart Management.
Buildings 12 00800 g010
Figure 11. Vehicle control framework—Model Smart Management.
Figure 11. Vehicle control framework—Model Smart Management.
Buildings 12 00800 g011
Figure 12. Deliverable scheduling—Case study.
Figure 12. Deliverable scheduling—Case study.
Buildings 12 00800 g012
Figure 13. Deliverable programming—Model Smart Management.
Figure 13. Deliverable programming—Model Smart Management.
Buildings 12 00800 g013
Table 1. Research data.
Table 1. Research data.
Query stringKEY (“project management” AND “BIM”) OR (“BIM” AND “Digital twin) OR (“Construction site” AND “Cloud computing”) OR (“Construction site” AND “Big data”) (“Construction site” AND “ICT”) OR (“Construction site” AND “Mobile device” AND “Information system”)
Subject areaEngineering
Document typeArticle; Conference paper
DatabaseScopus
Period2007–2022
Publisher’s Note: MDPI stays neutral with regard to jurisdictional claims in published maps and institutional affiliations.

Share and Cite

MDPI and ACS Style

Amici, C.; Rotilio, M.; Berardinis, P.D.; Cucchiella, F. Framework for Computerizing the Processes of a Job and Automating the Operational Management on Site—A Case Study of Demolition and Reconstruction Construction Site. Buildings 2022, 12, 800. https://doi.org/10.3390/buildings12060800

AMA Style

Amici C, Rotilio M, Berardinis PD, Cucchiella F. Framework for Computerizing the Processes of a Job and Automating the Operational Management on Site—A Case Study of Demolition and Reconstruction Construction Site. Buildings. 2022; 12(6):800. https://doi.org/10.3390/buildings12060800

Chicago/Turabian Style

Amici, Caterina, Marianna Rotilio, Pierluigi De Berardinis, and Federica Cucchiella. 2022. "Framework for Computerizing the Processes of a Job and Automating the Operational Management on Site—A Case Study of Demolition and Reconstruction Construction Site" Buildings 12, no. 6: 800. https://doi.org/10.3390/buildings12060800

APA Style

Amici, C., Rotilio, M., Berardinis, P. D., & Cucchiella, F. (2022). Framework for Computerizing the Processes of a Job and Automating the Operational Management on Site—A Case Study of Demolition and Reconstruction Construction Site. Buildings, 12(6), 800. https://doi.org/10.3390/buildings12060800

Note that from the first issue of 2016, this journal uses article numbers instead of page numbers. See further details here.

Article Metrics

Back to TopTop