Promotion Strategy of Smart Construction Site Based on Stakeholder: An Evolutionary Game Analysis
Abstract
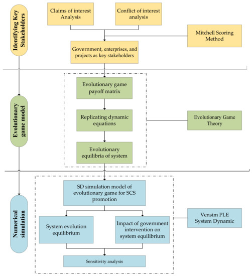
1. Introduction
2. Research Methodology
2.1. Model Building
2.1.1. Assumptions and Parameter
- The core stakeholders of SCS refer to government, enterprises, and projects.
- Each participant in the SCS has rational limitations; that is, they cannot accurately calculate its costs and benefits. As a result, each agent attempts many tactics before settling on a certain stabilizing strategy [41,42]. The probability of governments taking a strategy of intervention () is , and the opposite strategy () is . The probability of enterprises taking a strategy of promotion () is , and the opposite strategy () is . Therefore, the probability of projects taking a strategy of supported is , and the opposite strategy is .
- When a government adopts strategy , it may provide services and take preferential measures to enterprises and projects. The cost of intervening in promoting SCS is . We assume that the reward for enterprises adopting strategy and the projects adopting strategy are and . When the enterprises adopt strategy , the government fine on them is . There are no preferential measures for projects which do not provide SCS. The revenue of strategy is . The loss of construction industry development is if the government adopts strategy .
- When enterprises promote SCS, it will take long term benefits, cost, and the development of SCS. The cost and revenue of enterprises adopting strategy are and . They would gain from the government. However, the revenue of enterprises is in strategy . When the projects support SCS and enterprises do not promote SCS, the cost of information barrier paid by enterprises is .
- The cost and revenue of projects for adopting strategy are and . They would gain from the government. When both enterprises and projects choose a positive strategy, the additional revenue that projects can gain is . Finally, the revenue of projects adopting strategy is .
2.1.2. Payoff Matrix and Replication Dynamic Equation
2.2. Evolutionary Equilibria of the System
3. Results
3.1. Numerical Simulation Based on System Dynamics (SD)
3.1.1. Construction of the System Dynamics Model
3.1.2. System Evolution Equilibrium
3.1.3. Impact of Government Intervention on System Equilibrium
3.2. Sensitivity Analysis
3.2.1. The Impact of Exogenous Variables on Enterprise Strategy Choices
3.2.2. The Impact of Exogenous Variables on Project Strategy Choices
4. Discussion and Implications
4.1. Discussion
4.2. Implications
5. Conclusions and Recommendations
5.1. Conclusions
- In the SCS promotion system, there are three possible equilibrium states. When government intervenes to increase penalties and incentives, both enterprises and projects are more inclined to adopt a promotion strategy. When the benefits of developing SCS being higher for enterprises, the government supports enterprises to establish an equilibrium, while the projects stay in the negative strategy for the time being. When the benefits of developing SCS are higher for projects, enterprises tend to take a negative strategy, the government prefers to take an intervention strategy, and projects tend not to develop SCS.
- In the evolution of the SCSD system, the government intervention is the key to achieving a tripartite balance. By raising the initial probability of government intervention from 0.5 to 1, the final equilibrium for three scenarios is (1,1,1). Thus, the initial decision of the government determines the development prospect of SCS. Government adoption of an intervention strategy will have the same impact on the strategic choices of enterprises and projects.
- In BAU1, the strategy choice of enterprises is related to the benefits associated with the project. The impact of government incentives for projects on the willingness of enterprises to advance SCS is not absolutely continuous, but is related to the strategic choice of the project. There is a bottleneck in the revenue of enterprises to advance SCS in influencing their strategic choices, and when this bottleneck is broken, their willingness grows. The revenue of projects when it does not support SCS then affects the motivation of enterprises to advance SCS development.
- In BAU1, the strategic choice of the project is closely related to enterprises. The penalty for not promoting SCS has an “inverted U” shape in relation to the probability of choosing a support strategy for the project. The payoffs, costs and benefits of promoting SCS development have a more direct effect on the strategy choice of the project. Moreover, they have a positive effect on the strategy choice of the project, while the costs of the enterprise have the opposite effect.
5.2. Recommendations
Author Contributions
Funding
Institutional Review Board Statement
Informed Consent Statement
Data Availability Statement
Acknowledgments
Conflicts of Interest
References
- Turner, C.J.; Oyekan, O.; Stergioulas, L.; Griffin, D. Utilizing Industry 4.0 on the Construction Site: Challenges and Opportunities. IEEE Trans. Ind. Inform. 2021, 17, 746–756. [Google Scholar] [CrossRef]
- Chung, S.; Cho, C.-S.; Song, J.; Lee, K.; Lee, S.; Kwon, S. Smart Facility Management System Based on Open BIM and Augmented Reality Technology. Appl. Sci. 2021, 11, 10283. [Google Scholar] [CrossRef]
- Zhou, H.T.; Wang, H.W.; Zeng, W. Smart construction site in mega construction projects: A case study on island tunneling project of Hong Kong-Zhuhai-Macao Bridge. Fron. Eng. Manag. 2018, 5, 78–87. [Google Scholar] [CrossRef]
- Liu, H.L.; Song, J.L.; Wang, G.B. A Scientometric Review of Smart Construction Site in Construction Engineering and Management: Analysis and Visualization. Sustainability 2021, 13, 8860. [Google Scholar] [CrossRef]
- Zhang, Y.; Wang, T.; Ka-Veng, Y. Construction site information decentralized management using blockchain and smart contracts. Comput.-Aided Civil Infrastruct. Eng. 2021, 1–8. [Google Scholar] [CrossRef]
- Alaloul, W.S.; Liew, M.S.; Zawawi, N.A.W.A.; Kennedy, I.B. Industrial Revolution 4.0 in the construction industry: Challenges and opportunities for stakeholders. Ain Shams Eng. J. 2020, 11, 225–230. [Google Scholar] [CrossRef]
- You, Z.; Feng, L. Integration of Industry 4.0 Related Technologies in Construction Industry: A Framework of Cyber-Physical System. IEEE Access 2020, 8, 122908–122922. [Google Scholar] [CrossRef]
- Oesterreich, T.D.; Teuteberg, F. Understanding the implications of digitisation and automation in the context of Industry 4.0: A triangulation approach and elements of a research agenda for the construction industry. Comput. Ind. 2016, 83, 121–139. [Google Scholar] [CrossRef]
- Zubizarreta, I.; Seravalli, A.; Arrizabalaga, S. Smart City Concept: What It Is and What It Should Be. J. Urban Plan. Dev. 2016, 142, 04015005. [Google Scholar] [CrossRef]
- Verhulsdonck, G.; Tham, J. Tactical (Dis)connection in Smart Cities: Postconnectivist Technical Communication for a Datafied World. Tech. Commun. Q. 2022, 1–17. [Google Scholar] [CrossRef]
- Kopackova, H.; Komarkova, J. Participatory technologies in smart cities: What citizens want and how to ask them. Telemat. Inform. 2020, 47, 101325. [Google Scholar] [CrossRef]
- De Guimaraes, J.C.F.; Severo, E.A.; Felix, L.A.; Da Costa, W.; Salmoria, F.T. Governance and quality of life in smart cities: Towards sustainable development goals. J. Clean Prod. 2020, 253, 119926. [Google Scholar] [CrossRef]
- Hire, S.; Sandbhor, S.; Ruikar, K. Bibliometric Survey for Adoption of Building Information Modeling (BIM) in Construction Industry—A Safety Perspective. Arch. Comput. Methods Eng. 2022, 29, 679–693. [Google Scholar] [CrossRef]
- Cheng, B.; Lu, K.; Li, J.; Chen, H.; Luo, X.; Shafique, M. Comprehensive assessment of embodied environmental impacts of buildings using normalized environmental impact factors. J. Clean Prod. 2022, 334, 130083. [Google Scholar] [CrossRef]
- Zhou, J.X.; Shen, G.Q.; Yoon, S.H.; Jin, X. Customization of on-site assembly services by integrating the internet of things and BIM technologies in modular integrated construction. Autom. Constr. 2021, 126, 103663. [Google Scholar] [CrossRef]
- Volkov, A.; Chelyshkov, P.; Lysenko, D. Information management in the application of BIM in construction. The roles and functions of the participants of the construction process. In Proceedings of the 25th Russian-Polish-Slovak Seminar on Theoretical Foundation of Civil Engineering, Zilina, Slovakia, 11–16 July 2016; pp. 828–832. [Google Scholar] [CrossRef]
- Kim, C.; Park, T.; Lim, H.; Kim, H. On-site construction management using mobile computing technology. Autom. Constr. 2013, 35, 415–423. [Google Scholar] [CrossRef]
- Shen, X.; Marks, E. Near-Miss Information Visualization Tool in BIM for Construction Safety. J. Constr. Eng. Manag. 2016, 142, 04015100. [Google Scholar] [CrossRef]
- Peng, Y.; Lin, Y.; Fan, C.; Xu, Q.; Xu, D.; Yi, S.; Zhang, H.; Wang, K. Passenger overall comfort in high-speed railway environments based on EEG: Assessment and degradation mechanism. Build. Environ. 2022, 210, 108711. [Google Scholar] [CrossRef]
- Cheng, B.; Fan, C.; Fu, H.; Huang, J.; Chen, H.; Luo, X. Measuring and Computing Cognitive Statuses of Construction Workers Based on Electroencephalogram: A Critical Review. IEEE Trans. Comput. Soc. Syst. 2022, 1–16. [Google Scholar] [CrossRef]
- Wang, M.; Li, L.; Hou, C.; Guo, X.; Fu, H. Building and Health: Mapping the Knowledge Development of Sick Building Syndrome. Buildings 2022, 12, 287. [Google Scholar] [CrossRef]
- Dutheil, F.; Vilmant, A.; Boudet, G.; Mermillod, M.; Lesage, F.X.; Jalenques, I.; Valet, G.; Schmidt, J.; Bouillon-Minois, J.B.; Pereira, B. Assessment of sick building syndrome using visual analog scales. Indoor Air 2022, 32, e13024. [Google Scholar] [CrossRef]
- Guo, X.; Fan, Z.; Zhu, H.; Chen, X.; Wang, M.; Fu, H. Willingness to Pay for Healthy Housing During the COVID-19 Pandemic in China: Evidence From Eye-Tracking Experiment. Front. Public Health 2022, 10, 855671. [Google Scholar] [CrossRef]
- Cheng, B.; Huang, J.; Li, J.; Chen, S.; Chen, H. Improving Contractors’ Participation of Resource Utilization in Construction and Demolition Waste through Government Incentives and Punishments. Environ. Manag. 2022, 1–15. [Google Scholar] [CrossRef]
- Lin, X.; McKenna, B.; Ho, C.M.F.; Shen, G.Q.P. Stakeholders’ influence strategies on social responsibility implementation in construction projects. J. Clean Prod. 2019, 235, 348–358. [Google Scholar] [CrossRef]
- Bourne, L. Advising upwards: Managing the perceptions and expectations of senior management stakeholders. Manag. Decis. 2011, 49, 1001–1023. [Google Scholar] [CrossRef][Green Version]
- Hwang, B.G.; Zhu, L.; Ming, J.T.T. Factors Affecting Productivity in Green Building Construction Projects: The Case of Singapore. J. Manag. Eng. 2017, 33, 04016052. [Google Scholar] [CrossRef]
- Hosseini, M.R.; Martek, I.; Zavadskas, E.K.; Aibinu, A.A.; Arashpour, M.; Chileshe, N. Critical evaluation of off-site construction research: A Scientometric analysis. Autom. Constr. 2018, 87, 235–247. [Google Scholar] [CrossRef]
- Moser, B.; Bellew, C.; Cadario, A.; de Filippi, R. The Interplay of Site and Construction Systems Decisions for Complex Urban Infrastructures. In Proceedings of the 26th ISTE International Conference on Transdisciplinary Engineering, Univ. Tokyo, Kashiwa Campus, Kashiwa, Japan, 30 July–1 August 2019; pp. 497–508. [Google Scholar] [CrossRef]
- Barbeito-Caamano, A.; Chalmeta, R. Using big data to evaluate corporate social responsibility and sustainable development practices. Corp. Soc. Responsib. Environ. Manag. 2020, 27, 2831–2848. [Google Scholar] [CrossRef]
- Latif, K.F.; Sajjad, A. Measuring corporate social responsibility: A critical review of survey instruments. Corp. Soc. Responsib. Environ. Manag. 2018, 25, 1174–1197. [Google Scholar] [CrossRef]
- El Akremi, A.; Gond, J.-P.; Swaen, V.; De Roeck, K.; Igalens, J. How Do Employees Perceive Corporate Responsibility? Development and Validation of a Multidimensional Corporate Stakeholder Responsibility Scale. J. Manag. 2018, 44, 619–657. [Google Scholar] [CrossRef]
- Wutich, A.; Beresford, M.; Bausch, J.C.; Eaton, W.; Brasier, K.J.; Williams, C.F.; Porter, S. Identifying Stakeholder Groups in Natural Resource Management: Comparing Quantitative and Qualitative Social Network Approaches. Soc. Nat. Resour. 2020, 33, 941–948. [Google Scholar] [CrossRef]
- Johansen, A.; Eik-Andresen, P.; Ekambaram, A. Stakeholder benefit assessment—Project success through management of stakeholders. In Proceedings of the 27th World Congress of the International-Project-Management-Association (IPMA), Dubrovnik, Croatia, 30 September–3 October 2013; pp. 581–590. [Google Scholar] [CrossRef][Green Version]
- Li, S.; Ni, J. A dynamic analysis of investment in process and product innovation with learning-by-doing. Econ. Lett. 2016, 145, 104–108. [Google Scholar] [CrossRef]
- Wang, Y.; Wang, X.; Chang, S.; Kang, Y. Product innovation and process innovation in a dynamic Stackelberg game. Comput. Ind. Eng. 2019, 130, 395–403. [Google Scholar] [CrossRef]
- Long, T.B.; Blok, V.; Coninx, I. Barriers to the adoption and diffusion of technological innovations for climate-smart agriculture in Europe: Evidence from the Netherlands, France, Switzerland and Italy. J. Clean Prod. 2016, 112, 9–21. [Google Scholar] [CrossRef]
- Xia, D.; Zhang, M.J.; Yu, Q.; Tu, Y. Developing a framework to identify barriers of Green technology adoption for enterprises. Resour. Conserv. Recycl. 2019, 143, 99–110. [Google Scholar] [CrossRef]
- Lu, C.; Liu, H.C.; Tao, J.; Rong, K.; Hsieh, Y.C. A key stakeholder-based financial subsidy stimulation for Chinese EV industrialization: A system dynamics simulation. Technol. Forecast. Soc. Chang. 2017, 118, 1–14. [Google Scholar] [CrossRef]
- Rusch, H.; Gavrilets, S. The logic of animal intergroup conflict: A review. J. Econ. Behav. Organ. 2020, 178, 1014–1030. [Google Scholar] [CrossRef]
- Sun, S.L.; Zhang, Y.; Cao, Y.; Dong, J.; Cantwell, J. Enriching innovation ecosystems: The role of government in a university science park. Glob. Transit. 2019, 1, 104–119. [Google Scholar] [CrossRef]
- Zhang, Y.L.; Cao, Y.H.; Dong, J.L.; Cantwell, J.; IEEE. The Double-Edged Sword of Government Role in Innovation Systems: A Case Study in the Development of Policy-led University Science Parks in China. In Proceedings of the IEEE-Technology-and-Engineering-Management-Society Conference (TEMSCON), Santa Clara, CA, USA, 8–10 June 2017; pp. 7–12. [Google Scholar]
- Cheng, L.F.; Liu, G.Y.; Huang, H.Q.; Wang, X.G.; Chen, Y.; Zhang, J.; Meng, A.B.; Yang, R.; Yu, T. Equilibrium analysis of general N-population multi-strategy games for generation-side long-term bidding: An evolutionary game perspective. J. Clean Prod. 2020, 276, 124123. [Google Scholar] [CrossRef]
- Lv, L.; Li, H.; Wang, Z.; Zhang, C.; Qiao, R. Evolutionary game analysis for rent-seeking behavior supervision of major infrastructure projects based on prospect theory. J. Civ. Eng. Manag. 2022, 28, 6–24. [Google Scholar] [CrossRef]
- Fang, D.B.; Zhao, C.Y.; Yu, Q. Government regulation of renewable energy generation and transmission in China’s electricity market. Renew Sust. Energ. Rev. 2018, 93, 775–793. [Google Scholar] [CrossRef]
- Wu, D.D.; Xie, K.F.; Hua, L.; Shi, Z.; Olson, D.L. Modeling technological innovation risks of an entrepreneurial team using system dynamics: An agent-based perspective. Technol. Forecast. Soc. Chang. 2010, 77, 857–869. [Google Scholar] [CrossRef]
- Wang, M.; Li, Y.; Cheng, Z.; Zhong, C.; Ma, W. Evolution and equilibrium of a green technological innovation system: Simulation of a tripartite game model. J. Clean Prod. 2021, 278, 123944. [Google Scholar] [CrossRef]
- Marshall, R.S.; Akoorie, M.E.M.; Hamann, R.; Sinha, P. Environmental practices in the wine industry: An empirical application of the theory of reasoned action and stakeholder theory in the United States and New Zealand. J. World Bus. 2010, 45, 405–414. [Google Scholar] [CrossRef]















| Notation | Stakeholders | Explanation |
|---|---|---|
| Government | The fine of enterprises for adopting non-promotion strategy | |
| The reward of enterprises for adopting promotion strategy | ||
| The reward of projects for adopting promotion strategy | ||
| The revenue of government for adopting intervention strategy | ||
| The cost of SCS intervention | ||
| The loss of construction industry development | ||
| Enterprises | The cost of SCS promotion | |
| The cost of information barrier paid by enterprises | ||
| The revenue of enterprises adopting a promotion strategy | ||
| The revenue of enterprises adopting a non-promotion strategy | ||
| Projects | The cost of projects for adopting supporting strategy | |
| The revenue of projects for adopting supported strategy | ||
| The additional revenue when both enterprises and projects choose a positive strategy | ||
| The revenue of projects adopting an unsupported strategy |
| Strategic Choices of Enterprises | Project Support the SCS | ||
|---|---|---|---|
| Government | Enterprises | Projects | |
| Enterprises promote SCS | ; | ||
| Enterprises reject SCS | ; | ||
| Project nonsupport the SCS | |||
| Government | Enterprises | Projects | |
| Enterprises promote SCS | ; | ; | |
| Enterprises reject SCS | ; | ; | |
| Strategic Choices of Enterprises | Project Support the SCS | ||
|---|---|---|---|
| Government | Enterprises | Projects | |
| Enterprises promote SCS | |||
| Enterprises reject SCS | |||
| Project nonsupport the SCS | |||
| Government | Enterprises | Projects | |
| Enterprises promote SCS | ; | ||
| Enterprises reject SCS | |||
| Equilibrium Points | Eigenvalues | ||
|---|---|---|---|
| Equilibrium Points | Case 1 | Case 2 | Case 3 | |||||||||
|---|---|---|---|---|---|---|---|---|---|---|---|---|
| Stability | Stability | Stability | ||||||||||
| Saddle | − | Unstable | − | − | Unstable | |||||||
| − | Unstable | − | − | Unstable | − | − | − | ESS | ||||
| − | Unstable | − | − | Unstable | − | Unstable | ||||||
| − | Unstable | Saddle | − | Unstable | ||||||||
| − | − | Unstable | − | − | − | ESS | − | − | Unstable | |||
| − | − | Unstable | − | Unstable | − | − | Unstable | |||||
| − | − | Unstable | − | Unstable | Unstable | |||||||
| − | − | − | ESS | − | − | Unstable | − | Saddle | ||||
| Name of Parameter | Parameter Value | ||
|---|---|---|---|
| BAU1 | BAU2 | BAU3 | |
| 4.0 | 2.5 | 2.5 | |
| 2.5 | 2.0 | 2.0 | |
| 2.5 | 1.0 | 1.5 | |
| 5.0 | 5.0 | 5.0 | |
| 1.5 | 1.5 | 1.5 | |
| 2.0 | 2.0 | 2.0 | |
| 2.0 | 3.5 | 3.5 | |
| 2.0 | 2.0 | 2.0 | |
| 3.5 | 4.5 | 1.5 | |
| 4.0 | 4.0 | 4.0 | |
| 1.5 | 1.5 | 1.5 | |
| 1.5 | 1.0 | 1.5 | |
| 2.5 | 1.5 | 2.0 | |
| 2.5 | 2.5 | 3.0 | |
Publisher’s Note: MDPI stays neutral with regard to jurisdictional claims in published maps and institutional affiliations. |
© 2022 by the authors. Licensee MDPI, Basel, Switzerland. This article is an open access article distributed under the terms and conditions of the Creative Commons Attribution (CC BY) license (https://creativecommons.org/licenses/by/4.0/).
Share and Cite
Guo, F.; Peng, X.; Gu, J. Promotion Strategy of Smart Construction Site Based on Stakeholder: An Evolutionary Game Analysis. Buildings 2022, 12, 585. https://doi.org/10.3390/buildings12050585
Guo F, Peng X, Gu J. Promotion Strategy of Smart Construction Site Based on Stakeholder: An Evolutionary Game Analysis. Buildings. 2022; 12(5):585. https://doi.org/10.3390/buildings12050585
Chicago/Turabian StyleGuo, Feng, Xiaojing Peng, and Jianglin Gu. 2022. "Promotion Strategy of Smart Construction Site Based on Stakeholder: An Evolutionary Game Analysis" Buildings 12, no. 5: 585. https://doi.org/10.3390/buildings12050585
APA StyleGuo, F., Peng, X., & Gu, J. (2022). Promotion Strategy of Smart Construction Site Based on Stakeholder: An Evolutionary Game Analysis. Buildings, 12(5), 585. https://doi.org/10.3390/buildings12050585

