Abstract
Since the advent of reforms and opening-up of China, the focus has been on urban development. However, rural development has garnered attention in recent years. This research explores energy performance improvement methods for rural houses in Xi’an, China. It aims to discuss the feasibility of designing a nearly zero-energy building (nZEB), based on typical residential rural housing in Xi’an, through proposing new construction methods and examining the strategies for the refurbishment of an existing house. Initially, a typical rural house was modelled based on data collected from a field survey and historical documents. Subsequently, suitable passive design strategies were explored in the rural house design both in terms of proposing new construction methods and examining the refurbishment strategies of an existing house. After implementation of the passive design, the annual energy demand was reduced from 112 kWh/m2 to 68 kWh/m2 (new construction) and from 112 kWh/m2 to 85 kWh/m2 (refurbished). Even though the passive design significantly reduced the energy demand of the house, it could not achieve the Chinese nZEB standard. Therefore, a photovoltaic (PV) system and a storage battery were incorporated to meet the standard. Eighty per cent of the south roof area of the newly constructed and refurbished house was installed with a PV system and a storage battery with a capacity of 50 kWh and 52 kWh, respectively. After installation of the proposed renewable energy, the annual energy demand from the house was decreased to 35 kWh/m2 (new construction) and 51 kWh/m2 (refurbished), which both achieved the Chinese nZEB standard (equal to or below 55 kWh/m2). The study shows the effectiveness of the methods used to design the nZEB and can be used to instruct the residents to build the nZEB in rural villages like Xi’an in China.
1. Introduction
Traditional buildings have high energy demands, requiring the consumption of fossil fuels. Therefore, architects worldwide have been focused on designing green buildings and advocating using renewable energy in buildings. There are various definitions of net Zero Energy Building (ZEB) according to source, site, cost and emission factors []; because the reduction of the delivered energy (coal, electricity from the public power plant and natural gas) is the main focus in this study, the ZEB definition proposed by U.S. Department of Energy was more suitable, which defines the ZEB as an energy-efficient building where, on a source energy basis, the actual annual delivered energy is less than or equal to the on-site renewable exported energy []. According to the Energy Performance of Buildings Directive (EPBD), a “Nearly Zero-Energy Building” (nZEB) means a building that has a very high energy performance and the nearly zero or very low amount of energy required should be covered to a very significant extent by energy from renewable sources, including energy from renewable sources produced on-site or nearby []. However, many countries have defined their own ZEB and nZEB standards according to the domestic situation. According to the technical standard in China [], when the per-area energy consumption of a residential building is equal to or below 55 kWh/m2, the building is classified as an nZEB.
Passive design started early in developed countries such as the US, which held its first passive design conference in May 1976. According to the description by the US Department of Energy [], passive solar design takes advantage of the site, climate, and materials of a building to minimize energy use. Based on recent research on passive design, Song [] reviewed evaluation methods for passive houses. Qi [] classified passive design methods according to different weather conditions in different climate zones. Li [] investigated the impediments of passive design applications in buildings in China; one crucial point is that there is no specific guidance. Yin [] evaluated passive design methods for buildings from an economic perspective. The recent research also declares that passive design and renewable energy are two key methods to achieve nZEB and ZEB []. Therefore, according to the literature review of passive design, passive design should consider the energy-saving effect, evaluation method and economic factors. This study discussed the passive design strategies mainly considered the energy-saving effect of solar gain, insulation, appropriate structure and configuration of the village house in Xi’an. In terms of the specifications of the village house in Xi’an, appropriate local insulation materials and suitable strategies were explored; in the meantime, the basic economic factors were also discussed based on minimizing the construction and insulation materials. Although the passive design is an effective way to improve the energy performance of a house, it is difficult to meet the nZEB standard. Therefore, renewable energy systems are often incorporated in nZEB designs. According to the literature review, the long-term application of passive design in developed countries and some developing countries has led to the conversion of traditional buildings to nZEBs to some extent. Therefore, the next step in optimizing the energy performance of buildings is to pursue the renovation of buildings to design Positive Energy Buildings (PEB). In PEB, nZEBs support each other by connecting renewable energy with the grid [,,]. Several researchers have evaluated the various effects of nZEBs: Dartevelle et al. [] evaluated the long-term summer thermal comfort of nZEBs in Wallonia. Marta [] evaluated the decarbonization effects of nZEBs in Southern Europe. Masi [] performed a sensitivity analysis of nZEBs from a life cycle approach; this research also suggested that installing a storage system along with a PV system is more profitable. Presently, optimization methods for nZEB designs are also being investigated. Ferrara et al. [] developed a model based on machine learning to optimize the design of renewable energy for nZEBs. Vujnovic et al. [] proposed a cost-optimal energy performance calculation model for nZEBs. Herrero et al. [] reviewed the modelling methods, simulation methods, and control tools of nZEBs. Kuivjõgi et al. [] studied the phenomena in which commercial buildings are not converted to nZEBs in Estonia. From the literature review of the ZEB, nZEB and the PEB, the developed countries already comprehensively researched and practised energy-efficient buildings. However, as a developing country, the widespread application of nZEBs is not present in China, especially in rural areas. The methods to design an nZEB in developed countries cannot be simply implemented in developing countries due to the different environments, economies and policies.
North-western China has a population of 96.7 million, including a 55.5 million rural population []. In 2010, the delivered energy used (natural gas, coal and electricity from the grid, etc.) from rural houses in China was 1.38 trillion kWh, accounting for 26.1% of the total building energy consumption in China; the electricity consumption of rural houses in China was 136 billion kWh []. In winter, most rural residents in north-western China burn coal in their stoves for heating. Burning coal can adversely affect the health of rural residents and is harmful to the environment. Moreover, several cases of death from carbon monoxide poisoning because of coal-burning are reported every winter. Therefore, passive design and clean energy systems are a necessity for rural houses in north-western China.
This research explores energy performance improvement methods for typical rural houses in Xi’an in north-western China by exploring appropriate passive design strategies and applying renewable energy. This research aims to discuss the feasibility of designing a residential nZEB in a village in Xi’an.
This paper explored the appropriated passive design strategies, and with mature renewable energy, the study demonstrates that constructing an nZEB or refurbishing existing houses to nZEBs is feasible in the villages in Xi’an. The specific strategies and methods presented in this study were summarized in this paper, and it can be practical guidance for the residents to design nZEBs in the villages of Xi’an.
2. Materials and Methods
2.1. Study Area
Figure 1 shows the geographical information of Xi’an City in China.
Figure 1.
Regions in north-western China under administrative classification.
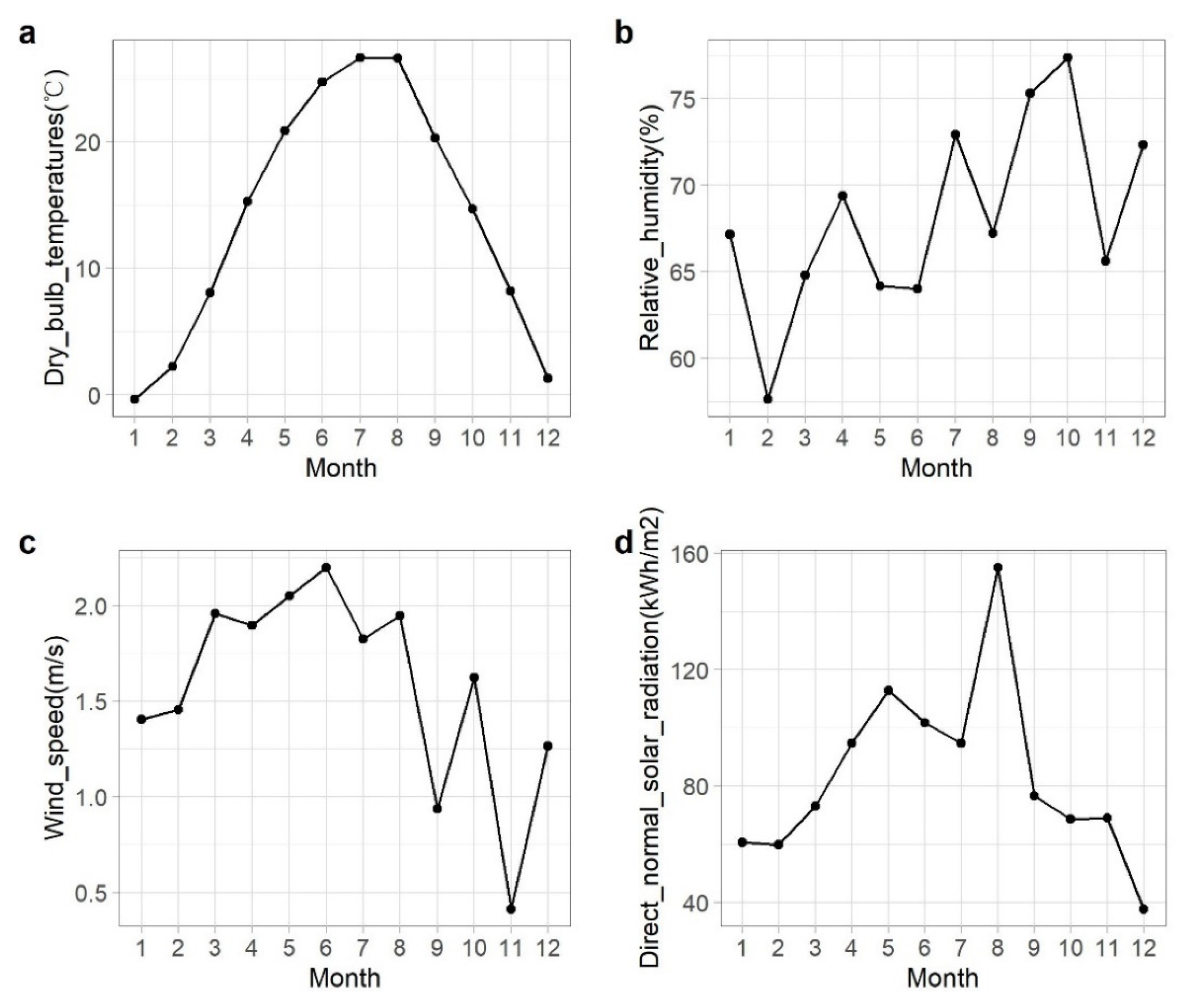
Figure 2 presents the monthly average weather data of Xi’an. Figure 2a shows the monthly average dry bulb temperature in Xi’an for one year. Temperature data show that Xi’an has four distinct seasons. Figure 2b presents the monthly average relative humidity in Xi’an for one year; it ranges from 58% to 77%. Figure 2c shows the monthly average wind speed in Xi’an; the data reveal that the wind speed in winter is relatively higher than in summer. Figure 2d shows the monthly average direct normal solar radiation in Xi’an, revealing that direct normal solar radiation in summer is much higher than in winter; particularly in August, the average direct normal solar radiation almost reaches 160 Wh/m2. Weather data are obtained from the American Society of Heating, Refrigerating and Air-Conditioning Engineers (ASHRAE) code [].
Figure 2.
Monthly average weather data of Xi’an: (a) Dry bulb temperature; (b) Relative humidity; (c) Wind speed; (d) Direct normal solar radiation.
2.2. Typical Rural House and Sensors
To characterize typical rural housing in Xi’an, two field surveys were conducted and historical documents were reviewed. Figure 3 shows a picture of the village house in Xi’an. Once the typical rural house was characterized, it was selected and modelled. To incorporate nZEB designs in the typical rural house, the following two steps were taken: first, appropriate passive design strategies for the typical rural house were explored. DesignBuilder, a calibrated software from England based on EnergyPlus, was used to design the model of a typical rural house. This software was used to predict the energy consumption of different design varieties to find appropriate passive design strategies, such as the appropriate insulation material. The calculation engine of DesignBuilder is EnergyPlus and the EnergyPlus is developed in the U.S. used for analyzing the heating, cooling, lighting and ventilation of buildings. Even DesignBuilder is a calibrated commercial software, to verify the suitability of the software for this study, it was tested by comparing measured and simulated indoor temperature and relative humidity before applying this software. Secondly, as an application of passive design strategies is not sufficient to meet nZEB standards, renewable energy systems are used in passive design houses. The renewable energy system model, including photovoltaic cells and a storage battery, was created using the programming language Python. After the simulation, the results were organized and analyzed.
Figure 3.
A village house in Xi’an.
In addition, Xi’an was classified as a humid subtropical climate under the Köppen climate classification, and the rural houses in the regions with the same climate condition can also refer to the achievements in this research to improve the energy performance of their houses.
In this research, Onset HOBO sensors were used, as seen in Figure 4 and Figure 5. As shown in Figure 4, the outdoor sensor was installed in a solar radiation shield to ensure that outdoor temperature detection was not affected by the outdoor environment, such as solar radiation.
Figure 4.
Temperature and relative humidity sensors for indoor (left) and outdoor (right) environments.
Figure 5.
Outdoor temperature and relative humidity sensors (with solar radiation shield).
3. Energy Performance of the Typical Rural House
3.1. House Modelling and Data Measurement
Based on the field survey and topological study of rural houses in north-western China, a typical rural house in Xi’an was selected and modelled using DesignBuilder, as shown in Figure 6. Li et al. conducted four times filed surveys at the villages in North-western China including Shaanxi province to complete his doctoral thesis; for this study, three times field surveys were conducted at three villages (with 128 residential houses) in Xi’an. Table 1 concludes the distributions of the different village house structures in Shaanxi province and Xi’an based on the field surveys of this study and the research conducted by Li et al. []. As shown in Table 1, the proportion of the houses with brick-concrete structures is 73.6% and 95.8 in Shaanxi province and Xi’an, respectively. According to this study’s survey results, all the occupied houses were brick-concrete structures (95.8%) and only a few unoccupied houses with dilapidated adobe-wood structures were found. Table 2 shows the distribution of the house construction time at the villages in Shaanxi province and Xi’an; 70% of the village houses in Shaanxi province and 81.6% of the village houses in Xi’an were constructed within 10 years. 36 houses were specifically studied during the surveys of this research. The detailed structure, construction materials and methods of the village house were surveyed through measurement and interviewing the senior workman (Due to the residents at the villages in Xi’an usually design and build their houses by referring to existing houses in the village, the houses in the villages are highly homogeneous. The material and structure of the occupied houses are the same; only the total area and window to wall ratio are slightly different; we selected the typical village house according to the most used window to wall ratio and area). The thermal coefficients of the materials were referred to from the related research []. The typical rural house had one and a half floors. The first floor was primarily for living. The top half-floor was used for storage and acted as a thermal buffer to improve the insulation effect of the roof. Before using the software for analysis, it was tested by comparing the measured data and simulated data. The devices mentioned in Section 2 were used to measure the indoor temperature, outdoor temperature and relative humidity under the condition of non-operational heating and cooling in the house. As shown in Figure 7, the outdoor sensor was hung from the tree, and the indoor sensor was installed 1.5 m above ground in the middle of the living room. The hourly indoor temperatures, outdoor temperatures and relative humidity from the afternoon on 14 October 2020 to the morning on 16 October 2020.
Figure 6.
Typical rural house model: (a) 3D model; and (b) Configuration.
Table 1.
Distribution of different house structures in the villages.
Table 2.
Distribution of the house construction time at the villages.
Figure 7.
Temperature and relative humidity measurement: (a) Indoor; and (b) Outdoor.
3.2. Software Test and Energy Demand Prediction
The construction materials of a typical rural house are listed in Table 3. Considering the thermal design code for civil buildings in China [], the specific characteristics of construction materials of the typical rural house in Xi’an are also listed in Table 3. As shown in Table 3, the original house did not have any insulation material. The specific characteristics of the materials were set in the model created using DesignBuilder. Table 4 summarizes the construction-specific characteristics of the typical rural house in Xi’an. The ventilation rate was obtained from the Chinese indoor air quality standard []. The infiltration rate of the rural house was the average measured data from []. Specific weather data, which were the input for the model, were obtained from the ASHRAE code [].
Table 3.
Materials and their thermal coefficients of a typical rural house in Xi’an, China.
Table 4.
Specific construction characteristics of the typical rural house in Xi’an.
To test the software, the outdoor and living room were set sensors to measure the temperature and relative humidity with 5 min intervals from the afternoon on 14 October 2020 to the morning on 16 October 2020. The hourly average outdoor temperature and relative humidity data and other hourly climate data from the ASHRAE code were used for the software test. The hourly simulated results were compared with the measured results in Figure 8. The simulated results had a relatively small deviation from the measured data (0–3.4 °C for indoor temperature; 0–4.2% for relative humidity). The disagreement between the simulated and measured data is because the occupancy, ventilation rate cannot be precisely controlled in actual life; and unmeasured climate data (wind speed, solar radiation) can have a deviation from the historical climate data from ASHRAE. With enough devices and time, the limitation of the test will be carefully considered in future work. Although the measured data and simulated data have relatively low deviation, the trends of the simulated and measured data were the same. Additionally, a recent study conducted by Mazzeo [] demonstrated that EnergyPlus is a sophisticated engine for the energy demand prediction of buildings. Thus, this software is appropriate for the analysis in this research.

Figure 8.
Comparison between measured and simulated data: (a) Temperature; and (b) Relative humidity.
The annual energy consumption of each category of the typical rural house was predicted by modelling the house and setting the parameters according to the data presented in Table 3 and Table 4, as shown in Figure 9. From Figure 9, it can be inferred that the heating energy demand of the typical rural house is high, owing to the extreme cold weather in winter in the northwest region of China. In contrast, the cooling energy demand in the summer of the house was relatively low because of the relatively cool weather in the northwest region of China during summer. The energy demands from other aspects were calculated based on the occupancy density of the house, as summarized in Table 4.
Figure 9.
The annual energy demand of typical rural houses: (a) Annual total energy demand; (b) Annual per-square meter energy demand.
4. Application of the Passive Designs
4.1. Passive Designs for Newly Constructed Rural House
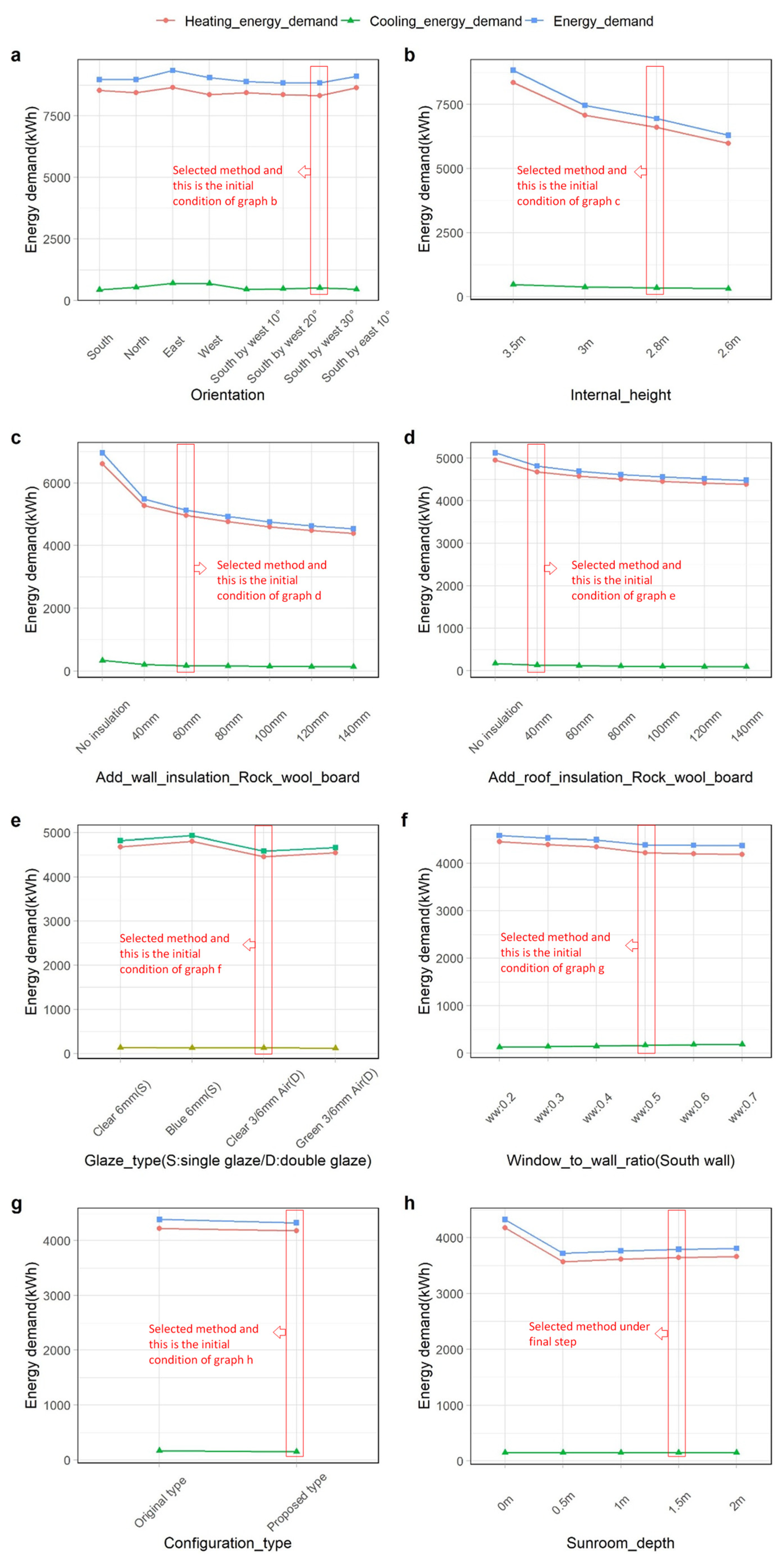
In this study, two methods were followed to create an nZEB based on the model of a typical rural house in Xi’an. The first method involved implementing the appropriate passive designs, and the second involved establishing a suitable renewable energy system in the village house. Two scenarios were considered in this study: the first scenario was the construction of a new passive house, and the second was the refurbishing of the existing house. In this section, suitable passive design strategies for the construction of a new passive house are explored. Passive designs consist of envelope improvement (orientation, wall and roof insulation, glazing type, window-to-wall ratio and sunroom application) and internal condition optimization (ceiling height and optimizing the configuration of the house). Table 5 summarizes the passive design steps. For each step, the possible alternatives to the original condition were evaluated, and an appropriate solution was proposed. Figure 10 presents the specific passive design exploration simulations of the possible alternatives, presented in alphabetical order. Once the results were obtained from the current step, the appropriate solution was selected and applied as the initial condition of the next step. Table 5 and Figure 11 also summarize the selected appropriate solutions for each step.
Figure 10.
Simulation tests for exploring suitable passive design strategies: (a) Analysis of the orientation; (b) Analysis of the internal height; (c) Analysis of the wall insulation; (d) Analysis of the roof insulation; (e) Analysis of the glaze type; (f) Analysis of the window to wall ratio; (g) Analysis of the configuration type; (h) Analysis of sunroom effect.
Figure 11.
Annual heating and cooling energy demand according to the design of each step.
Figure 10a showed the energy-saving effect of the house with different orientations. Because the different orientations can help, the house benefits more from the solar gain; however, the larger solar gain can reduce the heating energy demand and increase the cooling energy demand; considering the total energy demand, the optimal orientation of the house was decided as south to west 20°. Figure 10 and Figure 11 show that steps 2 and 3 reduced the energy demand of the house significantly. In step 2, the annual heating energy demand was reduced from 8366 kWh to 6615 kWh, and the annual cooling energy demand was reduced from 435 kWh to 345 kWh; in step 3, the annual heating energy demand was reduced from 6615 kWh to 4856 kWh, and the annual cooling energy demand was reduced from 345 kWh to 174 kWh. The economic condition of the villages in north-western China including Xi’an was very poor in the 20th century, but it has been significantly improved in the 21st century, and most of the villagers built their new houses. In the villagers’ conventional view, the higher house represents the greater wealth of the family. Therefore, the ceiling height of the village house in Xi’an is mainly around 3.5 to 3.8 m. However, high ceiling height causes large heating and cooling energy demand due to the large volume of the space, step 2 demonstrated that the energy demand could be significantly reduced when the house ceiling height was decreased from 3.5 m to 2.8 m, which can also save a part of the construction material and reduce the labour cost. Considering the spatial comfort of the residents, the appropriate ceiling height was referred to the Chinese Residential Design Specification, which recommends a residential building with a ceiling height of 2.8 m []. According to the analysis results of step 3 as Figure 10c, the heating and cooling energy demand reduction were relatively rapid when the width of the insulation material was below or equal to 60 mm; the energy demand reduction was relatively smooth when the width of the insulation material above 60 mm; therefore, the insulation material of the external wall was selected with 60 mm width and the residents can choose wider width to pursue more significant energy performance of the house. The annual energy demand was decreased by 312 kWh when insulation material with 40 mm was implemented in the house; the reduction is relatively smooth when the width of the roof insulation is above 40 mm. Figure 12 shows the 3D structure of the typical village house. According to the roof system in Figure 12, there is a 120 mm reinforced concrete layer between the first floor and the half floor. Even the half-floor has the insulation effect, the insulation effect can be strengthened by adding an insulation material below the reinforced concrete. Figure 10e discussed the insulation effect of different glazing types, results showed that the clear glazing has better energy performance due to the clear glazing has the benefit to get solar gain; therefore, Figure 10f also discussed the energy performance of different window to wall ratios. As a result, the energy demand was decreased 241 kWh when the glazing was changed from single glazing to double glazing; the heating energy demand was decreased by 195 kWh when the window to wall ratio was changed from 0.2 to 0.5 and the cooling energy demand has a very small increase; the change of the heating energy demand was very small when the window to wall ratio was above 0.5. The effect of the double glazing and the window to wall ratio is relatively low because the solar gain only can significantly benefit the house in the day-time; however, the main energy demand from the residential house is in the morning and evening on the weekdays; the energy demand is high in the day-time only at weekends.
Figure 12.
Three-dimensional structure of the typical village house in Xi’an, China.
Table 5.
Passive design steps are applied to a typical rural house in Xi’an, China.
Figure 13.
Model of the passive design rural house: (a) 3-D model; and (b) configuration.
Table 5.
Passive design steps are applied to a typical rural house in Xi’an, China.
| Steps | Designs |
|---|---|
| Original | Original condition |
| Step 1 (a) | Orientation change (North to south → South to west 20 degrees) |
| Step 2 (b) | Ceiling height change (3.5 m → 2.8 m) |
| Step 3 (c) | Add wall insulation (60 mm Rock wool board) |
| Step 4 (d) | Add roof insulation (60 mm Rock wool board) |
| Step 5 (e) | Glazing type change (Single glazing → Double glazing) |
| Step 6 (f) | Window to wall ratio change (South wall (0.2 → 0.5)) |
| Step 7 (g) | Configuration change (Figure 13) |
| Step 8 (h) | Add sunroom (1.5 m) |
Figure 13 shows the 3D model and the configuration of the house after applying passive design strategies. The configuration changes were made because the spaces with heating and cooling systems should be set next to each other to maintain proper heating or cooling. In this research model, spaces such as kitchens, bathrooms, toilets, laundry rooms and closets did not have heating and cooling systems. As shown in Figure 13, a 1.5 m sunroom was added in front of the house. The depth of the sunroom was selected based on the solar gain effect in winter and the functional consideration of the space; the sunroom can be completely opened or disassembled in summer to avoid solar gain. Figure 11 shows the annual energy-saving effect of the optimization design at each step. The village house in Xi’an does not have a basement, and there are four layers for ground insulation inheriting from the traditional method as shown in Figure 12. Therefore, the ground insulation was considered sufficient in this study.
Instead of using sophisticated insulation materials such as EPS boards, using local materials can meet the insulation demand of the house at a relatively low cost. Therefore, in step 3, insulation material called rock wool board made from local materials was applied, which reduced the heating and cooling energy demand significantly. In this research, the insulation materials with various sizes were discussed, the authors selected the insulation material with a specific size in terms of the extent of the energy-saving effect; however, the residents also can select the material with larger size according to the family’s economic condition. Although changing the glazing type from single glazing to double glazing can be relatively expensive, the economic situation in Chinese villages has improved rapidly in recent years. Most new houses in the villages of Xi’an have adopted double glazing; therefore, incorporating double glazing in the design of the nZEB in step 5 is reasonable.
Table 6 summarizes the specific characteristics of the construction changes after the application of passive design strategies. Table 7 shows the materials and their thermal coefficients of the improved rural house. The annual energy demand of each category of the passive design rural house is shown in Figure 11. Comparing the energy demand of the original rural house with that of the passive design rural house, the annual heating energy demand decreased from 8534 kWh to 3642 kWh. Additionally, the cooling energy demand decreased from 438 kWh to 146 kWh, and the annual per-area energy consumption of the house was 68 kWh/m2. However, according to the nZEB standard of China, the annual per-area energy consumption of the building should be equal to or below 55 kWh/m2. Therefore, although the energy-saving effect of the passive design was significant, it still could not achieve the nZEB standard. Thus, a renewable energy system should be incorporated to achieve the nZEB standard.
Table 6.
Specific characteristics of the construction changes in the passive design rural house.
Table 7.
Materials and their thermal coefficients of the passive design rural house.
4.2. Passive Designs for Refurbished Rural House
In the previous section, possible passive designs for constructing a new house were discussed. In this section, possible passive design strategies for the existing house are proposed based on the passive design strategies for the first scenario. Due to changes in the house orientation, a decrease in the internal height and changes to the configuration of the existing house is not possible, and these passive design strategies were not considered. Thus, the passive design strategies of steps 3, 4, 5, 6 and 8 were chosen from Table 5 to refurbish the existing house. From Figure 14, the amount of energy reduction of each step can be obtained. The results also show that the addition of insulation material to the external wall in step 3 had a significant effect on reducing the heating and cooling energy demand. After applying all the proposed passive designs, the heating energy demand decreased from 8534 kWh to 5498 kWh, and the cooling energy demand decreased from 438 to 266 kWh. Considering the energy demand for hot water, lighting and equipment, the total annual energy demand of the passive refurbished house was 10226 kWh, and the annual per-area energy demand of the house was 85 kWh/m2, which does not meet the nZEB standard of China. Therefore, the simulation of solar energy application was conducted to verify whether the passive refurbished house can meet the nZEB standard by incorporating a renewable energy system.
Figure 14.
Annual heating and cooling energy demand according to each selected passive design.
5. Application of Renewable Energy
To achieve the nZEB standard, solar energy was solar energy. PV and storage batteries were considered to be installed in the house; even if the residents need to pay the initial cost of the PV and storage battery, the national government already has the policy to give financial support to the residents who install solar energy in their house; the government also plans to achieve the carbon peak in the year of 2030 and carbon neutralization in the year of 2060; to achieve this goal, more policies to encourage the residents to install renewable energy can be expected. Therefore, this research mainly discussed the feasibility of nZEB design in the village through the energy-saving prospect. To analyze the energy-saving effect of the PV and storage battery, models of a PV system and a storage battery were created and applied in the passive design for the rural house. Additionally, it was assumed that natural gas will be used for heating in the rural house as natural gas pipes are already installed in most villages in Xi’an. Therefore, electricity generation from the PV system and storage batteries will be used for other energy demands of the house. To conduct this analysis, a mathematical model of the PV system was developed. In this study, the mathematical model of the PV system was referred to a previous study by Yoza et al. []. Table 8 lists the necessary input parameters for the PV program. The amount of electricity generated by the PV system can be calculated using Equation (1):
PPV = ηnSPVIPV(1 − 0.005(tCR-25)),
Table 8.
Input parameters of the program (PV).
In Equation (1), η is the conversion efficiency of the PV panel, n is the number of PV panels, SPV is the area of a single PV panel, IPV is the effective solar radiation on an inclined panel surface, and tambient is the ambient temperature. The recommended installation angle of a PV panel in Xi’an, China, is 26° []. Moreover, the effective solar radiation on an inclined panel surface was calculated using the method proposed by Erbs [].
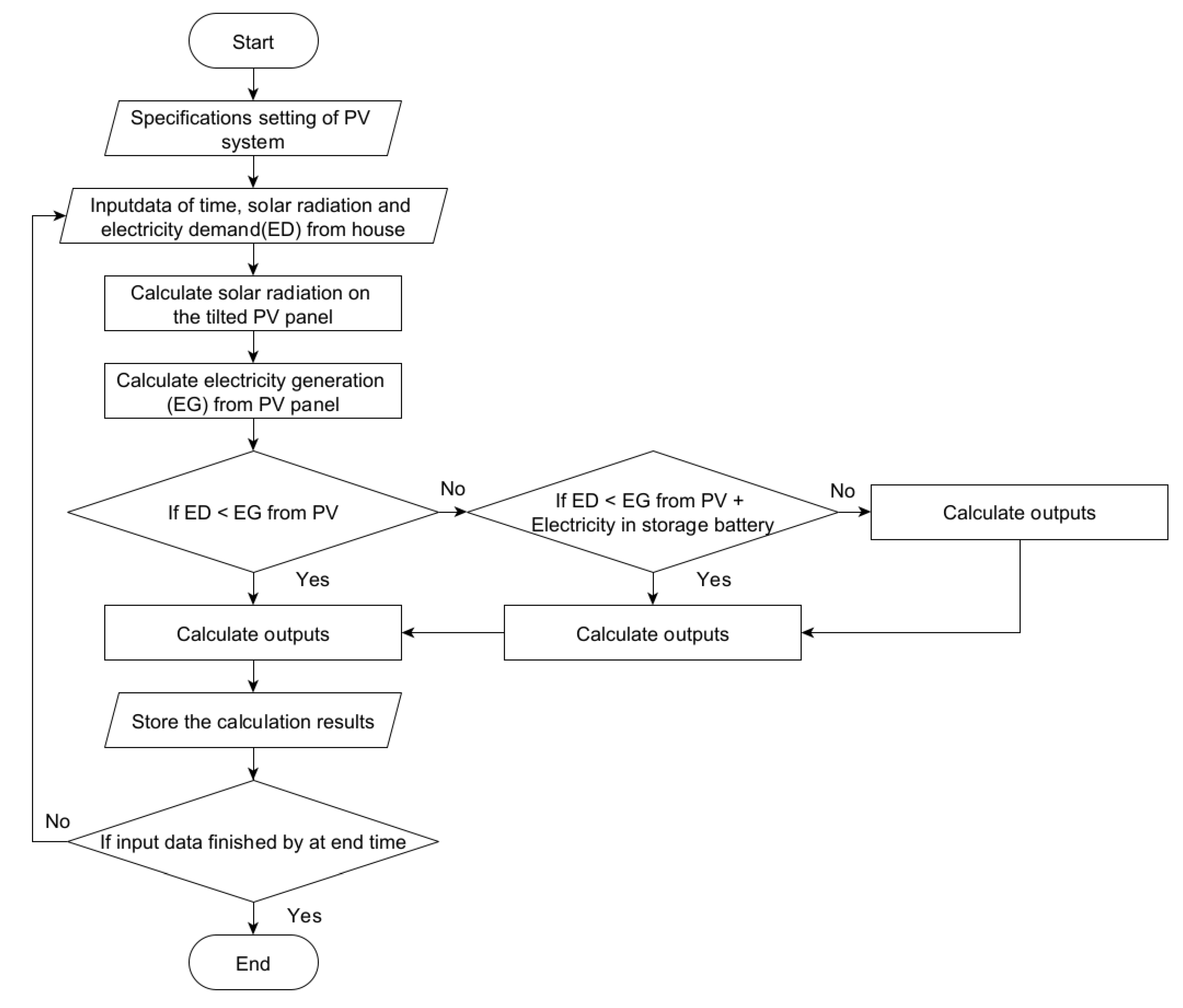
In this study, lead-acid storage batteries were selected because of their relatively low price and high energy performance. The specifications of the selected lead-acid storage batteries are listed in Table 9. The storage capacity of the storage batteries can be determined by dividing the depth of charge by the average daily load and multiplying by 3. As the heating energy was supplied by natural gas, the average electricity daily load of the new passive house and the passive refurbished house was 12.6 kWh and 13 kWh, respectively []. Additionally, the storage capacity of the storage batteries was determined to be 50 kWh for the newly constructed passive house and 52 kWh for the passive refurbished house. Figure 15 shows the program flowchart of the PV and storage battery systems.
Table 9.
Input parameters of the program (Storage Battery).
Figure 15.
Program flowchart of PV and storage battery system.
The hourly simulation results of energy usage in the newly constructed passive house from the PV system and storage batteries on specific dates in the summer and winter seasons are shown in Figure 16. Although the electricity demand and usage patterns during the winter and summer seasons are the same, the amount of electricity generation and usage from renewable energy is different because the extent of solar radiation is different. According to Figure 16, electricity generation and usage from the PV system is mainly around noon. However, the energy demand is relatively low around noon because the residents are usually at work during the daytime. Therefore, the storage batteries store the surplus electricity generated by the PV system around noon and provide electricity in the morning and evening. Renewable energy can cover all the energy demand on most days in summer and it needs to purchase the electricity from the grid at several hours on most days in winter as the data shown on representative dates in winter and summer in Figure 16; the reason is that the solar radiation in summer is strong and in winter is medium. The energy performance of renewable energy in the intermediate seasons is the same as in summer. In the newly constructed house, the annual electricity demand from the public power plant was 561 kWh, the electricity usage from the storage batteries was 2961 kWh, and the electricity usage directly from the PV system was 1086 kWh. Owing to the similar electricity demand pattern, the size of the PV system and storage batteries were similar in the newly constructed passive house and refurbished passive house; furthermore, the energy performance of the PV system and the storage batteries were similar for the two cases. In the passive refurbished house, the storage batteries provided 2989 kWh, and the PV system provided 1091 kWh of the annual electricity demand of the house. Thus, in both cases, the storage batteries played a crucial role because the electricity usage from the storage batteries was around 2.7 times the electricity used directly from the PV panel. After the application of the renewable energy system, the annual per-area energy demand of the newly constructed passive house was 35 kWh/m2, and the annual per-area energy demand of the refurbished passive house was 51 kWh/m2. According to the nZEB standard of China, the annual per-area energy demand should be equal to or below 55 kWh/m2. Thus, the nZEB standard was achieved through the proposed methods for both cases (new construction and refurbishing of the rural house).
Figure 16.
Energy performance of renewable energy system on specific dates in spring and summer for the newly constructed passive house (a) and (b): data in 1/12; (c) and (d): data in 8/16.
6. Discussion
Table 10 lists the energy demand reduction ratio of each step of the passive design strategies. The data show that the addition of the external wall insulation material and decreasing the internal height reduced the energy demand of the house significantly. The villagers prefer the higher houses due to the height of the house is related to the impression of wealth in the village social community; however, the higher village house could cause a large amount of heating and cooling energy demand. Therefore, only decreasing the ceiling height without sacrificing spatial comfort can not only reduce the energy demand from the house but also save on the material and labour costs. Due to the area of the external wall being large, the implementation of the insulation materials to the external wall has a significant effect to reduce the energy demand from the house. Therefore, the energy reduction ratio of the passive house is high at steps 2 and 3. On the other hand, as the traditional roof system already has an insulation effect and the window to wall ratio is low, the energy reduction ratio at steps 4, 5 and 6 is relatively small.
Table 10.
Energy demand reduction ratio of each passive design strategy.
As the application of passive design strategies to the rural house could not achieve the Chinese nZEB standard, incorporating renewable energy systems was considered. According to the electricity demand of the houses, the appropriate size of the PV system and storage batteries were simulated for application in the newly constructed passive house and refurbished passive house. Table 11 presents the energy demand reduction ratio after applying the PV system and storage batteries to the newly constructed passive house and refurbished passive house. According to Table 11, the energy demand reduction ratio of the PV system for the newly constructed passive design house and refurbished passive design house was 8.1% and 8.2%, respectively. Similarly, the energy demand reduction ratio of the storage batteries for the newly constructed passive house and refurbished passive house was 22% and 22.3%, respectively. Therefore, the application of storage batteries had a significant effect on the energy demand of the houses. In addition to the energy demand reduction ratio of passive design strategies, the application of renewable energy also played a crucial role in reducing the energy demand of the houses. According to the analysis presented in Section 4, the newly constructed passive house and refurbished passive house achieved the nZEB standard of China after applying the passive design strategies and renewable energy system. Hence, it is feasible to refurbish an existing rural house to an nZEB or construct a new nZEB through the methods proposed in this study in the villages in Xi’an, China.
Table 11.
Energy demand reduction ratio of applying renewable energy system.
Due to the limitation of the funding, the measurement time and the devices are not enough to precisely do the software test. In the future, the software will be precisely tested including checking the infiltration rate of the house, surveying the occupancy of the village house and situation of hot water usage at different times.
7. Conclusions
In this study, the feasibility of designing an nZEB based on a typical rural house in Xi’an was explored. Appropriate passive design strategies and renewable energy systems were considered for the design of the nZEB. Two scenarios were considered: the first scenario was the construction of a new house, and the second was the refurbishing of an existing house. Based on the model of the typical rural house, two methods were followed to achieve the goal of this research. Initially, the appropriate passive design strategies were explored and applied in the newly constructed house; subsequently, the possible passive design strategies were selected for refurbishing the existing house. Furthermore, PV and storage battery systems were applied to the newly constructed passive house and refurbished passive house. The conclusions of this study are summarized below.
- a.
- By applying the appropriate passive designs and renewable energy system in the typical rural house, the annual per-area energy demand of the newly constructed house was decreased to 35 kWh/m2; for the refurbished house it decreased to 51 kWh/m2. Considering the Chinese nZEB standard in which the annual per-area energy consumption should be equal to or below 55 kWh/m2 confirmed that the proposed methods can transform a typical rural house in Xi’an, north-western China, into an nZEB through new construction or refurbishing.
- b.
- Among all the passive strategies proposed in this study, decreasing the ceiling height to a reasonable size was a simple method, which reduced the energy demand of the house significantly. Moreover, it also saved construction materials and reduced labour costs. The insulation material made from local materials was simulated to be applied on the external wall of the house; the simulation results show that the energy demand of the house decreased significantly without incurring high costs.
- c.
- Exclusively using passive design strategies in the village house could not meet the Chinese nZEB standard. Thus, the PV and storage battery system were simulated for application in the newly constructed passive house and the refurbished passive house. The simulation results indicate that the electricity usage from the storage battery was 2.7 times higher than the direct electricity usage from the PV panel. Therefore, storage batteries play a crucial role in solar energy systems in residential houses.
Furthermore, considering the energy demand reduction ratio of applying passive design strategies and renewable energy systems, the two methods reduced the energy demand of the rural house in Xi’an significantly. In addition, the achievements in this paper also can be used to instruct the residents to build the nZEB in rural villages like Xi’an in China.
Author Contributions
Conceptualization, H.C.; data curation, T.L.; formal analysis, H.C. and T.D.A.; investigation, H.C. and Y.H.; methodology, H.C. and Y.H.; project administration, H.C. and I.L.; resources, H.C., Y.H. and I.L.; software, I.L. and T.L.; supervision, Y.H., I.L. and T.D.A.; visualization, H.C.; writing—original draft, H.C.; writing—review and editing, T.D.A. All authors have read and agreed to the published version of the manuscript.
Funding
This work was supported by the Key Scientific Research Projects of Colleges and Universities in Henan Province (Grant No. 22B560020).
Institutional Review Board Statement
Not applicable.
Informed Consent Statement
Not applicable.
Data Availability Statement
Data available on request to the first author.
Conflicts of Interest
The authors declare no conflict of interest.
References
- Torcellini, P.; Pless, S.; Deru, M. Zero Energy Buildings: A Critical Look at the Definition; CP-550-39833; Conference Paper National Renewable Energy Laboratory: Golden, CO, USA, 2006.
- Feng, W.; Zhang, Q.; Ji, H.; Wang, R.; Zhou, N.; Ye, Q.; Hao, B.; Li, Y.; Luo, D.; Lau, S.S.Y. A Review of Net Zero Energy Buildings in Hot and Humid Climates: Experience Learned from 34 Case Study Buildings. Renew. Sustain. Energy Rev. 2019, 114, 109303. [Google Scholar] [CrossRef]
- ZEBRA2020. Official nZEB Definition. Available online: https://zebra-monitoring.enerdata.net/overall-building-activities/nzeb-definitions-by-country.html (accessed on 16 August 2020).
- GB/T 51350-2019; Technical Standard for Nearly Zero Energy Building. China Architecture & Building Press: Beijing, China, 2019.
- U.S. Department of Energy. Passive Solar Home Design. Available online: http://energy.gov/energysaver/articles/passive-solar-home-design (accessed on 6 June 2021).
- Song, Q. A Research on the Basic Theory and Method of Passive Building. Ph.D. Dissertation, Department of Architectural Technology and Science of Xi’an University of Architecture and Technology, Xi’an, China, 2015. [Google Scholar]
- Qi, F. Passive Climate Partition of Architectural Design. Master’s Dissertation, Department of Architecture of Xi’an University of Architecture and Technology, Xi’an, China, 2015. [Google Scholar]
- Li, E. Passive Design Strategy on Residential Buildings for Sustainable Development of Developing Cities. Ph.D. Dissertation, Architecture Graduate School of Human-Environment Studies of Kyushu University, Fukuoka, Japan, 2012. [Google Scholar]
- Yin, B.G. Benefit Evaluation and Policy Support of Passive Building. Master’s Dissertation, Department of Administrative Management of Xi’an University of Architecture and Technology, Xi’an, China, 2014. [Google Scholar]
- Magrini, A.; Lentini, G.; Cuman, S.; Bodrato, A.; Marenco, L. From Nearly Zero Energy Buildings (Nzeb) to Positive Energy Buildings (Peb): The Next Challenge—The Most Recent European Trends with Some Notes on the Energy Analysis of a Forerunner Peb Example. Dev. Built Environ. 2020, 3, 100019. [Google Scholar] [CrossRef]
- Kotarela, F.; Kyritsis, A.; Papanikolaou, N.; Kalogirou, S.A. Enhanced Nzeb Concept Incorporating a Sustainable Grid Support Scheme. Renew. Energy 2021, 169, 714–725. [Google Scholar] [CrossRef]
- Arif, S.; Taweekun, J.; Ali, H.M.; Yanjun, D.A.I.; Ahmed, A. Feasibility Study and Economic Analysis of Grid Connected Solar Powered Net Zero Energy Building (Nzeb) of Shopping Mall for Two Different Climates of Pakistan and Thailand. Case Stud. Therm. Eng. 2021, 26, 101049. [Google Scholar] [CrossRef]
- Dartevelle, O.; van Moeseke, G.; Mlecnik, E.; Altomonte, S. Long-Term Evaluation of Residential Summer Thermal Comfort: Measured Vs. Perceived Thermal Conditions in Nzeb Houses in Wallonia. Build. Environ. 2021, 190, 107531. [Google Scholar] [CrossRef]
- Monzón-Chavarrías, M.; López-Mesa, B.; Resende, J.; Corvacho, H. The Nzeb Concept and Its Requirements for Residential Buildings Renovation in Southern Europe: The Case of Multi-Family Buildings from 1961 to 1980 in Portugal and Spain. J. Build. Eng. 2021, 34, 101918. [Google Scholar] [CrossRef]
- De Masi, R.F.; Gigante, A.; Vanoli, G.P. Are Nzeb Design Solutions Environmental Sustainable? Sensitive Analysis for Building Envelope Configurations and Photovoltaic Integration in Different Climates. J. Build. Eng. 2021, 39, 102292. [Google Scholar] [CrossRef]
- Ferrara, M.; della Santa, F.; Bilardo, M.; de Gregorio, A.; Mastropietro, A.; Fugacci, U.; Vaccarino, F.; Fabrizio, E. Design Optimization of Renewable Energy Systems for Nzebs Based on Deep Residual Learning. Renew. Energy 2021, 176, 590–605. [Google Scholar] [CrossRef]
- Vujnović, N.; Dović, D. Cost-Optimal Energy Performance Calculations of a New Nzeb Hotel Building Using Dynamic Simulations and Optimization Algorithms. J. Build. Eng. 2021, 39, 102272. [Google Scholar] [CrossRef]
- Baiduwenku. Population of China. Available online: https://wenku.baidu.com/view/63f1c908941ea76e58fa04fd.html (accessed on 28 December 2020).
- Energy Conservation Research Center of Tsinghua University. China Energy Conservation Annual Report; China Architecture & Building Press: Beijing, China, 2012. [Google Scholar]
- Santos-Herrero, J.M.; Lopez-Guede, J.M.; Flores-Abascal, I. Modeling, Simulation and Control Tools for Nzeb: A State-of-the-Art Review. Renew. Sustain. Energy Rev. 2021, 142, 110851. [Google Scholar] [CrossRef]
- Kuivjõgi, H.; Uutar, A.; Kuusk, K.; Thalfeldt, M.; Kurnitski, J. Market Based Renovation Solutions in Non-Residential Buildings—Why Commercial Buildings Are Not Renovated to Nzeb. Energy Build. 2021, 248, 111169. [Google Scholar] [CrossRef]
- ASHRAE. Energy Efficient Design for Low-Rise Residential Buildings, American Society of Heating, Refrigeration, and Air-Conditioning Engineers; ASHRAE Standard 90.1; ASHRAE: Atlanta, GA, USA, 2016. [Google Scholar]
- Li, Y. Study on Heating Pattern of Rural Residences. Ph.D. Dissertation, Department of Architectural Design and Theory of Xi’an University of Architecture and Technology, Xi’an, China, 2014. [Google Scholar]
- Ministry of Construction of People’s Republic of China. Thermal Design Code for Civil Building; China Planning Press: Beijing, China, 1993.
- State Environment Protection Administration of China. Indoor Air Quality Standard; State Environment Protection Administration of China: Beijing, China, 2002.
- Chen, D.L. Research on house infiltration in Architecture Energy Saving Area. Archit. Energy Sav. Green Archit. 2014, 18, 71–73. [Google Scholar] [CrossRef]
- Mazzeo, D.; Matera, N.; Cornaro, C.; Oliveti, G.; Romagnoni, P.; De Santoli, L. EnergyPlus, IDA ICE and TRNSYS predictive simulation accuracy for building thermal behaviour evaluation by using an experimental campaign in solar test boxes with and without a PCM module. Energy Build. 2020, 212, 109812. [Google Scholar] [CrossRef]
- Ministry of Housing and Urban-Rural Construction of the People’s Republic of China. Residential Design Specification; China Architecture & Building Press: Beijing, China, 2008.
- Yoza, A.; Yona, A.; Senjyu, T.; Funabashi, T. Optimal capacity and expansion planning methodology of PV and battery in smart house, Renew. Energy 2014, 69, 25–33. [Google Scholar] [CrossRef]
- China Energy Storage. Best Angle of PV. Available online: http://www.escn.com.cn/news/show-442615.html (accessed on 15 March 2021).
- Erbs, D.G.; Klein, S.A.; Duffie, J.A. Estimation of the diffuse radiation fraction for hourly, daily and monthly-average global radiation. Sol. Energy 1982, 28, 293–302. [Google Scholar] [CrossRef]
- Chen, W.; Shen, H.; Deng, Y.J. Appling research of storage batteries in photovoltaic system. Storage Battery 2006, 1, 21–27. [Google Scholar]
Publisher’s Note: MDPI stays neutral with regard to jurisdictional claims in published maps and institutional affiliations. |
© 2022 by the authors. Licensee MDPI, Basel, Switzerland. This article is an open access article distributed under the terms and conditions of the Creative Commons Attribution (CC BY) license (https://creativecommons.org/licenses/by/4.0/).