Private Renting vs. Mortgage Home Buying: Case of British Housing Market—A Bayesian Network and Directed Acyclic Graphs Approach
Abstract
:1. Introduction
2. Theoretical Background
2.1. Determinants of Individual Housing Tenure Choices and Benefits of Home Ownership
2.2. Economic, Social and Cultural Environment
2.3. State Support (Housing Policy) and Mortgage Financing System
2.4. Boom in Private Rented Sector (PRS)
2.5. British Housing Market and Its Complex Nature
3. Materials and Methods
3.1. English Housing Survey
3.2. Characteristics of the British Housing Market and Housing Tenure Trends
3.3. Bayesian Network and Directional Acyclic Graphs
Bayesian Networks (BNs): An Overview
- Unlike other statistical methods, BNs address the problem of uncertainty in a transparent and explicit manner;
- It allows causal factors to be modelled, which makes it useful for forecasting and predicting the future;
- BNs are powerful tools for visualisation and therefore also for communication. In this respect, they can be seen as an approach that is suitable for conceptualisation, and is intuitive and understandable;
- It reflects in a simple way the mutual causal relationships between nodes (under which are hidden observable or latent variables, or even hypotheses);
- Causal relationships between variables or nodes can be easily seen without the need to calculate probabilities;
- Predictions of future events with this method do not necessarily have to be based on complete data; in the absence of specific observations, the model may rely on prior distributions;
- BNs prove useful in the development of models describing complex systems;
- Both objective and subjective data, e.g., opinions of experts, can be included in a BN model. This feature of BN models should be considered their great advantage, especially considering that the availability of objective data is usually limited, and in this sense, such data are scarce. On the other hand, in the absence of objective data, some subjective data can always be generated;
- The inference runs from an effect to a cause and vice versa. In this context, each time a relevant observation is introduced into any node of the Bayesian network, the probability distribution for the unknown variable is also updated accordingly;
- The beliefs on which a model is founded can be updated or changed relatively easily, which is useful when new evidence emerges;
- It is used for sensitivity analyses whereby predictions or certain conclusions regarding future events can be made in relation to a number of initial assumptions.
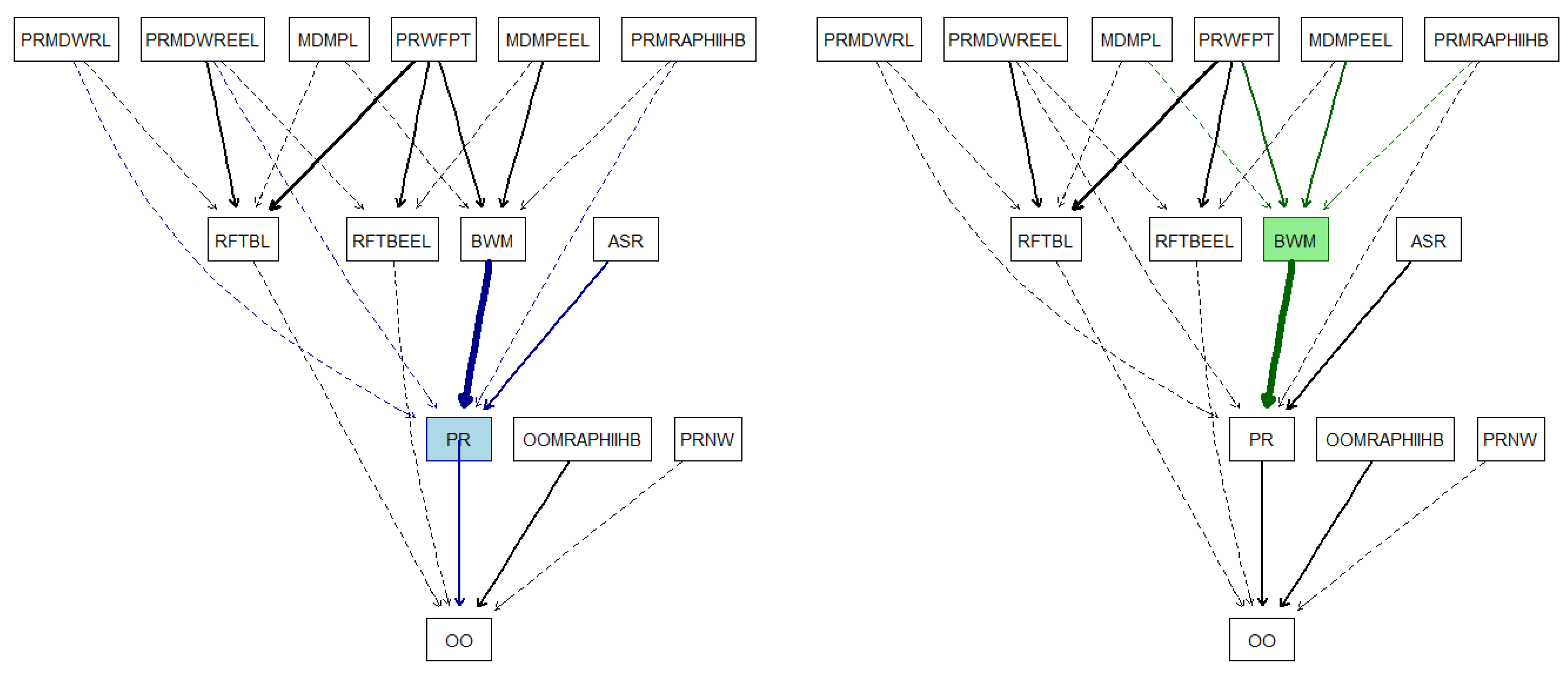
4. Results
5. Discussion
6. Limitations
7. Conclusions
Author Contributions
Funding
Institutional Review Board Statement
Informed Consent Statement
Data Availability Statement
Conflicts of Interest
Appendix A
Bayesian Networks (BNs) and Directional Acyclic Graphs (DAGs)

| Owner Occupiers | Social Renters | |||||||
|---|---|---|---|---|---|---|---|---|
| Own Outright | Buying with Mortgage | All Owner Occupiers | Private Renters | Local Authority | Housing Association | All Social Renters | All Tenures | |
| 2008–2009 | 31.4 | 36.5 | 67.9 | 14.2 | 8.8 | 9.1 | 17.8 | 100.0 |
| 2009–2010 | 31.7 | 35.7 | 67.4 | 15.6 | 8.1 | 9.0 | 17.0 | 100.0 |
| 2010–2011 | 32.0 | 34.0 | 66.0 | 16.5 | 8.4 | 9.1 | 17.5 | 100.0 |
| 2011–2012 | 31.7 | 33.5 | 65.3 | 17.4 | 8.1 | 9.2 | 17.3 | 100.0 |
| 2012–2013 | 32.5 | 32.7 | 65.2 | 18.0 | 7.7 | 9.1 | 16.8 | 100.0 |
| 2013–2014 | 32.7 | 30.7 | 63.3 | 19.4 | 7.3 | 10.1 | 17.3 | 100.0 |
| 2014–2015 | 33.2 | 30.4 | 63.6 | 19.0 | 7.3 | 10.1 | 17.4 | 100.0 |
| 2015–2016 | 33.9 | 29.0 | 62.9 | 19.9 | 7.0 | 10.2 | 17.2 | 100.0 |
| 2016–2017 | 34.1 | 28.4 | 62.6 | 20.3 | 6.8 | 10.3 | 17.1 | 100.0 |
| 2017–2018 | 33.9 | 29.6 | 63.5 | 19.5 | 6.8 | 10.2 | 17.0 | 100.0 |
| 2018–2019 | 34.4 | 29.4 | 63.8 | 19.3 | 6.8 | 10.1 | 16.8 | 100.0 |
| 2019–2020 | 34.9 | 29.7 | 64.6 | 18.7 | 6.6 | 10.1 | 16.7 | 100.0 |
| Region | 2008/ 2009 | 2009/ 2010 | 2010/ 2011 | 2011/ 2012 | 2012/ 2013 | 2013/ 2014 | 2014/ 2015 | 2015/ 2016 | 2016/ 2017 | 2017/ 2018 | 2018/ 2019 | 2019/ 2020 |
|---|---|---|---|---|---|---|---|---|---|---|---|---|
| North East | ||||||||||||
| owner occupiers | 66.7 | 63.5 | 64.7 | 60.2 | 64.3 | 62.5 | 60.8 | 60.7 | 60.9 | 61.2 | 60.6 | 63.0 |
| own outright | 30.3 | 29.0 | 29.4 | 28.6 | 33.2 | 32.0 | 30.3 | 32.2 | 31.4 | 30.6 | 34.2 | 36.7 |
| buying with mortgage | 36.5 | 34.5 | 35.3 | 31.6 | 31.1 | 30.5 | 30.6 | 28.5 | 29.5 | 30.6 | 26.4 | 26.3 |
| private renters | 10.0 | 12.2 | 11.4 | 15.7 | 13.9 | 14.5 | 16.2 | 16.4 | 16.2 | 16.4 | 17.1 | 14.8 |
| social renters | 23.3 | 24.4 | 23.9 | 24.2 | 21.8 | 23.0 | 23.0 | 22.9 | 22.9 | 22.4 | 22.3 | 22.2 |
| local authority | 11.4 | 10.8 | 14.0 | 11.4 | 10.0 | 9.6 | 9.7 | 9.6 | 7.6 | 7.7 | 7.3 | 7.6 |
| housing association | 11.8 | 13.6 | 9.9 | 12.8 | 11.8 | 13.4 | 13.3 | 13.3 | 15.3 | 14.8 | 15.0 | 14.6 |
| North West | ||||||||||||
| owner occupiers | 69.9 | 67.1 | 65.8 | 68.9 | 66.2 | 63.8 | 64.7 | 63.4 | 63.6 | 63.7 | 64.4 | 65.4 |
| own outright | 31.9 | 30.7 | 31.4 | 32.8 | 32.0 | 32.8 | 34.6 | 34.5 | 34.2 | 33.5 | 33.4 | 34.4 |
| buying with mortgage | 38.0 | 36.4 | 34.4 | 36.1 | 34.2 | 31.0 | 30.1 | 28.9 | 29.4 | 30.2 | 31.0 | 31.0 |
| private renters | 11.7 | 13.4 | 16.3 | 14.1 | 17.4 | 18.0 | 17.1 | 18.6 | 18.6 | 18.4 | 18.1 | 17.3 |
| social renters | 18.4 | 19.5 | 17.9 | 17.0 | 16.4 | 18.3 | 18.1 | 18.0 | 17.8 | 17.9 | 17.5 | 17.3 |
| local authority | 4.9 | 5.3 | 5.9 | 4.5 | 3.6 | 2.9 | 3.0 | 2.8 | 2.8 | 3.0 | 2.8 | 2.6 |
| housing association | 13.5 | 14.2 | 12.0 | 12.5 | 12.8 | 15.3 | 15.1 | 15.3 | 15.0 | 14.8 | 14.7 | 14.7 |
| Yorks and Humber | ||||||||||||
| owner occupiers | 67.6 | 67.4 | 67.6 | 64.8 | 64.6 | 61.9 | 62.6 | 61.8 | 61.0 | 64.4 | 64.5 | 63.1 |
| own outright | 30.7 | 33.3 | 31.4 | 28.9 | 32.3 | 31.5 | 32.5 | 35.5 | 33.2 | 33.5 | 35.9 | 35.1 |
| buying with mortgage | 36.9 | 34.1 | 36.2 | 35.9 | 32.3 | 30.4 | 30.1 | 26.3 | 27.8 | 30.9 | 28.6 | 28.0 |
| private renters | 14.9 | 14.1 | 14.0 | 16.6 | 17.4 | 19.8 | 19.2 | 20.2 | 21.1 | 18.1 | 18.3 | 19.8 |
| social renters | 17.6 | 18.4 | 18.3 | 18.6 | 17.9 | 18.3 | 18.2 | 18.1 | 17.9 | 17.5 | 17.2 | 17.1 |
| local authority | 10.7 | 11.0 | 10.4 | 10.9 | 9.4 | 10.0 | 10.1 | 9.8 | 9.7 | 9.8 | 9.5 | 9.3 |
| housing association | 6.8 | 7.4 | 7.9 | 7.7 | 8.5 | 8.2 | 8.1 | 8.2 | 8.1 | 7.7 | 7.7 | 7.9 |
| East Midlands | ||||||||||||
| owner occupiers | 73.3 | 71.8 | 69.1 | 70.6 | 69.9 | 65.4 | 66.6 | 66.7 | 66.8 | 66.9 | 67.3 | 67.4 |
| own outright | 35.9 | 32.3 | 32.8 | 35.9 | 37.8 | 34.8 | 37.4 | 34.3 | 35.7 | 36.4 | 38.1 | 33.9 |
| buying with mortgage | 37.4 | 39.5 | 36.3 | 34.7 | 32.2 | 30.6 | 29.2 | 32.4 | 31.1 | 30.5 | 29.1 | 33.5 |
| private renters | 10.1 | 14.5 | 14.0 | 13.8 | 16.3 | 19.0 | 17.5 | 17.6 | 17.8 | 18.0 | 17.8 | 17.8 |
| social renters | 16.7 | 13.7 | 16.8 | 15.6 | 13.8 | 15.6 | 15.9 | 15.7 | 15.4 | 15.1 | 14.9 | 14.8 |
| local authority | 10.7 | 8.3 | 10.3 | 9.3 | 8.8 | 9.2 | 9.4 | 9.2 | 8.8 | 8.7 | 8.6 | 8.4 |
| housing association | 6.0 | 5.4 | 6.6 | 6.2 | 5.0 | 6.4 | 6.5 | 6.5 | 6.6 | 6.3 | 6.3 | 6.4 |
| West Midlands | ||||||||||||
| owner occupiers | 68.2 | 68.1 | 67.9 | 65.5 | 68.1 | 66.3 | 65.8 | 63.9 | 63.9 | 65.6 | 65.6 | 65.6 |
| own outright | 32.3 | 34.0 | 34.8 | 35.6 | 34.3 | 34.9 | 36.5 | 34.3 | 37.2 | 36.9 | 40.5 | 38.7 |
| buying with mortgage | 35.9 | 34.1 | 33.1 | 29.9 | 33.7 | 31.4 | 29.3 | 29.6 | 26.8 | 28.7 | 25.1 | 26.9 |
| private renters | 11.4 | 14.4 | 14.6 | 15.6 | 14.5 | 15.0 | 15.6 | 17.5 | 17.8 | 16.0 | 16.5 | 16.5 |
| social renters | 20.3 | 17.4 | 17.5 | 19.0 | 17.4 | 18.7 | 18.6 | 18.5 | 18.3 | 18.4 | 17.9 | 17.9 |
| local authority | 10.7 | 8.9 | 8.4 | 7.9 | 8.1 | 8.8 | 8.7 | 8.5 | 8.2 | 7.9 | 7.9 | 7.8 |
| housing association | 9.6 | 8.5 | 9.1 | 11.1 | 9.3 | 9.9 | 9.9 | 10.0 | 10.1 | 10.4 | 10.0 | 10.1 |
| East of England | ||||||||||||
| owner occupiers | 72.6 | 70.5 | 69.1 | 68.4 | 68.9 | 67.1 | 67.1 | 66.4 | 66.3 | 67.5 | 68.0 | 68.7 |
| own outright | 32.9 | 35.0 | 34.9 | 33.7 | 34.7 | 35.9 | 36.8 | 35.5 | 36.1 | 36.9 | 36.3 | 37.1 |
| buying with mortgage | 39.7 | 35.5 | 34.2 | 34.7 | 34.2 | 31.2 | 30.3 | 30.9 | 30.2 | 30.6 | 31.7 | 31.6 |
| private renters | 12.4 | 12.8 | 14.7 | 16.7 | 16.5 | 17.0 | 17.3 | 18.0 | 18.2 | 17.1 | 16.9 | 16.2 |
| social renters | 15.0 | 16.8 | 16.1 | 14.9 | 14.6 | 15.9 | 15.7 | 15.6 | 15.5 | 15.4 | 15.1 | 15.1 |
| local authority | 6.1 | 7.4 | 6.1 | 6.0 | 7.1 | 6.3 | 6.2 | 6.2 | 6.2 | 6.0 | 5.9 | 5.9 |
| housing association | 8.9 | 9.3 | 10.0 | 8.8 | 7.5 | 9.6 | 9.4 | 9.4 | 9.4 | 9.4 | 9.2 | 9.2 |
| London | ||||||||||||
| owner occupiers | 52.9 | 53.5 | 50.7 | 49.2 | 50.7 | 48.2 | 49.5 | 49.3 | 47.5 | 48.4 | 49.9 | 49.6 |
| own outright | 21.7 | 22.1 | 21.5 | 19.6 | 21.8 | 21.5 | 22.8 | 23.4 | 25.1 | 21.7 | 22.8 | 23.4 |
| buying with mortgage | 31.2 | 31.4 | 29.2 | 29.7 | 28.9 | 26.6 | 26.7 | 25.9 | 22.4 | 26.6 | 27.1 | 26.2 |
| private renters | 21.5 | 23.0 | 25.4 | 26.1 | 24.1 | 29.6 | 27.2 | 28.1 | 30.0 | 29.0 | 27.4 | 28.1 |
| social renters | 25.5 | 23.5 | 23.9 | 24.7 | 25.2 | 22.3 | 23.3 | 22.5 | 22.4 | 22.6 | 22.7 | 22.2 |
| local authority | 16.4 | 15.1 | 14.3 | 16.3 | 14.7 | 11.7 | 12.3 | 11.6 | 11.2 | 11.5 | 11.9 | 11.7 |
| housing association | 9.1 | 8.4 | 9.7 | 8.4 | 10.5 | 10.6 | 11.0 | 10.9 | 11.3 | 11.2 | 10.8 | 10.6 |
| South East | ||||||||||||
| owner occupiers | 72.7 | 72.4 | 71.1 | 69.9 | 68.3 | 68.8 | 68.1 | 67.9 | 68.0 | 68.1 | 68.2 | 70.9 |
| own outright | 33.1 | 33.1 | 35.4 | 33.9 | 32.5 | 35.1 | 33.8 | 36.7 | 36.3 | 35.5 | 34.8 | 37.6 |
| buying with mortgage | 39.6 | 39.3 | 35.7 | 36.0 | 35.8 | 33.7 | 34.3 | 31.2 | 31.6 | 32.6 | 33.4 | 33.3 |
| private renters | 14.3 | 15.9 | 15.9 | 17.5 | 18.7 | 17.8 | 18.8 | 19.1 | 18.9 | 18.8 | 18.8 | 16.0 |
| social renters | 13.0 | 11.7 | 13.0 | 12.5 | 13.0 | 13.4 | 13.1 | 13.0 | 13.1 | 13.1 | 13.0 | 13.1 |
| local authority | 4.9 | 4.1 | 5.1 | 4.7 | 4.9 | 4.8 | 4.6 | 4.5 | 4.5 | 4.4 | 4.3 | 4.3 |
| housing association | 8.0 | 7.6 | 7.9 | 7.8 | 8.2 | 8.6 | 8.6 | 8.5 | 8.6 | 8.7 | 8.7 | 8.8 |
| South West | ||||||||||||
| owner occupiers | 69.8 | 72.9 | 70.9 | 70.2 | 69.8 | 69.3 | 69.1 | 68.2 | 68.0 | 68.8 | 68.1 | 69.7 |
| own outright | 37.1 | 37.0 | 37.6 | 38.6 | 39.6 | 38.9 | 36.6 | 41.1 | 39.4 | 42.8 | 39.3 | 41.5 |
| buying with mortgage | 32.7 | 35.9 | 33.3 | 31.7 | 30.2 | 30.3 | 32.5 | 27.1 | 28.6 | 26.0 | 28.8 | 28.2 |
| private renters | 17.2 | 16.0 | 16.4 | 17.4 | 18.3 | 17.7 | 17.8 | 18.6 | 18.9 | 18.3 | 19.1 | 17.3 |
| social renters | 13.0 | 11.1 | 12.7 | 12.4 | 11.9 | 13.1 | 13.1 | 13.1 | 13.1 | 12.9 | 12.9 | 13.0 |
| local authority | 5.0 | 4.1 | 4.5 | 3.8 | 3.8 | 4.2 | 4.2 | 3.8 | 3.8 | 3.7 | 3.7 | 3.7 |
| housing association | 8.0 | 7.0 | 8.2 | 8.6 | 8.2 | 8.9 | 8.9 | 9.3 | 9.3 | 9.2 | 9.2 | 9.4 |
| England (excl. London) | ||||||||||||
| owner occupiers | 70.4 | 69.7 | 68.6 | 67.9 | 67.7 | 66.0 | 66.0 | 65.3 | 65.2 | 66.2 | 66.3 | 67.2 |
| own outright | 33.1 | 33.2 | 33.8 | 33.7 | 34.4 | 34.6 | 35.0 | 35.8 | 35.7 | 36.0 | 36.5 | 36.9 |
| buying with mortgage | 37.3 | 36.4 | 34.8 | 34.2 | 33.3 | 31.4 | 31.1 | 29.5 | 29.5 | 30.1 | 29.8 | 30.3 |
| private renters | 13.0 | 14.3 | 15.0 | 16.0 | 17.0 | 17.5 | 17.6 | 18.4 | 18.6 | 17.8 | 17.9 | 17.0 |
| social renters | 16.6 | 16.0 | 16.4 | 16.1 | 15.3 | 16.5 | 16.4 | 16.3 | 16.2 | 16.0 | 15.8 | 15.8 |
| local authority | 7.5 | 7.0 | 7.4 | 6.7 | 6.5 | 6.5 | 6.4 | 6.2 | 6.0 | 6.0 | 5.9 | 5.8 |
| housing association | 9.1 | 9.0 | 9.0 | 9.3 | 8.9 | 10.0 | 9.9 | 10.0 | 10.1 | 10.1 | 10.0 | 10.0 |
| all England (excl. London) | 100.0 | 100.0 | 100.0 | 100.0 | 100.0 | 100.0 | 100.0 | 100.0 | 100.0 | 100.0 | 100.0 | 100.0 |
| sample size | 17,691 | 17,042 | 17,556 | 13,829 | 13,652 | 13,276 | 13,174 | 13,468 | 12,970 | 13,395 | 13,431 | 13,332 |
| Own Outright | Buying with Mortgage | All Owner Occupiers | Private Renters | Local Authority | Housing Association | All Social Renters | All Households | |
|---|---|---|---|---|---|---|---|---|
| age of HRP | ||||||||
| 16–24 | 0.3 | 1.1 | 0.7 | 10.8 | 2.8 | 3.8 | 3.4 | 3.0 |
| 25–34 | 1.0 | 18.4 | 9.0 | 31.7 | 14.1 | 15.0 | 14.7 | 14.2 |
| 35–44 | 3.2 | 27.5 | 14.4 | 24.1 | 17.2 | 17.0 | 17.1 | 16.6 |
| 45–54 | 10.0 | 32.0 | 20.1 | 15.9 | 21.3 | 21.9 | 21.6 | 19.6 |
| 55–64 | 23.0 | 15.6 | 19.6 | 9.1 | 17.8 | 16.3 | 16.9 | 17.2 |
| 65 or over | 62.5 | 5.5 | 36.3 | 8.4 | 26.9 | 26.0 | 26.4 | 29.4 |
| economic status of HRP | ||||||||
| full-time work | 25.5 | 82.8 | 51.8 | 67.5 | 28.6 | 32.0 | 30.6 | 51.2 |
| part-time work | 10.3 | 8.8 | 9.6 | 9.8 | 13.9 | 14.4 | 14.2 | 10.4 |
| retired | 60.9 | 4.8 | 35.1 | 7.7 | 26.5 | 24.7 | 25.4 | 28.4 |
| unemployed | 0.5 | 0.8 | 0.6 | 2.9 | 6.9 | 5.7 | 6.2 | 2.0 |
| full-time education | 0.1 | 0.1 | 0.1 | 4.0 | 0.7 | 0.9 | 0.8 | 0.9 |
| other inactive | 2.7 | 2.7 | 2.7 | 8.1 | 23.4 | 22.3 | 22.7 | 7.1 |
| household type | ||||||||
| couple no dependent child(ren) | 45.1 | 26.5 | 36.5 | 22.2 | 11.6 | 13.4 | 12.7 | 29.9 |
| couple with dependent child(ren) | 4.2 | 35.6 | 18.6 | 22.5 | 13.0 | 12.6 | 12.7 | 18.4 |
| couple with dependent and independent child(ren) | 1.7 | 4.1 | 2.8 | 1.8 | 3.7 | 3.1 | 3.3 | 2.7 |
| couple with independent child(ren) | 7.1 | 8.4 | 7.7 | 2.7 | 4.6 | 4.7 | 4.7 | 6.3 |
| lone parent with dependent child(ren) | 0.9 | 3.2 | 2.0 | 10.0 | 12.5 | 14.2 | 13.5 | 5.4 |
| lone parent with dependent and independent child(ren) | 0.3 | 1.2 | 0.7 | 0.8 | 2.8 | 3.3 | 3.1 | 1.1 |
| lone parent with independent child(ren) | 3.9 | 2.5 | 3.3 | 2.5 | 6.9 | 4.8 | 5.6 | 3.5 |
| two or more families | 1.5 | 1.7 | 1.6 | 2.0 | 2.1 | 1.9 | 2.0 | 1.7 |
| lone person sharing with other lone persons | 1.6 | 1.3 | 1.5 | 10.0 | 2.3 | 1.4 | 1.7 | 3.1 |
| one male | 12.2 | 8.8 | 10.6 | 15.1 | 18.4 | 17.9 | 18.1 | 12.7 |
| one female | 21.5 | 6.6 | 14.7 | 10.5 | 22.0 | 22.8 | 22.5 | 15.2 |
| long term illness or disability | ||||||||
| yes | 38.9 | 21.3 | 30.8 | 25.0 | 53.3 | 54.1 | 53.8 | 33.6 |
| no | 61.1 | 78.7 | 69.2 | 75.0 | 46.7 | 45.9 | 46.2 | 66.4 |
| weekly gross household income | ||||||||
| first quintile (lowest incomes) | 20.2 | 4.5 | 13.0 | 20.0 | 48.6 | 46.4 | 47.3 | 20.0 |
| second quintile | 24.8 | 10.9 | 18.4 | 21.8 | 24.9 | 23.5 | 24.0 | 20.0 |
| third quintile | 21.5 | 18.7 | 20.2 | 22.6 | 14.2 | 17.7 | 16.3 | 20.0 |
| fourth quintile | 19.2 | 27.5 | 23.0 | 19.6 | 9.2 | 8.6 | 8.9 | 20.0 |
| fifth quintile (highest incomes) | 14.4 | 38.5 | 25.5 | 15.9 | 3.0 | 3.7 | 3.5 | 20.0 |
| household has internet access at home | ||||||||
| yes | 87.7 | 98.3 | 92.6 | 91.6 | 78.0 | 79.2 | 78.7 | 90.1 |
| no | 12.3 | 1.7 | 7.4 | 8.4 | 22.0 | 20.8 | 21.3 | 9.9 |
| all households | 34.9 | 29.7 | 64.6 | 18.7 | 6.6 | 10.1 | 16.7 | 100.0 |
| 2008/ 2009 | 2009/ 2010 | 2010/ 2011 | 2011/ 2012 | 2012/ 2013 | 2013/ 2014 | 2014/ 2015 | 2015/ 2016 | 2016/ 2017 | 2017/ 2018 | 2018/ 2019 | 2019/ 2020 | |
|---|---|---|---|---|---|---|---|---|---|---|---|---|
| own outright | ||||||||||||
| with children | 8.3 | 8.5 | 8.2 | 8.8 | 7.7 | 7.8 | 7.6 | 8.2 | 8.6 | 8.2 | 8.1 | 8.0 |
| no children | 91.7 | 91.5 | 91.8 | 91.2 | 92.3 | 92.2 | 92.4 | 91.8 | 91.4 | 91.8 | 91.9 | 92.0 |
| buying with mortgage | ||||||||||||
| with children | 43.9 | 44.4 | 44.8 | 43.9 | 45.8 | 45.5 | 45.9 | 47.1 | 44.4 | 45.7 | 45.7 | 45.0 |
| no children | 56.1 | 55.6 | 55.2 | 56.1 | 54.2 | 54.5 | 54.1 | 52.9 | 55.6 | 54.3 | 54.3 | 55.0 |
| private renters | ||||||||||||
| with children | 29.8 | 31.3 | 31.7 | 35.1 | 33.1 | 36.0 | 37.4 | 35.7 | 37.9 | 34.7 | 36.9 | 36.0 |
| no children | 70.2 | 68.7 | 68.3 | 64.9 | 66.9 | 64.0 | 62.6 | 64.3 | 62.1 | 65.3 | 63.1 | 64.0 |
| local authority | ||||||||||||
| with children | 34.8 | 34.0 | 33.9 | 30.4 | 32.1 | 33.7 | 34.8 | 30.3 | 35.3 | 33.4 | 33.1 | 33.6 |
| no children | 65.2 | 66.0 | 66.1 | 69.6 | 67.9 | 66.3 | 65.2 | 69.7 | 64.7 | 66.6 | 66.9 | 66.4 |
| housing association | ||||||||||||
| with children | 33.9 | 32.0 | 34.7 | 30.4 | 31.8 | 32.1 | 33.8 | 32.6 | 34.1 | 33.3 | 35.4 | 34.7 |
| no children | 66.1 | 68.0 | 65.3 | 69.6 | 68.2 | 67.9 | 66.2 | 67.4 | 65.9 | 66.7 | 64.6 | 65.3 |
| all social renters | ||||||||||||
| with children | 34.3 | 33.0 | 34.4 | 30.4 | 31.9 | 32.8 | 34.2 | 31.7 | 34.6 | 33.3 | 34.5 | 34.3 |
| no children | 65.7 | 67.0 | 65.6 | 69.6 | 68.1 | 67.2 | 65.8 | 68.3 | 65.4 | 66.7 | 65.5 | 65.7 |
| all households | ||||||||||||
| with children | 29.0 | 29.0 | 29.1 | 28.9 | 28.8 | 29.1 | 29.5 | 29.0 | 29.2 | 28.7 | 29.2 | 28.6 |
| no children | 71.0 | 71.0 | 70.9 | 71.1 | 71.2 | 70.9 | 70.5 | 71.0 | 70.8 | 71.3 | 70.8 | 71.4 |
| London | England (Excluding London) | All First Time Buyers | |
|---|---|---|---|
| 2008–2009 | 18.1 | 81.9 | 100.0 |
| 2009–2010 | 18.5 | 81.5 | 100.0 |
| 2010–2011 | 17.4 | 82.6 | 100.0 |
| 2011–2012 | 17.9 | 82.1 | 100.0 |
| 2012–2013 | 21.4 | 78.6 | 100.0 |
| 2013–2014 | 25.3 | 74.7 | 100.0 |
| 2014–2015 | 22.3 | 77.7 | 100.0 |
| 2015–2016 | 17.4 | 82.6 | 100.0 |
| 2016–2017 | 16.0 | 84.0 | 100.0 |
| 2017–2018 | 15.2 | 84.8 | 100.0 |
| 2018–2019 | 17.4 | 82.6 | 100.0 |
| 2019–2020 | 13.2 | 86.8 | 100.0 |
| Thousands of Households | Percentages | |
|---|---|---|
| age of HRP | ||
| 16–24 | 70 | 8.5 |
| 25–34 | 538 | 65.1 |
| 35–44 | 180 | 21.7 |
| 45 or over | 39 | 4.7 |
| weekly gross household income | ||
| first quintile (lowest incomes) | 28 | 3.4 |
| second quintile | 100 | 12.1 |
| third quintile | 186 | 22.4 |
| fourth quintile | 282 | 34.1 |
| fifth quintile (highest incomes) | 231 | 28.0 |
| ethnicity of HRP | ||
| white | 704 | 85.1 |
| ethnic minority background | 123 | 14.9 |
| household type | ||
| couple, no dependent child(ren) | 374 | 45.3 |
| couple with dependent child(ren) | 253 | 30.6 |
| lone parent with dependent child(ren) | 12 | 1.5 |
| other multi-person households | 31 | 3.7 |
| one person households | 156 | 18.9 |
| all recent first-time buyers | 827 | 100.0 |
| sample size | 394 |
| All Owner Occupiers Buying with a Mortgage | ||
|---|---|---|
| GBP Per Week (Mean) | GBP Per Week (Median) | |
| London | ||
| 2008–2009 | 206 | 178 |
| 2009–2010 | 196 | 165 |
| 2010–2011 | 203 | 163 |
| 2011–2012 | 200 | 162 |
| 2012–2013 | 199 | 164 |
| 2013–2014 | 218 | 185 |
| 2014–2015 | 227 | 185 |
| 2015–2016 | 235 | 196 |
| 2016–2017 | 233 | 204 |
| 2017–2018 | 244 | 219 |
| 2018–2019 | 246 | 222 |
| 2019–2020 | 263 | 231 |
| England (excluding London) | ||
| 2008–2009 | 138 | 120 |
| 2009–2010 | 134 | 115 |
| 2010–2011 | 137 | 115 |
| 2011–2012 | 134 | 114 |
| 2012–2013 | 144 | 118 |
| 2013–2014 | 145 | 118 |
| 2014–2015 | 151 | 128 |
| 2015–2016 | 150 | 127 |
| 2016–2017 | 151 | 127 |
| 2017–2018 | 154 | 132 |
| 2018–2019 | 162 | 138 |
| 2019–2020 | 170 | 138 |
| Private Renters | Local Authority | Housing Association | All Social Enters | Private Renters | Local Authority | Housing Association | All Social Renters | |
|---|---|---|---|---|---|---|---|---|
| GBP per week (mean) | GBP per week (median) | |||||||
| London | ||||||||
| 2008–2009 | 233 | 80 | 98 | 86 | 208 | 81 | 97 | 86 |
| 2009–2010 | 254 | 90 | 102 | 95 | 231 | 89 | 98 | 92 |
| 2010–2011 | 241 | 94 | 115 | 102 | 228 | 90 | 100 | 95 |
| 2011–2012 | 258 | 100 | 118 | 106 | 229 | 97 | 106 | 100 |
| 2012–2013 | 258 | 106 | 126 | 114 | 242 | 100 | 115 | 106 |
| 2013–2014 | 281 | 119 | 131 | 125 | 254 | 110 | 125 | 115 |
| 2014–2015 | 298 | 122 | 137 | 129 | 277 | 112 | 127 | 120 |
| 2015–2016 | 300 | 120 | 139 | 129 | 284 | 115 | 132 | 124 |
| 2016–2017 | 309 | 129 | 135 | 132 | 288 | 119 | 129 | 123 |
| 2017–2018 | 312 | 127 | 139 | 133 | 300 | 120 | 128 | 124 |
| 2018–2019 | 341 | 124 | 139 | 131 | 319 | 120 | 129 | 122 |
| 2019–2020 | 342 | 128 | 148 | 138 | 317 | 122 | 134 | 127 |
| England (excluding London) | ||||||||
| 2008–2009 | 130 | 61 | 71 | 67 | 120 | 60 | 69 | 65 |
| 2009–2010 | 130 | 64 | 75 | 70 | 120 | 63 | 73 | 68 |
| 2010–2011 | 137 | 67 | 78 | 73 | 125 | 65 | 75 | 70 |
| 2011–2012 | 139 | 70 | 83 | 78 | 127 | 68 | 80 | 74 |
| 2012–2013 | 140 | 74 | 88 | 82 | 129 | 72 | 84 | 79 |
| 2013–2014 | 145 | 79 | 92 | 87 | 131 | 78 | 88 | 84 |
| 2014–2015 | 147 | 84 | 96 | 91 | 133 | 81 | 92 | 88 |
| 2015–2016 | 153 | 87 | 99 | 95 | 137 | 83 | 95 | 90 |
| 2016–2017 | 158 | 87 | 100 | 95 | 138 | 84 | 96 | 92 |
| 2017–2018 | 158 | 87 | 100 | 96 | 140 | 84 | 94 | 91 |
| 2018–2019 | 162 | 86 | 100 | 95 | 139 | 83 | 95 | 90 |
| 2019–2020 | 159 | 89 | 98 | 95 | 144 | 85 | 94 | 91 |
| Owner Occupiers | Private Renters | Local Authority | Housing Association | All Social Renters | Owner Occupiers | Private Renters | Local Authority | Housing Association | All Social Renters | ||
|---|---|---|---|---|---|---|---|---|---|---|---|
| household income (incl. housing benefit) | joint income of HRP and partner only (including housing benefit) | ||||||||||
| 2010–2011 | 17.9 | 35.4 | 26.0 | 27.2 | 26.7 | 2010–2011 | 19.0 | 44.4 | 27.9 | 29.1 | 28.5 |
| 2011–2012 | 17.9 | 35.5 | 26.4 | 28.9 | 27.7 | 2011–2012 | 19.2 | 42.1 | 28.3 | 30.7 | 29.6 |
| 2012–2013 | 18.8 | 34.2 | 26.5 | 29.4 | 28.0 | 2012–2013 | 20.2 | 39.8 | 28.6 | 31.6 | 30.2 |
| 2013–2014 | 17.9 | 33.9 | 27.0 | 29.7 | 28.6 | 2013–2014 | 19.3 | 43.0 | 29.0 | 32.1 | 30.8 |
| 2014–2015 | 17.3 | 36.4 | 28.2 | 29.9 | 29.2 | 2014–2015 | 18.6 | 45.5 | 30.6 | 32.6 | 31.7 |
| 2015–2016 | 17.7 | 35.0 | 27.6 | 28.6 | 28.2 | 2015–2016 | 18.8 | 41.4 | 29.9 | 31.0 | 30.5 |
| 2016–2017 | 18.2 | 34.3 | 27.1 | 28.7 | 28.1 | 2016–2017 | 19.4 | 41.1 | 29.6 | 31.4 | 30.7 |
| 2017–2018 | 17.2 | 32.9 | 26.8 | 28.7 | 28.0 | 2017–2018 | 18.4 | 41.1 | 29.5 | 30.9 | 30.4 |
| 2018–2019 | 17.7 | 32.8 | 26.2 | 27.4 | 26.9 | 2018–2019 | 19.1 | 40.3 | 28.9 | 30.2 | 29.7 |
| 2019–2020 | 17.8 | 31.9 | 26.7 | 26.5 | 26.6 | 2019–2020 | 19.3 | 38.4 | 29.1 | 28.9 | 29.0 |
| household income (excl. housing benefit) | joint income of HRP and partner only (excluding housing benefit) | ||||||||||
| 2010–2011 | 17.9 | 43.7 | 35.4 | 37.0 | 36.2 | 2010–2011 | 19.0 | 53.4 | 37.9 | 39.7 | 38.9 |
| 2011–2012 | 17.9 | 44.4 | 35.6 | 39.6 | 37.7 | 2011–2012 | 19.2 | 52.0 | 38.3 | 42.3 | 40.4 |
| 2012–2013 | 18.8 | 40.7 | 35.6 | 41.6 | 38.9 | 2012–2013 | 20.2 | 47.1 | 38.8 | 44.8 | 42.0 |
| 2013–2014 | 17.9 | 41.0 | 36.0 | 40.3 | 38.5 | 2013–2014 | 19.3 | 51.5 | 38.9 | 43.8 | 41.7 |
| 2014–2015 | 17.3 | 43.4 | 36.5 | 40.7 | 38.9 | 2014–2015 | 18.6 | 53.3 | 39.6 | 44.5 | 42.5 |
| 2015–2016 | 17.7 | 41.0 | 36.1 | 37.8 | 37.1 | 2015–2016 | 18.8 | 48.1 | 39.6 | 41.0 | 40.4 |
| 2016–2017 | 18.2 | 39.0 | 35.7 | 38.1 | 37.1 | 2016–2017 | 19.4 | 46.2 | 39.4 | 41.7 | 40.8 |
| 2017–2018 | 17.2 | 36.8 | 35.1 | 38.1 | 36.9 | 2017–2018 | 18.4 | 45.3 | 38.5 | 41.0 | 40.0 |
| 2018–2019 | 17.7 | 37.3 | 33.8 | 35.5 | 34.8 | 2018–2019 | 19.1 | 45.3 | 37.3 | 39.2 | 38.4 |
| 2019–2020 | 17.8 | 36.5 | 34.5 | 34.2 | 34.3 | 2019–2020 | 19.3 | 43.5 | 37.9 | 37.3 | 37.6 |
| 2011–2012 | 2012–2013 | 2013–2014 | 2014–2015 | 2015–2016 | 2016–2017 | 2019–2020 | |
|---|---|---|---|---|---|---|---|
| private renters | |||||||
| currently in arrears | 5.0 | 3.7 | 4.2 | 4.4 | 4.1 | 3.8 | 2.6 |
| have been in arrears | 5.9 | 5.0 | 5.0 | 4.7 | 5.2 | 5.3 | 4.9 |
| all arrears in last year | 10.9 | 8.7 | 9.2 | 9.1 | 9.3 | 9.1 | 7.6 |
| local authority | |||||||
| currently in arrears | 12.9 | 13.4 | 16.4 | 13.8 | 11.6 | 10.8 | 11.3 |
| have been in arrears | 10.9 | 14.7 | 14.6 | 13.6 | 14.8 | 13.4 | 13.6 |
| all arrears in last year | 23.8 | 28.1 | 31.0 | 27.4 | 26.4 | 24.1 | 24.9 |
| housing association | |||||||
| currently in arrears | 13.2 | 11.0 | 14.4 | 14.4 | 12.4 | 13.0 | 11.6 |
| have been in arrears | 9.9 | 11.5 | 14.1 | 13.5 | 12.3 | 12.4 | 10.1 |
| all arrears in last year | 23.1 | 22.6 | 28.5 | 27.9 | 24.7 | 25.4 | 21.6 |
| all social renters | |||||||
| currently in arrears | 13.1 | 12.2 | 15.3 | 14.2 | 12.1 | 12.1 | 11.5 |
| have been in arrears | 10.4 | 13.1 | 14.3 | 13.5 | 13.3 | 12.8 | 11.5 |
| all arrears in last year | 23.4 | 25.3 | 29.6 | 27.7 | 25.4 | 24.9 | 23.0 |
| Private Renters | Local Authority | Housing Association | All Social Renters | All Renters | |
|---|---|---|---|---|---|
| very easy | 23.7 | 22.7 | 25.3 | 24.2 | 24.0 |
| fairly easy | 49.3 | 49.7 | 47.5 | 48.4 | 48.9 |
| very or fairly easy | 73.0 | 72.4 | 72.8 | 72.6 | 72.9 |
| fairly difficult | 20.3 | 18.9 | 18.8 | 18.8 | 19.7 |
| very difficult | 6.6 | 8.7 | 8.4 | 8.5 | 7.4 |
| very or fairly difficult | 27.0 | 27.6 | 27.2 | 27.4 | 27.1 |
| total | 100.0 | 100.0 | 100.0 | 100.0 | 100.0 |
| sample size | 2267 | 1094 | 1448 | 2542 | 4809 |
| 2008–2009 | 2009–2010 | 2010–2011 | 2011–2012 | 2012–2013 | 2013–2014 | 2014–2015 | 2015–2016 | 2016–2017 | 2017–2018 | 2018–2019 | 2019–2020 | |
|---|---|---|---|---|---|---|---|---|---|---|---|---|
| private renters | 19.5 | 23.7 | 24.6 | 25.5 | 25.0 | 25.6 | 26.6 | 23.7 | 22.4 | 19.6 | 20.3 | 20.3 |
| social renters | 59.1 | 61.9 | 62.6 | 64.0 | 65.6 | 63.2 | 62.5 | 58.8 | 59.0 | 59.7 | 57.4 | 56.4 |
| GBP per week (means) | ||||||||||||
| private renters | 100 | 112 | 107 | 115 | 109 | 108 | 108 | 111 | 103 | 100 | 119 | 113 |
| social renters | 62 | 67 | 71 | 73 | 77 | 78 | 80 | 81 | 82 | 81 | 80 | 81 |
| 2008/2009 | 2009/2010 | 2010/2011 | 2011/2012 | 2012/2013 | 2013/2014 | 2014/2015 | 2015/2016 | 2016/2017 | 2017/2018 | 2018/2019 | 2019/2020 | |
|---|---|---|---|---|---|---|---|---|---|---|---|---|
| private renters | ||||||||||||
| working full-time or part-time | 7.3 | 9.3 | 11.1 | 12.3 | 12.4 | 13.6 | 17.5 | 12.8 | 13.7 | 12.0 | 11.7 | 11.2 |
| not working | 47.5 | 55.8 | 55.2 | 54.8 | 57.1 | 56.9 | 48.6 | 54.4 | 46.3 | 44.2 | 44.2 | 51.2 |
| local authority | ||||||||||||
| working full-time or part-time | 18.3 | 20.7 | 23.9 | 27.5 | 34.3 | 31.4 | 26.9 | 27.2 | 29.4 | 30.2 | 31.2 | 25.5 |
| not working | 80.2 | 83.8 | 83.8 | 84.2 | 83.5 | 82.3 | 81.8 | 82.4 | 82.1 | 80.9 | 78.8 | 80.0 |
| housing association | ||||||||||||
| working full-time or part-time | 19.4 | 19.8 | 23.5 | 28.7 | 30.3 | 32.3 | 31.2 | 29.9 | 30.0 | 28.6 | 26.2 | 27.3 |
| not working | 79.9 | 81.3 | 78.8 | 80.3 | 83.2 | 80.6 | 83.0 | 79.8 | 80.1 | 81.3 | 78.7 | 80.8 |
| all social renters | ||||||||||||
| working full-time or part-time | 18.9 | 20.2 | 23.7 | 28.2 | 32.2 | 31.9 | 29.4 | 28.9 | 29.8 | 29.2 | 28.1 | 26.7 |
| not working | 80.1 | 82.5 | 81.2 | 82.1 | 83.3 | 81.3 | 82.5 | 80.9 | 80.9 | 81.2 | 78.8 | 80.5 |
| all renters | ||||||||||||
| working full-time or part-time: | ||||||||||||
| on housing benefit | 11.7 | 13.1 | 15.2 | 17.5 | 18.5 | 19.4 | 21.4 | 18.1 | 19.0 | 17.6 | 17.2 | 16.5 |
| not on housing benefit | 88.3 | 86.9 | 84.8 | 82.5 | 81.5 | 80.6 | 78.6 | 81.9 | 81.0 | 82.4 | 82.8 | 83.5 |
| not working | ||||||||||||
| on housing benefit | 71.3 | 74.5 | 73.4 | 73.4 | 75.0 | 73.3 | 71.0 | 71.8 | 68.6 | 69.5 | 66.9 | 71.3 |
| not on housing benefit | 28.7 | 25.5 | 26.6 | 26.6 | 25.0 | 26.7 | 29.0 | 28.2 | 31.4 | 30.5 | 33.1 | 28.7 |
| Private Renters | Local Authority | Housing Association | All Social Renters | All Renters | |
|---|---|---|---|---|---|
| expect to buy | |||||
| yes | 59.5 | 26.8 | 29.5 | 28.4 | 44.7 |
| no | 40.5 | 73.2 | 70.5 | 71.6 | 55.3 |
| all | 100.0 | 100.0 | 100.0 | 100.0 | 100.0 |
| expect to buy current home | |||||
| yes | 13.3 | 58.6 | 41.8 | 48.2 | 23.8 |
| no | 86.7 | 41.4 | 58.2 | 51.8 | 76.2 |
| all | 100.0 | 100.0 | 100.0 | 100.0 | 100.0 |
| how long before expect to buy | |||||
| less than 2 years | 26.7 | 18.5 | 17.4 | 17.8 | 24.1 |
| 2 years but less than 5 years | 34.8 | 36.6 | 32.7 | 34.1 | 34.6 |
| 5 years but less than 10 years | 26.9 | 25.4 | 29.8 | 28.2 | 27.3 |
| 10 years or more | 11.5 | 19.6 | 20.1 | 19.9 | 14.0 |
| all | 100.0 | 100.0 | 100.0 | 100.0 | 100.0 |
| Private Renters | Local Authority | Housing Association | All Social Renters | All Renters | |
|---|---|---|---|---|---|
| 2008–2009 | 59.2 | 29.8 | 24.5 | 27.1 | 40.4 |
| 2009–2010 | 60.4 | 25.1 | 23.8 | 24.4 | 40.6 |
| 2010–2011 | 59.3 | 22.2 | 23.4 | 22.8 | 39.7 |
| 2011–2012 | 59.0 | 21.4 | 19.3 | 20.3 | 39.4 |
| 2012–2013 | 60.7 | 26.2 | 19.7 | 22.6 | 42.0 |
| 2013–2014 | 61.1 | 26.8 | 24.1 | 25.2 | 43.8 |
| 2014–2015 | 57.1 | 24.8 | 23.2 | 23.8 | 41.0 |
| 2015–2016 | 59.5 | 27.4 | 26.4 | 26.8 | 44.1 |
| 2016–2017 | 60.5 | 30.6 | 29.6 | 30.0 | 46.3 |
| 2017–2018 | 58.0 | 26.2 | 24.9 | 25.4 | 42.5 |
| 2018–2019 | 55.8 | 25.9 | 28.1 | 27.2 | 42.3 |
| 2019–2020 | 59.5 | 26.8 | 29.5 | 28.4 | 44.7 |
| 2010–2011 | 2011–2012 | 2012–2013 | 2013–2014 | 2014–2015 | 2015–2016 | 2016–2017 | 2017–2018 | 2018–2019 | 2019–2020 | |
|---|---|---|---|---|---|---|---|---|---|---|
| own outright | 23.8 | 24.3 | 24.0 | 23.5 | 24.1 | 24.4 | 23.8 | 24.3 | 24.7 | 23.8 |
| buying with mortgage | 10.0 | 10.3 | 10.7 | 10.3 | 10.4 | 10.2 | 10.0 | 10.3 | 10.3 | 10.0 |
| all owner occupiers | 16.7 | 17.1 | 17.3 | 17.1 | 17.5 | 17.8 | 17.5 | 17.8 | 18.1 | 17.4 |
| private renters | 3.7 | 3.8 | 3.8 | 3.5 | 4.0 | 4.3 | 3.9 | 4.1 | 4.4 | 4.3 |
| local authority | 12.3 | 13.4 | 12.8 | 12.7 | 12.2 | 12.9 | 12.0 | 13.4 | 12.6 | 13.3 |
| housing association | 10.6 | 10.2 | 10.0 | 10.7 | 10.9 | 10.7 | 10.8 | 10.9 | 10.8 | 11.4 |
| all social renters | 11.5 | 11.7 | 11.3 | 11.5 | 11.4 | 11.6 | 11.3 | 11.9 | 11.6 | 12.2 |
| all tenures | 13.6 | 13.9 | 13.9 | 13.5 | 13.9 | 14.1 | 13.7 | 14.1 | 14.3 | 14.1 |
| Previous Tenure | ||||||||
|---|---|---|---|---|---|---|---|---|
| Current Tenure | New Household | Owner Occupiers | All Social Renters | All Private Renters | All Households | Sample Size | ||
| Owned Outright | Buying with a Mortgage | All Owner Occupiers | ||||||
| thousands of households | ||||||||
| owned outright | u | 111 | 32 | 143 | 0 | 13 | 162 | 93 |
| buying with a mortgage | 71 | 18 | 146 | 164 | u | 179 | 415 | 194 |
| owner occupiers | 78 | 129 | 177 | 307 | u | 192 | 578 | 287 |
| social renters | 50 | 7 | u | 8 | 145 | 74 | 277 | 235 |
| private renters | 131 | 25 | 73 | 99 | 23 | 703 | 956 | 544 |
| all tenures | 258 | 160 | 251 | 415 | 169 | 969 | 1811 | 1066 |
| percentages | ||||||||
| owned outright | u | 68.2 | 19.5 | 87.7 | 0.0 | 7.9 | 100.0 | |
| buying with a mortgage | 17.1 | 4.3 | 35.1 | 39.6 | u | 43.1 | 100.0 | |
| owner occupiers | 13.5 | 22.3 | 30.7 | 53.1 | u | 33.2 | 100.0 | |
| social renters | 17.9 | 2.4 | u | 3.0 | 52.4 | 26.7 | 100.0 | |
| private renters | 13.7 | 2.6 | 7.6 | 10.4 | 2.4 | 73.5 | 100.0 | |
| all tenures | 14.3 | 8.8 | 13.9 | 22.9 | 9.3 | 53.5 | 100.0 | |
| sample size | 145 | 96 | 130 | 229 | 144 | 548 | 1066 | |
| Own Outright | Buying with Mortgage | All Owner Occupiers | Private Renters | Local Authority | Housing Association | All Social Renters | All Households | |
|---|---|---|---|---|---|---|---|---|
| Life satisfaction | 8.0 | 7.8 | 7.9 | 7.4 | 7.0 | 7.1 | 7.1 | 7.7 |
| Life is worthwhile | 8.1 | 8.1 | 8.1 | 7.8 | 7.4 | 7.5 | 7.4 | 7.9 |
| Happiness | 7.8 | 7.7 | 7.8 | 7.3 | 6.9 | 7.1 | 7.0 | 7.6 |
| Anxiety | 2.4 | 2.7 | 2.5 | 2.9 | 3.3 | 3.2 | 3.2 | 2.7 |
| Own Outright | Buying with Mortgage | All Owner Occupiers | Private Renters | Local Authority | Housing Association | All Social Renters | All Households | |
|---|---|---|---|---|---|---|---|---|
| How often do you feel lonely? | ||||||||
| Often or always | 5.0 | 3.1 | 4.2 | 4.5 | 12.9 | 11.8 | 12.2 | 5.8 |
| Some of the time | 10.4 | 9.9 | 10.2 | 14.1 | 19.3 | 20.1 | 19.8 | 12.8 |
| Occasionally | 16.1 | 17.1 | 16.5 | 21.5 | 14.5 | 18.9 | 17.2 | 17.6 |
| Hardly ever | 27.3 | 33.9 | 30.1 | 28.9 | 20.7 | 20.1 | 20.3 | 28.0 |
| Never | 41.2 | 36.0 | 39.1 | 31.1 | 32.5 | 29.2 | 30.4 | 35.9 |
| sample size | 1672 | 1126 | 2798 | 984 | 614 | 923 | 1537 | 5319 |
References
- Mulheirn, I. Tackling the UK Housing Crisis: Is Supply the Answer; UK Collaborative Centre for Housing Evidence: Glasgow, UK, 2019. [Google Scholar]
- Rugg, J.J.; Rhodes, D.J. The Evolving Private Rented Sector: Its Contribution and Potential (Research Report); Centre for Housing Policy: York, UK, 2018. [Google Scholar]
- Balchin, P.; Rhoden, M. Housing Policy: An Introduction; Routledge: London, UK, 2019. [Google Scholar]
- Clair, A. The effect of local housing allowance reductions on overcrowding in the private rented sector in England. Int. J. Hous. Policy 2021, 1–19. [Google Scholar] [CrossRef]
- Druta, O.; Ronald, R. Young adults’ pathways into homeownership and the negotiation of intra-family support: A home, the ideal gift. Sociology 2017, 51, 783–799. [Google Scholar] [CrossRef]
- Mínguez, A.M. Economic crisis and the new housing transitions of young people in Spain. Int. J. Hous. Policy 2016, 16, 165–183. [Google Scholar] [CrossRef]
- Bryx, M.; Sobieraj, J.; Metelski, D.; Rudzka, I. Buying vs. Renting a Home in View of Young Adults in Poland. Land 2021, 10, 1183. [Google Scholar] [CrossRef]
- Lv, Q.; Yu, X.; Ma, H.; Ye, J.; Wu, W.; Wang, X. Applications of Machine Learning to Reciprocating Compressor Fault Diagnosis: A Review. Processes 2021, 9, 909. [Google Scholar] [CrossRef]
- Mitchelling, T.M. Machine Learning: A Guide to Current Research; Kluwer Academic Publishers: Boston, MA, USA, 1986. [Google Scholar]
- Pearl, J. Fusion, propagation, and structuring in belief networks. Artif. Intell. 1986, 29, 241–288. [Google Scholar] [CrossRef] [Green Version]
- Dietz, R.D.; Haurin, D.R. The social and private micro-level consequences of homeownership. J. Urban Econ. 2003, 54, 401–450. [Google Scholar] [CrossRef]
- Green, R.K.; White, M.J. Measuring the benefits of homeowning: Effects on children. J. Urban Econ. 1997, 41, 441–461. [Google Scholar] [CrossRef] [Green Version]
- Green, R.K.; Painter, G.; White, M.J. Measuring the Benefits of Homeowning: Effects on Children Redux; Special Report; Research Institute for Housing America: Washington, DC, USA, 2012; pp. 1–42. [Google Scholar]
- Haurin, D.R.; Parcel, T.L.; Haurin, R.J. Does homeownership affect child outcomes? Real Estate Econ. 2002, 30, 635–666. [Google Scholar] [CrossRef]
- Holian, M.J. Homeownership, dissatisfaction and voting. J. Hous. Econ. 2011, 20, 267–275. [Google Scholar] [CrossRef]
- Mackie, P.K. Young people and housing: Identifying the key issues. Int. J. Hous. Policy 2016, 16, 137–143. [Google Scholar] [CrossRef] [Green Version]
- Rohe, W.M.; Van Zandt, S.; McCarthy, G. The Social Benefits and Costs of Homeownership: A Critical Assessment of the Research; The Affordable Housing Reader. Working Paper No. 00-01; Research Institute for Housing America: Washington, DC, USA, 2013; pp. 1–36. [Google Scholar]
- Beracha, E.; Johnson, K.H. Lessons from over 30 years of buy versus rent decisions: Is the American dream always wise? Real Estate Econ. 2012, 40, 217–247. [Google Scholar] [CrossRef]
- Beracha, E.; Skiba, A.; Johnson, K.H. Housing ownership decision making in the framework of household portfolio choice. J. Real Estate Res. 2017, 39, 263–289. [Google Scholar] [CrossRef]
- Jacobsen, C.; Monteiro, J. Real Estate: Undergraduates’ Characterization of Renting Versus Buying. J. Bus. Manag. Admin. 2019, 1, 1–5. [Google Scholar]
- Chaney, T.; Emrath, P. US vs. European Housing Markets. In-Depth Analysis; National Association of Home Builders: Washington, DC, USA, 2006. [Google Scholar]
- Malmendier, U.; Steiny, A. Rent or Buy? The Role of Lifetime Experiences of Macroeconomic Shocks within and across Countries; UC Berkeley: Berkeley, CA, USA, 2017; pp. 1–54. [Google Scholar]
- Zumbro, T. The relationship between homeownership and life satisfaction in Germany. Hous. Stud. 2014, 29, 319–338. [Google Scholar] [CrossRef]
- Rowlands, R.; Gurney, C.M. Young peoples? Perceptions of housing tenure: A case study in the socialization of tenure prejudice. Hous. Theory Soc. 2000, 17, 121–130. [Google Scholar] [CrossRef]
- Mulder, C.H.; Billari, F.C. Homeownership regimes and low fertility. Hous. Stud. 2010, 25, 527–541. [Google Scholar] [CrossRef]
- Desmond, M. Heavy is the house: Rent burden among the American urban poor. Int. J. Urban Reg. Res. 2018, 42, 160–170. [Google Scholar] [CrossRef]
- Filandri, M.; Bertolini, S. Young people and home ownership in Europe. Int. J. Housing Policy 2016, 16, 144–164. [Google Scholar] [CrossRef]
- Fuster, N.; Arundel, R.; Susino, J. From a culture of homeownership to generation rent: Housing discourses of young adults in Spain. J. Youth Stud. 2019, 22, 585–603. [Google Scholar] [CrossRef] [Green Version]
- Ale, B.J.; Hartford, D.N.; Slater, D.H. Dragons, black swans and decisions. Environ. Res. 2020, 183, 109127. [Google Scholar] [CrossRef]
- Flynn, L.B. The young and the restless: Housing access in the critical years. West Eur. Politics 2020, 43, 321–343. [Google Scholar] [CrossRef]
- Barrios, S.; Denis, C.; Ivaskaite-Tamosiune, V.; Reut, A.; Torres, E.V. Housing Taxation: A New Database for Europe (No. 2019-08); Joint Research Centre: Sevilla, Spain, 2019. [Google Scholar]
- Sobieraj, J. Investment Project Management on the Housing Construction Market; Aurum Universitas Grupo Hespérides: Madrid, Spain, 2020. [Google Scholar]
- Goodman, L.; Pendall, R.; Zhu, J. Headship and Homeownership; Urban Institute: Washington, DC, USA, 2015; pp. 21–26. [Google Scholar]
- Davies, S. Regional resilience in the 2008–2010 downturn: Comparative evidence from European countries. Camb. J. Reg. Econ. Soc. 2011, 4, 369–382. [Google Scholar] [CrossRef]
- Lennartz, C.; Arundel, R.; Ronald, R. Younger adults and homeownership in Europe through the global financial crisis. Popul. Space Place 2016, 22, 823–835. [Google Scholar] [CrossRef]
- Vargas-Silva, C.; Rienzo, C. Migrants in the UK: An Overview. Briefing Paper: Migration Observatory; University of Oxford: Oxford, UK, 2019. [Google Scholar]
- Hargreaves, B. To rent or buy?: That is the question. N. Z. Prop. J. 2002, 1, 21–26. [Google Scholar]
- Greenaway-McGrevy, R.; Phillips, P.C. Hot property in New Zealand: Empirical evidence of housing bubbles in the metropolitan centres. N. Z. Econ. Pap. 2016, 50, 88–113. [Google Scholar] [CrossRef]
- Shi, S.; Valadkhani, A.; Smyth, R.; Vahid, F. Dating the timeline of house price bubbles in Australian capital cities. Econ. Rec. 2016, 92, 590–605. [Google Scholar] [CrossRef]
- Sobieraj, J.; Metelski, D. Testing Housing Markets for Episodes of Exuberance: Evidence from Different Polish Cities. J. Risk Financ. Manag. 2021, 14, 412. [Google Scholar] [CrossRef]
- Kholodilin, K.A.; Michelsen, C. Signs of new housing bubble in many OECD countries: Lower risk in Germany. DIW Wkly. Rep. 2018, 8, 275–285. [Google Scholar]
- Vogiazas, S.; Alexiou, C. Determinants of housing prices and bubble detection: Evidence from seven advanced economies. Atl. Econ. J. 2017, 45, 119–131. [Google Scholar] [CrossRef] [Green Version]
- Thornton, M. The economics of housing bubbles. In Housing America: Building out of a Crisis, 1st ed.; Holcombe, R.G., Powell, B., Eds.; Transaction Publishers: Piscataway, NJ, USA, 2000; pp. 237–262. [Google Scholar]
- Öst, C.E. Parental wealth and first-time homeownership: A cohort study of family background and young adults’ housing situation in Sweden. Urban Stud. 2012, 49, 2137–2152. [Google Scholar] [CrossRef]
- Coulter, R. Local house prices, parental background and young adults’ homeownership in England and Wales. Urban Stud. 2017, 54, 3360–3379. [Google Scholar] [CrossRef]
- Lee, H.; Myers, D.; Painter, G.; Thunell, J.; Zissimopoulos, J. The role of parental financial assistance in the transition to homeownership by young adults. J. Hous. Econ. 2020, 47, 101597. [Google Scholar] [CrossRef]
- McKee, K. Young people, homeownership and future welfare. Hous. Stud. 2012, 27, 853–862. [Google Scholar] [CrossRef]
- Chiuri, M.C.; Jappelli, T. Financial market imperfections and home ownership: A comparative study. Eur. Econ. Rev. 2003, 47, 857–875. [Google Scholar] [CrossRef] [Green Version]
- Guren, A.M.; Krishnamurthy, A.; McQuade, T.J. Mortgage Design in an Equilibrium Model of the Housing Market (No. w24446); National Bureau of Economic Research: Cambridge, MA, USA, 2018. [Google Scholar]
- Poterba, J.M. Taxation and Housing: Old Questions, New Answers (No. w3963); National Bureau of Economic Research: Cambridge, MA, USA, 1992; pp. 1–15. [Google Scholar]
- Poterba, J.; Sinai, T. Tax expenditures for owner-occupied housing: Deductions for property taxes and mortgage interest and the exclusion of imputed rental income. Am. Econ. Rev. 2008, 98, 84–89. [Google Scholar] [CrossRef] [Green Version]
- Tajani, F.; Liddo, F.D.; Guarini, M.R.; Ranieri, R.; Anelli, D. An Assessment Methodology for the Evaluation of the Impacts of the COVID-19 Pandemic on the Italian Housing Market Demand. Buildings 2021, 11, 592. [Google Scholar] [CrossRef]
- Teye, A.L.; Ahelegbey, D.F. Detecting spatial and temporal house price diffusion in the Netherlands: A Bayesian network approach. Reg. Sci. Urban Econ. 2017, 65, 56–64. [Google Scholar] [CrossRef] [Green Version]
- Tsai, I.C. Spillover effect between the regional and the national housing markets in the UK. Reg. Stud. 2015, 49, 1957–1976. [Google Scholar] [CrossRef]
- Del Giudice, V.; De Paola, P. Real estate economics, management and investments: New perspectives and frontiers. Buildings 2018, 8, 40. [Google Scholar] [CrossRef]
- Marmolejo-Duarte, C.; Bravi, M. Does the Energy Label (EL) Matter in the Residential Market? A Stated Preference Analysis in Barcelona. Buildings 2017, 7, 53. [Google Scholar] [CrossRef] [Green Version]
- Baptista, R.; Farmer, J.D.; Hinterschweiger, M.; Low, K.; Tang, D.; Uluc, A. Macroprudential Policy in an Agent-Based Model of the UK Housing Market; (Working Paper No. 619); Bank of England: London, UK, 2016. [Google Scholar]
- Best, M.C.; Kleven, H.J. Housing market responses to transaction taxes: Evidence from notches and stimulus in the UK. Rev. Econ. Stud. 2018, 85, 157–193. [Google Scholar] [CrossRef]
- Ministry of Housing, Communities and Local Government (MHCLG). English Housing Survey. Headline Report, 2019–2020. Available online: https://assets.publishing.service.gov.uk/government/uploads/system/uploads/attachment_data/file/945013/2019-20_EHS_Headline_Report.pdf (accessed on 20 December 2021).
- He, C.; Lee, T.; Taylor, S.; Firth, S.; Lomas, K. Dynamic Modelling of a Large Scale Retrofit Programme for the Housing Stock in the North East of England; Centre for Urban Sustainability and Resilience: London, UK, 2014. [Google Scholar]
- Snell, C.; Bevan, M.; Thomson, H. Justice, fuel poverty and disabled people in England. Energy Res. Soc. Sci. 2015, 10, 123–132. [Google Scholar] [CrossRef]
- Trotta, G. The determinants of energy efficient retrofit investments in the English residential sector. Energy Policy 2018, 120, 175–182. [Google Scholar] [CrossRef]
- Law, D.; Meehan, L. Housing Affordability in New Zealand: Evidence from Household Surveys; New Zealand Treasury Working Paper No. 13/14; New Zealand Treasury: Wellington, New Zealand, 2013. [Google Scholar]
- Zillow. The Zillow Group Report on Consumer Housing Trends. Available online: https://www.zillow.com/research/zillow-group-report-2016-13279/#renter (accessed on 2 August 2021).
- Chi, P.S.; Laquatra, J. Profiles of housing cost burden in the United States. J. Fam. Econ. Issues 1998, 19, 175–193. [Google Scholar] [CrossRef]
- Department of Levelling up, Housing & Communities. English Housing Survey, Headline Report, 2020–2021. Available online: https://www.gov.uk/government/statistics/english-housing-survey-2020-to-2021-headline-report (accessed on 29 January 2022).
- Deng, W.J.; Hoekstra, J.S.; Elsinga, M.G. The role of family reciprocity within the welfare state in intergenerational transfers for home ownership: Evidence from Chongqing, China. Cities 2020, 106, 102897. [Google Scholar] [CrossRef]
- Srinivas, V. Explaining the Increase in Young Adults Living with Parents. J. Econ. Issues 2019, 53, 1017–1028. [Google Scholar] [CrossRef]
- Pearl, J. Probabilistic Reasoning in Intelligent Systems: Networks of Plausible Inference; Representation and Reasoning Series; Morgan Kaufmann: San Mateo, CA, USA, 1988. [Google Scholar]
- Tse, H.; Chow, K.P.; Kwan, M. Reasoning about Evidence using Bayesian Networks. In Proceedings of the 8th International Conference on Digital Forensics (DF), Pretoria, South Africa, 3–5 January 2012; pp. 99–113. [Google Scholar]
- Constantinou, A.C.; Fenton, N. The future of the London buy-to-let property market: Simulation with temporal Bayesian networks. PLoS ONE 2017, 12, e0179297. [Google Scholar] [CrossRef]
- Ozdamar, O.; Giovanis, E. The Causal Effects of Income Support and Housing Benefits on Mental Well-Being: An Application of a Bayesian Network. Metroeconomica 2017, 68, 398–424. [Google Scholar] [CrossRef]
- Papakosta, P.; Xanthopoulos, G.; Straub, D. Probabilistic prediction of wildfire economic losses to housing in Cyprus using Bayesian network analysis. Int. J. Wildland Fire 2017, 26, 10–23. [Google Scholar] [CrossRef] [Green Version]
- Wang, Y.; Wang, Z.; Fan, X. Study on the Housing Demand Preference Based on Bayesian Network: A Case Study of Tianjin. Urban Dev. 2017, 1, 4. [Google Scholar]
- Cheng, J.; Greiner, R.; Kelly, J.; Bell, D.; Liu, W. Learning Bayesian networks from data: An information-theory based approach. Artif. Intell. 2002, 137, 43–90. [Google Scholar] [CrossRef] [Green Version]
- Heckerman, D. Bayesian networks for data mining. Data Min. Knowl. Discov. 1997, 1, 79–119. [Google Scholar] [CrossRef]
- Uusitalo, L. Advantages and challenges of Bayesian networks in environmental modelling. Ecol. Model. 2007, 203, 312–318. [Google Scholar] [CrossRef]
- Van Der Gaag, L.C. Bayesian belief networks: Odds and ends. Comput. J. 1996, 39, 97–113. [Google Scholar] [CrossRef] [Green Version]
- Sobieraj, J.; Metelski, D. Quantifying Critical Success Factors (CSFs) in Management of Investment-Construction Projects: Insights from Bayesian Model Averaging. Buildings 2021, 11, 360. [Google Scholar] [CrossRef]
- Sobieraj, J.; Metelski, D. Application of the Bayesian New Keynesian DSGE Model to Polish Macroeconomic Data. Eng. Econ. 2021, 32, 140–153. [Google Scholar] [CrossRef]
- Sobieraj, J.; Metelski, D. Economic determinants of total factor productivity growth: The Bayesian modelling averaging approach. Entr. Bus. & Econ. Rev. 2021, 9, 147–171. [Google Scholar]
- Van Truong, L.; Kim, S.Y.; Van Tuan, N. Quantifying schedule risk in construction projects using Bayesian belief networks. Int. J. Proj. Manag. 2009, 27, 39–50. [Google Scholar]
- Fineman, M. Improved Risk Analysis for Large Projects: Bayesian Networks Approach. Ph.D. Thesis, Queen Mary University of London, London, UK, 2010. [Google Scholar]
- Tsamardinos, I.; Aliferis, C.F. Towards principled feature selection: Relevancy, filters and wrappers. In Proceedings of the International Workshop on Artificial Intelligence and Statistics, Key West, FL, USA, 3–6 January 2003; pp. 300–307. [Google Scholar]
- Tsamardinos, I.; Aliferis, C.F.; Statnikov, A.R.; Statnikov, E. Algorithms for large scale Markov blanket discovery. In Proceedings of the 16th FLAIRS Conference, Artificial Intelligence Research Society Conference, St. Augustine, FL, USA, 12–14 May 2003; pp. 376–380. [Google Scholar]
- Hickman, P.; Kemp, P.A.; Reeve, K.; Wilson, I. The impact of the direct payment of housing benefit: Evidence from Great Britain. Hous. Stud. 2017, 32, 1105–1126. [Google Scholar] [CrossRef] [Green Version]
- Cole, I.; Powell, R.; Sanderson, E. Putting the squeeze on ‘Generation Rent’: Housing benefit claimants in the private rented sector-Transitions, marginality and stigmatisation. Sociol. Res. Online 2016, 21, 23–36. [Google Scholar] [CrossRef]
- Simcock, T. What Is the Likely Impact of the Covid-19 Pandemic on the UK Private Rented Sector? UK Collaborative Centre for Housing Evidence (CaCHE) Blog. Available online: https://housingevidence.ac.uk/what-is-the-likely-impact-of-the-covid-19-pandemic-on-the-uk-private-rented-sector/ (accessed on 10 December 2021).
- Sitek, M. The Role of Mortgage Loans in Financing The Housing Needs of University Graduates in the Aspect of Credit Management. Psychol. Educ. J. 2021, 58, 6481–6490. [Google Scholar]
- Mitchell, T.M. Generative and Discriminative Classifiers: Naive Bayes and Logistic Regression. Mach. Learn. 2015, 1–17. [Google Scholar]



| Variable | Var (Code) |
|---|---|
| owning outright | OO |
| buying with mortgage | BWM |
| private renters | PR |
| all social renters | ASR |
| recent first-time buyers London | RFTBL |
| recent first-time buyers excl. London | RFTBEEL |
| mortgage payment London | MDMPL |
| mortgage payment excl. London | MDMPEEL |
| rent payment in London | PRMDWRL |
| rent payment excluding London | PRMDWREEL |
| mortgage as a proportion of income incl. HB—owner occupiers | OOMRAPHIIHB |
| rent payment as a prop. of income incl. HB—private renters | PRMRAPHIIHB |
| receipt of HB—private renters working | PRWFPT |
| receipt of HB—private renters not working | PRNW |
| nodes: | 14 |
| arcs: | 21 |
| undirected arcs: | 0 |
| directed arcs: | 21 |
| average Markov blanket size: | 7.29 |
| average neighbourhood size: | 3 |
| average branching factor: | 1.5 |
| learning algorithm: | IAMB |
| conditional independence test: | Pearson’s correlation |
| alpha threshold: | 0.05 |
| tests used in the learning procedure: | 380 |
| From | To | Strength | Direction | |
|---|---|---|---|---|
| 2 | OO | PR | 0.655 | 0.8702290 |
| 8 | OO | PRMDWRL | 0.775 | 0.2193548 |
| 9 | OO | PRMDWREEL | 0.86 | 0.7093023 |
| 15 | BWM | PR | 0.975 | 0.8794872 |
| 20 | BWM | MDMPEEL | 0.605 | 0.5661157 |
| 27 | PR | OO | 0.655 | 0.1297710 |
| 28 | PR | BWM | 0.975 | 0.1205128 |
| 29 | PR | ASR | 0.64 | 0.1054688 |
| 42 | ASR | PR | 0.64 | 0.8945312 |
| 49 | ASR | OOMRAPHIIHB | 0.63 | 0.5158730 |
| 50 | ASR | PRMRAPHIIHB | 0.705 | 0.6631206 |
| 63 | RFTBL | PRMRAPHIIHB | 0.625 | 0.6200000 |
| 64 | RFTBL | PRWFPT | 0.71 | 0.5070423 |
| 86 | MDMPL | PRMDWRL | 0.805 | 0.2360248 |
| 87 | MDMPL | PRMDWREEL | 0.64 | 0.3984375 |
| 89 | MDMPL | PRMRAPHIIHB | 0.64 | 0.4453125 |
| 93 | MDMPEEL | BWM | 0.605 | 0.4338843 |
| 99 | MDMPEEL | PRMDWRL | 0.98 | 0.6403061 |
| 105 | PRMDWRL | OO | 0.775 | 0.7806452 |
| 111 | PRMDWRL | MDMPL | 0.805 | 0.7639752 |
| 112 | PRMDWRL | MDMPEEL | 0.98 | 0.3596939 |
| 118 | PRMDWREEL | OO | 0.86 | 0.2906977 |
| 124 | PRMDWREEL | MDMPL | 0.64 | 0.6015625 |
| 134 | OOMRAPHIIHB | ASR | 0.63 | 0.4841270 |
| 147 | PRMRAPHIIHB | ASR | 0.705 | 0.3368794 |
| 148 | PRMRAPHIIHB | RFTBL | 0.625 | 0.3800000 |
| 150 | PRMRAPHIIHB | MDMPL | 0.64 | 0.5546875 |
| 155 | PRMRAPHIIHB | PRWFPT | 0.695 | 0.4928058 |
| 161 | PRWFPT | RFTBL | 0.71 | 0.4929577 |
| 168 | PRWFPT | PRMRAPHIIHB | 0.695 | 0.5071942 |
| Coefficients: | |
|---|---|
| MDMPL | −0.1254274 |
| MDMPEEL | 0.1300662 |
| PRMRAPHIIHB | −0.3402907 |
| PRWFPT | −0.3337033 |
| (Intercept) | 54.5290877 |
| Standard deviation of the residuals: | 1.0058540 |
| Coefficients: | |
|---|---|
| BWM | −0.9469600 |
| ASR | −0.6772966 |
| PRMDWRL | −0.0131658 |
| PRMDWREEL | −0.0825447 |
| PRMRAPHIIHB | −0.0472975 |
| (Intercept) | 75.8070732 |
| Standard deviation of the residuals: | 0.2700468 |
Publisher’s Note: MDPI stays neutral with regard to jurisdictional claims in published maps and institutional affiliations. |
© 2022 by the authors. Licensee MDPI, Basel, Switzerland. This article is an open access article distributed under the terms and conditions of the Creative Commons Attribution (CC BY) license (https://creativecommons.org/licenses/by/4.0/).
Share and Cite
Sobieraj, J.; Metelski, D. Private Renting vs. Mortgage Home Buying: Case of British Housing Market—A Bayesian Network and Directed Acyclic Graphs Approach. Buildings 2022, 12, 189. https://doi.org/10.3390/buildings12020189
Sobieraj J, Metelski D. Private Renting vs. Mortgage Home Buying: Case of British Housing Market—A Bayesian Network and Directed Acyclic Graphs Approach. Buildings. 2022; 12(2):189. https://doi.org/10.3390/buildings12020189
Chicago/Turabian StyleSobieraj, Janusz, and Dominik Metelski. 2022. "Private Renting vs. Mortgage Home Buying: Case of British Housing Market—A Bayesian Network and Directed Acyclic Graphs Approach" Buildings 12, no. 2: 189. https://doi.org/10.3390/buildings12020189
APA StyleSobieraj, J., & Metelski, D. (2022). Private Renting vs. Mortgage Home Buying: Case of British Housing Market—A Bayesian Network and Directed Acyclic Graphs Approach. Buildings, 12(2), 189. https://doi.org/10.3390/buildings12020189

