Interaction Aspects of Value Co-Creation Process toward Shared Vision in Megaprojects
Abstract
1. Introduction
2. Theoretical Background and Hypothesis Development
2.1. What Is Megaproject Management?
2.2. Value and Stakeholders in Megaproject Research
2.3. Value Co-Creation Process in Megaproject Research
2.4. Shared Vision in Megaproject Research
2.5. Hypothetical Relationships
3. Research Design
3.1. Measurements
3.2. Sampling and Data Collection
4. Results
4.1. Measurement Model
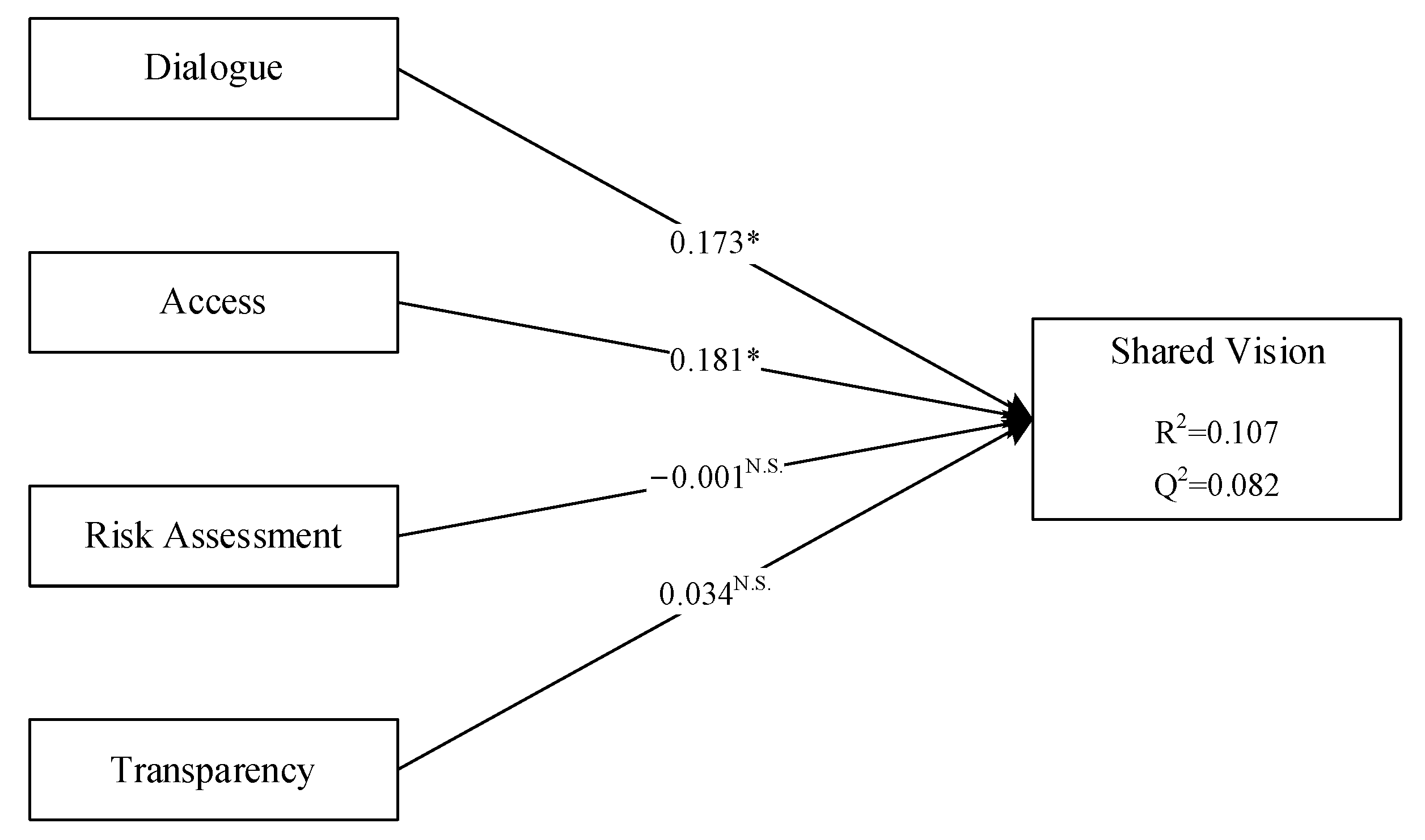
4.2. Structural Model
4.3. Individual Analysis for Clients and Contractors*
5. Discussion and Conclusions
5.1. Findings
5.2. Theoretical Contributions
5.3. Practical and Managerial Implications
5.4. Limitations and Future Directions
Author Contributions
Funding
Institutional Review Board Statement
Informed Consent Statement
Data Availability Statement
Conflicts of Interest
References
- Yuan, H.; Du, W.; Wang, Z.; Song, X. Megaproject management research: The status quo and future directions. Buildings 2021, 11, 567. [Google Scholar] [CrossRef]
- Bahadorestani, A.; Karlsen, J.T.; Farimaniv, N.M. Novel approach to satisfy stakeholders in megaprojects: Balancing mutual values. J. Manag. Eng. 2020, 36, 4019047. [Google Scholar] [CrossRef]
- Gorod, A.; Hallo, L.; Statsenko, L.; Nguyen, T.; Chileshe, N. Integrating hierarchical and network centric management approaches in construction megaprojects using a holonic methodology. Eng. Constr. Archit. Manag. 2021, 28, 627–661. [Google Scholar] [CrossRef]
- Shenhar, A.; Holzmann, V. The three secrets of megaproject success: Clear strategic vision, total alignment, and adapting to complexity. Proj. Manag. J. 2017, 48, 29–46. [Google Scholar] [CrossRef]
- Davis, K. A method to measure success dimensions relating to individual stakeholder groups. Int. J. Proj. Manag. 2016, 34, 480–493. [Google Scholar] [CrossRef]
- Shenoy, D.; Mahanty, B. Measuring the readiness of a megaproject. Int. J. Manag. Proj. Bus. 2021, 14, 999–1022. [Google Scholar] [CrossRef]
- Ma, T.; Wang, Z.; Skibniewski, M.J.; Ding, J.; Wang, G.; He, Q. Investigating stewardship behavior in megaprojects: An exploratory analysis. Eng. Constr. Archit. Manag. 2021, 28, 2570–2591. [Google Scholar] [CrossRef]
- Bahadorestani, A.; Naderpajouh, N.; Sadiq, R. Planning for sustainable stakeholder engagement based on the assessment of conflicting interests in projects. J. Clean. Prod. 2020, 242, 118402. [Google Scholar] [CrossRef]
- Xue, J.; Shen, G.Q.; Yang, R.J.; Zafar, I.; Ekanayake, E.M.A.C. Dynamic network analysis of stakeholder conflicts in megaprojects: Sixteen-year case of Hong Kong-Zhuhai-Macao bridge. J. Constr. Eng. Manag. 2020, 146, 04020103. [Google Scholar] [CrossRef]
- Yang, R.J.; Jayasuriya, S.; Gunarathna, C.; Arashpour, M.; Xue, X.; Zhang, G. The evolution of stakeholder management practices in Australian mega construction projects. Eng. Constr. Archit. Manag. 2018, 25, 690–706. [Google Scholar] [CrossRef]
- Xue, J.; Shen, G.Q.; Yang, R.J.; Zafar, I.; Ekanayake, E.M.A.C.; Lin, X.; Darko, A. Influence of formal and informal stakeholder relationship on megaproject performance: A case of China. Eng. Constr. Archit. Manag. 2020, 27, 1505–1531. [Google Scholar] [CrossRef]
- Chi, M.; Chong, H.Y.; Xu, Y. The effects of shared vision on value co-creation in megaprojects: A multigroup analysis between clients and main contractors. Int. J. Proj. Manag. 2022, 40, 218–234. [Google Scholar] [CrossRef]
- Chang, A.; Chih, Y.Y.; Chew, E.; Pisarski, A. Reconceptualising mega project success in Australian Defence: Recognising the importance of value co-creation. Int. J. Proj. Manag. 2013, 31, 1139–1153. [Google Scholar] [CrossRef]
- Gardiner, P.D. Creating and appropriating value from project management resource assets using an integrated systems approach. Procedia Soc. Behav. Sci. 2014, 119, 85–94. [Google Scholar] [CrossRef]
- Rojas, B.H.; Liu, L.; Lu, D. Moderated effect of value co-creation on project performance. Int. J. Manag. Proj. Bus. 2018, 11, 854–872. [Google Scholar] [CrossRef]
- Liu, Y.; van Marrewijk, A.; Houwing, E.J.; Hertogh, M. The co-creation of values-in-use at the front end of infrastructure development programs. Int. J. Proj. Manag. 2019, 37, 684–695. [Google Scholar] [CrossRef]
- Eriksson, P.E.; Leiringer, R.; Szentes, H. The role of co-creation in enhancing explorative and exploitative learning in project-based settings. Proj. Manag. J. 2017, 48, 22–38. [Google Scholar] [CrossRef]
- Eigeles, D. Facilitating shared vision in the organization. J. Eur. Ind. Train. 2003, 27, 208–219. [Google Scholar] [CrossRef]
- Green, S.D.; Sergeeva, N. Value creation in projects: Towards a narrative perspective. Int. J. Proj. Manag. 2019, 37, 636–651. [Google Scholar] [CrossRef]
- Prahalad, C.K.; Ramaswamy, V. Co-creation experiences: The next practice in value creation. J. Interact. Mark. 2004, 18, 5–14. [Google Scholar] [CrossRef]
- Pitsis, A.; Clegg, S.; Freeder, D.; Sankaran, S.; Burdon, S. Megaprojects redefined–complexity vs cost and social imperatives. Int. J. Manag. Proj. Bus. 2018, 11, 7–34. [Google Scholar] [CrossRef]
- Flyvbjerg, B.; Bruzelius, N.; Rothengatter, W. Megaprojects and Risk: An Anatomy of Ambition; Cambridge University Press: Cambridge, UK, 2003. [Google Scholar]
- Hu, Y.; Chan, A.P.; Le, Y.; Jin, R.Z. From construction megaproject management to complex project management: Bibliographic analysis. J. Manag. Eng. 2015, 31, 04014052. [Google Scholar] [CrossRef]
- Pollack, J.; Biesenthal, C.; Sankaran, S.; Clegg, S. Classics in megaproject management: A structured analysis of three major works. Int. J. Proj. Manag. 2018, 36, 372–384. [Google Scholar] [CrossRef]
- Shabani Ardakani, S.; Nik-Bakht, M. Functional evaluation of change order and invoice management processes under different procurement strategies: Social network analysis approach. J. Constr. Eng. Manag. 2021, 147, 04020155. [Google Scholar] [CrossRef]
- Eriksson, P.E. Partnering in engineering projects: Four dimensions of supply chain integration. J. Purch. Supply Manag. 2015, 21, 38–50. [Google Scholar] [CrossRef]
- Lehtinen, J.; Peltokorpi, A.; Artto, K. Megaprojects as organizational platforms and technology platforms for value creation. Int. J. Proj. Manag. 2019, 37, 43–58. [Google Scholar] [CrossRef]
- Eskerod, P.; Ang, K. Stakeholder value constructs in megaprojects: A long-term assessment case study. Proj. Manag. J. 2017, 48, 60–75. [Google Scholar] [CrossRef]
- Vuorinen, L.; Martinsuo, M. Value-oriented stakeholder influence on infrastructure projects. Int. J. Proj. Manag. 2019, 37, 750–766. [Google Scholar] [CrossRef]
- Smyth, H.; Lecoeuvre, L.; Vaesken, P. Co-creation of value and the project context: Towards application on the case of Hinkley Point C Nuclear Power Station. Int. J. Proj. Manag. 2018, 36, 170–183. [Google Scholar] [CrossRef]
- Winch, G.M. Managing Project Stakeholders; Morris, P.W.G., Pinto, J.K., Eds.; The Wiley Guide to Managing Projects; Wiley: Hoboken, NJ, USA, 2004; pp. 321–339. [Google Scholar]
- Mitchell, R.K.; Agle, B.R.; Wood, D.J. Toward a theory of stakeholder identification and salience: Defining the principle of who and what really counts. Acad. Manag. Rev. 1997, 22, 853–886. [Google Scholar] [CrossRef]
- Kujala, J.; Lehtimäki, H.; Freeman, R.E. A stakeholder approach to value creation and leadership. In Leading Change in a Complex World: Transdisciplinary Perspectives; Kangas, A., Kujala, J., Heikkinen, A., Lönnqvist, A., Laihonen, H., Bethwaite, J., Eds.; Tampere University Press: Tampere, Finland, 2019; pp. 123–143. [Google Scholar]
- Yin, H.; Wang, D.; Yin, Y.; Liu, H.; Deng, B. Response of contractor behavior to hierarchical governance: Effects on the performance of mega-projects. Eng. Constr. Archit. Manag. 2021, 29, 1661–1677. [Google Scholar] [CrossRef]
- Oliomogbe, G.O.; Smith, N.J. Value in megaprojects. Organ. Technol. Manag. Constr. Int. J. 2012, 4, 617–624. [Google Scholar] [CrossRef]
- Vargo, S.L.; Lusch, R.F. Evolving to a new dominant logic for marketing. J. Mark. 2004, 68, 1–17. [Google Scholar] [CrossRef]
- Vargo, S.L.; Lusch, R.F. Institutions and axioms: An extension and update of service-dominant logic. J. Acad. Mark. Sci. 2016, 44, 5–23. [Google Scholar] [CrossRef]
- Prahalad, C.K.; Ramaswamy, V. Co-creating unique value with customers. Strategy Leadersh. 2004, 32, 4–9. [Google Scholar] [CrossRef]
- Albinsson, P.A.; Perera, B.Y.; Sautter, P.T. DART scale development: Diagnosing a firm’s readiness for strategic value co-creation. J. Market. Theory Pract. 2016, 24, 42–58. [Google Scholar] [CrossRef]
- Matinheikki, J.; Artto, K.; Peltokorpi, A.; Rajala, R. Managing inter-organizational networks for value creation in the front-end of projects. Int. J. Proj. Manag. 2016, 34, 1226–1241. [Google Scholar] [CrossRef]
- Matinheikki, J.; Pesonen, T.; Artto, K.; Peltokorpi, A. New value creation in business networks: The role of collective action in constructing system-level goals. Ind. Mark. Manag. 2017, 67, 122–133. [Google Scholar] [CrossRef]
- Nahapiet, J.; Ghoshal, S. Social capital, intellectual capital, and the organizational advantage. Acad. Manag. Rev. 1998, 23, 242–266. [Google Scholar] [CrossRef]
- Expósito-Langa, M.; Molina-Morales, F.X.; Tomás-Miquel, J.V. How shared vision moderates the effects of absorptive capacity and networking on clustered firms’ innovation. Scand. J. Manag. 2015, 31, 293–302. [Google Scholar] [CrossRef]
- Wang, G.; Locatelli, G.; Wan, J.; Li, Y.; Le, Y. Governing behavioral integration of top management team in megaprojects: A social capital perspective. Int. J. Proj. Manag. 2021, 39, 365–376. [Google Scholar] [CrossRef]
- Andersen, S.E.; Høvring, C.M. CSR stakeholder dialogue in disguise: Hypocrisy in story performances. J. Bus. Res. 2020, 114, 421–435. [Google Scholar] [CrossRef]
- Li, T.H.; Thomas Ng, S.; Skitmore, M. Modeling multi-stakeholder multi-objective decisions during public participation in major infrastructure and construction projects: A decision rule approach. J. Constr. Eng. Manag. 2016, 142, 04015087. [Google Scholar] [CrossRef]
- Wang, D.; Wang, Y.; Lu, Y. Impact of regulatory focus on uncertainty in megaprojects: Mediating role of trust and control. J. Constr. Eng. Manag. 2020, 146, 04020142. [Google Scholar] [CrossRef]
- Ullah, S.; Mufti, N.A.; Qaiser Saleem, M.; Hussain, A.; Lodhi, R.N.; Asad, R. Identification of factors affecting risk appetite of organizations in selection of mega construction projects. Buildings 2021, 12, 2. [Google Scholar] [CrossRef]
- Nachbagauer, A.G.M.; Schirl-Boeck, I. Managing the unexpected in megaprojects: Riding the waves of resilience. Int. J. Manag. Proj. Bus. 2019, 12, 694–715. [Google Scholar] [CrossRef]
- Erol, H.; Dikmen, I.; Atasoy, G.; Birgonul, M.T. Exploring the relationship between complexity and risk in megaconstruction projects. J. Constr. Eng. Manag. 2020, 146, 04020138. [Google Scholar] [CrossRef]
- Lee, C.; Won, J.W.; Jang, W.; Jung, W.; Han, S.H.; Kwak, Y.H. Social conflict management framework for project viability: Case studies from Korean megaprojects. Int. J. Proj. Manag. 2017, 35, 1683–1696. [Google Scholar] [CrossRef]
- Li, S.; Lin, B. Accessing information sharing and information quality in supply chain management. Decis. Support Syst. 2006, 42, 1641–1656. [Google Scholar] [CrossRef]
- Ansar, A.; Flyvbjerg, B.; Budzier, A.; Lunn, D. Does infrastructure investment lead to economic growth or economic fragility? Evidence from China. Oxf. Rev. Econ. Policy. 2016, 32, 360–390. [Google Scholar] [CrossRef]
- Guo, C.; Sheng, Z. Infrastructure mega-project management on the Hong Kong-Zhuhai-Macao Bridge project. Front. Eng. Manag. 2018, 5, 1–3. [Google Scholar] [CrossRef]
- He, Q.; Chen, X.; Wang, G.; Zhu, J.; Yang, D.; Liu, X.; Li, Y. Managing social responsibility for sustainability in megaprojects: An innovation transitions perspective on success. J. Clean. Prod. 2019, 241, 118395. [Google Scholar] [CrossRef]
- Teddlie, C.; Yu, F. Mixed methods sampling: A typology with examples. J. Mix Methods Res. 2007, 1, 77–100. [Google Scholar] [CrossRef]
- Hair, J.F.; Howard, M.C.; Nitzl, C. Assessing measurement model quality in PLS-SEM using confirmatory composite analysis. J. Bus. Res. 2020, 109, 101–110. [Google Scholar] [CrossRef]
- Hair, J.F.; Risher, J.J.; Sarstedt, M.; Ringle, C.M. When to use and how to report the results of PLS-SEM. Eur. Bus. Rev. 2019, 31, 2–14. [Google Scholar] [CrossRef]
- Sarstedt, M.; Hair, J.F., Jr.; Cheah, J.H.; Becker, J.M.; Ringle, C.M. How to specify, estimate, and validate higher-order constructs in PLS-SEM. Australas. Mark. J. 2019, 27, 197–211. [Google Scholar] [CrossRef]
- Fornell, C.; Larcker, D.F. Evaluating structural equation models with unobservable variables and measurement error. J. Mark. Res. 1981, 18, 39–50. [Google Scholar] [CrossRef]
- Liang, H.; Saraf, N.; Hu, Q.; Xue, Y. Assimilation of enterprise systems: The effect of institutional pressures and the mediating role of top management. MIS Q. 2007, 31, 59–87. [Google Scholar] [CrossRef]
- Ozili, P.K. The Acceptable R-Square in Empirical Modelling for Social Science Research. 2022. SSRN 4128165. Available online: https://ssrn.com/abstract=4128165 (accessed on 29 October 2022).
- Wu, G.; Li, H.; Wu, C.; Hu, Z. How different strengths of ties impact project performance in megaprojects: The mediating role of trust. Int. J. Manag. Proj. Bus. 2020, 13, 889–912. [Google Scholar] [CrossRef]
- Fuentes, M.; Smyth, H.; Davies, A. Co-creation of value outcomes: A client perspective on service provision in projects. Int. J. Proj. Manag. 2019, 37, 696–715. [Google Scholar] [CrossRef]
- Xie, L.; Ju, T.; Xia, B. Institutional pressures and megaproject social responsibility behavior: A conditional process model. Buildings 2021, 11, 140. [Google Scholar] [CrossRef]
- Iftikhar, R.; Müller, R.; Ahola, T. Crises and coping strategies in megaprojects: The case of the Islamabad–Rawalpindi Metro Bus Project in Pakistan. Proj. Manag. J. 2021, 52, 394–409. [Google Scholar] [CrossRef]
- Rodney Turner, J. Using Principal–Steward contracting and scenario planning to manage megaprojects. Proj. Manag. J. 2022, 53, 8–16. [Google Scholar] [CrossRef]
- Lu, H.; Wang, H.; Yu, D.; Ye, J. Sharp schedule compression in urgent emergency construction projects via activity crashing, substitution and overlapping: A case study of Huoshengshan and Leishenshan Hospital projects in Wuhan. Eng. Constr. Archit. Manag 2022. ahead-of-print. [Google Scholar] [CrossRef]
- Xu, Y.; Chong, H.Y.; Chi, M. Blockchain in the AECO industry: Current status, key topics, and future research agenda. Autom. Constr. 2022, 134, 104101. [Google Scholar] [CrossRef]
- Chong, H.Y.; Diamantopoulos, A. Integrating advanced technologies to uphold security of payment: Data flow diagram. Autom. Constr. 2020, 114, 103158. [Google Scholar] [CrossRef]

| Measures | Items | Frequency * | Percentage |
|---|---|---|---|
| Gender | Male | 240 | 85.11% |
| Female | 42 | 14.89% | |
| Age | 26–30 years | 23 | 8.16% |
| 31–40 years | 88 | 31.21% | |
| 41–50 years | 101 | 35.82% | |
| 51 years or more | 70 | 24.82% | |
| Working Experience | 5–10 years | 34 | 12.06% |
| 11–15 years | 171 | 60.64% | |
| 16 years or more | 77 | 27.30% | |
| Job Position | Project Manager or project director | 26 | 9.22% |
| Department manager | 137 | 48.58% | |
| Professional executive | 71 | 25.18% | |
| Project engineer | 48 | 17.02% | |
| Project Size | CNY 1–2.99 billion | 55 | 19.50% |
| CNY 3–5.99 billion | 80 | 28.37% | |
| CNY 6 billion or more | 147 | 52.13% |
| Variables | Items | Loadings | α | CR | AVE |
|---|---|---|---|---|---|
| Dialogue | DI1 | 0.870 *** | 0.906 | 0.934 | 0.780 |
| DI2 | 0.895 *** | ||||
| DI3 | 0.892 *** | ||||
| DI4 | 0.874 *** | ||||
| Access | AC1 | 0.876 *** | 0.912 | 0.934 | 0.739 |
| AC2 | 0.904 *** | ||||
| AC3 | 0.864 *** | ||||
| AC4 | 0.876 *** | ||||
| AC5 | 0.773 *** | ||||
| Risk Assessment | RA1 | 0.894 *** | 0.926 | 0.944 | 0.772 |
| RA2 | 0.876 *** | ||||
| RA3 | 0.923 *** | ||||
| RA4 | 0.866 *** | ||||
| RA5 | 0.827 *** | ||||
| Transparency | TR1 | 0.891 *** | 0.885 | 0.929 | 0.812 |
| TR2 | 0.915 *** | ||||
| TR3 | 0.898 *** | ||||
| Shared Vision | SV1 | 0.900 *** | 0.895 | 0.935 | 0.827 |
| SV2 | 0.920 *** | ||||
| SV3 | 0.908 *** |
| Dialogue | Access | Risk Assessment | Transparency | Shared Vision | |
|---|---|---|---|---|---|
| Dialogue | 0.883 | ||||
| Access | 0.491 *** | 0.860 | |||
| Risk Assessment | 0.606 *** | 0.593 *** | 0.878 | ||
| Transparency | 0.540 *** | 0.572 *** | 0.572 *** | 0.901 | |
| Shared Vision | 0.280 *** | 0.284 ** | 0.230 *** | 0.230 ** | 0.909 |
| Mean | 3.418 | 3.406 | 3.515 | 3.391 | 3.621 |
| S.D. | 1.016 | 1.035 | 1.028 | 1.0.944 | 0.909 |
| Path | Clients | Contractors | ||
|---|---|---|---|---|
| Coefficients | T-Value | Coefficients | T-Value | |
| Dialogue > Shared Vision | 0.274 * | 2.310 | 0.044 N.S. | 0.407 |
| Access > Shared Vision | 0.126 N.S. | 1.436 | 0.243 * | 2.293 |
| Risk Assessment > Shared Vision | 0.057 N.S. | 0.534 | −0.015 N.S. | 0.132 |
| Transparency > Shared Vision | 0.029 N.S. | 0.300 | 0.044 N.S. | 0.389 |
Publisher’s Note: MDPI stays neutral with regard to jurisdictional claims in published maps and institutional affiliations. |
© 2022 by the authors. Licensee MDPI, Basel, Switzerland. This article is an open access article distributed under the terms and conditions of the Creative Commons Attribution (CC BY) license (https://creativecommons.org/licenses/by/4.0/).
Share and Cite
Xu, Y.; Chi, M.; Chong, H.-y. Interaction Aspects of Value Co-Creation Process toward Shared Vision in Megaprojects. Buildings 2022, 12, 1956. https://doi.org/10.3390/buildings12111956
Xu Y, Chi M, Chong H-y. Interaction Aspects of Value Co-Creation Process toward Shared Vision in Megaprojects. Buildings. 2022; 12(11):1956. https://doi.org/10.3390/buildings12111956
Chicago/Turabian StyleXu, Yongshun, Ming Chi, and Heap-yih Chong. 2022. "Interaction Aspects of Value Co-Creation Process toward Shared Vision in Megaprojects" Buildings 12, no. 11: 1956. https://doi.org/10.3390/buildings12111956
APA StyleXu, Y., Chi, M., & Chong, H.-y. (2022). Interaction Aspects of Value Co-Creation Process toward Shared Vision in Megaprojects. Buildings, 12(11), 1956. https://doi.org/10.3390/buildings12111956

