Abstract
Methods for the preparation of selected metal perrhenates and their mixtures are presented in this paper. These materials are suitable for reduction, and therefore for production of alloy powders containing rhenium and other superalloy components, i.e., Cr, Ni and Co. Prepared compounds may be also used as substrates for electrowinning of binary and ternary rhenium alloys. All developed methods are based on an ion exchange technique. This technique allows management of waste solutions, limitation of valuable metals losses, and, importantly, production of high-purity components.
1. Introduction
Metals are basic materials for all technique branches. Currently, one of its most interesting application areas are superalloys [1,2,3]. These are alloys of various metals, usually iron-, nickel- and cobalt-based [3,4,5]. Superalloys possess unique physical and chemical properties, e.g., nickel-based superalloys are resistant to high temperature, dynamic loads and aggressive, corrosive environments. Therefore, they are mainly applied in aviation (engine turbines), rocket and space industries [3,6,7]. It is estimated that ca. 50% of nickel-based superalloys are used for construction of jet engine components. Further improvement of these materials should increase their operating temperature and reduce heat losses as well as improving their durability and reliability. Such improvement may be achieved by optimizing their chemical composition, which would enhance alloy’s resistance to creep as well as mechanical and thermal fatigue [3]. The first monocrystalline nickel-based superalloys were prepared in the 1960s. However, their first industrial-scale production was launched in 1975 [1,2,3,4,5,6,7]. First-generation superalloys are highly thermal-fatigue- and creep-resistant materials. They are composed of nickel base and other elements, like chromium, cobalt, aluminum, titanium, molybdenum and tungsten. Second-generation superalloys also contain rhenium, which is added to improve material strength under elevated temperature. A small percentage of rhenium already significantly improves almost all technically-important properties of superalloys [6,7,8]. This is due to so called “rhenium effect”, which is associated with the reduction of grain recrystallisation and inhibition of mean grain size increase. These unfavorable phenomena may increase alloy brittleness, especially during its ageing at high temperatures. Rhenium has a high tendency to form clusters, which inhibit the migration of other atoms and do not disturb alloy uniformity. In the next generations (3rd and 4th) of nickel-based superalloys, the rhenium content is reduced. However, this is due to economic reasons—a high rhenium price. Despite this fact nickel-based superalloys, containing 1%–6% rhenium, are still produced on industrial scale and widely applied. It is estimated that 70% of the whole world rhenium production is used for superalloys and 20% is applied in catalysis, while the remaining 10% is consumed by the energy and pharmaceutical industries [1,8].
Results of investigation on production technology of selected rhenium compounds are presented in this paper. These compounds (Ni, Co and Cr perrhenates and their mixtures) may be used for preparation of alloy powders and/or electrochemically produced alloys—precursors in manufacturing of nickel-based superalloys. Alloy powders obtained after reduction of perrhenates are intermediates for superalloy production. Electrochemically-obtained binary and ternary alloys, e.g., Re-Ni, Re-Co, Re-Ni-Mo, or Re-Co-Mo are intermediates for preparation of nickel-based alloys, used for construction of aircraft jet engines and energetic turbines. Therefore, strict requirements concerning compounds purity and process conditions need to be taken into account. Currently, rhenium is introduced to superalloys in the form of metallic pellets during the melting process. It requires maintaining a high temperature (which may cause losses of expensive metal released with fumes and dusts) and the application of high-purity rhenium. Introduction of rhenium to superalloys as alloy powder pellets, e.g., Re-Ni, Re-Co, Re-Cr (obtained during reduction of previously prepared compounds), or alloys, e.g., Re-Ni, Re-Co, may limit rhenium losses by reducing the temperature of melt bath [8,9].
2. Experimental Section
2.1. Materials
Perrhenic acid (IMN, Gliwice, Poland), containing 900.0 g/dm3 Re, <20 ppm NH4+, 10 ppm Cr, <10 ppm K, 10 ppm Ni, 8 ppm Co, <5 ppm Mo, <5 ppm Pb, 4 ppm Al, <3 ppm Ca, <3 ppm Cu, <3 ppm Fe, <3 ppm Mg, <3 ppm Zn, <2 ppm As, <2 ppm Bi was used as a rhenium source [10,11,12]. Nickel(II), cobalt(II), chromium(III) nitrates and/or sulphates (Alfa Aesar Chemat, Gdańsk, Poland) were used as sources of other metals. Mineral acids, like sulphuric or nitric acid (Avantor, Gliwice, Poland) were applied for ionite regeneration. Solution of 30% hydrogen peroxide and acetone (Sigma Aldrich, Poznań, Gliwice, Poland) were used for purification. Nickel(II) and cobalt(II) oxides, metallic nickel and cobalt (Merck, Warsaw, Poland) as well as prepared chromium(III) hydroxide (IMN, Gliwice, Poland) were applied for neutralization. Distilled water (<2 μS/cm) was used in the experiments.
2.2. General Methodology
Developed hydrometallurgical technologies for preparation of nickel(II), cobalt(II) and chromium(III) perrhenates as well as their mixtures were based on ion exchange. Metal ions (Ni2+, Co2+, Cr3+) were sorbed from aqueous solutions of their salts using strongly acidic cation-exchange resins. In the case of nickel, C160 ionite (Purolite, Gdańsk, Poland) and aqueous solution of nickel(II) nitrate was used, while for cobalt SGC 650 ionite (Purolite, Gdańsk, Poland) an aqueous solution of cobalt(II) sulphate was applied. Nitrate solutions and ionite PFC 100 × 10 (Purolite, Gdańsk, Poland) were employed for chromium sorption. In the next step, sorbed resins were washed with water. Then, metal ions were eluted using aqueous solutions of perrhenic acid. After elution ionites were washed with water and obtained solution, after neutralization, was evaporated to dryness. Neutralization was carried out using metallic nickel and/or cobalt, alternatively using their oxides. Chromium neutralization was performed with application of chromium(III) hydroxide or, for preparation of perrhenates mixture, metallic nickel. Methods of perrhenates purification and waste solution management were also developed. Management of these solutions was a key economic element of this technology. Reduction of metal losses, especially very expensive rhenium and other valuable metals like critical cobalt, should be a priority. Drying and storage methods for prepared salts and their mixtures were also developed.
It should be pointed out that all developed technologies are multistep and consist of the following common elements: solution preparation for sorption, sorption and ionite washing, elution with aqueous HReO4, ionite washing after elution, neutralization, evaporation, purification, drying and, importantly, proper storage.
Developed methods allowed to prepare anhydrous forms of chromium(III), nickel(II) and cobalt(II) perrhenates and their mixtures.
The following indicators: sorption efficiency, elution efficiency, degree of ionite saturation were calculated for the performed tests. Sorption efficiency was calculated as a ratio of sorbed metal mass to mass of the metal in the initial solution multiplied by 100%. Elution efficiency was calculated as a ratio of metal mass in the solution before neutralization to metal mass sorbed in an ionite, multiplied by 100%. Degree of ionite saturation was calculated as a sorbed metal mass to ionite mass ratio, multiplied by 100%.
2.3. Preparation of Anhydrous Chromium(III) Perrhenate and Its Mixtures
Preparation of anhydrous chromium(III) perrhenate was performed using clear aqueous nitric solutions, containing 2–3 g/dm3 Cr. Appropriate amounts of the solutions required to achieve over 2.5% degree of ionite saturation and 0.05 g/dm3 chromium in the solution after sorption were used. The solutions were passed through a bed of PFC100X10 ionite in hydrogen form. The bed was placed inside a column and its height to diameter ratio was over 7.5. Tests were carried out using 1 kg portions of PFC100X10 ionite. Six working cycles of the ionite were performed. Sorption was carried out proceeding down the column, at room temperature, while contact time between solution and ionite bed was at the level of 5 dm3/h. After the sorption ionite was washed with water, downward from the column, at a flow rate between 2.5–10 dm3/h. Solutions generated after sorption and washing were acidic nitric effluent directed for utilization. Washed column with chromium-sorbed bed was subjected to elution. It was carried out using aqueous perrhenic acid solutions containing over 400 g/dm3 rhenium. For each 1 g of sorbed chromium 30–40 g of rhenium were used, proceeding down the column, at a flow rate of 2.5 dm3/h.
Solution generated after elution was collected in two portions. First portion, in the amount of about one bed volume was mixed with second portion of solutions from washing after elution and recycled to eluent preparation step. The second one was directed to neutralization. The ionite bed after the elution was washed with water. The solution generated in this step was also collected in two portions—the first one was mixed with the second portion of solution generated during elution and then neutralized, while the second one was mixed with the first portion of solution from elution step and directed to eluent preparation step. Solutions for neutralization from cycles I-III were joined and subsequently directed to neutralization step with freshly precipitated chromium(III) hydroxide and washed from ammonium ions to the level <0.1%. Whereas, solution generated in cycles IV-VI were combined and subsequently directed to neutralization with nickel(II) oxide. Both neutralizing agents were applied in stoichiometric amounts with respect to rhenium, which was present in excess. Irrespectively of the applied agent, neutralization was carried out below 80 °C, until solution pH reached ca. 6. Solution after neutralization was hot filtered from solid impurities. Concentration of solution after neutralization was also performed at temperature <80 °C, with vigorous mixing until dryness. Obtained solids were purified in two steps—firstly with water of ≤10 °C, using 10 cm3 of H2O per each 1 g of the solid and, secondly, with anhydrous acetone at ≤10 °C using 2 cm3 of acetone per each 1 g of the solid. The solids remaining after purification were dried at 160 °C, until constant mass and, then, stored in a glass vessel under argon [13]. The scheme of the applied Cr(ReO4)3 preparation method is presented in Figure 1.
Figure 1.
Scheme of Cr(ReO4)3 preparation.
2.4. Preparation of Anhydrous Cobalt(II) Perrhenate and Its Mixtures
Preparation of anhydrous cobalt(II) perrhenate was performed using clear aqueous sulphate solutions, containing 5 g/dm3 Co. Appropriate amounts of the solutions required to achieve over 5% degree of ionite saturation and 0.1 g/dm3 chromium in the solution after sorption were used. The solutions were passed through a bed of SGC650 ionite in hydrogen form. The bed was placed inside a column which parameters were described in Section 2.3. Tests were carried out according to the methodology similar to chromium(III). The main difference was that sulphate solution generated after sorption was an acidic effluent for utilization, while solution from washing after sorption was recycled to sorption solution preparation step. Aqueous HReO4 solution, containing over 500 g/dm3 rhenium, was used for elution. For each 1 g of sorbed cobalt 10–20 g of rhenium were used. Solution generated after elution was also collected in two portions. First portion (up to one bed volume) was directed for management using known methods, while the second one was neutralized. The solution generated during washing after elution was collected in two portions—the first one was combined with the second portion of solution from elution and neutralized, while the second one was mixed with washings from washing after sorption and directed to step of sorption solution preparation.
Solutions for neutralization from cycles I-II were joined and subsequently directed to neutralization step with metallic cobalt, solutions generated in cycles III-IV are combined and subsequently directed to neutralization with cobalt(II) oxide, whereas solutions generated during cycles V-VI were also combined and neutralized with nickel(II) oxide. Neutralization was carried out until solution pH was between 7–8. Solution after neutralization was hot filtered from solid impurities. Concentration of solution after neutralization was also performed at temperature <80 °C with vigorous mixing until dryness. Purification step was not applied. Obtained solid was dried at 130 °C [14]. The scheme of the applied Co(ReO4)2 preparation method is presented in Figure 2.
Figure 2.
Scheme of Co(ReO4)2 preparation.
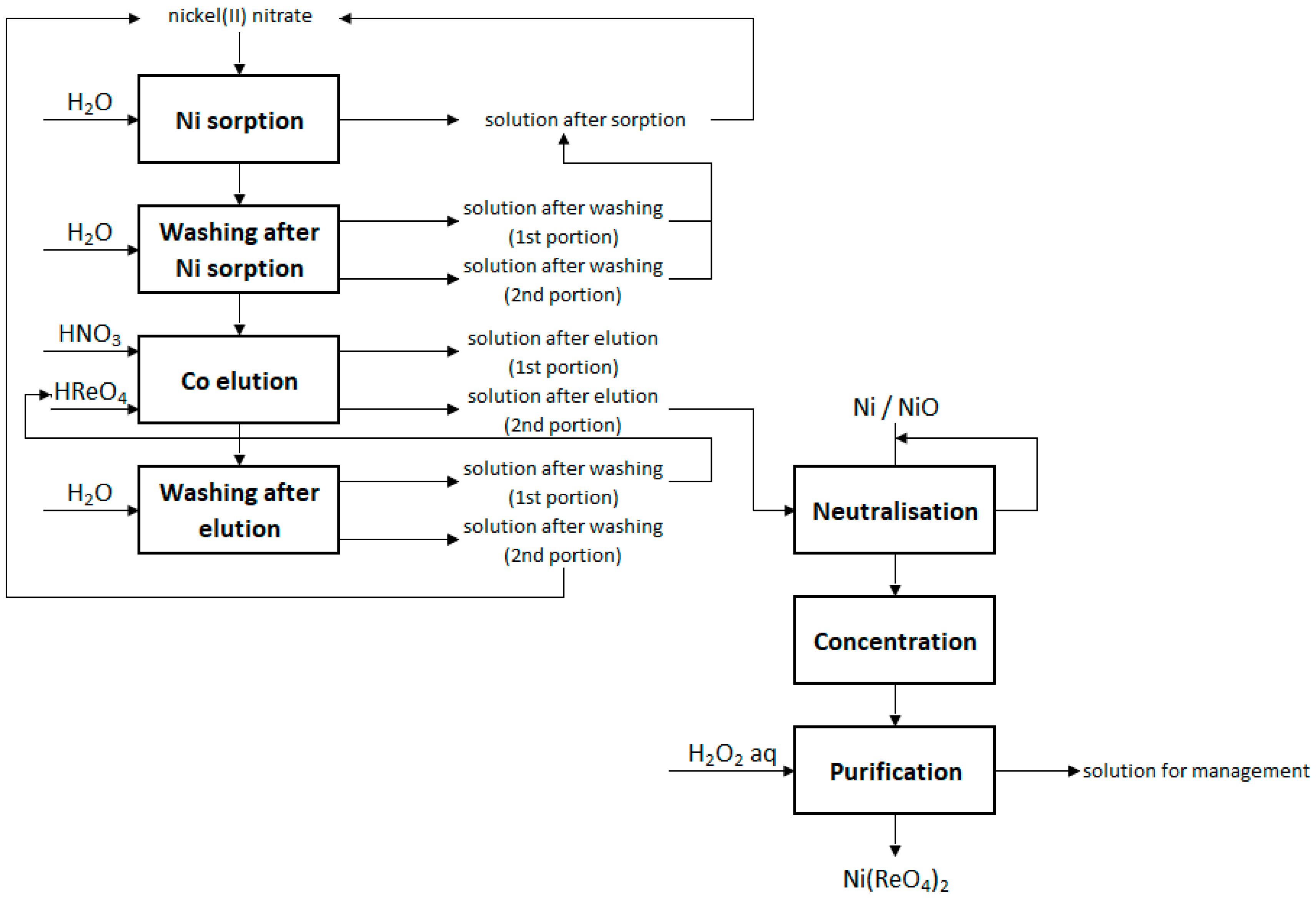
2.5. Preparation of Anhydrous Nickel(II) Perrhenate and Its Mixtures
Preparation of anhydrous nickel(II) perrhenate, the basics of which were described in the previous publications [15,16,17], was performed using clear aqueous nitrate solutions, containing 5 g/dm3 Ni. Appropriate amounts of the solutions required to achieve over 6% degree of ionite saturation and 0.1 g/dm3 chromium in the solution after sorption were used. The solutions were passed through a bed of C160 ionite in hydrogen form. The bed was placed inside a column which parameters were described in Section 2.3. Tests were carried out according to the similar methodology as for abovementioned perrhenates. Solution after sorption was recycled to the step of sorption solution preparation. After sorption ionite was washed with water in two steps, proceeding down the column, at a flow rate between 2.5–5.0 dm3/h. Combined solutions were recycled to step of sorption solution preparation. Washed column with nickel-sorbed bed was subjected to elution. It was carried out using aqueous solutions of perrhenic acid or solution obtained combining perrhenic acid with the first portion of the washings after elution. Total rhenium concentration in these solutions was over 500 g/dm3 rhenium. Concentrated nitric acid in an amount of 20 cm3 per each 1 dm3 of eluent was added. For each 1 g of sorbed nickel, 20 g of rhenium were used. Solution generated after elution was also collected in two portions. The first one (up to 0.5 bed volume) was directed for management using known methods, while the second proper portion (up to 2 bed volumes) was neutralized. Eluted ionite bed was washed with water, whereas solution from washing after elution was collected in two portions—the first one was recycled to eluent preparation, while the second portion was directed to preparation of sorption solution. Solution for neutralization generated in cycles I-II were combined and subsequently neutralized with metallic nickel, solutions from cycles III-IV were joined and neutralized with nickel(II) oxide, whereas solutions from cycles V-VI were also combined and neutralized with metallic cobalt. All neutralizing agents were used in stoichiometric amounts with respect to rhenium, which was present in excess. Irrespective of the applied agent, neutralization was carried out below 80 °C, until solution pH reached 7–8. Solution after neutralization was hot filtered from solid impurities. Concentration of solution after neutralization was also performed at temperature <80 °C with vigorous mixing until dryness. Then, it was purified with 30% aqueous hydrogen peroxide solution using 2 cm3 of the solution per each 1 g of the solid. Solids remaining after purification were dried at 160 °C, until constant mass and, then, stored in a glass vessel under argon [18]. The scheme of the applied Ni(ReO4)3 preparation method is presented in Figure 3.
Figure 3.
Scheme of Ni(ReO4)2 preparation.
2.6. Analytical Methods
All the necessary analysis was performed by IMN Department of Analytical Chemistry. Content of rhenium, chromium, nickel and cobaltium in products was analyzed using a weight method with tetraphenylarsonium chloride (TPAC) as a precipitating agent, and flame atomic emission spectroscopy (FAES, spectrophotometer AAS novAA400, Analytik, Jena, Germany), respectively. Solutions were analyzed by flame atomic absorption spectroscopy (FAAS, SOLAAR S4, ThermoWaltham, MA, USA) equipped with flame module and deuterium background correction, to establish Re, Co, Ni and Cr content. Analysis of contaminations was performed using various techniques: inductively coupled plasma mass spectrometry (ICP-MS, ICP MS NexION, PerkinElmer, Waltham, MA, USA), inductively coupled plasma—optical emission spectrometer (ICP-OES, ULTIMA 2, Horiba Jobin-Ivon, Kyoto, Japan), graphite furnace atomic absorption spectroscopy (GFAAS, Z-2000, Hitachi, Tokyo, Japan) with graphite cells.
3. Results and Discussion
3.1. Preparation of Anhydrous Chromium(III) Perrhenate and Its Mixtures
Six cycles of chromium(III) perrhenate preparation under dynamic conditions were performed. Balance sheets of conducted trials are shown in Table 1, Table 2, Table 3, Table 4, Table 5 and Table 6. Changes of sorption and elution efficiency in subsequent cycles of ionite work are presented in Figure 4.
Table 1.
Chromium(III) sorption and elution balance—1st cycle.
Table 2.
Chromium(III) sorption and elution balance—2nd cycle.
Table 3.
Chromium(III) sorption and elution balance—3rd cycle.
Table 4.
Chromium(III) sorption and elution balance—4th cycle.
Table 5.
Chromium(III) sorption and elution balance—5th cycle.
Table 6.
Chromium(III) sorption and elution balance—6th cycle.
Figure 4.
Sorption and elution efficiency of chromium(III) ions in six subsequent cycles of ionite PFC100 × 10 work.
Sorption and elution efficiencies of Cr(III) ions in six subsequent working cycles of PFC100 × 10 ionite were stable and very high. Sorption efficiency was 99.69–99.87%, while elution efficiency was 98.31–99.84%. High stability of sorption and elution efficiencies was also observed when the initial amount of chromium for sorption was increased in cycles IV-VI. Degree of ionite saturation with chromium ions in cycles I-III was ca. 3%, whereas in cycles IV-VI it was over 4%. Concentration of chromium in the solution generated during 2nd part of elution, directed to neutralization, was high enough to isolate a final product, i.e., chromium(III) perrhenate. In the first three cycles it was 8.71–11.10 g/dm3, while in the next three—14.40–14.60 g/dm3. The proper course of the sorption and elution processes and low metal (Re and Cr) losses (<1%) were the result of adequate recycling of generated solutions. The important part of the proposed technology is minimizing amount of generated waste solutions, containing valuable metals.
Obtained solution were combined, neutralized and appropriate compounds (chromium(III) perrhenate and its mixture with nickel) were separated. Composition of the prepared substances after purification and drying is shown in Table 7.
Table 7.
Composition of chromium(III) perrhenate and its mixture with nickel.
The proposed procedure allowed to obtain high purity substances fulfilling the requirements for their application in alloy powder production or as components of baths for alloy electrowinning.
3.2. Preparation of Anhydrous Cobalt(II) Perrhenate and Its Mixtures
Six cycles of cobalt(II) perrhenate preparation, under dynamic conditions using sulphate solutions were performed. Balance sheets of conducted trials are shown in Table 8, Table 9, Table 10, Table 11, Table 12 and Table 13. Changes of sorption and elution efficiency in subsequent cycles of ionite work are presented in Figure 5.
Table 8.
Balance for cobalt(II) sorption and elution—1st cycle.
Table 9.
Balance for cobalt(II) sorption and elution—2nd cycle.
Table 10.
Balance for cobalt(II) sorption and elution—3rd cycle.
Table 11.
Balance for cobalt(II) sorption and elution—4th cycle.
Table 12.
Balance for cobalt(II) sorption and elution—5th cycle.
Table 13.
Balance for cobalt(II) sorption and elution—6th cycle.
Figure 5.
Sorption and elution efficiency of cobalt(II) ions in six subsequent cycles of ionite SGC650 work.
Sorption and elution efficiencies of cobalt(II) ions in six subsequent working cycles of SGC650 ionite were stable and very high. Sorption efficiency was 99.57–99.95%, while elution efficiency was 97.79–99.89%. Degree of ionite saturation with chromium ions was ca. 6%. Concentration of chromium in the solution generated during 2nd part of elution, directed to neutralization, was high and between 24.2–26.4 g/dm3. The proper course of the sorption and elution processes and low metal (Re and Co) losses (<1%) were the result of adequate recycling of generated solutions. The important part of the proposed technology is a minimized amount of generated waste solutions, containing valuable rhenium and cobalt.
Obtained solutions were combined, neutralized and appropriate compounds (cobalt(II) perrhenate and its mixture with nickel) were separated. Compositions of the prepared substances after drying are shown in Table 14.
Table 14.
Composition of cobalt(II) perrhenate and its mixture with nickel.
As previously shown in this case, the proposed procedure also allowed us to obtain high purity substances that fulfilled the requirements. It should be pointed out that metallic cobalt is a more active neutralizing agent than cobalt(II) oxide. Moreover, the product of neutralization with metallic nickel is a purer substance than the product obtained using cobalt(II) oxide.
3.3. Preparation of Anhydrous Nickel(II) Perrhenate and Its Mixtures
Six cycles of nickel(II) perrhenate preparation, under dynamic conditions using nitrate solutions were performed. Balance sheets of conducted trials are shown in Table 15, Table 16, Table 17, Table 18, Table 19 and Table 20. Change of sorption and elution efficiencies in subsequent cycles of ionite work are presented in Figure 6.
Table 15.
Balance for nickel(II) sorption and elution—1st cycle.
Table 16.
Balance for nickel(II) sorption and elution—2nd cycle.
Table 17.
Balance for nickel(II) sorption and elution—3rd cycle.
Table 18.
Balance for nickel(II) sorption and elution—4th cycle.
Table 19.
Balance for nickel(II) sorption and elution—5th cycle.
Table 20.
Balance for nickel(II) sorption and elution—6th cycle.
Figure 6.
Sorption and elution efficiency of nickel (II) ions in six subsequent cycles of ionite C160 work.
As in the case of cobalt and chromium, sorption and elution efficiencies of nickel(II) ions in six subsequent working cycles of C160 ionite were stable and very high. Sorption efficiency was 99.67–99.93%, while elution efficiency was 97.48–99.99%. The degree of ionite saturation with chromium ions was high and equal to ca. 7%. Concentration of chromium in a solution generated during 2nd part of elution, directed to neutralization, was high and between 24–32 g/dm3.
During investigation of ion-exchange processes, it is important to perform several sorption-elution cycles to determine resin stability. Working parameters of ionite may be also established based on multiple repetitions of the cycles. The results of the first cycle are always subjected to significant errors. The reason for this is that new resin does not achieve equilibrium state during this cycle. For all presented rhenium compounds, including nickel perrhenate, it is assumed that the degree of ionite saturation with metals should be >1%, whereas elution efficiency should be >90%. Therefore, determined efficiencies at the level 96–99% are considered to be very high.
Obtained solutions were combined, neutralized and appropriate compounds (nickel(II) perrhenate and its mixture with cobalt) were separated. Compositions of the prepared substances after drying are shown in Table 21.
Table 21.
Composition of nickel(II) perrhenate and its mixture with cobalt.
In this case the proposed procedure is also allowed to obtain high purity substances fulfilling the requirements for their application in alloy powder production or for electrowinning of Re-Ni alloy.
4. Conclusions
An effective and highly efficient production method of high purity perrhenates of nickel(II), cobalt(II) and chromium(III) as well as their mixtures using ion exchange technique was applied. All developed technologies are characterized by management of waste solutions and low metal loss not exceeding 1%. Obtained products containing rhenium, cobalt, nickel and chromium, are components suitable for preparation of alloy powder precursors or baths for electrowinning of binary or ternary alloys.
Author Contributions
Conceptualization, K.L.-S.; Methodology, K.L.-S.; Investigation, K.L.-S., G.B., D.K.; Resources, K.L.-S.; Writing-Original Draft Preparation, K.L.-S.; Writing-Review & Editing, K-L.S., M.C., M.D. Visualization, K.L.-S.; Supervision, K.L.-S. Funding Acquisition, K.L.-S.
Funding
This work was supported by The Polish State Committee for Scientific Research, Project No. PBS1/B5/19/2012, The National Centre for Research and Development - Project No. POIR.01.02.00-00-0075/17-00 and by own funds. Project was carried out within Action 1.2: Sektorowe programy B+R” Smart Growth Operational Programme 2014-2020 co-financing by European Regional Development Fund, in sectorial strategy Innowacyjny Recykling.
Acknowledgments
We would like to thank IMN Department of Analytical Chemistry for analysis of the samples.
Conflicts of Interest
The authors declare no conflict of interest. The funders had no role in the design of the study; in the collection, analyses, or interpretation of data; in the writing of the manuscript, and in the decision to publish the results.
References
- Leddicotte, G.W. The Radiochemistry of Rhenium; Subcomitee on Radiochemistry National Academy of Sciences—Natinal Research Council: Washington, DC, USA, 1961. [Google Scholar]
- Colton, R. The Chemistry of Rhenium and Technetium; Interscience Publishers: London, UK, 1965; pp. 5–25. [Google Scholar]
- Roskil. Rhenium: Market Outlook to 2020; Roskill Information Services: London, UK, 2010; p. 51. [Google Scholar]
- Benke, G.; Anyszkiewicz, K.; Hac, D.; Litwinionek, K.; Leszczyńska-Sejda, K. Rozwój technologii odzysku renu z półproduktów przemysłu miedziowego. Przem. Chem. 2006, 85, 793–797. [Google Scholar]
- German, R.M.; Bose, A.; Jerman, G. Rhenium alloying of tungsten heavy alloys. Int. J. Powder Metall. 1989, 21, 9–12. [Google Scholar]
- Savickij, E.M.; Burhanov, G.S. Redkie metally i splavy: Fiziko-himicheskij analiz i metallovedenie; Nauka: Moscow, Russia, 1980; pp. 1–20. [Google Scholar]
- Hurd, L.C. The Determination of Rhenium. Ind. Eng. Chem. Anal. Ed. 1936, 8, 112–114. [Google Scholar] [CrossRef]
- Leszczyńska-Sejda, K.; Majewski, T.; Benke, G.; Piętaszewski, J.; Anyszkiewicz, K.; Michałowski, J.; Chmielarz, A. Production of high-purity ammonium perhenate for W-Re-Ni-Fe heavy alloys. J. Alloys Compd. 2012. [Google Scholar] [CrossRef]
- Majewski, T.; Leszczyńska-Sejda, K. Investigation of Application Possibilities of Re-Ni Alloy Powder to Tungsten Heavy Alloys Production. Solid State Phenom. 2016, 251, 14–19. [Google Scholar] [CrossRef]
- Leszczyńska-Sejda, K.; Benke, G.; Chmielarz, A.; Krompiec, S.; Michalik, S.; Krompiec, M. Synthesis of perrhenic acid using ion exchange method. Hydrometallurgy 2007, 89, 289–296. [Google Scholar] [CrossRef]
- Leszczyńska-Sejda, K.; Benke, G.; Anyszkiewicz, K. Zastosowanie jonitów do sorpcji jonów amonowych z wodnych roztworów renianu(VII) amonu. Przem. Chem. 2008, 87, 289–295. (In Polish) [Google Scholar]
- Leszczyńska-Sejda, K.; Benke, G.; Anyszkiewicz, K. Opracowanie metod otrzymywania kwasu nadrenowego z nadrenianu amonu. Przem. Chem. 2006, 85, 847. (In Polish) [Google Scholar]
- Leszczyńska-Sejda, K.; Benke, G.; Malarz, J.; Ciszewski, M.; Drzazga, M.; Malarz, J.; Machelska, G.; Witman, K.; Krompiec, S.; Zych, D.; et al. Sposób Wytwarzania Bezwodnego Renianu(VII) Chromu(III). Polish Patent PL228983, 16 December 2016. (In Polish). [Google Scholar]
- Satora, W.; Kozub, K.; Gambal, P.; Leszczyńska-Sejda, K.; Benke, G.; Anyszkiewicz, K.; Chmielarz, A.; Machelska, G.; Witman, K.; Kurylak, W.; et al. Sposób Produkcji Bezwodnego Renianu(VII) Kobaltu(II). Polish Patent PL223067, 18 April 2013. (In Polish). [Google Scholar]
- Leszczyńska-Sejda, K.; Benke, G.; Chmielarz, A.; Anyszkiewicz, K.; Satora, W.; Kozub, K. Hydrometallurgical Methods for Production of Ni(ReO4)2 and Co(ReO4)2. In Proceedings of the European Metallurgical Conference EMC 2013, Weimar, Germany, 23–26 June 2016; Eicke, S., Hahn, M., Eds.; GDMB: Clausthal-Zellerfeld, Germany, 2013; pp. 885–898. [Google Scholar]
- Leszczyńska-Sejda, K.; Benke, G.; Chmielarz, A. Hydrometallurgical methods for production of nickel(II) and cobalt(II) perrhenates. World Metal. Erzmetal. 2013, 66, 5–11. [Google Scholar]
- Leszczyńska-Sejda, K.; Benke, G.; Kopyto, D.; Majewski, T.; Drzazga, M. Production of High-Purity Anhydrous Nickel(II) Perrhenate for Tungsten-Based Sintered Heavy Alloy. Materials 2017, 10, 448. [Google Scholar] [CrossRef] [PubMed]
- Satora, W.; Kozub, K.; Gambal, P.; Leszczyńska-Sejda, K.; Benke, G.; Anyszkiewicz, K.; Chmielarz, A.; Machelska, G.; Witman, K.; Kurylak, W.; et al. Sposób Produkcji Bezwodnego Renianu(VII) Niklu(II). Polish Patent PL223066, 18 April 2013. (In Polish). [Google Scholar]
© 2019 by the authors. Licensee MDPI, Basel, Switzerland. This article is an open access article distributed under the terms and conditions of the Creative Commons Attribution (CC BY) license (http://creativecommons.org/licenses/by/4.0/).





