Searching for Unknown Material Properties for AM Simulations
Abstract
1. Introduction
2. Materials and Methods
2.1. Simulation Description
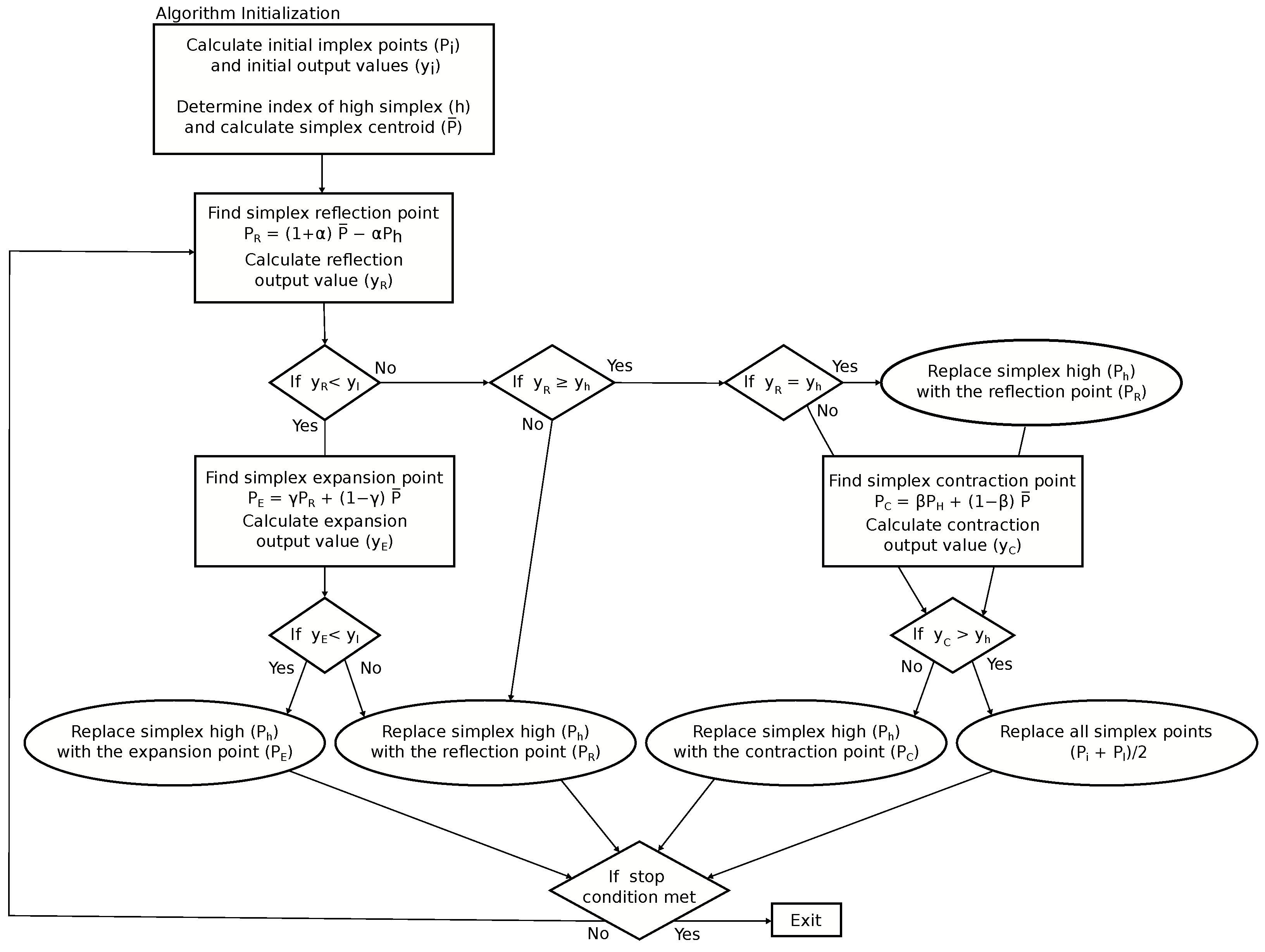
2.2. Search Algorithm Description
2.3. Selection of Properties
2.4. Parameter Search and Simulation Setup
2.5. Simulation Analysis
3. Results
3.1. Search Algorithm Results
3.2. Search Results Validation
4. Discussion
5. Conclusions
Author Contributions
Funding
Data Availability Statement
Conflicts of Interest
References
- Neittaanmäki, P.; Rantalainen, M.L. (Eds.) Impact of Scientific Computing on Science and Society; Computational Methods in Applied Sciences; Springer International Publishing: Cham, Switzerland, 2023; Volume 58. [Google Scholar] [CrossRef]
- Qian, H.; Wang, W. Sub-Rapid Solidification Study of Silicon Steel by Using Dip Test Technique. In TMS 2020 149th Annual Meeting & Exhibition Supplemental Proceedings; The Minerals, Metals & Materials Series; Springer International Publishing: Cham, Switzerland, 2020; pp. 39–46. [Google Scholar] [CrossRef]
- Wei, H.; Mukherjee, T.; Zhang, W.; Zuback, J.; Knapp, G.; De, A.; DebRoy, T. Mechanistic Models for Additive Manufacturing of Metallic Components. Prog. Mater. Sci. 2020, 116, 100703. [Google Scholar] [CrossRef]
- Ansari, P.; Salamci, M.U. On the Selective Laser Melting Based Additive Manufacturing of AlSi10Mg: The Process Parameter Investigation through Multiphysics Simulation and Experimental Validation. J. Alloys Compd. 2021, 890, 161873. [Google Scholar] [CrossRef]
- Ning, J.; Praniewicz, M.; Wang, W.; Dobbs, J.R.; Liang, S.Y. Analytical Modeling of Part Distortion in Metal Additive Manufacturing. Int. J. Adv. Manuf. Technol. 2020, 107, 49–57. [Google Scholar] [CrossRef]
- Promoppatum, P.; Uthaisangsuk, V. Part Scale Estimation of Residual Stress Development in Laser Powder Bed Fusion Additive Manufacturing of Inconel 718. Finite Elem. Anal. Des. 2021, 189, 103528. [Google Scholar] [CrossRef]
- Ning, J.; Sievers, D.E.; Garmestani, H.; Liang, S.Y. Analytical Modeling of Part Porosity in Metal Additive Manufacturing. Int. J. Mech. Sci. 2020, 172, 105428. [Google Scholar] [CrossRef]
- Wang, W.; Ning, J.; Liang, S.Y. Prediction of Lack-of-Fusion Porosity in Laser Powder-Bed Fusion Considering Boundary Conditions and Sensitivity to Laser Power Absorption. Int. J. Adv. Manuf. Technol. 2020, 112, 61–70. [Google Scholar] [CrossRef]
- Lin, P.Y.; Shen, F.C.; Wu, K.T.; Hwang, S.J.; Lee, H.H. Process Optimization for Directed Energy Deposition of SS316L Components. Int. J. Adv. Manuf. Technol. 2020, 111, 1387–1400. [Google Scholar] [CrossRef]
- Wang, D.; Chen, X. Closed-Loop High-Fidelity Simulation Integrating Finite Element Modeling with Feedback Controls in Additive Manufacturing. J. Dyn. Syst. Meas. Control 2020, 143, 021006. [Google Scholar] [CrossRef]
- Roy, M.; Wodo, O. Data-Driven Modeling of Thermal History in Additive Manufacturing. Addit. Manuf. 2020, 32, 101017. [Google Scholar] [CrossRef]
- Moges, T.; Yang, Z.; Jones, K.; Feng, S.; Witherell, P.; Lu, Y. Hybrid Modeling Approach for Melt Pool Prediction in Laser Powder Bed Fusion Additive Manufacturing. J. Comput. Inf. Sci. Eng. 2021, 21, 050902. [Google Scholar] [CrossRef]
- Daryabeigi, K. Thermal Properties for Accurate Thermal Modeling. 2011. Available online: https://tfaws.nasa.gov/TFAWS11/Proceedings/Thermal%20Properties%20Testing%20Course.pdf (accessed on 31 March 2020).
- Zhu, Q.; Liu, Z.; Yan, J. Machine Learning for Metal Additive Manufacturing: Predicting Temperature and Melt Pool Fluid Dynamics Using Physics-Informed Neural Networks. arXiv 2020, arXiv:2008.13547. [Google Scholar] [CrossRef]
- Zobeiry, N.; Humfeld, K.D. A Physics-Informed Machine Learning Approach for Solving Heat Transfer Equation in Advanced Manufacturing and Engineering Applications. Eng. Appl. Artif. Intell. 2021, 101, 104232. [Google Scholar] [CrossRef]
- Meng, L.; McWilliams, B.; Jarosinski, W.; Park, H.Y.; Jung, Y.G.; Lee, J.; Zhang, J. Machine Learning in Additive Manufacturing: A Review. JOM 2020, 72, 2363–2377. [Google Scholar] [CrossRef]
- Wang, C.; Tan, X.; Tor, S.; Lim, C. Machine Learning in Additive Manufacturing: State-of-the-art and Perspectives. Addit. Manuf. 2020, 36, 101538. [Google Scholar] [CrossRef]
- Welsch, G.; Boyer, R.; Collings, E. Materials Properties Handbook: Titanium Alloys; ASM International: Materials Park, OH, USA, 1993. [Google Scholar]
- Boivineau, M.; Cagran, C.; Doytier, D.; Eyraud, V.; Nadal, M.H.; Wilthan, B.; Pottlacher, G. Thermophysical Properties of Solid and Liquid Ti-6Al-4V (TA6V) Alloy. Int. J. Thermophys. 2006, 27, 507–529. [Google Scholar] [CrossRef]
- Fan, Z.; Liou, F. Numerical Modeling of the Additive Manufacturing (AM) Processes of Titanium Alloy. In Titanium Alloys—Towards Achieving Enhanced Properties for Diversified Applications; Amin, A.N., Ed.; InTech: London, UK, 2012. [Google Scholar] [CrossRef]
- Lundberg, S. Material Aspects of Fire Design. 1994. Available online: https://aluminium-guide.com/en/en/talat-lectures/ (accessed on 23 March 2020).
- Leitner, M.; Leitner, T.; Schmon, A.; Aziz, K.; Pottlacher, G. Thermophysical Properties of Liquid Aluminum. Metall. Mater. Trans. A 2017, 48, 3036–3045. [Google Scholar] [CrossRef]
- JMatPro. Available online: https://www.sentesoftware.co.uk/jmatpro (accessed on 14 September 2022).
- Liu, S.; Long, M.; Zhang, S.; Zhao, Y.; Zhao, J.; Feng, Y.; Chen, D.; Ma, M. Study on the Prediction of Tensile Strength and Phase Transition for Ultra-High Strength Hot Stamping Steel. J. Mater. Res. Technol. 2020, 9, 14244–14253. [Google Scholar] [CrossRef]
- Chen, Z.; Yu, Y.; Hou, J.; Zhu, P.; Zhang, J. Microstructure and Properties of Iron-Based Surfacing Layer Based on JmatPro Software Simulation Calculation. Vibroeng. Procedia 2023, 50, 180–186. [Google Scholar] [CrossRef]
- Geng, X.; Cheng, Z.; Wang, S.; Peng, C.; Ullah, A.; Wang, H.; Wu, G. A Data-Driven Machine Learning Approach to Predict the Hardenability Curve of Boron Steels and Assist Alloy Design. J. Mater. Sci. 2022, 57, 10755–10768. [Google Scholar] [CrossRef]
- Qi, Y. A High Strength Al–Li Alloy Produced by Laser Powder Bed Fusion_ Densification, Microstructure, and Mechanical Properties. Addit. Manuf. 2020, 35, 101346. [Google Scholar] [CrossRef]
- Weiss, D. Improved High-Temperature Aluminum Alloys Containing Cerium. J. Mater. Eng. Perform. 2019, 28, 1903–1908. [Google Scholar] [CrossRef]
- Weiss, D. Developments in Aluminum-Scandium-Ceramic and Aluminum-Scandium-Cerium Alloys. In Light Metals 2019; Chesonis, C., Ed.; Springer International Publishing: Cham, Switzerland, 2019; pp. 1439–1443. [Google Scholar] [CrossRef]
- Singh, A. Additive Manufacturing of Al 4047 and Al 7050 Alloys Using Direct Laser Metal Deposition Process. Ph.D. Thesis, Wayne State University, Detroit, MI, USA, 2017. [Google Scholar]
- Han, J.C. Analytical Heat Transfer; CRC Press: Boca Raton, FL, USA, 2012. [Google Scholar]
- Mills, K. Recommended Values of Thermophysical Properties for Selected Commercial Alloys. In Recommended Values of Thermophysical Properties for Selected Commercial Alloys; Woodhead Publishing Series in Metals and Surface Engineering; Woodhead Publishing: Cambridge, UK, 2002; pp. 211–217. [Google Scholar]
- Kurzynowski, T.; Stopyra, W.; Gruber, K.; Ziółkowski, G.; Kuźnicka, B.; Chlebus, E. Effect of Scanning and Support Strategies on Relative Density of SLM-ed H13 Steel in Relation to Specimen Size. Materials 2019, 12, 239. [Google Scholar] [CrossRef] [PubMed]
- Nelder, J.A.; Mead, R. A Simplex Method for Function Minimization. Comput. J. 1965, 7, 308–313. [Google Scholar] [CrossRef]
- Wang, P.C.; Shoup, T.E. Parameter Sensitivity Study of the Nelder–Mead Simplex Method. Adv. Eng. Softw. 2011, 42, 529–533. [Google Scholar] [CrossRef]
- Davis, J.R. Aluminum and Aluminum Alloys Davis. In Alloying: Understanding the Basics; ASM International: Materials Park, OH, USA, 2001; pp. 351–416. [Google Scholar]
- Ulbirch. 6000 & 7000 Series Aluminum Alloy. 2014. Available online: https://www.ulbrich.com/alloys/6000-7000-series-aluminum-alloys/ (accessed on 11 June 2020).
- ASM. Aluminum 6061-T6; 6061-T651. 2022. Available online: http://asm.matweb.com/search/SpecificMaterial.asp?bassnum=MA6061T6 (accessed on 5 November 2020).
- AmesWeb. Aluminum 6061 Material Properties. 2022. Available online: https://amesweb.info/Materials/Aluminum-6061-Properties.aspx (accessed on 5 November 2020).
- Schmitz, J.; Hallstedt, B.; Brillo, J.; Egry, I.; Schick, M. Density and Thermal Expansion of Liquid Al–Si Alloys. J. Mater. Sci. 2012, 47, 3706–3712. [Google Scholar] [CrossRef]
- Funck, K.; Nett, R.; Ostendorf, A. Tailored Beam Shaping for Laser Spot Joining of Highly Conductive Thin Foils. Phys. Procedia 2014, 56, 750–758. [Google Scholar] [CrossRef][Green Version]
- Boyden, S.B.; Zhang, Y. Temperature and Wavelength-Dependent Spectral Absorptivities of Metallic Materials in the Infrared. J. Thermophys. Heat Transf. 2006, 20, 9–15. [Google Scholar] [CrossRef]
- El-Hameed, A.M.A.; Abdel-Aziz, Y.A.; El-Tokhy, F.S. Anodic Coating Characteristics of Different Aluminum Alloys for Spacecraft Materials Applications. Mater. Sci. Appl. 2017, 8, 197–208. [Google Scholar] [CrossRef]
- Flood, A.; Liou, F. Sensitivity Analysis of Directed Energy Deposition Simulation Results to Aluminum Material Properties. 3D Print. Addit. Manuf. 2023. accepted. [Google Scholar]
- Multidimensional Optimization. Available online: https://www.extremeoptimization.com/documentation/mathematics/optimization/multidimensional-optimization (accessed on 16 October 2023).
- Guo, X.; Li, H.; Pan, Z.; Zhou, S. Microstructure and Mechanical Properties of Ultra-High Strength Al-Zn-Mg-Cu-Sc Aluminum Alloy Fabricated by Wire + Arc Additive Manufacturing. J. Manuf. Process. 2022, 79, 576–586. [Google Scholar] [CrossRef]
- Tan, J.H.K.; Sing, S.L.; Yeong, W.Y. Microstructure Modelling for Metallic Additive Manufacturing: A Review. Virtual Phys. Prototyp. 2019, 15, 87–105. [Google Scholar] [CrossRef]












| Parameter | Value |
|---|---|
| Resolution | 60 m |
| Laser diameter | 2.0 mm |
| Laser Profile | TEM00 |
| Laser power | 1000 W |
| Energy density (Equation (5)) | 13, 18, 24 |
| Scan Length | 45 mm |
| Substrate dimensions | 55 mm × 12.7 mm × 6.35 mm |
| Material Property | Value | Reference |
|---|---|---|
| Solidus temperature | 1603 °C | [18] |
| Liquidus temperature | 1650 °C | [32] |
| Solid density | 4420.0 | [32] |
| Fluid density | 3920.0 | [32] |
| Specific heat | 0.4–1.15 | [19] |
| Thermal conductivity | 5.0–43.0 | [19] |
| Absorptivity | 0.4 | [20] |
| Material Property | References |
|---|---|
| Solidus temperature | [21,36,37,38] |
| Liquidus temperature | [21,36,37,38] |
| Solid density | [38,39] |
| Fluid density | [22,38,40] |
| Specific heat | [21,22] |
| Thermal conductivity | [21,22] |
| Absorptivity | [41,42,43] |
| Laser absorption at 880 °C |
| Laser absorption at 922 °C |
| Thermal conductivity at 922 °C |
| Thermal conductivity at 1491 °C |
| Specific heat at 733 °C |
| Parameter | Value |
|---|---|
| 5.0 | |
| 10.0 | |
| 0.5 | |
| 0.5 |
| Property | Material Temp. | Value | Ref. |
|---|---|---|---|
| Laser absorption | 880 °C | 15.0% | [42] |
| Laser absorption | 922 °C | 30.0% | [42] |
| Thermal conductivity | 922 °C | 88.8 | [22] |
| Thermal conductivity | 1491 °C | 104.9 | [22] |
| Specific heat | 733 °C | 1108.0 | [22] |
| Laser diameter | 1.6 mm |
| Parameter | Value |
|---|---|
| Resolution (voxel size) | 100 m |
| Laser Power | 1750 W |
| Laser Scan Speed | 1143 mm/min |
| Laser Profile | Top Hat |
| Scan Length | 77 mm |
| Substrate dimensions | 82 mm × 8 mm × 8 mm |
| Property | Material Temp. | Value |
|---|---|---|
| Laser absorption | 880 °C | 16.8% |
| Laser absorption | 922 °C | 10.0% |
| Thermal conductivity | 922 °C | 32.2 |
| Thermal conductivity | 1491 °C | 152.3 |
| Specific heat | 733 °C | 2957.6 |
| Laser diameter | 0.864 mm |
| Exp. Id. | Scan Speed (mm/min) | Laser Power (W) |
|---|---|---|
| 1 | 762 | 1000 |
| 2 | 762 | 1500 |
| 3 | 762 | 1250 |
| 4 | 1143 | 1250 |
| 5 | 1143 | 1500 |
| 6 | 1524 | 1750 |
| 7 | 1524 | 1500 |
| 8 | 1524 | 2000 |
Disclaimer/Publisher’s Note: The statements, opinions and data contained in all publications are solely those of the individual author(s) and contributor(s) and not of MDPI and/or the editor(s). MDPI and/or the editor(s) disclaim responsibility for any injury to people or property resulting from any ideas, methods, instructions or products referred to in the content. |
© 2023 by the authors. Licensee MDPI, Basel, Switzerland. This article is an open access article distributed under the terms and conditions of the Creative Commons Attribution (CC BY) license (https://creativecommons.org/licenses/by/4.0/).
Share and Cite
Flood, A.; Boillat, R.; Isanaka, S.P.; Liou, F. Searching for Unknown Material Properties for AM Simulations. Metals 2023, 13, 1798. https://doi.org/10.3390/met13111798
Flood A, Boillat R, Isanaka SP, Liou F. Searching for Unknown Material Properties for AM Simulations. Metals. 2023; 13(11):1798. https://doi.org/10.3390/met13111798
Chicago/Turabian StyleFlood, Aaron, Rachel Boillat, Sriram Praneeth Isanaka, and Frank Liou. 2023. "Searching for Unknown Material Properties for AM Simulations" Metals 13, no. 11: 1798. https://doi.org/10.3390/met13111798
APA StyleFlood, A., Boillat, R., Isanaka, S. P., & Liou, F. (2023). Searching for Unknown Material Properties for AM Simulations. Metals, 13(11), 1798. https://doi.org/10.3390/met13111798

