Experiment and Numerical Study on the Dynamic Response of Foam Sandwich Panels under the Near-Field Blast Loading
Abstract
:1. Introduction
2. Experimental Setting
3. Experimental Results
3.1. Blast Process
3.2. Damage and Deformation of Sandwich Protective Structure
3.3. Explosion Shock Overload of Fuze
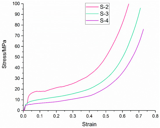
4. Test of Comprehensive Mechanical Properties of Foam-Aluminum Materials
5. Numerical Studies
5.1. Development of the Model
5.2. Constitutive Equations and Parameters
5.3. Numerical Calculation Results
6. Results and Discussion
6.1. Mechanical Property Test of the Other Type 3 Foam-Aluminum Material Specimens
6.2. Simulation Comparison of Protective Performance of Four Foam-Aluminum Core Materials
7. Conclusions
- (1)
- The simulation data of the position–deformation characteristics of the foam-aluminum core material were further compared to the test results, with a comprehensive error of 8.27%. The simulation data of the acceleration characteristics of the fuze were compared with the test results. The peak error is 8.54%, and the pulse width (taking the time interval of 10% of the peak value) error is 7.79%. The analysis results indicate that the model of the shaped-charge–blasting composite damage warhead is reasonable and accurate.
- (2)
- The test and simulated results indicate that the sandwich structure, consisting of foam-aluminum core material, can effectively attenuate the blast impact wave. The top steel panel can be successfully used to insulate the first-order explosive products and provide structural support for the sandwich structure; meanwhile, the foam-aluminum core material is used to rapidly absorb the blast wave and provide a larger deformation space for the entire structure. The bottom panel is made of PTFE, which can attenuate the blast wave again.
- (3)
- With the decrease of the density of foam-aluminum core material and the increase of the cell chamber diameter, the deformation of the foam-aluminum panel increases gradually.
- (4)
- As the density of the foam-aluminum core material gradually decreases and the cell chamber diameter gradually increases, the overload of the fuze decreases gradually. However, the pulse width barely changes and remains basically constant.
- (5)
- As the density of the foam-aluminum core material gradually decreases and the cell chamber diameter gradually increases, the maximum displacement deformation of the fuze cover decreases firstly and then increases. The moment when the maximum deformation occurs decreases firstly and then increases. When the density of the foam-aluminum core material is 0.98 g/cm3 and the diameter of the cell chamber is 6–7 mm, the deformation of the fuze cover is the smallest, which is considered as the best core material choice for a sandwich structure.
- (6)
- As the density of the foam-aluminum core material gradually decreases and the cell chamber diameter gradually increases, the start time and end time of the peak stress of the fuze cover gradually lag behind, and the peak stress hold-up time increases gradually.
Author Contributions
Funding
Data Availability Statement
Conflicts of Interest
References
- Lu, F.Y.; Li, X.Y.; Lin, Y.L. Structure and Principle of Warhead; Science Press: Beijing, China, 2009. [Google Scholar]
- Li, R.; Li, W.B.; Guo, X.D.; Liang, L.; Li, W.B.; Wang, X.M. Effect of the annular multi-point initiation control parameters on jet formation. Propellants Explos. Pyrotech. 2019, 44, 127–137. [Google Scholar] [CrossRef]
- Fedorov, S.V. On an experimental setup for the determination of the penetration capability of the tail sections of shaped-charge jets. Tech. Phys. 2021, 66, 724–733. [Google Scholar] [CrossRef]
- Wang, Y.; Yin, J.; Zhang, X.; Yi, J. Study on penetration mechanism of shaped-charge jet under dynamic conditions. Materials 2022, 15, 7329. [Google Scholar] [CrossRef]
- Chen, J.; Feng, D.; Sun, Q.; Peng, C.; Zhu, Y.; Yu, S. Numerical modeling of shaped charge jet penetration into ceramic–metal double-layered medium using smoothed particle hydrodynamics. Int. J. Impact. Eng. 2023, 175, 104526. [Google Scholar] [CrossRef]
- Xu, W.L.; Wang, C.; Chen, D.P. Formation of a bore-center annular shaped charge and its penetration into steel targets. Int. J. Impact. Eng. 2019, 127, 122–134. [Google Scholar] [CrossRef]
- Du, Y.; He, G.; Liu, Y.; Guo, Z.; Qiao, Z. Study on penetration performance of rear shaped charge warhead. Materials 2021, 14, 6526. [Google Scholar] [CrossRef]
- Wang, L.; Han, X.; Wang, L.; Ruan, G.; Xin, P.; Li, N.; Huang, Y.; Zheng, W. New explosive composite armor technology for light armored vehicles. Int. Symp. Adv. Lau. Tech. 2023, 2460, 012136. [Google Scholar] [CrossRef]
- Xu, W.L.; Wang, C.; Chen, D.P. The jet formation and penetration capability of hypervelocity shaped charges. Int. J. Impact Eng. 2019, 132, 103337. [Google Scholar] [CrossRef]
- Guo, H.G.; Zheng, Y.F.; Yu, Q.B.; Wang, H.F. Penetration behavior of reactive liner shaped charge jet impacting thick steel plates. Int. J. Impact Eng. 2019, 126, 76–84. [Google Scholar] [CrossRef]
- Dehestani, P.; Fathi, A.R.; Mohammadi, D.H. Numerical study of the stand-off distance and liner thickness effect on the penetration depth efficiency of shaped charge process. J. Mech. Eng. Sci. 2018, 233, 977–986. [Google Scholar] [CrossRef]
- Wang, H.F.; Guo, H.G.; Ge, B.Q.; Yu, Q.B.; Zheng, Y.F. Application of PTFE/Al reactive materials for double-layered liner shaped charge. Materials 2019, 12, 2768. [Google Scholar] [CrossRef] [PubMed]
- Sun, J.; Ma, Z.; Zhang, Z.; Weng, F.; Chen, R. The delamination of carbon fiber reinforced composites during cutting by flexible linear shaped charge. J. Mech. Sci. Tech. 2020, 34, 1515–1522. [Google Scholar] [CrossRef]
- Minel, S. Numerical simulations of the formation behavior of explosively formed projectiles. Defen. Sec. Stu. Origin Res. 2022, 3, 1–14. [Google Scholar]
- Ding, L.L.; Tang, W.H.; Ran, X.W. Simulation study on jet formability and damage characteristics of a low-density material liner. Materials 2018, 11, 72. [Google Scholar] [CrossRef] [PubMed]
- Weng, D.W. Research status and development trend of protection materials for tank armored vehicles. Met. Mater. 2019, 39, 43–64. [Google Scholar]
- Kou, P.F.; Cao, L.; Liang, Z.F. Research status and development trend of tandem shaped charge warhead technology. J. Ord. Equip. Eng. 2022, 43, 155–161. [Google Scholar]
- Lv, J.; Wang, W.L.; Li, Y.S. Optimization of materials on explosion-proof body for tandem warhead with front annular cutter. J. Proj. Rocket. Missiles Guid. 2014, 34, 105–109. [Google Scholar]
- Liu, H.J.; Wang, W.L.; Miao, R. Explosive interruption of tandem warhead with different multilayer structures. Chin. J. High Press Phy. 2019, 33, 148–160. [Google Scholar]
- Ke, M.; Fan, R.Y.; Wu, H.J. Adaptivity of travelling projectile of tandem warhead to caliber of precursor charge and initial attitude. Binggong Xuebao/Acta Armamentarii. 2021, 42, 22–32. [Google Scholar]
- Rimoli, J.J.; Talamini, B. Wet-sand impulse loading of metallic plates and corrugated core sandwich panels. Int. J. Impact Eng. 2011, 38, 837–848. [Google Scholar] [CrossRef]
- Tarlochan, F.; Ramesh, S.; Harpreet, S. Advanced composite sandwich structure design for energy absorption applications: Blast protection and crashworthiness. Compos. Part B 2012, 43, 2198–2208. [Google Scholar] [CrossRef]
- Wang, Z.; Jing, L. The structural response of clamped sandwich beams subjected to impact loading. Compos. Struct. 2011, 93, 1300–1308. [Google Scholar] [CrossRef]
- Xi, H.; Tang, L.; Luo, S.; Liu, Y.; Jiang, Z.; Liu, Z. A numerical study of temperature effect on the penetration of aluminum foam sandwich panels under impact. Compos. Part B Eng. 2017, 130, 217–229. [Google Scholar] [CrossRef]
- Zhu, L.; Guo, K.; Li, Y.; Yu, T.; Zhou, Q. Experimental study on the dynamic behaviour of aluminium foam sandwich plates under single and repeated impacts at low temperature. Int. J. Impact Eng. 2018, 114, 123–132. [Google Scholar] [CrossRef]
- Sun, G.; Chen, D.; Huo, X.; Zheng, G.; Li, Q. Experimental and numerical studies on indentation and perforation characteristics of honeycomb sandwich panels. Compos. Struc. 2018, 184, 110–124. [Google Scholar] [CrossRef]
- Sun, G.; Huo, X.; Chen, D.; Li, Q. Experimental and numerical study on honeycomb sandwich panels under bending and in-panel compression. Mater. Des. 2017, 133, 154–168. [Google Scholar] [CrossRef]
- McShane, G.J.; Radford, D.D.; Deshpande, V.S.; Fleck, N.A. The response of clamped sandwich plates with lattice cores subjected to shock loading. Eur. J. Mech. 2006, 25, 215–229. [Google Scholar] [CrossRef]
- Xu, P.; Zhao, N.; Chang, Y.; Cui, S.; Shi, K.; Zhang, B. Experimental and numerical study on dynamic response of foam-nickel sandwich panels under near-field blast loading. Materials 2023, 16, 5640. [Google Scholar] [CrossRef] [PubMed]
- Liu, W.; Wu, L.; Sun, X. PTFE energy absorber of explosive initiator under high-g loding. In Proceedings of the 2015 Aasri International Conference on Industrial Electronics & Applications, London, UK, 27–28 June 2015. [Google Scholar]





































| (g/cm3) | D (cm/s) | A(Gpa) | B (Gpa) | E (GPa) | V | |||
|---|---|---|---|---|---|---|---|---|
| 1.68 | 0.88 | 852.4 | 18.02 | 0.38 | 4.5 | 1.3 | 8.5 | 1 |
| ρ0 (g/cm3) | G (GPa) | A (MPa) | B (MPa) | n | C | M |
| 8.960 | 47.7 | 90 | 240 | 0.22 | 0.003 | 2.2 |
| Cp (J/kg∙K) | Tm (K) | D1 | D2 | D3 | D4 | D5 |
| 888 | 1014 | 0.116 | 0.211 | 2.17199 | 0.012 | 0.01256 |
| Material | ρ0 (g/cm3) | E (GPa) | NUXY | Yield Stress (MPa) |
|---|---|---|---|---|
| 2024 AL | 2.780 | 72.4 | 0.33 | 345 |
| 30CrMnSiNi2A Steel | 7.780 | 205 | 0.3 | 1720 |
| ρ0 (g/cm3) | E (GPa) | A (MPa) | B (MPa) | n | C | M |
| 7.8 | 47.7 | 507 | 320 | 0.28 | 0.064 | 1.06 |
| Cp (J/kg∙K) | Tm (K) | D1 | D2 | D3 | D4 | D5 |
| 469 | 1795 | 0.1 | 0.76 | 1.57 | 0.005 | −0.84 |
| Material | ρ0 (g/cm3) | E (GPa) | NUXY | Yield Stress (MPa) |
|---|---|---|---|---|
| PTFE | 2.180 | 2.25 | 0.4 | 18 |
| Material | ρ0 (g/cm3) | E (GPa) | NUXY |
|---|---|---|---|
| foam-aluminum | 1.120 | 0.65 | 0.287 |
| Measured Results | Simulation Calculation Results | Error | |
|---|---|---|---|
| Overload peak (g) | 1.64 × 104 | 1.50 × 104 | 8.54% |
| Pulse width (μs) | 77 | 83 | 7.79% |
| Specimen | Density (g/cm3) | Cell Diameter (mm) |
|---|---|---|
| S–2 | 1.2 | 4~5 |
| S–3 | 0.98 | 6~7 |
| S–4 | 0.9 | 7~8 |
| Specimen | Density (g/cm3) | Cell Diameter (mm) | Overload Peak (g) | Pulse Width (μs) |
|---|---|---|---|---|
| S−1 | 1.12 | 5~6 | 1.50 × 104 | 83 |
| S−2 | 1.20 | 4~5 | 1.59 × 104 | 82 |
| S−3 | 0.98 | 6~7 | 1.43 × 104 | 81 |
| S−4 | 0.90 | 7~8 | 1.35 × 104 | 82 |
| Specimen | Density (g/cm3) | Cell Diameter (mm) | Maximum Deformation (mm) | Maximum Deformation Moment (μs) |
|---|---|---|---|---|
| S−1 | 1.12 | 5~6 | 2.495 | 369 |
| S−2 | 1.20 | 4~5 | 2.494 | 368 |
| S−3 | 0.98 | 6~7 | 2.458 | 367 |
| S−4 | 0.90 | 7~8 | 2.478 | 372 |
| Specimen | Density (g/cm3) | Cell Diameter (mm) | Peak Stress Start Time (μs) | Peak Stress End Time (μs) | Peak Stress Hold-Up Time (μs) |
|---|---|---|---|---|---|
| S–1 | 1.12 | 5~6 | 261 | 325 | 64 |
| S–2 | 1.20 | 4~5 | 258 | 317 | 59 |
| S–3 | 0.98 | 6~7 | 264 | 332 | 68 |
| S–4 | 0.90 | 7~8 | 267 | 341 | 74 |
Disclaimer/Publisher’s Note: The statements, opinions and data contained in all publications are solely those of the individual author(s) and contributor(s) and not of MDPI and/or the editor(s). MDPI and/or the editor(s) disclaim responsibility for any injury to people or property resulting from any ideas, methods, instructions or products referred to in the content. |
© 2023 by the authors. Licensee MDPI, Basel, Switzerland. This article is an open access article distributed under the terms and conditions of the Creative Commons Attribution (CC BY) license (https://creativecommons.org/licenses/by/4.0/).
Share and Cite
Xu, P.; Zhao, N.; Shi, K.; Zhang, B. Experiment and Numerical Study on the Dynamic Response of Foam Sandwich Panels under the Near-Field Blast Loading. Metals 2023, 13, 1745. https://doi.org/10.3390/met13101745
Xu P, Zhao N, Shi K, Zhang B. Experiment and Numerical Study on the Dynamic Response of Foam Sandwich Panels under the Near-Field Blast Loading. Metals. 2023; 13(10):1745. https://doi.org/10.3390/met13101745
Chicago/Turabian StyleXu, Pengzhao, Ning Zhao, Kunlin Shi, and Bao Zhang. 2023. "Experiment and Numerical Study on the Dynamic Response of Foam Sandwich Panels under the Near-Field Blast Loading" Metals 13, no. 10: 1745. https://doi.org/10.3390/met13101745
APA StyleXu, P., Zhao, N., Shi, K., & Zhang, B. (2023). Experiment and Numerical Study on the Dynamic Response of Foam Sandwich Panels under the Near-Field Blast Loading. Metals, 13(10), 1745. https://doi.org/10.3390/met13101745

