Failure Analysis of a Chromium Plating Layer on a Piston Rod Surface and the Study of Ni-Based Composite Coating with Nb Addition by Laser Cladding
Abstract
:1. Introduction
2. Materials and Methods
2.1. Material
2.2. Laser Cladding Process
2.3. Aging Treatment Process
2.4. Microstructure Observation and Phase Analysis
2.5. Microhardness and Wear Resistance
3. Finite Element Simulation
3.1. Assumptions
3.2. Laser Heat Source Selection
3.3. Establishment of a Finite Element Model
3.4. Finite Element Simulation Parameters
4. Results
4.1. Failure of Chromium Plating Layer of the Piston Rod
4.2. Microstructure Observations of the Cladding Layer
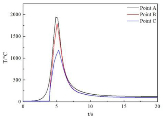
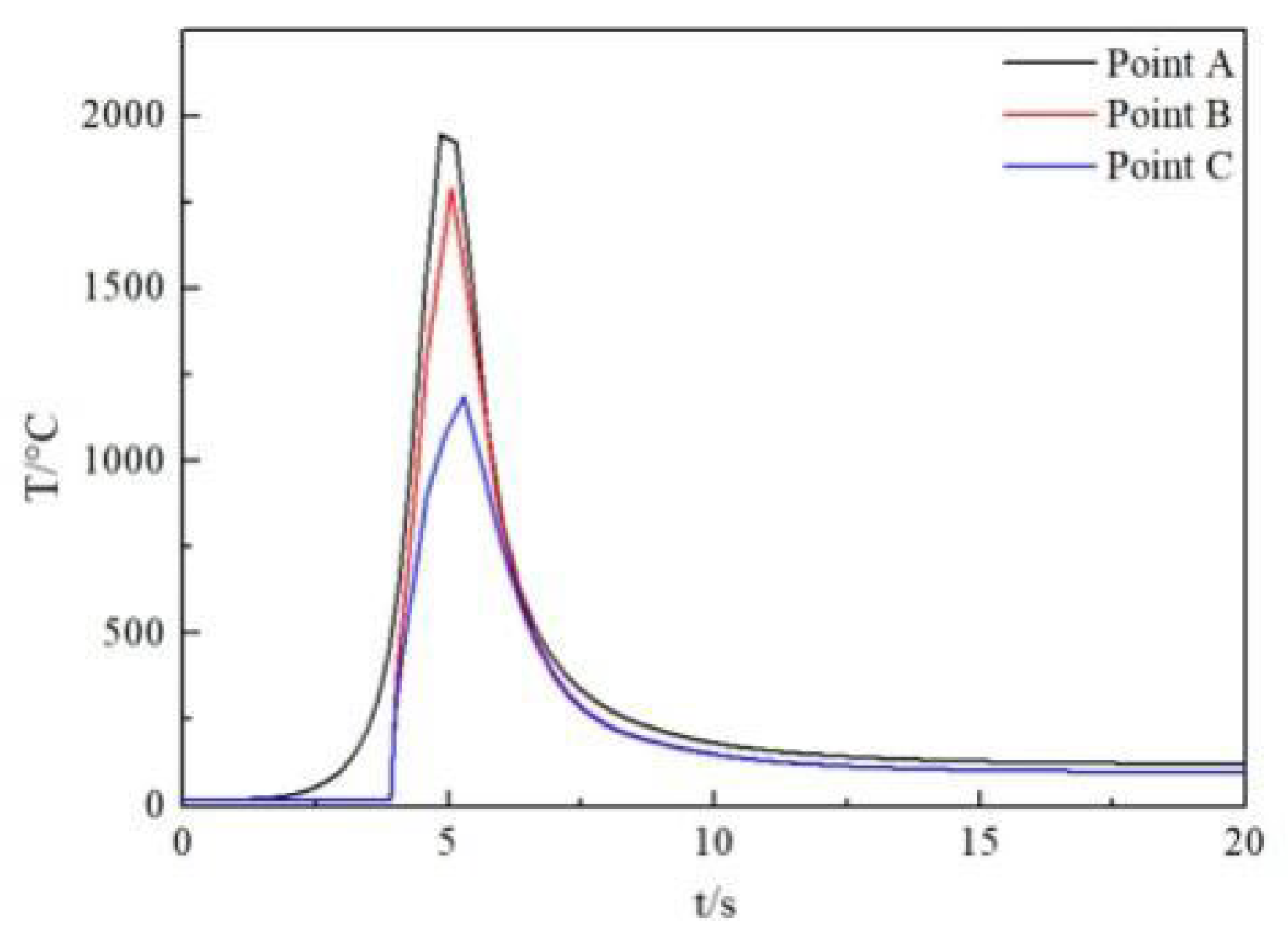
4.3. Temperature-Field Simulation and Verification
4.4. Phase and Composition Analysis
4.5. Aging Treatment Analysis
4.6. Micro-Hardness and Wear Resistance
5. Discussion
5.1. Peeling Mechanism of the Chromium Plating Layer on the Surface of the Piston Rod
5.2. Microstructure Evolution of the Cladding Layer
5.3. Hardness Analysis and Wear Mechanism
6. Conclusions
Author Contributions
Funding
Institutional Review Board Statement
Informed Consent Statement
Data Availability Statement
Conflicts of Interest
References
- Ruhliche, I. Piston Rod Coatings in Offshore Utilization. Therm. Spray Bull. 2012, 64, 22–26. [Google Scholar]
- Asi, O.; Yesil, O. Failure analysis of an aircraft nose landing gear piston rod end. Eng. Fail. Anal. 2013, 32, 283–291. [Google Scholar] [CrossRef]
- Lin, G.; Wang, Y. Discussion on the laser cladding technology of hydraulic cylinder piston rod based on equipment overhaul. Intern. Combust. N.A. Parts. 2019, 1, 31–33. [Google Scholar] [CrossRef]
- Chen, L.; Yu, T.; Xu, P.; Zhang, B. In-situ NbC reinforced Fe-based coating by laser cladding: Simulation and experiment. Surf. Coat. Technol. 2021, 412, 127027. [Google Scholar] [CrossRef]
- Zhao, Y.; Yu, T.; Sun, J.; Jiang, S. Microstructure and properties of laser cladding B4C/TiC/Ni-based composite coating. Int. J. Refract. Met. Hard Mater. 2020, 86, 105–112. [Google Scholar] [CrossRef]
- Sun, S.; Fu, H.; Ping, X.; Lin, J.; Lei, Y.; Wu, W.; Zhou, J. Reinforcing behavior and microstructure evolution of NbC in laser cladded Ni45 coating. Appl. Surf. Sci. 2018, 455, 160–170. [Google Scholar] [CrossRef]
- Gang, D.; Biao, Y.; Qilin, D.; Ting, Y. Effect of Niobium on the Microstructure and Wear Resistance of Nickel-Based Alloy Coating by Laser Cladding. Rare Met. Mater. Eng. 2011, 40, 0973–0977. [Google Scholar]
- Zhou, S.; Huang, Y.; Zeng, X.; Hu, Q. Microstructure characteristics of Ni-based WC composite coatings by laser induction hybrid rapid cladding. Mater. Sci. Eng. A 2008, 480, 564–572. [Google Scholar] [CrossRef]
- Tabernero, A.; Lamikiz, S.; Martinez, E. Modelling of energy attenuation due to powder flow-laser beam interaction during laser cladding process. J. Mater. Process. Technol. 2011, 212, 516–522. [Google Scholar] [CrossRef]
- Quan, X.; Ding, L.; Wei, X. Analysis of temperature field of laser cladding Ni-based alloy. Laser Technol. 2013, 37, 547–550. [Google Scholar] [CrossRef]
- Ding, L.; Hu, S.; Quan, X.; Shen, J. Effect of heat treatment on the microstructure and properties of VN alloy/Co-based composite coatings. Surf. Coat. Technol. 2017, 313, 355–360. [Google Scholar] [CrossRef]
- Ke, J.; Liu, X.B.; Liang, J.; Liang, L.; Luo, Y.S. Microstructure and fretting wear of laser cladding self-lubricating anti-wear composite coatings on TA2 alloy after aging treatment. Opt. Laser Technol. 2019, 119, 105599. [Google Scholar] [CrossRef]
- Zhang, Q.; Xu, P.; Zha, G.; Ouyang, Z.; He, D. Numerical simulations of temperature and stress field of Fe-Mn-Si-Cr-Ni shape memory alloy coating synthesized by laser cladding. Optik 2021, 242, 167079. [Google Scholar] [CrossRef]
- Zhang, T.; Zhang, Q.; Yao, B.; Li, B. Numerical Simulation of Temperature Field and Stress Field of Ni-Based Laser Cladding Layer on TC4 Surface. Adv. Laser Optoelectron. 2021, 58, 220–228. [Google Scholar] [CrossRef]
- Li, Y.; Wang, H.; Wang, L. Microstructure and properties of surface laser cladding Ni-base alloy on 40Cr. Appl. Laser 2011, 31, 396–399. [Google Scholar] [CrossRef]
- Zhu, R. Investigation on self-fluxing alloy powders. Power Metall. Ind. 2002, 7–14. [Google Scholar] [CrossRef]
- Song, J.; Chew, Y.; Bi, G.; Yao, X.; Zhang, B.; Bai, J.; Moon, S.K. Numerical and experimental study of laser aided additive manufacturing for melt-pool profile and grain orientation analysis. Mater. Des. 2018, 137, 286–297. [Google Scholar] [CrossRef]
- Zhang, M.; Wang, G.; Zhang, L.; Xu, H.; Zhang, Y.; Xu, S. Microstructure and Properties of Laser cladding Fe,Ni-Based Coatings on 40Cr Surface. Chin. J. Rare Met. 2021, 45, 928–935. [Google Scholar] [CrossRef]
- Li, B.C.; Zhu, H.M.; Qiu, C.J.; Zhang, D.K. Development of high strength and ductile martensitic stainless steel coatings with Nb addition fabricated by laser cladding. J. Alloys Compd. 2020, 832, 154985. [Google Scholar] [CrossRef]
- Yan, L.; Gao, G. Analysis on surface cross flaw of plating chromic layer for 20CrNi3 piston rod. Mater. Heat Treat. 2011, 40, 131–132+137. [Google Scholar] [CrossRef]
- Ranjbar, K.; Sababi, M. Failure assessment of the hard chrome coated rotors in the down hole drilling motors. Eng. Fail. Anal. 2012, 20, 147–155. [Google Scholar] [CrossRef]
- Tuominen, J.; Nakki, J. Wear and corrosion resistant laser coatings for hydraulic piston rods. J. Laser Appl. 2015, 27, 22009. [Google Scholar] [CrossRef]
- Tsaprailis, H.; Garfias-Mesias, L. Rapid evaluation of metallic coatings on large cylinders exposed to marine environments. Corrosion 2011, 67, 126002-1. [Google Scholar] [CrossRef]
- Zhou, Y.; Deng, J. The surface sealing technology for improving piston rod collateral corrosion resistance performance. Hydraul. Pneum. Seal 2018, 38, 82–85+88. [Google Scholar] [CrossRef]
- Langera, C.; Wendlandb, W.; Honoldc, K. Corrosion analysis of decorative micro-porous chromium plating systems in concentrated aqueous electrolytes. Eng. Fail. Anal. 2019, 91, 255–274. [Google Scholar] [CrossRef]
- Zhang, S.H.; Li, M.X.; Cho, T.Y.; Yoon, J.H.; Lee, C.G.; He, Y.Z. Laser clad Ni-base alloy added nano- and micro-size CeO2 composites. Opt. Laser Technol. 2008, 40, 716–722. [Google Scholar] [CrossRef]
- Li, Q.; Lei, Y.; Fu, H. Growth characteristics and reinforcing behavior of in-situ NbCp in laser cladded Fe-based composite coating. J. Mater. Sci. Technol. 2015, 31, 766–772. [Google Scholar] [CrossRef]
- Cheng, Y.; Dong, G.; Chen, G.; Deng, Q. Effects of niobium element on microstructure and microhardness of Ni-based alloy laser cladding coating. Mat. Mech. Eng. 2014, 38, 24–28. [Google Scholar]
- Cao, Y.B.; Ren, H.T.; Hu, C.S.; Meng, Q.X.; Liu, Q. In-situ formation behavior of NbC-reinforced Fe-based laser cladding coatings. Mater. Lett. 2015, 147, 61–63. [Google Scholar] [CrossRef]
- Li, Q.; Lei, Y.; Fu, H. Laser cladding in-situ NbC particle reinforced Fe-based composite coatings with rare earth oxide addition. Surf. Coat. Technol. 2014, 239, 102–107. [Google Scholar] [CrossRef]
- Afonso, C.R.; Martinez-Orozco, K.; Amigo, V.; Della Rovere, C.A.; Spinelli, J.E.; Kiminami, C.S. Characterization, corrosion resistance and hardness of rapidly solidifified Ni-Nb alloys. J. Alloys Compd. 2020, 829, 154529. [Google Scholar] [CrossRef]
- Ouyang, C.; Wang, R.; Bai, Q.; Chen, Z.; Yan, X. Aging strengthening treatment of laser cladding Co-based alloy coating. Mater. Lett. 2022, 313, 131746. [Google Scholar] [CrossRef]
- Hong, Y.C.; Wang, M.H. Research of Microstructure and Properties of Ni-based Alloy Hot Sprayed-welding Layers by Laser Remelted and Aging Treatment. J. Mech. Eng. 2012, 48, 75–81. [Google Scholar] [CrossRef]
- Ding, L.; Hu, S.; Quan, X.; Shen, J. Effect of aging treatment on microstructure and properties of VN alloy reinforced Co-based composite coatings by laser cladding. Mater. Charact. 2017, 129, 80–87. [Google Scholar] [CrossRef]
- Li, X.; Yang, X.; Yi, D.; Liu, B.; Zhu, J.; Li, J.; Gao, C.; Wang, L. Effects of NbC content on microstructural evolution and mechanical properties of laser cladded Fe50Mn30Co10Cr10-xNbC composite coatings. Intermetallics 2021, 138, 107309. [Google Scholar] [CrossRef]
- Mishra, T.K.; Kumar, A.; Sinha, S.K. Experimental investigation and study of HVOF sprayed WC-12Co, WC-10Co-4Cr and Cr3C2-25NiCr coating on its sliding wear behaviour. Int. J. Refract. Met. Hard Mater. 2021, 94, 105404. [Google Scholar] [CrossRef]
- Cheng, Q.; Chen, H.; Hou, Y.; Xu, Y.; Fan, L.; Dong, L. Microstructure and wear behavior of spherical NbC hardmetals with nickel-based binders on AISI 4145H steel. Int. J. Refract. Met. Hard Mater. 2021, 95, 105414. [Google Scholar] [CrossRef]
- Wang, H.; Song, X.; Wei, C.; Gao, Y.; Guo, G. Abrasion Resistance Enhancement of Ultrafine-structured WC-Co Coating Fabricated by using in situ Synthesized Composite Powder. J. Mater. Sci. Technol. 2013, 29, 1067–1073. [Google Scholar] [CrossRef]





























| Element | C | Cr | Si | Fe | Ni | Cu | Mn | P | S |
|---|---|---|---|---|---|---|---|---|---|
| Wt% | 0.41 | 0.97 | 0.29 | Bal. | 0.047 | 0.049 | 0.64 | 0.011 | 0.01 |
| Number | C | Si | Fe | Cr | Ni | Nb |
|---|---|---|---|---|---|---|
| 1# | 0.3 | 3 | 5 | 15 | Bal. | 0 |
| 2# | 0.3 | 3 | 5 | 15 | Bal. | 2 |
| 3# | 0.3 | 3 | 5 | 15 | Bal. | 5 |
| 4# | 0.3 | 3 | 5 | 15 | Bal. | 10 |
| 5# | 0.3 | 3 | 5 | 15 | Bal. | 15 |
| 6# | 0.3 | 3 | 5 | 15 | Bal. | 20 |
| Laser Power (W) | Scanning Speed (mm/s) | Feeding Speed (g/min) | Spot Diameter (mm) |
|---|---|---|---|
| 250 | 2 | 10 | 2 |
| T/°C | 0 | 400 | 800 | 1000 | 1500 |
|---|---|---|---|---|---|
| Conductivity/W × m−1 × °C−1 | 0 | 28.35 | 31.08 | 32.76 | 31.50 |
| Specific Heat/J × Kg−1 × °C−1 | 580 | 756 | 840 | 882 | 756 |
| Type | Process Parameters | |||
|---|---|---|---|---|
| P = 250 W V = 2 mm/s | P = 250 W V = 4 mm/s | P = 350 W V = 4 mm/s | ||
| Melting Height | Measured value | 805 μm | 438 μm | 923 μm |
| Simulation value | 715 μm | 537 μm | 879 μm | |
| Point | C | Si | Fe | Cr | Ni | Nb |
|---|---|---|---|---|---|---|
| A | 33.02 | 0.85 | 1.63 | 60.57 | 3.93 | 0 |
| B | 5.65 | 2.30 | 19.63 | 13.29 | 59.13. | 0 |
| C | 13.62 | 2.49 | 5.23 | 4.42 | 55.69 | 18.5 |
| D | 32.78 | 2.26 | 9.80 | 9.53 | 39.52 | 6.11 |
| E | 49.89 | 1.86 | 1.34 | 1.76 | 2.92 | 42.23 |
| F | 10.33 | 5.93 | 8.72 | 7.59 | 51.4 | 16.04 |
| G | 33.46 | 2.09 | 8.06 | 7.62 | 8.09 | 40.68 |
| Point | C | Si | Fe | Cr | Ni | Nb |
|---|---|---|---|---|---|---|
| P1 | 1.07 | 1.19 | 12.36 | 14.77 | 59.69 | 10.91 |
| P2 | 2.31 | 1.04 | 15.00 | 13.23 | 59.91 | 8.50 |
| P3 | 2.43 | 1.06 | 16.83 | 11.92 | 59.16 | 8.60 |
| P4 | 2.38 | 1.13 | 16.85 | 9.40 | 61.59 | 8.66 |
Publisher’s Note: MDPI stays neutral with regard to jurisdictional claims in published maps and institutional affiliations. |
© 2022 by the authors. Licensee MDPI, Basel, Switzerland. This article is an open access article distributed under the terms and conditions of the Creative Commons Attribution (CC BY) license (https://creativecommons.org/licenses/by/4.0/).
Share and Cite
Wang, J.; Zhang, Q.; Shen, W.; Liang, Z.; Chang, C.; Yang, L.; Li, J.; Huang, F. Failure Analysis of a Chromium Plating Layer on a Piston Rod Surface and the Study of Ni-Based Composite Coating with Nb Addition by Laser Cladding. Metals 2022, 12, 1194. https://doi.org/10.3390/met12071194
Wang J, Zhang Q, Shen W, Liang Z, Chang C, Yang L, Li J, Huang F. Failure Analysis of a Chromium Plating Layer on a Piston Rod Surface and the Study of Ni-Based Composite Coating with Nb Addition by Laser Cladding. Metals. 2022; 12(7):1194. https://doi.org/10.3390/met12071194
Chicago/Turabian StyleWang, Jiangang, Qiankun Zhang, Wenjing Shen, Zhimin Liang, Chaoqiang Chang, Liyong Yang, Jianhui Li, and Fengshan Huang. 2022. "Failure Analysis of a Chromium Plating Layer on a Piston Rod Surface and the Study of Ni-Based Composite Coating with Nb Addition by Laser Cladding" Metals 12, no. 7: 1194. https://doi.org/10.3390/met12071194
APA StyleWang, J., Zhang, Q., Shen, W., Liang, Z., Chang, C., Yang, L., Li, J., & Huang, F. (2022). Failure Analysis of a Chromium Plating Layer on a Piston Rod Surface and the Study of Ni-Based Composite Coating with Nb Addition by Laser Cladding. Metals, 12(7), 1194. https://doi.org/10.3390/met12071194
