Abstract
In an era when AI systems curate increasingly fine-grained aspects of everyday media use, understanding algorithmic fatigue and resistance is essential for safeguarding user agency. Within the horizon of a more algorithmic and hyper-personalized advertising environment, knowing how people resist algorithmic advertising is of immediate importance. This research formulates and examines a structural resistance model for algorithmic advertising, combining psychological and cognitive predictors such as perceived ad fatigue (PAF), digital well-being (DWB), advertising literacy (ADL), and perceived relevance (PR). Based on a cross-sectional survey of 637 participants, the research employs Partial Least Squares Structural Equation Modeling (PLS-SEM) and mediation and multi-group analysis to uncover overall processes and group-specific resistance profiles. Findings show that DWB, ADL, and PR are strong positive predictors of resistance to persuasion, while PAF has no direct effect. PAF has significant indirect influences through both PR and ADL, with full mediation providing support for the cognitive filter function of resistance. DWB demonstrates partial mediation, indicating that it has influence both directly and through enhanced literacy and relevance attribution. Multi-group analysis also indicates that there are notable differences in terms of age, gender, education, social media consumption, ad skipping, and occurrence of digital burnout. Interestingly, younger users and those who have higher digital fatigue are more sensitive to cognitive mediators, whereas gender and education level play a moderating role in the effect of well-being and literacy on resistance pathways. The research provides theory-informed, scalable theory to enhance the knowledge of online resistance. Practical implications are outlined for policymakers, marketers, educators, and developers of digital platforms based on the extent to which psychological resilience and media literacy underpin user agency. In charting resistance contours, this article seeks to maintain the voice of the user in a world growing increasingly algorithmic.
1. Introduction
The arrival of AI- and ML-driven personalization has revolutionized digital experience, shaping what content individuals see and how they engage online [1,2,3]. Social media sites now serve increasingly highly personalized content that confirms user behavior and maximizes interaction. Commentators have argued that data now rival—or surpass—oil in economic value, and a growing body of evidence shows that personalization substantially increases persuasive impact [1]. Matching content to a user’s psychological profile can significantly amplify persuasive potency [4]. However, the very same targeting and recommendation systems can also compromise user control and cognitive agency by constricting choice sets and hiding curation logic [5]. Current reviews show that AI-based recommendation systems have the potential to restrict decision-making autonomy and thus make consumption less active. What this means is that as algorithms take care of content selection, users may feel that their capacity to critically choose or look for alternative perspectives is restricted. Psychologists also warn that long-term curation by algorithms may exhaust the mind: continuous exposure to endless customized feeds creates mental and emotional exhaustion, a state referred to as “algorithmic fatigue” [6,7,8].
This mental exhaustion is not confined to official reports. Deep personalized feeds among younger users are associated with worsening mental health issues in strict research studies [7,9,10]. For instance, a recent discussion on adolescent media use notes that AI-driven social media “raises significant concerns” such as increased anxiety, depression, and body-image dissatisfaction. The same algorithms that maximize engagement therefore tend to compromise well-being by over-stimulating attention and reinforcing biases, making users both drained and less thoughtful. In brief, while AI-enhanced personalization may augment engagement (and sometimes pro-social actions), it also fuels cognitive load and reduced agency [11,12].
Coupled with platform monetization strategies, programmatic ad acquisition, intrusive notifications, and overall ad congestion/intrusiveness, personalization is among several key reasons for ad saturation and persuasion overload. Youth today is exposed to high densities of targetable communications across social media platforms and short-video sites (e.g., Instagram, TikTok, YouTube), programmatic display and in-app advertising, search and shopping ads, push notifications/messaging apps, and OTT/CTV. In contrast to the past, less granular targeting, recommender platform architecture via algorithms, real-time programmatic purchase, and cross-device delivery result in more frequent, more enduring, and more fine-grained exposures. Such always-on, cross-platform streams of highly targeted messages can fuel content overload and selective inattention or avoidance [13,14]. Every algorithmic promotion is an addition to a cacophony of messages, and repeatedly, users are hardened against repeated tailored promotion. This “content overload” results in individuals tuning out or ignoring marketing altogether. In HCI and consumer terminology, repeated exposure to churned, personalized content leads to algorithmic fatigue [14]. Fatigued users complain about being mentally exhausted by the constant spread of recommendations, advertisements, and notifications. Empirical data demonstrate that algorithmic fatigue has a robust causal impact on resistance behaviors—e.g., users tend to disregard or actively avoid recommended content when they are fatigued. From a marketing perspective, this manifests as ad fatigue or banner blindness, where customers become oblivious to adverts because of too much exposure [12,14,15]. Overall, ad saturation and algorithmic overload have eroded the new charm of personalization, sowing distrust and tiredness on the users’ side instead of curiosity.
Resistance to ads is a long-standing fact, existing prior to the arrival of platforms and algorithms in studies of persuasion knowledge, ad talk, and audience accommodation (e.g., skepticism, counter-arguing, zapping/zipping, selective viewing) [1,9,14]. What is new today is not the onset of resistance but the circumstances that set them off. Under algorithmically managed, cross-device contexts, users—most notably young adults, though not limited to them—feel high-frequency, repeated, and transgressive personalization that raises privacy salience, cognitive burden, and reactance. As such, prior literacies now function within digitally specific strategies (e.g., blocking ads, privacy settings, strategic scrolling, muting, and filtering content), and persuasion awareness is outsourced to data-driven inference and native/influencer types [9,14]. Consequently, far from new, resistance is intensified and re-constituted by the scale, automation, and obscurity of today’s personalization, media literacy still being offered the cognitive scaffolding to allow consumers to “switch off” successful intent when they witness targeted strategies [9]. By way of illustration, media literacy experts contend that enhancing ad literacy is essential to equip young adults to navigate the modern hybrid mediascape, and they note that literacy instills consumer habits of critical reflection and defense against sly persuasion. Ad fatigue and content saturation therefore cut back and forth with individual capability: extremely advert-literate or incredulity users will be inclined to resist electronic persuasion, and low-literacy users will be vulnerable until saturated.
These problems are particularly severe among young adults (18–35), who are both highly algorithmically exposed and experiencing emerging digital well-being issues. Surveys conducted across recent years indicate that approximately eight in ten adults suffer from at least one harm online each year, including harassment/cyberbullying, scams or phishing, misinformation or harmful health information, hate speech or extremist content, and privacy violations, expressing the ubiquity of risk in algorithmically moderated spaces [2,4,16]. While such harms existed before personalization, contemporary recommender and advertisement-targeting systems can amplify exposure by (a) maximizing attention to incendiary or sensational material, (b) iteratively redisplaying the same content across session and device-crossing personalization, and (c) microtargeting messages to extremely niche audiences, including more susceptible users [2,4,16]. The COVID-19 crisis pushed this further: home working, remote education, and social media use have all skyrocketed, with “digitalization of everyday life” reaching record-breaking levels. In the post-pandemic era, there have been increasing worries that prolonged, high-intensity screen exposure increases the likelihood of digital burnout. Burnout, in this case, is emotional exhaustion and cynicism (detachment) and decline in productivity (decreased concentration, slower task completion, and increased errors), which result from chronic cognitive load, repeated micro-interruptions (e.g., notifications), multitasking and continuous partial attention, techno-stressors (overload, invasiveness, complexity), and sleep disturbance due to prolonged device usage. All these conditions were globally fulfilled during COVID-19, when home working and home learning significantly increased the daily screen time and live online interaction [7,8,9].
Simultaneously, scholarly attention to the online well-being of young people has grown. Researchers of media and HCI are examining how personalization impacts self-esteem, attention, and stress. Algorithmic overload is being understood more and more as potentially harmful to concentration and even causing structural changes in the brain [3,6,11]. Several scholars have thus promoted digital/media literacy education, greater content diversity in recommender systems, and even algorithmic “friction” (i.e., explicit slowing down or additional steps) to enable more thoughtful interaction and assist young adults in navigating through personalized online spaces [6,7]. Even with such interest, though, consumer behavior theory has fallen behind. Most research into online persuasion and resistance remains rooted in linear models (e.g., conventional structural equation models) and neglects capturing the rich, potentially nonlinear manner in which fatigue, well-being, and individual differences all intersect [6,7,8].
The most significant gap in the literature is methodologically examining resistance to persuasion online. Online advertising and internet technology use research has had a dependence on one-way statistical models such as Structural Equation Modeling (SEM) to determine relationships among beliefs and attitudes and impact [3,5,12,17]. While SEM is particularly well-adapted to examine hypothesized relations among latent variables, most standard applications define linear, additive (compensatory) relations. Nonlinear effects, curvilinear relationships, or threshold-like (piecewise) effects can be estimated, but using specialized estimation methods (e.g., latent moderated structural equations/LMS, product–indicator approaches, polynomial SEM, or segmented models), which are technically cumbersome, demand supplementary assumptions and power specifications, and are still comparatively rare in applied research [12,17]. As a result, ad wear-out and resistance testing on linear-additive specifications can fail to recognize tipping points or saturation effects wherein relationships shift nonlinearly with exposure [12,17]. This is a methodological omission: we have no methods to reveal, for example, whether the impact of the perceived frequency of ads on resistance can have a cap only beyond some point of overload, or how several predictors can nonlinearly engage in interactions to produce algorithmic message rejection [6,8]. In this research, we use Partial Least Squares Structural Equation Modeling (PLS-SEM) to analyze a baseline linear-additive structural model of resistance to personalized persuasion. All the constructs (PAF, DWB, ADL, PR, RTP) are defined with reflective indicators. We employ PLS-SEM to (i) evaluate measurement quality (reliability and convergent and discriminant validity), (ii) estimate direct effects between latent variables, (iii) test mediation through bias-corrected bootstrapped indirect effects (10,000 resamples), and (iv) perform multi-group analysis (MGA) to investigate sub-group differences regarding age, gender, education, social media usage, ad-skipping frequency, and digital burnout frequency. This strategy suits our objectives of prediction-oriented estimation and the simultaneous testing of several mediators under potentially non-normal indicators. In keeping with the above methodological discussion, our SEM specification is deliberately linear and compensatory: we do not model latent interactions, curvilinear effects, or threshold (piecewise) effects in the current model. Instead, the analysis yields a structural baseline that delineates important direct and mediated paths and contextual heterogeneity through MGA. We consider this a requisite initial step prior to advancing to more complex SEM specifications (e.g., latent moderated structural equations, product–indicator interactions, polynomial SEM, or segmented models) that could examine possible nonlinear and tipping point dynamics in future studies [1,3,14].
This research has theoretical and practical implications. Theoretically, it formulates an interdisciplinary model drawing from psychology (e.g., cognitive load and well-being), marketing (e.g., relevance and ad wear-out), HCI (algorithmic transparency), and media studies (understanding persuasion). Methodologically, it demonstrates that SEM can test complex resistance behavior patterns. At a societal level, the results will shed light on how targeted advertising can undermine young adults’ agency and flourishing and which factors most shield them. These findings are new at the intersection between digital society and behavior based on data. These results add to digital society research by delineating the psychological pathways—well-being, literacy, and perceived relevance—through which individuals resist personalized persuasion and recording sub-group differences that organize these processes.
In conclusion, this present study illuminates the processes relating algorithmic burnout, digital well-being, perceived relevance, and advertisement literacy to resistance towards personalized persuasion among young adults. With a theory-based SEM design and multi-group comparisons, we place the agency of users at the center by taking resistance as our primary outcome and by investigating how users’ coping resources (DWB and ADL) work—through perceived relevance—to determine reactions in demographic and usage settings. The following are resilience- and safety-focused (e.g., literacy construction, well-being interventions, and transparency and frequency management) and not engagement-maximizing, thereby endorsing user-agency-driven development for data-driven media spaces. The model advanced here is new in advancing digital persuasion science by probing how weak psychological and situational influences combine to produce resistance. It is highly socially relevant: as data-driven advertising and AI-optimized media sweep the globe, finding digital well-being and expertise is important. This research responds to growing calls in commerce and academia for empirical evidence on how personalization affects consumers’ cognition and behavior [6,7,14]. Ultimately, by illuminating the dynamics of algorithmic fatigue and resistance, our work aims to make possible healthier digital ecosystems in which personalization helps to empower rather than exhaust users.
Results of the present research indicate that consumers’ online well-being, advertising literacy, and perceived relevance are associated with heightened users’ resistance to algorithmic persuasion, and perceived ad fatigue operates indirectly by affecting them. Cognitive and perceptual filters, mainly perceived relevance, were confirmed by mediation analysis for the central mediating effect, but multi-group analysis indicated critical differences in some demographic variables, i.e., age, gender, education, social media use, and digital burnout frequency. These are subtle, fact-based insights into how individuals navigate and resist targeted advertising in the age of the internet.
The rest of this paper is structured as follows: Section 2 summarizes the literature and the conceptual model. Section 3 describes the methodology. Section 4 discusses the SEM analysis results, including direct, mediating, and multi-group effects. Section 5 offers practical implications. Section 6 concludes with contributions, limitations, and future research avenues.
2. Literature Review
2.1. Personalized Advertising and the Rise of Ad Fatigue
The spread of targeted advertising—following algorithmic recommendation systems and artificial intelligence—has transformed how users receive digital content [1,5]. Algorithmic or targeted advertising is defined as promoting content that is aligned with a person’s behavioral, demographic, or psychographic characteristics based on data-driven methods [18]. Based on self-referencing and congruity theories, personalization seeks to maximize message relevance and persuasiveness by matching the advertisements to users’ tastes, habits, and selves [18]. Meta-analytic evidence indicates that personalization is likely to improve consumer attitudes and behavioral intentions when considered salient [18]. Yet, such a potentiality is increasingly being balanced against mounting proof of unwanted psychological effects, prompting researchers to the so-called “personalization paradox”—where more targeting will serve to reduce instead of increase user engagement.
Among the most significant drivers of this paradox is ad fatigue, which refers to a psychological state of emotional exhaustion, boredom, and mental weariness caused by excessive exposure to hyper-personalized, repetitive advertising [11,19]. When digital environments are overwhelmed with algorithmically selected inputs, users—especially those exposed to heavy-exposure segments like young adults—become desensitized, agitated, and ultimately tune out. This effect is now being documented in social media environments, where compulsive scrolling, information density, and goal hindrance intersect to deplete users’ attentional and affective resources [11,19]. Cognitive Load Theory offers an explanatory account of these findings: human cognitive capacity is finite, and repetitive ad interruptions inflict an extraneous load that disrupts users’ intentions and overloads working memory [5]. Consequently, the users experience symptoms like fatigue, decreased recall, irritation, and mental exhaustion when exposed to repetitive ad stimuli [19].
Affectively, ad fatigue is also augmented by reactance, especially when users find advertising to be intrusive or manipulative. Very personalized advertising—advertising that exposes private browsing habits or behavioral histories—can instigate psychological reactance, a motivational state invoked when individuals feel their autonomy is threatened [19,20]. This is particularly intense among young users, both digitally saturated and sensitive to personalization cues. Repeated incursions into their media spaces can provoke concerns about privacy and emotional annoyance, which drive resistance [20,21]. These adverse affective reactions are anything but anecdotal: research indicates that repeated exposure to algorithmic advertisements—at least in the absence of transparency or perceived utility—can trigger mistrust, decrease perceived relevance, and hasten disengagement [20,21].
Behaviorally, it is manifested in avoidance activities. Advertisements can be ignored, skipped, or actively blocked by users—acts implying both cognitive overload as well as affective backlash. Empirical evidence supports the fact that intrusiveness and ad clutter are antecedents of increased levels of advertising avoidance, with the mediator being social media fatigue and perceived goal impediment [3,17]. Interestingly, this avoidance is active, not passive; it constitutes intentional acts of resistance like ad-blocker usage, scrolling, or even brand rejection. Such acts are increasingly frequent in the 18–30 demographic—digital natives who are exposed to thousands of microtargeted messages a day as a result of their heavy screen use and multitasking behaviors [4,22]. Being subject to algorithmic content places them firmly at the center of the fatigue effect.
Not all personalization is fatiguing, however. Yeo et al. [18] discovered perceived relevance to be the most important moderator of user response: adverts that suit user identity and goals will be processed more often through central routes of persuasion, as the Elaboration Likelihood Model (ELM) suggests [6,16,19]. But as frequency builds up, and copy becomes repetitive or inappropriate, relevance evaporates, disintegrating elaboration and generating skepticism or rebellion. Empirical proof supports this subtlety. Personalization at the beginning maximizes the perceived value of an advertisement and purchase intention, but familiarity and privacy invasions deactivate this association, especially for privacy-sensitive or already sated users [19,20].
Altogether, the literature traces out a downhill trajectory: the over-use of algorithms leads to the satiation of emotion and cognition (fatigue), lowering ad performance while increasing user resistance [6,7,16]. This saturation, overload, and disengagement pattern illustrates the psychological toll of online advertising and the ironic ineffectiveness of over-use. Theoretical frameworks such as Cognitive Load Theory and Reactance Theory describe the processes underlying this path, while the ELM and Persuasion Knowledge Model (PKM) organize the active consumer’s assessment and counter-argumentation to persuasion attempts.
For young adults, this landscape is particularly fraught. Their intense engagement with online environments makes them targets and victims of personalization by algorithms. As they are initially most likely to be treated to pleasant experiences with content targeted to them, the novelty lasts only briefly, and the over-targeting drains their attention. Thus, it is essential to learn about the antecedents and psychological impact of ad fatigue in this population—not merely for theory development but also for building ethically and optimally effective online persuasion approaches. The current research attempts to fill the gap by empirically testing ad fatigue, cognitive overload, and perceived relevance as drivers of resistance to tailored marketing among young online consumers.
2.2. Digital Well-Being and Advertising Literacy as Coping Mechanisms
In the midst of burgeoning digital ad saturation, especially amongst youth and young adults, digital well-being (DWB) and advertising literacy (ADL) are now essential protective factors in preventing emotional exhaustion and persuasibility [23,24,25,26]. Both constructs are conceptualized as inherent parts of the users’ ability for control over exposure, negotiation of affective reactions, and enactment of resistance to digital ads.
Digital well-being is the subjective feeling of equilibrium in one’s online existence—namely, the capacity to optimize the gains from digital connectedness without sacrificing its psycho-social toll [23]. DWB primarily consists of healthy self-regulation techniques like reducing screen time, regulating emotional reactions, and evading the compulsive use of digital media. Network analyses conducted by Chen et al. [23] revealed that emotional regulation and intrinsic need satisfaction were at the center of digital competency, while digital stress and problematic use were distal to digital dependency. In addition, younger users exhibited stronger lower self-regulation and digital stress, as also indicated in smartphone addiction among university students [25], with stronger device dependency forecasting negative affect and lower life satisfaction through maladaptive coping. These trends highlight the need for complementing DWB in such digitally saturated mediums as social media, where there are ubiquitous targeted advertisements [25].
Advertising literacy, then, creates cognitive and attitudinal protection against manipulative communication. According to the Persuasion Knowledge Model, advertising literacy (ADL) is viewed as consumers’ awareness of manipulative intention and capability to criticize advertising practice [23,24]. It comprises conceptual knowledge (e.g., identification of sponsored content) and attitudinal skepticism (e.g., ad credibility doubt) [23,25]. Higher ADL levels are found to be consistently associated with increased rates of use of resistance strategies like ad avoidance, counter-arguing, or critical challenging of message intent. Zayid et al. [15] discovered that more experienced users of Instagram and those most advertising-literate had greater intentions to resist ads, especially where critical (e.g., doubt) and conceptual (e.g., recognition of persuasive tactics) skills were highly developed.
Yet it is not necessarily simple to use ADL. Rozendaal et al. [27] warn that more than conceptual knowledge is needed; performance and attitudinal literacy need to be triggered as well by users, particularly youth, to be capable of applying this knowledge effectively to actual situations. It is particularly true when dealing with effective and immersion forms of advertising, which are prone to circumvent rationality. Apart from that, as Strycharz et al. [26] illustrates, while customers are notified on data-based personalization, whether they engage with acting on something considering this information (e.g., opting out) is a function of control perceptions, self-efficacy, and affective motivation. Literacy’s potential for empowerment is therefore influenced by general psychological and situational conditions [24,26].
Collectively, DWB and ADL constitute a synergistic coping resource system. DWB limits the baseline risk of emotional overload, and ADL engages cognitive defense in the event of persuasive efforts [25,26]. Their combined effect is critically relevant for the explanation of resistance to ad fatigue and targeting personalization. In high-exposure contexts, individuals with effective emotion regulation and developed persuasion knowledge are in a stronger position to critically process information than be influenced by burnout or default endorsement. In contexts in which these self-regulatory mechanisms are lacking and advertising literacy is not developed, risk of burnout and persuasiveness, however, is heightened.
In light of this, the current research situates digital well-being (DWB) as an antecedent and advertising literacy (ADL) as a psychological process that mediates users’ reactions to highly personalized ads. Based on self-regulation theory, the Persuasion Knowledge Model (PKM), and coping/resilience theories, we propose that higher DWB individuals will acquire more advertising literacy, and it is this that determines whether or not exposure to electronic persuasion leads to passive fatigue or active resistance [25,26]. This terminology lends itself to broader media literacy and digital mental health conversation in naming the co-priority of encouraging both emotional regulation and critical awareness in users’ experience of algorithmically curated content.
2.3. Resistance to Digital Persuasion and the Role of Perceived Relevance
Amidst the changing digital age of advertising, consumer resistance has emerged as a significant dilemma for marketers who depend on personalized persuasion [22,28]. Consumer resistance entails behavioral and cognitive reactions—stretching from ad avoidance, blocking, or skipping to skepticism, counter-arguing, and the activation of persuasion knowledge [9]. Consumers, especially young adults, are increasingly using these tactics online as they are deluged with endless streams of targeted messages on social media sites. Crucially, resistance is a situational level that is firmly grounded in the moment by perceived relevance—a proximal cause of user resistance or uptake of a message—but its influence depends on more general cognitive–affective conditions (e.g., ad fatigue, privacy issues/reactance, and ad literacy) [22,28].
Perceived relevance is how much an advertisement aligns with one’s individual goals, needs, or situational interests [22,28]. This alignment may be a product of effective behavioral targeting or contextual harmony with the user’s environment [29]. The Elaboration Likelihood Model provides some theoretical basis for the relationship. When the ad is seen as relevant to them, under ELM, people are likely to use central-route processing—carefully reading the message, considering its arguments, and forming more stable attitudes [9,28]. Low-relevance messages, however, are generally rejected via peripheral-route processing, heuristics-based, and generate weaker or transient responses. This is supplemented by the Persuasion Knowledge Model in proposing that heightened persuasion sensitivity can undermine relevance: highly sensitive consumers to persuasive intention can label even intended messages as manipulative and undermine the persuasive impact irrespective of message quality [22,29].
Both functions of relevance in e-persuasion are supported by empirical findings. For example, Jung [28] validated that perceived ad relevance positively influences attention to ads and decreases ad avoidance behaviors, showing that relevance serves as a shield against immediate resistance. De Keyzer et al. [22] illustrate that perceived relevance acts as a mediator of the link between perceived personalization and brand engagement and ad avoidance. What they found was that if consumers find advertisements to be relevant, they will engage more and resist less, even if the advertisements are targeted. This relevance–resistance process was found to be independent of hedonic or eudaimonic well-being levels, which further entrenches the superiority of perceived message fit over mood states.
But these positive effects of relevance are not without a limit. The literature warns that excessive personalization perversely triggers resistance in the form of increased privacy concerns and psychological reactance. For instance, Zhu et al. [29] found that although ad relevance lowers privacy concerns to a point, beyond that, consumers feel their personal space is being invaded—increasing their self-awareness and making them uneasy. Jung [28] replicates this paradox, where perceived relevance positively affects ad effectiveness first but simultaneously heightens privacy concerns, which in turn result in greater ad avoidance. This double route implies a fine trade-off between perceived usefulness and perceived intrusiveness in digital persuasion.
Social media exhaustion also complicates this dynamic. Nicola [30] recognizes the wide occurrence of ad fatigue among younger adults as being a consequence of repeated exposure, information overload, and perceived lack of control over online spaces. Her qualitative study respondents framed ad targeting as intrusive and irrelevant, feeling surveilled and emotionally exhausted. These feelings induce psychological reactance—a motivational response provoked when individuals sense threats to their autonomy—and intensify resistance even when ad content is technologically congruent with user interests.
Resistance itself has been reconceptualized to encompass embodied and affective components. Lewinski et al. [9] outline a new framework in which resistance is not only cognitive but also somatic-manifested through emotion regulation processes like suppressing facial responses to emotional ads. Embodied resistance focuses on the multi-level characteristic of persuasion avoidance, particularly in the highly affective online context.
Considered collectively, the results above demonstrate that perceived relevance acts as an important mediating process between attempts at personalization and consumer resistance. Perceived relevance operates to mediate the influence of antecedent variables such as digital fatigue, advertising literacy, and concern over privacy and to dictate the degree of downstream resistance—both behavioral (e.g., skipping) and cognitive (e.g., skepticism) [22,28]. So, perceived relevance is a mediating process within a multidimensional process: it tends to decrease resistance when there is high fit, but its impact is conditional and can collapse beneath contextual stressors (e.g., over-personalization and intrusiveness) and affective reactions to hyper-targeting.
Within the scope of this research, perceived relevance is conceptualized as the intervening variable through which digital personalization, ad literacy, and emotional exhaustion have their impact on resistance to digital persuasion [9,22,28,30]. Our theoretical model predicts that high ad literacy and digital fatigue reduce perceived relevance by enhancing scrutiny from consumers and lowering receptivity to ad content. On the other hand, optimally aligned personalization enhances perceived relevance and thereby lowers resistance. Through these simulations, this study adds to a more sophisticated understanding of how relevance not only results as a byproduct of secondary accuracy of the target but also functions as a psychological portal connecting digital advertising spaces to user empowerment or dismissal. To this end, the following hypotheses were formed:
H1:
Perceived ad fatigue (PAF) has a direct positive effect on resistance to persuasion (RTP).
H2:
Digital well-being (DWB) has a direct positive effect on resistance to persuasion (RTP).
H3a:
Advertising literacy (ADL) has a direct positive effect on resistance to persuasion (RTP).
H3b:
Perceived relevance (PR) has a direct positive effect on resistance to persuasion (RTP).
H4a:
Perceived relevance (PR) mediates the relationship between perceived ad fatigue (PAF) and resistance to persuasion (RTP).
H4b:
Advertising literacy (ADL) mediates the relationship between perceived ad fatigue (PAF) and resistance to persuasion (RTP).
H5a:
Perceived relevance (PR) mediates the relationship between digital well-being (DWB) and resistance to persuasion (RTP).
H5b:
Advertising literacy (ADL) mediates the relationship between digital well-being (DWB) and resistance to persuasion (RTP).
3. Research Methodology
3.1. Conceptual Model and Rationale
Personalization of advertising through algorithms has altered user interactions with influencer content, particularly among young adults. While personalization provides communications with a sense of relevance and targeting provides communications with a sense of being tailor-made, personalization also enhances a sense of ad fatigue, which is affective exhaustion, cognitive overload, and behavioral disengagement [9,20]. In younger adults aged 18–30 who are heavy and frequent users of sites such as Instagram, TikTok, and YouTube, this fatigue can undermine the success of online influence campaigns [1,2,31]. Despite the growing research attention to algorithmic content exposure, there are few models that suitably study the psychological mechanisms driving resistance to targeted advertising [17,23,32]. This article fills this void by proposing a conceptual model based on robust theories of persuasion and self-regulation.
The suggested model incorporates ad fatigue, digital well-being, and advert literacy as key predictors of online resistance to persuasion, with perceived relevance as a mediator construct. The suggested model bases its argument on the Elaboration Likelihood Model (ELM) and Persuasion Knowledge Model (PKM), both of which focus on message relevance, cognitive process, and user knowledge in determining persuasion outcomes [3,4,22]. Ad fatigue is a negative consumer response to invasive or recurrent advertising content, triggering avoidance and lowered responsiveness. It would be preferable to strengthen resistance to online influence on behavioral (e.g., skipping of ads) as well as cognitive (e.g., suspicion) dimensions equally. Digital well-being, i.e., users’ ability to manage their online exposure and maintain emotional resilience, can be imagined to serve as a buffer [5,19,33]. They would be less emotionally drained and deal better with their experience via personalized content. Low digital well-being in terms of dependence or burnout, in contrast, will be predicted to support resistance dispositions [6,7,16].
Advertising literacy, at conceptual (intent and strategy awareness) and attitudinal (skeptical or critical dispositions) levels, is said to increase cognitive resistance. Similarly to PKM, highly literate individuals are better at detecting persuasive strategies and reacting against them through critical thinking or selective attention [8,9,28]. Perceived relevance—how interesting or useful the consumer feels advertising is to them personally—acts as the mediator. Greater relevance can potentially lower resistance through greater cognitive processing, while lower relevance would result in annoyance and avoidance [10,20,30]. Perceived relevance is expected to mediate the effect of ad fatigue, digital well-being, and advertising literacy on resistance.
The model developed here integrates modern theory by unifying emotional, cognitive, and informational theories of resistance to targeted persuasion [11,21,24]. The research provides an explanation for a technologically savvy but vulnerable population and explains concrete and mediated processes on theoretical and empirical grounds. This research holds the promise of shaping the development of more ethically sensitive and psychologically informed online advertisement campaigns [26,27,34]. The proposed model is presented in Figure 1, outlining the hypothesized relationships between perceived ad fatigue, digital well-being, advertising literacy, perceived relevance, and resistance to persuasion.
Figure 1.
Conceptual model.
3.2. Data Collection and Sampling
This research utilized a quantitative cross-sectional study to examine psychological and behavioral predictors of resistance to digital personalized persuasion among young adults. This study targeted major constructs that included ad fatigue, perceived personalization relevance, digital well-being, advertising literacy, and cognitive-behavioral resistance. Recall-based framing was applied, which asked participants to recall their exposure to algorithmically targeted ads on social media platforms on a daily basis [15,25,29]. This design is highly ecologically valid and consistent with past studies of internet persuasion and content fatigue behavior.
A purposive non-probability sampling approach was followed to invite participants who fulfilled three simple inclusion criteria: (1) between 18 and 35 years old, (2) active users of at least one personalized digital platform (i.e., Instagram, TikTok, YouTube, or Facebook), and (3) could complete an online survey [35,36]. This strategy was suitable with respect to the study objective of analyzing behaviors and attitudes among a psychologically defined subpopulation that had previously been identified as having high algorithmic content exposure. The participants were sampled via university email lists, internet academic forums, student discussion groups, and social media targeted advertisements. The research targeted participants between 18 and 35 years, a group known for high online use and heavy exposure to targeted online advertisements. Existing evidence indicates that this age category has unique patterns of digital well-being, awareness of persuasion, and advertising fatigue [12,13,14,18]. Due to the theoretical and practical relevance, it is a population of interest for studies of psychological reactions to algorithmically presented persuasion.
Data were gathered using a self-reported, anonymous web-based questionnaire built using Google Forms. Participants were asked to think about their recent experience with targeted advertising and rate their answers on a set of validated psychometric scales. Respondents were told to respond in relation to their usual exposure to personalized ads in typical digital environments. Such a procedure, which is based on naturalistic recall instead of simulated exposure, guarantees greater generalizability and cross-platform usage [37]. The questionnaire had six sections: perceived ad fatigue, perceived relevance, digital well-being, advertising literacy, resistance to persuasion, and demographics. Since the research in this study was exploratory, data were obtained through a standardized self-report scale to analyze inter-relations among the core constructs. The questionnaire had 32 items drawn from validated existing scales used in previous research to help ensure contextual relevance and content validity (see Appendix A, Table A1). The survey was divided into two sections: the first section recorded demographic information of the respondents, while the second part consisted of scale-type items that corresponded to the study target variables. All the items were scored on a 5-point Likert scale ranging from 1 (strongly disagree) to 5 (strongly agree).
Participants were instructed to respond based on their habitual engagement with personalized advertising in everyday digital contexts. This approach—grounded in naturalistic recall rather than simulated exposure—ensures higher generalizability and cross-platform applicability.
As per Structural Equation Modeling (SEM) guidelines [38,39], the aim of the minimum sample size was N = 300. This provides adequate statistical power for evaluating the relationships between latent variables and model fit, as well as data volume to train and validate components. The 10:1 rule (a minimum of 10 cases per estimated parameter) was employed as a rough rule, and in addition, model complexity and sub-group analysis potential were considered [40]. In total, 637 responses were collected, which offered good power for SEM and enabled generalizability to a broad range of situations. The diversity of the sample was achieved using the strategy of stratified random and snowball sampling in a manner that would make any finding generalizable in the context of higher education [37,41].
All the measures were contextually and linguistically adapted to be used in online advertising and the targeted population. Back-translation was performed for all the items translated so that semantic equivalence was maintained. A pilot test (N = 25) was conducted to measure item clarity, completion time, and technical usability. After pilot revisions, the final dataset was determined to be internally consistent using Cronbach’s alpha and composite reliability. Voluntary anonymous informed consent was achieved in accordance with institutional research ethics. Electronic informed consent was received before survey access was granted. The purpose of the study, use of data, confidentiality measures, and right to withdraw at any time without penalty were explained in the first statement. No identifiable or personal data were gathered.
3.3. Measurement Scales
Adapted scales were utilized to quantify and confirm constructs within this research according to user salience to psychological reactions to tailored digital ads. Perceived ad fatigue was quantified with a 5-item measure that examined emotional as well as mental fatigue caused by over-exposure to the same content [31]. Digital well-being was also quantified with a 5-item measure that examined emotional burden and inability to disconnect from digital media [23,42]. Advertising literacy was assessed through a 5-item recognition scale of the use of persuasive strategies, sponsorship awareness, and targeting by users [43]. Perceived relevance was assessed through a 4-item scale of how much the users perceived the ads were relevant to their needs and interests, adapted from Noor et al. [44]. Resistance to persuasion, the dependent variable of the study, was assessed through a 5-item scale of both cognitive resistance (e.g., skepticism) and behavioral avoidance (e.g., ad skipping) adapted from Boerman et al. [32]. All the scales were modified from tried instruments and rated on Likert scales from 1 (strongly disagree) to 5 (strongly agree).
3.4. Sample Profile
The last sample had 637 participants; among them, 52.3% were men (n = 333) and 47.7% were women (n = 304) (Table 1). On the basis of age, 33.4% were 18–24 years old (n = 213), 39.7% were 25–30 years old (n = 253), and 26.8% were 31–35 years old (n = 171). In terms of educational attainment, 21.5% possessed a high school diploma or its equivalent (n = 137), 32.7% were undergraduate students studying (n = 208), 31.1% were bachelor’s degree holders (n = 198), 5.3% were master’s degree holders (n = 34), and 9.4% possessed a doctoral degree (n = 60). Everyday use of social media was not consistent, with 17.6% reporting <1 h per day (n = 112), 25.0% reporting 1–2 h per day (n = 159), 17.3% reporting 2–4 h (n = 110), 16.8% reporting >4 h (n = 107), and 23.4% reporting no use of social media (n = 149). In terms of digital well-being, 30.5% always experienced being mentally drained from digital device or internet usage (n = 194), followed by 21.4% experiencing it often (n = 136), 26.7% experiencing it sometimes (n = 170), 7.1% experiencing it rarely (n = 45), and 14.4% experiencing it never (n = 92). When they were queried about advertisement avoidance behavior, 24.3% replied that they sometimes skipped or avoided advertisements (n = 155), 22.1% replied with rarely (n = 141), 19.9% replied with always (n = 127), 17.0% replied with never (n = 108), and 16.6% replied with often (n = 106). Lastly, perceived usefulness of personalized advertisements was inconsistent: 35.8% replied that they frequently found personalized advertisements helpful or interesting (n = 228), 18.1% replied with extremely frequently (n = 115), 8.0% replied with occasionally (n = 51), 21.2% replied with seldom (n = 135), and 17.0% replied with never (n = 108).
Table 1.
Sample profile.
4. Data Analysis and Results
The current research utilized the Structural Equation Modeling (SEM) approach through SmartPLS 4 (Version 4.1.1.1) to perform analysis. Nitzl et al. [45] indicate that SEM is a popular variance-based method, which is best suited for empirical research in the management and social science fields. PLS-SEM is a variance-based method that (i) maximizes endogenous constructs’ explained variance (R2, Q2), (ii) has fewer distributional assumptions (less sensitive to non-normal 5-point Likert scores), and (iii) solves multicollinearity between conceptually similar predictors (e.g., DWB, ADL, PR) without compromising parameter estimates—attributes highly appropriate for our model and data structure [46,47]. To investigate sub-group differences, multi-group analysis (MGA) was conducted to enable the detection of contextual heterogeneity beyond that potentially detected by standard regression analysis [48,49]. Analysis proceeded in procedural steps advocated by Wong [50] to enable the estimation of path coefficients, standard error, and construct reliability accurately. The reliability of indicators was checked in the reflective measurement model using outer loadings, with a threshold value of 0.70 being taken as satisfactory.
Methodologically, CB-SEM (covariance-based SEM) excels at theory confirmation and global model-fit testing (e.g., CFI/TLI/RMSEA) under stronger assumptions (e.g., multivariate normality, continuous indicators, stable model identification). By contrast, our design is prediction-oriented and exploratory–confirmatory: we estimate direct, indirect (mediated), and sub-group-specific paths and report R2, Q2, and bootstrapped inferences to gauge predictive and explanatory performance—an evaluative frame recommended for PLS-SEM in marketing/IS/HCI research [46,47]. Following best practice, we assessed the reflective measurement model (outer loadings ≥ 0.70 when retained; CR/α/rho_A ≥ 0.70; AVE ≥ 0.50; HTMT < 0.85; Fornell–Larcker) and then the structural model with 10,000-sample bootstrapping for paths and predictive relevance (Q2) [46,47]. Finally, we applied MGA to test the stability of structural relations across key user segments [48,49,50].
4.1. Common Method Bias
To test the validity and reliability of findings, systematic CMB testing was carried out according to the recommendations offered by Podsakoff et al. [51]. Harman’s single-factor test was used to analyze whether the data variance was dominated by a single factor. Findings from the unrotated principal component analysis indicated that the largest factor explained 32.193% of the total variance, which is well short of the traditionally used cut-off of 50%. Although CMB was not a focus in this analysis, its adjustment increases the validity of the variable relationships formed and minimizes the chance of measurement-related bias, hence the stability of the conclusions drawn by the study [51,52].
4.2. Measurement Model
The first step in the PLS-SEM process is a stringent measurement model evaluation, where all the constructs are defined with reflective indicators. Consistent with Hair et al.’s [53] recommendation, this check captures four essential requirements: composite reliability, indicator reliability, convergent validity, and discriminant validity.
The reliability of an indicator as per is the percentage of variance of an indicator variable explained by its construct. It is normally established through outer loadings, which are sufficient for values higher than 0.70 as per Wong [50] and Chin [54]. But Vinzi et al. [55] also recognize that lower loadings are not new to social science research, and item retention should be determined based on their joint effect on composite reliability and convergent validity instead of using arbitrary cut-points. Hair et al. [56] further propose that the indicators with loadings of 0.40 to 0.70 should be deleted only if their removal leads to a significant enhancement in composite reliability or AVE.
According to these standards, and following the recommended criteria of Gefen et al. [57], the measurement model in this research was improved by dropping two indicators, ADL5 and DWB5, both of which had factor loadings lower than 0.50, as shown in Table 2.
Table 2.
Factor loading reliability and convergent validity.
Reliability in this research was measured using Cronbach’s alpha, rho_A, and composite reliability. Based on Wasko et al. [58], a 0.70 threshold, PAF, ADL, DWB, PR, and RTP constructs demonstrated adequate reliability. The other constructs also demonstrated moderate-to-high reliability as reported in previous studies [55,59,60]. The rho_A coefficient, which theoretically should be between Cronbach’s alpha and composite reliability, was above the 0.70 mark in the majority of cases and hence met Sarstedt et al.’s [60] proposed measure of reliability and aligned with the conceptualized framework of Henseler et al. [61]. The convergent validity was ensured, as the average variance extracted (AVE) for most of the constructs was greater than the suggested 0.50 criterion, as suggested by Fornell et al. [62]. In addition, where AVE was short of this level, composite reliability measures greater than 0.60 established satisfactory convergent validity, according to Fornell’s criteria. Discriminant validity was confirmed using the Fornell–Larcker criterion in which inter-construct correlations should be lower than the square root of the AVE. This was also confirmed by applying the heterotrait–monotrait (HTMT) correlation ratio, where all of the values were below the conservative threshold of 0.85 as suggested by Henseler et al. [61] and indicated in Table 3 and Table 4.
Table 3.
HTMT ratio.
Table 4.
Fornell and Larcker criterion.
4.3. Structural Model
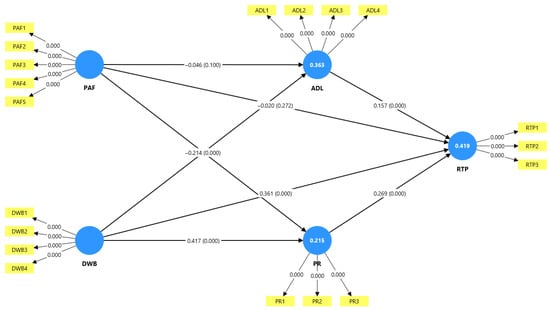
The structural model was assessed by observing the value of the coefficient of determination (R2) and the measures of predictive relevance (Q2) alongside the path coefficients’ significance against Hair et al. [53] standards. The R2 results achieved were 0.363 for advertising literacy, 0.215 for perceived relevance, and 0.419 for resistance to persuasion, which show high explanatory power within the standard 0–1 interval. Correspondingly, the Q2 values reflected moderate-to-high predictability, at 0.358 for advertising literacy, 0.208 for perceived relevance, and 0.322 for resistance to persuasion. Hypothesis testing also confirmed the model by determining the significance of relationships among latent constructs. Path coefficients were estimated with the bootstrapping method, as required by Hair et al. [53], and mediation effects were tested with a one-tailed bias-corrected bootstrap procedure recommended by Preacher et al. [63] and Streukens et al. [64], with 10,000 resamples. The results of these tests are in Table 5.
Table 5.
Hypothesis testing.
To confirm the structural relationships posited in the hypotheses, Partial Least Squares Structural Equation Modeling (PLS-SEM) was employed using bootstrapping with 10,000 resamples. The direct effects of the independent variables on resistance to persuasion (RTP) are listed in Table 1. Hypothesis H1 assumed that perceived ad fatigue (PAF) would positively influence resistance to persuasion. Nonetheless, the path coefficient was not statistically significant (β = −0.020, t = 0.608, p = 0.272), and therefore, H1 was not supported.
Conversely, digital well-being (DWB) was also positively related to resistance to persuasion (β = 0.361, t = 9.915, p < 0.001), which supported H2. Likewise, advertising literacy (ADL) was also positively related to resistance to persuasion (β = 0.157, t = 3.545, p < 0.001), which supported H3a. Lastly, perceived relevance (PR) was also seen to have a significant and positive effect on resistance (β = 0.269, t = 6.685, p < 0.001), supporting H3b. The results indicate that emotional exhaustion because of ads does not significantly predict resistance, but higher digital well-being, ad literacy, and perceived relevance are linked with greater resistance to algorithmic persuasion. A visual illustration of the significant paths is depicted in Figure 2.
Figure 2.
PLS-SEM structural results. Blue nodes are latent constructs—perceived ad fatigue (PAF), digital well-being (DWB), advertising literacy (ADL), perceived relevance (PR), and resistance to persuasion (RTP); yellow rectangles are reflective indicators. Numbers on arrows are standardized path coefficients (β), with bootstrapped p-values in parentheses; numbers inside endogenous nodes are R2.
4.4. Mediation Analysis
In order to test for the mediating roles of perceived relevance (PR) and advertising literacy (ADL) between resistance to persuasion (RTP) and the independent variables, a series of direct effect tests were implemented through a bias-corrected bootstrapping procedure with 10,000 resamples. All direct, total, and indirect effects were tested so that the type of mediation could be established (Table 6).
Table 6.
Mediation analysis.
The direct effect of perceived ad fatigue (PAF) on RTP was not statistically significant (β = −0.020, t = 0.608, p = 0.272), and there was no direct effect. However, the grand effect of PAF on RTP was statistically significant (β = 0.065, t = 4.803, p < 0.001), and the existence of an indirect path was revealed. That is, PAF significantly influenced RTP via perceived relevance (PR; β = 0.058, t = 4.209, p < 0.001), and to some extent via advertising literacy (ADL; β = 0.007, t = 1.170, p = 0.005). With the direct effect being non-significant but the indirect effects being significant, the two full mediation effects were confirmed in the PAF → RTP route for both PR and ADL. Conversely, the DWB direct effect on RTP continued to be statistically significant when controlled (β = 0.361, t = 9.915, p < 0.001), as was the overall effect (β = 0.207, t = 7.893, p < 0.001). Mediation analysis showed DWB to have a significant effect on RTP through PR (β = 0.112, t = 5.730, p < 0.001) and ADL (β = 0.095, t = 3.427, p < 0.001). Since the direct effect and the indirect effects are significant, the pattern shows partial mediation through PR and ADL for the effect of DWB on RTP.
These results highlight the mediating role of PR and ADL, where PR exerted a more significant influence on both PAF and DWB channels but cooperated with the influence of ADL as well. The results highlight the roles of cognitive and perceptual filters in moderating algorithmic persuasion and expose multiple channels by which emotional and psychological factors impact resistance behavior.
4.5. Multi-Group Analysis (MGA)
To examine some additional potential moderating effects, multi-group analysis (MGA) was performed for a series of categorical variables such as age group, sex, educational level, frequency of digital burnout, ad skipping, and social media use. This permitted structural path coefficients across sub-groups to be contrasted to ascertain whether model-prescribed relationships differed significantly for different respondent characteristics (Table 7).
Table 7.
Significant multi-group differences in structural paths.
There were significant differences in most relationships between age groups. Specifically, the influence of advertisement literacy (ADL) on resistance to persuasion (RTP) differed between the 18–24 and 25–30 groups (Δβ = −0.274, p = 0.003) and between the 25–30 and 31–35 groups (Δβ = 0.313, p = 0.002). This indicates that ADL has a differential effect on age-resistant persuasion, with significantly less effect in the youngest age group. Secondly, the relationship from perceived ad fatigue (PAF) to perceived relevance (PR) was significantly different for 18–24 and 25–30 (Δβ = −0.273, p = 0.020), as well as between 25–30 and 31–35 (Δβ = 0.329, p = 0.002), showing differences across age in perceptions of ad fatigue influence. Furthermore, the PAF → ADL pathway differed substantially between 18–24 and 31–35 (p = 0.005), as did the DWB → ADL pathway, with differences arising between 18–24 and 31–35 (Δβ = 0.175, p = 0.007) and 25–30 and 31–35 (Δβ = 0.156, p = 0.013). These findings imply that cognitive processing with personalized content (i.e., how online well-being and ad weariness affect ad literacy) can develop with age and online maturity. These findings establish the moderating function of age in the motivational processing of personalized advertising and imply that the cognitive and affective resistance mechanisms can differ with the developmental phase. There were no significant statistical differences in the following directions among any of the age group comparisons.
Three of these paths had large gender contrasts. First, the connection between perceived relevance (PR) and digital well-being (DWB) was much stronger in men than in women (Δβ = 0.226, p < 0.001), which might indicate that men are more sensitive in perception to variations in digital well-being. Secondly, the direct impact of perceived ad fatigue (PAF) on resistance to persuasion (RTP) was significantly more detrimental for females (Δβ = −0.310, p < 0.001), suggesting that ad fatigue has the potential to decrease resistance more in women than men, perhaps via emotional disengagement or cognitive overload. Finally, the trajectory from advertising literacy (ADL) to RTP was also quite distinct across genders (Δβ = 0.200, p = 0.015), with a higher and more pronounced relationship between advertising literacy and resistance by men, likely indicating more critical processing of advertisement information by men. These results indicate gender as an important moderator in the psychological processing of targeted adverts and, specifically, the users’ well-being, fatigue, and literacy in influencing users’ resistance to persuasion.
Pairwise comparisons were also carried out at six levels of education: high school, undergraduate, bachelor’s, master’s, and doctoral. The impact of advertising literacy (ADL) on resistance to persuasion (RTP) was very significant in the high school group compared to those who have a bachelor’s (Δβ = 0.325, p = 0.011), master’s (Δβ = 0.594, p < 0.001), and doctoral degree (Δβ = 0.763, p = 0.003). Furthermore, ADL → RTP effects were significantly greater for bachelor’s degree graduates compared with doctoral participants (Δβ = −0.438, p = 0.023). The effect of DWB on advertising literacy (ADL) was greater in bachelor’s degree graduates compared with master’s graduates (Δβ = −0.129, p = 0.040) and undergraduate students (Δβ = −0.125, p = 0.023). Digital well-being by perceived relevance (PR) interaction was also fluctuating, in which bachelor’s degree graduates had significantly higher effects than doctoral participants (Δβ = 0.793, p = 0.003). This continued in the same pattern when doctoral, master’s (Δβ = −0.868, p = 0.002), and undergraduate levels (Δβ = −0.869, p = 0.001) were evaluated. The PAF → PR pathway had higher effects among bachelor’s degree participants than among high school (Δβ = 0.201, p = 0.023) and master’s (Δβ = 0.312, p = 0.022) participants. Doctoral participants differed significantly from those of high school (Δβ = 0.650, p = 0.030) and master’s degree (Δβ = 0.761, p = 0.015). The direct impact of PAF on RTP was considerably greater in high school individuals compared to bachelor’s (Δβ = 0.235, p = 0.011), master’s (Δβ = 0.252, p = 0.008), and undergraduate levels (Δβ = 0.329, p = 0.008). Non-reported paths in the above table did not result in statistically significant differences in educational levels (p > 0.05).
In order to test if the frequency of digital burnout moderated the structural relationships within the model, a multi-group analysis was carried out through a comparison of the participants with a low, medium, and high frequency of digital burnout. The link between digital well-being (DWB) and advertising literacy (ADL) was more robust for high-frequency digital burnout participants in comparison to those with low (Δβ = 0.171, p = 0.008) and medium burnout frequency (Δβ = −0.197, p = 0.010). The influence of perceived ad fatigue (PAF) on advertising literacy (ADL) was more significant for the group with high burnout frequency compared to the group with low (Δβ = 0.217, p = 0.013) and medium burnout frequency (Δβ = −0.161, p = 0.035). The contrast between low and medium burnout groups also varied significantly (Δβ = −0.379, p = 0.002), indicating a gradient effect. The direct influence of PAF on resistance to persuasion (RTP) revealed substantial differences among high burnout and medium respondents (Δβ = 0.321, p < 0.001) and between low and medium groups (Δβ = 0.250, p = 0.008), meaning the impact of ad exhaustion on persuasion resistance can become stronger with more digital burnout. Last but not least, the indirect effect of DWB on perceived relevance (PR) also varied significantly between high and medium (Δβ = −0.290, p < 0.001) and low and medium burnout groups (Δβ = −0.230, p = 0.005), with weaker effects for medium-frequency users. No differences were found for all the other indirect effects between digital burnout frequency groups (p > 0.05).
In order to examine whether the frequency at which consumers skip online ads moderated the PR-RTP relationship, a multi-group comparison was made between high, medium, and low ad-skipping groups. The groups differed significantly in the magnitude of the PR → RTP path. In particular, the influence of perceived relevance on resistance to persuasion was considerably weaker for participants with high ad-skipping frequency than for participants with low ad-skipping frequency (Δβ = −0.184, p = 0.019). Additionally, the low versus medium ad-skipping group comparison resulted in a marginally significant difference (Δβ = 0.188, p = 0.050), whereby people who do not skip ads as frequently might be more responsive to relevance cues when counter-arguing persuasion attempts. All other comparisons for this path were non-significant (p > 0.05), and no other paths were significant as moderated by ad-skipping frequency.
To test if social media strength affects the model paths, MGA was administered to three groups of users: non-users, low users, and high users. Outcomes indicated some statistically significant path coefficient differences, mostly related to the influence of digital well-being (DWB) and perceived ad fatigue (PAF) on intermediary constructs. There was a significant difference in the DWB → ADL path between non-users and heavy social media users (Δβ = 0.182, p = 0.004) and between heavy and light users as well (Δβ = −0.131, p = 0.016). This indicates that greater digital well-being might be more strongly linked to advertising literacy in non-users than with heavy users. In addition, digital well-being → perceived relevance (DWB → PR) differed between heavy users and non-users significantly (Δβ = 0.156, p = 0.044), as digital well-being plays a greater role in perceived relevance in less intensive social media environments. Lastly, the connection between perceived ad fatigue and advertising literacy (PAF → ADL) significantly differed more in non-users compared to high social media users (Δβ = 0.146, p = 0.044) and between high users and low users (Δβ = −0.210, p = 0.011). This would reflect that ad fatigue would develop literacy more significantly in individuals who are not actively involved in extensive use of social media.
5. Discussion
The current research aimed to disentangle the psychological mechanisms of resistance to algorithmic persuasion for young adults on social media. With the assistance of PLS-SEM, we tested the predictive role of perceived ad fatigue (PAF), digital well-being (DWB), advertising literacy (ADL), and perceived relevance (PR) for resistance to persuasion (RTP). Against the initial hypothesis, perceived ad fatigue did not predict resistance. Conversely, perceived relevance, advertising literacy, and digital well-being were all strongly positively correlated with resistance. These outcomes provide a rich image of how relevance-based, cognitive, and affective processes combine to influence resistance within saturated, AI-personalized environments [2,11,19].
The finding of no significant association between perceived ad fatigue and resistance to persuasion (H1 not supported) contradicts a general hypothesis from both the marketing and HCI literature that emotional exhaustion due to advertising will always result in oppositional behavior. Although previous studies have documented that chronic exposure to algorithmic content produces fatigue and disengagement [11,19], fatigue, in itself, does not appear to be an effective cue to trigger resistance. This concurs with theory describing criticism that fatigue is typically a somatic or passive reaction, with evasiveness or withdrawal as opposed to mental active resistance [9].
There are a number of explanations for this finding. First, emotional exhaustion might result in avoidance or scrolling rather than resistance or disbelief—behaviors that resistance here does not explain. Second, fatigue might be acting indirectly through mediators like relevance or control perceptions, rather than directly [22]. Last but not least, the ubiquity of habituation online will also diffuse the affective salience of fatigue in such a way that members bear with it as the price of membership and not as a cue to resist. This would necessitate a subtler theoretical explanation of resistance that can differentiate between disengagement, coping, and defiance.
In contrast, digital well-being was the best direct predictor of resistance to persuasion, supporting Hypothesis 2. This is in line with the contention that individuals with healthier digital habits and self-regulation skills are more likely to be autonomous in digital environments [17]. This conclusion, which is informed by self-regulation theory and digital models of mental health, suggests that individuals who score high on DWB are more likely to manage algorithmic pressure, to resist manipulation, and to take critical distance from puce cues. This also underpins the argument that DWB is an active ability and not a passive state—covering emotional regulation, attention management, and boundary maintenance in digital space [29]. Significantly, this extends the theoretical comprehension of DWB from wellness to critical agency. From a design standpoint, user-control-supported platforms, encouraging mindful use, or limiting content saturation can indirectly facilitate resistance by facilitating digital well-being [25].
Advertising literacy (ADL) was another significant predictor of resistance (β = 0.157, p < 0.001), supporting Hypothesis 3a and reinforcing the persuasiveness of knowledge in internet contexts. This is consistent with the Persuasion Knowledge Model that assumes those with recognition of persuasive intent are also capable of resisting manipulation [16,24,30]. Our results are in line with current empirical research showing that greater ADL has been associated with greater resistance strategies, especially for experienced social media users [19,20,21]. Of particular interest, the strength of ADL on the RTP path, while less than DWB, is still significant. This indicates that cognitive literacy is supplementary, and not a substitute, for affecting regulation. The implication is that interventions supporting advertising literacy—e.g., media education programs or transparencies on sites—can allow users to cognitively process and resist targeted messages. But even literacy might not be enough, as people have to be motivated and self-assured in their use of knowledge, especially in experiential or affective ad formats [26,27,32].
Most notably, perceived relevance (PR) was a significant and strong predictor of resistance, thereby confirming Hypothesis 3b, and perhaps counterintuitively, at a superficial level at least, given that relevance tends to be linked with greater engagement and persuasive potency [18,28]. Our explanation, though, is grounded in the most recent research to recognize the “dual face” of relevance in algorithmic persuasion. As much personal relevance as possible could enable message promotion via the central route, yet excessively personal or intrusive fit may cause reactance and yield resistance [29,30].
Our results are consistent with the hypothesis that perceived relevance is not persuasive in itself, but its impact is a function of more general affective and contextual states. Specifically, relevance can serve as a cognitive filter through which users judge personalization—whether it is experienced as helpful or manipulative [24,28,30]. For ad fatigue or privacy, relevance might even amplify resistance because it can serve as an indicator of the strategic intent of the message. This is an extension of the Elaboration Likelihood Model in proposing that central-route processing is not necessarily facilitative of persuasion, particularly in conditions of saturation or distrust [11,12,43].
Combined, these results notably add to the current literature. To begin, they provide evidence of a multi-perspective model of resistance where cognitive literacy, affective self-regulation, and message fit perceptions each play unique roles. Secondly, they refute linear models, proposing that increased exposure or increased relevance will necessarily result in increased persuasion. Rather, the results establish a threshold-based or curvilinear conceptualization of digital influence—where personalization can be counterproductive once beyond a saturation point [21,27,34]. Third, the results support demands for more sophisticated models of algorithmic resistance that combine psychological and media literacy tactics.
5.1. Mediation Analysis Results
Mediation analysis sought to demystify the psychological mechanisms by which perceived ad fatigue (PAF) and digital well-being (DWB) affect resistance to persuasion (RTP), with a particular emphasis on the mediating roles of perceived relevance (PR) and advertising literacy (ADL). A bias-corrected bootstrapping approach involving 10,000 resamples was used to test direct and indirect effects for the presence and nature of mediation. The findings placed PAF and DWB in opposing patterns of mediation, providing significant insights into the multidimensional nature of algorithmic resistance online.
Contrary to initial suppositions, the direct influence of PAF on RTP was not high, and as such, fatigue does not have a direct impact on resistance behaviors. The total effect of PAF on RTP was statistically significant, which suggests that indirect influences mediate this connection. Two indirect routes were established, through PR and through ADL, which revealed full mediation for both H4a and H4b. These findings provide theoretical backing to dual-process resistance theories in the view that affective overload (PAF) can only affect outcomes indirectly via mediation by cognitive or appraisal routes (PR and ADL). From a persuasion knowledge point of view, ad fatigue will encourage users to reflectively consider the intention and appropriateness of messages and thus indirectly trigger resistance processes. Similarly, advertising literacy can provide the skills through which people interpret fatigue as an indicator of persuasive saturation, and so cynical judgments become stronger [9,22,28]. This is consistent with recent evidence that exposure alone to saturation is not enough to lead to resistance in the absence of interpretation materials [29,30]. Interestingly, the more direct route through PR suggests that relevance perception is a more powerful mediator than cognitive literacy. This confirms recent research that perceived personalization, particularly when intrusive or excessive, is likely to be counterproductive and elicit rejection rather than engagement [29,30]. Relevance, therefore, becomes a paradoxical construct, essential for personalization, yet also likely to be the cause of resistance when it implies surveillance or manipulation.
Conversely, the direct influence of DWB on RTP was still substantial (β = 0.361, p < 0.001), together with significant indirect influences via both PR (β = 0.112, p < 0.001) and ADL (β = 0.095, p < 0.001). These findings point towards partial mediation, supporting H5a and H5b. In contrast to PAF, digital well-being seems to have a direct resistive protective influence—perhaps because it is more likely to increase critical self-regulation, purposive use, and emotional resilience on the internet [23,29]. The partial mediation also suggests that DWB enables resistance not just via affective stability but also via increased cognitive processing and evaluative judgment. People high in DWB can be more likely to evaluate message intent and relevance and thus engage their persuasion knowledge to a larger extent. This is in line with the integrative view that digital well-being is not a passive state of balance but an active, metacognitive capacity to withstand persuasive influence [9,18,32]. Of the two intermediaries, PR once more was a more influential conduit than ADL. This supports the suggestion that felt personalization—defined as self-aware and value-congruent—functions as an influential gatekeeper in the persuasion process. In practical terms, these results imply interventions to support digital well-being and relevance, and critical evaluations might prove more effective than discrete media literacy campaigns, particularly within environments subject to algorithmically curated feeds [23,29].
Commonly, mediation results present a more sophisticated view of resistance as affectively saturated, cognitively motivated, and an evaluation of a complex construct. Full and partial mediation paths offer an extension and advancement of theoretical models involving affective saturation, user agency, and interpretive competence to digital persuasion mechanisms [23,29]. Second, the more prominent mediating function of PR further confirms message-level variables and interpretation by users as determinants of paramount importance in the determination of persuasive effects [9,22,28]. Operationally, these implications imply that enhancing critical relevance appraisal and user-oriented digital well-being indicators can provide promising avenues for addressing the unwanted effects of algorithmic advertising. Learning programs, platform design, and policy interventions on enabling user agency must consider the impact of perceived intrusiveness and message fit—not information openness or technological ones exclusively.
5.2. Multi-Group Analysis (MGA) Results
Multi-group analysis (MGA) generated the significant findings concerning how the structural patterns of relations among variables in the model differ across demographic and behavioral segments and generated results, indicating that algorithmic resistance to persuasion is not just fueled by psychological factors but by user attributes like age, gender, education level, digital burnout, skipping behavior against ads, and social media usage. These differences generate a more complete understanding of the environments under which persuasion resistance processes are more or less activated.
MGA also determined age as a possible moderator, particularly for relationships between perceived ad fatigue (PAF) and advertising literacy (ADL). Young adults between the ages of 18 and 24 possessed weaker relationships between ADL and resistance to persuasion (RTP) than older generations, indicating that persuasion literacy is less effective in anticipating resistance behaviors in young digital natives. This could be a result of either desensitization through over-familiarity with the strategies of advertising or decreased disposition to process critically compelling intent, as delineated in previous studies [9,18]. The age-group differential effect of PAF on PR and ADL also suggests that cognitive and affective semantic connotations of ad saturation are differentially related to digital maturity, perhaps as a consequence of increasing digital exposure or as an outcome of shifting motivational systems [43]. These results support a developmental approach to digital persuasion research, suggesting that interventions would need to be adapted by age group to have maximum impact.
Gender also proved to be a competent moderator. DWB-PR and ADL-RTP relations were stronger in males, showing greater sensitivity to critical literacy and digital well-being in the influence of resistance. Females showed a significantly more negative direct effect of PAF on RTP, reflective of a disengagement or overwhelming effect in lower resistance rather than higher resistance. These findings complement current research into gendered reactions to digital stress and burnout and suggest that there is a need for gender-sensitive models in the development of well-being and media literacy interventions. Key distinctions also appeared by levels of schooling [4,7,12]. Participants with only a high school education maximized on ADL in building resistance, while the majority of the predictive value of ADL disintegrated among doctorate-level respondents. This can be due to a point of saturation within cognitive elaboration or doubt, in that highly educated persons are already in possession of or do not acknowledge overt persuasion signals. Moreover, DWB’s stronger impact on ADL and PR in bachelor’s degree recipients accentuates education as a catalyst for psychological resource mobilization in digital spheres. Such trends reaffirm education as a contextual variable in digital resistance and persuasion literacy models.
A high frequency of digital burnout participants had more robust correlations between DWB, PAF, and ADL, where digital fatigue exposure increases cognitive vigilance and literacy as a coping mechanism. Moreover, the effect of PAF on RTP amplified with the degree of burnout, i.e., emotional overload, can strengthen resistance to persuasive messages. These results expand the burnout–resistance connection developed in previous studies and necessitate more integration of emotional exhaustion variables into algorithmic persuasion theory [4,7,12]. Ad skipping also moderated the PR on RTP relation, with frequent skippers reporting reduced sensitivity to relevance cues. This implies that chronic ad avoidance can reduce cognitive processing of ad messages, reducing the persuasiveness of relevance and allowing automatic processes of resistance. This is consistent with dual-process models of persuasion in which repeated exposure and avoidance constrain elaborative processing [7,12]. Finally, social media intensity moderated DWB and PAF’s influence on ADL and PR. Cognitive connections of well-being and literacy were more pronounced among non-users than among heavy users and light users, respectively, perhaps as a result of cognitive overload or framing of persuasive exposure. These findings indicate social media as a contextual amplifier or suppressor of cognitive resistance procedures and the adaptive characteristic of digital well-being in countering algorithmic influence at varying levels of use. The MGA results highlight that digital persuasion resistance is not a characteristic but a dynamic result moderated by age, gender, education, emotional exhaustion, and digital usage [7,12]. Theoretical frameworks need to include these moderators in order to prevent overgeneralized expectations of user reactions. Practically, interventions seeking to enhance persuasion literacy or digital well-being need to be demographically and behaviorally tailored.
This study contributes to digital persuasion theory in five ways. It first reframes perceived relevance (PR) as a proximal cognitive filter that directs both affective load (PAF) as well as user resources (DWB and ADL) into resistance to persuasion (RTP) instead of assuming that relevance is always pro-persuasive [9,18]. First, it corroborates claims of algorithmic power undermining human agency. Second, it reconceptualizes digital well-being (DWB) as an active, metacognitive ability rather than a default state of well-being with direct and indirect influences on resistance, building on self-regulation explanations of agency under algorithmic conditions. Third, it operationalizes the Persuasion Knowledge Model by placing advertising literacy (ADL) as necessary but not sufficient: literacy enables resistance mainly in conjunction with relevance appraisal and well-being, explaining when knowledge is converted to defensive performance [23,29]. Fourth, it contradicts the general view that fatigue necessarily creates oppositional behavior, identifying PAF as an indirect antecedent through appraisal (PR) and literacy (ADL), thus delineating disengagement from resistance [4,7]. Fifth, by illustrating orderly sub-group differences (age, gender, education, social media intensity, ad skipping, burnout), it outlines a contingent framework of resistance and encourages curvilinear/threshold perspectives of personalization effects: beyond certain levels of fit and exposure, “more targeting” can enhance resistance [23,29]. Taken together, these contributions synthesize ELM, PKM, cognitive load, and reactance within a unifying framework based on user agency and describing how cognitive, affective, and contextual inputs cumulatively shape resistance in algorithmically personalized settings.
6. Practical Implications
The conclusions of this research offer several practical implications for stakeholders in the construction of digital environments—essentially policymakers, business strategists, educators, and designers of advertising infrastructures. In specifying which constructs, like ad fatigue, perceived relevance, digital well-being, and advertising literacy, propel resistance to algorithmic influence, the conclusions offer fact-based recommendations towards constructing more ethical, user-centric, and context-dependent strategies.
6.1. For Policymakers: Strengthening Digital Literacy and Well-Being Frameworks
The finding that advertising literacy (ADL) is a strong predictor of resistance to persuasion, particularly for young, less educated, and female respondents, highlights the imperatives of institutional efforts in the direction of sustaining digital and advertising literacy at the earliest levels of education [7,12]. Regulatory agencies and education ministries can use these findings to push for compulsory media literacy courses as part of school curricula, with a particular emphasis on critical thinking in the context of personalized content, algorithmic targeting, and surreptitious advertising.
Moreover, as digital well-being (DWB) was a robust predictor of both ad literacy and persuasion resistance across a range of user groups, well-being education should be given priority in public health and digital governance agendas as a component of general digital citizenship initiatives. These encompass public awareness drives for social media consumption that are mindful of its impact, screen time control, and online emotional resilience. Regulatory frameworks in the form of rating systems, opt-out options, or digital service standards can also be established so that persuasive systems support values of mental health and user autonomy.
Surprisingly, this research also finds that users suffering from chronic digital burnout are highly susceptible to wear-out of advertising and its spillover. Policymakers and regulators of privacy may find it useful to include measures of user fatigue in consumer protection policy. Adaptive exposure limits, ‘digital calm’ areas, or enforced pauses in algorithms for personalized recommendations, for example, can prevent mental saturation and provide user control. In addition to media and ad literacy, our study suggests the necessity of algorithmic literacy—i.e., the capacity for users to comprehend data collection and profiling, the optimization of objectives by recommendation/targeting models, trade-offs involved in ‘relevance’ (e.g., engagement vs. well-being), and how feedback loops, bias, and uncertainty influence what is displayed. Making algorithmic literacy a part of school curricula and public initiatives would allow citizens to (a) know when personalization is helpful, (b) know when it is intrusive or manipulative, and (c) activate controls to reset their feeds. More specifically, policymakers can (1) insert classroom modules and micro-credentials on data provenance, objective functions, exploration–exploitation trade-offs, and fairness/bias; (2) invest in interactive labs with basic recommender simulators so that students observe the impact of tweaking ‘relevance’ thresholds on reactance and well-being; (3) require plain-language explanations, algorithmic ‘nutrition labels,’ and simple toggles (e.g., frequency caps, topic/mood filters, reset/history controls); (4) mandate continuous algorithmic impact evaluations consisting of user-understanding benchmarks (not just technical audits); and (5) facilitate civic oversight by allowing secure researcher access to platform data.
6.2. For Business Managers: Ethical Personalization and Segmented Content Strategies
From the perspective of management, this result means that algorithmic strategies of persuasion—albeit potentially successful—will also invite resistance when they ignore user context, emotional saturation, and perceived relevance. The evident predictive function of perceived relevance (PR) for provoking resistance suggests that highly targeted messages risk backfiring when experienced as manipulative or out of sync with users’ expectations.
Marketers would need to prioritize maximizing personalization systems that do not just optimize for engagement or conversion but also for risk of fatigue and psychological tolerance. In application, the platforms can obtain a privacy-sensitive fatigue metric from visible behavior (e.g., increased skip rates, increased time-to-skip, decreased dwell/hover, “hide/not relevant” clicks, creative repeat) and apply it to initiate dynamic frequency capping, cooldown periods, creative rotation with diversity requirements, and brief term switching from behavioral to contextual targeting or from interruptive to lighter, informational ad formats. Real-time decision-making could include attention and sentiment signals together with user-solicited feedback (more explicit “Why am I seeing this?” menus with actionable options like snooze, less of this type of content, not this item) to directly impact delivery based on expressed preferences. Creatives driven to high-fatigue segments must decrease arousal and intrusiveness (sound-free visuals, shorter units, less cluttered utility, more clear control affordances) without cutting into novelty quotas to prevent repetition. A bidding/recommendation plan can add negative incentives for fatigue events and monitor harm-aware KPIs, i.e., lowering hide/skip rates and a lower fatigue index, besides engagement alone. This would be enforced with privacy by design (on-device or aggregated signals and no sensitive categories). These actions would especially hold for high-frequency ad skippers and digitally fatigued customers, who in our data were more resistant to relevance-based persuasion [9,18,32].
Segmented approaches can also be better than frameworks of the one-size-fits-all variety. Men in the sample were more responsive to relevance signals and ad weariness cues, and women were more susceptible to emotional overload [23,29]. Education and demography also determined consumers’ arguments for content processing and resistance formation. Campaigns need to, therefore, be crafted by advertisers with variable levels of personalization, information disclosure, and interactivity based on demographic and behavior portraits. Operationalized, this could include introducing lighter, less emotionally engaging ad formats to youth or digitally fatigued audiences and sending opt-in, informative communications to high-literacy populations who might value transparency and control.
Furthermore, user trust can be established by conveying message authenticity and exposing targeted message persuasive intent. Over-reliance on retargeting and repetition, one of the leading drivers of ad fatigue in this research, must also be evaded by firms. Exploring hybrid approaches that integrate behavioral personalization with self-report feedback (e.g., mood checks or reported preferences) might contribute to both more effective and ethical user interaction [9,18,32].
6.3. For Educators and Media Literacy Advocates: Empowering Critical Users
Educators are at the forefront of equipping users with cognitive and affective means to handle more persuasive digital environments [23,29]. Based on the found complete mediation effects of perceived relevance and ad literacy, stakeholders in education must prioritize not just alerting students to recognize advertising but also developing sensitivity to how their affective reactions and fatigue affect their cognitive processing and choices.
To this end, advertising literacy needs to be reframed as an intellectual capacity and affective screen. Educational curricula should introduce students to how their own online behaviors—e.g., ad skipping, social networking, or binge watching—contribute to making them vulnerable to influence strategies. By situating literacy in emotional and behavioral self-perception, educational curricula can be more integrated and self-relevant.
Tertiary education programs and lifelong learning platforms may also incorporate algorithmic literacy and the ethical aspects of personalization in digital communication, media studies, and behavioral science courses. The curricula need not only to learn about the technical process behind recommendation algorithms and targeted advertisements but also the impact on user agency, emotional well-being, and well-informed choices [9,18,32].
Finally, the research findings encourage a cross-disciplinary conversation between platform designers, regulators, advertisers, and educators to co-design spaces that converge individualization with safeguarding. Principles of algorithmic design that consider emotional load, digital resilience, and cognitive autonomy are no longer a luxury but a necessity in the age of ubiquitous digital persuasion. Stakeholders are invited to approach resistance to persuasion not as an obstacle but as an indicative sign of user literacy, critical judgment, and ethical expectations in mediated communication [9,18,32].
7. Conclusions, Limitations, and Future Directions
This study explored how psychological and cognitive mechanisms shape resistance to personalized digital persuasion, focusing on constructs such as perceived ad fatigue (PAF), digital well-being (DWB), advertising literacy (ADL), and perceived relevance (PR). Through Structural Equation Modeling (SEM), mediation analysis, and multi-group comparisons, the findings offer a comprehensive framework illustrating how cognitive filters and emotional states interact to influence users’ ability to resist algorithmically delivered messages.
The results revealed that DWB, PR, and ADL were significant predictors of resistance to persuasion (RTP), while PAF did not directly predict resistance. However, mediation analyses uncovered that PAF exerted significant indirect effects through both ADL and PR, demonstrating that its influence operates primarily via intermediary perceptual and literacy mechanisms. Digital well-being also showed both direct and indirect effects on RTP, indicating a multifaceted role in shaping critical digital engagement. Moreover, multi-group analysis showed substantial variability in the strength and direction of these relationships across age groups, gender, educational levels, digital burnout frequency, ad-skipping behavior, and social media use intensity [6,16]. These conclusions not only broaden theoretical models like the Persuasion Knowledge Model and dual-process models of message resistance but also furnish timely empirical validation for navigating the increasingly individualized and emotionally challenging digital media landscape.
Turning to the future, there are some interesting directions of future research that can shed light and build upon evidence here. On the one hand, reliance on a cross-sectional approach opens avenues for future longitudinal investigation of how resistance evolves over time and across digital spaces. Following user response to algorithmic personalization over long periods of time—particularly in contexts of repeated exposure or increasing fatigue—might reveal dynamic models of resistance development and accommodation [5,30]. Second, the use of self-report survey measures implies that cross-matching subjective responses with behavioral or biometric ones in future studies would be desirable. For instance, supplementing subjective responses with clickstream data, eye-tracking, facial expression coding, or psychophysiological responses could provide a more convergent measurement of when and how resistance is used while exposed to persuasive messages. In addition to such designs, subsequent studies need qualitative and mixed-methods research to uncover the situated contexts and subjective meanings of resistance. A sequential explanatory design can utilize PLS-SEM results to purposefully sample different cases (e.g., high and low PR; high and low DWB) for think-aloud support simulations and semi-structured interviews. Simultaneously, a convergent strand would merge experience-sampling diaries (with screenshot elicitation and short “why I skipped/hid this” comments) and digital trace logs (e.g., skips, hides, dwells) and, where possible, shed light on psychophysiology. Thematic or grounded analysis would sharpen constructs (e.g., separating PAF from digital burnout more generally), while joint displays bring together qualitative mechanisms and quantitative pathways. To conclude, participatory co-design workshops with stakeholders can convert emergent coping repertoires into actionable, ethically framed personalization and transparency patterns. In addition, since the current research was carried out in one particular national and cultural setting, future studies have to explore such relationships across other cultural or regulatory environments. Cross-cultural comparative research should facilitate one to comprehend the effects that media literacy, privacy norms, and platform governance exert on resistance processes towards more context-specific theoretical propositions and policies [6,21,44].
The range of variables also has space for future research. Ideas like techno-stress, typologies of digital fatigue, algorithmic trust, and emotional coping strategies may be considered as viable moderators or antecedents in subsequent models. Studies examining personality traits (for example, openness and emotional stability) interacting with resistance behavior would also have the potential to provide insight into algorithmic influence predispositions on the individual level. Further, the findings from the present multi-group analysis suggest fruitful lines of investigation of latent user segments and behavioral segmentation. Applying person-centered methods such as latent class analysis or mixture modeling could uncover latent resistance styles and user archetypes, enabling more sophisticated and predictive modeling of digital persuasion effects. Subsequent studies might also attempt to generalize the scope of this model beyond business advertising to related areas like political campaigning, public health messaging, educational nudging, and FinTech. All these fields increasingly employ persuasive algorithms and can learn from targeted models of resistance that can integrate the emotional, cognitive, and behavioral aspects documented here. Last but not least, the theoretical model of this study is experimentally manipulable [11,21,43]. Future experiments could plausibly manipulate levels of ad fatigue, digital well-being signals, or personalization in a controlled manner to test their causal effect on user resistance. This would open up the potential for practical advice on content design, transparency interventions, and well-being-centered interventions that safeguard users’ autonomy without sacrificing utility to platforms.
Overall, if supported by a specified set of constructs and methods, this research provides more than a static model—it provides a window into the finessed, fluid dance between digital power and human agency. It charts the boundaries of resistance as less than outright defiance but more as an unobtrusive exercise of agency in the face of constant personalization. As a guide that finds its way through the noise, it charges future researchers with writing new trajectories to refine, redefine, and further develop this model in ever more dynamic digital landscapes. As long as persuasion becomes more subtle, so too does our comprehension of the quiet, measured power to say no.
Author Contributions
Conceptualization, S.B. and M.K.; methodology, S.B. and M.K.; software, S.B.; validation, S.B., M.K. and I.Y.; formal analysis, S.B. and M.K.; investigation, S.B.; data curation, S.B.; writing—original draft preparation, S.B., M.K., I.Y. and K.K.; writing—review and editing, S.B., M.K., I.Y. and K.K.; visualization, S.B.; supervision, S.B. and I.Y. All authors have read and agreed to the published version of the manuscript.
Funding
This research received no external funding.
Institutional Review Board Statement
The study was conducted in accordance with the Declaration of Helsinki, and approved by the Institutional Review Board of Kavala (Protocol code: 687 on 21 January 2023).
Informed Consent Statement
Informed consent was obtained from all subjects involved in the study.
Data Availability Statement
The data presented in this study are available on request from the corresponding author.
Conflicts of Interest
The authors declare no conflicts of interest.
Abbreviations
The following abbreviations are used in this manuscript:
| ADL | Advertising Literacy |
| AVE | Average Variance Extracted |
| CMB | Common Method Bias |
| CR | Composite Reliability |
| DWB | Digital Well-Being |
| ELM | Elaboration Likelihood Model |
| HTMT | Heterotrait–Monotrait Ratio |
| MGA | Multi-Group Analysis |
| PAF | Perceived Ad Fatigue |
| PKM | Persuasion Knowledge Model |
| PLS-SEM | Partial Least Squares Structural Equation Modeling |
| PR | Perceived Relevance |
| RTP | Resistance to Persuasion |
Appendix A
Table A1.
Measurements used for data analysis.
Table A1.
Measurements used for data analysis.
| Perceived Ad Fatigue | ||
|---|---|---|
| PAF1 | I feel tired of seeing the same types of ads repeatedly. | Adapted from Baek et al. [31] |
| PAF2 | I feel mentally exhausted by personalized ads on social media. | |
| PAF3 | Personalized ads feel overwhelming at times. | |
| PAF4 | I intentionally ignore personalized ads when using digital platforms. | |
| PAF5 | I get annoyed when I see similar ads again and again. | |
| Advertising Literacy | ||
| ADL1 | I can tell when an ad is trying to influence my emotions. | Adapted from Rozendaal et al. [43] |
| ADL2 | I recognize when content has been paid for or sponsored. | |
| ADL3 | I understand that ads are designed to persuade me. | |
| ADL4 | I know when I’m being targeted based on my behavior. | |
| ADL5 | I can identify persuasive tactics in online ads. (deleted) | |
| Digital Well-Being | ||
| DWB1 | I often feel mentally drained after using digital platforms. | Adapted from Chen et al. [23] and Burr et al. [42] |
| DWB2 | I feel uneasy when I do not have internet access. | |
| DWB3 | I find it hard to disconnect from social media. | |
| DWB4 | My digital habits negatively affect my emotional balance. | |
| DWB5 | I feel overwhelmed by constant online activity. (deleted) | |
| Perceived Relevance | ||
| PR1 | Personalized ads usually reflect my personal interests. | Adapted from Noor et al. [44] |
| PR2 | The ads I see online feel tailored to me. | |
| PR3 | Most of the ads I see are relevant to my needs. | |
| Resistance to Persuasion | ||
| RTP1 | I deliberately try to avoid personalized ads. | Adapted from Boerman et al. [32] |
| RTP2 | I try to resist being influenced by advertising. | |
| RTP3 | I mentally push back when I see targeted ads. | |
References
- Alavi, S.; Iyer, P.; Bright, L.F. Advertisement avoidance and algorithmic media: The role of social media fatigue, algorithmic literacy and privacy concerns. J. Digit. Soc. Media Mark. 2024, 12, 276–292. [Google Scholar] [CrossRef]
- Albahri, A.S.; Alnoor, A.; Zaidan, A.A.; Albahri, O.S.; Hameed, H.; Zaidan, B.B.; Peh, S.S.; Zain, A.B.; Siraj, S.B.; Masnan, A.H.B.; et al. Hybrid artificial neural network and structural equation modelling techniques: A survey. Complex Intell. Syst. 2022, 8, 1781–1801. [Google Scholar] [CrossRef]
- Cram, W.A.; Wiener, M.; Tarafdar, M.; Benlian, A. Examining the Impact of Algorithmic Control on Uber Drivers’ Technostress. J. Manag. Inf. Syst. 2022, 39, 426–453. [Google Scholar] [CrossRef]
- Da Silva, F.P.; Jerónimo, H.M.; Henriques, P.L.; Ribeiro, J. Impact of digital burnout on the use of digital consumer platforms. Technol. Forecast. Soc. Change 2024, 200, 123172. [Google Scholar] [CrossRef]
- Deckker, D.; Sumanasekara, S. A Systematic Review of the Impact of Artificial Intelligence, Digital Technology, and Social Media on Cognitive Functions. Int. J. Res. Innov. Soc. Sci. 2025, IX, 134–154. [Google Scholar] [CrossRef]
- Fadillah, D. The need for research on AI-driven social media and adolescent mental health. Asian J. Psychiatry 2025, 108, 104513. [Google Scholar] [CrossRef]
- Hajiheydari, N.; Delgosha, M.S. Investigating engagement and burnout of gig-workers in the age of algorithms: An empirical study in digital labor platforms. Inf. Technol. People 2024, 37, 2489–2522. [Google Scholar] [CrossRef]
- Kamal, M.; Rahman, M.M. Advances in fatigue life modeling: A review. Renew. Sustain. Energy Rev. 2018, 82, 940–949. [Google Scholar] [CrossRef]
- Lewinski, P.; Fransen, M.L.; Tan, E.S. Embodied Resistance to Persuasion in Advertising. Front. Psychol. 2016, 7, 1202. [Google Scholar] [CrossRef]
- Matz, S.C.; Teeny, J.D.; Vaid, S.S.; Peters, H.; Harari, G.M.; Cerf, M. The potential of generative AI for personalized persuasion at scale. Sci. Rep. 2024, 14, 4692. [Google Scholar] [CrossRef] [PubMed]
- Qiao, R.; Liu, C.; Xu, J. Making algorithmic app use a virtuous cycle: Influence of user gratification and fatigue on algorithmic app dependence. Humanit. Soc. Sci. Commun. 2024, 11, 775. [Google Scholar] [CrossRef]
- Tu, Y.; Huang, C.; Wang, Q.; Zhou, Y.; Han, Z.; Huang, Q. Predicting student burnout in blended environments: A complementary PLS-SEM and machine learning approach. Interact. Learn. Environ. 2025, 33, 2703–2717. [Google Scholar] [CrossRef]
- Wang, W.; Wu, Q.; Li, D.; Tian, X. An exploration of the influencing factors of privacy fatigue among mobile social media users from the configuration perspective. Sci. Rep. 2025, 15, 427. [Google Scholar] [CrossRef]
- Yang, H.; Li, D.; Hu, P. Decoding algorithm fatigue: The role of algorithmic literacy, information cocoons, and algorithmic opacity. Technol. Soc. 2024, 79, 102749. [Google Scholar] [CrossRef]
- Zayid, H.; Alzubi, A.; Berberoğlu, A.; Khadem, A. How Do Algorithmic Management Practices Affect Workforce Well-Being? A Parallel Moderated Mediation Model. Behav. Sci. 2024, 14, 1123. [Google Scholar] [CrossRef]
- Fernández-Gómez, E.; Neira Placer, P.; Feijoo Fernández, B. New mobile advertising formats targeting young audiences: An analysis of advertainment and influencers’ role in perception and understanding. Humanit. Soc. Sci. Commun. 2024, 11, 1488. [Google Scholar] [CrossRef]
- Chen, M. Algorithmic-control analysis of improvisational behavior of gig workers based on PSL-SEM method. In Proceedings of the 2023 3rd International Conference on Big Data, Artificial Intelligence and Risk Management, Chengdu, China, 24–26 November 2023; Association for Computing Machinery: New York, NY, USA, 2024; pp. 328–336. [Google Scholar] [CrossRef]
- Yeo, T.E.D.; Chu, T.H.; Li, Q. How Persuasive Is Personalized Advertising? A Meta-Analytic Review of Experimental Evidence of the Effects of Personalization on Ad Effectiveness. J. Advert. Res. 2025, 1–16. [Google Scholar] [CrossRef]
- Essa Tayeb, M.; Chebbi, T.; Ali Toumi, J.; Badawi, A.; Louail, B. The impact of Ad overloads perception in social media on Ad avoidance behavior: The mediating effect of social media fatigue and goal impediment. Management 2025, 28, 351–376. [Google Scholar] [CrossRef]
- Lina, L.F.; Setiyanto, A. Privacy Concerns in Personalized Advertising Effectiveness on Social Media. Sriwij. Int. J. Dyn. Econ. Bus. 2021, 5, 147–156. [Google Scholar] [CrossRef]
- Qin, C.; Li, Y.; Wang, T.; Zhao, J.; Tong, L.; Yang, J.; Liu, Y. Too much social media? Unveiling the effects of determinants in social media fatigue. Front. Psychol. 2024, 15, 1277846. [Google Scholar] [CrossRef] [PubMed]
- De Keyzer, F.; Buzeta, C.; Lopes, A.I. The role of well-being in consumer’s responses to personalized advertising on social media. Psychol. Mark. 2024, 41, 1206–1222. [Google Scholar] [CrossRef]
- Chen, S.; Ebrahimi, O.V.; Cheng, C. New Perspective on Digital Well-Being by Distinguishing Digital Competency From Dependency: Network Approach. J. Med. Internet Res. 2025, 27, e70483. [Google Scholar] [CrossRef]
- Qamaria, R.S.; Kuswandi, D.; Setiyowati, N.; Bahodirovna, A.M. Digital resilience in adolescence: A systematic review of models, methods and theoretical perspectives. Multidiscip. Rev. 2025, 8, 2025287. [Google Scholar] [CrossRef]
- Zhu, C.; Li, S.; Zhang, L. The impact of smartphone addiction on mental health and its relationship with life satisfaction in the post-COVID-19 era. Front. Psychiatry 2025, 16, 1542040. [Google Scholar] [CrossRef]
- Strycharz, J.; Van Noort, G.; Smit, E.; Helberger, N. Protective behavior against personalized ads: Motivation to turn personalization off. Cyberpsychol. J. Psychosoc. Res. Cyberspace 2019, 13, 1. [Google Scholar] [CrossRef]
- Rozendaal, E.; Lapierre, M.A.; van Reijmersdal, E.A.; Buijzen, M. Reconsidering Advertising Literacy as a Defense Against Advertising Effects. Media Psychol. 2011, 14, 333–354. [Google Scholar] [CrossRef]
- Jung, A.-R. The influence of perceived ad relevance on social media advertising: An empirical examination of a mediating role of privacy concern. Comput. Hum. Behav. 2017, 70, 303–309. [Google Scholar] [CrossRef]
- Zhu, Y.-Q.; Chang, J.-H. The key role of relevance in personalized advertisement: Examining its impact on perceptions of privacy invasion, self-awareness, and continuous use intentions. Comput. Hum. Behav. 2016, 65, 442–447. [Google Scholar] [CrossRef]
- Nicola, N. Losing control: The effects of social media fatigue, privacy concerns and psychological reactance on social media advertising. Connect. Istanb. Univ. J. Commun. Sci. 2022, 63, 123–149. [Google Scholar] [CrossRef]
- Baek, T.H.; Morimoto, M. Stay Away from Me. J. Advert. 2012, 41, 59–76. [Google Scholar] [CrossRef]
- Boerman, S.C.; Van Reijmersdal, E.A.; Rozendaal, E.; Dima, A.L. Development of the Persuasion Knowledge Scales of Sponsored Content (PKS-SC). Int. J. Advert. 2018, 37, 671–697. [Google Scholar] [CrossRef]
- Du, J.; Van Koningsbruggen, G.M.; Kerkhof, P. A brief measure of social media self-control failure. Comput. Hum. Behav. 2018, 84, 68–75. [Google Scholar] [CrossRef]
- Rasekh, N.; Ghasemi, H.; Mataruna-Dos-Santos, L.J.M.-D.-S.; ABdolmaleki, H.; Soheili, B. Advertising Literacy Measurement Scale from Students’ Perspective. Preprint 2021. [Google Scholar] [CrossRef]
- Campbell, S.; Greenwood, M.; Prior, S.; Shearer, T.; Walkem, K.; Young, S.; Bywaters, D.; Walker, K. Purposive sampling: Complex or simple? Research case examples. J. Res. Nurs. 2020, 25, 652–661. [Google Scholar] [CrossRef]
- Robinson, R.S. Purposive Sampling. In Encyclopedia of Quality of Life and Well-Being Research; Maggino, F., Ed.; Springer International Publishing: Cham, Switzerland, 2023; pp. 5645–5647. ISBN 978-3-031-17298-4. [Google Scholar] [CrossRef]
- Naderifar, M.; Goli, H.; Ghaljaie, F. Snowball sampling: A purposeful method of sampling in qualitative research. Strides Dev. Med. Educ. 2017, 14, 1–6. [Google Scholar] [CrossRef]
- Ahmmed, S.; Saha, J.; Tamal, M.A. An empirical study for determining the quality indicators for the primary and secondary school of Bangladesh: A structural equation modeling approach. Heliyon 2022, 8, e10870. [Google Scholar] [CrossRef] [PubMed]
- Hair, J.F.; Black, W.C.; Babin, B.J.; Anderson, R.E.; Tatham, R. Multivariate Data Analysis; Pearson: Upper Saddle River, NJ, USA, 2006. [Google Scholar]
- Wagner, R.; Grimm, M.S. Empirical Validation of the 10-Times Rule for SEM. In State of the Art in Partial Least Squares Structural Equation Modeling (PLS-SEM); Radomir, L., Ciornea, R., Wang, H., Liu, Y., Ringle, C.M., Sarstedt, M., Eds.; Springer Proceedings in Business and Economics; Springer International Publishing: Cham, Switzerland, 2023; pp. 3–7. ISBN 978-3-031-34588-3. [Google Scholar] [CrossRef]
- Goodman, L.A. Snowball sampling. Ann. Math. Stat. 1961, 32, 148–170. [Google Scholar] [CrossRef]
- Burr, C.; Taddeo, M.; Floridi, L. The Ethics of Digital Well-Being: A Thematic Review. Sci. Eng. Ethics 2020, 26, 2313–2343. [Google Scholar] [CrossRef]
- Rozendaal, E.; Opree, S.J.; Buijzen, M. Development and Validation of a Survey Instrument to Measure Children’s Advertising Literacy. Media Psychol. 2016, 19, 72–100. [Google Scholar] [CrossRef]
- Noor, U.; Mansoor, M.; Shamim, A. Customers create customers!–Assessing the role of perceived personalization, online advertising engagement and online users’ modes in generating positive e-WOM. Asia-Pac. J. Bus. Adm. 2024, 16, 392–409. [Google Scholar] [CrossRef]
- Nitzl, C.; Roldan, J.L.; Cepeda, G. Mediation analysis in partial least squares path modeling: Helping researchers discuss more sophisticated models. Ind. Manag. Data Syst. 2016, 116, 1849–1864. [Google Scholar] [CrossRef]
- Hair, J.F.; Hult, G.T.M.; Ringle, C.M.; Sarstedt, M.; Danks, N.P.; Ray, S. An Introduction to Structural Equation Modeling. In Partial Least Squares Structural Equation Modeling (PLS-SEM) Using R; Classroom Companion: Business; Springer International Publishing: Cham, Switzerland, 2021; pp. 1–29. ISBN 978-3-030-80518-0. [Google Scholar] [CrossRef]
- Hair Jr, J.F.; Sarstedt, M.; Hopkins, L.; Kuppelwieser, V.G. Partial least squares structural equation modeling (PLS-SEM): An emerging tool in business research. Eur. Bus. Rev. 2014, 26, 106–121. [Google Scholar] [CrossRef]
- Cheah, J.-H.; Amaro, S.; Roldán, J.L. Multigroup analysis of more than two groups in PLS-SEM: A review, illustration, and recommendations. J. Bus. Res. 2023, 156, 113539. [Google Scholar] [CrossRef]
- Matthews, L. Applying multigroup analysis in PLS-SEM: A step-by-step process. In Partial Least Squares Path Modeling: Basic Concepts, Methodological Issues and Applications; Springer International Publishing: Cham, Switzerland, 2017; pp. 219–243. [Google Scholar]
- Wong, K.K.-K. Partial least squares structural equation modeling (PLS-SEM) techniques using SmartPLS. Mark. Bull. 2013, 24, 1–32. [Google Scholar]
- Podsakoff, P.M.; MacKenzie, S.B.; Lee, J.-Y.; Podsakoff, N.P. Common method biases in behavioral research: A critical review of the literature and recommended remedies. J. Appl. Psychol. 2003, 88, 879. [Google Scholar] [CrossRef]
- Podsakoff, P.M.; MacKenzie, S.B.; Podsakoff, N.P. Sources of method bias in social science research and recommendations on how to control it. Annu. Rev. Psychol. 2012, 63, 539–569. [Google Scholar] [CrossRef] [PubMed]
- Hair, J.; Alamer, A. Partial Least Squares Structural Equation Modeling (PLS-SEM) in second language and education research: Guidelines using an applied example. Res. Methods Appl. Linguist. 2022, 1, 100027. [Google Scholar] [CrossRef]
- Chin, W.W. How to write up and report PLS analyses. In Handbook of Partial Least Squares: Concepts, Methods and Applications; Springer: Berlin/Heidelberg, Germany, 2009; pp. 655–690. [Google Scholar]
- Vinzi, V.E.; Chin, W.W.; Henseler, J.; Wang, H. Handbook of Partial Least Squares; Springer: Berlin/Heidelberg, Germany, 2010; Volume 201. [Google Scholar]
- Hair, J.F.; Ringle, C.M.; Sarstedt, M. PLS-SEM: Indeed a silver bullet. J. Mark. Theory Pract. 2011, 19, 139–152. [Google Scholar] [CrossRef]
- Gefen, D.; Straub, D. A practical guide to factorial validity using PLS-Graph: Tutorial and annotated example. Commun. Assoc. Inf. Syst. 2005, 16, 5. [Google Scholar] [CrossRef]
- Wasko, M.M.; Faraj, S. Why should I share? Examining social capital and knowledge contribution in electronic networks of practice. MIS Q. 2005, 29, 35–57. [Google Scholar] [CrossRef]
- Schermelleh-Engel, K.; Moosbrugger, H.; Müller, H. Evaluating the Fit of Structural Equation Models: Tests of Significance and Descriptive Goodness-of-Fit Measures. Methods Psychol. Res. 2003, 8, 23–74. [Google Scholar]
- Sarstedt, M.; Henseler, J.; Ringle, C.M. Multigroup analysis in partial least squares (PLS) path modeling: Alternative methods and empirical results. In Measurement and Research Methods in International Marketing; Emerald Group Publishing Limited: Leeds, UK, 2011; pp. 195–218. ISBN 1474-7979. [Google Scholar]
- Henseler, J.; Ringle, C.M.; Sarstedt, M. A new criterion for assessing discriminant validity in variance-based structural equation modeling. J. Acad. Mark. Sci. 2015, 43, 115–135. [Google Scholar] [CrossRef]
- Fornell, C.; Larcker, D.F. Evaluating structural equation models with unobservable variables and measurement error. J. Mark. Res. 1981, 18, 39–50. [Google Scholar] [CrossRef]
- Preacher, K.J.; Hayes, A.F. Assessing mediation in communication research. In The Sage Sourcebook of Advanced Data Analysis Methods for Communication Research; Sage Publications, Inc.: Thousand Oaks, CA, USA, 2008. [Google Scholar]
- Streukens, S.; Leroi-Werelds, S. Bootstrapping and PLS-SEM: A step-by-step guide to get more out of your bootstrap results. Eur. Manag. J. 2016, 34, 618–632. [Google Scholar] [CrossRef]
Disclaimer/Publisher’s Note: The statements, opinions and data contained in all publications are solely those of the individual author(s) and contributor(s) and not of MDPI and/or the editor(s). MDPI and/or the editor(s) disclaim responsibility for any injury to people or property resulting from any ideas, methods, instructions or products referred to in the content. |
© 2025 by the authors. Licensee MDPI, Basel, Switzerland. This article is an open access article distributed under the terms and conditions of the Creative Commons Attribution (CC BY) license (https://creativecommons.org/licenses/by/4.0/).

