Exploring the Mediation Effect of Brand Trust on the Link Between Tourism Destination Image, Social Influence and Brand Loyalty
Abstract
1. Introduction
2. Theoretical Analysis and Hypothesis Development
2.1. Destination Image and Brand Trust
2.2. Destination Image and Brand Loyalty Through Brand Trust
2.3. Social Influence and Brand Trust
2.4. Social Influence and Brand Loyalty Through Brand Trust
2.5. Brand Trust and Brand Loyalty
3. Conceptual Model Proposal
4. Methods
4.1. Sample and Measurement Scale
4.2. Purification of the Scales
5. Results
5.1. Sample Profile
5.2. Confirmatory Factor Analysis (CFA)
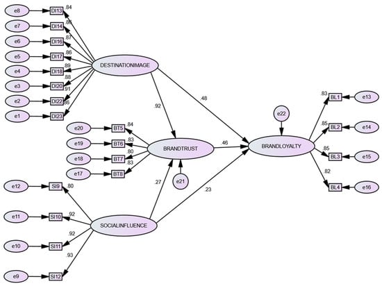
5.3. Structural Equation Modeling (SEM) Results
6. Discussion and Implications
Implications of the Study
7. Conclusions
Author Contributions
Funding
Institutional Review Board Statement
Informed Consent Statement
Data Availability Statement
Conflicts of Interest
Appendix A. Original Measurement Scale
| Brand loyalty |
| “BL1—I’ll visit this city next time” |
| “BL2—I intend to visit this city” |
| “BL3—I am attached to this city” |
| “BL4—I would be prepared to pay a higher price for this city than to visit others” |
| Brand trust |
| “BT5—I have trust in this city” |
| “BT6—I trust this city” |
| “BT7—I trust the people in this city” |
| “BT8—This city is safe” |
| Social influence |
| “SI9—When I visit a city, I generally choose the one I think others will approve of.” |
| “SI10—I choose the cities I visit on the basis of what others expect of me” |
| “SI11—I acquire a sense of belonging by visiting the same cities that others have visited.” |
| “SI12—If I want to be like someone, I often try to visit the same places as them.” |
| Cognitive image |
| Natural Attractions |
| “DI13—Tozeur has sufficient natural parks.” |
| “DI14—Tozeur has sufficient natural beauty areas” |
| “DI15—Tozeur has a sufficient number of historical sites and museums” |
| General infrastructure |
| “DI16—Tozeur has quality accommodation facilities” |
| “DI17—Tozeur has an adequate tourism/tourist information network” |
| “DI18—Tozeur has standard hygiene and cleanliness conditions” |
| Atmosphere |
| “DI19—Tozeur has beautiful beaches” |
| “DI20—Tozeur has an attractive night life” |
| “DI21—Tozeur has adequate sports and entertainment areas” |
| Social Environment |
| “DI22—The people of Tozeur are friendly and helpful” |
| “DI23—Tozeur is generally a safe city” |
| Value for Money |
| “DI24—Accommodation prices in Tozeur are reasonable” |
| “DI25—Tozeur is an affordable city” |
| “DI26—I can get value for the money I pay in Tozeur for a holiday” |
References
- Carpentier, I.; Gana, A. Les oasis du Sud tunisien, le patrimoine comme levier du développement territorial? Rev. Des Régions Arid. 2012, 28, 225–238. [Google Scholar]
- Mekki, I.; Ferchichi, I.; Taouajouti, N.; Faysse, N.; Zairi, A. Oasis extension trajectories in Kebili territory, Southern Tunisia: Drivers of development and actors’ discourse. New Medit 2022, 85–101. [Google Scholar] [CrossRef]
- Samet, C. Les Mille et un Contes et Récits de Tozeur: Ou L’aventure du Sud Tunisien; L’harmattan: Paris, France, 2006. [Google Scholar]
- Ozduran, A.; Saydam, M.B.; Eluwole, K.K.; Mertens, E.U. Work-family conflict, subjective wellbeing, burnout, and their effects on presenteeism. Serv. Ind. J. 2023, 1–27. [Google Scholar] [CrossRef]
- Kusumah, E.P.; Wahyudin, N. Sporting event quality: Destination image, tourist satisfaction, and destination loyalty. Event Manag. 2024, 28, 59–74. [Google Scholar] [CrossRef]
- Morgan, N.J.; Pritchard, A.; Piggot, R. Destination Branding and the Role of the Stakeholders: The Case of New Zealand. J. Vacat. Mark. 2003, 9, 285–299. [Google Scholar] [CrossRef]
- Jiménez-Barreto, J.; Rubio, N.; Campo, S. Destination Brand Authenticity: What an Experiential Simulacrum! A Multigroup Analysis of Its Antecedents and Outcomes Through Official Online Platforms. Tour. Manag. 2020, 77, 104022. [Google Scholar] [CrossRef]
- Mostafa, R.B.; Kasamani, T. Brand Experience and Brand Loyalty: Is It a Matter of Emotions? Asia Pac. J. Mark. Logist. 2021, 33, 1033–1051. [Google Scholar] [CrossRef]
- Junarta, H.; Nuryakin, N.; Fatmawati, I. The influence of heritage image, destination image, and experiential quality on behavioural intentions of foreign tourists. JDM J. Din. Manaj. 2021, 12, 29–40. [Google Scholar] [CrossRef]
- Liu, C.-H.; Jiang, J.-F.; Gan, B. The antecedent and consequence behaviour of sustainable tourism: Integrating the concepts of marketing strategy and destination image. Asia Pac. J. Tour. Res. 2021, 26, 829–848. [Google Scholar] [CrossRef]
- Jorge, F.; Losada, N.; Teixeira, M.-S. Behavioural intentions through virtual reality from a destination image perspective. J. Place Manag. Dev. 2023, 16, 347–366. [Google Scholar] [CrossRef]
- Saydam, M.B.; Arıcı, O.; Ünür, M.; Arasli, H. Identifying unique features of Norway destination image: Evidence from user-generated content. Uluslararası Türk Dünyası Tur. Araştırmaları Derg. 2024, 9, 1–17. [Google Scholar] [CrossRef]
- Yilmaz, Y.; Yilmaz, Y. Pre-and post-trip antecedents of destination image for non-visitors and visitors: A literature review. Int. J. Tour. Res. 2020, 22, 518–535. [Google Scholar] [CrossRef]
- Hsu, C.; Cai, L.A. Brand Knowledge, Trust and Loyalty—A Conceptual Model of Destination Branding. In International CHRIE Conference-Refereed Track; San Francisco, CA, USA; 2009; p. 12. Available online: https://hdl.handle.net/20.500.14394/42549 (accessed on 1 September 2024).
- Kelman, H.C. Compliance, identification, and internalization three processes of attitude change. J. Confl. Resolut. 1958, 2, 51–60. [Google Scholar] [CrossRef]
- Gharbi, H.; Aliane, N.; Al Falah, K.A.; Sobaih, A.E.E. You Really Affect Me: The Role of Social Influence in the Relationship between Procedural Justice and Turnover Intention. Int. J. Environ. Res. Public Health 2022, 19, 5162. [Google Scholar] [CrossRef]
- Aliane, N.; Gharbi, H. Impact of Social Influence on Social Loafing in the Tunisian Hotel Sector: Role of Turnover Intention as a Mediator. Przestrz. Społeczna Soc. Space 2023, 23, 405–428. [Google Scholar]
- Gharbi, H.; Touzi, W.; Aliane, N. Exploring the relationship between procedural justice and turnover intention: The mediating effects of social influence and psychological Safety. J. Mod. Proj. Manag. 2023, 11, 98–113. [Google Scholar]
- Ruane, L.; Wallace, E. Brand tribalism and self-expressive brands: Social influences and brand outcomes. J. Prod. Brand Manag. 2015, 24, 333–348. [Google Scholar] [CrossRef]
- Abubakar, A.M.; Ilkan, M.; Sahin, P. EWOM, eReferral and gender in the virtual community. Mark. Intell. Plan. 2016, 34, 692–710. [Google Scholar] [CrossRef]
- Hanum, M.S.; Rofiaty, R. Analyzing the Impact of Word of Mouth and Experience Quality on School Choice Decision Through Perceived Value and Brand Image. J. Apl. Manaj. 2020, 18, 326–336. [Google Scholar] [CrossRef]
- See-To, E.; Ho, K. Value co-creation and purchase intention in social network sites: The role of electronic Word-of-Mouth and trust—A theoretical analysis. Comput. Hum. Behav. 2014, 31, 182–189. [Google Scholar] [CrossRef]
- Ozuem, W.; Willis, M.; Howell, K.; Lancaster, G.; Ng, R. Determinants of online brand communities’ and millennials’ characteristics: A social influence perspective. Psychol. Mark. 2021, 38, 794–818. [Google Scholar] [CrossRef]
- Helal, G.; Ozuem, W.; Lancaster, G. Social media brand perceptions of millennials. Int. J. Retail Distrib. Manag. 2018, 46, 977–998. [Google Scholar] [CrossRef]
- Chin, T.A. Determinants of Brand Image and Their Impacts on Purchase Intention of Grab. 2018. Available online: https://www.academia.edu/38585232/Determinants of Brand Image and their Impacts on Purchase Intention of Grab (accessed on 1 September 2024).
- Chaudhuri, A.; Holbrook, M.B. The chain of effects from brand trust and brand affect to brand performance: The role of brand loyalty. J. Mark. 2001, 65, 81–93. [Google Scholar] [CrossRef]
- Zheng, D.; Liu, S.; Lu, W. Do you trust digital health pass? Understanding tourists’ responses toward using health QR codes in pandemic travel. J. China Tour. Res. 2023, 19, 31–49. [Google Scholar] [CrossRef]
- Jenkins, O.H. Understanding and Measuring Tourist Destination Images. Int. J. Tour. Res. 1999, 1, 1–15. [Google Scholar] [CrossRef]
- Guo, Y.; Yu, M.; Zhao, Y. Impact of destination advertising on tourists’ visit intention: The influence of self-congruence, self-confidence, and destination reputation. J. Destin. Mark. Manag. 2024, 31, 100852. [Google Scholar] [CrossRef]
- Chen, C.F.; Phou, S. A closer look at destination: Image, personality, relationship and loyalty. Tour. Manag. 2013, 36, 269–278. [Google Scholar] [CrossRef]
- Molinillo-Jiménez, S.; Japutra, A.; Ekinci, Y. Building brand credibility: The role of involvement, identification, reputation and attachment. J. Retail. Consum. Serv. 2022, 64, 102819. [Google Scholar] [CrossRef]
- Artigas, E.M.; Yrigoyen, C.C.; Moraga, E.T.; Villalón, C.B. Determinants of trust towards tourist destinations. J. Destin. Mark. Manag. 2017, 6, 327–334. [Google Scholar]
- Poan, R.; Verin, C.Y. The impact of Islamic tourism on the satisfaction of local tourists. J. Islam. Mark. 2024, 15, 1965–1994. [Google Scholar] [CrossRef]
- Olaoke, R.O.; Bayighomog, S.W.; Tümer, M. Nonlinear Relationship between Bra nd Experience and Customer Satisfaction in the Hospitality Sector: An Exploratory Study. J. Brand Manag. 2021, 28, 643–656. [Google Scholar] [CrossRef]
- Park, J.; Hong, E.; Park, Y. Toward a New Business Model of Retail Industry: The Role of Brand Experience and Brand Authenticity. J. Retail. Consum. Serv. 2023, 74, 103426. [Google Scholar] [CrossRef]
- Tarigan, M.I.; Silalahi, E.; Tinambunan, A.P.; Margery, E.; Lusiah, L. Impact of Destination Brand Experience to Increase Destination Brand Loyalty. J. Apl. Manaj. 2024, 22, 219–236. [Google Scholar] [CrossRef]
- Liang, B. How Brand Experience, Satisfac tion, Trust, and Commitment Affect Loyal ty: A Reexamination and Reconciliation. Ital. J. Mark. 2022, 2022, 203–231. [Google Scholar] [CrossRef]
- Shafiee, M.; Tabaeeian, R.; Tavakoli, H. Revisit and WOM: An empirical research in Foursquare social media. In Proceedings of the 2016 10th International Conference on e-Commerce in Developing Countries: With Focus on e-Tourism (ECDC), Isfahan, Iran, 15–16 April 2016; IEEE: Piscataway, NJ, USA; pp. 1–8. [Google Scholar]
- Aldaihani, F.M.F.; Ali, N.A.B. Impact of Electronic Customer Relationship Management on Customers Satisfaction of the Five Stars Hotels in Kuwait. Glob. J. Manag. Bus. Res. 2018, 18, 1–11. [Google Scholar]
- Chia, G.Q.C.; Qu, H. Examining the structural relationships of destination image, tourist satisfaction and destination loyalty: An integrated approach. J. Tour. Manag. 2008, 29, 624–636. [Google Scholar] [CrossRef]
- Ozturk, A.B.; Qu, H. The impact of destination images on tourists’ perceived value, expectations, and loyalty. J. Qual. Assur. Hosp. Tour. 2008, 9, 275–297. [Google Scholar] [CrossRef]
- Luhtanen, R.; Crocker, J. A collective SE scale: Self-evaluation of one’s social identity. Personal. Soc. Psychol. Bull. 1992, 18, 302–318. [Google Scholar] [CrossRef]
- Rubin, M.; Hewstone, M. Social identity theory’s SE hypothesis: A review and some suggestions for clarification. Personal. Soc. Psychol. Rev. 1998, 2, 40–62. [Google Scholar] [CrossRef] [PubMed]
- Vogel, E.A.; Rose, J.P.; Roberts, L.R.; Eckles, K. Social comparison, social media, and SE. Psychol. Pop. Media Cult. 2014, 3, 206–222. [Google Scholar] [CrossRef]
- Wu, C.-h. The relationship between attachment style and self-concept clarity: The mediation effect of SE. Personal. Individ. Differ. 2009, 47, 42–46. [Google Scholar] [CrossRef]
- Venkatesh, V.; Speier, C.; Morris, M.G. User acceptance enablers in individual decision making about technology: Toward an integrated model. Decis. Sci. 2002, 33, 20. [Google Scholar] [CrossRef]
- Merton, R.K.; Kitt, A.S. Reference groups. In Continuities in Social Research, Studies in the Scope and Method of “The American Soldier”; Merton, R.K., Lazarsfeld, P.F., Eds.; Free Press: Chicago, IL, USA, 1950. [Google Scholar]
- Lazarsfeld, P.F.; Merton, R.K. Friendship as a social process: A substantive and methodological analysis. In Freedom and Control in Modern Society; Berger, M., Ed.; Van Nostrand: New York, NY, USA, 1954; pp. 18–66. [Google Scholar]
- Merton, R.K. Éléments de Théorie et de Méthode Sociologique; trad. de l’anglais par H. Mendras; Plon: Paris, France, 1965. [Google Scholar]
- Bourdon, J. Influence Personnelle. Publictionnaire. Dictionnaire Encyclopédique et Critique des Publics. 2016. Mis en Ligne le. Available online: http://publictionnaire.huma-num.fr/notice/influence-personnelle/ (accessed on 1 September 2024).
- Lazarsfeld, P.F.; Berelson, B.; Gaudet, H. The People’s choice. In How the Voter Makes up His Mind in A Presidential Campaign; Duell, Sloan & Pearce: New York, NY, USA, 1944. [Google Scholar]
- Lukasik, S. Reformulation de la Figure du Leader D’opinion dans la Réception de L’information des Jeunes via les Réseaux Sociaux Numériques. Actes des Doctorales de la SFSIC 2019, Mulhouse. 2019. Available online: https://hal.archives-ouvertes.fr/hal-02415008 (accessed on 1 September 2024).
- Katz, E.; Lazarsfeld, P.F. Influence Personnelle: Ce que les Gens Font des Medias; trad. de l’anglais (États-Unis) par D. Cefaï, Paris, A; Colin/Institut National de L’audiovisuel: Paris, France, 2008. [Google Scholar]
- Moscovici, S. Psychologie Sociale des Relations à Autrui; Éditions Nathan: Paris, France, 1994. [Google Scholar]
- San, T.T.H. Brand Trust and Consumer Purchasing Behaviour of Next Generation Products. Ph.D. Thesis, Yangon University of Economics, Yangon, Myanmar, December 2019. [Google Scholar]
- Festinger, L. A Theory of Social Comparison Processes. Hum. Relat. 1954, 7, 117–140. [Google Scholar] [CrossRef]
- Labrecque, L.I.; Krishen, A.S.; Grzeskowiak, S. Exploring social motivations for brand loyalty: Conformity versus escapism. J. Brand Manag. 2011, 18, 457–472. [Google Scholar] [CrossRef]
- Ruiz-Mafe, C.; Tronch, J.; Sanz-Blas, S. The role of emotions and social influences on consumer loyalty towards online travel communities. J. Serv. Theory Pract. 2016, 26, 534–558. [Google Scholar] [CrossRef]
- Hoang, D.S.; Nguyen, T.N.D.; Pham, M. Factors affecting ecotourism loyalty with the moderating role of social influence-Empirical evidence in Vietnam. GeoJournal Tour. Geosites 2022, 43, 946–954. [Google Scholar] [CrossRef]
- Nawaz, N.; Usman, A. What makes customers brand loyal: A study on telecommunication sector of Pakistan. Int. J. Bus. Soc. Sci. 2011, 2, 213–221. [Google Scholar]
- Yunpeng, S.; Khan, Y.A. Understanding the Effect of Online Brand Experience on Customer Satisfaction in China: A Me diating Role of Brand Familiarity. Curr. Psychol. 2023, 42, 3888–3903. [Google Scholar] [CrossRef]
- Murshed, F.; Dwivedi, A.; Nayeem, T. Brand Authenticity Building Effect of Brand Experience and Downstream Effects. J. Prod. Brand Manag. 2023, 32, 1032–1045. [Google Scholar] [CrossRef]
- Nurcahyani, D.I.; Prabowo, B. Pengaruh Brand Awareness, Brand Image, dan Brand Trust tehadap Brand Loyalty Pengguna Skincare Skintific: Studi Pada Pelanggan Moisturizer Skintific Melalui E-Commerce Shopee di Wilayah Surabaya. Al-Kharaj J. Ekon. Keuang. Bisnis Syariah 2024, 6, 3753–3766. [Google Scholar] [CrossRef]
- Rasoolimanesh, S.M.; Tan, P.L.; Nejati, M.; Shafaei, A. Corporate social responsibility and brand loyalty in private higher education: Mediation assessment of brand reputation and trust. J. Mark. High. Educ. 2024, 34, 156–177. [Google Scholar] [CrossRef]
- Afiftama, I.; Nasir, M. The Effect of Brand Image, Brand Trust and Customer Experience on Brand Loyalty. J. Ilm. Manaj. Kesatuan 2024, 12, 191–202. [Google Scholar] [CrossRef]
- Likert, R. New Patterns of Management; McGrow-Hill: New York, NY, USA, 1961. [Google Scholar]
- Likert, R. The Human Organization: Its Management and Value; McGrow-Hill: New York, NY, USA, 1967. [Google Scholar]
- Bryman, A.; Cramer, D. Quantitative Data Analysis with IBM SPSS (21): A Guide for Social Scientists; Rutledge: London, UK, 2012. [Google Scholar]
- Mrad, M.; Cui, C. Brand addiction: Conceptualization and scale development. Eur. J. Mark. 2017, 51, 1938–1960. [Google Scholar] [CrossRef]
- Jain, N.K.; Kamboj, S.; Kumar, V.; Rahman, Z. Examining consumer-brand relationships on social media platforms. Mark. Intell. Plan. 2018, 36, 63–78. [Google Scholar] [CrossRef]
- Bearden, W.O.; Netemeyer, R.G.; Teel, J.E. Measurement of consumer susceptibility to interpersonal influence. J. Consum. Res. 1989, 15, 473–481. [Google Scholar] [CrossRef]
- Byon, K.K.; Zhang, J.J. Development of a scale measuring destination image. Mark. Intell. Plan. 2010, 28, 508–532. [Google Scholar] [CrossRef]
- Nunnally, J.C. Psychometric Theory; Mc Graw-Hill: New York, NY, USA, 1978. [Google Scholar]
- Roussel, P.; Durrieu, F.; Campoy, E.; El Akremi, A. Méthodes d’Équations Structurelles: Recherche et Applications en Gestion; Economica: Paris, France, 2002. [Google Scholar]
- Kline, P. A Handbook of Test Construction (Psychology Revivals): Introduction to Psychometric Design; Routledge: London, UK, 2015. [Google Scholar]
- Hair, J.F.; Gabriel, M.; Patel, V. AMOS covariance-based structural equation modeling (CB-SEM): Guidelines on its application as a marketing research tool. Braz. J. Mark. 2014, 13, 44–55. [Google Scholar] [CrossRef]
- Baron, R.M.; Kenny, D.A. The moderator–mediator variable distinction in social psychological research: Conceptual, strategic, and statistical considerations. J. Personal. Soc. Psychol. 1986, 51, 1173–1182. [Google Scholar] [CrossRef]
- Sobaih AE, E.; Gharbi, H.; Zaiem, I.; Aliane, N. The Impact of Agrotourism Destination Image on Tourist’s Loyalty in Zaghouan, Tunisia: Moderating Role of Visit’s Experience. Geo J. Tour. Geosites 2024, 56, 1700–1707. [Google Scholar] [CrossRef]
- Sönmez, S.; Sirakaya, E. A distorted destination image? The case of Turkey. J. Travel Res. 2002, 41, 185–196. [Google Scholar] [CrossRef]
- Gartner, W.C. Tourism Development: Principles, Processes, and Policies; Van Nostrand Reinhold: New York, NY, USA, 1996. [Google Scholar]
- Malhotra, N. Marketing Research: An Applied Orientation; Perason Education: Hoboken, NJ, USA, 2004. [Google Scholar]
- Prayag, G. Image, Satisfaction and Loyalty—The Case of Cape Town. Anatolia Int. J. Tour. Hosp. Res. 2008, 19, 205–224. [Google Scholar] [CrossRef]
- Becker, J.M.; Völckner, F.; Sattler, H. How Important Is Word of Mouth? Development, Validation, and Application of a Scale. J. Interact. Mark. 2024, 59, 273–293. [Google Scholar] [CrossRef]


| Variables | Number of Items | Sources |
|---|---|---|
| Brand loyalty | 4 | [69] |
| Brand trust | 4 | [70] |
| Social influence | 4 | [71] |
| Destination image | 14 | [72] |
| Items | Class | Number | % |
|---|---|---|---|
| Gender | Male | 654 | 47 |
| Female | 751 | 53 | |
| Marital status | Married | 519 | 36.94 |
| Single | 886 | 63.06 | |
| Nationality | French | 455 | 32.38 |
| German | 221 | 15.73 | |
| Russian | 401 | 28.54 | |
| Others | 328 | 23.35 | |
| Age | <20 years | 75 | 5.34 |
| 20–30 years | 366 | 26.05 | |
| 31–40 years | 561 | 39.93 | |
| 40–50 years | 298 | 21.21 | |
| >50 years | 105 | 7.47 | |
| Income level | EUR < 1000 | 523 | 37.22 |
| EUR 1001–2000 | 413 | 29.40 | |
| EUR 2001–3000 | 209 | 14.87 | |
| EUR > 3000 | 260 | 18.51 | |
| If you have already visited Tozeur or if you are planning to do so one day, you will be on your own or accompanied by a friend. | Alone | 457 | 32.53 |
| Friend | 509 | 36.23 | |
| Family | 330 | 23.49 | |
| Partner | 109 | 7.75 | |
| How did you hear about Tozeur? | Individually | 623 | 44.34 |
| Through another | 782 | 55.66 | |
| Total | 1405 | 100% |
| Code | Minimum | Maximum | Mean | Standard Deviation | Skewness | Kurtosis |
|---|---|---|---|---|---|---|
| Brand Loyalty | ||||||
| BL1 | 1 | 5 | 4.00 | 1.233 | −1.181 | 0.360 |
| BL2 | 1 | 5 | 4.02 | 1.237 | −1.216 | 0.416 |
| BL3 | 1 | 5 | 3.96 | 1.259 | −1.163 | 0.307 |
| BL4 | 1 | 5 | 3.95 | 1.216 | −1.107 | 0.257 |
| Brand Trust | ||||||
| BT5 | 1 | 5 | 3.95 | 1.251 | −1.144 | 0.272 |
| BT6 | 1 | 5 | 3.90 | 1.230 | −1.097 | 0.266 |
| BT7 | 1 | 5 | 3.73 | 1.213 | −0.925 | 0.058 |
| BT8 | 1 | 5 | 3.84 | 1.228 | −1.080 | 0.290 |
| Social Influence | ||||||
| SI9 | 1 | 5 | 3.74 | 1.218 | −0.985 | 0.159 |
| SI10 | 1 | 5 | 3.68 | 1.234 | −0.945 | 0.070 |
| SI11 | 1 | 5 | 3.68 | 1.264 | −0.952 | 0.013 |
| SI12 | 1 | 5 | 3.67 | 1.252 | −0.933 | 0.012 |
| Destination Image | ||||||
| DI13 | 1 | 5 | 3.67 | 1.229 | −1.015 | 0.199 |
| DI14 | 1 | 5 | 3.89 | 1.256 | −1.097 | 0.220 |
| DI16 | 1 | 5 | 3.86 | 1.239 | −1.029 | 0.124 |
| DI17 | 1 | 5 | 4.01 | 1.234 | −1.219 | 0.462 |
| DI18 | 1 | 5 | 3.98 | 1.246 | −1.232 | 0.530 |
| DI20 | 1 | 5 | 3.99 | 1.245 | −1.180 | 0.357 |
| DI22 | 1 | 5 | 4.01 | 1.249 | −1.309 | 0.666 |
| DI23 | 1 | 5 | 3.93 | 1.209 | −1.086 | 0.280 |
| Factors and Items | S. L | CR | AVE | MSV | ASV | 1 | 2 | 3 | 4 |
|---|---|---|---|---|---|---|---|---|---|
| 1—Brand Loyalty (α = 0.925) | 0.842 | 0.573 | 0.831 | 0.83 | 0.756 | 0.912 ** | 0.891 ** | 0.911 ** | |
| BL1 | 0.83 | ||||||||
| BL2 | 0.77 | ||||||||
| BL3 | 0.72 | ||||||||
| BL4 | 0.70 | ||||||||
| 2—Brand Trust (α = 0.910) | 0.812 | 0.520 | 0.837 | 0.834 | 0.912 ** | 0.721 | 0.88 ** | 0.915 ** | |
| BT5 | 0.69 | ||||||||
| BT6 | 0.71 | ||||||||
| BT7 | 0.79 | ||||||||
| BT8 | 0.68 | ||||||||
| 3—Social Influence (α = 0.903) | 0.801 | 0.502 | 0.793 | 0.769 | 0.891 ** | 0.88 ** | 0.708 | 0.895 ** | |
| SI9 | 0.77 | ||||||||
| SI10 | 0.69 | ||||||||
| SI11 | 0.67 | ||||||||
| SI12 | 0.67 | ||||||||
| 4—Destination Image (α = 0.951) | 0.891 | 0.506 | 0.837 | 0.833 | 0.911 ** | 0.915 ** | 0.895 ** | 0.711 | |
| DI13 | 0.81 | ||||||||
| DI14 | 0.70 | ||||||||
| DI16 | 0.80 | ||||||||
| DI17 | 0.72 | ||||||||
| DI18 | 0.64 | ||||||||
| DI20 | 0.71 | ||||||||
| DI22 | 0.64 | ||||||||
| DI23 | 0.65 |
| DESIM | SOCINF | BRATRU | BRALOY | ||
| DESIM | Pearson Correlation | 1 | |||
| Sig. (2-tailed) | |||||
| N | 1405 | ||||
| SOCINF | Pearson Correlation | 0.895 ** | 1 | ||
| Sig. (2-tailed) | 0.000 | ||||
| N | 1405 | 1405 | |||
| BRATRU | Pearson Correlation | 0.915 ** | 0.880 ** | 1 | |
| Sig. (2-tailed) | 0.000 | 0.000 | |||
| N | 1405 | 1405 | 1405 | ||
| BRALOY | Pearson Correlation | 0.911 ** | 0.891 ** | 0.912 ** | 1 |
| Sig. (2-tailed) | 0.000 | 0.000 | 0.000 | ||
| N | 1405 | 1405 | 1405 | 1405 | |
| (β) | p | (t-Value) | R2 | Results | |
|---|---|---|---|---|---|
| H1—Destination Image → Brand Trust | 0.924 | *** | 17.221 | Supported | |
| H2—Destination Image → Brand Loyalty | 0.481 | 0.003 | 2.946 | Supported | |
| H3—Social Influence → Brand Trust | 0.274 | *** | 8.864 | Supported | |
| H4—Social Influence → Brand Loyalty | 0.234 | *** | 4.280 | Supported | |
| H5—Brand Trust → Brand Loyalty | 0.461 | 0.008 | 2.670 | Supported | |
| Brand Loyalty (regression) | 0.880 | ||||
| Brand Loyalty on Destination Image and Brand Trust | 0.869 | ||||
| Brand Loyalty on Social Influence and Brand Trust | 0.867 |
| Hypotheses | Estimate | Lower | Upper | p | Mediation |
|---|---|---|---|---|---|
| H2a—DI → BT → BL | 0.347 | 0.087 | 0.815 | 0.012 | 0.012 < 0.05 Partial Mediation |
| H4a—SI → BT → BL | 0.095 | 0.021 | 0.206 | 0.012 | 0.012 < 0.05 Partial Mediation |
Disclaimer/Publisher’s Note: The statements, opinions and data contained in all publications are solely those of the individual author(s) and contributor(s) and not of MDPI and/or the editor(s). MDPI and/or the editor(s) disclaim responsibility for any injury to people or property resulting from any ideas, methods, instructions or products referred to in the content. |
© 2025 by the authors. Licensee MDPI, Basel, Switzerland. This article is an open access article distributed under the terms and conditions of the Creative Commons Attribution (CC BY) license (https://creativecommons.org/licenses/by/4.0/).
Share and Cite
Sobaih, A.E.E.; Gharbi, H.; Brini, R.; Aliane, N. Exploring the Mediation Effect of Brand Trust on the Link Between Tourism Destination Image, Social Influence and Brand Loyalty. Societies 2025, 15, 9. https://doi.org/10.3390/soc15010009
Sobaih AEE, Gharbi H, Brini R, Aliane N. Exploring the Mediation Effect of Brand Trust on the Link Between Tourism Destination Image, Social Influence and Brand Loyalty. Societies. 2025; 15(1):9. https://doi.org/10.3390/soc15010009
Chicago/Turabian StyleSobaih, Abu Elnasr E., Hassane Gharbi, Riadh Brini, and Nadir Aliane. 2025. "Exploring the Mediation Effect of Brand Trust on the Link Between Tourism Destination Image, Social Influence and Brand Loyalty" Societies 15, no. 1: 9. https://doi.org/10.3390/soc15010009
APA StyleSobaih, A. E. E., Gharbi, H., Brini, R., & Aliane, N. (2025). Exploring the Mediation Effect of Brand Trust on the Link Between Tourism Destination Image, Social Influence and Brand Loyalty. Societies, 15(1), 9. https://doi.org/10.3390/soc15010009

