Human Resource Practices and Job Performance: Insights from Public Administration
Abstract
1. Introduction
2. Literature Review
2.1. Human Resource Management Practices
| Ref. | Country | Method | HRM Practices’ Dimensions | Results |
|---|---|---|---|---|
| [23] | Jordanian public Sector | Quantitative study, stratified random sampling, 600 participants. | Recruitment and selection, training and development, employee relations, compensation and benefits, and health and safety. | HR practices significantly influenced high burnout levels and moderate job satisfaction among healthcare workers. |
| [24] | Healthcare sector in Jordan | Quantitative study, population sample design, 92 participants. | Recruitment and selection, training, compensation and benefits, performance appraisals, and internal career opportunities. | HR practices significantly influenced performance in hospitals. |
| [25] | UAE public sector | Quantitative study, SEM technique, 396 participants. | Salary, training and development, performance appraisal, remuneration, and employee attitude. | HR practices, including salary, training, performance appraisal, remuneration, and employee attitude, positively influenced employee productivity. |
| [26] | Saudi Arabia public sector | Quantitative study, SEM technique, 236 HR managers. | HRM practices, training and development, performance appraisal, and compensation and reward. | HR practices significantly affected employee satisfaction and retention, with the organizational ethical climate serving as a mediating factor. |
| [27] | Libyan public sector | Systematic sampling technique, multiple regression analysis, 176 participants. | HR planning, training and development, staffing, compensation and reward, and performance appraisal. | The adoption of HR practices led to significant HR outcomes. |
- The recruitment and selection processes are a highly dynamic, complex, and crucial element of HRM within organizations [36]. Recruitment involves identifying potential candidates for a job, whereas the selection process entails meticulously choosing the right individuals for the position [37]. As indicated Mohammad et al. [24], recruitment and selection are crucial practices for an organization’s success because finding the right employees can enhance and sustain performance.
- Training is crucial for offering employees the chance to enhance their skills and performance while also gaining a comprehensive understanding of the organization’s expectations [38]. Given the importance of human capital as a resource, organizations frequently invest in training programs to boost their employees’ skills and capabilities [39].
- Compensation and benefits encompass the total financial and non-financial incentives provided to employees as acknowledgment for their contributions [40].
- Internal career opportunities are designed to foster professional mobility within the organization. In other words, they offer employees opportunities for advancement and development within the organization, thereby stimulating talent retention and boosting job satisfaction [41].
- Employment security refers to an individual’s continued employment with the same organization without any reduction in tenure, salary, pension rights, or other benefits [42].
2.2. Job Satisfaction
2.3. Affective Commitment
2.4. In-Role Job Performance
3. Hypotheses Development
3.1. HRM Practices and Job Satisfaction (JSA)
3.2. HRM Practices and Affective Commitment (ACO)
3.3. Job Satisfaction (JSA) and In-Role Job Performance (RJP)
3.4. Affective Commitment (ACO) and In-Role Job Performance (RJP)
4. Materials and Methods
4.1. Measurement Scales
4.2. Sampling and Data Collection Technique
4.3. Study Participants
4.4. Data Analysis Technique
5. Results
5.1. Outer Models’ Assessment
5.2. Inner Model Assessment
6. Discussions and Conclusions
6.1. Discussions
6.1.1. HRM Practices and Job Satisfaction
6.1.2. HRM Practices and Affective Commitment
6.1.3. Role of Job Satisfaction and Affective Commitment in Enhancing Job Performance
6.2. Study Implications
6.3. Limitations and Future Studies
Author Contributions
Funding
Institutional Review Board Statement
Informed Consent Statement
Data Availability Statement
Conflicts of Interest
Appendix A
| Construct | Items | Code |
|---|---|---|
| Training | Availability of comprehensive training policies and programs. | TRA1 |
| Availability of training for new hires. | TRA2 | |
| Availability of training for problem-solving ability. | TRA3 | |
| Compensation | Our organization has an incentive system. | COM1 |
| Rewards in our organization are linked to performance. | COM2 | |
| Our organization has a good compensation system. | COM3 | |
| Recruitment and Selection | Use of at least one of these selection methods: psychometric testing; personality/attitudinal tests. | RSE1 |
| Use of realistic job previews during recruitment and selection. | RSE2 | |
| Selection for expertise and skills. | RSE3 | |
| Selection for future potential. | RSE4 | |
| Internal career opportunities | Individuals have clear career paths within the firm. | ICO1 |
| Internal promotion is the norm for appointments above the basic level. | ICO2 | |
| Employees’ career aspirations are known to their immediate superiors. | ICO3 | |
| Employment security | It is very difficult to dismiss a permanent employee from this company. | ESE1 |
| Written policy of guaranteed job security or non-compulsory redundancies amongst permanent staff. | ESE2 | |
| Written commitment to a goal of long-term employment security amongst permanent staff. | ESE3 | |
| Affective commitment | I would be happy to spend the rest of my career with this organization. | ACO1 |
| I really feel that this organization’s problems are my own. | 1CO2 | |
| I feel a strong sense of belonging to my organization. | ACO3 | |
| I feel like “part of the family” at this organization. | ACO4 | |
| Job satisfaction | The progress you are making toward the goals you set for yourself in your present position. | JSA1 |
| The chance your job gives you to do what you are best at. | JSA2 | |
| Your present job when you consider the expectations you had when you took the job. | JSA3 | |
| Your present job in light of your career expectations. | JSA4 | |
| In-role job performance | I consistently complete the duties specified in my job description. | RJP1 |
| I consistently meet all the formal performance requirements of the job. | RJP2 | |
| I fulfill all the responsibilities required by my job. | RJP3 | |
| I consistently fulfill my obligations to perform for my job. | RJP4 |
References
- Parry, E.; Battista, V. The Impact of Emerging Technologies on Work: A Review of the Evidence and Implications for the Human Resource Function. Emerald Open Res. 2019, 1, 1–13. [Google Scholar] [CrossRef]
- Harmaz, M.; Abbass, Z. Le Rôle Des Pratiques de GRH Sur La Performance Organisationnelle: L’apport Du Modèle Universaliste. Int. J. Account. Financ. Audit. Manag. Econ. 2021, 2, 23–38. [Google Scholar]
- Arokiasamy, L.; Fujikawa, T.; Piaralal, S.K.; Arumugam, T. A Systematic Review of Literature on Human Capital Investment and Its Significance for Human Resource Development. Int. J. Syst. Assur. Eng. Manag. 2023, 14, 1810–1826. [Google Scholar] [CrossRef]
- Arokiasamy, L.; Fujikawa, T.; Piaralal, S.K.; Arumugam, T. Role of HRM Practices in Organization Performance: A Survey Approach. Int. J. Sociotechnology Knowl. Dev. (IJSKD) 2024, 16, 1–32. [Google Scholar] [CrossRef]
- Tremblay, M.; Wils, T. La Mobilisation Des Ressources Humaines: Une Stratégie de Rassemblement Des Énergies de Chacun Pour Le Bien de Tous. Gestion 2005, 30, 37–49. [Google Scholar] [CrossRef]
- Wils, T.; Labelle, C.; Guérin, G.; Tremblay, M. Qu’est-Ce Que La «mobilisation» Des Employés. Gestion 1998, 23, 30–39. [Google Scholar]
- Elamalki, D.; Kaddar, A.; Beniich, N. Impact of Motivation on the Job Performance of Public Sector Employees: The Case of Morocco. Futur. Bus. J. 2024, 10, 53. [Google Scholar] [CrossRef]
- Jebbari, A. Human Resources Practices as a Mechanism for Improving Performance within Public Institutions and State-Owned Enterprises in Morocco. Probl. Perspect. Manag. 2023, 22, 41–56. [Google Scholar] [CrossRef]
- Rhiati, Z.; Jouamaa, Y. Moroccan public administration in the era of new public management. Rev. Int. Sci. Gest. 2021, 4, 49–69. [Google Scholar]
- Ryahi, A. Competencies management as a new managerial approach to human capital management in public administration. Rev. Int. Sci. Jurid. Econ. Soc. 2021, 2, 1–23. [Google Scholar] [CrossRef]
- Ileana Petrescu, A.; Simmons, R. Human Resource Management Practices and Workers’ Job Satisfaction. Int. J. Manpow. 2008, 29, 651–667. [Google Scholar] [CrossRef]
- Alqudah, I.H.A.; Carballo-Penela, A.; Ruzo-Sanmartín, E. High-Performance Human Resource Management Practices and Readiness for Change: An Integrative Model Including Affective Commitment, Employees’ Performance, and the Moderating Role of Hierarchy Culture. Eur. Res. Manag. Bus. Econ. 2022, 28, 100177. [Google Scholar] [CrossRef]
- Elbendary, I.; Mohamed Shehata, G. Towards a More Flexible SMEs: Can HR Flexibility Spur the Nexus between Capacity-Enhancing HR Practices and Job Performance? Manag. Sustain. Arab. Rev. 2024, 3, 421–445. [Google Scholar] [CrossRef]
- Jimoh, R.; Ihedigbo, K.; Oyewobi, L. Influence of Human Resources Management Practices on Organisational Performance of Construction Firms in Lagos State—Nigeria. Int. J. Sustain. Constr. Eng. Technol. 2023, 14, 437–446. [Google Scholar] [CrossRef]
- Boselie, P.; Van Harten, J.; Veld, M. A Human Resource Management Review on Public Management and Public Administration Research: Stop Right There… Before We Go Any Further…. Public Manag. Rev. 2021, 23, 483–500. [Google Scholar] [CrossRef]
- Steijn, B. Human Resource Management and Job Satisfaction in the Dutch Public Sector. Rev. Public Pers. Adm. 2004, 24, 291–303. [Google Scholar] [CrossRef]
- Alsayyed, N.M.; Sweis, R.J.; Suifan, T. Improving the Quality of Strategic Human Resource Development: An Integrative Model for Developing Countries. Int. J. Product. Qual. Manag. 2023, 39, 120–136. [Google Scholar] [CrossRef]
- Brunetto, Y.; Beattie, R. Changing Role of HRM in the Public Sector. Public Manag. Rev. 2020, 22, 1–5. [Google Scholar] [CrossRef]
- Wright, P.M.; Mccormick, B.; Sherman, W.S.; Mcmahan, G.C. The Role of Human Resource Practices in Petro-Chemical Refinery Performance. Int. J. Hum. Resour. Manag. 1999, 10, 551–571. [Google Scholar] [CrossRef]
- Alosani, M.S.; Al-Dhaafri, H.S.; Abdulla, A.A. Investigating the Role of HRM Practices on Service Innovation: Empirical Evidence from UAE Government Agencies. Manag. Res. Rev. 2020, 44, 1–24. [Google Scholar] [CrossRef]
- Aboramadan, M. High-Performance Work Systems in an Arab Middle Eastern Context: Analysis from Multisource Data. Evid.-Based HRM Glob. Forum Empir. Scholarsh. 2022, 10, 403–422. [Google Scholar] [CrossRef]
- Van Dierendonck, D.; Lankester, A.; Zmyslona, M.; Rothweiler, H. Linking HRM Practices and Institutional Setting to Collective Turnover: An Empirical Exploration. Adm. Sci. 2016, 6, 18. [Google Scholar] [CrossRef]
- Athamneh, S. Human Resource Management Practices and Their Impact on Healthcare Workers’ Job Satisfaction and Burnout in the Jordanian Public Sector. Probl. Perspect. Manag. 2024, 22, 634–648. [Google Scholar] [CrossRef]
- Mohammad, T.; Darwish, T.K.; Khassawneh, O.; Wood, G. HRM, Institutional Complementarities, and Performance: The Case of the Healthcare Sector in Jordan. Eur. Manag. J. 2024, in press. [Google Scholar] [CrossRef]
- AlDhaheri, H.; Hilmi, M.F.; Abudaqa, A.; Alzahmi, R.A.; Ahmed, G. The Relationship Between HRM Practices, Innovation, and Employee Productivity in UAE Public Sector: A Structural Equation Modelling Approach. Int. J. Process Manag. Benchmarking 2023, 13, 157–176. [Google Scholar] [CrossRef]
- Yamin, M.A.Y. The Mediating Role of Ethical Organisational Climate Between HRM Practices and HR Outcomes in Public Sector of Saudi Arabia. Int. J. Bus. Excell. 2019, 19, 557. [Google Scholar] [CrossRef]
- Al Damoe, F.M.; Hamid, K.; Sharif, M. The Mediating Effect of Organizational Climate on the Relationship Between HRM Practices and HR Outcomes in the Libyan Public Sector. J. Manag. Dev. 2017, 36, 626–643. [Google Scholar] [CrossRef]
- Boxall, P.; Macky, K. High-performance Work Systems and Organisational Performance: Bridging Theory and Practice. Asia Pac. J. Hum. Res. 2007, 45, 261–270. [Google Scholar] [CrossRef]
- Turulja, L.; Kožo, A.; Kurtić, E.; Bach, M.P. HRM Practices and Organizational Performance: Mediation Effect of Innovation. South East Eur. J. Econ. Bus. 2023, 18, 85–99. [Google Scholar] [CrossRef]
- Vandy, J.F. The Critical Examination of the New Public Sector Management in View of Hrm—The Critical Success Factors. World J. Adv. Res. Rev. 2023, 18, 109–115. [Google Scholar] [CrossRef]
- Abbasi, S.G.; Tahir, M.S.; Abbas, M.; Shabbir, M.S. Examining the Relationship Between Recruitment & Selection Practices and Business Growth: An Exploratory Study. J. Public Aff. 2022, 22, e2438. [Google Scholar] [CrossRef]
- Nauman, S.; Bhatti, S.; Jalil, F.; Bint E Riaz, M. How Training at Work Influences Employees’ Job Satisfaction: Roles of Affective Commitment and Job Performance. Int. J. Train. Res. 2021, 19, 61–76. [Google Scholar] [CrossRef]
- Balogh, G.; Sipos, N.; Rideg, A. An Empirical Study of the Internal Factors Influencing the Application of Compensation Incentives in SMEs. Compet. Rev. Int. Bus. J. 2020, 31, 542–570. [Google Scholar] [CrossRef]
- Mohammad, T.; Darwish, T.K.; Singh, S.; Khassawneh, O. Human Resource Management and Organisational Performance: The Mediating Role of Social Exchange. Eur. Manag. Rev. 2021, 18, 125–136. [Google Scholar] [CrossRef]
- Hauff, S.; Guerci, M.; Gilardi, S. Well-Being-Oriented HRM Configurations: Diffusion, Contingencies and Outcomes. Evid.-Based HRM Glob. Forum Empir. Scholarsh. 2020, 8, 253–271. [Google Scholar] [CrossRef]
- Ma, R.; Allen, D.G. Recruiting across Cultures: A Value-Based Model of Recruitment. Hum. Resour. Manag. Rev. 2009, 19, 334–346. [Google Scholar] [CrossRef]
- Jawaad, M.; Amir, A.; Bashir, A.; Hasan, T. Human Resource Practices and Organizational Commitment: The Mediating Role of Job Satisfaction in Emerging Economy. Cogent Bus. Manag. 2019, 6, 1608668. [Google Scholar] [CrossRef]
- Haak-Saheem, W.; Festing, M. Human Resource Management—A National Business System Perspective. Int. J. Hum. Resour. Manag. 2020, 31, 1863–1890. [Google Scholar] [CrossRef]
- Jimenez-Jimenez, D.; Sanz-Valle, R. Studying the Effect of HRM Practices on the Knowledge Management Process. Pers. Rev. 2013, 42, 28–49. [Google Scholar] [CrossRef]
- Fahim, M.G.A. Strategic Human Resource Management and Public Employee Retention. Rev. Econ. Political Sci. 2018, 3, 20–39. [Google Scholar] [CrossRef]
- Aburumman, O.J.; Omar, K.; Irianto, J. Best HRM Practices: Evidence from Private Sector. Int. J. Procure. Manag. 2023, 17, 319–345. [Google Scholar] [CrossRef]
- Meltz, N. Job Security in Canada. Relat. Ind. 1989, 44, 149–161. [Google Scholar] [CrossRef][Green Version]
- Apostolakos, D.; Metaxas, T. Executive Selection Process and Job Satisfaction: The Case of the Independent Authority for Public Revenue (IAPR) in Greece. Adm. Sci. 2021, 11, 95. [Google Scholar] [CrossRef]
- Caillier, J.G. Factors Affecting Job Performance in Public Agencies. Public Perform. Manag. Rev. 2010, 34, 139–165. [Google Scholar] [CrossRef]
- Locke, E.A. The Nature and Causes of Job Satisfaction. In Handbook of Industrial and Organizational Psychology; Dunnette, M.D., Ed.; Rand McNally & Co: Skokie, IL, USA, 1976; Volume 1, pp. 1297–1343. [Google Scholar]
- Jouda, A.A.; Ahmad, U.N.U.; Dahleez, K.A. The Impact of Human Resource Management Practices on Employees Performance: The Case of Islamic University of Gaza in Palestine. Int. Rev. Manag. Mark. 2016, 6, 1080–1088. [Google Scholar]
- Paliga, M.; Kożusznik, B.; Pollak, A.; Sanecka, E. The Relationships of Psychological Capital and Influence Regulation with Job Satisfaction and Job Performance. PLoS ONE 2022, 17, e0272412. [Google Scholar] [CrossRef]
- Paliga, M. Job Satisfaction and Job Performance. In The (un)Expected Relationship; Wydawnictwo Uniwersytetu Śląskiego: Katowice, Poland, 2021. [Google Scholar]
- Malla, S.S.; Malla, S. Does the Perception of Organizational Justice Determine Employees’ Affective Commitment? The Mediating Role of Organizational Trust. Benchmarking Int. J. 2022, 30, 603–627. [Google Scholar] [CrossRef]
- Meyer, J.P.; Herscovitch, L. Commitment in the Workplace: Toward a General Model. Hum. Resour. Manag. Rev. 2001, 11, 299–326. [Google Scholar] [CrossRef]
- Meyer, J.P.; Allen, N.J. A Three-Component Conceptualization of Organizational Commitment. Hum. Resour. Manag. Rev. 1991, 1, 61–89. [Google Scholar] [CrossRef]
- de las Heras-Rosas, C.; Herrera, J.; Rodríguez-Fernández, M. Organisational Commitment in Healthcare Systems: A Bibliometric Analysis. Int. J. Environ. Res. Public Health 2021, 18, 2271. [Google Scholar] [CrossRef]
- van Rossenberg, Y.G.T.; Klein, H.J.; Asplund, K.; Bentein, K.; Breitsohl, H.; Cohen, A.; Cross, D.; de Aguiar Rodrigues, A.C.; Duflot, V.; Kilroy, S.; et al. The Future of Workplace Commitment: Key Questions and Directions. Eur. J. Work Organ. Psychol. 2018, 27, 153–167. [Google Scholar] [CrossRef]
- Panaccio, A.; Vandenberghe, C. Perceived Organizational Support, Organizational Commitment and Psychological Well-Being: A Longitudinal Study. J. Vocat. Behav. 2009, 75, 224–236. [Google Scholar] [CrossRef]
- Meyer, J.P.; Stanley, D.J.; Herscovitch, L.; Topolnytsky, L. Affective, Continuance, and Normative Commitment to the Organization: A Meta-Analysis of Antecedents, Correlates, and Consequences. J. Vocat. Behav. 2002, 61, 20–52. [Google Scholar] [CrossRef]
- Anyim, C.F.; Chidi, O.C.; Badejo, A.E. Motivation and Employees’ Performance in the Public and Private Sectors in Nigeria. Int. J. Bus. Adm. 2012, 3, 31. [Google Scholar] [CrossRef]
- Williams, L.J.; Anderson, S.E. Job Satisfaction and Organizational Commitment as Predictors of Organizational Citizenship and In-Role Behaviors. J. Manag. 1991, 17, 601–617. [Google Scholar] [CrossRef]
- Boehnlein, P.; Baum, M. Does Job Crafting Always Lead to Employee Well-Being and Performance? Meta-Analytical Evidence on the Moderating Role of Societal Culture. Int. J. Hum. Resour. Manag. 2022, 33, 647–685. [Google Scholar] [CrossRef]
- Ugwoke, E.O.; Edeh, N.I.; Nwokike, F.O.; Ugwunwoti, E.P.; Emmanuel, W.B.; Idris, B.A.; Odey, C.; Samson, J.; Nnamani, V.O.; Yaro, J.T.; et al. Joint Mediation of Psychological Empowerment and Work–Life Balance Between Transformational Leadership and In-Role Performance of Accounting Personnel: 360-Degree Feedback. J. Manag. Organ. 2023, 1–20. [Google Scholar] [CrossRef]
- Hussien, F.M.; Ibrahim, Y.; Naser, H.A. The Impact of Human Resource Management Practices on Job Satisfaction and Affective Commitment in Hurghada Resort Hotels. J. Hosp. Tour. Insights 2022, 5, 905–926. [Google Scholar] [CrossRef]
- Pradhan, R.K.; Dash, S.; Jena, L.K. Do HR Practices Influence Job Satisfaction? Examining the Mediating Role of Employee Engagement in Indian Public Sector Undertakings. Glob. Bus. Rev. 2019, 20, 119–132. [Google Scholar] [CrossRef]
- Paşaoğlu, D.; Tonus, H.Z. Strategic Importance of Human Resource Practices on Job Satisfaction in Private Hospitals. Procedia-Soc. Behav. Sci. 2014, 150, 394–403. [Google Scholar] [CrossRef]
- Jehanzeb, K.; Mohanty, J. Impact of Employee Development on Job Satisfaction and Organizational Commitment: Person–Organization Fit as Moderator. Int. J. Train. Dev. 2018, 22, 171–191. [Google Scholar] [CrossRef]
- Costen, W.M.; Salazar, J. The Impact of Training and Development on Employee Job Satisfaction, Loyalty, and Intent to Stay in the Lodging Industry. J. Hum. Resour. Hosp. Tour. 2011, 10, 273–284. [Google Scholar] [CrossRef]
- Costa, R.L.D.; Pereira, L.; Dias, Á.; Gonçalves, R. The Relationship Between Training and Satisfaction: The Case of Personal and Collective Protection Equipment. Int. J. Work. Organ. Emot. 2020, 11, 302. [Google Scholar] [CrossRef]
- Pertiwi, N.; Supartha, I.W.G. The Effect of Compensation and Organizational Commitment on Employee Satisfaction and Retention. Am. J. Humanit. Soc. Sci. Res. (AJHSSR) 2021, 1, 333–342. [Google Scholar]
- Permana, A.; Aima, M.; Ariyanto, E.; Nurmahdi, A.; Sutawidjaya, A.; Endri, E. The Effect of Compensation and Career Development on Lecturer Job Satisfaction. Accounting 2021, 7, 1287–1292. [Google Scholar] [CrossRef]
- Zamanan, M.; Alkhaldi, M.; Almajroub, A.; Alajmi, A.; Alshammari, J.; Aburumman, O. The Influence of HRM Practices and Employees’ Satisfaction on Intention to Leave. Manag. Sci. Lett. 2020, 10, 1887–1894. [Google Scholar] [CrossRef]
- Hauret, L.; Martin, L.; Omrani, N.; Williams, D.R. How Do HRM Practices Improve Employee Satisfaction? Econ. Ind. Democr. 2022, 43, 972–996. [Google Scholar] [CrossRef]
- Javed, A.; Paracha, O.S. HRM System and Work Practices Impact on Affective Commitment: Considering Mediating Mechanism. Interdiscip. J. Manag. Stud. Former. Known Iran. J. Manag. Stud. 2023, 16, 613–626. [Google Scholar] [CrossRef]
- Al Adresi, A.; Darun, M.R. Determining Relationship Between Strategic Human Resource Management Practices and Organizational Commitment. Int. J. Eng. Bus. Manag. 2017, 9, 1847979017731669. [Google Scholar] [CrossRef]
- Alhassan, J.U. The Relationship Between Employee Perceptions of Training, Organisational Commitment and Their Impact on Turnover Intentions: A Survey of Selected SMMEs in the Cape Metropole Area. Ph.D. Thesis, Cape Peninsula University of Technology, Cape Town, South Africa, 2011. [Google Scholar]
- Maheshwari, S.; Vohra, V. Identifying Critical HR Practices Impacting Employee Perception and Commitment during Organizational Change. J. Organ. Change Manag. 2015, 28, 872–894. [Google Scholar] [CrossRef]
- Muleya, D.; Ngirande, H.; Terera, S.R. The Influence of Training and Career Development Opportunities on Affective Commitment: A South African Higher Education Perspective. SA J. Hum. Resour. Manag. 2022, 20, 1620. [Google Scholar] [CrossRef]
- Knezović, E.; Greda, N. Career Development and Affective Commitment: A Comparative Study of Family and Nonfamily Businesses. J. Fam. Bus. Manag. 2020, 11, 462–478. [Google Scholar] [CrossRef]
- Aung, Z.M.; Santoso, D.S.; Dodanwala, T.C. Effects of Demotivational Managerial Practices on Job Satisfaction and Job Performance: Empirical Evidence from Myanmar’s Construction Industry. J. Eng. Technol. Manag. 2023, 67, 101730. [Google Scholar] [CrossRef]
- Joo, B.-K. Leader–Member Exchange Quality and In-Role Job Performance: The Moderating Role of Learning Organization Culture. J. Leadersh. Organ. Stud. 2012, 19, 25–34. [Google Scholar] [CrossRef]
- Mira, M.; Choong, Y.; Thim, C. The Effect of HRM Practices and Employees’ Job Satisfaction on Employee Performance. Manag. Sci. Lett. 2019, 9, 771–786. [Google Scholar] [CrossRef]
- Wijaya, N.H.S.; Haryokusumo, D.; Akbar, M.D. Employee Involvement, Job Satisfaction, and In-Role Performance. Diponegoro Int. J. Bus. 2021, 4, 42–48. [Google Scholar] [CrossRef]
- McGuigan, C.J.; McGuigan, K.; Mallett, J. Re-Examining the Job Satisfaction–Job Performance Link: A Study Among Irish Retail Employees. Ir. J. Psychol. 2015, 36, 12–22. [Google Scholar] [CrossRef]
- Bowling, N.A. Is the Job Satisfaction–Job Performance Relationship Spurious? A Meta-Analytic Examination. J. Vocat. Behav. 2007, 71, 167–185. [Google Scholar] [CrossRef]
- Kim, S.S.; Shin, D.; Vough, H.C.; Hewlin, P.F.; Vandenberghe, C. How Do Callings Relate to Job Performance? The Role of Organizational Commitment and Ideological Contract Fulfillment. Hum. Relat. 2018, 71, 1319–1347. [Google Scholar] [CrossRef]
- Chughtai, A.A. Trust Propensity and Job Performance: The Mediating Role of Psychological Safety and Affective Commitment. Curr. Psychol. 2022, 41, 6934–6944. [Google Scholar] [CrossRef]
- Battistelli, A.; Odoardi, C.; Vandenberghe, C.; Di Napoli, G.; Piccione, L. Information Sharing and Innovative Work Behavior: The Role of Work-Based Learning, Challenging Tasks, and Organizational Commitment. Hum. Resour. Dev. Q. 2019, 30, 361–381. [Google Scholar] [CrossRef]
- Chughtai, A.A. A Closer Look at the Relationship Between Life Satisfaction and Job Performance. Appl. Res. Qual. Life 2021, 16, 805–825. [Google Scholar] [CrossRef]
- Somers, M.J.; Birnbaum, D. Work-Related Commitment and Job Performance: It’s Also the Nature of the Performance That Counts. J. Organ. Behav. 1998, 19, 621–634. [Google Scholar] [CrossRef]
- Tidjani, B.; Godonou, C.K.; Vigan, A. Engagement Organisationnel et Performance Au Travail Dans La Fonction Publique Béninoise: Quelle Place Pour La GRH? Rev. Afr. Gest. 2014, 5, 1–20. [Google Scholar]
- Alsafadi, Y.; Altahat, S. Human Resource Management Practices and Employee Performance: The Role of Job Satisfaction. J. Asian Financ. Econ. Bus. 2021, 8, 519–529. [Google Scholar] [CrossRef]
- Chen, C.-J.; Huang, J.-W. Strategic Human Resource Practices and Innovation Performance—The Mediating Role of Knowledge Management Capacity. J. Bus. Res. 2009, 62, 104–114. [Google Scholar] [CrossRef]
- Michie, J.; Sheehan, M. Business Strategy, Human Resources, Labour Market Flexibility and Competitive Advantage. Int. J. Hum. Resour. Manag. 2005, 16, 445–464. [Google Scholar] [CrossRef]
- Tett, R.P.; Meyer, J.P. Job Satisfaction, Organizational Commitment, Turnover Intention, and Turnover: Path Analyses Based on Meta-Analytic Findings. Pers. Psychol. 1993, 46, 259–293. [Google Scholar] [CrossRef]
- Janssen, O.; Van Yperen, N.W. Employees’ Goal Orientations, the Quality of Leader-Member Exchange, and the Outcomes of Job Performance and Job Satisfaction. AMJ 2004, 47, 368–384. [Google Scholar] [CrossRef]
- Krejcie, R.V.; Morgan, D.W. Determining Sample Size for Research Activities. Educ. Psychol. Meas. 1970, 30, 607–610. [Google Scholar] [CrossRef]
- Daley, E.M.; McDermott, R.J.; McCormack Brown, K.R.; Kittleson, M.J. Conducting Web-Based Survey Research: A Lesson in Internet Designs. Am. J. Health Behav. 2003, 27, 116–124. [Google Scholar] [CrossRef] [PubMed]
- Hair, J.F.; Hult, G.T.M.; Ringle, C.M.; Sarstedt, M. A Primer on Partial Least Squares Structural Equation Modeling (PLS-SEM), 3rd ed.; SAGE: Los Angeles, CA, USA, 2022; ISBN 978-1-5443-9640-8. [Google Scholar]
- Guenther, P.; Guenther, M.; Ringle, C.M.; Zaefarian, G.; Cartwright, S. Improving PLS-SEM Use for Business Marketing Research. Ind. Mark. Manag. 2023, 111, 127–142. [Google Scholar] [CrossRef]
- Anwar, G.; Shukur, I. The Impact of Recruitment and Selection on Job Satisfaction: Evidence from Private School in Erbil. Int. J. Soc. Sci. Educ. Stud. 2015, 1, 4–13. [Google Scholar]
- José Chambel, M.; Sobral, F. Training Is an Investment with Return in Temporary Workers: A Social Exchange Perspective. Career Dev. Int. 2011, 16, 161–177. [Google Scholar] [CrossRef]
- Ling, F.Y.Y.; Ning, Y.; Chang, Y.H.; Zhang, Z. Human Resource Management Practices to Improve Project Managers’ Job Satisfaction. Eng. Constr. Archit. Manag. 2018, 25, 654–669. [Google Scholar] [CrossRef]
- Wilczyńska, A.; Batorski, D.; Sellens, J.T. Employment Flexibility and Job Security as Determinants of Job Satisfaction: The Case of Polish Knowledge Workers. Soc. Indic. Res. 2016, 126, 633–656. [Google Scholar] [CrossRef]
- Mugizi, W.; Nuwatuhaire, B. Recruitment, Selection and Employee Commitment of Academic Staff in the Context of a Private University in Uganda. Int. J. Innov. Sci. Res. Technol. 2019, 3, 75–83. [Google Scholar]
- Bashir, F.; Venkatakrishnan, S. The Impact of Human Resource Management Practices on Affective Commitment: An Empirical Study in Micro, Small and Medium Enterprises Using Partial Least Squares Structural Equation Modelling. South Afr. J. Bus. Manag. 2022, 53, 10. [Google Scholar] [CrossRef]
- Stirpe, L.; Profili, S.; Sammarra, A. Satisfaction with HR Practices and Employee Performance: A Moderated Mediation Model of Engagement and Health. Eur. Manag. J. 2021, 40, 295–305. [Google Scholar] [CrossRef]
- Blom, R.; Kruyen, P.M.; Van der Heijden, B.I.J.M.; Van Thiel, S. One HRM Fits All? A Meta-Analysis of the Effects of HRM Practices in the Public, Semipublic, and Private Sector. Rev. Public Pers. Adm. 2020, 40, 3–35. [Google Scholar] [CrossRef]



| Construct | Category | Frequency | Percent |
|---|---|---|---|
| Gender | Female | 153 | 39.23% |
| Male | 237 | 60.77% | |
| Age | 18–26 years | 53 | 13.59% |
| 27–36 years | 195 | 50.00% | |
| 37–46 years | 113 | 28.97% | |
| More than 46 years | 29 | 7.44% | |
| Marital status | Single | 140 | 35.90% |
| Married | 241 | 61.79% | |
| Divorced | 9 | 2.31% | |
| Education level | Associate degree (BAC + 2) | 85 | 21.79% |
| Bachelor’s degree (BAC + 3) | 101 | 25.90% | |
| Master’s degree (BAC + 4/BAC + 5) | 193 | 49.49% | |
| PhD (BAC + 8) | 11 | 2.82% | |
| Job grade | 1st grade administrator | 64 | 16.41% |
| 2nd grade administrator | 140 | 35.90% | |
| 3rd grade administrator | 115 | 29.49% | |
| 3rd grade technician | 71 | 18.21% | |
| Employment tenure | Less than two years | 54 | 13.85% |
| From 2 to 4 years | 21 | 5.38% | |
| From 4 to 6 years | 129 | 33.08% | |
| More than 6 years | 186 | 47.69% |
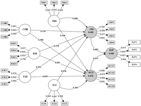
| Construct | Item | Loadings | α | rho_a | rho_c | AVE |
|---|---|---|---|---|---|---|
| Training | TRA1 | 0.947 | 0.924 | 0.925 | 0.952 | 0.869 |
| TRA2 | 0.919 | |||||
| TRA3 | 0.929 | |||||
| Compensation | COM1 | 0.967 | 0.954 | 0.961 | 0.970 | 0.915 |
| COM2 | 0.943 | |||||
| COM3 | 0.959 | |||||
| Recruitment and selection | RSE1 | 0.817 | 0.838 | 0.859 | 0.887 | 0.664 |
| RSE2 | 0.850 | |||||
| RSE3 | 0.831 | |||||
| RSE4 | 0.758 | |||||
| Employment security | ESE1 | 0.870 | 0.886 | 0.892 | 0.929 | 0.815 |
| ESE2 | 0.942 | |||||
| ESE3 | 0.894 | |||||
| Internal career opportunities | ICO1 | 0.894 | 0.882 | 0.884 | 0.927 | 0.808 |
| ICO2 | 0.897 | |||||
| ICO3 | 0.906 | |||||
| Job satisfaction | JSA1 | 0.794 | 0.846 | 0.862 | 0.898 | 0.691 |
| JSA2 | 0.690 | |||||
| JSA3 | 0.917 | |||||
| JSA4 | 0.904 | |||||
| Affective commitment | ACO1 | 0.886 | 0.911 | 0.912 | 0.938 | 0.790 |
| ACO2 | 0.875 | |||||
| ACO3 | 0.889 | |||||
| ACO4 | 0.905 | |||||
| In-role job performance | RJP1 | 0.811 | 0.886 | 0.903 | 0.921 | 0.745 |
| RJP2 | 0.845 | |||||
| RJP3 | 0.927 | |||||
| RJP4 | 0.864 |
| ACO | COM | ESE | ICO | JSA | RJP | RSE | TRA | |
|---|---|---|---|---|---|---|---|---|
| ACO | 0.889 | |||||||
| COM | 0.511 | 0.956 | ||||||
| ESE | 0.403 | 0.473 | 0.903 | |||||
| ICO | 0.602 | 0.625 | 0.596 | 0.899 | ||||
| JSA | 0.760 | 0.522 | 0.503 | 0.574 | 0.831 | |||
| RJP | 0.584 | 0.376 | 0.425 | 0.555 | 0.648 | 0.863 | ||
| RSE | 0.478 | 0.309 | 0.341 | 0.332 | 0.400 | 0.619 | 0.815 | |
| TRA | 0.537 | 0.696 | 0.519 | 0.657 | 0.564 | 0.495 | 0.313 | 0.932 |
| ACO | COM | ESE | ICO | JSA | RJP | RSE | TRA | |
|---|---|---|---|---|---|---|---|---|
| ACO | ||||||||
| COM | 0.548 | |||||||
| ESE | 0.450 | 0.509 | ||||||
| ICO | 0.669 | 0.680 | 0.672 | |||||
| JSA | 0.864 | 0.579 | 0.580 | 0.660 | ||||
| RJP | 0.640 | 0.408 | 0.473 | 0.616 | 0.737 | |||
| RSE | 0.513 | 0.318 | 0.372 | 0.343 | 0.431 | 0.657 | ||
| TRA | 0.586 | 0.737 | 0.570 | 0.724 | 0.642 | 0.547 | 0.325 |
| Endogenous Constructs | R2 | Q2 Predict | Calculated GoF |
|---|---|---|---|
| Job satisfaction (JSA) | 0.448 | 0.434 | 0.5986 |
| Affective commitment (ACO) | 0.478 | 0.462 | |
| In-role job performance (RJP) | 0.440 | 0.407 |
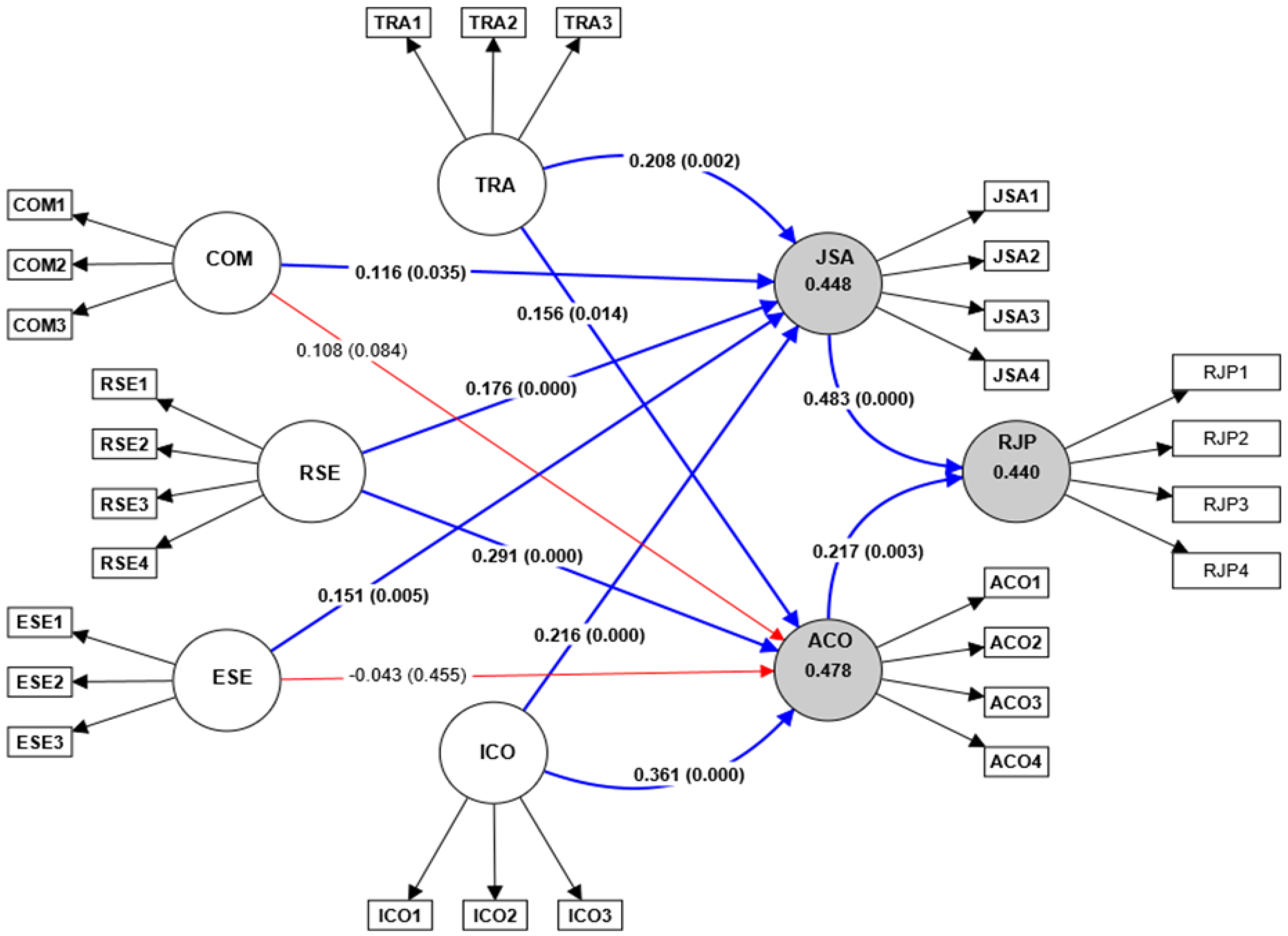
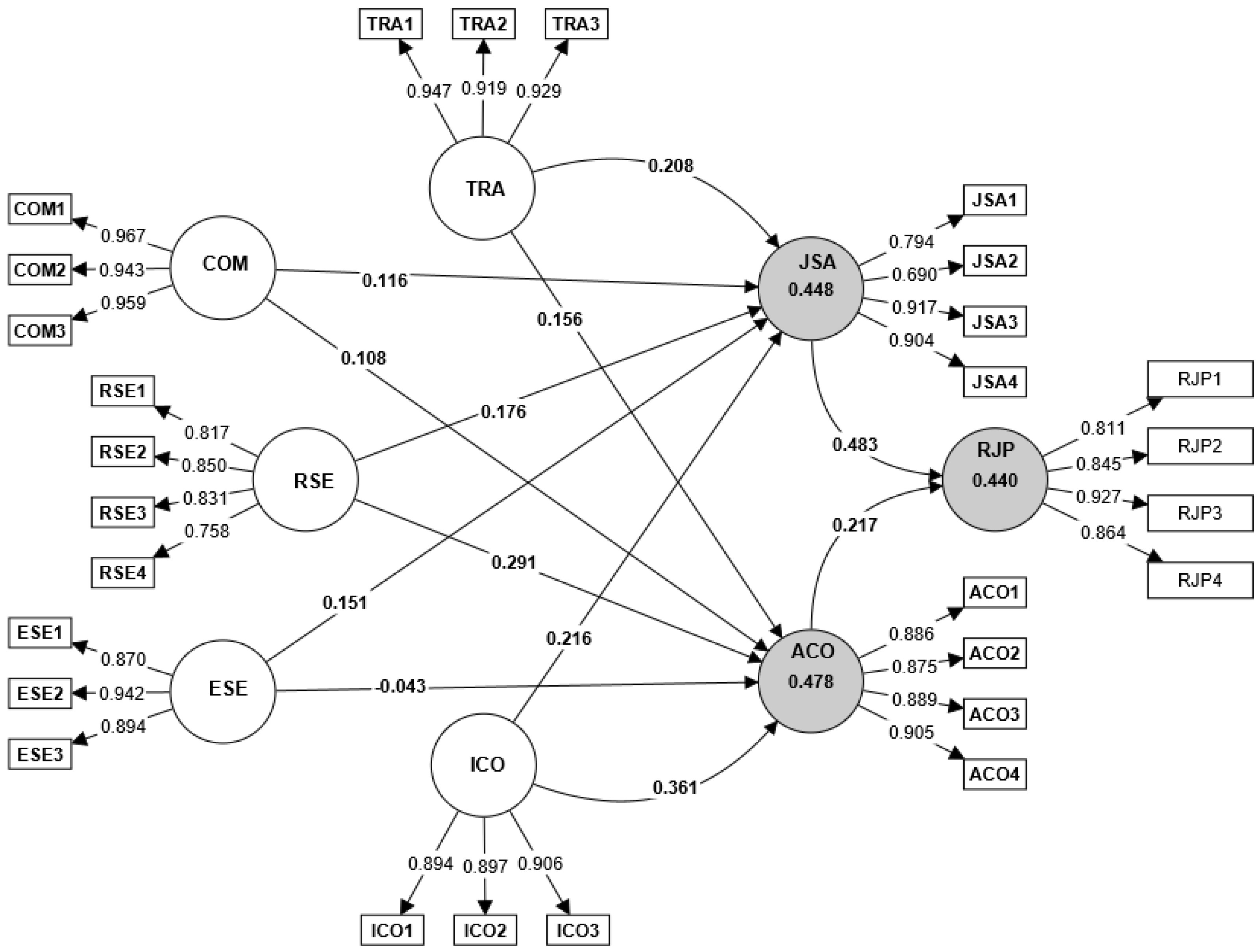
| Hypothesis | β | t | p | f2 | Supported | ||
|---|---|---|---|---|---|---|---|
| H1 | H1.1 | RSE→JSA | 0.176 | 4.573 | 0.000 | 0.047 | Yes |
| H1.2 | TRA→JSA | 0.208 | 3.141 | 0.002 | 0.033 | Yes | |
| H1.3 | COM→JSA | 0.116 | 2.114 | 0.035 | 0.011 | Yes | |
| H1.4 | ICO→JSA | 0.216 | 4.239 | 0.000 | 0.038 | Yes | |
| H1.5 | ESE→JSA | 0.151 | 2.832 | 0.005 | 0.025 | Yes | |
| H2 | H2.1 | RSE→ACO | 0.291 | 7.629 | 0.000 | 0.137 | Yes |
| H2.2 | TRA→ACO | 0.156 | 2.462 | 0.014 | 0.020 | Yes | |
| H2.3 | COM→ACO | 0.108 | 1.726 | 0.084 | 0.010 | No | |
| H2.4 | ICO→ACO | 0.361 | 6.774 | 0.000 | 0.110 | Yes | |
| H2.5 | ESE→ACO | −0.043 | 0.747 | 0.455 | 0.002 | No | |
| H3 | JSA→RJP | 0.483 | 6.547 | 0.000 | 0.176 | Yes | |
| H4 | ACO→RJP | 0.217 | 2.967 | 0.003 | 0.035 | Yes | |
Disclaimer/Publisher’s Note: The statements, opinions and data contained in all publications are solely those of the individual author(s) and contributor(s) and not of MDPI and/or the editor(s). MDPI and/or the editor(s) disclaim responsibility for any injury to people or property resulting from any ideas, methods, instructions or products referred to in the content. |
© 2024 by the authors. Licensee MDPI, Basel, Switzerland. This article is an open access article distributed under the terms and conditions of the Creative Commons Attribution (CC BY) license (https://creativecommons.org/licenses/by/4.0/).
Share and Cite
Ouabi, Z.; Douayri, K.; Barboucha, F.; Boubker, O. Human Resource Practices and Job Performance: Insights from Public Administration. Societies 2024, 14, 247. https://doi.org/10.3390/soc14120247
Ouabi Z, Douayri K, Barboucha F, Boubker O. Human Resource Practices and Job Performance: Insights from Public Administration. Societies. 2024; 14(12):247. https://doi.org/10.3390/soc14120247
Chicago/Turabian StyleOuabi, Zakaria, Khadija Douayri, Fatine Barboucha, and Omar Boubker. 2024. "Human Resource Practices and Job Performance: Insights from Public Administration" Societies 14, no. 12: 247. https://doi.org/10.3390/soc14120247
APA StyleOuabi, Z., Douayri, K., Barboucha, F., & Boubker, O. (2024). Human Resource Practices and Job Performance: Insights from Public Administration. Societies, 14(12), 247. https://doi.org/10.3390/soc14120247

