Validating Questionnaires for Lower Limb Rehabilitation Systems and Devices: A Scoping Review
Abstract
1. Introduction
2. Methodology
2.1. Study Design
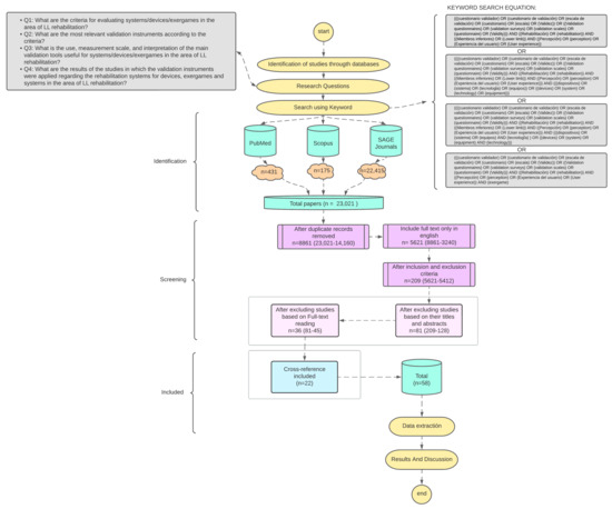
2.2. Research Questions
- Q1: What are the criteria for evaluating systems/devices/exergames in the area of LL rehabilitation?
- Q2: What are the most relevant validation instruments according to the criteria?
- Q3: What is the use, measurement scale, and interpretation of the main validation tools useful for systems/devices/exergames in the area of LL rehabilitation?
- Q4: What are the results of the studies in which the validation instruments were applied regarding the rehabilitation systems for devices, exergames and systems in the area of LL rehabilitation?
2.3. Information Sources
2.4. Search Strategy
- (((cuestionario validador) OR (cuestionario de validación) OR (escala de validación) OR (cuestionario) OR (escala) OR (Validez)) OR ((Validation questionnaires) OR (validation surveys) OR (validation scales) OR (questionnaire) OR (Validity))) AND ((Rehabilitación) OR (rehabilitation)) AND ((Miembros inferiores) OR (Lower limb)) AND ((Percepción) OR (perception) OR (Experiencia del usuario) OR (User experience)).
- ((((cuestionario validador) OR (cuestionario de validación) OR (escala de validación) OR (cuestionario) OR (escala) OR (Validez)) OR ((Validation questionnaires) OR (validation surveys) OR (validation scales) OR (questionnaire) OR (Validity))) AND ((Rehabilitación) OR (rehabilitation)) AND ((Miembros inferiores) OR (Lower limb)) AND ((Percepción) OR (perception) OR (Experiencia del usuario) OR (User experience))) AND (((dispositivos) OR (sistema) OR (tecnología) OR (equipos)) OR ((devices) OR (system) OR (technology) OR (equipment))).
- ((((cuestionario validador) OR (cuestionario de validación) OR (escala de validación) OR (cuestionario) OR (escala) OR (Validez)) OR ((Validation questionnaires) OR (validation surveys) OR (validation scales) OR (questionnaire) OR (Validity))) AND ((Rehabilitación) OR (rehabilitation)) AND ((Miembros inferiores) OR (Lower limb)) AND ((Percepción) OR (perception) OR (Experiencia del usuario) OR (User experience))) AND (((dispositivos) OR (sistema) OR (equipos) AND (tecnología) ) OR ((devices) OR (system) OR (equipment) AND (technology))).
- (((cuestionario validador) OR (cuestionario de validación) OR (escala de validación) OR (cuestionario) OR (escala) OR (Validez)) OR ((Validation questionnaires) OR (validation surveys) OR (validation scales) OR (questionnaire) OR (Validity))) AND ((Rehabilitación) OR (rehabilitation)) AND ((Percepción) OR (perception) OR (Experiencia del usuario) OR (User experience)) AND (exergame).
2.5. Elegibility Criteria
2.6. Selection of Sources of Evidence
2.7. Data Extraction
2.8. Selection Process
2.9. Critical Appraisal
2.10. Synthesis of Results
3. Results
3.1. Evaluation Criteria
3.2. Validation Instruments
3.3. Application of Instruments
4. Discussion
4.1. Evaluation Criteria for LL Rehabilitation Systems Using Validated Questionnaires
4.2. Validation Instruments
4.3. Application of Instruments
4.4. Practical Guidelines for Questionnaire Selection
- (a)
- Align questionnaires with study goals, e.g., usability, safety, patient satisfaction. (See Table 3).
- (b)
- (c)
- (d)
- Prioritize user-friendly instruments with proven psychometric properties.
- (e)
- (f)
- Integrate questionnaires that support real-time feedback and data collection, especially for systems and exergames.
- (g)
- Opt for instruments enabling longitudinal comparisons if required.
4.5. Limitations
4.6. Future Directions
5. Conclusions
Supplementary Materials
Author Contributions
Funding
Institutional Review Board Statement
Informed Consent Statement
Data Availability Statement
Acknowledgments
Conflicts of Interest
Abbreviations
| SUS | System Usability Scale |
| IMI | the Intrinsic Motivation Inventory |
| CEQ | Credibility and Expectancy Questionnaire |
| SSQ | Simulator Sickness Questionnaire |
| PQ | Presence Questionnaire |
| GUESS | Game User Experience Satisfaction Scale |
| D-QUEST | Quebec User Evaluation of Satisfaction with assistive Technology |
| UTAUT | Unified Theory of Acceptance and Use of Technology |
| QFQ | Qualitative Feedback Questionnaire |
| PACES | Physical Activity Enjoyment Scale |
| GEQ | Game Experience Questionnaire |
| IPQ | Igroup Presence Questionnaire |
| TARPP-Q | Technology Assisted Rehabilitation Patient Perception Questionnaire |
| UEQ | User Experience Questionnaire |
| ITQ | Immersive Tendencies Questionnaire |
| ITC | Sense of Presence Inventory |
| GFQ | GameFlow questionnaire |
| UEQ-S | short version User Experience Questionnaire |
References
- World Health Organization. Global Health Report 2022. Available online: https://www.who.int/teams/noncommunicable-diseases/sensory-functions-disability-and-rehabilitation/global-report-on-health-equity-for-persons-with-disabilities (accessed on 15 November 2024).
- World Health Organization. Rehabilitation. 2024. Available online: https://www.who.int/news-room/fact-sheets/detail/rehabilitation (accessed on 15 November 2024).
- Koenig, A.; Member, S.; Brütsch, K.; Zimmerli, L.; Guidali, M.; Duschau-wicke, A.; Wellner, M.; Meyer-heim, A.; Lünenburger, L.; Koeneke, S.; et al. Virtual environments increase participation of children with cerebral palsy in robot-aided treadmill training. Res. Collect. Conf. 2008. [Google Scholar]
- Schuler, T.; Brütsch, K.; Müller, R.; Hedel, H.J.A.V.; Meyer-Heim, A. Virtual realities as motivational tools for robotic assisted gait training in children: A surface electromyography study. NeuroRehabilitation 2011, 28, 401–411. [Google Scholar] [CrossRef] [PubMed]
- Yen, C.Y.; Lin, K.H.; Hu, M.H.; Wu, R.M.; Lu, T.W.; Lin, C.H. Effects of virtual reality-augmented balance training on sensory organization and attentional demand for postural control in people with Parkinson disease: A randomized controlled trial. Phys. Ther. 2011, 91, 862–874. [Google Scholar] [CrossRef] [PubMed]
- Staiano, A.E.; Calvert, S.L. Exergames for Physical Education Courses: Physical, Social, and Cognitive Benefits. Child Dev. Perspect. 2011, 5, 93–98. [Google Scholar] [CrossRef] [PubMed]
- Oh, Y.; Yang, S. Defining Exergames & Exergaming; Technical Report; University of Wisconsin: Madison, WI, USA, 2010. [Google Scholar]
- Mosna, P. Integrated Approaches Supported by Novel Technologies in Functional Assessment and Rehabilitation. Ph.D. Thesis, Universita Degli Studi di Brescia, Brescia, Italy, 2021. [Google Scholar]
- Boynton, P.M.; Greenhalgh, T. Hands-on guide to questionnaire research Selecting, designing, and developing your questionnaire. Br. Med. J. 2004, 328, 1312–1315. [Google Scholar] [CrossRef]
- Clark, L.A.; Watson, D. Constructing Validity: New Developments in Creating Objective Measuring Instruments. Psychol. Assess. 2019, 31, 12. [Google Scholar] [CrossRef]
- Hinkin, T.R. A brief tutorial on the development of measures for use in survey questionnaires. Organ. Res. Methods 1998, 1, 104–121. [Google Scholar] [CrossRef]
- Tricco, A.C.; Lillie, E.; Zarin, W.; O’Brien, K.K.; Colquhoun, H.; Levac, D.; Moher, D.; Peters, M.D.; Horsley, T.; Weeks, L.; et al. PRISMA extension for scoping reviews (PRISMA-ScR): Checklist and explanation. Ann. Intern. Med. 2018, 169, 467–473. [Google Scholar] [CrossRef]
- Karahan, A.Y.; Karahan, A.Y.; Tok, F.; Taşkın, H.; Küçüksaraç, S.; Başaran, A.; Yıldırım, P. Effects of exergame on balance, functional mobility, and quality of life of geriatrics versus home exercise programme: Randomized controlled study. Cent. Eur. J. Public Health 2015, 23, 14–18. [Google Scholar] [CrossRef]
- Gerling, K.M.; Schild, J.; Masuch, M. Exergaming for Elderly: Analyzing Player Experience and Performance; Oldenbourg Wissenschaftsverlag GmbH: Munich, Germany, 2011; pp. 401–411. [Google Scholar] [CrossRef]
- Thalmann, M.; Ringli, L.; Adcock, M.; Swinnen, N.; de Jong, J.; Dumoulin, C.; Guimarães, V.; de Bruin, E.D. Usability study of a multicomponent exergame training for older adults with mobility limitations. Int. J. Environ. Res. Public Health 2021, 18, 13422. [Google Scholar] [CrossRef]
- Forsberg, A.; Nilsagard, Y.; Boström, K. Perceptions of using videogames in rehabilitation: A dual perspective of people with multiple sclerosis and physiotherapists. Disabil. Rehabil. 2015, 37, 338–344. [Google Scholar] [CrossRef]
- Chen, C.W.J.; Heim, W.; Fairley, K.; Clement, R.J.; Biddiss, E.; Torres-Moreno, R.; Andrysek, J. Evaluation of an instrument-assisted dynamic prosthetic alignment technique for individuals with transtibial amputation. Prosthetics Orthot. Int. 2016, 40, 475–483. [Google Scholar] [CrossRef]
- Medola, F.; Lanutti, J.; Bentim, C.; Sardella, A.; Franchinni, A.; Paschoarelli, L. Experiences, Problems and Solutions in Computer Usage by Subjects with Tetraplegia; Springer: Cham, Switzerland, 2015; Volume 9187, pp. 131–137. [Google Scholar] [CrossRef]
- Brooke, J. SUS: A Quick and Dirty Usability Scale System Usability Scale View Project Fault Diagnosis Training View Project. 1995. Available online: https://www.researchgate.net/publication/228593520 (accessed on 23 April 2023).
- McAuley, E.D.; Duncan, T.; Tammen, V.V. Psychometric properties of the intrinsic motivation inventory in a competitive sport setting: A confirmatory factor analysis. Res. Q. Exerc. Sport 1989, 60, 48–58. [Google Scholar] [CrossRef]
- Ostrow, K.S.; Heffernan, N.T. Testing the validity and reliability of intrinsic motivation inventory subscales within ASSISTments. In Artificial Intelligence in Education, Proceedings of the 19th International Conference, AIED 2018, London, UK, 27–30 June 2018; Lecture Notes in Artificial Intelligence; Springer: Cham, Switzerland, 2018; Volume 10947, pp. 381–394. [Google Scholar] [CrossRef]
- Devilly, G.J.; Borkovec, T.D. Psychometric properties of the credibility/expectancy questionnaire. J. Behav. Ther. Exp. Psychiatry 2000, 31, 73–86. [Google Scholar] [CrossRef]
- Knippenberg, E.; Lamers, I.; Timmermans, A.; Spooren, A. Motivation, usability, and credibility of an intelligent activity-based client-centred training system to improve functional performance in neurological rehabilitation: An exploratory cohort study. Int. J. Environ. Res. Public Health 2021, 18, 7641. [Google Scholar] [CrossRef]
- Balk, S.A.; Bertola, M.A.; Inman, V.W. Simulator sickness questionnaire: Twenty years later. In Proceedings of the 7th International Driving Symposium on Human Factors in Driver Assessment, Training, and Vehicle Design, Bolton Landing, NY, USA, 17–20 June 2013; Available online: https://pubs.lib.uiowa.edu/driving/article/28474/galley/136766/view/ (accessed on 25 April 2023).
- Witmer, B.G.; Singer, M.J. Measuring Presence in Virtual Environments: A Presence Questionnaire. Presence Teleoperators Virtual Environ. 1998, 7, 225–240. [Google Scholar] [CrossRef]
- Keebler, J.R.; Shelstad, W.J.; Google, D.C.S.; Chaparro, B.S.; Phan, M.H. Validation of the GUESS-18: A Short Version of the Game User Experience Satisfaction Scale (GUESS). J. Usability Stud. 2020, 16, 49–62. [Google Scholar]
- Phan, M.H.; Keebler, J.R.; Chaparro, B.S. The Development and Validation of the Game User Experience Satisfaction Scale (GUESS). Hum. Factors 2016, 58, 1217–1247. [Google Scholar] [CrossRef]
- Demers, L.; Rhoda, W.L.; Bernadette, S. The Quebec User Evaluation of Satisfaction with Assistive Technology (QUEST 20): An overview of recent progress. Technol. Disabil. 2002, 14, 101–105. [Google Scholar] [CrossRef]
- Venkatesh, V.; Morris, M.G.; Davis, G.B.; Davis, F.D.; Smith, R.H.; Walton, S.M. User Acceptance of Information Technology: Toward a unified view user acceptance of information technology: Toward a unified View. MIS Q. 2003, 27, 425–478. [Google Scholar] [CrossRef]
- Laura, C.; Díaz-Bravo, P.; Díaz-Bravo, L.; Torruco-García, U.; Martínez-Hernández, M.; Varela-Ruiz, M. La entrevista, recurso flexible y dinámico. Investig. Educ. Med. 2013, 2, 162–167. [Google Scholar]
- Norman, K.L. GEQ (Game Engagement/experience questionnaire): A review of two papers. Interact. Comput. 2013, 25, 278–283. [Google Scholar] [CrossRef]
- İlker Berkman, M.; ÇAtak, G. I-group Presence Questionnaire: Psychometrically Revised English Version. Mugla J. Sci. Technol. 2021, 7, 1–10. [Google Scholar] [CrossRef]
- Fundarò, C.; Casale, R.; Maestri, R.; Traversoni, S.; Colombo, R.; Salvini, S.; Ferretti, C.; Bartolo, M.; Buonocore, M.; Giardini, A. Technology Assisted Rehabilitation Patient Perception Questionnaire (TARPP-Q): Development and implementation of an instrument to evaluate patients’ perception during training. J. NeuroEng.Rehabil. 2023, 20, 35. [Google Scholar] [CrossRef]
- Schrepp, M.; Hinderks, A.; Thomaschewski, J. Design and Evaluation of a Short Version of the User Experience Questionnaire (UEQ-S). Int. J. Interact. Multimed. Artif. Intell. 2017, 4, 103. [Google Scholar] [CrossRef]
- Hinderks, A.; Meiners, A.L.; Mayo, F.J.D.; Thomaschewski, J. Interpreting the results from the user experience questionnaire (UEQ) using importance-performance analysis (IPA). In Proceedings of the WEBIST 2019—15th International Conference on Web Information Systems and Technologies, Vienna, Austria, 18–20 September 2019; SciTePress: Setubal, Portugal, 2019; pp. 388–395. [Google Scholar] [CrossRef]
- Lessiter, J.; Freeman, J.; Keogh, E.; Davidoff, J. A cross-media presence questionnaire: The ITC-sense of presence inventory. Presence Teleoperators Virtual Environ. 2001, 10, 282–297. [Google Scholar] [CrossRef]
- Chardonnet, J.R.; Mirzaei, M.A.; Mérienne, F. Features of the Postural Sway Signal as Indicators to Estimate and Predict Visually Induced Motion Sickness in Virtual Reality. Int. J. Hum.-Comput. Interact. 2017, 33, 771–785. [Google Scholar] [CrossRef]
- McCall, R.; O’Neil, S.; Carroll, F. Measuring presence in virtual environments. In Proceedings of the Conference on Human Factors in Computing Systems, Vienna, Austria, 24–29 April 2004; pp. 783–784. [Google Scholar] [CrossRef]
- Farrell, S. 28 Tips for Creating Great Qualitative Surveys. 2016. Available online: https://www.nngroup.com/articles/qualitative-surveys/ (accessed on 18 December 2024).
- Murrock, C.J.; Bekhet, A.K.; Zauszniewski, J.A. Psychometric Evaluation of the Physical Activity Enjoyment Scale in Adults with Functional Limitations. Issues Ment. Health Nurs. 2016, 37, 164–171. [Google Scholar] [CrossRef]
- Laugwitz, B.; Held, T.; Schrepp, M. Construction and evaluation of a user experience questionnaire. In HCI and Usability for Education and Work, Proceedings of the 4th Symposium of the Workgroup Human-Computer Interaction and Usability Engineering of the Austrian Computer Society, USAB 2008, Graz, Austria, 20–21 November 2008; Springer: Berlin/Heidelberg, Germany, 2008; Volume 5298, pp. 63–76. [Google Scholar] [CrossRef]
- Lee, M.K.; Basford, J.R.; Heinemann, A.W.; Cheville, A. Assessing whether ad hoc clinician-generated patient questionnaires provide psychometrically valid information. Health Qual. Life Outcomes 2020, 18, 50. [Google Scholar] [CrossRef] [PubMed]
- Fu, F.L.; Su, R.C.; Yu, S.C. EGameFlow: A scale to measure learners’ enjoyment of e-learning games. Comput. Educ. 2009, 52, 101–112. [Google Scholar] [CrossRef]
- Rojo, A.; Castrillo, A.; López, C.; Perea, L.; Alnajjar, F.; Moreno, J.; Raya, R. PedaleoVR: Usability study of a virtual reality application for cycling exercise in patients with lower limb disorders and elderly people. PLoS ONE 2023, 18, e0280743. [Google Scholar] [CrossRef] [PubMed]
- Kablan, N.; Bakhsh, H.; Alammar, W.; Tatar, Y.; Ferriero, G. Psychometric Evaluation of the Arabic Version of the Quebec User Evaluation of Satisfaction with Assistive Technology (A-QUEST 2.0) in Prosthesis Users. Eur. J. Phys. Rehabil. Med. 2022, 58, 118–126. [Google Scholar] [CrossRef] [PubMed]
- van Dijsseldonk, R.; van Nes, I.; Geurts, A.; Keijsers, N. Exoskeleton home and community use in people with complete spinal cord injury. Sci. Rep. 2020, 10, 15600. [Google Scholar] [CrossRef] [PubMed]
- Nawaz, A.; Skjæret, N.; Helbostad, J.L.; Vereijken, B.; Boulton, E.; Svanaes, D. Usability and acceptability of balance exergames in older adults: A scoping review. Health Inform. J. 2016, 22, 911–931. [Google Scholar] [CrossRef]
- Sierra, S.; Jiménez, M.; Múnera, M.; Frizera-Neto, A.; Cifuentes, C. Remote-Operated Multimodal Interface for Therapists during Walker-Assisted Gait Rehabilitation: A Preliminary Assessment. In Proceedings of the ACM/IEEE International Conference on Human-Robot Interaction, Daegu, Republic of Korea, 11–14 March 2019; Volume 2019, pp. 528–529. [Google Scholar] [CrossRef]
- Rothgangel, A.; Braun, S.; Smeets, R.; Beurskens, A. Feasibility of a traditional and teletreatment approach to mirror therapy in patients with phantom limb pain: A process evaluation performed alongside a randomized controlled trial. Clin. Rehabil. 2019, 33, 1649–1660. [Google Scholar] [CrossRef]
- Wang, Y.; Qiu, J.; Cheng, H.; Wang, L. A Prospective Study of Haptic Feedback Method on a Lower-Extremity Exoskeleton; Lecture Notes in Computer Science; Springer: Cham, Switzerland, 2021; Volume 12786, pp. 253–261. [Google Scholar] [CrossRef]
- Puyuelo-Quintana, G.; Cano-De-La-Cuerda, R.; Plaza-Flores, A.; Garces-Castellote, E.; Sanz-Merodio, D.; Goñi-Arana, A.; Marín-Ojea, J.; García-Armada, E. A new lower limb portable exoskeleton for gait assistance in neurological patients: A proof of concept study. J. Neuroeng. Rehabil. 2020, 17, 60. [Google Scholar] [CrossRef]
- Pérez, V.; Yepes, J.; Vargas, J.; Franco, J.; Escobar, N.; Betancur, L.; Sánchez, J.; Betancur, M. Virtual Reality Game for Physical and Emotional Rehabilitation of Landmine Victims. Sensors 2022, 22, 5602. [Google Scholar] [CrossRef]
- Mace, M.; Kinany, N.; Rinne, P.; Rayner, A.; Bentley, P.; Burdet, E. Balancing the playing field: Collaborative gaming for physical training. J. Neuroeng. Rehabil. 2017, 14, 116. [Google Scholar] [CrossRef]
- Wang, G.; Zhu, B.; Fan, Y.; Wu, M.; Wang, X.; Zhang, H.; Yao, L.; Sun, Y.; Su, B.; Ma, Z. Design and evaluation of an exergame system to assist knee disorders patients’ rehabilitation based on gesture interaction. Health Inf. Sci. Syst. 2022, 10, 20. [Google Scholar] [CrossRef]
- Schwenk, M.; Sabbagh, M.; Lin, I.; Morgan, P.; Grewal, G.S.; Mohler, J.; Coon, D.W.; Najafi, B. Sensor-based balance training with motion feedback in people with mild cognitive impairment. J. Rehabil. Res. Dev. 2016, 53, 945–958. [Google Scholar] [CrossRef]
- Schwenk, M.; Grewal, G.S.; Honarvar, B.; Schwenk, S.; Mohler, J.; Khalsa, D.S.; Najafi, B. Interactive balance training integrating sensor-based visual feedback of movement performance: A pilot study in older adults. J. Neuroeng. Rehabil. 2014, 11, 164. [Google Scholar] [CrossRef]
- Mugueta-Aguinaga, I.; Garcia-Zapirain, B. Frailty level monitoring and analysis after a pilot six-week randomized controlled clinical trial using the FRED exergame including biofeedback supervision in an elderly day care centre. Int. J. Environ. Res. Public Health 2019, 16, 729. [Google Scholar] [CrossRef] [PubMed]
- Yu, X.; Xiong, S. A dynamic time warping based algorithm to evaluate Kinect-enabled home-based physical rehabilitation exercises for older people. Sensors 2019, 19, 2882. [Google Scholar] [CrossRef] [PubMed]
- Ringgenberg, N.; Mildner, S.; Hapig, M.; Hermann, S.; Kruszewski, K.; Martin-Niedecken, A.L.; Rogers, K.; Schättin, A.; Behrendt, F.; Böckler, S.; et al. ExerG: Adapting an exergame training solution to the needs of older adults using focus group and expert interviews. J. Neuroeng. Rehabil. 2022, 19, 89. [Google Scholar] [CrossRef] [PubMed]
- Valdivia, S.; Blanco, R.; Uribe-Quevedo, A.; Penuela, L.; Rojas, D.; Kapralos, B. Development and evaluation of two posture-tracking user interfaces for occupational health care. Adv. Mech. Eng. 2018, 10, 1687814018769489. [Google Scholar] [CrossRef]
- Tsai, T.H.; Tseng, K.C.; Wong, A.M.; Chang, H.J. A study exploring the usability of an exergaming platform for senior fitness testing. Health Inform. J. 2020, 26, 963–980. [Google Scholar] [CrossRef]
- Dorado, J.; del Toro, X.; Santofimia, M.J.; Parreño, A.; Cantarero, R.; Rubio, A.; Lopez, J.C. A computer-vision-based system for at-home rheumatoid arthritis rehabilitation. Int. J. Distrib. Sens. Netw. 2019, 15, 1550147719875649. [Google Scholar] [CrossRef]
- Baluz, R.; Teles, A.; Fontenele, J.E.; Moreira, R.; Fialho, R.; Azevedo, P.; Sousa, D.; Santos, F.; Bastos, V.H.; Teixeira, S. Motor Rehabilitation of Upper Limbs Using a Gesture-Based Serious Game: Evaluation of Usability and User Experience. Games Health J. 2022, 11, 177–185. [Google Scholar] [CrossRef]
- Plow, M.; Finlayson, M. A qualitative study exploring the usability of nintendo wii fit among persons with multiple sclerosis. Occup. Ther. Int. 2014, 21, 21–32. [Google Scholar] [CrossRef]
- Lin, S.; Mann, J.; Mansfield, A.; Wang, R.H.; Harris, J.E.; Taati, B. Investigating the feasibility and acceptability of real-time visual feedback in reducing compensatory motions during self-administered stroke rehabilitation exercises: A pilot study with chronic stroke survivors. J. Rehabil. Assist. Technol. Eng. 2019, 6, 205566831983163. [Google Scholar] [CrossRef]
- Santana, C.; Tudella, E.; Rocha, N.; de Campos, A. Lower Limb Sensorimotor Training (LoSenseT) for Children and Adolescents with Cerebral Palsy: A Brief Report of a Feasibility Randomized Protocol. Dev. Neurorehabilit. 2021, 24, 276–286. [Google Scholar] [CrossRef] [PubMed]
- Murray, D.; Clarkson, C. Effects of moving cupping therapy on hip and knee range of movement and knee flexion power: A preliminary investigation. J. Man. Manip. Ther. 2019, 27, 287–294. [Google Scholar] [CrossRef] [PubMed]
- Farmer, S.E.; Pearce, G.; Whittall, J.; Quinlivan, R.C.; Patrick, J.H. The use of stock orthoses to assist gait in neuromuscular disorders: A pilot study. Prosthetics Orthot. Int. 2006, 30, 145–154. [Google Scholar] [CrossRef]
- Yang, Z.Q.; Du, D.; Wei, X.Y.; Tong, R.K.Y. Augmented reality for stroke rehabilitation during COVID-19. J. Neuroeng. Rehabil. 2022, 19, 136. [Google Scholar] [CrossRef]
- Daly, R.M.; Gianoudis, J.; Hall, T.; Mundell, N.L.; Maddison, R. Feasibility, usability, and enjoyment of a home-based exercise program delivered via an exercise app for musculoskeletal health in community-dwelling older adults: Short-term prospective pilot study. JMIR mHealth uHealth 2021, 9, e21094. [Google Scholar] [CrossRef] [PubMed]
- Chang, C.H.; Liu, K.H.; Kajihara, H.; Lien, W.C.; Chen, P.T.; Hiyama, A.; Lin, Y.C.; Chen, C.H.; Inami, M. Designing a Somatosensory Interactive Game of Lower Extremity Muscle Rehabilitation for the Elderly. In Human Aspects of IT for the Aged Population. Supporting Everyday Life Activities, Proceedings of the 7th International Conference, ITAP 2021, HCII 2021, Virtual Event, 24–29 July 2021; Lecture Notes in Computer Science; Springer: Cham, Switzerland, 2021; Volume 12787, pp. 23–37. [Google Scholar] [CrossRef]
- Zhang, X.; Rong, X.; Luo, H. Optimizing lower limb rehabilitation: The intersection of machine learning and rehabilitative robotics. Front. Rehabil. Sci. 2024, 5, 1246773. [Google Scholar] [CrossRef]
- Elaklouk, A.M.; Zin, N.A.M. Design and Usability Evaluation of Rehabilitation Gaming System for Cognitive Deficiencies. In Proceedings of the 2017 6th International Conference on Electrical Engineering and Informatics (ICEEI), Langkawi, Malaysia, 25–27 November 2017. [Google Scholar]
- Born, F.; Abramowski, S.; Masuch, M. Exergaming in VR: The Impact of Immersive Embodiment on Motivation, Performance, and Perceived Exertion. In Proceedings of the 2019 11th International Conference on Virtual Worlds and Games for Serious Applications (VS-Games), Vienna, Austria, 4–6 September 2019. [Google Scholar]
- Tao, G.; Garrett, B.; Taverner, T.; Cordingley, E.; Sun, C. Immersive virtual reality health games: A narrative review of game design. J. Neuroeng. Rehabil. 2021, 18, 31. [Google Scholar] [CrossRef]
- Lewis, J.R. The System Usability Scale: Past, Present, and Future. Int. J. Hum.-Comput. Interact. 2018, 34, 577–590. [Google Scholar] [CrossRef]
- Wessels, R.D.; Witte, L.P.D. Reliability and validity of the Dutch version of QUEST 2.0 with users of various types of assistive devices. Disabil. Rehabil. 2003, 25, 267–272. [Google Scholar] [CrossRef]
- Staiano, A.E.; Flynn, R. Therapeutic Uses of Active Videogames: A Systematic Review. Games Health J. Res. Dev. Clin. Appl. 2014, 3, 351–365. [Google Scholar] [CrossRef]


| PCC Framework | Criteria |
|---|---|
| Population | Studies involving patients or users interacting with lower-limb rehabilitation systems. Studies assessing patient experiences or outcomes related to rehabilitation system use. |
| Concept | Research related to the validation of questionnaires for lower-limb rehabilitation systems. Studies presenting empirical or experimental results concerning rehabilitation systems. Analysis focusing on the design, usability, and effectiveness of rehabilitation systems. |
| Context | Studies published in conferences, journals, or book chapters. Studies conducted in rehabilitation or assistive technology settings, excluding those strictly related to prosthetic systems. Publications available in English and between January 1998 and May 2023. |
| Exclusions | Studies unable to provide full-text access. Research solely related to clinical or general-purpose questionnaires unrelated to rehabilitation systems. Studies focusing exclusively on prosthetic devices or unrelated rehabilitation contexts. |
| Items | Description |
|---|---|
| Identifier number | Unique number for study identification |
| Bibliographic information | Title, author, year of publication |
| Target population | The group of individuals the study focuses on |
| Study objective | Purpose with the study |
| Validation instrument | Validation tools used in the study |
| Instrument purpose | Purpose of validation tools in the study |
| Limitations | Constraints related to validation instruments |
| Criteria | Definition | Ad-Hoc Evaluation Criteria Questionnaires | Standardized Questionnaires |
|---|---|---|---|
| Gameplay | Perception of how the user interacts with a virtual system. | GEQ, SSQ, IPQ, GUESS, GUESS-18, GFQ | |
| Enjoyment | The user’s perception of the physical activity during the test, along with their satisfaction and enjoyment while engaging in physical activity. | [13] | PACES, UEQ, GUESS, GUESS-18, GAME FLOW, IMI, [14] |
| Usability | User’s perception when interacting with the system regarding its ease of use in an effective and satisfactory way. | Semi-structured interview [15,16] | SUS, QUEST-D, QUEST 2.0, QFQ, TARPP-Q, UEQ |
| Expectation of use | User’s perceptions and beliefs about the use of a system or product. | CEQ, GUESS, GUESS-18, IPQ | |
| Motivation | User’s perception of his attitude towards the system, which drives him to adopt continuous use of the system. | Semi-structured interview [15] | IMI, GUESS, GUESS-18, PACES, UEQ, GFQ |
| Satisfaction | User perception in relation to their satisfaction with respect to their needs and according to their expectations. | [17] | QUEST-D, QUEST 2.0, SSQ, CEQ, QFQ, IPQ, GFQ |
| Acceptability | Willingness of the user to use the system on a regular and continuous basis. | UTAUT, SAR-Q, SUS, TARPP-Q | |
| User experience | Subjective and emotional perception that a user has when interacting with a product or service. | [18], Semi-structured interview [16] | PQ, GUESS, GUESS-18, QFQ, SSQ, IMI, GEQ, TARPP-Q, CEQ, PACES, ITC, GFQ, QFQ, [14] |
| Safety | Perception of system safety, assessment of risks associated with the use of the technology such as possible side effects or physical damage. | TARPP-Q, SSQ | |
| Comfort | Perception of the user’s physical and emotional comfort during the use of a product or service system. | UEQ | |
| Immersion | User’s perception when feeling the sensation of being completely immersed in a virtual world experience, and its interaction between user and game. | PQ, GEQ, IPQ, ITQ, ITC |
| Q | Ref. | Validity | Reliability | Population | ||||||||||
|---|---|---|---|---|---|---|---|---|---|---|---|---|---|---|
| ✔ | Content | ✔ | Construct | ✔ | Criterio | ✔ | Test-Retest | ✔ | Internal Consistency | ✔ | Inter-Evaluator | |||
| SUS | [19] | ✔ | Address dimensions | ✔ | Correlations SUMI | ✗ | No ref. | ✗ | No ref. | ✔ | Correlations | ✗ | No ref. | General population |
| IMI | [20] | ✔ | Psychological constructs | ✔ | FA | ✗ | No ref. | ✗ | No ref. | ✔ | From 0.68 to 0.84 across subscales | ✗ | No ref. | 116 undergraduate students |
| IMI | [21] | ✔ | FA | ✔ | Subscales | ✗ | No ref. | ✗ | No ref. | ✔ | > 0.90 | ✗ | Not included | 226 middle and high school students |
| CEQ | [22] | ✔ | Credibility and expectancy | ✔ | FA | ✔ | Correlations | ✔ | Credibility 0.75, expectancy 0.82 | ✔ | ✗ | No ref. | Vietnam veterans and spouses (n = 123); GAD (n = 67); PTSD (n = 22) | |
| CEQ | [23] | ✔ | Perceptions of credibility and expectations | ✔ | Correlation | ✗ | No ref. | ✗ | No ref. | ✔ | High scores across assessments | ✗ | No ref. | Subjects in neuro-rehabilitation (n = 17) |
| SSQ | [24] | ✔ | Subscale scores | ✔ | FA | ✔ | Correlation | ✗ | No ref. | ✔ | Consistent symptom scoring | ✗ | No ref. | Subjects across 9 driving simulator studies (n = 530) |
| PQ | [25] | ✔ | Theoretical constructs validated | ✔ | FA | ✔ | Correlated presence scores | ✗ | No ref. | ✔ | > 0.80 | ✗ | No ref. | 164 participants, VR tasks |
| PQ | [20] | ✔ | Theoretical dimensions | ✔ | FA | ✔ | High correlations | ✔ | Stability over repeated measures | ✔ | > 0.85 | ✗ | No ref. | Diverse VR participants |
| GUESS | [26] | ✔ | Expert reviews | ✔ | Confirmatory FA | ✗ | No ref. | ✗ | No ref. | ✔ | 0.79 < < 0.90 | ✗ | No ref. | Two studies: n1 = 419, n2 = 197 |
| GUESS | [27] | ✔ | Iterative expert reviews | ✔ | Exploratory and confirmatory FA. | ✗ | No ref. | ✗ | No ref. | ✔ | 0.79 < < 0.90 | ✗ | No ref. | Two studies: n1 = 419, n2 = 197 |
| D-QUEST | [28] | ✔ | Stakeholder panel and testing | ✔ | Factor composition and correlations | ✔ | Correlations with PIADS | ✔ | ICCs: 0.82 (Device), 0.91 (Total) | ✔ | 0.76 < < 0.82 | ✗ | No ref. | 150 Canadian, 243 Dutch mobility users |
| UTAUT | [29] | ✔ | Integration of constructs from prior models and expert reviews. | ✔ | Empirical testing | ✔ | Predictive validity | ✗ | No ref. | ✔ | ✗ | No ref. | 4 organizations with over 250 participants in each. | |
| Semi-structured Interview | [30] | ✔ | Iterative design process | ✔ | Capture nuanced participants. | ✔ | Outcomes and goals. | ✗ | NA | ✔ | Structured guide while allowing flexibility | ✔ | Training interviewers. | Medical educators, researchers, clinical. |
| GEQ | [31] | ✗ | Limited evidence of content validity. | ✔ | Factor structure. | ✗ | No ref. | ✗ | Not ref. | ✗ | No | ✗ | NA | Casual and hardcore gamers. |
| Modified QUEST 2.0 | [28] | ✔ | Expert panel reviews and item analysis. | ✔ | FA | ✔ | Correlations. | ✔ | ICC: 0.82, 0.82, and 0.91 (Total). | ✔ | ✗ | NA | Adults using mobility devices. | |
| IPQ | [32] | ✔ | Expert reviews and refinement | ✔ | FA | ✔ | Correlations | ✔ | Consistent responses | ✔ | ✗ | NA | n = 36, aged 19–26, tested VR (Oculus Rift SDK II). | |
| TARPP-Q | [33] | ✔ | Expert panel Delphi | ✔ | Exploratory FA | ✗ | No ref. | ✗ | No ref. | ✔ | ✗ | NA. | Adult patients aged 18–85 with neurological diseases. | |
| UEQ | [34] | ✔ | Iterative development and expert reviews | ✔ | FA | ✗ | No ref. | ✗ | No ref. | ✔ | ✗ | NA | 47 participants, business software users | |
| User Experience Questionnaire (UEQ) | [35] | ✔ | Scales developed with clear grouping | ✔ | Correlations | ✗ | No ref. | ✗ | No ref. | ✔ | ✗ | NA. | n = 219 participants users of YouTube and WhatsApp. | |
| Game User Experience Satisfaction Scale (GUESS-18) | [26] | ✔ | Expert panel review | ✔ | Confirmatory FA | ✗ | No ref. | ✗ | No ref. | ✔ | ✗ | NA | n = 419 in 2 studies. | |
| Immersive Tendencies Questionnaire (ITQ) | [25] | ✔ | Iterative development | ✔ | FA | ✗ | No ref. | ✗ | No ref. | ✔ | ✗ | Inter-evaluator reliability not applicable. | (n = 24) university students. | |
| Sense of Presence Inventory (ITC) | [36] | ✔ | Empirical and theoretical frameworks. | ✔ | FA | ✗ | No ref | ✗ | No ref. | ✔ | ✗ | Not applicable. | (n = 600) exposed to films, TV shows, and PC games. | |
| UEQ-S | [34] | ✔ | Factor loadings | ✔ | Component analysis | ✔ | Correlations | ✔ | Comparing responses | ✔ | > 0.8 | ✗ | No ref. | Evaluations of 21 products |
| Instrument | Use | N° Item | Measuring Scale | Interpretation of Score | Reference |
|---|---|---|---|---|---|
| System Usability Scale (SUS) | It is a tool to evaluate the usability of a system. | 10 | Scale from 0 to 100 | Usability issues requiring improvement (<70). Good to acceptable usability (70–90). Excellent usability (>90). | [19] |
| Intrinsic Motivation Inventory (IMI) | It is a self-report questionnaire that assesses the degree to which a person is intrinsically motivated to perform a specific activity. | Original 27 Other versions 18-16 | Likert (1 to 7) | “High”, strong intrinsic motivation for a specific activity (≥5). “Moderate”, moderate level of intrinsic motivation (3–5). “Low,” low intrinsic motivation for the activity (≤3). | [20,21] |
| Credibility and Expectancy Questionnaire (CEQ) | It is a psychometric tool used to measure treatment expectancy and credibility in clinical research and technology use. | 6 | Likert (1 to 9) or (0% to 100%). Total score (6 to 54). | Ranges vary depending on the research objective. Negative (<13.5). Moderate (13.50–20.25). High (>20). | [22,23] |
| Simulator Sickness Questionnaire (SSQ) | It is a widely used tool to describe and assess motion sickness before and after virtual reality immersions. | 16 | Likert (0 to 3). Overall score Max. 48 | Higher scores indicate increased severity of both motion sickness and its symptoms. Negligible symptoms (<5). Minimal symptoms (5–10). Significant symptoms (10–15). Worrisome symptoms (15–20). Bad (>20). | [24,37] |
| Presence Questionnaire (PQ) | It is a tool used to measure presence in virtual environments. | 32 | Likert (1 to 7) | A higher score indicates a greater experience of presence in the virtual environment. Unacceptable score (0–0.5); acceptable score (0.5–0.75); highly desirable (0.75–1). | [25,38] |
| Game User Experience Satisfaction Scale (GUESS) | It is a psychometrically validated scale that measures player experience and describes satisfaction with video games. | 55 | Likert (1 to 7) | The game with the highest score can be considered more satisfactory. It uses Pearson’s correlation. | [26,27] |
| Quebec User Evaluation of Satisfaction with assistive Technology (D-QUEST) | It is a tool assessing user satisfaction with assistive technology, covering Device and Services components. | 12 | Likert (1 to 5) | Higher scores typically signify greater satisfaction with assistive technology. The mean of each subscale is predominantly assessed, and it is also possible to establish a cut-off point, depending on the application. | [28] |
| Instrument | Use | N° Item | Measuring Scale | Interpretation | Reference |
|---|---|---|---|---|---|
| Unified Theory of Acceptance and Use of Technology (UTAUT) | It’s a technology acceptance model explaining user intentions and subsequent behavior in using an information system, valuable for predicting technology acceptance and enhancing the design and delivery of technology services. | 23 | Likert (1 to 7) | A higher score on a dimension is considered to indicate greater acceptance and use of the technology in that specific dimension. They usually determine a cut-off point on the dimensions. Positive acceptance of the technology (>4). | [29] |
| Qualitative Feedback Questionnaire (QFQ) | It is a tool used to collect qualitative feedback as non-numerical information that measures opinions from an individual perspective. | No default value | Rating based on quality, relevance of comments and qualitative analysis. | Qualitative | [39] |
| Semi-structured interview | It is a flexible and dynamic resource that allows the interviewer to obtain detailed and in-depth information from the interviewee, who has more opportunities to express fully. | No default value | Qualitative analysis, using content / thematic analysis, to identify common themes and patterns. | Qualitative | [30] |
| Physical Activity Enjoyment Scale (PACES) | Scale that assesses the degree to which an individual enjoys doing a given physical activity. | 18 | Likert (1 to 7) Scale 18-126 | No specific “good” or “bad” score PACES was found in the search. | [40] |
| Game Experience Questionnaire (GEQ) | It is a measurement scale designed to assess key attributes of players’ digital gaming experiences. | 33 | Likert (1 to 7) | Higher scores (≥4) indicate a positive gaming experience and indicate a greater sense of immersion in the game. | [31] |
| Instrument | Use | N° Item | Measuring Scale | Interpretation | Reference |
|---|---|---|---|---|---|
| Modified QUEST 2.0 questionnaire | It is a widely used tool to assess a patient’s satisfaction with various assistive technologies and has been modified and adapted for different populations, including children. | 12 | Likert (1 to 5) Max. Scale 12 to 60 | A higher score indicates higher satisfaction with the assisted technology. It is used to (a) compare the patient’s score with others, and (b) analyze individual item scores to pinpoint areas of potential challenges for the patient. | [28] |
| Immersive Presence Questionnaire (IPQ) | To measure the sense of presence experienced in a virtual environment. | 14 | Likert (1 to 7) | Higher scores indicate a greater sense of presence. It is used to: (a) Compare with the scores of a large group of participants who experienced the same VE, and (b) Analyze individual scores on each IPQ item to identify areas in which the participant experiences more or less presence. | [32] |
| Technology Assisted Rehabilitation Patient Perception Questionnaire (TARPP-Q) | It is a self-administered, closed-ended questionnaire designed to assess patients’ perception of technology-assisted rehabilitation (TAR) | 29 | Likert (1 to 4) | The results are analyzed using exploratory factor analysis and their frequency distribution. | [33] |
| User Experience Questionnaire (UEQ) | It is a survey used to obtain feedback from users of a software or tool. | 26 | Likert 7 points (−3 to 3) | Positive assessment (values > 0). Negative assessment (values < 0). Rating scales with 5 categories, with the use of a benchmark: (a) Excellent: The evaluated product is among the top 10% of performers. (b) Good: 10% of the benchmark scores are better than the product, 75% of the scores are worse. (c) Above average: the product is located in the 2nd quartile. (d) Below average: the product is located in the 3rd quartile. (e) Poor: the evaluated product is located in the 4rd quartile. Other option: Using importance-performance analysis (IPA). | [34,35,41] |
| Instrument | Use | N° Item | Measuring Scale | Interpretation | Reference |
|---|---|---|---|---|---|
| Game User Experience Satisfaction Scale-18 (GUESS-18) | The short version of GUESS, used to evaluate the user experience of video games, measures user satisfaction with various aspects of the game, such as usability, immersion and enjoyment. | 18 | Likert (1 to 7) Min. scale 9, Max. scale 63 | Interpretation of the GUESS-18 score depends on the context and purpose of the assessment. The interpretation of the GUESS-18 score may be based on the mean score, subscale scores, or overall score. | [26] |
| Immersive Tendencies Questionnaire (ITQ) | Measure individuals’ tendencies to experience presence in virtual environments. Compare ITQ scores between experienced and novice users to assess differences in immersive tendencies between these groups. | 29 | Likert (1 to 7) | Correlation analysis: It can be performed to assess the relationship between the different dimensions of immersion and perceived control (the higher the score on cognitive immersion, the higher the score on emotional immersion). Analysis of variance: Analysis of variance (ANOVA) can be used to assess differences in immersive tendencies between different groups of participants. In some cases, cut-off points or thresholds can be established for ITQ scores that indicate low, medium, or high levels of immersion and perceived control. These cutoff points may vary. | [25] |
| Sense of Presence Inventory (ITC) | Developed to assess users’ experiences with the media, without reference to objective System parameters. It has been based on previous research on the determinants of presence and current self-report measures. | 44 | Likert (1 to 5) | Higher scores indicate a greater sense of presence in the experience. There is no fixed scoring scale for this questionnaire. Instead, researchers can adapt the scales as needed for their specific study. Scores can be interpreted relatively, comparing the results of the experimental group with those of the control group or with the results of other previous studies. | [36] |
| Instrument | Use | N° Item | Measuring Scale | Interpretation | Reference |
|---|---|---|---|---|---|
| Ad-Hoc Questionnaire | Questionnaire that is created for a specific purpose. It is not standardized but is customized to fit the needs. | There is no set value | There is no set scale | Determined according to the needs of the study. | [42] |
| GameFlow questionnaire (GFQ) | It is an instrument used to assess the perceived usefulness of a game, which is operationalized as enjoyment, is used to assess a player’s level of enjoyment of the game, which facilitates improvements in the implementation and design of a game. | 18 | Likert 7 points | In one study, it was interpreted with the mean and compared with other systems by factors. The average knowledge improvement is approximately 5 points, the higher the average score, the more effective the factor evaluated. | [43] |
| Short version User Experience Questionnaire (UEQ-S) | The short version of the UEQ, UEQ-S, is a valid tool to evaluate the subjective opinion of users towards the user experience provided by a product. | 12 | Likert 7 points | Evaluated with the mean, or using the same methods as the UEQ. | [34] |
| Questionnaire of Gerling et al. | Developed to assess the experience and performance of seniors using exergames. | 10 | Likert 5 points (0 to 4) | The search did not find a cut-off point to assess whether their experience was good or bad, but comparisons, descriptive statistics, inferential statistics (t-test axis) and qualitative analysis are used to interpret the results. Comparisons, descriptive statistics, inferential statistics (e.g., t-test) and qualitative analysis are used to interpret the results. | [14] |
| Reference | Instrument Used | Measurement Result |
|---|---|---|
| [18] | Ad-Hoc Questionnaire | 60% of the population evaluated reported difficulties with technology use. Non-standardized questionnaire, it does not allow comparisons with other studies. |
| [44] | IMI | The mean value of interest and enjoyment was 4.593/7.000. It was considered a good result, indicating that the user was motivated to use PedaleoVR. Limitation: Inability to distinguish between intrinsic and extrinsic motivation. |
| CEQ | Participants express a belief in the rehabilitative benefits of cycling with PedaleoVR, (18,300 ± 5595). In addition, they hold moderate expectations (15,050 ± 6004) regarding the improvement of their physical function through this intervention. | |
| SSQ | None of the subscales, surpass 20 points, indicating the VR cycling platform doesn’t induce significant negative effects. | |
| PQ | The patients’ overall QTS score (71.000/108.000 ± 23.225) suggests a moderately high level of satisfaction with the EVE. Improving the virtual reality platform with photorealistic graphics may enhance the user’s perception of actionability. | |
| GUESS-18 | The score obtained in the “Social Connectedness” subscale (5500/7000 ± 1949) is particularly remarkable. The satisfaction subscale is positive and moderately high, it can be interpreted similarly to the values of the intrinsic motivations subscale obtained with patients with LBP. The overall score of all patients is 51.647 out of 63, which confirms that the participants were always satisfied with the system used. | |
| SUS | SUS results in DLL patients (80.375 ± 15.558) indicate that the degree of use of the PedaleoVR is very good. This measure did not seem sufficient in the case of older participants, who, in general, showed high confidence in the system during the experimental tests, so the score obtained in the EUE was almost 12 points lower (68.472 ± 18.145). | |
| [45] | QUEST 2.0 | On the devices subscale, participants’ ability levels ranged from 7.46 logits (from −2.35 to 5.11, where the mean measure of non-extreme individuals was 0.69), and item difficulty estimates ranged from 0.73 logits (from −0.33 to 0.40). |
| [28] | QUEST 2.0 | Although the majority of respondents reported always being satisfied with the devices, a considerable percentage (19%) expressed specific concerns and general dissatisfaction. |
| [46] | D-QUEST | Mean satisfaction with the exoskeleton was 3.7 ± 0.4 (total D-QUEST), 3.5 ± 0.4 (assistive device subscale) and 4.2 ± 0.5 (service subscale). “Weight”, “Efficacy”, “Ease of use” and “Safety” were most frequently scored as dissatisfied (D-QUEST item score < 3) and—at the same time—indicated as important. |
| SUS | The usability of the exoskeleton was scored with a median of 72.5 [52.5–95.0]. Two SUS items had a median score of less than 3, indicating low usability. | |
| [15] | SUS | The score obtained (58.3 ± 16.5) revealed a level of ease of use between “acceptable” and “good”. |
| [47] | SUS | Usability was considered good when the value ranged between 87 and 89 on the 0–100 scale, older adults had a better experience with the SilverFit exergame (SUS = 87.0 ± 11.1). |
| [48] | UTAUT | The PAE category showed a very positive response. Thus, the participants showed a positive attitude and a favorable acceptance of the functioning of the system. |
| Reference | Instrument Used | Measurement Result |
|---|---|---|
| [49] | Ad-hoc | Patients’ opinions were taken into account, and patients made several suggestions for improving teletherapy. Patients showed moderate to high acceptance rates for the teletreatment, with mean scores ranging from 6.1 to 9.3 on the 11-point Likert-type scale. |
| [50] | Ad-hoc | The mean score of the questionnaires for the MCS and PCV modalities is shown, and a significant difference was observed according to the Wilcoxon test (Z = −5.34, p = 0.000). The questionnaires indicated that MCS was easier to accept by the subjects. |
| [51] | QUEST 2.0 | The participants’ perception of the device according to the modified QUEST 2.0 scale was acceptable, and all participants were able to wear the device comfortably during all protocols. Dimensions, weight, safety and comfort were the most highly rated aspects. The item with the lowest score was related to the effectiveness of the device in solving the participants’ problems (mean score 2.4 ± 0.5). According to the participants’ selection, the best features of the exoskeleton were its comfort, safety and ease of use. |
| [52] | GEQ | For the GEQ questionnaire, Kina’s results were superior, showing an adequate cohesion of the different aspects of the Exogames and a positive evaluation of the system by the users. |
| SUS | Participants rated usability with 69 (66, 79), which is well within the range of acceptability. | |
| PACES | PACES scores 110 (108, 112), which means pleasant. The latest evaluation suggests that Exogames can be used as a virtual reality game for different purposes, including rehabilitation. | |
| [13] | Ad-hoc | All subjects in the EG group and 75.8% in the Control group evaluated the exercise program as pleasant, quite pleasant or very pleasant. |
| [53] | IMI | Shows that patients expressed significant preferences for the two-player mode in all three categories (fun and interest: p < 0.01; perceived competence: p < 0.01; effort and importance: p < 0.001) of the IMI assessed. |
| [54] | UEQ-S | The practical quality value (1.63 ± 0.85), the hedonic quality value (1.75 ± 0.86) and the total value (1.69 ± 0.86) of 20 patients indicate that the system provides an excellent user experience, which improves patients’ willingness and compliance for active exercise. |
| Reference | Instrument Used | Measurement Result |
|---|---|---|
| [55] | [14] | Most participants expressed that it was fun to use the sensor-based fitness training technology (median 4). Participants felt safe while using the exercise technology, did not experience fear of falling, never lost their balance while exercising (median 0), and did not need help to keep their balance while performing the exercises (median 3). For most participants, the balance exercises were not difficult to perform and did not go too fast. |
| [56] | [14] | Most participants strongly agreed that they had fun while exercising, experiencing no problems or safety concerns (mean score > 3.5). The feedback sensor helped most participants learn the exercises (mean score = 3.4). Participants moderately agreed that the form and design of the technology were optimal (mean score = 3.1). Most participants disagreed that the exercises were too fast or required support to maintain balance (mean score < 0.5). Participants moderately disagreed that the movements were difficult to perform (mean score = 1.0) showing the descriptive results of the user experience questionnaire in mean, standard deviation, median and range. |
| [57] | SUS | Obtained a score above the cut-off point (68). The lowest score obtained was 70, while the highest score was 100, and the mean was 81.5. This score indicates a good result in the SUS questionnaire. The results showed a high acceptance in terms of usability of the FRED game among the participants of the study group. |
| Ad-hoc | Question 1 all 20 participants in the study group responded positively on all days except days 1 and 2, in which case there was a negative response (10%-2 participants-and 5%-1 participant-respectively). Question 2 all 20 participants in the study group responded positively on all days except days 1 and 2, in which case there was a negative response (20%-4 participants-and 5%-1 participant-respectively). Showed that it can motivate frail elderly people to exercise, as it is a game that they like and that is motivating to improve their physical condition. | |
| [58] | UTAUT2 | The results showed that older people perceived relatively high vulnerability (3.21 out of 5) and severity (3.63) concerning difficulties in self-care and independent living, and had high intentions (Behavioral Intention = 4.08) to use our system in the future. They thought our system was very useful (Perception of usefulness = 4.43), positive (Attitude = 4.29), entertaining (Hedonic motivation = 3.82), and low privacy risk (Perception of privacy risk = 1.18). Interestingly, although older people had some confidence in their abilities to use this system to improve their health status (Self-efficacy = 3.75), the expected effort (3.07) and response cost (2.72) were considerably high. |
| Reference | Instrument Used | Measurement Result |
|---|---|---|
| [59] | Semi-structured interview | Each item was evaluated qualitatively. The results revealed that the motivation to play could be kept high when the scores of competitors with similar skills were displayed on a high-score board. Our results indicated that, due to a lack of knowledge and experience, OAs showed a negative attitude and were hesitant to use a new technology. Other studies have found other barriers to the use of technology, such as age-related vision and hearing loss and fine motor impairment. |
| [60] | SUS | Both the manikin and the mobile application obtained SUS scores above 70/100, indicating that both are usable. (performed a statistical analysis of variance (ANOVA) on the usability data) there were no usability differences between the manikin user interface and the mobile app when used to display exercises for the lumbar spine. Similar results were obtained. |
| [61] | SUS | The results show that the means of users’ overall satisfaction with all heuristic items, from H1 to H10, are between 4.20 and 4.47 point. This interval means that users’ ratings of the heuristic usability factors are between “satisfied” and “very satisfied”. showed that there was a strong correlation between the interface design and the usability of the exergame system. With an improved interface, users were better able to interact with the system, and the usability of the entire system, including both the device and the system itself, improved. As a result, the proposed usability model could be used to evaluate other exergame systems. |
| [62] | IMI | The results show a high level of agreement in the scores given by the physical therapists in the 6 subscales evaluated. Perceived competence and usefulness of the tool obtained the highest scores, indicating that the physical therapists feel capable and find the tool useful for rehabilitation. Interest and enjoyment in using the tool were also high. However, it was noted that some practitioners would require more encouragement to adopt the new tool, and the pressure and stress associated with using the tool were rated as low indicating that practitioners believe they would not experience moments of pressure and stress when using the tool. The professionals were the ones who tested the system. |
| SUS | The results are also positive, with 60% considering the application as excellent, 30% as good, 5% as acceptable and the remaining 5% as deficient. | |
| [16] | Semi-structured interview | The results showed that for people with good physical ability, the games may be too easy to perform. Another usability problem reported was the small size of the balance board, which raised concerns about possible falls. The results provide valuable information on the feasibility of video games in the context of rehabilitation and physical activity promotion Qualitative results. |
| [63] | UEQ | In the evaluation with physiotherapists, all scales present values above 1.5, reflecting acceptance. |
| Reference | Instrument Used | Measurement Result |
|---|---|---|
| [64] | Ad-hoc | Initial impressions of Wii Fit were mostly positive at the beginning of the study (e.g., Wii Fit would be a fun way to engage in physical activity, increase physical activity levels and improve fitness level). However, some participants expressed concerns about learning to use the technology, and others felt some of the games moved too fast or the board was too small. |
| [65] | SUS | The average System Usability Scale scores for video and avatar feedback were 39.3 ± 29.5 and 28 ± 18.8, respectively out of a total of 100 points. There was no significant difference for System Usability Scale scores between video and avatar feedback (t9 = 1.02, p = 0.33). The System Usability Scale score was low due to the passive nature of this visual feedback system and the occasional tracking errors that affected the avatar display. |
| [66] | QFQ | The proportion of participants choosing positive, neutral, and negative responses in the QFQ-Questionnaire will be reported to inform about the acceptability of the protocol. Adherence will be assessed by the proportion of participants who completed the study compared with the total number who completed baseline assessments. For all analyses, a significance of 5% will be considered. |
| [67] | Ad-hoc | Despite cupping therapy being reported as ‘uncomfortable’ it is Acceptable. 100% of participants said that they would receive cupping again in the future. They receive some opinions about pain, ROM, muscle tension, and relaxation. |
| [68] | Ad-hoc | Seven subjects who used Ligaflex found it more stable. Except for subject 4, all found Balleta the most uncomfortable and the least stable. |
| [69] | UEQ | The rate for user acceptance is 81.09% and 80.77% on average among participants and human trainers, respectively. |
| [70] | PACES | The mean (SD) physical activity enjoyment (PACES) scores did not change over time (baseline 71.2 vs. 8 weeks 69.2, p = 0.45) nor differ between the groups (p = 0.07). |
| SUS | The Physitrack app was reported to be highly usable by all participants (mean score 86, SD 10). Participants most strongly agreed that they felt confident using it and that most people would learn to use the system very quickly. Participants also strongly disagreed that the system was cumbersome and unnecessarily complex. | |
| [71] | SUS | The results showed that the video game-based rehabilitation method designed in this study performed equally well as the traditional method in subjects with prior rehabilitation experience except for the degree of fun, which was higher for the game-based method. Compared to traditional rehabilitation, video game-based rehabilitation was accepted to a greater extent in elderly subjects without prior rehabilitation experience; it was more likely to trigger them to perform rehabilitation, reduce their resistance to long-term rehabilitation, and increase their rehabilitation intention. |
| Semi-structured interview | The results of the qualitative analysis revealed that the somatosensory interactive game developed in this study was easy to understand, with approachable cartoon characters easily identifiable. The real-time feedback and scoring system provided by the game allowed elderly users to clearly understand their performance. Meantime, the game-based rehabilitation method helped the users to develop their concentration and improve their rehabilitation motivation and interest. |
Disclaimer/Publisher’s Note: The statements, opinions and data contained in all publications are solely those of the individual author(s) and contributor(s) and not of MDPI and/or the editor(s). MDPI and/or the editor(s) disclaim responsibility for any injury to people or property resulting from any ideas, methods, instructions or products referred to in the content. |
© 2025 by the authors. Licensee MDPI, Basel, Switzerland. This article is an open access article distributed under the terms and conditions of the Creative Commons Attribution (CC BY) license (https://creativecommons.org/licenses/by/4.0/).
Share and Cite
Moscoso, A.D.; Pérez, V.Z.; Betancur, M.J. Validating Questionnaires for Lower Limb Rehabilitation Systems and Devices: A Scoping Review. Sports 2025, 13, 4. https://doi.org/10.3390/sports13010004
Moscoso AD, Pérez VZ, Betancur MJ. Validating Questionnaires for Lower Limb Rehabilitation Systems and Devices: A Scoping Review. Sports. 2025; 13(1):4. https://doi.org/10.3390/sports13010004
Chicago/Turabian StyleMoscoso, Angie D., Vera Z. Pérez, and Manuel J. Betancur. 2025. "Validating Questionnaires for Lower Limb Rehabilitation Systems and Devices: A Scoping Review" Sports 13, no. 1: 4. https://doi.org/10.3390/sports13010004
APA StyleMoscoso, A. D., Pérez, V. Z., & Betancur, M. J. (2025). Validating Questionnaires for Lower Limb Rehabilitation Systems and Devices: A Scoping Review. Sports, 13(1), 4. https://doi.org/10.3390/sports13010004

