Effect of the Topical Repellent para-Menthane-3,8-diol on Blood Feeding Behavior and Fecundity of the Dengue Virus Vector Aedes aegypti
Abstract
1. Introduction
2. Materials and Methods
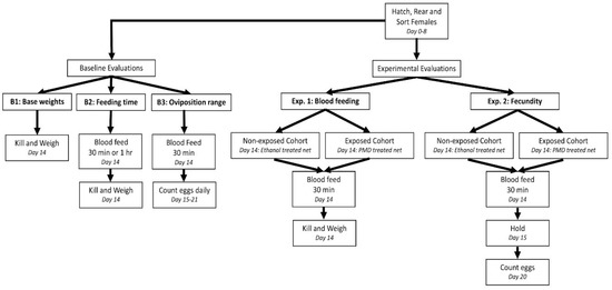
2.1. Experimental Design
2.2. Mosquito Cohorts
2.3. Chemical Exposure
2.4. Experiment 1—Blood-Feeding Behavior
2.5. Experiment 2—Fecundity
2.6. Data Analysis
3. Results
3.1. Baseline Trials
3.2. Experimental Trials
3.2.1. Experiment 1—Blood-Feeding Behavior
3.2.2. Experiment 2—Fecundity
4. Discussion
5. Conclusions
Supplementary Materials
Author Contributions
Funding
Acknowledgments
Conflicts of Interest
References
- WHO. Dengue and Severe Dengue. Available online: http://www.who.int/mediacentre/factsheets/fs117/en/ (accessed on 28 March 2017).
- World Health Organization, Department of Control of Neglected Tropical Diseases. Guidelines for Laboratory and Field-Testing of Long-Lasting Insecticidal Nets; WHO Press: Geneva, Switzerland, 2013; ISBN 978-92-4-150527-7. [Google Scholar]
- Benelli, G.; Romano, D. Mosquito vectors of Zika virus. Entomologia Generalis 2017, 36, 309–318. [Google Scholar] [CrossRef]
- Rassmussen, S.A.; Jamieson, D.J.; Honein, M.A.; Petersen, L.R. Zika virus and birth defects—Reviewing the evidence for causality. N. Engl. J. Med. 2016, 374, 1981–1987. [Google Scholar] [CrossRef] [PubMed]
- WHO. Questions and Answers on Dengue Vaccines. Available online: http://www.who.int/immunization/research/development/dengue_q_and_a/en/ (accessed on 28 March 2017).
- Kwek, S.S.; Watanabe, S.; Chan, K.R.; Ong, E.Z.; Tan, H.C.; Ng, W.C.; Nguyen, M.T.X.; Gan, E.S.; Zhang, S.L.; Chan, K.W.K.; et al. A systematic approach to the development of a safe live attenuated Zika vaccine. Nat. Commun. 2018, 9, 1–13. [Google Scholar] [CrossRef] [PubMed]
- Hemingway, J. The role of vector control in stopping the transmission of malaria: Threats and opportunities. Philos. Trans. R. Soc. Lond. B Biol. Sci. 2014, 369. [Google Scholar] [CrossRef] [PubMed]
- World Health Organization. Global Strategy for Dengue Prevention and Control 2012–2020; WHO Press: Geneva, Switzerland, 2012; ISBN 9789241504034. [Google Scholar]
- Benelli, G.; Mehlhorn, H. Declining malaria, rising of dengue and Zika virus: Insights for mosquito vector control. Parasitol. Res. 2016, 115, 1747–1754. [Google Scholar] [CrossRef] [PubMed]
- Ditzen, M.; Pellegrino, M.; Vosshall, L.B. Insect odorant receptors are molecular targets of the insect repellent DEET. Science 2008, 319, 1838–1842. [Google Scholar] [CrossRef] [PubMed]
- Pellegrinino, M.; Steinbach, N.; Stensmyr, M.C.; Hansson, B.S.; Vosshall, L.B. A natural polymorphism alters odour and DEET sensitivity in an insect odorant receptor. Nature 2011, 478, 511–514. [Google Scholar] [CrossRef] [PubMed]
- Stanczyk, N.M.; Brookfield, J.F.Y.; Ignell, R.; Logan, J.G.; Field, L.M. Behavioral insensitivity to DEET in Aedes aegypti is a genetically determined trait residing in changes in sensillum function. Proc. Natl. Acad. Sci. USA 2010, 107, 8575–8580. [Google Scholar] [CrossRef] [PubMed]
- Stanczyk, N.M.; Brookfield, J.F.Y.; Field, L.M.; Logan, J.G. Aedes aegypti Mosquitoes Exhibit Decreased Repellency by DEET following Previous Exposure. PLoS ONE 2013, 8. [Google Scholar] [CrossRef] [PubMed]
- Moore, S.J.; Hill, N.; Ruiz, C.; Cameron, M.M. Field evaluation of traditionally used plant-based Insect repellents and fumigants against the malaria vector Anopheles darlingi in Riberalta, Bolivian Amazon. J. Med. Entomol. 2007, 44, 624–630. [Google Scholar] [CrossRef] [PubMed]
- Maia, M.F.; Moore, S.J. Plant-based insect repellents: A review of their efficacy, development and testing. Malar. J. 2011, 10. [Google Scholar] [CrossRef] [PubMed]
- Carroll, S.P.; Loye, J. PMD, a Registered Botanical Mosquito Repellent with Deet-Like Efficacy. J. Am. Mosq. Control Assoc. 2006, 22, 507–514. [Google Scholar] [CrossRef]
- Uzzan, B.; Konate, L.; Diop, A.; Nicolas, P.; Dia, I.; Dieng, Y.; Izri, A. Efficacy of four insect repellents against mosquito bites: A double-blind randomized placebo-controlled field study in Senegal. Fundam. Clin. Pharmacol. 2009, 23, 589–594. [Google Scholar] [CrossRef] [PubMed]
- Barnard, D.R.; Xue, R. Laboratory evaluation of mosquito repellents against Aedes albopictus, Culex nigripalpus, and Ochlerotatus triseriatus (Diptera: Culicidae). J. Med. Entomol. 2004, 41, 726–730. [Google Scholar] [CrossRef] [PubMed]
- Solomon, B.; Gebre-Mariam, T.; Asres, K. Mosquito repellent actions of the essential oils of Cymbopogon citratus, Cymbopogon nardus and Eucalyptus citriodora: Evaluation and formulation studies. J. Essent. Bear. Plants 2012, 15, 766–773. [Google Scholar] [CrossRef]
- Peterson, C.; Coats, J. Insect repellents—Past, present and future. Pestic. Outlook 2001, 12, 154–158. [Google Scholar] [CrossRef]
- Hao, H.; Wei, J.; Dai, J.; Du, J. Host-seeking and blood-feeding behavior of Aedes albopictus (Diptera: Culicidae) exposed to vapors of geraniol, citral, citronellal, eugenol, or anisaldehyde. J. Med. Entomol. 2008, 45, 533–539. [Google Scholar] [CrossRef] [PubMed]
- Choi, D.B.; Grieco, J.P.; Apperson, C.S.; Schal, C.; Ponnusamy, L.; Wesson, D.M.; Achee, N.L. Effect of spatial repellent exposure on dengue vector attraction to oviposition sites. PLoS Negl Trop Dis. 2016, 10, e0004850. [Google Scholar] [CrossRef] [PubMed]
- Sugiharto, V.A.; Grieco, J.P.; Murphy, J.R.; Olsen, C.H.; Colacicco-Mayhugh, M.G.; Stewart, V.A.; Achee, N.L.; Turell, M.J. Effects of preexposure to DEET on the downstream blood-feeding behaviors of Aedes aegypti (Diptera: Culicidae) mosquitoes. J. Med. Entomol. 2016, 53, 1100–1104. [Google Scholar] [CrossRef] [PubMed]
- Achee, N.L.; Foggie, T. Standard Operating Procedures: Rearing Aedes aegypti for the HITSS and Box Laboratory Assays. Available online: https://www.usuhs.edu/sites/default/files/media/pmb/pdf/insectarysop.pdf (accessed on 21 September 2017).
- Shiao, S.; Hansen, I.A.; Zhu, J.; Sieglaff, D.H.; Raikhel, A.S. Juvenile hormone connects larval nutrition with target of rapamycin signaling in the mosquito Aedes aegypti. J. Insect Physiol. 2008, 54, 231–239. [Google Scholar] [CrossRef] [PubMed]
- Achee, N.L. Behavioral Modifying Compounds for Disease Vector Control. Available online: https://www.usuhs.mil/sites/default/files/media/pmb/pdf/htsstrainingmanual.pdf (accessed on 21 September 2017).
- Grieco, J.P.; Achee, N.L.; Sardelis, M.R.; Chauhan, K.R.; Roberts, D.R. A novel high-throughput screening system to evaluate the behavioral response of adult mosquitoes to chemicals. J. Am. Mosq. Control Assoc. 2005, 21, 404–411. [Google Scholar] [CrossRef]
- Putnam, J.L.; Scott, T.W. Blood-Feeding Behavior of Dengue-2 Virus-Infected Aedes Aegypti. Am. J. Trop. Med. Hyg. 1995, 52, 225–227. [Google Scholar] [CrossRef] [PubMed]
- Scott, T.W.; Chow, E.; Strickman, D.; Kittayapong, P.; Wirtz, R.A.; Lorenz, L.H.; Edman, J.D. Blood-feeding patterns of Aedes aegypti (Diptera: Culicidae) collected in a rural Thai village. J. Med. Entomol. 1993, 30, 922–927. [Google Scholar] [CrossRef] [PubMed]
- Esteva, L.; Vargas, C. Analysis of a dengue disease transmission model. Math. Biosci. 1998, 150, 131–151. [Google Scholar] [CrossRef]
- Lambrechts, L.; Paaijmans, K.P.; Fansiri, T.; Carrington, L.B.; Kramer, L.D.; Thomas, M.B.; Scott, T.W.; Beaty, B.J. Impact of daily temperature fluctuations on dengue virus transmission by Aedes aegypti. Proc. Natl. Acad. Sci. USA 2011, 108, 7460–7465. [Google Scholar] [CrossRef] [PubMed]
- Zwiebel, L.J.; Takken, W. Olfactory regulation of mosquito–host interactions. Insect Biochem. Mol. Biol. 2004, 34, 645–652. [Google Scholar] [CrossRef] [PubMed]
- Jackson, B.T.; Brewster, C.C.; Paulson, S.L. La Crosse virus infection alters blood feeding behavior in Aedes triseriatus and Aedes albopictus (Diptera: Culicidae). J. Med. Entomol. 2012, 49, 1424–1429. [Google Scholar] [CrossRef] [PubMed]
- Klowden, M.J.; Lea, A.O. Abdominal distention terminates subsequent host-seeking behaviour of Aedes aegypti following a blood meal. J. Insect Physiol. 1979, 25, 583–585. [Google Scholar] [CrossRef]
- Nentwig, G.; Frohberger, S.; Sonneck, R. Evaluation of clove oil, icaridin, and transfluthrin for spatial repellent effects in Three Tests Systems Against the Aedes aegypti (Diptera: Culicidae). J. Med. Entomol. 2017, 54, 150–158. [Google Scholar] [CrossRef] [PubMed]
- Pilitt, D.R.; Jones, J.C. A qualitative method for estimating the degree of engorgement of Aedes aegypti adults. J. Med. Entomol. 1972, 9, 334–337. [Google Scholar] [CrossRef] [PubMed]
- Milali, M.P.; Sikulu-Lord, M.T.; Govella, N.J. Bites before and after bedtime can carry a high risk of human malaria infection. Malar. J. 2017, 16, 91. [Google Scholar] [CrossRef] [PubMed]
- Xue, R.; Barnard, D.R.; Ali, A. Influence of multiple blood meals on gonotrophic dissociation and fecundity in Aedes albopictus. J. Am. Mosq. Control Assoc. 2009, 25, 504–507. [Google Scholar] [CrossRef] [PubMed]
- World Health Organization, Department of Control of Neglected Tropical Diseases. Handbook for Integrated Vector Management; WHO Press: Geneva, Switzerland, 2013; ISBN 978-92-4-150280-1. [Google Scholar]




| Exposed | Non-Exposed | p-Value | |
|---|---|---|---|
| % blood-fed 2 ± SEM | 38.1 (±1.84) n = 700 | 49.1 (±1.89) n = 700 | <0.001 |
| Weight blood-fed 2 . (mg) ± SD | 5.24 (±0.91) n = 267 | 5.31 (±0.96) n = 344 | 0.2394 |
| Weight non-blood-fed 2 (mg) ± SD | 2.47 (±0.47) n = 433 | 2.44 (±0.47) n = 356 | |
| % oviposited 3 ± SEM | 55.5 (±3.70) n = 180 | 58.9 (±3.67) n = 180 | 0.594 |
| No. eggs 3 ± SD | 62.0 (±4.00) n = 100 | 54.0 (±4.00) n = 106 | 0.141 |
© 2018 by the authors. Licensee MDPI, Basel, Switzerland. This article is an open access article distributed under the terms and conditions of the Creative Commons Attribution (CC BY) license (http://creativecommons.org/licenses/by/4.0/).
Share and Cite
Lee, J.; Choi, D.B.; Liu, F.; Grieco, J.P.; Achee, N.L. Effect of the Topical Repellent para-Menthane-3,8-diol on Blood Feeding Behavior and Fecundity of the Dengue Virus Vector Aedes aegypti. Insects 2018, 9, 60. https://doi.org/10.3390/insects9020060
Lee J, Choi DB, Liu F, Grieco JP, Achee NL. Effect of the Topical Repellent para-Menthane-3,8-diol on Blood Feeding Behavior and Fecundity of the Dengue Virus Vector Aedes aegypti. Insects. 2018; 9(2):60. https://doi.org/10.3390/insects9020060
Chicago/Turabian StyleLee, Jugyeong, Diane B. Choi, Fang Liu, John P. Grieco, and Nicole L. Achee. 2018. "Effect of the Topical Repellent para-Menthane-3,8-diol on Blood Feeding Behavior and Fecundity of the Dengue Virus Vector Aedes aegypti" Insects 9, no. 2: 60. https://doi.org/10.3390/insects9020060
APA StyleLee, J., Choi, D. B., Liu, F., Grieco, J. P., & Achee, N. L. (2018). Effect of the Topical Repellent para-Menthane-3,8-diol on Blood Feeding Behavior and Fecundity of the Dengue Virus Vector Aedes aegypti. Insects, 9(2), 60. https://doi.org/10.3390/insects9020060

