β-Cyanoalanine Synthases and Their Possible Role in Pierid Host Plant Adaptation †
Abstract
:1. Introduction
2. Materials and Methods
2.1. General
2.2. Larvae
2.3. Preparation of Larval Protein Extracts
2.4. Rhodanese Assay
2.5. β-Cyanoalanine Synthase Assay
2.6. RNA Isolation and cDNA Cloning
2.7. Generation of Expression Constructs
2.8. Heterologous Expression and Purification of Recombinant Proteins
2.9. Statistics and Phylogenetic Analysis
3. Results
3.1. β-Cyanoalanine Synthase and Rhodanese Activity in Larvae
3.2. Cloning of β-Cyanoalanine Synthase cDNAs
3.3. Characterization of the Cloned BSAS as β-Cyanoalanine Synthases
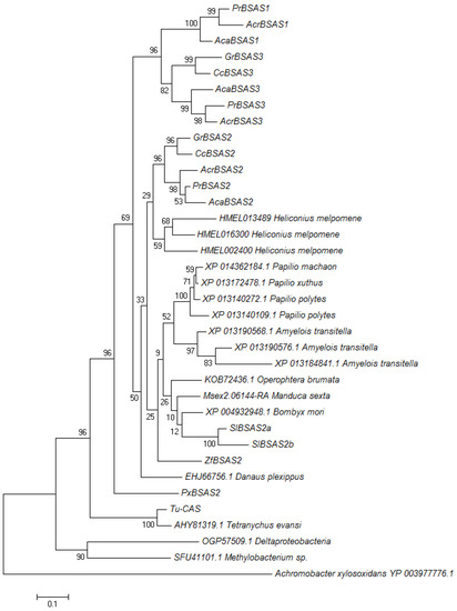
3.4. Evolutionary Relationship Among β-Cyanoalanine Synthases
4. Discussion
5. Conclusions
Supplementary Materials
Acknowledgments
Author Contributions
Conflicts of Interest
Abbreviations
| PCR | polymerase chain reaction |
| BSAS | β-substituted alanine synthases |
| NSP | nitrile-specifier protein |
| SDS-PAGE | sodium dodecyl sulfate-polyacrylamide gel electrophoresis |
| HPLC-MS | high performance liquid chromatography-mass spectrometry |
| MRM | multiple reaction monitoring |
| DPD | N,N-dimethyl-p-phenylendiamindihydrochloride |
| ORF | open reading frame |
| SD | standard deviation |
References
- Halkier, B.A.; Gershenzon, J. Biology and biochemistry of glucosinolates. Annu. Rev. Plant Biol. 2006, 57, 303–333. [Google Scholar] [CrossRef] [PubMed]
- Wittstock, U.; Kliebenstein, D.J.; Lambrix, V.; Reichelt, M.; Gershenzon, J. Glucosinolate hydrolysis and its impact on generalist and specialist insect herbivores. In Integrative Phytochemistry: From Ethnobotany to Molecular Ecology; Romeo, J.T., Ed.; Elsevier: Amsterdam, The Netherlands, 2003; Volume 37, pp. 101–125. [Google Scholar]
- Chew, F.S. Biological effects of glucosinolates. In Biologically Active Natural Products; Cutler, H.G., Ed.; American Chemical Society: Washington, DC, USA, 1988; pp. 155–181. [Google Scholar]
- Hopkins, R.J.; van Dam, N.M.; van Loon, J.J.A. Role of glucosinolates in insect-plant relationships and multitrophic interactions. Annu. Rev. Entomol. 2009, 54, 57–83. [Google Scholar] [CrossRef] [PubMed]
- Winde, I.; Wittstock, U. Insect herbivore counteradaptations to the plant glucosinolate-myrosinase system. Phytochemistry 2011, 72, 1566–1575. [Google Scholar] [CrossRef] [PubMed]
- Jeschke, V.; Gershenzon, J.; Vassão, D.G. Metabolism of glucosinolates and their hydrolysis products in insect herbivores. In The Formation, Structure And activity of Phytochemicals; Springer: Cham, Switzerland, 2015; Volume 45, pp. 163–194. [Google Scholar]
- Wittstock, U.; Agerbirk, N.; Stauber, E.J.; Olsen, C.E.; Hippler, M.; Mitchell-Olds, T.; Gershenzon, J.; Vogel, H. Successful herbivore attack due to metabolic diversion of a plant chemical defense. Proc. Natl. Acad. Sci. USA 2004, 101, 4859–4864. [Google Scholar] [CrossRef] [PubMed]
- Wheat, C.W.; Vogel, H.; Wittstock, U.; Braby, M.F.; Underwood, D.; Mitchell-Olds, T. The genetic basis of a plant-insect coevolutionary key innovation. Proc. Natl. Acad. Sci. USA 2007, 104, 20427–20431. [Google Scholar] [CrossRef] [PubMed]
- Vergara, F.; Svatoš, A.; Schneider, B.; Reichelt, M.; Gershenzon, J.; Wittstock, U. Glycine conjugates in a lepidopteran insect herbivore-the metabolism of benzylglucosinolate in the cabbage white butterfly, Pieris rapae. ChemBioChem 2006, 7, 1982–1989. [Google Scholar] [CrossRef] [PubMed]
- Vergara, F.; Svatoš, A.; Schneider, B.; Reichelt, M.; Gershenzon, J.; Wittstock, U. Erratum: Glycine conjugates in a lepidopteran insect herbivore–The metabolism of benzylglucosinolate in the cabbage white butterfly, Pieris rapae (Chembiochem 2006, 7, 1982–1989). ChemBioChem 2007, 8, 1757. [Google Scholar] [CrossRef]
- Agerbirk, N.; Olsen, C.E.; Topbjerg, H.B.; Sørensen, J.C. Host plant-dependent metabolism of 4-hydroxybenzylglucosinolate in Pieris rapae: Substrate specificity and effects of genetic modification and plant nitrile hydratase. Insect Biochem. Mol. Biol. 2007, 37, 1119–1130. [Google Scholar] [CrossRef] [PubMed]
- Stauber, E.J.; Kuczka, P.; van Ohlen, M.; Vogt, B.; Janowitz, T.; Piotrowski, M.; Beuerle, T.; Wittstock, U. Turning the “mustard oil bomb” into a “cyanide bomb”: Aromatic glucosinolate metabolism in a specialist insect herbivore. PLoS ONE 2012, 7, e35545. [Google Scholar] [CrossRef] [PubMed]
- Ohlen, M.V.; Herfurth, A.M.; Kerbstadt, H.; Wittstock, U. Cyanide detoxification in an insect herbivore: Molecular identification of β-cyanoalanine synthases from Pieris rapae. Insect Biochem. Mol. Biol. 2016, 70, 99–110. [Google Scholar] [CrossRef] [PubMed]
- Wybouw, N.; Dermauw, W.; Tirry, L.; Stevens, C.; Grbic, M.; Feyereisen, R.; Van Leeuwen, T. A gene horizontally transferred from bacteria protects arthropods from host plant cyanide poisoning. eLife 2014, 3, e02365. [Google Scholar] [CrossRef] [PubMed]
- Wybouw, N.; Pauchet, Y.; Heckel, D.G.; Van Leeuwen, T. Horizontal gene transfer contributes to the evolution of arthropod herbivory. Genome Biol. Evol. 2016, 8, 1785–1801. [Google Scholar] [CrossRef] [PubMed]
- Mithen, R.; Bennett, R.; Marquez, J. Glucosinolate biochemical diversity and innovation in the Brassicales. Phytochemistry 2010, 71, 2074–2086. [Google Scholar] [CrossRef] [PubMed]
- Mitter, C.; Davis, D.R.; Cummings, M.P. Phylogeny and evolution of Lepidoptera. Annu. Rev. Entomol. 2017, 62, 265–283. [Google Scholar] [CrossRef] [PubMed]
- Beesley, S.G.; Compton, S.G.; Jones, D.A. Rhodanese in insects. J. Chem. Ecol. 1985, 11, 45–50. [Google Scholar] [CrossRef] [PubMed]
- Davis, R.H.; Nahrstedt, A. Cyanogenesis in insects. Comp. Insect Physiol. Biochem. Pharmacol. 1985, 11, 635–654. [Google Scholar]
- Bergomaz, R.; Boppre, M. A simple instant diet for rearing Arctiidae and other moths. J. Lepidopt. Soc. 1986, 40, 131–137. [Google Scholar]
- Jeschke, V.; Gershenzon, J.; Vassão, D.G. A mode of action of glucosinolate-derived isothiocyanates: Detoxification depletes glutathione and cysteine levels with ramifications on protein metabolism in Spodoptera littoralis. Insect Biochem. Mol. Biol. 2016, 71, 37–48. [Google Scholar] [CrossRef] [PubMed]
- Sörbo, B.H. Rhodanese. In Methods Enzymology; Colowick, S.P., Kaplan, N.O., Eds.; Academic Press: New York, NY, USA, 1955; Volume 2, pp. 334–337. [Google Scholar]
- Miller, J.M.; Conn, E.E. Metabolism of hydrogen cyanide by higher plants. Plant Physiol. 1980, 65, 1199–1202. [Google Scholar] [CrossRef] [PubMed]
- Blumenthal, S.G.; Hendrickson, H.R.; Abrol, Y.P.; Conn, E.E. Cyanide metabolism in higher plants. 3. The biosynthesis of β-cyanolalanine. J. Biol. Chem. 1968, 243, 5302–5307. [Google Scholar] [PubMed]
- Raha, S.; Merante, F.; Proteau, G.; Reed, J.K. Simultaneous isolation of total cellular RNA and DNA from tissue culture cells using phenol and lithium chloride. Gene Anal. Tech. 1990, 7, 173–177. [Google Scholar] [CrossRef]
- Zagrobelny, M.; Scheibye-Alsing, K.; Jensen, N.B.; Møller, B.L.; Gorodkin, J.; Bak, S. 454 pyrosequencing based transcriptome analysis of Zygaena filipendulae with focus on genes involved in biosynthesis of cyanogenic glucosides. BMC Genomics 2009, 10, 574. [Google Scholar] [CrossRef] [PubMed]
- Nour-Eldin, H.H.; Hansen, B.G.; Norholm, M.H.; Jensen, J.K.; Halkier, B.A. Advancing uracil-excision based cloning towards an ideal technique for cloning PCR fragments. Nucleic Acids Res. 2006, 34, e122. [Google Scholar] [CrossRef] [PubMed]
- Kuchernig, J.C.; Backenköhler, A.; Lübbecke, M.; Burow, M.; Wittstock, U. A thiocyanate-forming protein generates multiple products upon allylglucosinolate breakdown in Thlaspi arvense. Phytochemistry 2011, 72, 1699–1709. [Google Scholar] [CrossRef] [PubMed]
- Tamura, K.; Peterson, D.; Peterson, N.; Stecher, G.; Nei, M.; Kumar, S. MEGA5: Molecular evolutionary genetics analysis using maximum likelihood, evolutionary distance and maximum parsimony methods. Mol. Biol. Evol. 2011, 28, 2731–2739. [Google Scholar] [CrossRef] [PubMed]
- Tamura, K.; Stecher, G.; Peterson, D.; Filipski, A.; Kumar, S. MEGA6: Molecular evolutionary genetics analysis version 6.0. Mol. Biol. Evol. 2013, 30, 2725–2729. [Google Scholar] [CrossRef] [PubMed]
- Kumar, S.; Stecher, G.; Tamura, K. MEGA7: Molecular evolutionary genetics analysis version 7.0 for bigger datasets. Mol. Biol. Evol. 2016, 33, 1870–1874. [Google Scholar] [CrossRef] [PubMed]
- Emanuelsson, O.; Nielsen, H.; Brunak, S.; von Heijne, G. Predicting subcellular localization of proteins based on their N-terminal amino acid sequence. J. Mol. Biol. 2000, 300, 1005–1016. [Google Scholar] [CrossRef] [PubMed]
- Gleadow, R.M.; Møller, B.L. Cyanogenic glycosides: Synthesis, physiology, and phenotypic plasticity. Ann. Rev. Plant Biol. 2014, 65, 155–185. [Google Scholar] [CrossRef] [PubMed]
- Pentzold, S.; Zagrobelny, M.; Rook, F.; Bak, S. How insects overcome two-component plant chemical defence: Plant β-glucosidases as the main target for herbivore adaptation. Biol. Rev. Camb. Philos. Soc. 2013, 89, 531–551. [Google Scholar] [CrossRef]
- Pentzold, S.; Zagrobelny, M.; Roelsgaard, P.S.; Møller, B.L.; Bak, S. The multiple strategies of an insect herbivore to overcome plant cyanogenic glucoside defence. PLoS ONE 2014, 9, e91337. [Google Scholar] [CrossRef] [PubMed]
- Ohlen, M. v.; Herfurth, A.-M.; Wittstock, U. Herbivore adaptations to plant cyanide defenses. In Herbivores; Shields, V.D.C., Ed.; InTech: Rijeka, Croatia, 2017; pp. 29–57. [Google Scholar] [CrossRef]
- Witthohn, K.; Naumann, C.M. Cyanogenesis–A general phenomenon in the Lepidoptera? J. Chem. Ecol. 1987, 13, 1789–1809. [Google Scholar]
- Hell, R.; Wirtz, M. Molecular biology, biochemistry and cellular physiology of cysteine metabolism in Arabidopsis thaliana. Arabidopsis Book 2011, 9, e0154. [Google Scholar] [CrossRef] [PubMed]
- Engler-Chaouat, H.S.; Gilbert, L.E. De novo synthesis vs. sequestration: Negatively correlated metabolic traits and the evolution of host plant specialization in cyanogenic butterflies. J. Chem. Ecol. 2007, 33, 25–42. [Google Scholar] [CrossRef] [PubMed]
- Wray, V.; Davis, R.H.; Nahrstedt, A. Biosynthesis of cyanogenic glucosides in butterflies and moths; incorporation of valine and isoleucine into linamarin and lotaustralin by Zygaena and Heliconius species (Lepidoptera). Zeitschrift für Naturforschung C 2017, 38, 582–588. [Google Scholar]
- Courtney, S.P. Coevolution of Pierid butterflies and their cruciferous foodplants. IV. Crucifer apparency and Anthocharis cardamines (L.) oviposition. Oecologia 1982, 52, 258–265. [Google Scholar] [CrossRef] [PubMed]
- Frisch, T.; Motawia, M.S.; Olsen, C.E.; Agerbirk, N.; Møller, B.L.; Bjarnholt, N. Diversified glucosinolate metabolism: Biosynthesis of hydrogen cyanide and of the hydroxynitrile glucoside alliarinoside in relation to sinigrin metabolism in Alliaria petiolata. Front. Plant Sci. 2015, 6, 926. [Google Scholar] [CrossRef] [PubMed]
- Keeler, M.S.; Chew, F.S. Escaping an evolutionary trap: Preference and performance of a native insect on an exotic invasive host. Oecologia 2008, 156, 559–568. [Google Scholar] [CrossRef] [PubMed]
- Davis, S.L.; Cipollini, D. Do mothers always know best? Oviposition mistakes and resulting larval failure of Pieris virginiensis on Alliaria petiolata, a novel, toxic host. Biol. Invasions 2014, 16, 1941–1950. [Google Scholar] [CrossRef]
- Davis, S.L.; Frisch, T.; Bjarnholt, N.; Cipollini, D. How does garlic mustard lure and kill the West Virginia white butterfly? J. Chem. Ecol. 2015, 41, 948–955. [Google Scholar] [CrossRef] [PubMed]
- Davis, S.L.; Cipollini, D. Evidence for use of Alliaria petiolata in North America by the European cabbage white butterfly, Pieris rapae. Psyche 2016, 2016, 9671506. [Google Scholar] [CrossRef]
- Huang, X.P.; Renwick, J.A.A.; Chew, F.S. Oviposition stimulants and deterrents control acceptance of Alliaria petiolata by Pieris rapae and P. napi oleracea. Chemoecology 1994, 5, 79–87. [Google Scholar] [CrossRef]
- Hatzfeld, Y.; Maruyama, A.; Schmidt, A.; Noji, M.; Ishizawa, K.; Saito, K. β-Cyanoalanine synthase is a mitochondrial cysteine synthase-like protein in spinach and Arabidopsis. Plant Physiol. 2000, 123, 1163–1171. [Google Scholar] [CrossRef] [PubMed]
- Vozdek, R.; Hnízda, A.; Krijt, J.; Šerá, L.; Kožich, V. Biochemical properties of nematode O-acetylserine(thiol)lyase paralogs imply their distinct roles in hydrogen sulfide homeostasis. Biochim. Biophys. Acta–Prot. Proteom. 2013, 1834, 2691–2701. [Google Scholar] [CrossRef] [PubMed]
- Shirzadian-Khorramabad, R.; Jing, H.C.; Everts, G.E.; Schippers, J.H.M.; Hille, J.; Dijkwel, P.P. A mutation in the cytosolic O-acetylserine (thiol) lyase induces a genome-dependent early leaf death phenotype in Arabidopsis. BMC Plant Biol. 2010, 10, 80. [Google Scholar] [CrossRef] [PubMed]







| Species | Protein | cDNA/ORF (bp) | GenBank | MW (kDa) | Amino acid Sequence Identity (%) | ||
|---|---|---|---|---|---|---|---|
| PrBSAS1 | PrBSAS2 | PrBSAS3 | |||||
| A. cardamines | AcaBSAS1 | 1365/978 | MF038037 | 35.1 | 89.5 | 70.5 | 71.1 |
| AcaBSAS2 | 1333/978 | MF038036 | 34.9 | 64.6 | 91.4 | 72.0 | |
| AcaBSAS3 | 1282/981 | MF038035 | 34.8 | 71.7 | 73.2 | 85.3 | |
| A. crataegi | AcrBSAS1 | 1472/975 | MF038034 | 35.0 | 88.9 | 64.2 | 67.3 |
| AcrBSAS2 | 1233/978 | MF038033 | 34.7 | 65.2 | 90.5 | 72.3 | |
| AcrBSAS3 | 1120/981 | MF038032 | 34.9 | 72.3 | 72.3 | 89.0 | |
| C. croceus | CcBSAS2 | 1458/1005 | MF038031 | 35.7 | 67.7 | 84.6 | 72.1 |
| CcBSAS3 | 1266/981 | MF038030 | 34.9 | 73.9 | 72.6 | 76.4 | |
| G. rhamni | GrBSAS2 | 1532/978 | MF038029 | 34.7 | 68.3 | 85.5 | 73.2 |
| GrBSAS3 | 1288/981 | MF038028 | 34.9 | 69.9 | 70.2 | 74.2 | |
| Z. filipendulae | ZfBSAS2 | 1611/990 | MF038027 | 35.4 | 66.2 | 75.7 | 66.9 |
| S. littoralis | SlBSAS2a | 1453/999 | MF038026 | 35.6 | 67.7 | 75.7 | 68.7 |
| SlBSAS2b | 1345/1008 | MF038025 | 35.9 | 66.5 | 70.5 | 66.9 | |
| P. xylostella | PxBSAS2 | -/969 | MF038024 | 34.4 | 63.8 | 70.4 | 67.0 |
| Family-Subfamily | Cysteine | KCN | |||
|---|---|---|---|---|---|
| Vmax (µmol/min mg) | Km [mM] | Vmax (µmol/min mg) | Km (mM) | ||
| AcaBSAS1 | Pd-Pn | 23.77 (±1.35) | 0.41 (±0.01) | 16.18 (±1.50) | 1.95 (±0.37) |
| AcaBSAS2 | Pd-Pn | 1.76 (±0.21) | 0.44 (±0.01) | 0.58 (±0.07) | 0.03 (±0.00) |
| AcaBSAS3 | Pd-Pn | 1.41 (±0.19) | 0.96 (±0.04) | 0.22 (±0.03) | 0.61 (±0.03) |
| AcrBSAS1 | Pd-Pn | 13.96 (±1.81) | 0.26 (±0.00) | 11.80 (±0.21) | 2.56 (±0.21) |
| AcrBSAS2 | Pd-Pn | 2.09 (±0.19) | 0.58 (±0.04) | 0.44 (±0.05) | 0.04 (±0.00) |
| AcrBSAS3 | Pd-Pn | 1.12 (±0.14) | 1.31 (±0.08) | 0.47 (±0.09) | 2.95 (±0.83) |
| CcBSAS2 | Pd-C | 1.04 (±0.03) | 0.75 (±0.06) | 0.21 (±0.04) | 0.03 (±0.01) |
| CcBSAS3 | Pd-C | 0.43 (±0.05) | 1.50 (±0.08) | 0.12 (±0.01) | 0.16 (±0.02) |
| GrBSAS2 | Pd-C | 0.24 (±0.01) | 0.37 (±0.00) | 0.05 (±0.01) | 0.02 (±0.00) |
| GrBSAS3 | Pd-C | n.d. 2 | n.d. 2 | n.d. 2 | n.d. 2 |
| ZfBSAS2 | Z | 2.99 (±0.48) | 0.74 (±0.04) | 0.79 (±0.11) | 0.03 (±0.00) |
| SlBSAS2a | N | 1.44 (±0.06) | 0.60 (±0.01) | 0.38 (±0.07) | 0.03 (±0.00) |
| SlBSAS2b | N | 11.59 (±0.87) | 1.07 (±0.03) | 6.41 (±0.80) | 0.29 (±0.05) |
| PxBSAS2 | P | 3.72 (±0.46) | 0.52 (±0.04) | 1.12 (±0.09) | 0.02 (±0.00) |
| PrBSAS1 1 | Pd-Pn | 12.32 (±0.42) | 0.42 (±0.04) | 16.86 (±2.80) | 7.78 (±1.54) |
| PrBSAS2 1 | Pd-Pn | 2.81 (±0.30) | 0.61 (±0.08) | 0.71 (±0.05) | 0.28 (±0.08) |
| PrBSAS3 1 | Pd-Pn | 0.71 (±0.03) | 1.27 (±0.10) | n.d. 2 | n.d. 2 |
© 2017 by the authors. Licensee MDPI, Basel, Switzerland. This article is an open access article distributed under the terms and conditions of the Creative Commons Attribution (CC BY) license (http://creativecommons.org/licenses/by/4.0/).
Share and Cite
Herfurth, A.-M.; Ohlen, M.V.; Wittstock, U. β-Cyanoalanine Synthases and Their Possible Role in Pierid Host Plant Adaptation. Insects 2017, 8, 62. https://doi.org/10.3390/insects8020062
Herfurth A-M, Ohlen MV, Wittstock U. β-Cyanoalanine Synthases and Their Possible Role in Pierid Host Plant Adaptation. Insects. 2017; 8(2):62. https://doi.org/10.3390/insects8020062
Chicago/Turabian StyleHerfurth, Anna-Maria, Maike Van Ohlen, and Ute Wittstock. 2017. "β-Cyanoalanine Synthases and Their Possible Role in Pierid Host Plant Adaptation" Insects 8, no. 2: 62. https://doi.org/10.3390/insects8020062
APA StyleHerfurth, A.-M., Ohlen, M. V., & Wittstock, U. (2017). β-Cyanoalanine Synthases and Their Possible Role in Pierid Host Plant Adaptation. Insects, 8(2), 62. https://doi.org/10.3390/insects8020062
