Next Article in Journal
A Circular Bioeconomy Model for Oaxaca: Integrating Entomophagy and Zootechnical Validation in Small-Scale Tilapia Farming
Previous Article in Journal
Diversity of Phytoplasmas Infecting Plants and Insects in Iran Reveals Two Novel Ribosomal Subgroups
 
 
Font Type:
Arial Georgia Verdana
Font Size:
Aa Aa Aa
Line Spacing:
Column Width:
Background:
Article

Deacetylation of BmHSP90 at Lysines 550/567 Stimulates Its Chaperone Function and Actin Polymerization to Drive the Proliferation of Bombyx mori Nucleopolyhedrovirus

1
College of Life Sciences and Medicine, Zhejiang Sci-Tech University, Hangzhou 310018, China
2
Zhejiang Provincial Key Laboratory of Silkworm Bioreactor and Biomedicine, Hangzhou 310018, China
*
Author to whom correspondence should be addressed.
These authors contributed equally to this work.
Insects 2026, 17(2), 224; https://doi.org/10.3390/insects17020224
Submission received: 26 December 2025 / Revised: 5 February 2026 / Accepted: 19 February 2026 / Published: 21 February 2026
(This article belongs to the Section Insect Molecular Biology and Genomics)

Simple Summary

Heat shock protein 90 (HSP90) is a highly conserved chaperone that facilitates the proliferation of many viruses, including Bombyx mori nucleopolyhedrovirus (BmNPV), but the underlying regulatory mechanism is unclear. In Bombyx mori ovary cells infected with BmNPV, we previously observed a significant reduction in the acetylation levels of Bombyx mori HSP90 (BmHSP90) at lysines 550 and 567. To clarify the function of two deacetylation sites, we introduced point mutations to generate an acetylation-deficient (lysine to arginine) mutant of BmHSP90 at lysines 550 and 567. The deacetylation-mimetic mutation enhanced BmHSP90’s homodimerization and chaperone activity, strengthened its actin interaction to promote nuclear polymerization, and promoted BmNPV replication, viral gene transcription, and progeny production. We conclude that BmNPV hijacks BmHSP90 deacetylation to support its proliferation. This work highlights BmHSP90 CTD acetylation as a potential antiviral target, aiding pest control in sericulture.

Abstract

The silkworm, Bombyx mori, is a model organism with significant agricultural and economic importance, but it is threatened by Bombyx mori nucleopolyhedrovirus (BmNPV). A crucial chaperone, heat shock protein 90 (HSP90), can also facilitate the proliferation of viruses, and our previous quantitative acetylome analysis revealed that lysines 550 and 567 in the carboxyl-terminal domain (CTD) of Bombyx mori HSP90 (BmHSP90) were significantly deacetylated following BmNPV infection, but the underlying mechanism remained unknown. In this study, deacetylation-mimetic (K to R) mutants of BmHSP90 exhibited increased dimerization and chaperone activity compared with the wild-type. In addition, the mutants also exhibited higher affinity for actin, promoting F-actin polymerization. Collectively, these changes facilitated BmNPV replication and progeny virion production. This study reveals that the deacetylation of BmHSP90 at K550 and K567 mediates crucial host–virus interactions, providing novel insights into potential antiviral strategies.

1. Introduction

The silkworm, Bombyx mori, is a lepidopteran model organism of great economic and scientific importance [1]. However, the sericulture industry faces a persistent threat from the Bombyx mori nucleopolyhedrovirus (BmNPV), a pathogen that can cause devastating losses in silk production [2]. BmNPV, a member of the Baculoviridae family, is a large double-stranded DNA virus with a circular genome comprising approximately 143 open reading frames (ORFs), packaged within an enveloped, rod-shaped nucleocapsid [3]. BmNPV is characterized by a biphasic life cycle involving the production of two types of progeny virions, respectively termed occlusion-derived virus (ODV) and budded virus (BV) [4]. ODV is surrounded by a crystalline protein polyhedron and initiates primary infection in the midgut epithelium of the insect host [5], whereas BV lacks the polyhedron coat and spreads BmNPV infection among susceptible cells within tissues by budding [6].
Viruses are adept at hijacking host cellular machinery to fulfill their replication needs [7]. Among the myriad host factors that can be co-opted, molecular chaperones play a particularly important role. Heat shock protein 90 (HSP90) is a highly conserved and essential ATP-dependent chaperone that facilitates the proper folding and activation of a diverse repertoire of client proteins [8]. Within the homodimer, each HSP90 protomer comprises an amino-terminal domain (NTD) that binds and hydrolyzes ATP, an intermediate structural domain that assists in ATP hydrolysis and binds to client proteins as well as auxiliary chaperone proteins, and a carboxyl-terminal domain (CTD) that is primarily responsible for dimerization [9]. HSP90 is regulated in various ways, including post-translational modifications (PTMs) of HSP90 itself, as well as its co-chaperones, which modulate the chaperone cycle and client protein selection [10,11]. Accumulating evidence from diverse DNA and RNA viruses shows that HSP90 is frequently recruited to support multiple stages of the viral life cycle, including virion endocytosis, nuclear entry, genome replication, protein maturation, as well as virion assembly and release [12,13,14]. Accordingly, previous studies have similarly indicated that BmHSP90 promotes viral proliferation [15,16,17]. Nevertheless, the precise regulatory mechanisms that govern the proviral activity of BmHSP90, especially those involving PTMs, remain inadequately defined.
A critical function of HSP90 in viral infection involves its regulatory effect on the host cytoskeleton [18]. In baculoviruses, actin cytoskeleton rearrangements drive virion transit to the nucleus, nuclear envelope disruption, and nuclear egress [19,20,21]. HSP90 has been confirmed to mediate actin polymerization, a process in which globular G-actin assembles into filamentous F-actin [22]. In the closely related Autographa californica multiple nucleopolyhedrovirus (AcMNPV), F-actin is essential for nucleocapsid assembly [23], while inhibition of HSP90 has been shown to impair G-actin polymerization and subsequent budded virus (BV) egress [24]. Notably, BmHSP90 has been found to interact with BmActin-4 in silkworms, mutually promoting BmNPV proliferation [16]. These findings position HSP90 at the nexus of viral manipulation of host cell architecture.
PTMs, particularly acetylation, provide a rapid and reversible means of modulating protein function and have emerged as key regulators of HSP90 [25]. Acetylation of specific lysine residues of HSP90 can profoundly influence its ATPase activity, client protein binding, and co-chaperone interactions [26,27,28]. The functional consequences of HSP90 acetylation have been implicated in diseases such as cancer as well as the infection processes of various pathogens [29,30], suggesting that HSP90 acetylation is a conserved regulatory node. In BmN cells infected with BmNPV, we previously observed a significant reduction in the acetylation levels of BmHSP90 at lysines 550 and 567 (0.708- and 0.661-fold, respectively) [31]. Intriguingly, structural modeling located both K550 and K567 within the C-domain of BmHSP90, a region that is critical for its constitutive dimerization, which in turn is a prerequisite for its chaperone activity [32]. Thus, changes in the acetylation status of BmHSP90 may drive dimer formation and stabilization during viral infection.
To verify this hypothesis, we introduced point mutations to generate an acetylation-deficient (lysine to arginine, K/R) mutant of BmHSP90 at K550 and K567 to simulate the deacetylation that occurs at these residues during viral infection. Subsequently, we demonstrated that simultaneous deacetylation at both K550 and K567 residues enhanced BmHSP90 dimer formation and potentiated its chaperone activity, thereby strengthening its interaction with actin, which accelerated F-actin polymerization and ultimately led to enhanced BmNPV proliferation. These findings not only deepen our understanding of baculovirus–host interactions but also reveal the effect of acetylation in the C-domain of BmHSP90 on its molecular chaperone activity, providing a new theoretical basis for targeting HSP90 in antiviral interventions.

2. Materials and Methods

2.1. Cells, Plasmids and Viruses

The Bombyx mori ovary (BmN) cells were grown in Sf-900 cell culture medium (Gibco, Grand Island, NY, USA) containing 10% fetal bovine serum (Corning, Corning, NY, USA) at 27 °C. The E. coli strain TG1 (stored in our laboratory) was used to propagate and amplify the transient expression vectors pIEx-1-myc and pIEx-1-flag, which were designed to drive the expression of recombinant proteins with Myc and Flag tags, respectively [33]. E. coli BL21 (DE3) (stored in our laboratory) was used for recombinant protein expression using the prokaryotic expression vector pET32a (stored in our laboratory). B. mori nucleopolyhedrovirus (BmNPV) and the enhanced green fluorescent protein tagged virus (BmNPV-EGFP) were propagated and titrated in BmN cells as described previously [34].

2.2. Antibodies

Antibodies against the Myc-Tag (1:5000 for Western blot), Flag-Tag (1:5000 for Western blot), and β-tubulin (1:5000 for Western blot) were purchased from Proteintech (Rosemont, IL, USA). The β-actin antibody (1:4000 for Western blot) was procured from Abcepta (Suzhou, China). The baculovirus GP64 antibody (1:2000 for Western blot) was purchased from Santa Cruz Biotechnology (Santa Cruz, CA, USA). Corresponding horseradish peroxidase (HRP)-conjugated secondary antibodies (1:5000 for Western blot) were purchased from Biosharp Life Sciences (Hefei, China). The HSP90 antibody (1:5000 for Western blot) was prepared in-house by HuaBio (Hangzhou, China) through immunization of rabbits.

2.3. Gene Cloning and Vector Construction

The wild-type Bmhsp90 gene (GenBank: ADG57739.1) was amplified by PCR from complementary DNA (cDNA) reverse-transcribed from the total RNA of BmN cells. Site-directed mutagenesis was performed using overlap-extension PCR to generate the Bmhsp90 (K550/567R) double mutant fragment [35]. Throughout this study, the wild-type and this deacetylation-mimetic mutant protein are referred to as BmHSP90 (K) and BmHSP90 (2R), respectively.
For eukaryotic expression, both the wild-type and mutant Bmhsp90 genes were cloned into the pIEx-1-egfp-myc, pIEx-1-myc, and pIEx-1-flag vectors between the NdeI and XhoI restriction enzyme sites. The pIEx-1-egfp-myc plasmid was first constructed by inserting the egfp gene into the pIEx-1-myc backbone via the BamHI and HindIII restriction enzyme sites.
For protein purification, the same wild-type and mutant Bmhsp90 genes were cloned into the pET-32a prokaryotic expression vector using the EcoRV and XhoI restriction enzyme sites.
Additionally, the Actin gene (GenBank: KC879875.1) was amplified and used to construct the pIEx-1-Actin-flag and pIEx-1-Actin-mCherry expression plasmids via the BamHI and NdeI restriction enzyme sites. All primer sequences used for cloning are listed in Table 1.

2.4. Transfection

Transfection was carried out using FuGENE6 transfection reagent (Promega, Madison, WI, USA) according to the instructions of the manufacturer. Briefly, BmN cells were seeded at a density of 1 × 106 cells per well and grown overnight. Subsequently, 2.5 μg of plasmid DNA and 6 μL of FuGENE6 reagent were individually diluted in 100 μL of serum-free medium and pre-incubated at room temperature for 15 min. The mixtures were then combined and further incubated for 20 min before being added to the cells for transfection.

2.5. Western Blot Analysis

Cells were washed twice with phosphate-buffered saline (PBS), after which total proteins were extracted using lysis buffer supplemented with 1% (v/v) protease inhibitor cocktail (both from Thermo Fisher Scientific, Waltham, MA, USA). The protein concentration was determined using a Bradford assay kit (Beyotime, Nantong, China). Protein loading buffer was added to the cell lysate, and the samples were denatured by heating at 100 °C for 10 min. Proteins were separated by 12% acrylamide sodium dodecyl sulfate-polyacrylamide gel electrophoresis (SDS-PAGE) and then transferred onto a polyvinylidene difluoride (PVDF) membrane (Millipore, Burlington, MA, USA). After transfer, the membrane was washed with phosphate-buffered saline with 0.1% Tween 20 (PBST) and blocked with 0.5% skim milk powder in PBST at room temperature for 2 h. Subsequently, the membrane was incubated overnight at 4 °C with the primary antibodies described in Section 2.2. After four washes with PBST, the membrane was incubated with corresponding HRP-conjugated secondary antibodies at room temperature for 1 h. Following four washes with PBST, the protein bands were visualized using an enhanced chemiluminescence (ECL) detection system (Beyotime, Nantong, China).

2.6. Protein Expression and Purification

The pET32a-Bmhsp90 (K) and pET32a-Bmhsp90 (2R) vectors were introduced into E. coli BL21 (DE3) competent cells, yielding expression strains for recombinant BmHSP90 (K) and BmHSP90 (2R). A single positive colony was cultured in 50 mL of lysogeny broth medium at 37 °C until the OD600 reached 0.6, at which point protein expression was induced with isopropyl β-D-1-thiogalactopyranoside (IPTG, Thermo Fisher Scientific, Waltham, MA, USA) at a final concentration of 0.5 mM, and continued for 4 h at 37 °C. Then, the cells were resuspended in 20 mL of equilibration buffer (50 mM Tris-HCl, 250 mM NaCl, 25 mM imidazole, pH 7.5) and lysed by sonication on ice. The lysate was clarified by centrifugation (8000× g, 10 min, 4 °C) to remove cell debris. The supernatant was incubated with 1 mL of pre-equilibrated Ni-NTA affinity resin (Solarbio, Beijing, China) at 4 °C for 12 h, then loaded onto a gravity column. Non-specifically bound proteins were removed by washing with 10 column volumes of wash buffer (50 mM Tris-HCl, 250 mM NaCl, 50 mM imidazole, pH 7.5). The His-tagged target proteins were eluted with elution buffer (20 mM Tris-HCl, 500 mM NaCl, 250 mM imidazole, pH 7.5). Protein purity was verified by SDS-PAGE with Coomassie brilliant blue staining, and the concentration was determined using the Bradford assay.

2.7. Chaperone Activity Assay Based on Thermal Aggregation and Enzyme Inactivation

Stock solutions of citrate synthase (CS, Merck Life Science, Burlington, MA, USA) and malate dehydrogenase (MDH, Solarbio, Beijing, China) were separately diluted with HEPES buffer (40 mM, pH 7.4). CS and MDH were adjusted to a concentration of 1.5 μM and separately co-incubated with purified recombinant BmHSP90 (K) or BmHSP90 (2R) at a final molar ratio of BmHSP90 to CS/MDH of 2:1. The mixtures were subjected to heat stress (48 °C for 15 min for CS; 45 °C for 15 min for MDH) [36], and then centrifuged (15,000× g, 15 min, 4 °C). The supernatant (Sup.) and precipitate (Pre.) were separated and analyzed by SDS-PAGE followed by Coomassie brilliant blue staining. The residual activities of CS and MDH in the supernatant were determined using commercial enzyme activity detection kits (Solarbio, Beijing, China) based on visible spectrophotometry.

2.8. Co-Immunoprecipitation (Co-IP)

Co-IP assays were performed to investigate the effect of BmHSP90 acetylation on its dimerization and interaction with actin. The principle of the Co-IP assay for detecting BmHSP90 dimerization is illustrated in Figure 1.
For dimerization detection, BmN cells were co-transfected with pIEx-1-Bmhsp90-flag and one of the following plasmids: pIEx-1-egfp-Bmhsp90 (K)-myc, pIEx-1-egfp-Bmhsp90 (2R)-myc, or pIEx-1-egfp-myc. After 48 h, the cells were harvested to extract proteins using Pierce IP lysis buffer (Thermo Fisher Scientific, Waltham, MA, USA) containing protease inhibitor cocktail, followed by incubation with mouse anti-Myc magnetic beads and mouse anti-Flag magnetic beads (Biolinkedin, Shanghai, China) according to the instructions of the manufacturer.
To detect the BmHSP90-actin interaction, BmN cells were co-transfected with pIEx-1-Actin-flag and either pIEx-1-egfp-Bmhsp90 (K)-myc or pIEx-1-egfp-Bmhsp90 (2R)-myc vectors. After 48 h, total protein was extracted as described above, followed by IP with mouse anti-Myc magnetic beads. Finally, the IP eluates were analyzed by Western blotting (WB) using a Myc-Tag primary antibody, Flag-Tag primary antibody, and corresponding HRP-conjugated secondary antibodies. Protein band intensities were quantified densitometrically using ImageJ software (version 1.54p; National Institutes of Health, Bethesda, MD, USA) [37].

2.9. Analysis of Subcellular Localization

BmN cells were seeded into confocal microscopy dishes at a density of 1 × 104 cells per well and transfected with 1 μg of the pIEx-1-Actin-mCherry plasmid DNA. After 48 h, the cells were infected with BmNPV-EGFP at a multiplicity of infection (MOI) of 10 and cultured for 48 h. Upon the appearance of obvious cytopathic effects, the cells were washed three times with PBS, fixed with 4% paraformaldehyde for 10 min, and washed three times with PBS again. The nuclei were counter-stained with DAPI (Solarbio, Beijing, China) for 5 min in the dark, followed by three washes with PBS to remove unbound dye. Subcellular localization of actin (mCherry-labeled) was observed and imaged using a confocal laser scanning microscope (IX81-FV1000, Olympus, Tokyo, Japan).

2.10. Extraction of F- and G-Actin

BmN cells were transfected with either the pIEx-1-flag (empty vector control), pIEx-1-Bmhsp90 (K)-flag, or the pIEx-1-Bmhsp90 (2R)-flag plasmid. After 48 h, the cells were infected with BmNPV (MOI = 10). Following 48 h after infection, the cells were first lysed in G-actin lysis buffer (1% NP-40, 10 mM Tris-HCl, pH 7.5, 150 mM NaCl, 0.5 mM EDTA) containing protease inhibitor cocktail (Thermo Fisher Scientific, Waltham, MA, USA) on ice for 10 min to solubilize G-actin. The lysate was centrifuged (12,000× g, 10 min, 4 °C), and the supernatant was collected as the G-actin fraction. The resulting pellet was subsequently resuspended and lysed in RIPA buffer (CWbio, Taizhou, China) containing protease inhibitor cocktail on ice for 30 min to depolymerize and solubilize F-actin. The lysate obtained after a second centrifugation was collected as the F-actin fraction [38]. Protein concentrations of both fractions were determined using the Bradford assay. Equal amounts of protein from each fraction were then analyzed by WB using β-actin primary antibody and a corresponding HRP-conjugated secondary antibody. Protein band intensities were quantified densitometrically using ImageJ software.

2.11. Fluorescence Microscopy Observation and Quantitative Analysis

BmN cells were transfected with pIEx-1-flag (empty vector control), pIEx-1-Bmhsp90 (K)-flag, or pIEx-1-Bmhsp90 (2R)-flag. After 48 h, the cells were infected with BmNPV-EGFP (MOI = 10). At 48 h post-infection, EGFP fluorescence was observed using a Nikon Eclipse TE2000-U fluorescence microscope (Nikon, Tokyo, Japan). Viral proliferation was assessed through densitometric quantification of the fluorescence intensity of EGFP using ImageJ software.

2.12. Real-Time Fluorescence Quantitative PCR

The effect of BmHSP90 acetylation on viral transcription and replication was assessed by real-time fluorescence quantitative polymerase chain reaction (qPCR). BmN cells were transfected with pIEx-1-flag (empty vector control), pIEx-1-Bmhsp90 (K)-flag, or pIEx-1-Bmhsp90 (2R)-flag. After 48 h, the cells were infected with BmNPV (MOI = 10) and harvested at 48 h post-infection.
For transcript analysis, total RNA was extracted using FreeZol reagent (Vazyme, Nanjing, China) and reverse-transcribed into cDNA using the GeniuScript IIIRT Kit (U&G Bio, Hangzhou, China). The mRNA levels of viral genes (lef3, early; vp39, late; p10, very late) were quantified using GoTaq® qPCR Master Mix on a 7500 Real-Time PCR System. The silkworm rp49 gene was used as the internal control [39].
To assess genomic replication, total DNA was extracted using a Tris-balanced phenol solution (Solarbio, Beijing, China), according to the instructions of the manufacturer. Then, DpnI (Thermo Fisher Scientific, Waltham, MA, USA) was utilized to remove the plasmid DNA introduced during transfection. The viral genome copy number was quantified by amplifying the gp41 gene to determine the relative transcription levels and absolute genomic copy numbers using the 2−ΔΔCt method [40]. All primer sequences are listed in Table 1.

2.13. Determination of Virion Titers

BmN cells were transfected with pIEx-1-flag (empty vector control), pIEx-1-Bmhsp90 (K)-flag, or pIEx-1-Bmhsp90 (2R)-flag. After 48 h, the cells were infected with BmNPV-EGFP (MOI = 10). At 48 h post-infection, the culture supernatant was collected and subjected to 10-fold serial dilution (from 10−1 to 10−8). At the same time, fresh BmN cells were seeded into 96-well plates at a density of 1 × 104 cells per well and cultured overnight. Then, 100 μL of each dilution was used to inoculate a single well of the 96-well plate. Based on the cytopathic effect recorded over 96 h, the viral titer (50% tissue culture infectious dose, TCID50) was calculated according to the Reed–Muench method [4].

2.14. Data Statistics and Analysis

All experiments were independently repeated at least three times, and the data were presented as the means ± standard deviations. The statistical significance of differences was analyzed using single-factor analysis of variance (one-way ANOVA) and Student’s t-test in GraphPad Prism (version 8.0.1; GraphPad Software Inc., Boston, MA, USA). Significance was indicated with asterisks as follows: * p < 0.05, ** p < 0.01, *** p < 0.001, **** p < 0.0001.

3. Results

3.1. Location and Evolutionary Conservation of Acetylation Sites in BmHSP90

Modification of specific residues modulates HSP90 activity through distinct mechanisms, including regulating ATPase activity, co-chaperone binding and inducing conformational transitions [11,26,41]. To analyze the functional domains containing the two acetylated residues of BmHSP90 (K550 and K567), we predicted its functional domains using the InterPro online tool. The results showed that amino acids 23–209 of BmHSP90 correspond to the ATPase domain, while amino acids 532–682 form the C-terminal domain, which contains both K550 and K567 (Figure 2A).
To analyze the evolutionary conservation of these residues, we conducted multiple sequence alignment of HSP90 orthologs from Bombyx mori (silkworm), Drosophila auraria (fruit fly), Helicoverpa armigera (cotton bollworm), and Homo sapiens (human), which revealed that both K550 and K567 are highly conserved across these diverse species (Figure 2B). Since the C-domain of HSP90 modulates its dimerization [42], we hypothesized that the functional roles of these two residues may be linked to the dimerization process.

3.2. Deacetylation at K550/K567 Enhanced the Chaperone Activity of BmHSP90

We assessed the functional impact of BmHSP90 deacetylation on its chaperone activity using an in vitro client protein protection assay. As a chaperone protein, BmHSP90 is inherently temperature-resistant and protects its client proteins against heat stress [26]. Citrate synthase (CS) and malate dehydrogenase (MDH) are well-established chaperone substrates that are highly susceptible to temperature-induced denaturation, aggregation, and sedimentation [36]. Each substrate (CS or MDH) was separately co-incubated with either purified recombinant wild-type BmHSP90 (K) or the deacetylation-mimetic mutant BmHSP90 (2R). After thermal aggregation, chaperone activity was evaluated via SDS-PAGE analysis of the supernatant (soluble protein) and precipitate (insoluble aggregate). As shown in Figure 3A,C, the BmHSP90 (2R) mutant conferred a significantly stronger protective effect than BmHSP90 (K), retaining a greater amount of soluble substrates in the supernatant. Quantitative analysis confirmed this observation. Specifically, BmHSP90 (2R) retained approximately 71% of citrate synthase (CS) and 66% of malate dehydrogenase (MDH) in the soluble fraction. These values were significantly higher than those retained by BmHSP90 (K) (57% for CS and 55% for MDH, respectively) (Figure 3B,D).
Consistent with the aggregation assay, measurement of residual enzymatic activities (for CS and MDH) demonstrated that both client enzymes retained higher enzymatic activity after heat stress when protected by BmHSP90. Importantly, BmHSP90 (2R) was significantly more effective than BmHSP90 (K) at preserving the enzymatic activity of both substrates (Figure 3E,F).

3.3. Deacetylation at K550/K567 Enhances BmHSP90 Dimerization

Dimerization of HSP90 via its CTD is critical for its chaperone activity [28], and our identified acetylation sites (K550/K567) both reside within this domain (Figure 2A). Accordingly, we hypothesized that their deacetylation may affect dimer stability. To test this hypothesis, Flag-tagged BmHSP90 (K) was co-expressed with Myc-tagged EGFP-BmHSP90 (K) or EGFP-BmHSP90 (2R) in BmN cells, followed by IP of Myc-tagged proteins and WB with Myc- and Flag-tag antibodies. As shown in Figure 4A, Myc-tagged EGFP-BmHSP90 (2R) exhibited a stronger interaction with the Flag-tagged BmHSP90 (K), compared to Myc-tagged EGFP-BmHSP90 (K), indicating enhanced dimer formation. Conversely, IP of Flag-tagged BmHSP90 (K) and detecting associated Myc-tagged proteins via WB revealed stronger binding of Flag-tagged BmHSP90 (K) to Myc-tagged EGFP-BmHSP90 (2R) than to Myc-tagged EGFP-BmHSP90 (K) (Figure 4B).
To rule out non-specific binding, three negative control groups were analyzed: Flag-tagged BmHSP90 (K) alone, Myc-tagged EGFP-BmHSP90 (K) alone, and Flag-tagged BmHSP90 (K) co-expressed with Myc-tagged EGFP. IP with mouse anti-Myc magnetic beads and mouse anti-Flag magnetic beads, followed by WB (Figure 4C,D), showed that reciprocal IP of single-tagged proteins failed to pull down target bands, whereby no binding between Flag-tagged BmHSP90 (K) and Myc-tagged EGFP was observed.
These Co-IP results indicated that deacetylation at K550 and K567 enhanced the binding between BmHSP90 monomers, implying that the increased chaperone activity of the K550 and K567 deacetylation-mimicking mutants may be attributed to a higher proportion of active dimers.

3.4. Deacetylation at K550/K567 Enhanced Actin Binding and Promoted F-Actin Polymerization

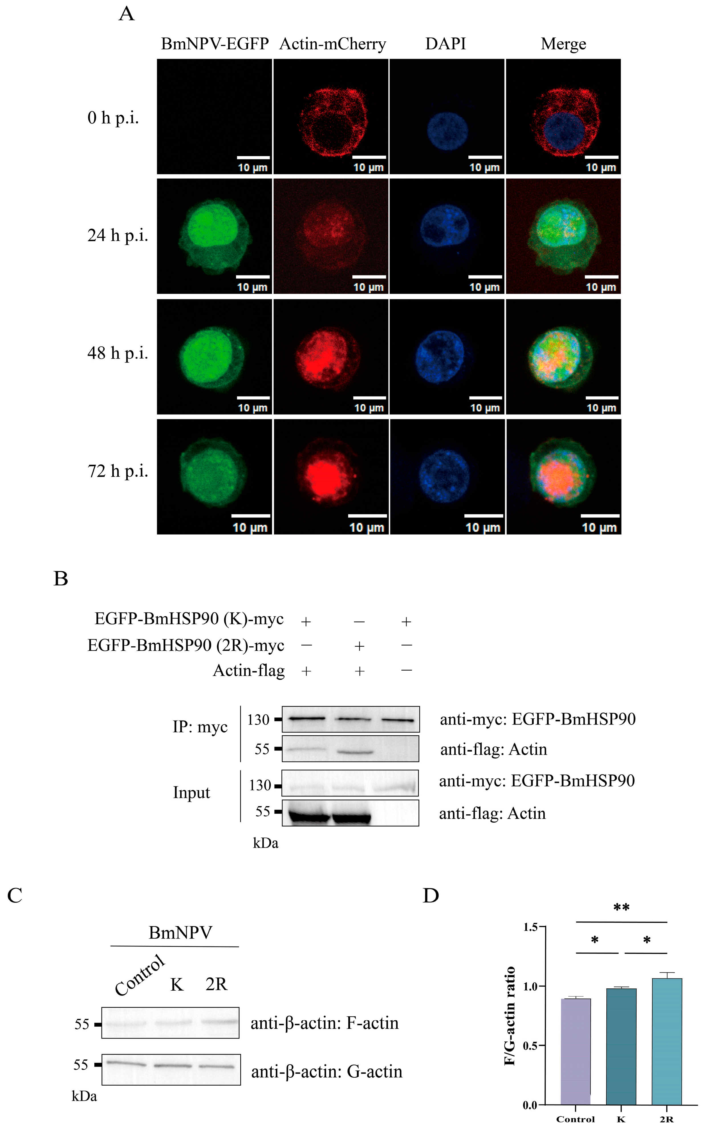
Actin is a conserved cytoskeletal protein that participates in the nuclear entry of baculovirus and the release of progeny virions [21,43]. Previous studies confirmed that actin polymerizes into F-actin and translocates the closely related AcMNPV to the nucleus after infection [23]. In this work, the subcellular localization of actin in BmN cells before and after BmNPV infection was observed using confocal laser-scanning microscopy. As shown in Figure 5A, BmNPV infection induced the time-dependent translocation of actin from the cytoplasm to the nucleus over the course of infection (0 to 72 h post-infection).
Previous studies indicated that BmHSP90 interacts with BmActin-4 [16]. To explore whether BmHSP90 deacetylation regulates its association with actin, we further investigated their interaction via Co-IP. The results indicated that deacetylation of BmHSP90 indeed enhanced the interaction of BmHSP90 with actin compared to wild-type BmHSP90 (Figure 5B).
To assess the effect of BmHSP90 deacetylation on actin polymerization, two different lysis buffers (as described in Section 2.10) were used to separate F- and G-actin extracted from infected and uninfected cells. WB analysis showed that expression of deacetylation-mimicking BmHSP90 mutants was more favorable for F-actin polymerization than expressing wild-type BmHSP90 from the same vector (Figure 5C,D).
Collectively, these data demonstrate that deacetylation of BmHSP90 at K550 and K567 strengthened its association with actin and facilitated the polymerization of G-actin to F-actin.

3.5. Deacetylation at K550/K567 Enhanced BmNPV Proliferation

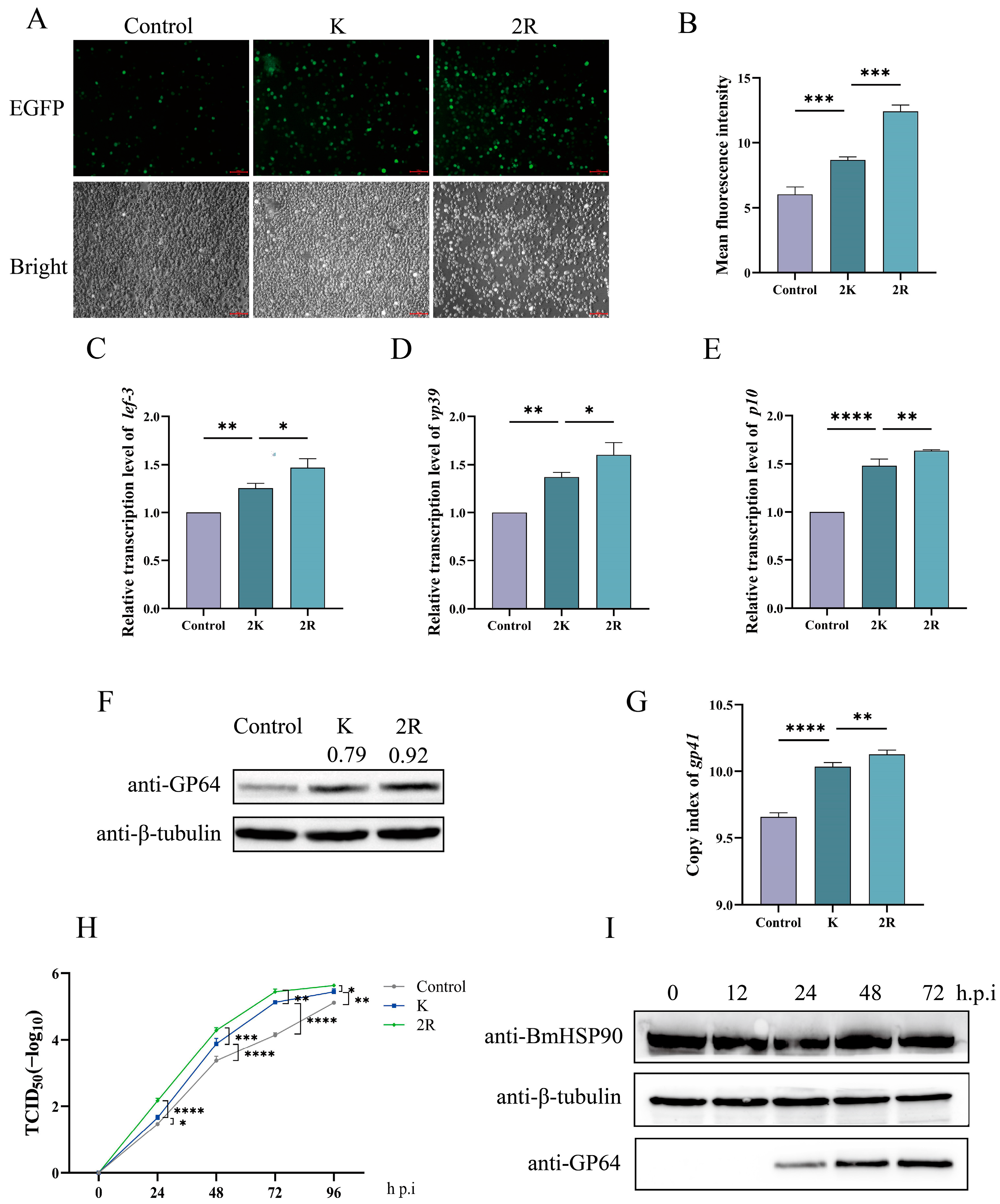
To systematically evaluate the impact of BmHSP90 deacetylation on BmNPV proliferation, we first monitored BmNPV-EGFP replication in BmN cells transfected with empty vector, a recombinant vector encoding wild-type BmHSP90 (K), or a vector encoding the deacetylation-mimetic mutant BmHSP90 (2R). Fluorescence microscopy and quantification revealed that BmNPV proliferation was enhanced by the overexpression of BmHSP90 (K), and this effect was significantly stronger in cells expressing the BmHSP90 (2R) mutant (Figure 6A,B).
We next performed a comprehensive analysis of the viral replication cycle. Quantitative PCR analysis demonstrated that the transcript levels of viral genes representing early (lef3), late (vp39), and very late (p10) stages were all significantly increased in the presence of BmHSP90, with the most pronounced upregulation observed in cells expressing the BmHSP90 (2R) mutant (Figure 6C–E). Consistent with the transcriptional data, WB analysis confirmed that the expression of the viral envelope protein GP64 was highest in the BmHSP90 (2R) group (Figure 6F). Furthermore, quantification of the viral gp41 gene copy number indicated that overexpression of BmHSP90, and particularly its deacetylation-mimicking form, promoted viral genome replication (Figure 6G).
The enhanced viral reproduction was definitively confirmed using a TCID50 assay. As shown in Figure 6H, the titer of progeny virions in the culture supernatant was significantly higher in cells expressing BmHSP90 (2R) compared to those expressing BmHSP90 (K).
To further validate the specificity of these results and rule out the possibility that BmNPV infection itself altered BmHSP90 expression, we monitored BmHSP90 protein levels at different time points post-infection (0 to 72 h). WB analysis showed no significant changes in BmHSP90 expression throughout the course of infection (Figure 6I), indicating that the observed infection-promoting effects are directly attributable to the acetylation state of the pre-existing BmHSP90 pool.

4. Discussion

Viruses are adept at reprogramming the post-translational modification network of their hosts to favor viral replication [44,45,46]. Our previous findings revealed that BmNPV adopts this strategy by modulating the acetylation status of the host molecular chaperone BmHSP90, with a significant decrease in acetylation levels at two conserved lysine residues, K550 and K567, following BmNPV infection [31]. Bioinformatic analysis revealed that these residues are highly conserved and localized in the CTD that mediates dimerization (Figure 2A,B), which drew our particular attention. Here, we aimed to investigate whether deacetylation at K550 and K567 regulates BmHSP90 activity, thereby facilitating BmNPV proliferation.
Acetylation-dependent regulation of HSP90 is well documented in yeast and mammalian systems. In mammals, site-specific acetylation of HSP90 at K292 enhances its binding to ATP, co-chaperones, and client proteins, promoting breast cancer cell colony formation, migration, and tumor growth [27]. Moreover, loss of Tsc1, a tumor suppressor and co-chaperone of HSP90, was found to result in hypoacetylation of HSP90 at K407/K419, thereby impairing the binding of the inhibitor ganetespib [47]. Inhibiting histone deacetylases HDAC6/8 reduced the nuclear accumulation of influenza A virus (PR8) polymerase, which was correlated with early HSP90 acetylation [30]. In yeast, acetylation of HSP90 at K294 strongly affects client protein and co-chaperone binding [48]. Our work extends this paradigm to an invertebrate system and pinpoints the functional consequences of modifying two specific lysines in the CTD. The observed enhancement of chaperone activity was evidenced by the superior ability of the deacetylation-mimetic mutant BmHSP90 (2R) to protect client enzymes such as citrate synthase (CS) and malate dehydrogenase (MDH) from heat-induced aggregation and inactivation (Figure 3A–D).
Homodimerization is necessary for the chaperone activity of HSP90, and small-molecule inhibitors targeting the CTD hinder dimer formation to exert their inhibitory effect [42]. Li et al. screened three epipolythiodioxopiperazine drugs, PNSA, PEN-A and HDN-1, after which they demonstrated that these compounds respectively bind to Cys572 of Hsp90α, Cys597 of Hsp90α, and Cys598 of Hsp90β, thereby inhibiting the dimerization of HSP90 to reduce its ATPase activity [49,50,51]. In contrast, our Co-IP results indicate that deacetylation at the CTD promoted the dimerization of BmHSP90 (Figure 4A,B) to increase its activity, representing a novel layer of regulation in the host–virus interplay.
A pivotal finding of our study is the mechanistic link between enhanced chaperone activity and viral propagation via the actin cytoskeleton. The baculovirus life cycle is known to depend on actin remodeling, including critical processes such as F-actin-mediated nucleocapsid morphogenesis and transport, as demonstrated in AcMNPV and HaNPV [21,43,52]. Furthermore, the functional interplay between HSP90 and actin is conserved, whereby inhibition of HSP90 disrupts G-actin polymerization and impairs budded virus egress in other systems [24]. Our findings elucidate a precise regulatory mechanism within this framework for BmNPV. We confirmed that BmNPV infection induced nuclear accumulation of actin (Figure 5A). Crucially, we found that the deacetylation-mimicking BmHSP90 mutant interacted more strongly with actin (Figure 5B) to directly promote its polymerization (Figure 5C,D).
Consistent with this mechanism, a comprehensive analysis of viral proliferation confirmed the potent infection-promoting effect of BmNPV deacetylation. Overexpression of the deacetylation-mimetic BmHSP90 (2R) mutant significantly enhanced multiple stages of BmNPV infection compared to the wild-type protein. This included increased proliferation of fluorescently labeled virus (Figure 6A,B), upregulated transcription of early (lef3), late (vp39), and very late (p10) viral genes (Figure 6C–E), increased levels of the viral envelope protein GP64 (Figure 6F), enhanced viral genome replication (Figure 6G), and, ultimately, a higher titer of infectious progeny virions (Figure 6H). Based on the above results, we propose a model in which BmNPV hijacks the host acetylation system to modulate the acetylation status of BmHSP90, thereby promoting its own proliferation. Specifically, after BmNPV infects BmN cells, two lysine residues of BmHSP90 (K550 and K567) are deacetylated, which enhances its dimerization ability and increases its chaperone activity. The hyperactive BmHSP90 then promotes the polymerization of F-actin within the nucleus, which is crucial for directional virion transport along the cytoskeleton. This remodeling ultimately facilitates efficient BmNPV proliferation.
The present findings point to several key directions for future research. Future studies should investigate whether K550/K567 deacetylation enables BmHSP90 to regulate additional proviral processes via its client network, including viral transcription, translation, and immune evasion. Furthermore, identifying the responsible host deacetylase(s) and mapping the precise spatiotemporal dynamics of this modification will reveal how BmNPV precisely co-opts host signaling. Ultimately, validation in genetically modified silkworms will be crucial for assessing the in vivo physiological and pathological significance of BmHSP90 acetylation during infection.
In conclusion, our study outlines a complex mechanism of host–virus interactions according to which BmNPV infection triggers the deacetylation of BmHSP90 at K550 and K567. This PTM enhances the chaperone’s dimerization and function, which then promotes actin polymerization to support strong viral proliferation. These findings not only elucidate a specific virus–host interplay in silkworms but also highlight the CTD of HSP90 and its acetylation status as a potential target for innovative antiviral strategies in sericulture.

Author Contributions

Conceptualization, W.Y., Y.-J.-W.W. and J.-Q.L.; methodology, W.Y. and J.-Q.L.; software, Y.-J.-W.W.; validation, J.-Q.L. and F.M.; formal analysis, S.-Y.Y. and X.-F.S.; investigation, F.M. and X.-F.S.; resources, W.Y. and J.-Q.L.; data curation, Y.-J.-W.W., J.-Q.L. and S.-Y.Y.; writing—original draft preparation, Y.-J.-W.W. and J.-Q.L.; writing—review and editing, W.Y.; visualization, Y.-J.-W.W.; supervision, W.Y.; project administration, Y.-J.-W.W. and J.-Q.L.; funding acquisition, W.Y. All authors have read and agreed to the published version of the manuscript.

Funding

This work was financially supported by the National Natural Science Foundation of China (No. 31972623).

Data Availability Statement

All data generated or analyzed during this study are included in this publication.

Acknowledgments

The schematic diagram in this manuscript was created with BioRender.com (accessed on 27 January 2026).

Conflicts of Interest

The author Jia-Qi Li is an employee of MDPI; however, she does not work for the journal Insects at the time of submission and publication.

References

  1. Jiang, L.; Xia, Q. The Progress and Future of Enhancing Antiviral Capacity by Transgenic Technology in the Silkworm Bombyx mori. Insect Biochem. Mol. Biol. 2014, 48, 1–7. [Google Scholar] [CrossRef] [PubMed]
  2. Jiang, L.; Goldsmith, M.R.; Xia, Q. Advances in the Arms Race between Silkworm and Baculovirus. Front. Immunol. 2021, 12, 628151. [Google Scholar] [CrossRef]
  3. Zhu, Y.; Hu, M.; Ngowo, J.; Gao, X.; Chen, X.; Yan, H.; Yu, W. Deacetylation of BmAda3 Is Required for Cell Apoptosis Caused by Bombyx mori Nucleopolyhedrovirus Infection. Arch. Insect Biochem. Physiol. 2021, 108, e21838. [Google Scholar] [CrossRef] [PubMed]
  4. Gu, C.; Mo, Y.; Li, J.; Zhang, X.; Xu, S.; Miao, M.; Quan, Y.; Yu, W. LEF3 Phosphorylation Attenuates the Replication of Bombyx mori Nucleopolyhedrovirus by Suppressing Its Interaction with Alkaline Nuclease. Virology 2025, 603, 110369. [Google Scholar] [CrossRef]
  5. Braunagel, S.C.; Summers, M.D. Molecular Biology of the Baculovirus Occlusion-Derived Virus Envelope. Curr. Drug Targets 2007, 8, 1084–1095. [Google Scholar] [CrossRef]
  6. Blissard, G.W.; Theilmann, D.A. Baculovirus Entry and Egress from Insect Cells. Annu. Rev. Virol. 2018, 5, 113–139. [Google Scholar] [CrossRef]
  7. Jiang, L. Insights into the Antiviral Pathways of the Silkworm Bombyx mori. Front. Immunol. 2021, 12, 639092. [Google Scholar] [CrossRef]
  8. Binder, M.J.; Pedley, A.M. The Roles of Molecular Chaperones in Regulating Cell Metabolism. FEBS Lett. 2023, 597, 1681–1701. [Google Scholar] [CrossRef] [PubMed]
  9. Mayer, M.P.; Prodromou, C.; Frydman, J. The Hsp90 Mosaic: A Picture Emerges. Nat. Struct. Mol. Biol. 2009, 16, 2–6. [Google Scholar] [CrossRef]
  10. Mollapour, M.; Tsutsumi, S.; Truman, A.W.; Xu, W.; Vaughan, C.K.; Beebe, K.; Konstantinova, A.; Vourganti, S.; Panaretou, B.; Piper, P.W.; et al. Threonine 22 Phosphorylation Attenuates Hsp90 Interaction with Cochaperones and Affects Its Chaperone Activity. Mol. Cell 2011, 41, 672–681. [Google Scholar] [CrossRef]
  11. Soroka, J.; Wandinger, S.K.; Mäusbacher, N.; Schreiber, T.; Richter, K.; Daub, H.; Buchner, J. Conformational Switching of the Molecular Chaperone Hsp90 via Regulated Phosphorylation. Mol. Cell 2012, 45, 517–528. [Google Scholar] [CrossRef]
  12. Shim, H.Y.; Quan, X.; Yi, Y.-S.; Jung, G. Heat Shock Protein 90 Facilitates Formation of the HBV Capsid via Interacting with the HBV Core Protein Dimers. Virology 2011, 410, 161–169. [Google Scholar] [CrossRef] [PubMed]
  13. Wang, X.; Zheng, T.; Lin, L.; Zhang, Y.; Peng, X.; Yan, Y.; Lei, J.; Zhou, J.; Hu, B. Influenza a Virus Induces Autophagy by Its Hemagglutinin Binding to Cell Surface Heat Shock Protein 90AA1. Front. Microbiol. 2020, 11, 566348. [Google Scholar] [CrossRef] [PubMed]
  14. Hou, G.; Lv, Z.; Liu, W.; Xiong, S.; Zhang, Q.; Li, C.; Wang, X.; Hu, L.; Ding, C.; Song, R.; et al. An Aquatic Virus Exploits the IL6-STAT3-HSP90 Signaling Axis to Promote Viral Entry. PLoS Pathog. 2023, 19, e1011320. [Google Scholar] [CrossRef]
  15. Shang, Q.; Wu, P.; Huang, H.L.; Zhang, S.L.; Tang, X.D.; Guo, X.J. Inhibition of Heat Shock Protein 90 Suppresses Bombyx mori Nucleopolyhedrovirus Replication in B. mori. Insect Mol. Biol. 2020, 29, 205–213. [Google Scholar] [CrossRef]
  16. Chen, Z.; Lin, S.; Wu, Y.; Zhao, Z.; Zhou, X.; Sadiq, S.; Zhang, Z.; Guo, X.; Wu, P. Hsp90 Could Promote BmNPV Proliferation by Interacting with Actin-4 and Enhance Its Expression. Dev. Comp. Immunol. 2023, 142, 104667. [Google Scholar] [CrossRef]
  17. Wu, P.; Shang, Q.; Huang, H.; Zhang, S.; Zhong, J.; Hou, Q.; Guo, X. Quantitative Proteomics Analysis Provides Insight into the Biological Role of Hsp90 in BmNPV Infection in Bombyx mori. J. Proteom. 2019, 203, 103379. [Google Scholar] [CrossRef]
  18. Radhakrishnan, A.; Yeo, D.; Brown, G.; Myaing, M.Z.; Iyer, L.R.; Fleck, R.; Tan, B.-H.; Aitken, J.; Sanmun, D.; Tang, K.; et al. Protein Analysis of Purified Respiratory Syncytial Virus Particles Reveals an Important Role for Heat Shock Protein 90 in Virus Particle Assembly. Mol. Cell. Proteom. MCP 2010, 9, 1829–1848. [Google Scholar] [CrossRef]
  19. Taylor, M.P.; Koyuncu, O.O.; Enquist, L.W. Subversion of the Actin Cytoskeleton during Viral Infection. Nat. Rev. Microbiol. 2011, 9, 427–439. [Google Scholar] [CrossRef]
  20. Ohkawa, T.; Volkman, L.E.; Welch, M.D. Actin-Based Motility Drives Baculovirus Transit to the Nucleus and Cell Surface. J. Cell Biol. 2010, 190, 187. [Google Scholar] [CrossRef]
  21. Ohkawa, T.; Welch, M.D. Baculovirus Actin-Based Motility Drives Nuclear Envelope Disruption and Nuclear Egress. Curr. Biol. 2018, 28, 2153–2159.e4. [Google Scholar] [CrossRef]
  22. Kim, H.G.; Kim, J.H.; Kim, K.-H.; Yoo, B.C.; Kang, S.-U.; Kim, Y.B.; Kim, S.; Paik, H.-J.; Lee, J.E.; Nam, S.J.; et al. METTL18 Functions as a Phenotypic Regulator in Src-Dependent Oncogenic Responses of HER2-Negative Breast Cancer. Int. J. Biol. Sci. 2024, 20, 4731–4749. [Google Scholar] [CrossRef]
  23. Zhang, Y.; Hu, X.; Mu, J.; Hu, Y.; Zhou, Y.; Zhao, H.; Wu, C.; Pei, R.; Chen, J.; Chen, X.; et al. Ac102 Participates in Nuclear Actin Polymerization by Modulating BV/ODV-C42 Ubiquitination during Autographa californica Multiple Nucleopolyhedrovirus Infection. J. Virol. 2018, 92, e00005-18. [Google Scholar] [CrossRef]
  24. Li, S.; Wang, Y.; Hou, D.; Guan, Z.; Shen, S.; Peng, K.; Deng, F.; Chen, X.; Hu, Z.; Wang, H.; et al. Host Factor Heat-Shock Protein 90 Contributes to Baculovirus Budded Virus Morphogenesis via Facilitating Nuclear Actin Polymerization. Virology 2019, 535, 200–209. [Google Scholar] [CrossRef]
  25. Prodromou, C. Mechanisms of Hsp90 Regulation. Biochem. J. 2016, 473, 2439–2452. [Google Scholar] [CrossRef]
  26. Zhang, X.; Ma, S.; Gu, C.; Hu, M.; Miao, M.; Quan, Y.; Yu, W. K64 Acetylation of Heat Shock Protein 90 Suppresses Nucleopolyhedrovirus Replication in Bombyx mori. Arch. Insect Biochem. Physiol. 2024, 115, e22079. [Google Scholar] [CrossRef] [PubMed]
  27. Kou, X.; Jiang, X.; Liu, H.; Wang, X.; Sun, F.; Han, J.; Fan, J.; Feng, G.; Lin, Z.; Jiang, L.; et al. Simvastatin Functions as a Heat Shock Protein 90 Inhibitor against Triple-Negative Breast Cancer. Cancer Sci. 2018, 109, 3272–3284. [Google Scholar] [CrossRef] [PubMed]
  28. Biebl, M.M.; Buchner, J. Structure, Function, and Regulation of the Hsp90 Machinery. Cold Spring Harb. Perspect. Biol. 2019, 11, a034017. [Google Scholar] [CrossRef]
  29. Aoyagi, S.; Archer, T.K. Modulating Molecular Chaperone Hsp90 Functions through Reversible Acetylation. Trends Cell Biol. 2005, 15, 565–567. [Google Scholar] [CrossRef]
  30. Panella, S.; Marcocci, M.E.; Celestino, I.; Valente, S.; Zwergel, C.; Li Puma, D.D.; Nencioni, L.; Mai, A.; Palamara, A.T.; Simonetti, G. MC1568 Inhibits HDAC6/8 Activity and Influenza a Virus Replication in Lung Epithelial Cells: Role of Hsp90 Acetylation. Future Med. Chem. 2016, 8, 2017–2031. [Google Scholar] [CrossRef] [PubMed]
  31. Hu, D.; Xue, S.; Zhao, C.; Wei, M.; Yan, H.; Quan, Y.; Yu, W. Comprehensive Profiling of Lysine Acetylome in Baculovirus Infected Silkworm (Bombyx mori) Cells. Proteomics 2018, 18, 1700133. [Google Scholar] [CrossRef]
  32. Retzlaff, M.; Stahl, M.; Eberl, H.C.; Lagleder, S.; Beck, J.; Kessler, H.; Buchner, J. Hsp90 Is Regulated by a Switch Point in the C-Terminal Domain. EMBO Rep. 2009, 10, 1147–1153. [Google Scholar] [CrossRef] [PubMed]
  33. Zhou, F.; Gao, Z.; Lv, Z.; Chen, J.; Hong, Y.; Yu, W.; Wang, D.; Jiang, C.; Wu, X.; Zhang, Y.; et al. Construction of the Ie1-Bacmid Expression System and Its Use to Express EGFP and BmAGO2 in BmN Cells. Appl. Biochem. Biotechnol. 2013, 169, 2237–2247. [Google Scholar] [CrossRef] [PubMed]
  34. Mao, F.; Chen, X.; Ngowo, J.; Zhu, Y.; Lei, J.; Gao, X.; Miao, M.; Quan, Y.; Yu, W. Deacetylation of HSC70-4 Promotes Bombyx mori Nucleopolyhedrovirus Proliferation via Proteasome-Mediated Nuclear Import. Front. Physiol. 2021, 12, 609674. [Google Scholar] [CrossRef]
  35. Hu, M.; You, Y.; Li, Y.; Ma, S.; Li, J.; Miao, M.; Quan, Y.; Yu, W. Deacetylation of ACO2 Is Essential for Inhibiting Bombyx mori Nucleopolyhedrovirus Propagation. Viruses 2023, 15, 2084. [Google Scholar] [CrossRef]
  36. Xiao, Y.; Ren, L.; Wang, Y.; Wen, H.; Ji, Y.; Li, C.; Yi, Y.; Jiang, C.; Sheng, Q.; Nie, Z.; et al. Biochemical Characterization and Functional Analysis of Glucose Regulated Protein 78 from the Silkworm Bombyx mori. Int. J. Mol. Sci. 2023, 24, 3964. [Google Scholar] [CrossRef]
  37. Gallo-Oller, G.; Ordoñez, R.; Dotor, J. A New Background Subtraction Method for Western Blot Densitometry Band Quantification through Image Analysis Software. J. Immunol. Methods 2018, 457, 1–5. [Google Scholar] [CrossRef]
  38. Cui, H.; Liu, Y.; Zheng, Y.; Li, H.; Zhang, M.; Wang, X.; Zhao, X.; Cheng, H.; Xu, J.; Chen, X.; et al. Intelectin Enhances the Phagocytosis of Macrophages via CDC42-WASF2-ARPC2 Signaling Axis in Megalobrama Amblycephala. Int. J. Biol. Macromol. 2023, 236, 124027. [Google Scholar] [CrossRef] [PubMed]
  39. Yu, W.; Du, C.-Y.; Quan, Y.-P.; Nie, Z.-M.; Chen, J.; Lv, Z.-B.; Zhang, Y.-Z. Characterization of Late Gene Expression Factor LEF-10 from Bombyx mori Nucleopolyhedrovirus. Virus Res. 2013, 175, 45–51. [Google Scholar] [CrossRef]
  40. Li, J.; Xu, S.; Gu, C.; Fan, X.; Zhang, X.; Miao, M.; Yu, W. Acetylation of DnaJ Facilitates the Proliferation of BmNPV by Affecting the Transport of Nucleocapsids. Microb. Pathog. 2024, 197, 107050. [Google Scholar] [CrossRef]
  41. Lamoth, F.; Juvvadi, P.R.; Soderblom, E.J.; Moseley, M.A.; Asfaw, Y.G.; Steinbach, W.J. Identification of a Key Lysine Residue in Heat Shock Protein 90 Required for Azole and Echinocandin Resistance in Aspergillus Fumigatus. Antimicrob. Agents Chemother. 2014, 58, 1889–1896. [Google Scholar] [CrossRef][Green Version]
  42. Bickel, D.; Gohlke, H. C-Terminal Modulators of Heat Shock Protein of 90 kDa (HSP90): State of Development and Modes of Action. Bioorg. Med. Chem. 2019, 27, 115080. [Google Scholar] [CrossRef]
  43. Qin, F.; Xu, C.; Hu, J.; Lei, C.; Zheng, Z.; Peng, K.; Wang, H.; Sun, X. Dissecting the Cell Entry Pathway of Baculovirus by Single-Particle Tracking and Quantitative Electron Microscopic Analysis. J. Virol. 2019, 93, e00033-19. [Google Scholar] [CrossRef]
  44. Liu, J.; Cai, W.; Fang, X.; Wang, X.; Li, G. Virus-Induced Apoptosis and Phosphorylation Form of Metacaspase in the Marine Coccolithophorid Emiliania Huxleyi. Arch. Microbiol. 2018, 200, 413–422. [Google Scholar] [CrossRef]
  45. Guo, H.; Zhang, J.; Wang, Y.; Bu, C.; Zhou, Y.; Fang, Q. Comparative Proteomic Analysis of Lysine Acetylation in Fish CIK Cells Infected with Aquareovirus. Int. J. Mol. Sci. 2017, 18, 2419. [Google Scholar] [CrossRef]
  46. Tang, X.; Liu, T.; Li, X.; Sheng, X.; Xing, J.; Chi, H.; Zhan, W. Protein Phosphorylation in Hemocytes of Fenneropenaeus Chinensis in Response to White Spot Syndrome Virus Infection. Fish Shellfish Immunol. 2022, 122, 106–114. [Google Scholar] [CrossRef]
  47. Woodford, M.R.; Hughes, M.; Sager, R.A.; Backe, S.J.; Baker-Williams, A.J.; Bratslavsky, M.S.; Jacob, J.M.; Shapiro, O.; Wong, M.; Bratslavsky, G.; et al. Mutation of the Co-Chaperone Tsc1 in Bladder Cancer Diminishes Hsp90 Acetylation and Reduces Drug Sensitivity and Selectivity. Oncotarget 2019, 10, 5824–5834. [Google Scholar] [CrossRef]
  48. Scroggins, B.T.; Robzyk, K.; Wang, D.; Marcu, M.G.; Tsutsumi, S.; Beebe, K.; Cotter, R.J.; Felts, S.; Toft, D.; Karnitz, L.; et al. An Acetylation Site in the Middle Domain of Hsp90 Regulates Chaperone Function. Mol. Cell 2007, 25, 151–159. [Google Scholar] [CrossRef] [PubMed]
  49. Dai, J.; Chen, A.; Zhu, M.; Qi, X.; Tang, W.; Liu, M.; Li, D.; Gu, Q.; Li, J. Penicisulfuranol a, a Novel C-Terminal Inhibitor Disrupting Molecular Chaperone Function of Hsp90 Independent of ATP Binding Domain. Biochem. Pharmacol. 2019, 163, 404–415. [Google Scholar] [CrossRef] [PubMed]
  50. Dai, J.; Zhu, M.; Qi, X.; Wang, Y.; Li, H.; Tang, S.; Wang, Q.; Chen, A.; Liu, M.; Gu, Q.; et al. Fungal Mycotoxin Penisuloxazin a, a Novel C-Terminal Hsp90 Inhibitor and Characteristics of Its Analogues on Hsp90 Function Related to Binding Sites. Biochem. Pharmacol. 2020, 182, 114218. [Google Scholar] [CrossRef] [PubMed]
  51. Song, X.; Zhao, Z.; Qi, X.; Tang, S.; Wang, Q.; Zhu, T.; Gu, Q.; Liu, M.; Li, J. Identification of Epipolythiodioxopiperazines HDN-1 and Chaetocin as Novel Inhibitor of Heat Shock Protein 90. Oncotarget 2015, 6, 5263. [Google Scholar] [CrossRef]
  52. Lu, S.; Ge, G.; Qi, Y. Ha-VP39 Binding to Actin and the Influence of F-Actin on Assembly of Progeny Virions. Arch. Virol. 2004, 149, 2187–2198. [Google Scholar] [CrossRef] [PubMed]
Figure 1. Schematic diagram of the Co-IP principle for detecting BmHSP90 dimerization. Experimental group (left cell): BmHSP90 was tagged with EGFP-Myc or Flag and co-expressed in cells. Cell lysates were incubated with anti-Myc or anti-Flag magnetic beads to IP the tagged proteins. The efficiency of co-precipitation of the partner protein reflects the level of BmHSP90 dimerization. Negative control group (right cell): Co-expresses EGFP-myc (tag-only control) and BmHSP90-Flag. Cell lysates were subjected to the same IP procedures as the experimental group; no co-precipitated partner proteins were detected, ruling out non-specific binding (Created with BioRender.com: https://biorender.com/hcrje9t, accessed on 27 January 2026).
Figure 1. Schematic diagram of the Co-IP principle for detecting BmHSP90 dimerization. Experimental group (left cell): BmHSP90 was tagged with EGFP-Myc or Flag and co-expressed in cells. Cell lysates were incubated with anti-Myc or anti-Flag magnetic beads to IP the tagged proteins. The efficiency of co-precipitation of the partner protein reflects the level of BmHSP90 dimerization. Negative control group (right cell): Co-expresses EGFP-myc (tag-only control) and BmHSP90-Flag. Cell lysates were subjected to the same IP procedures as the experimental group; no co-precipitated partner proteins were detected, ruling out non-specific binding (Created with BioRender.com: https://biorender.com/hcrje9t, accessed on 27 January 2026).
Insects 17 00224 g001
Figure 2. Location and evolutionary conservation of acetylation sites in BmHSP90. (A) Domain architecture of BmHSP90 predicted by InterPro online tool, showing the N-terminal ATPase domain (residues 23–209) and the C-terminal domain (residues 532–682). The positions of K550 and K567 within the CTD are indicated. (B) Multiple sequence alignment of the HSP90 orthologs from Bombyx mori, Drosophila auraria, Helicoverpa armigera, and Homo sapiens. The conserved K550 and K567 residues are highlighted.
Figure 2. Location and evolutionary conservation of acetylation sites in BmHSP90. (A) Domain architecture of BmHSP90 predicted by InterPro online tool, showing the N-terminal ATPase domain (residues 23–209) and the C-terminal domain (residues 532–682). The positions of K550 and K567 within the CTD are indicated. (B) Multiple sequence alignment of the HSP90 orthologs from Bombyx mori, Drosophila auraria, Helicoverpa armigera, and Homo sapiens. The conserved K550 and K567 residues are highlighted.
Insects 17 00224 g002
Figure 3. Effect of BmHSP90 deacetylation on its chaperone activity. (A) Coomassie blue-stained gels showing the distribution of citrate synthase (CS) in the supernatant (Sup.) and precipitate (Pre.) fractions after heat shock, either alone or in the presence of the indicated BmHSP90 proteins. (B) Quantitative analysis of the amount of CS in supernatant. (C) Coomassie blue-stained gels showing the distribution of malate dehydrogenase (MDH) under conditions identical to (A). (D) Quantitative analysis of the amount of MDH in supernatant. (E) Quantitative analysis of the residual enzymatic activity of CS under the corresponding heat shock conditions. (F) Quantitative analysis of the residual enzymatic activity of MDH under the corresponding heat shock conditions. Data are presented as the mean ± SD of three independent experiments. Statistical significance was determined by one-way ANOVA (** p < 0.01, *** p < 0.001, **** p < 0.0001).
Figure 3. Effect of BmHSP90 deacetylation on its chaperone activity. (A) Coomassie blue-stained gels showing the distribution of citrate synthase (CS) in the supernatant (Sup.) and precipitate (Pre.) fractions after heat shock, either alone or in the presence of the indicated BmHSP90 proteins. (B) Quantitative analysis of the amount of CS in supernatant. (C) Coomassie blue-stained gels showing the distribution of malate dehydrogenase (MDH) under conditions identical to (A). (D) Quantitative analysis of the amount of MDH in supernatant. (E) Quantitative analysis of the residual enzymatic activity of CS under the corresponding heat shock conditions. (F) Quantitative analysis of the residual enzymatic activity of MDH under the corresponding heat shock conditions. Data are presented as the mean ± SD of three independent experiments. Statistical significance was determined by one-way ANOVA (** p < 0.01, *** p < 0.001, **** p < 0.0001).
Insects 17 00224 g003
Figure 4. Co-IP analysis of BmHSP90 dimerization. (A) BmN cells were co-transfected with pIEx-Bmhsp90 (K)-flag and either pIEx-egfp-Bmhsp90 (K)-myc or pIEx-egfp-Bmhsp90 (2R)-myc. Cell lysates were IP with anti-Myc, followed by IB with the indicated antibodies. (B) BmN cells were co-transfected with pIEx-Bmhsp90 (K)-flag and either pIEx-egfp-Bmhsp90 (K)-myc or pIEx-egfp-Bmhsp90 (2R)-myc. Cell lysates were IP with anti-Flag, followed by IB with the indicated antibodies. (C) Cell lysates from three control groups—Flag-tagged BmHSP90 (K) alone, Myc-tagged EGFP-BmHSP90 (K) alone, and Flag-tagged BmHSP90 (K) co-expressed with Myc-tagged EGFP, were subjected to same IP-IB procedures as in (A). (D) Cell lysates from three control groups—Flag-tagged BmHSP90 (K) alone, Myc-tagged EGFP-BmHSP90 (K) alone, and Flag-tagged BmHSP90 (K) co-expressed with Myc-tagged EGFP, were subjected to same IP-IB procedures as in (B). No non-specific interaction was detected between BmHSP90 and the EGFP tag, or between single-tagged BmHSP90 proteins.
Figure 4. Co-IP analysis of BmHSP90 dimerization. (A) BmN cells were co-transfected with pIEx-Bmhsp90 (K)-flag and either pIEx-egfp-Bmhsp90 (K)-myc or pIEx-egfp-Bmhsp90 (2R)-myc. Cell lysates were IP with anti-Myc, followed by IB with the indicated antibodies. (B) BmN cells were co-transfected with pIEx-Bmhsp90 (K)-flag and either pIEx-egfp-Bmhsp90 (K)-myc or pIEx-egfp-Bmhsp90 (2R)-myc. Cell lysates were IP with anti-Flag, followed by IB with the indicated antibodies. (C) Cell lysates from three control groups—Flag-tagged BmHSP90 (K) alone, Myc-tagged EGFP-BmHSP90 (K) alone, and Flag-tagged BmHSP90 (K) co-expressed with Myc-tagged EGFP, were subjected to same IP-IB procedures as in (A). (D) Cell lysates from three control groups—Flag-tagged BmHSP90 (K) alone, Myc-tagged EGFP-BmHSP90 (K) alone, and Flag-tagged BmHSP90 (K) co-expressed with Myc-tagged EGFP, were subjected to same IP-IB procedures as in (B). No non-specific interaction was detected between BmHSP90 and the EGFP tag, or between single-tagged BmHSP90 proteins.
Insects 17 00224 g004
Figure 5. Effect of BmHSP90 deacetylation on actin interaction and polymerization. (A) Confocal microscopy images showing the subcellular localization of actin-mCherry (red) in BmN cells at 0, 24, 48 and 72 h post-infection with BmNPV-EGFP (green). Cell nulei were stained with DAPI (blue). Scale bar, 10 μm. (B) Co-IP of actin with BmHSP90 (K) or BmHSP90 (2R). Lysates from cells co-expressing actin-Flag and the indicated BmHSP90-Myc variants were IP with anti-Myc beads and IB with the indicated antibodies. (C) WB analysis of F-actin and G-actin fractions from cells transfected with empty vector (Control), wild-type BmHSP90 (K), or BmHSP90 (2R). (D) Quantification of the F-actin to G-actin ratio from (C). * p < 0.05, ** p < 0.01.
Figure 5. Effect of BmHSP90 deacetylation on actin interaction and polymerization. (A) Confocal microscopy images showing the subcellular localization of actin-mCherry (red) in BmN cells at 0, 24, 48 and 72 h post-infection with BmNPV-EGFP (green). Cell nulei were stained with DAPI (blue). Scale bar, 10 μm. (B) Co-IP of actin with BmHSP90 (K) or BmHSP90 (2R). Lysates from cells co-expressing actin-Flag and the indicated BmHSP90-Myc variants were IP with anti-Myc beads and IB with the indicated antibodies. (C) WB analysis of F-actin and G-actin fractions from cells transfected with empty vector (Control), wild-type BmHSP90 (K), or BmHSP90 (2R). (D) Quantification of the F-actin to G-actin ratio from (C). * p < 0.05, ** p < 0.01.
Insects 17 00224 g005
Figure 6. Effect of BmHSP90 deacetylation on BmNPV proliferation. (AH) Unified transfection protocol for all groups: BmN cells were transfected with three constructs, respectively: Control (pIEx-1-flag empty vector), K (wild-type BmHSP90, pIEx-1-Bmhsp90 (K)-flag), and 2R (deacetylation-mimicking BmHSP90 mutants, pIEx-Bmhsp90 (2R)-flag)). At 48 h post-transfection, cells were infected with BmNPV (for (CG)) or BmNPV-EGFP (for (A,H)). (A) Fluorescence microscopy observation of BmNPV-EGFP-infected cells. Scale bar: 100 μm. (B) Quantitative analysis of the fluorescence intensity from (A). (CE) Quantitative PCR analysis of viral gene transcription levels for the early gene lef3 (C), the late gene vp39 (D), and the very late gene p10 (E). (F) WB analysis and quantification of viral GP64 protein levels from cells. β-tubulin served as a loading control. (G) Quantitative PCR quantification of viral genomic DNA replication levels based on the gp41 gene. (H) Titers of progeny viruses in the culture supernatant were determined by the TCID50 method. (I) WB analysis of BmHSP90 expression levels in BmN cells at 0, 12, 24, 48, 72 h after BmNPV infection. * p < 0.05, ** p < 0.01, *** p < 0.001, **** p < 0.0001.
Figure 6. Effect of BmHSP90 deacetylation on BmNPV proliferation. (AH) Unified transfection protocol for all groups: BmN cells were transfected with three constructs, respectively: Control (pIEx-1-flag empty vector), K (wild-type BmHSP90, pIEx-1-Bmhsp90 (K)-flag), and 2R (deacetylation-mimicking BmHSP90 mutants, pIEx-Bmhsp90 (2R)-flag)). At 48 h post-transfection, cells were infected with BmNPV (for (CG)) or BmNPV-EGFP (for (A,H)). (A) Fluorescence microscopy observation of BmNPV-EGFP-infected cells. Scale bar: 100 μm. (B) Quantitative analysis of the fluorescence intensity from (A). (CE) Quantitative PCR analysis of viral gene transcription levels for the early gene lef3 (C), the late gene vp39 (D), and the very late gene p10 (E). (F) WB analysis and quantification of viral GP64 protein levels from cells. β-tubulin served as a loading control. (G) Quantitative PCR quantification of viral genomic DNA replication levels based on the gp41 gene. (H) Titers of progeny viruses in the culture supernatant were determined by the TCID50 method. (I) WB analysis of BmHSP90 expression levels in BmN cells at 0, 12, 24, 48, 72 h after BmNPV infection. * p < 0.05, ** p < 0.01, *** p < 0.001, **** p < 0.0001.
Insects 17 00224 g006
Table 1. Primers for Bmhsp90 amplification and site-directed mutagenesis.
Table 1. Primers for Bmhsp90 amplification and site-directed mutagenesis.
Primer NamePrimer Sequence (5′→3′)
pIEx-hsp90-NdeI-FCGCCATATGATGCCGGAAGAAATGGAGAC
pIEx-hsp90-XhoI-RCCGCTCGAGATCAACTTCCTCCATGCGAG
pET32a-hsp90-EcoRV-FCGGATATCATGCCGGAAGAAATGGAG
pET32a-hsp90-XhoI-RCCCTCGAGATCAACCTCCTCCATGCGAG
EGFP-BamHI-FCGGGATCCATGGTGAGCAAGG
EGFP-HindIII-RCCAAGCTTCTTGTACAGCTCGTCCATG
actin-BamHI-FCGGGATCCATGTGCGACGAAGAAG
actin-NdeI-FCCCATATGTTACTTGTCATCGTCGT
K550R-FGAAACGTGAGGAAGATAGGGTGAAG
K550R-RGGCCTTCGAACTTCACCCTATCTTC
K567R-FGAACATCCTGGACAACAGAGTTGAG
K567R-RACAACAACTTTCTCAACTCTGTTGTC
q-vp39-FTTGACGAAACGGGTCTGGTG
q-vp39-RCGGAACGTACGTCGGGTATT
q-gp41-FCGTAGTGGTAGTAATCGCCGC
q-gp41-RAGTCGAGTCGCGTCGCTTT
q-p10-FAACGGGCTGGAAGAATCGTT
q-p10-RGAGCAGTGTCACCGGTCAAT
q-lef3-FTTGAACCACGTCGGAATCGT
q-lef3-RCCCTGAGCGCCTATTTGACT
q-rp49-FTTGACAACAGAGTCCGCAGG
q-rp49-RACGGAATCCATTTGGGAGCA
The sequences underlined with straight lines are restriction enzyme recognition sites. The sequences underlined with undulating lines are protective bases. The bolded sequences indicated site-directed mutations.
Disclaimer/Publisher’s Note: The statements, opinions and data contained in all publications are solely those of the individual author(s) and contributor(s) and not of MDPI and/or the editor(s). MDPI and/or the editor(s) disclaim responsibility for any injury to people or property resulting from any ideas, methods, instructions or products referred to in the content.

Share and Cite

MDPI and ACS Style

Wu, Y.-J.-W.; Li, J.-Q.; Yang, S.-Y.; Ma, F.; Shi, X.-F.; Yu, W. Deacetylation of BmHSP90 at Lysines 550/567 Stimulates Its Chaperone Function and Actin Polymerization to Drive the Proliferation of Bombyx mori Nucleopolyhedrovirus. Insects 2026, 17, 224. https://doi.org/10.3390/insects17020224

AMA Style

Wu Y-J-W, Li J-Q, Yang S-Y, Ma F, Shi X-F, Yu W. Deacetylation of BmHSP90 at Lysines 550/567 Stimulates Its Chaperone Function and Actin Polymerization to Drive the Proliferation of Bombyx mori Nucleopolyhedrovirus. Insects. 2026; 17(2):224. https://doi.org/10.3390/insects17020224

Chicago/Turabian Style

Wu, Yang-Jing-Wen, Jia-Qi Li, Si-Yi Yang, Fei Ma, Xiao-Fang Shi, and Wei Yu. 2026. "Deacetylation of BmHSP90 at Lysines 550/567 Stimulates Its Chaperone Function and Actin Polymerization to Drive the Proliferation of Bombyx mori Nucleopolyhedrovirus" Insects 17, no. 2: 224. https://doi.org/10.3390/insects17020224

APA Style

Wu, Y.-J.-W., Li, J.-Q., Yang, S.-Y., Ma, F., Shi, X.-F., & Yu, W. (2026). Deacetylation of BmHSP90 at Lysines 550/567 Stimulates Its Chaperone Function and Actin Polymerization to Drive the Proliferation of Bombyx mori Nucleopolyhedrovirus. Insects, 17(2), 224. https://doi.org/10.3390/insects17020224

Note that from the first issue of 2016, this journal uses article numbers instead of page numbers. See further details here.

Article Metrics

Back to TopTop