Insights into Lead Toxicity and Detoxification Mechanisms in the Silkworm, Bombyx mori
Simple Summary
Abstract
1. Introduction
2. Materials and Methods
2.1. Insect Rearing and Sample Preparation
2.2. Histological and TUNEL Assay Analysis of Pb-Exposed Fat Bodies
2.3. Enzyme Activity Determination
2.4. Total RNA Isolation, cDNA Library Construction, and Sequencing
2.5. De novo Assembly and Functional Annotation
2.6. Differentially Expressed Genes and Gene Enrichment Analysis
2.7. Expression Validation of DEGs from RNA-Seq by qRT-PCR
2.8. Western Blotting Analysis
2.9. dsRNA-Mediated Gene Silencing
2.10. Statistical Analysis
3. Results
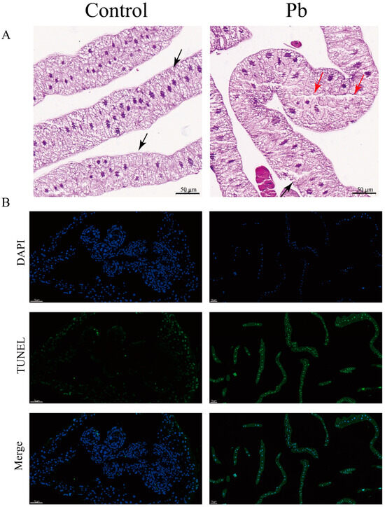
3.1. Pb Exposure Results in Fat Body Tissue Damage and Cellular Apoptosis in B. mori
3.2. Molecular Insights into Pb-Induced Apoptosis in the Silkworm Fat Body
3.3. Pb Exposure Triggers Oxidative Stress and Activates Detoxification Enzymes
3.4. Transcriptome Sequencing, Assembly, and Annotation
3.5. Identification and Functional Enrichment of DEGs
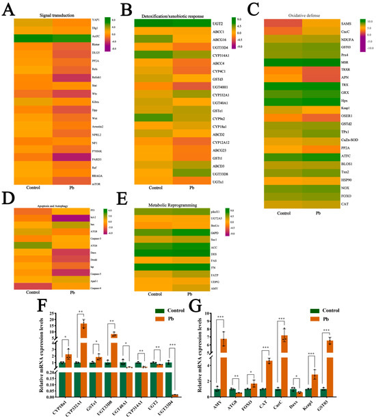
3.6. Heatmap Analysis and Quantitative Validation
3.7. CncC Regulates Detoxification Gene Expression in Response to Pb Stress
3.8. CncC Silencing Exacerbates Pb-Induced Apoptosis
4. Discussion
5. Conclusions
Supplementary Materials
Author Contributions
Funding
Data Availability Statement
Conflicts of Interest
References
- Hou, L.; Wu, J.; Liu, D.; Xu, H.; Yao, H.; Liang, Y.; Xia, Q.; Lin, P.; Shen, G. Estrogen-Related Receptor Potential Target Genes in Silkworm (Bombyx mori): Insights into Metabolic Regulation. Insects 2025, 16, 469. [Google Scholar] [CrossRef] [PubMed]
- Samami, R.; Seidavi, A.; Eila, N.; Moarefi, M.; Ziaja, D.J.; Lis, J.A.; Rubiu, N.G.; Cappai, M.G. Production Performance and Economic Traits of Silkworms (Bombyx mori L., 1758) Fed with Mulberry Tree Leaves (Morus alba, var. Ichinose) Significantly Differ According to Hybrid Lines. Livest. Sci. 2019, 226, 133–137. [Google Scholar] [CrossRef]
- Nesa, J.; Sadat, A.; Buccini, D.F.; Kati, A.; Mandal, A.K.; Franco, O.L. Antimicrobial Peptides from Bombyx mori: A Splendid Immune Defense Response in Silkworms. RSC Adv. 2020, 10, 512–523. [Google Scholar] [CrossRef] [PubMed]
- Ren, Y.; Su, Y.; Wang, W.; Li, F.; Sun, H.; Li, B. Characterization of the Sublethal Toxicity and Transcriptome-Wide Biological Changes Induced by λ-Cyhalothrin in Bombyx mori. Environ. Toxicol. 2023, 38, 1702–1711. [Google Scholar] [CrossRef]
- Wang, J.L.; Chen, L.; Tang, L.; Zhao, H.B.; Liu, X.S.; Wang, Y.F. 20-Hydroxyecdysone Transcriptionally Regulates Humoral Immunity in the Fat Body of Helicoverpa armigera. Insect Mol. Biol. 2014, 23, 842–856. [Google Scholar] [CrossRef]
- Wang, M.; Han, D.; Xiang, L.; Wang, J.; Luo, B.; Shen, X. 20-Hydroxyecdysone Modulates Bmp53-Mediated Apoptosis Regulation by Suppressing Mdm2-Like-Dependent Ubiquitination in Silkworm (Bombyx mori). Insects 2025, 16, 16050544. [Google Scholar] [CrossRef]
- Abdelli, N.; Peng, L.; Keping, C. Silkworm (Bombyx mori) as an Alternative Model Organism in Toxicological Research. Environ. Sci. Pollut. Res. 2018, 25, 35048–35054. [Google Scholar] [CrossRef]
- Jiang, L. Insights into the Antiviral Pathways of the Silkworm Bombyx mori. Front. Immunol. 2021, 12, 639092. [Google Scholar] [CrossRef]
- Wang, X.; Zhang, Y.; Zhang, R.; Zhang, J. The Diversity of Pattern Recognition Receptors (PRRs) Involved with Insect Defense Against Pathogens. Curr. Opin. Insect Sci. 2019, 33, 105–110. [Google Scholar] [CrossRef]
- Jaffar, S.; Ahmad, S.; Lu, Y. Contribution of Insect Gut Microbiota and Their Associated Enzymes in Insect Physiology and Biodegradation of Pesticides. Front. Microbiol. 2022, 13, 979383. [Google Scholar] [CrossRef]
- Wen, H.; Wang, Y.; Ji, Y.; Chen, J.; Xiao, Y.; Lu, Q.; Jiang, C.; Sheng, Q.; Nie, Z.; You, Z. Effect of Acute Exposure of Hg on Physiological Parameters and Transcriptome Expression in Silkworms (Bombyx mori). Front. Vet. Sci. 2024, 11, 1405541. [Google Scholar] [CrossRef] [PubMed]
- Ahmad, A.L.; Chin, J.Y.; Mohd Harun, M.H.Z.; Low, S.C. Environmental Impacts and Imperative Technologies towards Sustainable Treatment of Aquaculture Wastewater: A Review. J. Water Process Eng. 2022, 46, 102553. [Google Scholar] [CrossRef]
- Mo, A.; Dang, Y.; Wang, J.; Liu, C.; Yang, H.; Zhai, Y.; Wang, Y.; Yuan, Y. Heavy Metal Residues, Releases and Food Health Risks between the Two Main Crayfish Culturing Models: Rice-Crayfish Coculture System versus Crayfish Intensive Culture System. Environ. Pollut. 2022, 305, 119216. [Google Scholar] [CrossRef] [PubMed]
- Nanda, K.P.; Kumari, C.; Dubey, M.; Firdaus, H. Chronic Lead (Pb) Exposure Results in Diminished Hemocyte Count and Increased Susceptibility to Bacterial Infection in Drosophila melanogaster. Chemosphere 2019, 236, 124349. [Google Scholar] [CrossRef]
- Amer, N.R.; Lawler, S.P.; Zohdy, N.M.; Younes, A.; ElSayed, W.M.; Wos, G.; Abdelrazek, S.; Omer, H.; Connon, R.E. Copper Exposure Affects Anti-Predatory Behaviour and Acetylcholinesterase Levels in Culex pipiens (Diptera, Culicidae). Insects 2022, 13, 1151. [Google Scholar] [CrossRef]
- Emenike, E.C.; Iwuozor, K.O.; Anidiobi, S.U. Heavy Metal Pollution in Aquaculture: Sources, Impacts and Mitigation Techniques. Biol. Trace Elem. Res. 2021, 200, 4476–4492. [Google Scholar] [CrossRef]
- Timothy, N.a.; Tagui Williams, E. Environmental Pollution by Heavy Metal: An Overview. Int. J. Environ. Chem. 2019, 3, 14. [Google Scholar] [CrossRef]
- Guo, J.-T.; Li, H.-Y.; Cheng, C.; Shi, J.-X.; Ruan, H.-N.; Li, J.; Liu, C.-M. Isochlorogenic Acid A Ameliorated Lead-Induced Anxiety-Like Behaviors in Mice by Inhibiting Ferroptosis-Mediated Neuroinflammation via the BDNF/Nrf2/GPX4 Pathways. Food Chem. Toxicol. 2024, 190, 114814. [Google Scholar] [CrossRef]
- Huang, K.J.; Feng, L.; Wu, P.; Liu, Y.; Zhang, L.; Mi, H.F.; Zhou, X.Q.; Jiang, W.D. Hypoxia Leads to Gill Endoplasmic Reticulum Stress and Disruption of Mitochondrial Homeostasis in Grass Carp (Ctenopharyngodon idella): Mitigation Effect of Thiamine. J. Hazard. Mater. 2024, 469, 134005. [Google Scholar] [CrossRef]
- Butt, A.; Quratul, A.; Rehman, K.; Khan, M.X.; Hesselberg, T. Bioaccumulation of Cadmium, Lead, and Zinc in Agriculture-Based Insect Food Chains. Environ. Monit. Assess. 2018, 190, 698. [Google Scholar] [CrossRef]
- Shi, Y.-X.; Bian, D.-D.; Chen, F.-X.; Jin, Y.; Jiang, Q.; Liu, Q.-N.; Tang, B.-P.; Dai, L.-S. Effect of Lead Exposure on Silkworm Midgut: Insights into Oxidative Gene Expression, Digestive Function, and Microbial Community Structure. Process Saf. Environ. Prot. 2024, 190, 481–494. [Google Scholar] [CrossRef]
- Singh, K.; Kumar, N.; Yadav, A.K.; Singh, R.; Kumar, K. Per- and Polyfluoroalkyl Substances (PFAS) as a Health Hazard: Current State of Knowledge and Strategies in Environmental Settings across Asia and Future Perspectives. Chem. Eng. J. 2023, 475, 145064. [Google Scholar] [CrossRef]
- Wu, X.; Chen, J.; Ping, K.; Xia, Y.; Li, M.; Xiang, Y.; Feng, H.; Dong, J. Silybin Mitigated Liver and Brain Damage after Difenoconazole Exposure: Crosstalk between Oxidative Stress, Inflammation, Ferroptosis and Apoptosis. Pestic. Biochem. Physiol. 2024, 202, 105942. [Google Scholar] [CrossRef]
- Amezian, D.; Nauen, R.; Le Goff, G. Transcriptional Regulation of Xenobiotic Detoxification Genes in Insects—An Overview. Pestic. Biochem. Physiol. 2021, 174, 104822. [Google Scholar] [CrossRef] [PubMed]
- Sun, S.; Chen, Q.; Gao, J.; Qu, M.; Chen, Z.; Wang, K.; Wang, H. Sublethal Effects of Nitenpyram on the Development of Silkworm. Sci. Total Environ. 2024, 950, 175262. [Google Scholar] [CrossRef] [PubMed]
- Yue, F.; Xu, J.; Meng, L.; Wang, Q.; Tan, M.; Zhang, A.; Yan, S.; Jiang, D. A New Insight into Cd Exposure-Induced Hemocyte Reduction in Lymantria dispar Larvae: Involvement of the ROS-ATF6-ER Stress-Apoptosis Pathway. J. Hazard. Mater. 2024, 469, 134061. [Google Scholar] [CrossRef]
- Shao, Y.; Ding, J.-H.; Miao, W.-L.; Wang, Y.-R.; Pei, M.-M.; Sheng, S.; Gui, Z.-Z. microRNA Targeting Cytochrome P450 Is Involved in Chlorfenapyr Tolerance in the Silkworm, Bombyx mori (Lepidoptera: Bombycidae). Insects 2025, 16, 16050515. [Google Scholar] [CrossRef]
- Palli, S.R. CncC/Maf-Mediated Xenobiotic Response Pathway in Insects. Arch. Insect Biochem. Physiol. 2020, 104, 21674. [Google Scholar] [CrossRef]
- Li, J.; Mao, T.; Wang, H.; Lu, Z.; Qu, J.; Fang, Y.; Chen, J.; Li, M.; Cheng, X.; Hu, J.; et al. The CncC/Keap1 Pathway Is Activated in High Temperature-Induced Metamorphosis and Mediates the Expression of Cyp450 Genes in Silkworm, Bombyx mori. Biochem. Biophys. Res. Commun. 2019, 514, 1045–1050. [Google Scholar] [CrossRef]
- Maitra, S.; Dombrowski, S.M.; Basu, M.; Raustol, O.; Waters, L.C.; Ganguly, R. Factors on the Third Chromosome Affect the Level of cyp6a2 and cyp6a8 Expression in Drosophila melanogaster. Gene 2000, 248, 147–156. [Google Scholar] [CrossRef]
- Kalsi, M.; Palli, S.R. Transcription Factors, CncC and Maf, Regulate Expression of CYP6BQ Genes Responsible for Deltamethrin Resistance in Tribolium castaneum. Insect Biochem. Mol. Biol. 2015, 65, 47–56. [Google Scholar] [CrossRef]
- Aathmanathan, V.S.; Jothi, N.; Prajapati, V.K.; Krishnan, M. Investigation of Immunogenic Properties of Hemolin from Silkworm, Bombyx mori, as Carrier Protein: An Immunoinformatic Approach. Sci. Rep. 2018, 8, 6957. [Google Scholar] [CrossRef] [PubMed]
- Ye, Y.; Shi, Y.-X.; Jiang, Q.; Jin, Y.; Chen, F.-X.; Tang, W.-H.; Peng, Q.; Liu, Q.-N.; Tang, B.-P.; Wang, J.-L. Transcriptome Analysis Reveals Antioxidant Defense Mechanisms in the Silkworm Bombyx mori after Exposure to Lead. Animals 2024, 14, 1822. [Google Scholar] [CrossRef] [PubMed]
- Bu, Q.; Deng, Y.; Wang, Q.; Deng, R.; Hu, S.; Pei, Z.; Zhang, Y. STC2 Is a Potential Biomarker of Hepatocellular Carcinoma with Its Expression Being Upregulated in Nrf1α-Deficient Cells, but Downregulated in Nrf2-Deficient Cells. Int. J. Biol. Macromol. 2023, 253 Pt 8, 127575. [Google Scholar] [CrossRef]
- Zhu, X.-R.; Jin, Y.; Zhang, X.; Liu, Q.-N.; Tang, B.-P. Transcriptome Analysis Reveals Immune and Antioxidant Defense Mechanisms in Eriocheir japonica sinensis after Exposure to Ammonia. Animals 2024, 14, 2981. [Google Scholar] [CrossRef]
- Bian, D.; Ren, Y.; Ye, W.; Dai, M.; Li, F.; Wei, J.; Sun, H.; Li, B. Evaluation of Tolerance to λ-Cyhalothrin and Response of Detoxification Enzymes in Silkworms Reared on Artificial Diet. Ecotoxicol. Environ. Saf. 2022, 232, 113232. [Google Scholar] [CrossRef] [PubMed]
- Zhao, Y.; Liu, W.; Zhao, X.; Yu, Z.; Guo, H.; Yang, Y.; Moussian, B.; Zhu, K.Y.; Zhang, J. Lipophorin Receptor Is Required for the Accumulations of Cuticular Hydrocarbons and Ovarian Neutral Lipids in Locusta migratoria. Int. J. Biol. Macromol. 2023, 236, 123746. [Google Scholar] [CrossRef]
- Verdonckt, T.-W.; Swevers, L.; Santos, D. A Model That Integrates the Different piRNA Biogenesis Pathways Based on Studies in Silkworm BmN4 Cells. Curr. Res. Insect Sci. 2025, 7, 100108. [Google Scholar] [CrossRef]
- Elderdery, A.Y.; Alzerwi, N.A.N.; Alzahrani, B.; Alsrhani, A.; Alsultan, A.; Rayzah, M.; Idrees, B.; Rayzah, F.; Baksh, Y.; Alzahrani, A.M.; et al. Nanocomposites of Iron Oxide, Sodium Alginate, and Eugenol Induce Apoptosis via PI3K/Akt/mTOR Signaling in Hep3 Cells and in Vivo Hepatotoxicity in the Zebrafish Model. Int. J. Biol. Macromol. 2024, 256 Pt 2, 127490. [Google Scholar] [CrossRef]
- Yang, J.Z.; Zhang, K.K.; Hsu, C.; Miao, L.; Chen, L.J.; Liu, J.L.; Li, J.H.; Li, X.W.; Zeng, J.H.; Chen, L.; et al. Polystyrene Nanoplastics Induce Cardiotoxicity by Upregulating HIPK2 and Activating the P53 and TGF-β1/Smad3 Pathways. J. Hazard. Mater. 2024, 474, 134823. [Google Scholar] [CrossRef]
- Chen, Q.; Cao, Y.; Li, H.; Liu, H.; Liu, Y.; Bi, L.; Zhao, H.; Jin, L.; Peng, R. Sodium Nitroprusside Alleviates Nanoplastics-Induced Developmental Toxicity by Suppressing Apoptosis, Ferroptosis and Inflammation. J. Environ. Manag. 2023, 345, 118702. [Google Scholar] [CrossRef] [PubMed]
- Gu, H.; Zou, H.; Cheng, J.; Liu, X.; Jiang, Z.; Peng, P.; Li, F.; Li, B. Mechanism of Programmed Cell Death in the Posterior Silk Gland of the Silkworm, Bombyx mori, during Pupation Based on Ca2+ Homeostasis. Insect Mol. Biol. 2024, 33, 551–559. [Google Scholar] [CrossRef]
- Wang, Z.; Zhang, Y.; Yao, D.; Zhao, Y.; Tran, N.T.; Li, S.; Ma, H.; Aweya, J.J. Metabolic Reprogramming in Crustaceans: A Vital Immune and Environmental Response Strategy. Rev. Aquacult. 2021, 14, 1094–1119. [Google Scholar] [CrossRef]
- Oberbeck, N.; Pham, V.C.; Webster, J.D.; Reja, R.; Huang, C.S.; Zhang, Y.; Roose-Girma, M.; Warming, S.; Li, Q.; Birnberg, A.; et al. The RIPK4–IRF6 Signalling Axis Safeguards Epidermal Differentiation and Barrier Function. Nature 2019, 574, 249–253. [Google Scholar] [CrossRef]
- Zhang, C.; Wang, X.; Tai, S.; Qi, L.; Yu, X.; Dai, W. Transcription Factor CncC Potentially Regulates Cytochrome P450 CYP321A1-Mediated Flavone Tolerance in Helicoverpa armigera. Pestic. Biochem. Physiol. 2023, 191, 105360. [Google Scholar] [CrossRef] [PubMed]
- Tan, J.Y.K.; Chew, L.Y.; Juhász, G.; Yu, F. Interplay between Autophagy and CncC Regulates Dendrite Pruning in Drosophila. Proc. Natl. Acad. Sci. USA 2024, 121, e2310740121. [Google Scholar] [CrossRef]
- Fasae, K.D.; Abolaji, A.O. Interactions and Toxicity of Non-Essential Heavy Metals (Cd, Pb and Hg): Lessons from Drosophila melanogaster. Curr. Opin. Insect Sci. 2022, 51, 100900. [Google Scholar] [CrossRef]
- Slobodian, M.R.; Petahtegoose, J.D.; Wallis, A.L.; Levesque, D.C.; Merritt, T.J.S. The Effects of Essential and Non-Essential Metal Toxicity in the Drosophila melanogaster Insect Model: A Review. Toxics 2021, 9, 269. [Google Scholar] [CrossRef]
- Musah, B.I. Effects of Heavy Metals and Metalloids on Plant-Animal Interaction and Biodiversity of Terrestrial Ecosystems—An Overview. Environ. Monit. Assess. 2024, 197, 12. [Google Scholar] [CrossRef]
- Shi, Y.-X.; Bian, D.-D.; Liu, X.; Jiang, J.-J.; Zhu, X.-R.; Zhang, D.-Z.; Liu, Q.-N.; Tang, B.-P.; Dai, L.-S. Transcriptome Analysis Provides New Insight into the Mechanism of Bombyx mori under Zinc Exposure. Comp. Biochem. Physiol. D Genomics Proteomics 2024, 52, 101320. [Google Scholar] [CrossRef]
- Genç, T.T.; Kaya, S.; Günay, M.; Çakaloğlu, Ç. Humoral Immune Response of Galleria mellonella after Mono- and Co-Injection with Hypericum perforatum Extract and Candida albicans. Apmis 2024, 132, 358–370. [Google Scholar] [CrossRef]
- Kalyabina, V.P.; Esimbekova, E.N.; Kopylova, K.V.; Kratasyuk, V.A. Pesticides: Formulants, Distribution Pathways and Effects on Human Health—A Review. Toxicol. Rep. 2021, 8, 1179–1192. [Google Scholar] [CrossRef] [PubMed]
- Zhang, Q.; Luo, C.; Li, Z.; Huang, W.; Zheng, S.; Liu, C.; Shi, X.; Ma, Y.; Ni, Q.; Tan, W.; et al. Astaxanthin Activates the Nrf2/Keap1/HO-1 Pathway to Inhibit Oxidative Stress and Ferroptosis, Reducing Triphenyl Phosphate (TPhP)-Induced Neurodevelopmental Toxicity. Ecotoxicol. Environ. Saf. 2024, 271, 115960. [Google Scholar] [CrossRef]
- Liu, L.; Huang, Z.; Li, Z. Potential Natural Plant Polysaccharides for Use as Feed Additives in Aquaculture: Structure–Activity Relationship, Benefits, and Restrictions. Rev. Aquacult. 2025, 17, 70014. [Google Scholar] [CrossRef]
- Fan, S.; Lin, L.; Li, P.; Tian, H.; Shen, J.; Zhou, L.; Zhao, Q.; Zhang, J.; Qin, Y.; Tang, C. Selenomethionine Protects the Liver from Dietary Deoxynivalenol Exposure via Nrf2/PPARγ-GPX4-Ferroptosis Pathway in Mice. Toxicology 2024, 501, 153689. [Google Scholar] [CrossRef] [PubMed]
- Lu, K.; Cheng, Y.; Li, W.; Li, Y.; Zeng, R.; Song, Y. Activation of CncC Pathway by ROS Burst Regulates Cytochrome P450 CYP6AB12 Responsible for λ-Cyhalothrin Tolerance in Spodoptera litura. J. Hazard. Mater. 2020, 387, 121698. [Google Scholar] [CrossRef]
- Duan, Y.; Zhong, G.; Xiao, M.; Yang, Y.; Wang, Y.; Nan, Y. Integrated Physiological, Energy Metabolism, and Metabonomic Responses Indicate the Stress Response in the Hepatopancreas of Litopenaeus vannamei to Nitrite Stress. Aquat. Toxicol. 2024, 277, 107164. [Google Scholar] [CrossRef]
- Li, Y.; Zhang, X.; Tong, R.; Xu, Q.; Zhang, N.; Liao, Q.; Pan, L. Mechanisms of Ammonotelism, Epithelium Damage, Cellular Apoptosis, and Proliferation in Gill of Litopenaeus vannamei under NH4Cl Exposure. Environ. Sci. Pollut. Res. 2024, 31, 15153–15171. [Google Scholar] [CrossRef]









Disclaimer/Publisher’s Note: The statements, opinions and data contained in all publications are solely those of the individual author(s) and contributor(s) and not of MDPI and/or the editor(s). MDPI and/or the editor(s) disclaim responsibility for any injury to people or property resulting from any ideas, methods, instructions or products referred to in the content. |
© 2025 by the authors. Licensee MDPI, Basel, Switzerland. This article is an open access article distributed under the terms and conditions of the Creative Commons Attribution (CC BY) license (https://creativecommons.org/licenses/by/4.0/).
Share and Cite
Bian, D.-D.; Shi, Y.-X.; Shi, K.-W.; Du, H.-C.; Tang, B.-P.; Liu, Q.-N. Insights into Lead Toxicity and Detoxification Mechanisms in the Silkworm, Bombyx mori. Insects 2025, 16, 699. https://doi.org/10.3390/insects16070699
Bian D-D, Shi Y-X, Shi K-W, Du H-C, Tang B-P, Liu Q-N. Insights into Lead Toxicity and Detoxification Mechanisms in the Silkworm, Bombyx mori. Insects. 2025; 16(7):699. https://doi.org/10.3390/insects16070699
Chicago/Turabian StyleBian, Dan-Dan, Yan-Xia Shi, Kai-Wen Shi, Hui-Cong Du, Bo-Ping Tang, and Qiu-Ning Liu. 2025. "Insights into Lead Toxicity and Detoxification Mechanisms in the Silkworm, Bombyx mori" Insects 16, no. 7: 699. https://doi.org/10.3390/insects16070699
APA StyleBian, D.-D., Shi, Y.-X., Shi, K.-W., Du, H.-C., Tang, B.-P., & Liu, Q.-N. (2025). Insights into Lead Toxicity and Detoxification Mechanisms in the Silkworm, Bombyx mori. Insects, 16(7), 699. https://doi.org/10.3390/insects16070699

