Biochemical and Transcriptomic Analysis Reveals Low Temperature-Driven Oxidative Stress in Pupal Apis mellifera Neural System
Simple Summary
Abstract
1. Introduction
2. Materials and Methods
2.1. Sample Preparation
2.2. Measurement of Oxidative Stress Parameters
2.3. Gathering and Processing of Transcriptomic Data
2.4. Clustering Analysis and Functional Classification
2.5. RT-qPCR Validation
2.6. Data Analysis
3. Results
3.1. Pupal Development Arrest Post-Low-Temperature Treatment
3.2. Oxidative Stress Parameters in Pupal Brains Post-Low-Temperature Treatment
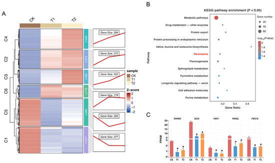
3.3. KEGG Pathway Altered Under Low-Temperature Stress
3.4. Identification of Genes Expression Pattern Under Low-Temperature Stress
3.5. RT-qPCR Verification
4. Discussion
4.1. Low-Temperature Stress Disrupts Oxidative Homeostasis in Honeybee Pupae Brains
4.2. Low-Temperature Stress Induces the Depletion of Antioxidant Compounds Through Suppression of Glutathione Metabolism Pathway
4.3. The Impairment of Peroxisome Function Under Low-Temperature Stress Could Be a Contributing Factor to the Accumulation of ROS
5. Conclusions
Supplementary Materials
Author Contributions
Funding
Institutional Review Board Statement
Informed Consent Statement
Data Availability Statement
Acknowledgments
Conflicts of Interest
References
- Neov, B.; Georgieva, A.; Shumkova, R.; Radoslavov, G.; Hristov, P. Biotic and Abiotic Factors Associated with Colonies Mortalities of Managed Honey Bee (Apis mellifera). Diversity 2019, 11, 237. [Google Scholar] [CrossRef]
- Fahrenholz, L.; Lamprecht, I.; Schricker, B. Thermal Investigations of a Honey Bee Colony: Thermoregulation of the Hive during Summer and Winter and Heat Production of Members of Different Bee Castes. J. Comp. Physiol. B 1989, 159, 551–560. [Google Scholar] [CrossRef]
- Cunningham, M.M.; Tran, L.; McKee, C.G.; Ortega Polo, R.; Newman, T.; Lansing, L.; Griffiths, J.S.; Bilodeau, G.J.; Rott, M.; Marta Guarna, M. Honey Bees as Biomonitors of Environmental Contaminants, Pathogens, and Climate Change. Ecol. Indic. 2022, 134, 108457. [Google Scholar] [CrossRef]
- Groh, C.; Tautz, J.; Rössler, W. Synaptic Organization in the Adult Honey Bee Brain Is Influenced by Brood-Temperature Control during Pupal Development. Proc. Natl. Acad. Sci. USA 2004, 101, 4268–4273. [Google Scholar] [CrossRef]
- Zhu, X.; Xu, X.; Zhou, S.; Wang, Q.; Chen, L.; Hao, Z.; Zhou, B. Low Temperature Exposure (20 °C) during the Sealed Brood Stage Induces Abnormal Venation of Honey Bee Wings. J. Apic. Res. 2018, 57, 458–465. [Google Scholar] [CrossRef]
- Li, Y. Effects of Temperature on Development of Honeybee Workers During Capping Period. Master’s Thesis, Fujian Agriculture and Forestry University, Fuzhou, China, 2008. [Google Scholar]
- Spivak, M.; Zeltzer, A.; Degrandi-Hoffman, G.; Martin, J.H. Influence of Temperature on Rate of Development and Color Patterns of Queen Honey Bees (Hymenoptera: Apidae). Environ. Entomol. 1992, 21, 364–370. [Google Scholar] [CrossRef]
- Xu, X.; Du, X.; Zhou, S.; Zhou, B.; Lai, K.; Wang, Q.; Li, H.; Zhu, C.; Xu, H.; Zhang, X.; et al. Impacts of High Temperature during Early Capped Brood on Pupal Development and the Size of Appendages in Adult Workers Apis Cerana. Front. Ecol. Evol. 2023, 11, 1144216. [Google Scholar] [CrossRef]
- Medrzycki, P.; Sgolastra, F.; Bortolotti, L.; Bogo, G.; Tosi, S.; Padovani, E.; Porrini, C.; Sabatini, A.G. Influence of Brood Rearing Temperature on Honey Bee Development and Susceptibility to Poisoning by Pesticides. J. Apic. Res. 2010, 49, 52–59. [Google Scholar] [CrossRef]
- Flores, J.M.; Ruiz, J.A.; Ruz, J.M.; Puerta, F.; Bustos, M.; Padilla, F.; Campano, F. Effect of Temperature and Humidity of Sealed Brood on Chalkbrood Development under Controlled Conditions. Apidologie 1996, 27, 185–192. [Google Scholar] [CrossRef]
- Wang, Q.; Xu, X.; Zhu, X.; Chen, L.; Zhou, S.; Huang, Z.Y.; Zhou, B. Low-Temperature Stress during Capped Brood Stage Increases Pupal Mortality, Misorientation and Adult Mortality in Honey Bees. PLoS ONE 2016, 11, e0154547. [Google Scholar] [CrossRef]
- Zhu, C.; Li, H.; Xu, X.; Zhou, S.; Zhou, B.; Li, X.; Xu, H.; Tian, Y.; Wang, Y.; Chu, Y.; et al. The Mushroom Body Development and Learning Ability of Adult Honeybees Are Influenced by Cold Exposure during Their Early Pupal Stage. Front. Physiol. 2023, 14, 1173808. [Google Scholar] [CrossRef] [PubMed]
- Becher, M.A.; Hildenbrandt, H.; Hemelrijk, C.K.; Moritz, R.F.A. Brood Temperature, Task Division and Colony Survival in Honeybees: A Model. Ecol. Modell. 2010, 221, 769–776. [Google Scholar] [CrossRef]
- Li, A.; Yin, L.; Ke, L.; Diao, Q.-Y.; Wu, Y.; Dai, P.; Liu, Y.-J. Thiacloprid Impairs Honeybee Worker Learning and Memory with Inducing Neuronal Apoptosis and Downregulating Memory-Related Genes. Sci. Total Environ. 2023, 885, 163820. [Google Scholar] [CrossRef] [PubMed]
- Mackei, M.; Sebők, C.; Vöröházi, J.; Tráj, P.; Mackei, F.; Oláh, B.; Fébel, H.; Neogrády, Z.; Mátis, G. Detrimental Consequences of Tebuconazole on Redox Homeostasis and Fatty Acid Profile of Honeybee Brain. Insect Biochem. Mol. Biol. 2023, 159, 103990. [Google Scholar] [CrossRef]
- Hua, Q.; Chi, X.; Zhang, W.; Song, H.; Wang, Y.; Liu, Z.; Wang, H.; Xu, B. Damage to the Behavior and Physiological Functions of Apis mellifera (Hymenoptera: Apidae) by Monocrotaline via the Modulation of Tryptophan Metabolism and the Corazonin Receptor. Sci. Total Environ. 2024, 952, 175931. [Google Scholar] [CrossRef]
- Kodrík, D.; Bednářová, A.; Zemanová, M.; Krishnan, N. Hormonal Regulation of Response to Oxidative Stress in Insects—An Update. Int. J. Mol. Sci. 2015, 16, 25788–25816. [Google Scholar] [CrossRef]
- Rahman, I.; Kode, A.; Biswas, S.K. Assay for Quantitative Determination of Glutathione and Glutathione Disulfide Levels Using Enzymatic Recycling Method. Nat. Protoc. 2006, 1, 3159–3165. [Google Scholar] [CrossRef]
- Pertea, M.; Pertea, G.M.; Antonescu, C.M.; Chang, T.-C.; Mendell, J.T.; Salzberg, S.L. StringTie Enables Improved Reconstruction of a Transcriptome from RNA-Seq Reads. Nat. Biotechnol. 2015, 33, 290–295. [Google Scholar] [CrossRef]
- Wang, L.; Feng, Z.; Wang, X.; Wang, X.; Zhang, X. DEGseq: An R Package for Identifying Differentially Expressed Genes from RNA-Seq Data. Bioinformatics 2010, 26, 136–138. [Google Scholar] [CrossRef]
- Subramanian, A.; Tamayo, P.; Mootha, V.K.; Mukherjee, S.; Ebert, B.L.; Gillette, M.A.; Paulovich, A.; Pomeroy, S.L.; Golub, T.R.; Lander, E.S.; et al. Gene Set Enrichment Analysis: A Knowledge-Based Approach for Interpreting Genome-Wide Expression Profiles. Proc. Natl. Acad. Sci. USA 2005, 102, 15545–15550. [Google Scholar] [CrossRef]
- Mu, H.; Chen, J.; Huang, W.; Huang, G.; Deng, M.; Hong, S.; Ai, P.; Gao, C.; Zhou, H. OmicShare Tools: A Zero-Code Interactive Online Platform for Biological Data Analysis and Visualization. iMeta 2024, 3, e228. [Google Scholar] [CrossRef] [PubMed]
- Livak, K.J.; Schmittgen, T.D. Analysis of Relative Gene Expression Data Using Real-Time Quantitative PCR and the 2−ΔΔCT Method. Methods 2001, 25, 402–408. [Google Scholar] [CrossRef] [PubMed]
- Feng, W.; Xu, Y.; Su, S.; Yu, F.; Li, J.; Jia, R.; Song, C.; Li, H.; Xu, P.; Tang, Y. Transcriptomic Analysis of Hydrogen Peroxide-Induced Liver Dysfunction in Cyprinus Carpio: Insights into Protein Synthesis and Metabolism. Sci. Total Environ. 2024, 917, 170393. [Google Scholar] [CrossRef]
- Masella, R.; Di Benedetto, R.; Varì, R.; Filesi, C.; Giovannini, C. Novel Mechanisms of Natural Antioxidant Compounds in Biological Systems: Involvement of Glutathione and Glutathione-Related Enzymes. J. Nutr. Biochem. 2005, 16, 577–586. [Google Scholar] [CrossRef]
- Olgun, T.; Dayioğlu, M.; TAġKIRAN, N.Ö. Pesticide and Pathogen Induced Oxidative Stress in Honey Bees. Mellifera 2020, 20, 32–52. [Google Scholar]
- Weirich, G.F.; Collins, A.M.; Williams, V.P. Antioxidant Enzymes in the Honey Bee, Apis mellifera. Apidologie 2002, 33, 3–14. [Google Scholar] [CrossRef]
- Farris, S.M.; Robinson, G.E.; Davis, R.L.; Fahrbach, S.E. Larval and Pupal Development of the Mushroom Bodies in the Honey Bee, Apis mellifera. J. Comp. Neurol. 1999, 414, 97–113. [Google Scholar] [CrossRef]
- Tautz, J.; Maier, S.; Groh, C.; Rössler, W.; Brockmann, A. Behavioral Performance in Adult Honey Bees Is Influenced by the Temperature Experienced during Their Pupal Development. Proc. Natl. Acad. Sci. USA 2003, 100, 7343–7347. [Google Scholar] [CrossRef]
- Groh, C.; Ahrens, D.; Rössler, W. Environment- and Age-Dependent Plasticity of Synaptic Complexes in the Mushroom Bodies of Honeybee Queens. Brain Behav. Evol. 2006, 68, 1–14. [Google Scholar] [CrossRef]
- Jones, J.C.; Helliwell, P.; Beekman, M.; Maleszka, R.; Oldroyd, B.P. The Effects of Rearing Temperature on Developmental Stability and Learning and Memory in the Honey Bee, Apis mellifera. J. Comp. Physiol. A 2005, 191, 1121–1129. [Google Scholar] [CrossRef]
- Erecińska, M.; Silver, I.A. Tissue Oxygen Tension and Brain Sensitivity to Hypoxia. Respir. Physiol. 2001, 128, 263–276. [Google Scholar] [CrossRef] [PubMed]
- J. Magistretti, P.; Allaman, I. Brain Energy and Metabolism. In Neuroscience in the 21st Century: From Basic to Clinical; Pfaff, D.W., Volkow, N.D., Rubenstein, J.L., Eds.; Springer International Publishing: Cham, Switzerland, 2022; pp. 2197–2227. ISBN 978-3-030-88832-9. [Google Scholar]
- Metodiewa, D.; Kośka, C. Reactive Oxygen Species and Reactive Nitrogen Species: Relevance to Cyto(Neuro)Toxic Events and Neurologic Disorders. An Overview. Neurotoxic. Res. 1999, 1, 197–233. [Google Scholar] [CrossRef]
- Kennedy, K.A.M.; Sandiford, S.D.E.; Skerjanc, I.S.; Li, S.S.-C. Reactive Oxygen Species and the Neuronal Fate. Cell. Mol. Life Sci. 2012, 69, 215–221. [Google Scholar] [CrossRef]
- Colinet, H.; Sinclair, B.J.; Vernon, P.; Renault, D. Insects in Fluctuating Thermal Environments. Annu. Rev. Entomol. 2015, 60, 123–140. [Google Scholar] [CrossRef]
- Joanisse, D.R.; Storey, K.B. Oxidative Stress and Antioxidants in Stress and Recovery of Cold-Hardy Insects. Insect Biochem. Mol. Biol. 1998, 28, 23–30. [Google Scholar] [CrossRef]
- Paital, B.; Panda, S.K.; Hati, A.K.; Mohanty, B.; Mohapatra, M.K.; Kanungo, S.; Chainy, G.B.N. Longevity of Animals under Reactive Oxygen Species Stress and Disease Susceptibility Due to Global Warming. World J. Biol. Chem. 2016, 7, 110. [Google Scholar] [CrossRef]
- Li, J.; Xue, B.; Cheng, X.; Hu, J.; Hu, J.; Tian, J.; Li, F.; Yu, X.; Li, B. TiO2 NPs Alleviates High-Temperature Induced Oxidative Stress in Silkworms. J. Econ. Entomol. 2018, 111, 879–884. [Google Scholar] [CrossRef]
- Chen, Q.; Tian, Y.; Zhang, J.; Li, J.; Ren, H.; Chen, G.; Zhang, X. Resilience Mechanisms of Trichopria drosophilae (Hymenoptera: Diapriinae) under Global Extreme Cooling: Insights into Parasitic Response and Physiological Adaptation. J. Econ. Entomol. 2024, 117, 1846–1858. [Google Scholar] [CrossRef]
- Liu, Y.; Su, H.; Li, R.; Li, X.; Xu, Y.; Dai, X.; Zhou, Y.; Wang, H. Comparative Transcriptome Analysis of Glyphodes pyloalis Walker (Lepidoptera: Pyralidae) Reveals Novel Insights into Heat Stress Tolerance in Insects. BMC Genom. 2017, 18, 974. [Google Scholar] [CrossRef]
- Jena, K.; Kumar Kar, P.; Kausar, Z.; Babu, C.S. Effects of Temperature on Modulation of Oxidative Stress and Antioxidant Defenses in Testes of Tropical Tasar Silkworm Antheraea mylitta. J. Therm. Biol 2013, 38, 199–204. [Google Scholar] [CrossRef]
- Rojas, R.R.; Leopold, R.A. Chilling Injury in the Housefly: Evidence for the Role of Oxidative Stress between Pupariation and Emergence. Cryobiology 1996, 33, 447–458. [Google Scholar] [CrossRef]
- Iskusnykh, I.Y.; Zakharova, A.A.; Pathak, D. Glutathione in Brain Disorders and Aging. Molecules 2022, 27, 324. [Google Scholar] [CrossRef]
- Farooqui, T. Oxidative Stress and Age-Related Olfactory Memory Impairment in the Honeybee Apis mellifera. Front. Genet. 2014, 5. [Google Scholar] [CrossRef]
- Qi, S.; Niu, X.; Wang, D.H.; Wang, C.; Zhu, L.; Xue, X.; Zhang, Z.; Wu, L. Flumethrin at Sublethal Concentrations Induces Stresses in Adult Honey Bees (Apis mellifera L.). Sci. Total Environ. 2020, 700, 134500. [Google Scholar] [CrossRef] [PubMed]
- Lalouette, L.; Williams, C.M.; Hervant, F.; Sinclair, B.J.; Renault, D. Metabolic Rate and Oxidative Stress in Insects Exposed to Low Temperature Thermal Fluctuations. Comp. Biochem. Physiol. A Mol. Integr. Physiol. 2011, 158, 229–234. [Google Scholar] [CrossRef]
- Njålsson, R. Glutathione Synthetase Deficiency. Cell. Mol. Life Sci. CMLS 2005, 62, 1938–1945. [Google Scholar] [CrossRef] [PubMed]
- Chen, L.; Zhang, Z.; Hoshino, A.; Zheng, H.D.; Morley, M.; Arany, Z.; Rabinowitz, J.D. NADPH Production by the Oxidative Pentose-Phosphate Pathway Supports Folate Metabolism. Nat. Metab. 2019, 1, 404–415. [Google Scholar] [CrossRef]
- Bradshaw, P.C. Cytoplasmic and Mitochondrial NADPH-Coupled Redox Systems in the Regulation of Aging. Nutrients 2019, 11, 504. [Google Scholar] [CrossRef]
- Xiao, W.; Loscalzo, J. Metabolic Responses to Reductive Stress. Antioxid. Redox Signal. 2020, 32, 1330–1347. [Google Scholar] [CrossRef]
- Schrader, M.; Fahimi, H.D. Peroxisomes and Oxidative Stress. Biochim. Biophys. Acta (BBA)-Mol. Cell Res. 2006, 1763, 1755–1766. [Google Scholar] [CrossRef]
- Cipolla, C.M.; Lodhi, I.J. Peroxisomal Dysfunction in Age-Related Diseases. Trends Endocrinol. Metab. 2017, 28, 297–308. [Google Scholar] [CrossRef] [PubMed]
- Chen, Y.; Jiang, T.; Zhu, J.; Xie, Y.; Tan, Z.; Chen, Y.; Tang, S.; Hao, B.; Wang, S.; Huang, J.; et al. Transcriptome Sequencing Reveals Potential Mechanisms of Diapause Preparation in Bivoltine Silkworm Bombyx mori (Lepidoptera: Bombycidae). Comp. Biochem. Physiol. Part D Genom. Proteom. 2017, 24, 68–78. [Google Scholar] [CrossRef]
- Wolf, J.; Schliebs, W.; Erdmann, R. Peroxisomes as Dynamic Organelles: Peroxisomal Matrix Protein Import. FEBS J. 2010, 277, 3268–3278. [Google Scholar] [CrossRef]
- Burkhart, S.E.; Kao, Y.-T.; Bartel, B. Peroxisomal Ubiquitin-Protein Ligases Peroxin2 and Peroxin10 Have Distinct but Synergistic Roles in Matrix Protein Import and Peroxin5 Retrotranslocation in Arabidopsis. Plant Physiol. 2014, 166, 1329–1344. [Google Scholar] [CrossRef]
- Nagotu, S.; Kalel, V.C.; Erdmann, R.; Platta, H.W. Molecular Basis of Peroxisomal Biogenesis Disorders Caused by Defects in Peroxisomal Matrix Protein Import. Biochim. Biophys. Acta (BBA)-Mol. Basis Dis. 2012, 1822, 1326–1336. [Google Scholar] [CrossRef]
- Sakai, Y.; Oku, M.; van der Klei, I.J.; Kiel, J.A.K.W. Pexophagy: Autophagic Degradation of Peroxisomes. Biochim. Biophys. Acta (BBA)-Mol. Cell Res. 2006, 1763, 1767–1775. [Google Scholar] [CrossRef]
- He, A.; Dean, J.M.; Lodhi, I.J. Peroxisomes as Cellular Adaptors to Metabolic and Environmental Stress. Trends Cell Biol. 2021, 31, 656–670. [Google Scholar] [CrossRef]
- Ghaedi, K.; Tamura, S.; Okumoto, K.; Matsuzono, Y.; Fujiki, Y. The Peroxin Pex3p Initiates Membrane Assembly in Peroxisome Biogenesis. Mol. Biol. Cell 2017, 11. [Google Scholar] [CrossRef]
- Purdue, P.E.; Lazarow, P.B. Peroxisome Biogenesis. Annu. Rev. Cell Dev. Biol. 2001, 17, 701–752. [Google Scholar] [CrossRef]
- Ebeed, H.T. Peroxisome Biogenesis and Proliferation during Stress. Curr. Protein Pept. Sci. 2023, 24, 199–202. [Google Scholar] [CrossRef]
- Jansen, R.L.M.; van der Klei, I.J. The Peroxisome Biogenesis Factors Pex3 and Pex19: Multitasking Proteins with Disputed Functions. FEBS Lett. 2019, 593, 457–474. [Google Scholar] [CrossRef]
- Dahabieh, M.S.; Ha, Z.; Di Pietro, E.; Nichol, J.N.; Bolt, A.M.; Goncalves, C.; Dupéré-Richer, D.; Pettersson, F.; Mann, K.K.; Braverman, N.E.; et al. Peroxisomes Protect Lymphoma Cells from HDAC Inhibitor-Mediated Apoptosis. Cell Death Differ. 2017, 24, 1912–1924. [Google Scholar] [CrossRef] [PubMed]
- Demers, N.D.; Riccio, V.; Jo, D.S.; Bhandari, S.; Law, K.B.; Liao, W.; Kim, C.; McQuibban, G.A.; Choe, S.-K.; Cho, D.-H.; et al. PEX13 Prevents Pexophagy by Regulating Ubiquitinated PEX5 and Peroxisomal ROS. Autophagy 2023, 19, 1781–1802. [Google Scholar] [CrossRef] [PubMed]
- Fang, Y.; Morrell, J.C.; Jones, J.M.; Gould, S.J. PEX3 Functions as a PEX19 Docking Factor in the Import of Class I Peroxisomal Membrane Proteins. J. Cell Biol. 2004, 164, 863–875. [Google Scholar] [CrossRef] [PubMed]






Disclaimer/Publisher’s Note: The statements, opinions and data contained in all publications are solely those of the individual author(s) and contributor(s) and not of MDPI and/or the editor(s). MDPI and/or the editor(s) disclaim responsibility for any injury to people or property resulting from any ideas, methods, instructions or products referred to in the content. |
© 2025 by the authors. Licensee MDPI, Basel, Switzerland. This article is an open access article distributed under the terms and conditions of the Creative Commons Attribution (CC BY) license (https://creativecommons.org/licenses/by/4.0/).
Share and Cite
Zhu, X.; Cao, M.; Li, C.; Zhu, C.; Li, H.; Tian, Y.; Shang, J.; Sun, J.; Zhou, B.; Wu, X.; et al. Biochemical and Transcriptomic Analysis Reveals Low Temperature-Driven Oxidative Stress in Pupal Apis mellifera Neural System. Insects 2025, 16, 250. https://doi.org/10.3390/insects16030250
Zhu X, Cao M, Li C, Zhu C, Li H, Tian Y, Shang J, Sun J, Zhou B, Wu X, et al. Biochemical and Transcriptomic Analysis Reveals Low Temperature-Driven Oxidative Stress in Pupal Apis mellifera Neural System. Insects. 2025; 16(3):250. https://doi.org/10.3390/insects16030250
Chicago/Turabian StyleZhu, Xiangjie, Mingjie Cao, Chenyang Li, Chenyu Zhu, Han Li, Yuanmingyue Tian, Jiaqi Shang, Jiaqi Sun, Bingfeng Zhou, Xianda Wu, and et al. 2025. "Biochemical and Transcriptomic Analysis Reveals Low Temperature-Driven Oxidative Stress in Pupal Apis mellifera Neural System" Insects 16, no. 3: 250. https://doi.org/10.3390/insects16030250
APA StyleZhu, X., Cao, M., Li, C., Zhu, C., Li, H., Tian, Y., Shang, J., Sun, J., Zhou, B., Wu, X., Zhou, S., & Xu, X. (2025). Biochemical and Transcriptomic Analysis Reveals Low Temperature-Driven Oxidative Stress in Pupal Apis mellifera Neural System. Insects, 16(3), 250. https://doi.org/10.3390/insects16030250

