Impact of Sublethal Insecticides Exposure on Vespa magnifica: Insights from Physiological and Transcriptomic Analyses
Simple Summary
Abstract
1. Introduction
2. Materials and Methods
2.1. Ethical Guidelines
2.2. Animals
2.3. Insecticides
2.4. Sublethal Effects of Thiamethoxam, Avermectin, Chlorfenapyr, and β-Cypermethrin on the Developmental Stages of Vespa magnifica
2.5. Evaluation of Antioxidant Enzyme and Peroxidase Activity in Vespa magnifica Exposed to Thiamethoxam, Avermectin, Chlorfenapyr, and β-Cypermethrin
2.6. RNA Sequencing
2.7. Transcriptome Sequencing, Gene Annotation and DEG Analysis
2.8. Reverse Transcription Quantitative Polymerase Chain Reaction (RT-qPCR)
2.9. Statistical Analysis
3. Results
3.1. Effect of Sublethal Effects of Insecticides Exposure on Development, Body Weight, and Enzyme Activity in Vespa magnifica
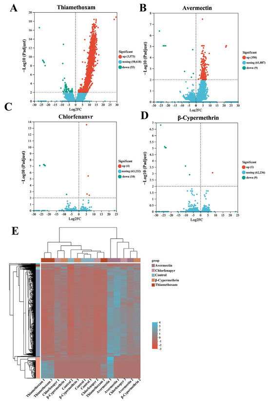
3.2. Transcriptome Sequencing, Gene Annotation and Analysis of DEGs
4. Discussion
5. Conclusions
Author Contributions
Funding
Data Availability Statement
Conflicts of Interest
References
- Tudi, M.; Daniel Ruan, H.; Wang, L.; Lyu, J.; Sadler, R.; Connell, D.; Chu, C.; Phung, D.T. Agriculture development, pesticide application and its impact on the environment. Int. J. Environ. Res. Public Health 2021, 18, 1112. [Google Scholar] [CrossRef] [PubMed]
- Kenko, D.B.N.; Ngameni, N.T.; Awo, M.E.; Njikam, N.A.; Dzemo, W.D. Does pesticide use in agriculture present a risk to the terrestrial biota? Sci. Total Environ. 2023, 861, 160715. [Google Scholar] [CrossRef]
- Cowie, R.H.; Bouchet, P.; Fontaine, B. The sixth mass extinction: Fact, fiction or speculation? Biol. Rev. Camb. Philos. Soc. 2022, 97, 640–663. [Google Scholar] [CrossRef]
- Sheng, S.; Wang, J.; Zhang, X.R.; Liu, Z.X.; Yan, M.W.; Shao, Y.; Zhou, J.C.; Wu, F.A.; Wang, J. Evaluation of sensitivity to phoxim and cypermethrin in an endoparasitoid, Meteorus pulchricornis (Wesmael) (Hymenoptera: Braconidae), and its parasitization efficiency under insecticide stress. J. Insect Sci. 2021, 21, 10. [Google Scholar] [CrossRef]
- Raine, N.E.; Rundlöf, M. Pesticide exposure and effects on non-Apis bees. Annu. Rev. Entomol. 2024, 69, 551–576. [Google Scholar] [CrossRef]
- Dong, D.Z.; Wang, Y.Z. The Wasps of Yunnan: Hymenoptera: Vespoidea; Henan Science and Technology Press: Zhengzhou, China, 2017. [Google Scholar]
- Wilson, E.E.; Mullen, L.M.; Holway, D.A. Life history plasticity magnifies the ecological effects of a social wasp invasion. Proc. Natl. Acad. Sci. USA 2009, 106, 12809–12813. [Google Scholar] [CrossRef]
- Elisei, T.; Junior, C.; Junior, A.J.F. Management of social wasp colonies in eucalyptus plantations (Hymenoptera:Vespidae). Sociobiology 2012, 59, 1167–1174. [Google Scholar]
- Desneux, N.; Decourtye, A.; Delpuech, J.M. The sublethal effects of pesticides on beneficial arthropods. Annu. Rev. Entomol. 2007, 52, 81–106. [Google Scholar] [CrossRef]
- Siahaya, V.G. Effect of sublethal dose/concentration on various insect behaviors. Agrologia 2021, 10, 123–135. [Google Scholar] [CrossRef]
- Tong, L.; Liu, Z.C.; Guo, C.W.; Tang, W.J.; Deng, W.H.; Dong, D.Z. Effects of body weight, temperature and relative humidity on the overwintering of Vespa magnifica queen. Biotic. Resour. 2021, 43, 633–637. [Google Scholar]
- Dong, D.Z.; Wang, Y.Z.; Le, Y.G. Evaluation of the benefits and harms relationship of social wasps. J. South. Agric. Univ. 2000, 22, 441–442. [Google Scholar]
- Chi, C.L.; Li, Q.; Ma, L. Biological characteristics and controlling pest effects of Vespinae insect: A review. J. South. Agri. 2018, 49, 1139–1146. [Google Scholar]
- Guo, Y.J.; Wang, J.A.; Tao, S.B. Mobile wasp removal technology. Plant Doc. 2018, 32, 23–26. [Google Scholar]
- Dang, L.J.; Guo, Y.J.; Dong, B.G.; Zhang, X.M.; Wang, J.A.; Tao, S.B. The win-win validation of economic wasp breeding and green pest control. Chin. Livest. Poult. Breed. 2022, 18, 60–462. [Google Scholar]
- Tan, X.; Huang, Y.; Yu, Y.J. The transformation of small wasps into a major industry in Longling. Ethn. Today 2016, 1, 20–423. [Google Scholar]
- Calvo-Agudo, M.; Dregni, J.; González-Cabrera, J.; Dicke, M.; Heimpel, G.E.; Tena, A. Neonicotinoids from coated seeds toxic for honeydew-feeding biological control agents. Environ. Pollut. 2021, 289, 117813. [Google Scholar] [CrossRef]
- Yang, G.; Lv, L.; Di, S.; Li, X.; Weng, H.; Wang, X.; Wang, Y. Combined toxic impacts of thiamethoxam and four pesticides on the rare minnow (Gobiocypris rarus). Environ. Sci. Pollut. Res. Int. 2021, 28, 5407–5416. [Google Scholar] [CrossRef]
- Thompson, H.; Overmyer, J.; Feken, M.; Ruddle, N.; Vaughan, S.; Scorgie, E.; Bocksch, S.; Hill, M. Thiamethoxam: Long-term effects following honey bee colony-level exposure and implications for risk assessment. Sci. Total Environ. 2019, 654, 60–71. [Google Scholar] [CrossRef]
- Miotelo, L.; Mendes Dos Reis, A.L.; Rosa-Fontana, A.; Karina da Silva Pachú, J.; Malaquias, J.B.; Malaspina, O.; Roat, T.C. A food-ingested sublethal concentration of thiamethoxam has harmful effects on the stingless bee Melipona scutellaris. Chemosphere 2022, 288, 132461. [Google Scholar] [CrossRef] [PubMed]
- Crispim, P.D.; de Oliveira, V.E.S.; Batista, N.R.; Nocelli, R.C.F.; Antonialli-Junior, W.F. Lethal and sublethal dose of thiamethoxam and its effects on the behavior of a non-target social wasp. Neotrop. Entomol. 2023, 52, 422–430. [Google Scholar] [CrossRef] [PubMed]
- Batista, N.R.; Farder-Gomes, C.F.; Nocelli, R.C.F.; Antonialli-Junior, W.F. Effects of chronic exposure to sublethal doses of neonicotinoids in the social wasp Polybia paulista: Survival, mobility, and histopathology. Sci. Total Environ. 2023, 904, 166823. [Google Scholar] [CrossRef]
- Guo, L.Y.; Yuan, L.F.; Cui, S.J.; Zhou, C.; Ye, G.B. Adjustment of management policy of neonicotinoid pesticide thiamethoxam in EU and suggestions for countermeasures. Qual. Saf. Agro-Prod. 2022, 12, 87–93. [Google Scholar]
- Kai, C.; Yuan, S.; Wang, D.; Liu, Y.; Chen, F.; Qi, D. Basic amino acid-modified lignin-based biomass adjuvants: Synthesis, emulsifying activity, ultraviolet protection, and controlled release of avermectin. Langmuir 2021, 37, 12179–12187. [Google Scholar]
- Radwan, M.A.; Gad, A.F. Insights into the ecotoxicological perturbations induced by the biocide Abamectin in the white snail, Theba pisana. J. Environ. Sci. Health Part B 2022, 57, 201–210. [Google Scholar] [CrossRef]
- Obregon, D.; Guerrero, O.; Sossa, D.; Stashenko, E.; Prada, F.; Ramirez, B.; Duplais, C.; Poveda, K. Route of exposure to veterinary products in bees: Unraveling pasture’s impact on avermectin exposure and tolerance in stingless bees. PNAS Nexus 2024, 3, 68. [Google Scholar] [CrossRef]
- Huang, P.; Yan, X.; Yu, B.; He, X.; Lu, L.; Ren, Y. A comprehensive review of the current knowledge of chlorfenapyr: Synthesis, mode of action, resistance, and environmental toxicology. Molecules 2023, 28, 7673. [Google Scholar] [CrossRef]
- Jia, B.; Zhang, J.; Hong, S.; Chang, X.; Li, X. Sublethal effects of chlorfenapyr on Plutella xylostella (Lepidoptera: Plutellidae). Pest Manag. Sci. 2023, 79, 88–96. [Google Scholar] [CrossRef]
- Song, Y.; Li, L.; Li, C.; Lu, Z.; Ouyang, F.; Liu, L.; Yu, Y.; Men, X. Comparative ecotoxicity of insecticides with different modes of action to Osmia excavata (Hymenoptera: Megachilidae). Ecotoxicol. Environ. Saf. 2021, 212, 112015. [Google Scholar] [CrossRef]
- Nai, Y.S.; Chen, T.Y.; Chen, Y.C.; Chen, C.T.; Chen, B.Y.; Chen, Y.W. Revealing pesticide residues under high pesticide stress in Taiwan’s agricultural environment probed by fresh Honey Bee (Hymenoptera: Apidae) Pollen. J. Econ. Entomol. 2017, 110, 1947–1958. [Google Scholar] [CrossRef] [PubMed]
- Ullah, S.; Zuberi, A.; Alagawany, M.; Farag, M.R.; Dadar, M.; Karthik, K.; Tiwari, R.; Dhama, K. Cypermethrin induced toxicities in fish and adverse health outcomes: Its prevention and control measure adaptation. J. Environ. Manag. 2018, 206, 863–871. [Google Scholar] [CrossRef] [PubMed]
- Albero, B.; Miguel, E.; García-Valcárcel, A.I. Acaricide residues in beeswax. Implications in honey, brood and honeybee. Environ. Monit. Assess. 2023, 195, 454. [Google Scholar] [CrossRef]
- Yang, X.; Hafeez, M.; Chen, H.Y.; Li, W.T.; Ren, R.J.; Luo, Y.S.; Abdellah, Y.A.Y.; Wang, R.L. DIMBOA-induced gene expression, activity profiles of detoxification enzymes, multi-resistance mechanisms, and increased resistance to indoxacarb in tobacco cutworm, Spodoptera litura (Fabricius). Ecotoxicol. Environ. Saf. 2023, 267, 115669. [Google Scholar] [CrossRef]
- Vandermeer, J.; Flores, J.; Longmeyer, J.; Perfecto, I. Spatiotemporal foraging dynamics of Solenopsis invicta (Hymenoptera: Formicidae) and its potential effects on the spatial structure of interspecific competition. Environ. Entomol. 2022, 51, 1040–1047. [Google Scholar] [CrossRef]
- Zhao, Y.J.; Chen, G.L. Study on the ethical review system for laboratory animal welfare. J. Jinzhou Med. Univ. (Soc. Sci. Ed.) 2024, 22, 41–45. [Google Scholar]
- Sparks, T.C.; Nauen, R. IRAC: Mode of action classification and insecticide resistance management. Pestic. Biochem. Physiol. 2015, 121, 122–128. [Google Scholar] [CrossRef]
- Hu, Q.M.; Meng, R.Y.; Liu, S.S.; Gao, J.W.; Wang, H.; Cao, Y.R.; Liu, Z.C. Acute toxicity and risk assessment of four insecticides to Vespa magnifica (Hymenoptera: Vespidae). Acta Entomol. Sin. 2024, 67, 1086–1095. [Google Scholar]
- Organization for Economic Co-operation and Development (OECD). Test No. 237: Honey Bee (Apis melifera) Larval Toxicity Test, Single Exposure; OECD: Paris, France, 2013. [Google Scholar]
- de Lima, L.A.; Reinmets, K.; Nielsen, L.K.; Marcellin, E.; Harris, A.; Köpke, M.; Valgepea, K. RNA-seq sample preparation kits strongly affect transcriptome profiles of a gas-fermenting bacterium. Microbiol. Spectr. 2022, 10, e0230322. [Google Scholar] [CrossRef]
- Borodina, T.; Adjaye, J.; Sultan, M. A strand-specific library preparation protocol for RNA sequencing. Methods Enzymol. 2011, 500, 79–98. [Google Scholar]
- Pertea, M.; Pertea, G.M.; Antonescu, C.M.; Chang, T.C.; Mendell, J.T.; Salzberg, S.L. StringTie enables improved reconstruction of a transcriptome from RNA-seq reads. Nat. Biotechnol. 2015, 33, 290–295. [Google Scholar] [CrossRef]
- Love, M.I.; Anders, S.; Huber, W. Beginner’s guide to using the DESeq 2 package. Genome Biol. 2014, 15, 550. [Google Scholar]
- Nauen, R.; Bass, C.; Feyereisen, R.; Vontas, J. The role of cytochrome P450s in insect toxicology and resistance. Annu. Rev. Entomol. 2022, 67, 105–124. [Google Scholar] [CrossRef] [PubMed]
- Kozera, B.; Rapacz, M. Reference genes in real-time PCR. J. Appl. Genet. 2013, 54, 391–406. [Google Scholar] [CrossRef] [PubMed]
- Bustin, S.A.; Benes, V.; Garson, J.A.; Hellemans, J.; Huggett, J.; Kubista, M.; Mueller, R.; Nolan, T.; Pfaffl, M.W.; Shipley, G.L.; et al. The MIQE guidelines: Minimum information for publication of quantitative real-time PCR experiments. Clin. Chem. 2009, 55, 611–622. [Google Scholar] [CrossRef] [PubMed]
- Livak, K.J.; Schmittgen, T.D. Analysis of relative gene expression data using real-time quantitative PCR and the 2−ΔΔCT Method. Methods 2001, 25, 402–408. [Google Scholar] [CrossRef] [PubMed]
- Ashburner, M.; Ball, C.A.; Blake, J.A.; Botstein, D.; Butler, H.; Cherry, J.M.; Davis, A.P.; Dolinski, K.; Dwight, S.S.; Eppig, J.T.; et al. Gene ontology: Tool for the unification of biology. The Gene Ontology Consortium. Nat. Genet. 2000, 25, 25–29. [Google Scholar] [CrossRef]
- Ogata, H.; Goto, S.; Sato, K.; Fujibuchi, W.; Bono, H.; Kanehisa, M. KEGG: Kyoto encyclopedia of genes and genomes. Nucleic Acids Res. 1999, 27, 29–34. [Google Scholar] [CrossRef] [PubMed]
- Simon-Delso, N.; Amaral-Rogers, V.; Belzunces, L.P.; Bonmatin, J.M.; Chagnon, M.; Downs, C.; Furlan, L.; Gibbons, D.W.; Giorio, C.; Girolami, V.; et al. Systemic insecticides (neonicotinoids and fipronil): Trends, uses, mode of action and metabolites. Environ. Sci. Pollut. Res. Int. 2015, 22, 5–34. [Google Scholar] [CrossRef]
- Tomizawa, M.; Casida, J.E. Neonicotinoid insecticide toxicology: Mechanisms of selective action. Annu. Rev. Pharmacol. Toxicol. 2005, 45, 247–268. [Google Scholar] [CrossRef]
- Heneberg, P.; Bogusch, P.; Astapenková, A.; Řezáč, M. Neonicotinoid insecticides hinder the pupation and metamorphosis into adults in a crabronid wasp. Sci. Rep. 2020, 10, 7077. [Google Scholar] [CrossRef]
- Kato, Y.; Kikuta, S.; Barribeau, S.M.; Inoue, M.N. In vitro larval rearing method of eusocial bumblebee Bombus terrestris for toxicity test. Sci. Rep. 2022, 12, 15783. [Google Scholar] [CrossRef]
- Ricke, D.F.; Lin, C.H.; Johnson, R.M. Pollen treated with a combination of agrochemicals commonly applied during almond bloom reduces the emergence rate and longevity of Honey Bee (Hymenoptera: Apidae) Queens. J. Insect Sci. 2021, 21, 5. [Google Scholar] [CrossRef] [PubMed]
- Casida, J.E.; Durkin, K.A. Neuroactive insecticides: Targets, selectivity, resistance, and secondary effects. Annu. Rev. Entomol. 2013, 58, 99–117. [Google Scholar] [CrossRef] [PubMed]
- Gul, H.; Gadratagi, B.G.; Güncan, A.; Tyagi, S.; Ullah, F.; Desneux, N.; Liu, X. Fitness costs of resistance to insecticides in insects. Front. Physiol. 2023, 14, 1238111. [Google Scholar] [CrossRef] [PubMed]
- Felton, G.W.; Summers, C.B. Antioxidant systems in insects. Arch. Insect Biochem. Physiol. 1995, 29, 187–197. [Google Scholar] [CrossRef] [PubMed]
- Banerjee, B.D.; Seth, V.; Ahmed, R.S. Pesticide-induced oxidative stress: Perspectives and trends. Rev. Environ. Health 2001, 16, 1–40. [Google Scholar] [CrossRef] [PubMed]
- Birben, E.; Sahiner, U.M.; Sackesen, C.; Erzurum, S.; Kalayci, O. Oxidative stress and antioxidant defense. World Allergy Organ J. 2012, 5, 9–19. [Google Scholar] [CrossRef] [PubMed]
- Jia, B.T.; Hong, S.S.; Zhang, Y.C.; Cao, Y.W. Effect of sublethal concentrations of abamectin on protective and detoxifying enzymes in Diagegma semclausum. J. Envir. Entomol. 2016, 38, 990–995. [Google Scholar]
- Bai, L.S.; Xu, J.J.; Zhao, C.X.; Chang, Y.L.; Dong, Y.L.; Zhang, K.G.; Li, Y.Q.; Li, Y.P.; Ma, Z.Q.; Liu, X.L. Enhanced hydrolysis of β-cypermethrin caused by deletions in the glycin-rich region of carboxylesterase 001G from Helicoverpa armigera. Pest. Manag. Sci. 2021, 77, 2129–2141. [Google Scholar] [CrossRef]
- Dong, Z.X.; Li, L.W.; Li, X.J.; Li, L.J.; Zhao, J.; Zhao, C.H.; Huang, Q.; Gao, Z.; Chen, Y.; Zhao, H.M.; et al. Glyphosate exposure affected longevity-related pathways and reduced survival in asian honey bees (Apis cerana). Chemosphere 2024, 351, 141199. [Google Scholar]
- Marín, M.J.; Pérez, C.A.E.; Domínguez, S.R.; Rebeca, D.S.; Latorre, A.; Moya, A. Adaptability of the gut microbiota of the German cockroach Blattella germanica to a periodic antibiotic treatment. Microbiol. Res. 2024, 287, 127863. [Google Scholar] [CrossRef]
- Aufauvre, J.; Misme-Aucouturier, B.; Viguès, B.; Texier, C.; Delbac, F.; Blot, N. Transcriptome analyses of the honeybee response to Nosema ceranae and insecticides. PLoS ONE 2014, 9, e91686. [Google Scholar] [CrossRef] [PubMed]
- Manjon, C.; Troczka, B.J.; Zaworra, M.; Beadle, K.; Randall, E.; Hertlein, G.; Singh, K.S.; Zimmer, C.T.; Homem, R.A.; Lueke, B.; et al. Unravelling the molecular determinants of bee sensitivity to neonicotinoid insecticides. Curr. Biol. 2018, 28, 1137–1143. [Google Scholar] [CrossRef] [PubMed]
- Shi, T.F.; Wang, Y.F.; Liu, F.; Qi, L.; Yu, L.S. Sublethal effects of the neonicotinoid insecticide thiamethoxam on the transcriptome of the honey Bees (Hymenoptera: Apidae). J. Econ. Entomol. 2017, 110, 2283–2289. [Google Scholar] [CrossRef] [PubMed]
- Rigoulet, M.; Bouchez, C.L.; Paumard, P.; Ransac, S.; Cuvellier, S.; Duvezin-Caubet, S.; Mazat, J.P.; Devin, A. Cell energy metabolism: An update. Biochim. Biophys. Acta Bioenerg. 2020, 1861, 148276. [Google Scholar] [CrossRef] [PubMed]
- Tian, L.; Gao, X.; Zhang, S.; Zhang, Y.; Ma, D.; Cui, J. Dynamic changes of transcriptome of fifth-instar Spodoptera litura larvae in response to insecticide. 3 Biotech 2021, 11, 98. [Google Scholar] [CrossRef]
- Shu, H.; Lin, Y.; Zhang, Z.; Qiu, L.; Ding, W.; Gao, Q.; Xue, J.; Li, Y.; He, H. The transcriptomic profile of Spodoptera frugiperda differs in response to a novel insecticide, cyproflanilide, compared to chlorantraniliprole and avermectin. BMC Genom. 2023, 24, 3. [Google Scholar] [CrossRef]
- Picciotto, M.R.; Higley, M.J.; Mineur, Y.S. Acetylcholine as a neuromodulator: Cholinergic signaling shapes nervous system function and behavior. Neuron 2012, 76, 116–129. [Google Scholar] [CrossRef] [PubMed]
- Shao, Y.; Xin, X.D.; Liu, Z.X.; Wang, J.; Zhang, R.; Gui, Z.Z. Transcriptional response of detoxifying enzyme genes in Bombyx mori under chlorfenapyr exposure. Pestic. Biochem. Physiol. 2021, 177, 104899. [Google Scholar] [CrossRef] [PubMed]
- Gao, Y.; Kim, M.J.; Kim, J.H.; Jeong, I.H.; Clark, J.M.; Lee, S.H. Transcriptomic identification and characterization of genes responding to sublethal doses of three different insecticides in the western flower thrips, Frankliniella occidentalis. Pestic. Biochem. Physiol. 2020, 167, 104596. [Google Scholar] [CrossRef] [PubMed]
- Xu, L.; Mei, Y.; Liu, R.; Chen, X.; Li, D.; Wang, C. Transcriptome analysis of Spodoptera litura reveals the molecular mechanism to pyrethroids resistance. Pestic. Biochem. Physiol. 2020, 169, 104649. [Google Scholar] [CrossRef]
- Siddiqui, J.A.; Luo, Y.; Sheikh, U.A.A.; Bamisile, B.S.; Khan, M.M.; Imran, M.; Hafeez, M.; Ghani, M.I.; Lei, N.; Xu, Y. Transcriptome analysis reveals differential effects of beta-cypermethrin and fipronil insecticides on detoxification mechanisms in Solenopsis invicta. Front. Physiol. 2022, 13, 1018731. [Google Scholar] [CrossRef] [PubMed]
- Sinenko, S.A.; Tomilin, A.N. Metabolic control of induced pluripotency. Front. Cell. Dev. Biol. 2024, 11, 1328522. [Google Scholar] [CrossRef] [PubMed]
- Ahmed Laskar, A.; Younus, H. Aldehyde toxicity and metabolism: The role of aldehyde dehydrogenases in detoxification, drug resistance and carcinogenesis. Drug. Metab. Rev. 2019, 51, 42–64. [Google Scholar] [CrossRef] [PubMed]
- Feyereisen, R. Insect CYP genes and P450 enzymes. Insect Mol. Biol. 2011, 8, 236–316. [Google Scholar]





| Insecticides | Sublethal Concentrations (μg a.i./wasp) | ||
|---|---|---|---|
| LC10 | LC20 | LC30 | |
| Thiamethoxam | 2.42 × 10−6 | 5.07 × 10−6 | 6.34 × 10−6 |
| β-Cypermethrin | 8.24 × 10−5 | 1.74 × 10−4 | 3.09 × 10−4 |
| Avermectin | 2.28 × 10−6 | 4.42 × 10−6 | 6.29 × 10−6 |
| Chlorfenapyr | 6.43 × 10−6 | 1.06 × 10−5 | 1.80 × 10−5 |
| Gene ID | KO Name | NCBI | Primer F | Primer R | Length (bp) |
|---|---|---|---|---|---|
| NODE_cov_102.801070_g8279_i0 | CYP4 | XP_035741425.1 | TTGTCCAGCCATATTTAC | TAGGTGCTATTAGTTTACGA | 127 |
| NODE_cov_98.805527_g8081_i0 | CYP4V | XP_035742762.1 | CGAAGCCATTCATAAACA | ATACTCCACGGTCTCCTC | 125 |
| NODE_cov_68.538621_g2989_i0 | CYP6 | XP_035741324.1 | TGAATGTATGGTTCCCAGTT | CAATCCGAAGGGCAAGTA | 137 |
| NODE_cov_74.509154_g2989_i0 | CYP61 | CAF1632358.1 | CTATACGAATTGGCTCTG | GAAATGTTACTGGTGGAT | 169 |
| NODE_cov_61.292950_g3449_i0 | CYP9 | XP_035722235.1 | CTTATTGCGTACTTGTCC | AATGATACCCTTCTCGTC | 127 |
| NODE_cov_53.046424_g4522_i0 | GST | XP_035723860.1 | GCTAACAACAGGACCATC | AGCCCATAATACAATAACCA | 149 |
| NODE_cov_80.862000_g15569_i0 | PPIB | KAH9408598.1 | TCCAAATTGGCGGTAAAG | TTGATAACCATCCAGCAC | 270 |
| NODE_cov_74.683208_g15569_i0 | UTG | XP_046836138.1 | ACATAGACCCATTATCACC | TACCCATAAGACCACCAT | 300 |
| NODE_cov_16.023701_g14314_i0 | GAPDH | KAI2807735.1 | CGATGTTCGTCGTTGGTG | TTTGGGTTGCCGTGATAG | 171 |
| Sample | Raw Reads | Clean Reads | Average Base Error Rate (%) | Q20 (%) | Q30 (%) | GC (%) |
|---|---|---|---|---|---|---|
| Control 1 | 45,917,960 | 45,562,310 | 0.0273 | 96.27 | 94.11 | 35.97 |
| Control 2 | 44,923,142 | 44,359,422 | 0.0272 | 96.25 | 94.16 | 39.05 |
| Control 3 | 41,176,086 | 40,861,948 | 0.0276 | 95.92 | 93.66 | 37.23 |
| Thiamethoxam 1 | 46,030,496 | 45,668,930 | 0.0278 | 96.26 | 94.07 | 36.54 |
| Thiamethoxam 2 | 45,640,090 | 45,245,878 | 0.0269 | 96.32 | 94.18 | 34.08 |
| Thiamethoxam 3 | 46,618,708 | 46,124,634 | 0.0272 | 96.19 | 93.91 | 30.88 |
| Avermectin 1 | 50,873,080 | 50,371,152 | 0.0274 | 96.06 | 93.85 | 36.79 |
| Avermectin 2 | 42,207,426 | 41,867,502 | 0.0278 | 95.85 | 93.55 | 36.72 |
| Avermectin 3 | 48,891,090 | 48,240,970 | 0.0269 | 96.35 | 94.08 | 32.15 |
| Chlorfenapyr 1 | 41,813,518 | 41,388,414 | 0.0279 | 95.82 | 93.46 | 36.91 |
| Chlorfenapyr 2 | 46,337,574 | 45,928,132 | 0.0279 | 95.82 | 93.49 | 37.68 |
| Chlorfenapyr 3 | 46,115,384 | 45,661,982 | 0.0273 | 96.17 | 93.88 | 36.75 |
| β-Cypermethrin 1 | 44,129,178 | 43,744,382 | 0.0275 | 96.23 | 93.76 | 38.20 |
| β-Cypermethrin 2 | 44,483,326 | 44,100,214 | 0.0274 | 96.05 | 93.81 | 37.62 |
| β-Cypermethrin 3 | 46,039,540 | 45,601,858 | 0.0273 | 96.09 | 93.89 | 36.16 |
Disclaimer/Publisher’s Note: The statements, opinions and data contained in all publications are solely those of the individual author(s) and contributor(s) and not of MDPI and/or the editor(s). MDPI and/or the editor(s) disclaim responsibility for any injury to people or property resulting from any ideas, methods, instructions or products referred to in the content. |
© 2024 by the authors. Licensee MDPI, Basel, Switzerland. This article is an open access article distributed under the terms and conditions of the Creative Commons Attribution (CC BY) license (https://creativecommons.org/licenses/by/4.0/).
Share and Cite
Hu, Q.; Fan, S.; Liu, K.; Shi, F.; Cao, X.; Lin, Y.; Meng, R.; Liu, Z. Impact of Sublethal Insecticides Exposure on Vespa magnifica: Insights from Physiological and Transcriptomic Analyses. Insects 2024, 15, 839. https://doi.org/10.3390/insects15110839
Hu Q, Fan S, Liu K, Shi F, Cao X, Lin Y, Meng R, Liu Z. Impact of Sublethal Insecticides Exposure on Vespa magnifica: Insights from Physiological and Transcriptomic Analyses. Insects. 2024; 15(11):839. https://doi.org/10.3390/insects15110839
Chicago/Turabian StyleHu, Qingmei, Sijia Fan, Kaiqing Liu, Feng Shi, Xueting Cao, Yiquan Lin, Renyuan Meng, and Zichao Liu. 2024. "Impact of Sublethal Insecticides Exposure on Vespa magnifica: Insights from Physiological and Transcriptomic Analyses" Insects 15, no. 11: 839. https://doi.org/10.3390/insects15110839
APA StyleHu, Q., Fan, S., Liu, K., Shi, F., Cao, X., Lin, Y., Meng, R., & Liu, Z. (2024). Impact of Sublethal Insecticides Exposure on Vespa magnifica: Insights from Physiological and Transcriptomic Analyses. Insects, 15(11), 839. https://doi.org/10.3390/insects15110839

