BmCDK5 Affects Cell Proliferation and Cytoskeleton Morphology by Interacting with BmCNN in Bombyx mori
Abstract
Simple Summary
Abstract
1. Introduction
2. Materials and Methods
2.1. Gene Identification and Homology Analysis
2.2. Gene Cloning
2.3. Silkworm Strain
2.4. Cell Cultures and Cell Transfections
2.5. Flow Cytometry
2.6. 5-Ethynyl-2′-deoxyuridine (EdU) Assay
2.7. Cell Counting Kit-8 Assay (CCK-8)
2.8. Co-Immunoprecipitation (Co-IP) Assay and Western Blotting
2.9. Immunofluorescence
2.10. Total RNA Extraction and Quantitative Real-Time PCR
2.11. Statistical Analysis
3. Results
3.1. Cloning and Identification of BmCDK5 Gene
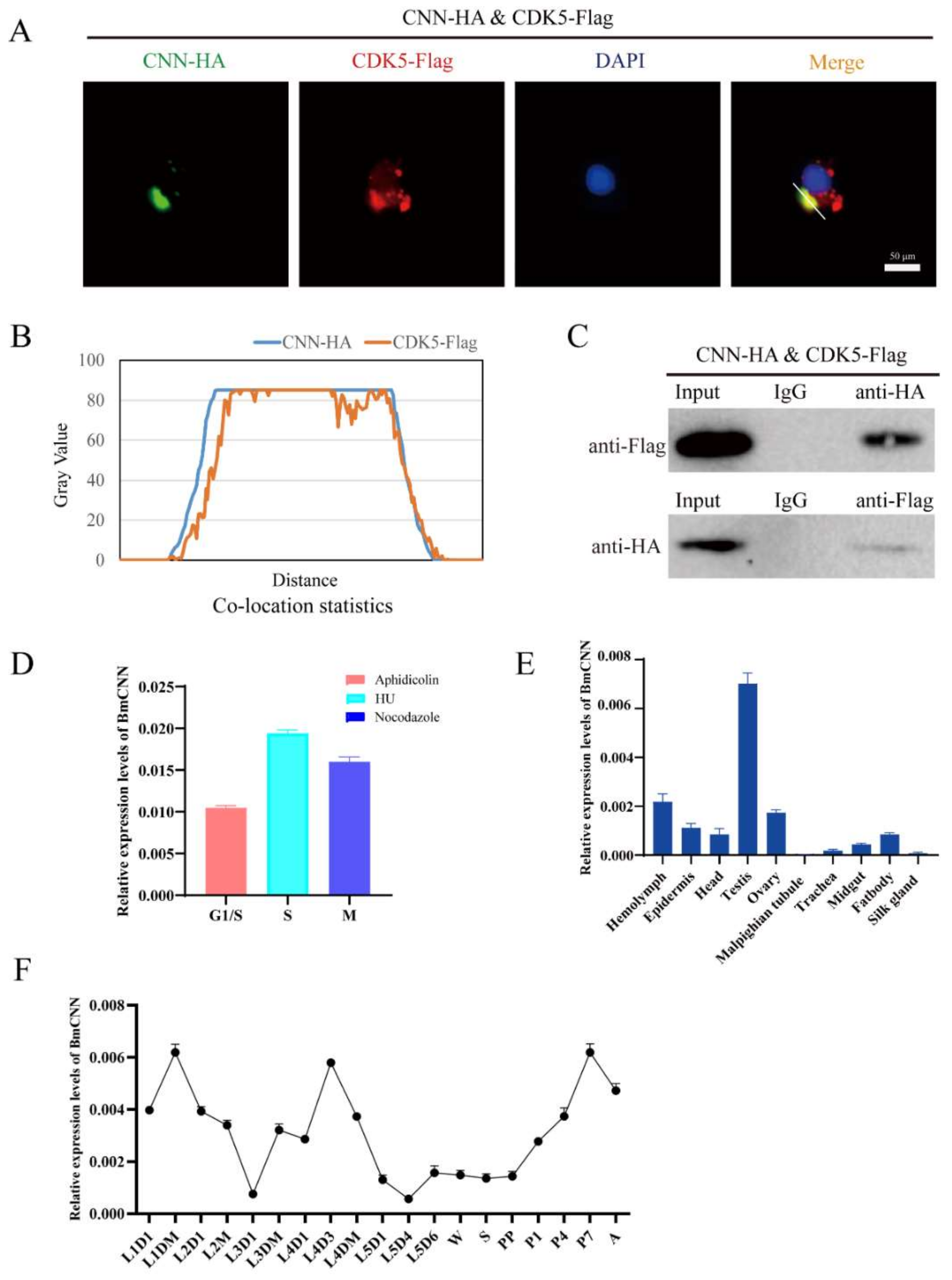
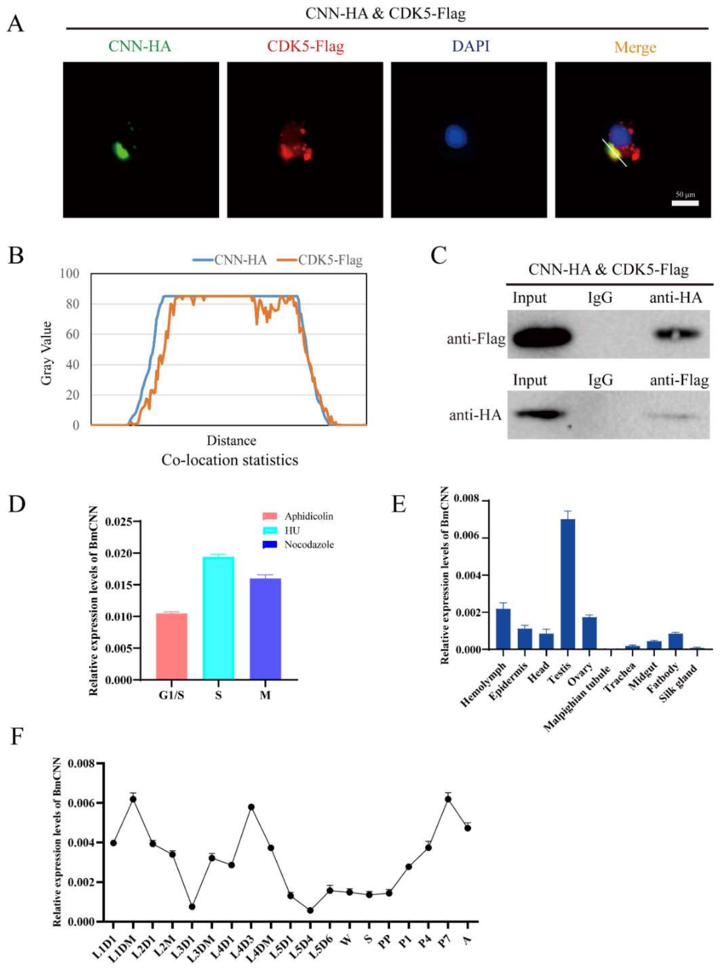
3.2. Expression Pattern of BmCDK5 Gene
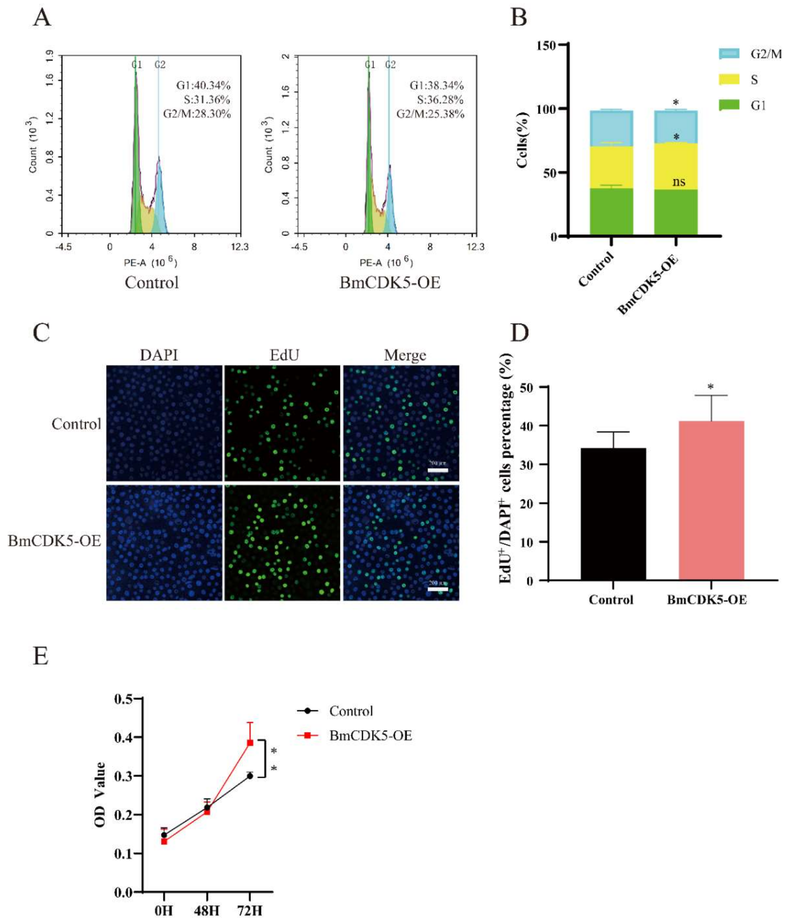
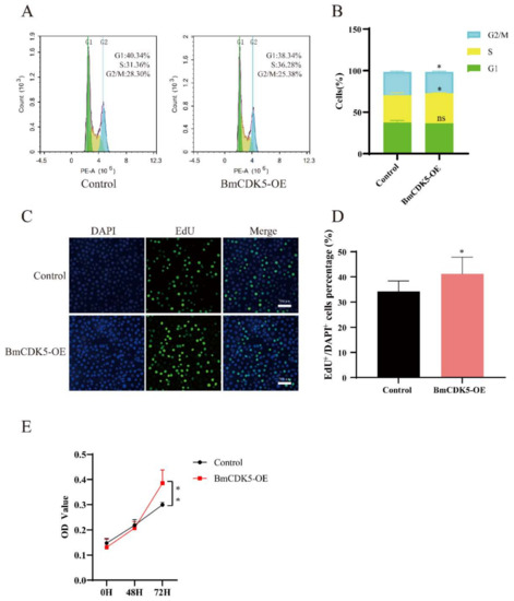
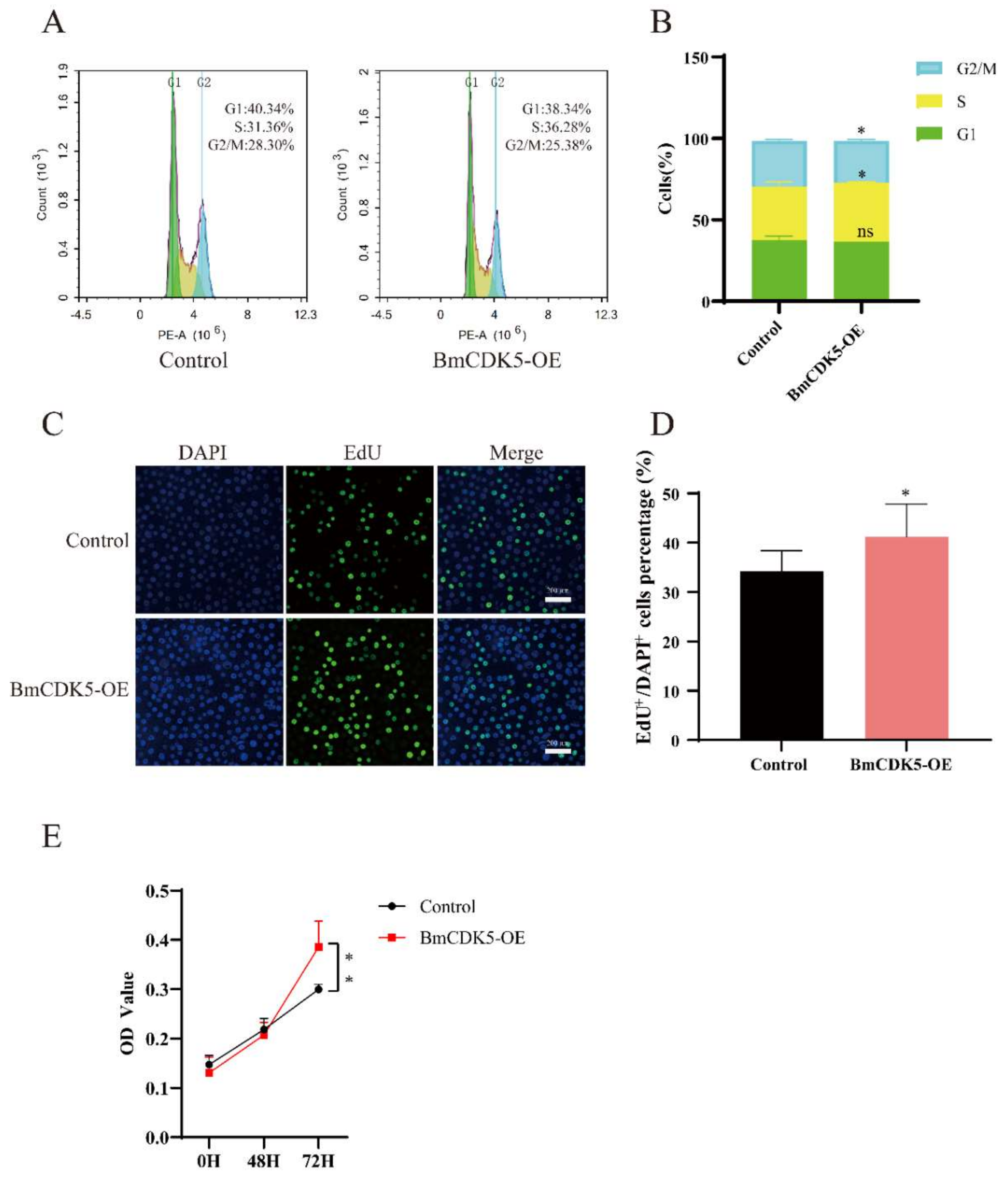
3.3. Overexpression of BmCDK5 Gene Promotes Cell Proliferation in BmNS Cells
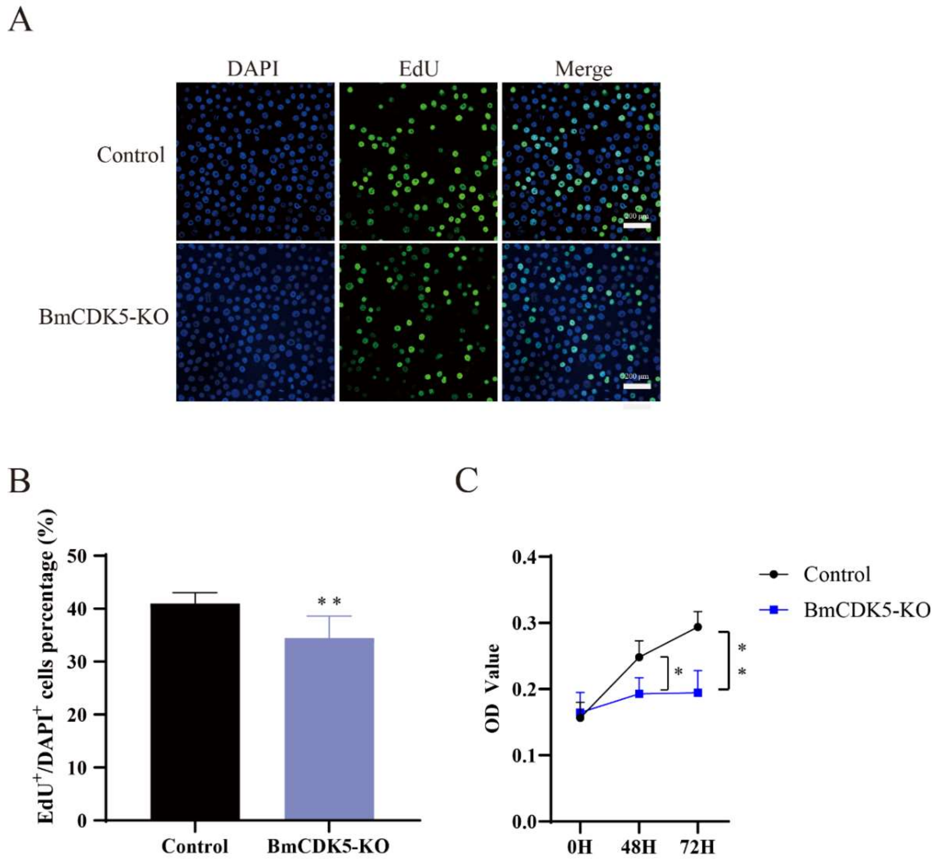
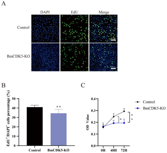
3.4. Knock out BmCDK5 Gene Inhibiting Cell Proliferation in BmNS Cells
3.5. BmCDK5 Interacts with BmCNN
3.6. BmCDK5 and BmCNN Both Affect the Cytoskeleton Morphology of BmNS Cells
4. Discussion
5. Conclusions
Supplementary Materials
Author Contributions
Funding
Institutional Review Board Statement
Informed Consent Statement
Data Availability Statement
Acknowledgments
Conflicts of Interest
References
- Malumbres, M. Cyclin-dependent kinases. Genome Biol. 2014, 15, 122. [Google Scholar] [CrossRef] [PubMed]
- Malumbres, M.; Harlow, E.; Hunt, T.; Hunter, T.; Lahti, J.M.; Manning, G.; Morgan, D.O.; Tsai, L.H.; Wolgemuth, D.J. Cyclin-dependent kinases: A family portrait. Nat. Cell Biol. 2009, 11, 1275–1276. [Google Scholar] [CrossRef] [PubMed]
- Lim, S.; Kaldis, P. Cdks, cyclins and CKIs: Roles beyond cell cycle regulation. Development 2013, 140, 3079–3093. [Google Scholar] [CrossRef] [PubMed]
- Shah, K.; Rossie, S. Tale of the Good and the Bad Cdk5: Remodeling of the Actin Cytoskeleton in the Brain. Mol. Neurobiol. 2017, 55, 3426–3438. [Google Scholar] [CrossRef] [PubMed]
- Zheng, Y.-L.; Li, B.-S.; Amin, N.D.; Albers, W.; Pant, H.C. A peptide derived from cyclin-dependent kinase activator (p35) specifically inhibits Cdk5 activity and phosphorylation of tau protein in transfected cells. JBIC J. Biol. Inorg. Chem. 2002, 269, 4427–4434. [Google Scholar] [CrossRef] [PubMed]
- Zheng, Y.-L.; Kesavapany, S.; Gravell, M.; Hamilton, R.S.; Schubert, M.; Amin, N.; Albers, W.; Grant, P.; Pant, H.C. A Cdk5 inhibitory peptide reduces tau hyperphosphorylation and apoptosis in neurons. EMBO J. 2004, 24, 209–220. [Google Scholar] [CrossRef] [PubMed]
- Zhou, Y.; Wang, X.; Lv, P.; Yu, H.; Jiang, X. CDKKnockdown inhibits proliferation and induces apoptosis and Cell Cycle Arrest in Human Glioblastoma. J. Cancer 2021, 12, 3958–3966. [Google Scholar] [CrossRef]
- Zhang, S.; Lu, Z.; Mao, W.; Ahmed, A.A.; Yang, H.; Zhou, J.; Jennings, N.; Rodriguez-Aguayo, C.; Lopez-Berestein, G.; Miranda, R.; et al. CDKRegulates Paclitaxel Sensitivity in Ovarian Cancer Cells by Modulating AKT Activation, p21Cip1- and p27Kip1-Mediated GCell Cycle Arrest and Apoptosis. PLoS ONE 2015, 10, e0131833. [Google Scholar]
- Liu, W.; Li, J.; Song, Y.-S.; Li, Y. The regulation mechanism of CDK5 in cells. J. Shanxi Agric. Sci. 2014, 42, 5. [Google Scholar]
- Li, X.; Mao, Y.; Wang, Z.; Li, Q.; Hu, G. Cdk5: Advances in new tumor targets and inhibitors. Acta Pharm. Sin. 2016, 51, 8. [Google Scholar]
- Dhavan, R.; Tsai, L.H. A decade of CDK5. Nat. Rev. Mol. Cell Biol. 2001, 2, 749–759. [Google Scholar] [CrossRef]
- Feldmann, G.; Mishra, A.; Hong, S.-M.; Bisht, S.; Strock, C.J.; Ball, D.W.; Goggins, M.; Maitra, A.; Nelkin, B.D. Inhibiting the Cyclin-Dependent Kinase CDK5 Blocks Pancreatic Cancer Formation and Progression through the Suppression of Ras-Ral Signaling. Cancer Res. 2010, 70, 4460–4469. [Google Scholar] [CrossRef]
- Ohshima, T.; Ward, J.M.; Huh, C.G.; Longenecker, G.; Veeranna; Pant, H.C.; Brady, R.O.; Martin, L.J.; Kulkarni, A.B. Targeted disruption of the cyclin-dependent kinase 5 gene results in abnormal corticogenesis, neuronal pathology and perinatal death. Proc. Natl. Acad. Sci. USA 1996, 93, 11173–11178. [Google Scholar] [CrossRef]
- Cortés, N.; Guzmán-Martínez, L.; Andrade, V.; González, A.; Maccioni, R.B. CDK5: A Unique CDK and Its Multiple Roles in the Nervous System. J. Alzheimer’s Dis. 2019, 68, 843–855. [Google Scholar] [CrossRef]
- Cheung, Z.H.; Ip, N.Y. Cdk5: A multifaceted kinase in neurodegenerative diseases. Trends Cell Biol. 2012, 22, 169–175. [Google Scholar] [CrossRef]
- Shukla, V.; Skuntz, S.; Pant, H.C. Deregulated Cdk5 Activity Is Involved in Inducing Alzheimer’s Disease. Arch. Med Res. 2012, 43, 655–662. [Google Scholar] [CrossRef]
- Meyer, D.A.; Torres-Altoro, M.I.; Tan, Z.; Tozzi, A.; Di Filippo, M.; DiNapoli, V.; Plattner, F.; Kansy, J.W.; Benkovic, S.A.; Huber, J.D.; et al. Ischemic Stroke Injury Is Mediated by Aberrant Cdk5. J. Neurosci. 2014, 34, 8259–8267. [Google Scholar] [CrossRef]
- Reinhardt, L.; Kordes, S.; Reinhardt, P.; Glatza, M.; Baumann, M.; Drexler, H.C.A.; Menninger, S.; Zischinsky, G.; Eickhoff, J.; Frob, C.; et al. Dual Inhibition of GSK3beta and CDKProtects the Cytoskeleton of Neurons from Neuroinflammatory-Mediated Degeneration In Vitro and In Vivo. Stem Cell Rep. 2019, 12, 502–517. [Google Scholar] [CrossRef]
- Nandi, N.; Tyra, L.K.; Stenesen, D.; Krämer, H. Stress-induced Cdk5 activity enhances cytoprotective basal autophagy in Drosophila melanogaster by phosphorylating acinus at serine437. eLife 2017, 6, e30760. [Google Scholar] [CrossRef]
- Smith-Trunova, S.; Prithviraj, R.; Spurrier, J.; Kuzina, I.; Gu, Q.; Giniger, E. Cdk5 regulates developmental remodeling of mushroom body neurons in Drosophila. Dev. Dyn. 2015, 244, 1550–1563. [Google Scholar] [CrossRef]
- Kapitein, L.C.; Hoogenraad, C.C. Building the neuronal microtubule cytoskeleton. Neuron 2015, 87, 492–506. [Google Scholar] [CrossRef]
- Kellogg, D.R.; Moritz, M.; Alberts, B.M. The centrosome and cellular organization. Annu. Rev. Biochem. 1994, 63, 639–674. [Google Scholar] [CrossRef]
- Eisman, R.C.; Phelps, M.A.S.; Kaufman, T.C. Centrosomin: A Complex Mix of Long and Short Isoforms Is Required for Centrosome Function During Early Development in Drosophila melanogaster. Genetics 2009, 182, 979–997. [Google Scholar] [CrossRef]
- Mack, G.J.; Ou, Y.; Rattner, J.B. Integrating centrosome structure with protein composition and function in animal cells. Microsc. Res. Tech. 2000, 49, 409–419. [Google Scholar] [CrossRef]
- Lange, B.M.H.; Kirfel, G.; Gestmann, I.; Herzog, V.; González, C. Structure and microtubule-nucleation activity of isolated Drosophila embryo centrosomes characterized by whole mount scanning and transmission electron microscopy. Histochem. Cell Biol. 2005, 124, 325–334. [Google Scholar] [CrossRef][Green Version]
- Lange, B.M.; Bachi, A.; Wilm, M.; Gonzalez, C. Hsp90 is a core centrosomal component and is required at different stages of the centrosome cycle in Drosophila and vertebrates. EMBO J. 2000, 19, 1252–1262. [Google Scholar] [CrossRef]
- Eisman, R.C.; Phelps, M.A.S.; Kaufman, T.C. An Amino-Terminal Polo Kinase Interaction Motif Acts in the Regulation of Centrosome Formation and Reveals a Novel Function for centrosomin (cnn) in Drosophila. Genetics 2015, 201, 685–706. [Google Scholar] [CrossRef][Green Version]
- Chen, J.V.; Buchwalter, R.A.; Kao, L.-R.; Megraw, T.L. A Splice Variant of Centrosomin Converts Mitochondria to Microtubule-Organizing Centers. Curr. Biol. 2017, 27, 1928–1940.e6. [Google Scholar] [CrossRef] [PubMed]
- Li, N.; Tong, X.; Zeng, J.; Meng, G.; Sun, F.; Hu, H.; Song, J.; Lu, C.; Dai, F. Hippo pathway regulates somatic development and cell proliferation of silkworm. Genomics 2019, 111, 391–397. [Google Scholar] [CrossRef] [PubMed]
- Liu, T.-H.; Wu, Y.-F.; Dong, X.-L.; Pan, C.-X.; Du, G.-Y.; Yang, J.-G.; Wang, W.; Bao, X.-Y.; Chen, P.; Pan, M.-H.; et al. Identification and characterization of the BmCyclin L1-BmCDK11A/B complex in relation to cell cycle regulation. Cell Cycle 2017, 16, 861–868. [Google Scholar] [CrossRef] [PubMed][Green Version]
- Wei, Y.; Zhou, X.-L.; Liu, T.-H.; Chen, P.; Jiang, X.; Dong, Z.-Q.; Pan, M.-H.; Lu, C. A Matrix Metalloproteinase Mediates Tracheal Development in Bombyx mori. Int. J. Mol. Sci. 2021, 22, 5618. [Google Scholar] [CrossRef]
- Jiang, X.; Zhou, X.L.; Cheng, P.; Wei, Y.; Pan, M.H.; Lu, C. Identification and expression analysis of centrosome protein BmCNN gene in Bombyx mori. Sericult. Sci. 2022, 48, 0103–0110. [Google Scholar]
- Pozo, K.; Bibb, J.A. The Emerging Role of Cdk5 in Cancer. Trends Cancer 2016, 2, 606–618. [Google Scholar] [CrossRef]
- Dhariwala, F.A.; Rajadhyaksha, M.S. An Unusual Member of the Cdk Family: Cdk5. Cell. Mol. Neurobiol. 2008, 28, 351–369. [Google Scholar] [CrossRef]
- Biology Analysis Group; Xia, Q.Y.; Zhou, Z.Y.; Lu, C.; Cheng, D.; Dai, F.-Y.; Liu, B.; Zhao, P.; Zha, X.; Cheng, T.; et al. A Draft Sequence for the Genome of the Domesticated Silkworm (Bombyx mori). Science 2004, 306, 1937–1940. [Google Scholar]
- Zhou, X.-L.; Wei, Y.; Chen, X.-Y.; Chen, P.; Tang, X.-F.; Zhang, Q.; Dong, Z.-Q.; Pan, M.-H.; Lu, C. BmGeminin2 interacts with BmRRS1 and regulates Bombyx mori cell proliferation. Cell Cycle 2019, 18, 1498–1512. [Google Scholar] [CrossRef]
- Zhou, X.-L. Study on the Mechanism of BmZFP67 in Regulating Mitosis—Mitosis Transition of Silk Gland. Master’s Thesis, Southwest University, Chongqing, China, 2019. [Google Scholar]
- Contreras-Vallejos, E.; Utreras, E.; Gonzalez-Billault, C. Going out of the brain: Non-nervous system physiological and pathological functions of Cdk5. Cell Signal 2012, 24, 44–52. [Google Scholar] [CrossRef]
- Brinkkoetter, P.T.; Olivier, P.; Wu, J.S.; Henderson, S.; Krofft, R.D.; Pippin, J.W.; Hockenbery, D.; Roberts, J.M.; Shankland, S.J. Cyclin I activates Cdk5 and regulates expression of Bcl-2 and Bcl-XL in postmitotic mouse cells. J. Clin. Investig. 2009, 119, 3089–3101. [Google Scholar] [CrossRef]
- Goodwin, P.R.; Sasaki, J.M.; Juo, P. Cyclin-Dependent Kinase 5 Regulates the Polarized Trafficking of Neuropeptide-Containing Dense-Core Vesicles in Caenorhabditis elegans Motor Neurons. J. Neurosci. 2012, 32, 8158–8172. [Google Scholar] [CrossRef]
- Zhang, P.; Yu, P.-C.; Tsang, A.H.K.; Chen, Y.; Fu, A.K.Y.; Fu, W.-Y.; Chung, K.K.; Ip, N.Y. S-Nitrosylation of Cyclin-Dependent Kinase 5 (Cdk5) Regulates Its Kinase Activity and Dendrite Growth During Neuronal Development. J. Neurosci. 2010, 30, 14366–14370. [Google Scholar] [CrossRef]







Publisher’s Note: MDPI stays neutral with regard to jurisdictional claims in published maps and institutional affiliations. |
© 2022 by the authors. Licensee MDPI, Basel, Switzerland. This article is an open access article distributed under the terms and conditions of the Creative Commons Attribution (CC BY) license (https://creativecommons.org/licenses/by/4.0/).
Share and Cite
Wei, Y.; Zhou, X.; Chen, P.; Jiang, X.; Jiang, Z.; Dong, Z.; Pan, M.; Lu, C. BmCDK5 Affects Cell Proliferation and Cytoskeleton Morphology by Interacting with BmCNN in Bombyx mori. Insects 2022, 13, 609. https://doi.org/10.3390/insects13070609
Wei Y, Zhou X, Chen P, Jiang X, Jiang Z, Dong Z, Pan M, Lu C. BmCDK5 Affects Cell Proliferation and Cytoskeleton Morphology by Interacting with BmCNN in Bombyx mori. Insects. 2022; 13(7):609. https://doi.org/10.3390/insects13070609
Chicago/Turabian StyleWei, Yi, Xiaolin Zhou, Peng Chen, Xia Jiang, Ziyi Jiang, Zhanqi Dong, Minhui Pan, and Cheng Lu. 2022. "BmCDK5 Affects Cell Proliferation and Cytoskeleton Morphology by Interacting with BmCNN in Bombyx mori" Insects 13, no. 7: 609. https://doi.org/10.3390/insects13070609
APA StyleWei, Y., Zhou, X., Chen, P., Jiang, X., Jiang, Z., Dong, Z., Pan, M., & Lu, C. (2022). BmCDK5 Affects Cell Proliferation and Cytoskeleton Morphology by Interacting with BmCNN in Bombyx mori. Insects, 13(7), 609. https://doi.org/10.3390/insects13070609
