Simulated Radio and Neutrino Imaging of a Microquasar
Abstract
1. Introduction
2. Theoretical Background
2.1. Radio Synchrotron Emission and Self-Absorption
2.2. Nonthermal Proton Density
2.3. Neutrino Emissivity
3. Computer Programs Used
3.1. RLOS

3.2. The PLUTO Hydrocode
3.3. Nemiss
3.4. Software Information
4. Model Setup
4.1. Radio Synchrotron Emission Model
4.2. Neutrino Emission
4.3. Model Parameters
5. Results and Discussion
5.1. General
5.2. Radio-Scale Model Results
5.3. Neutrino-Scale Results

6. Conclusions
Funding
Institutional Review Board Statement
Data Availability Statement
Acknowledgments
Conflicts of Interest
Appendix A. Jet Size and Jet Energetics
Appendix A.1. Model Space Size
Appendix A.2. Normalization
Appendix B. Equipartition
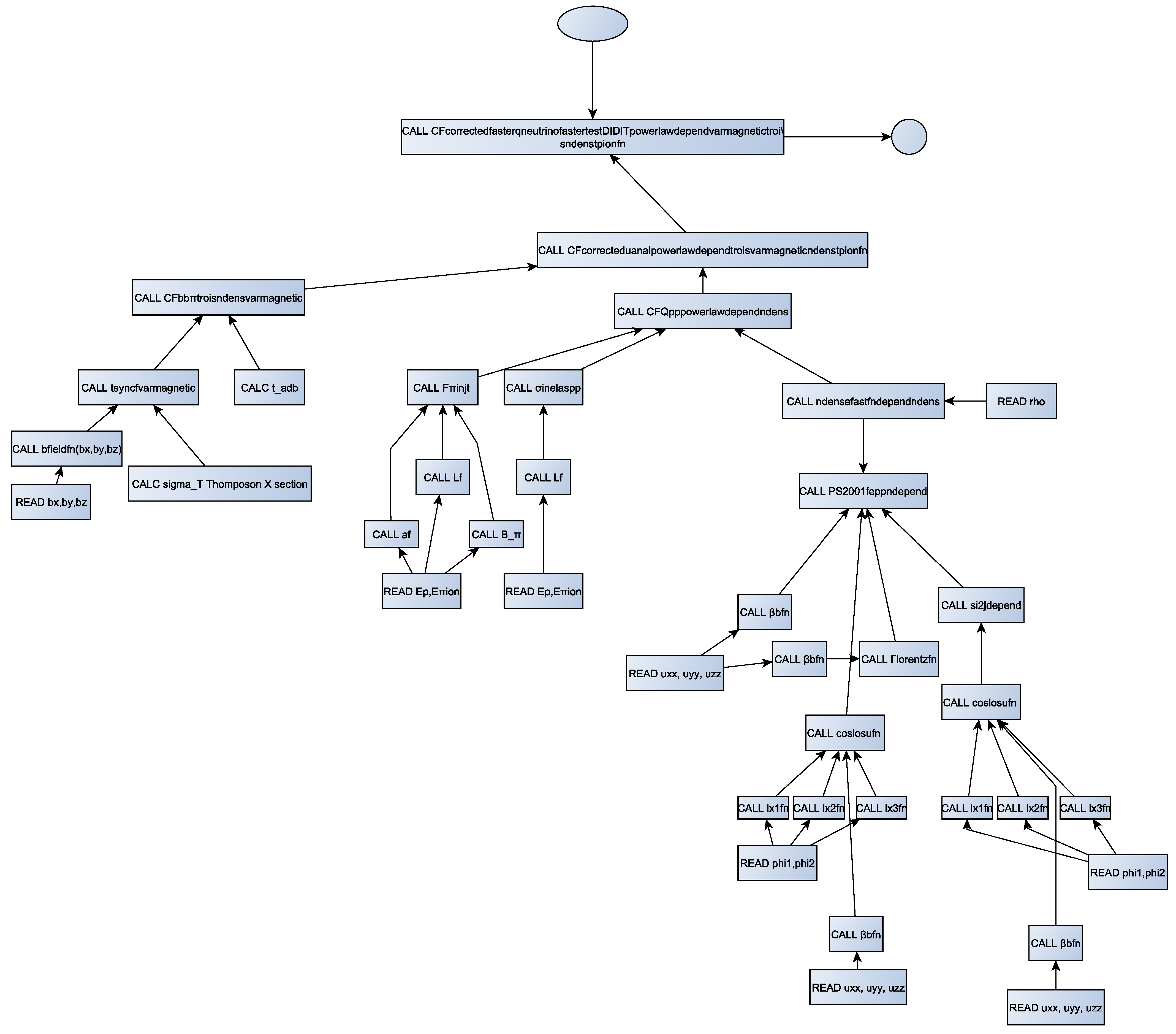
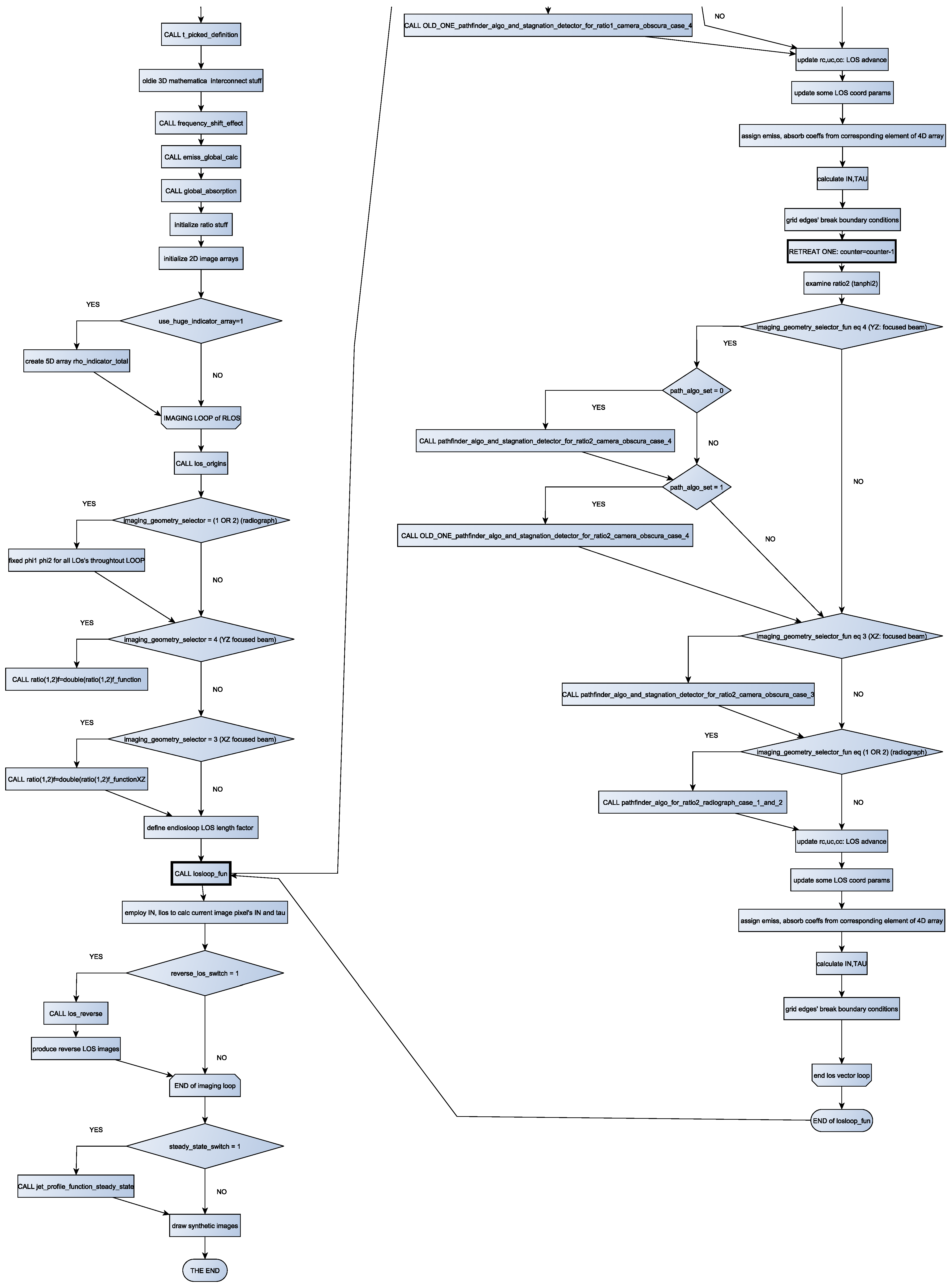
Appendix C. RLOS Special Relativistic Imaging Code
Appendix C.1. Theoretical Background for Imaging Code
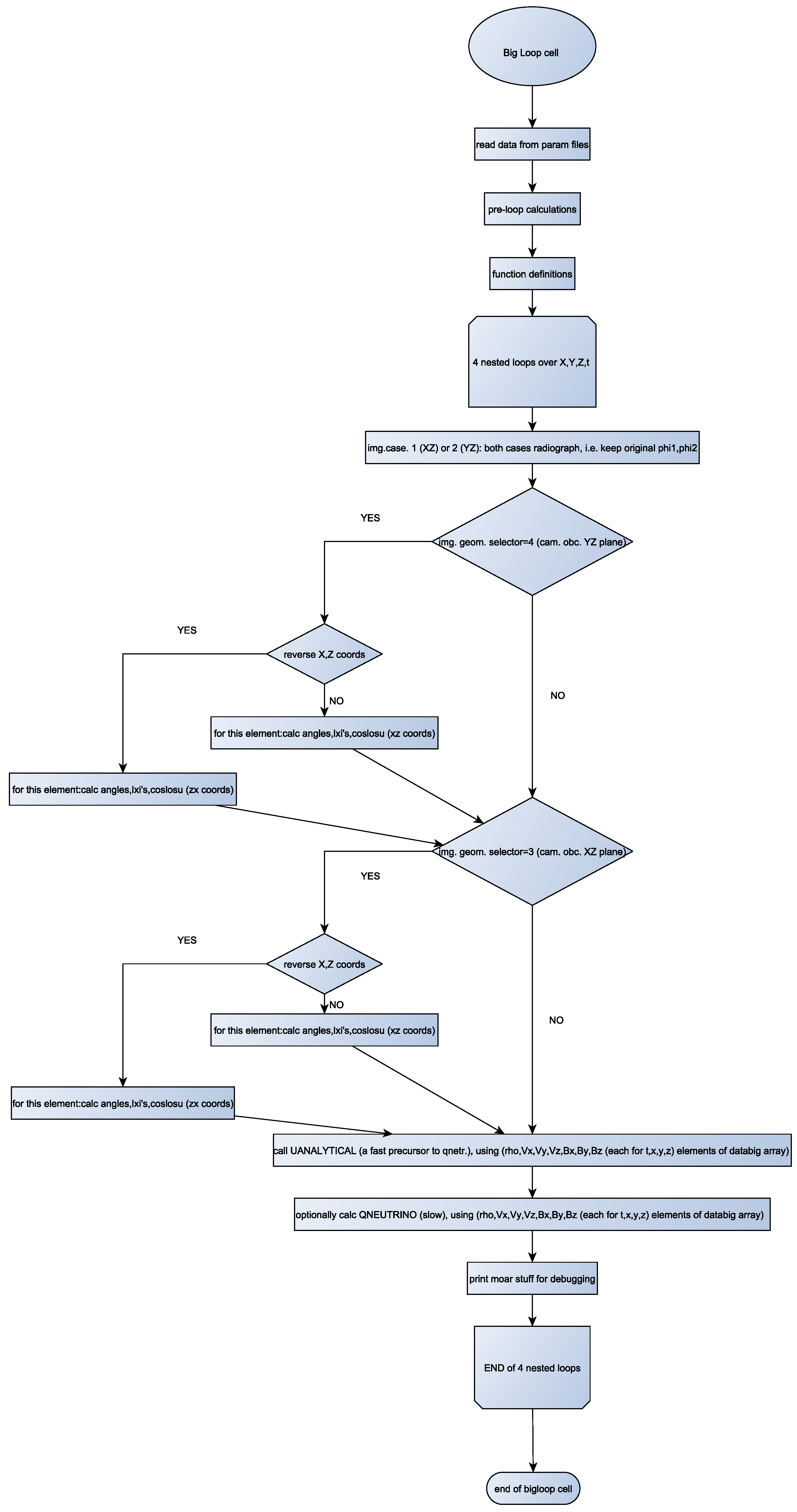
Appendix C.2. Time-Resolved Imaging
Appendix C.2.1. Accessing 4-Dimensional Data
Appendix C.2.2. Traversing 4D Arrays
Introduction

Time-Resolved Imaging Calculations


Appendix C.2.3. Aiming at the Line-of-Sight


Appendix C.3. Relativistic Effects-Doppler Boosting
Appendix C.3.1. General
Aberration-Searchlight Effect
Time Dilation
Frequency Shift
Appendix C.3.2. Lorentz Factor
Appendix C.3.3. Doppler Factor Calculation
Appendix C.3.4. CoslosB Calculation
Alternative Frequency Shift
Appendix C.4. Testing Parameters
Appendix C.4.1. The Clight Parameter

Appendix C.4.2. The FS switch
Appendix C.4.3. The DB Switch
Appendix C.4.4. The Speed Tweak Parameter
Appendix C.5. rlos210
Appendix C.6. rlos210 Commentary Transcript
Appendix C.6.1. Back in Time Integration along the LOS
Appendix D. Neutrino Emission Calculations
Appendix D.1. Proton Energy Loss





Appendix D.2. Particle Cascades in the Jets

Appendix D.3. Lorentz Transform of High E Proton Distribution
Appendix D.4. Pion Injection Function and Pion Energy Distribution
Appendix D.5. Neutrino Emissivity
Appendix E. Flow Diagrams



References
- Mirabel, I.F.; Rodríguez, L.F. Sources of relativistic jets in the Galaxy. Ann. Rev. Astron. Astrophys. 1999, 37, 409. [Google Scholar] [CrossRef]
- Romero, G.E.; Torres, D.F.; Kaufman Bernadó, M.M.; Mirabel, I.F. Hadronic gamma-ray emission from windy microquasars. Astron. Astrophys. 2003, 410, L1–L4. [Google Scholar] [CrossRef]
- Bednarek, W. TeV Neutrinos from Microquasars in Compact Massive Binaries. Astrophys. J. 2005, 631, 466–470. [Google Scholar] [CrossRef][Green Version]
- Bosch-Ramon, V. Theoretical overview on high-energy emission in microquasars. Astrophys. Space Sci. 2007, 309, 321–331. [Google Scholar] [CrossRef][Green Version]
- Reynoso, M.M.; Romero, G.E.; Christiansen, H.R. Production of gamma rays and neutrinos in the dark jets of the microquasar SS433. Mon. Not. R. Astron. Soc. 2008, 387, 1745–1754. [Google Scholar] [CrossRef][Green Version]
- Reynoso, M.M.; Romero, G.E. Magnetic field effects on neutrino production in microquasars. Astron. Astrophys. 2009, 493, 1–11. [Google Scholar] [CrossRef]
- Christiansen, H.R. High energy emission from galactic jets. arXiv 2013, arXiv:1306.1792. [Google Scholar]
- Zhang, J.F.; Feng, Y.G.; Lei, M.C.; Tang, Y.Y.; Tian, Y.P. High-energy neutrino emission from low-mass microquasars. Mon. Not. R. Astron. Soc. 2010, 407, 2468–2474. [Google Scholar] [CrossRef][Green Version]
- Reynoso, M.M.; Carulli, A.M. On the possibilities of high-energy neutrino production in the jets of microquasar SS433 in light of new observational data. Astropart. Phys. 2019, 109, 25–32. [Google Scholar] [CrossRef]
- Carulli, A.M.; Reynoso, M.M.; Romero, G.E. Neutrino production in Population III microquasars. Astropart. Phys. 2021, 128, 102557. [Google Scholar] [CrossRef]
- Escobar, G.J.; Pellizza, L.J.; Romero, G.E. Highly collimated microquasar jets as efficient cosmic-ray sources. Astron. Astrophys. 2022, 665, A145. [Google Scholar] [CrossRef]
- Gutiérrez, E.M.; Combi, L.; Romero, G.E.; Campanelli, M. Flares from dual jets in supermassive black hole binaries. arXiv 2023, arXiv:2301.04280. [Google Scholar]
- Egron, E.; Rodriguez, J.; Trushkin, S.A.; Pellizzoni, A.; Pilia, M.; Melis, A.; Righini, S.; Bouchet, T.; Cangemi, F.; Coleiro, A.; et al. A bright radio flare observed in GRS 1915+105 with the Medicina and RATAN radio telescopes with no X-ray counterpart in the INTEGRAL energy range. Astron. Telegr. 2023, 16008, 1. [Google Scholar]
- Koessl, D.; Mueller, E.; Hillebrandt, W. Numerical simulations of axially symmetric magnetized jets. I—The influence of equipartition magnetic fields. II—Apparent field structure and theoretical radio maps. III—Collimation of underexpanded jets by magnetic fields. Astron. Astrophys. 1990, 229, 378–415. [Google Scholar]
- Rieger, F.M.; Duffy, P. A Microscopic Analysis of Shear Acceleration. Astrophys. J. 2006, 652, 1044–1049. [Google Scholar] [CrossRef]
- Rieger, F.M. An Introduction to Particle Acceleration in Shearing Flows. Galaxies 2019, 7, 78. [Google Scholar] [CrossRef]
- Kuldeep, S. Study of relativistic magnetized outflows with relativistic equation of state. Mon. Not. R. Astron. Soc. 2019, 488, 5713–5727. [Google Scholar] [CrossRef]
- Hughes, P.A. Beams and Jets in Astrophysics; Cambridge University Press: Cambridge, UK, 1991. [Google Scholar]
- Mignone, A.; Bodo, G.; Massaglia, S.; Matsakos, T.; Tesileanu, O.; Zanni, C.; Ferrari, A. PLUTO: A numerical code for computational astrophysics. Astrophys. J. Supp. 2007, 170, 228. [Google Scholar] [CrossRef]
- Kelner, S.R.; Aharonian, F.A.; Bugayov, V.V. Energy spectra of gamma rays, electrons, and neutrinos produced at proton-proton interactions in the very high energy regime. Phys. Rev. D 2006, 74, 034018. [Google Scholar] [CrossRef]
- Lipari, P.; Lusignoli, M.; Meloni, D. Flavor composition and energy spectrum of astrophysical neutrinos. Phys. Rev. D 2007, 75. [Google Scholar] [CrossRef]
- Pacholczyk, A.G. Radio Astrophysics. Nonthermal Processes in Galactic and Extragalactic Sources. Phys. Today 1971, 24, 57–58. [Google Scholar] [CrossRef]
- Smponias, T. Synthetic Neutrino Imaging of a Microquasar. Galaxies 2021, 9, 80. [Google Scholar] [CrossRef]
- Lampa, A. Wie erscheint nach der Relativitätstheorie ein bewegter Stab einem ruhenden Beobachter? Z. Phys. 1924, 27, 138. [Google Scholar] [CrossRef]
- Terrell, J. Invisibility of the Lorentz Contraction. Phys. Rev. 1959, 116, 1041. [Google Scholar] [CrossRef]
- Penrose, R. The apparent shape of a relativistically moving sphere. Proc. Camb. Phil. Soc. 1959, 55, 137. [Google Scholar] [CrossRef]
- Weisskopf, V.F. The visual appearance of rapidly moving objects. Phys. Today 1960, 13, 24. [Google Scholar]
- Scott, G.D.; Viner, M.R. The Geometrical Appearance of Large Objects Moving at Relativistic Speeds. Am. J. Phys. 1965, 33, 534. [Google Scholar] [CrossRef]
- Weiskopf, D. Visualization of Four-Dimensional Spacetimes. Ph.D. Thesis, der Eberhard-Karls-Universitat zu Tubingen, der Fakultat fur Physik, Tübingen, Germany, 2001. [Google Scholar]
- Deissler, R.J. The appearance, apparent speed, and removal of optical effects for relativistically moving objects. Am. J. Phys. 2005, 73, 663. [Google Scholar] [CrossRef]
- Weiskopf, D. Scientific Visualization: Advanced Concepts; Hagen, H., Ed.; Dagstuhl Publishing, Leibniz Center for Informatics: Wadern, Germany, 2010; pp. 289–302. [Google Scholar]
- Cawthorne, T.V. Interpretation of Parsec scale jets. In Beams and Jets in Astrophysics; Cambridge University Press: Cambridge, UK, 1991. [Google Scholar]
- Weiskopf, D.; Kraus, U.; Ruder, H. Searchlight and Doppler Effects in the Visualization of Special Relativity: A Corrected Derivation of the Transformation of Radiance. ACM Trans. Graph. 1999, 18, 3. [Google Scholar] [CrossRef]
- Klauber, R.D. Is detection of Fitzgerald-Lorentz contraction possible? arXiv 2008, arXiv:0808.1117v1. [Google Scholar]
- Rybicki, G.B.; Lightman, A.P. Radiative Processes in Astrophysics; Wiley-Interscience: New York, NY, USA, 1979. [Google Scholar]
- Jarabo, A.; Masia, B.; Velten, A.; Barsi, C.; Raskar, R.; Gutierrez, D. Relativistic Effects for Time-Resolved Light Transport. Comput. Graph. Forum 2015, 34, 1–12. [Google Scholar] [CrossRef]
- Hickey, F.R. Two-dimensional appearance of a relativistic cube. Am. J. Phys. 1979, 47, 711. [Google Scholar] [CrossRef]
- Torres, D.F.; Reimer, A. Hadronic beam models for quasars and microquasars. Astron. Astrophys. 2011, 528, L2. [Google Scholar] [CrossRef]
- Lobato, R.V.; Coelho, J.G.; Malheiro, M. Ultra-high energy cosmic rays from white dwarf pulsars and the Hillas criterion. J. Phys. Conf. Ser. 2017, 861, 012005. [Google Scholar] [CrossRef]
- Begelman, M.C.; Blandford, R.D.; Rees, M.J. Massive black hole binaries in active galactic nuclei. Nature 1980, 287, 307–309. [Google Scholar] [CrossRef]
- Romero, G.E.; Müller, A.L.; Roth, M. Particle acceleration in the superwinds of starburst galaxies. Astron. Astrophys. 2018, 616, A57. [Google Scholar] [CrossRef]
- Derishev, E.V.; Aharonian, F.A.; Kocharovsky, V.V. High-energy emission from off-axis relativistic jets. In Proceedings of the High Energy Gamma-Ray Astronomy, Heidelberg, Germany, 26–30 July 2004; Aharonian, F.A., Völk, H.J., Horns, D., Eds.; American Institute of Physics Conference Series. AIP: New York, NY, USA, 2005; Volume 745, pp. 510–515. [Google Scholar] [CrossRef]
- Smponias, T.; Kosmas, O. High Energy Neutrino Emission from Astrophysical Jets in the Galaxy. Adv. High Energy Phys. 2015, 2015, 921757. [Google Scholar] [CrossRef]
- Smponias, T. RLOS: Time-Resolved Imaging of Model Astrophysical Jets. 2018. Available online: https://ascl.net/1811.009 (accessed on 23 October 2023).
- Smponias, T.; Kosmas, T.S. Modelling the equatorial emission in a microquasar. Mon. Not. R. Astron. Soc. 2011, 412, 1320. [Google Scholar] [CrossRef][Green Version]
- Smponias, T.; Kosmas, T.S. Dynamical and radiative simulations of γ-ray jets in microquasars. Mon. Not. R. Astron. Soc. 2014, 438, 1014. [Google Scholar] [CrossRef][Green Version]
- Kosmas, O.; Smponias, T. Simulations of Gamma-Ray Emission from Magnetized Microquasar Jets. arXiv 2018, arXiv:1808.00303. [Google Scholar] [CrossRef]
- Hjellming, R.M.; Johnston, K.J. Radio Emission from Conical Jets Associated with X-Ray Binaries. ApJ 1988, 328, 600. [Google Scholar] [CrossRef]
- Smponias, T. nemiss: Neutrino Imaging of Model Astrophysical Jets. 2019. Available online: github.com/teoxxx/nemiss_pbl (accessed on 23 October 2023).
- Fabrika, S. The jets and supercritical accretion disk in SS433. Astrophys. Space Phys. Rev. 2004, 12, 1–152. [Google Scholar] [CrossRef]
- Kološ, M.; Tursunov, A.; Stuchlík, Z. Possible signature of the magnetic fields related to quasi-periodic oscillations observed in microquasars. Eur. Phys. J. C 2017, 77, 860. [Google Scholar] [CrossRef]
- Paredes, J.M.; Marti, J. Microquasars in the galaxy. Contrib. Sci. 2003, 2, 303–314. [Google Scholar]
- Ambrogi, L.; Celli, S.; Aharonian, F. On the potential of Cherenkov Telescope Arrays and KM3 Neutrino Telescopes for the detection of extended sources. Astropart. Phys. 2018, 100, 69–79. [Google Scholar] [CrossRef]
- Hsiung, P.; Dunn, R. Visualizing relativistic effects in space time. In Proceedings of the Supercomputing 1989 Conference SC’89: International Conference for High Performance Computing, Networking, Storage and Analysis, Reno, NV, USA, 12–17 November 1989; Volume 1, p. 597. [Google Scholar]
- Hsiung, P.; Thibadeau, R.; Wu, M. T-Buffer: Fast Visualization of Relativistic Effects in Spacetime. Comput. Graph. 1990, 24, 83. [Google Scholar] [CrossRef]
- Kraus, U. First-person visualizations of the special and general theory of relativity. Am. J. Phys. 2000, 68, 56. [Google Scholar] [CrossRef]
- Muller, T.; Boblest, S. Visual appearance of wireframe objects in special relativity. Eur. J. Phys. 2014, 35, 06502. [Google Scholar] [CrossRef][Green Version]
- Muller, T. GeoViS—Relativistic ray tracing in four-dimensional spacetimes. Comput. Phys. Commun. 2014, 185, 2301. [Google Scholar] [CrossRef]
- Velten, A.; Wu, D.; Jarabo, A.; Masia, B.; Barsi, C.; Joshi, C.; Lawson, E.; Bawendi, M.; Gutierrez, D.; Raskar, R. Femto-photography: Capturing and visualizing the propagation of light. ACM Trans. Graph. 2013, 32, 4. [Google Scholar] [CrossRef]
- Sherin, Z.W.; Cheu, R.; Tan, P.; Kortemeyer, G. Visualizing Relativity: The OpenRelativity Project. Am. J. Phys. 2016, 84, 369. [Google Scholar] [CrossRef]
- Sparks, W.B.; Fraix-Burnet, D.; Macchetto, F.; Owen, F.N. A counterjet in the elliptical galaxy M87. Nature 1992, 355, 804. [Google Scholar] [CrossRef]
- Laing, R.; Bridle, A.H. Relativistic models and the jet velocity field in the radio galaxy 3C 31. Mon. Not. R. Astron. Soc. 2002, 336, 328. [Google Scholar] [CrossRef]
- Kortemeyer, G.; Tan, P.; Schirra, S. A Slower Speed of Light: Developing intuition about special relativity with games FDG 2013. In Proceedings of the FDG’13—International Conference on the Foundations of Digital Games, Chania, Crete, Greece, 14–17 May 2013; ACM: New York, NY, USA, 2013; Volume 1, p. 400. [Google Scholar]
- Smponias, T.; Kosmas, O. Neutrino Physics in the Frontiers of Intensities and Very High Sensitivities 2016. Adv. High Energy Phys. 2017, 2017, 4962741. [Google Scholar]
- Campion, S.; Fuksman, J.D.M.; Hernandez, J.A.R. Neutrino production from proton-proton interactions in binary-driven hypernovae. arXiv 2020, arXiv:1910.10439. [Google Scholar]
- Purmohammad, D.; Samimi, J. On the hadronic beam model of TeV gamma-ray flares from blazars. Astron. Astrophys. 2001, 371, 61–67. [Google Scholar] [CrossRef]










| Model | Radio Heavy | Radio Light | -Scale | Comments |
|---|---|---|---|---|
| ( cm) | 2.0 | 2.0 | 2.0 | PLUTO cell |
| (cm) | Jet matter density | |||
| (cm) | Max wind density | |||
| time unit (s) | Model time scale (model s) | |||
| (cm) | - | - | Max disk wind density | |
| (s) | 242 | 242 | 204 | Model run time |
| Method | P. L. | P. L. | P. L. | Piecewise linear |
| Integrator | M. H. | M. H. | M. H. | MUSCL-Hancock |
| EOS | Ideal | Ideal | Ideal | Equation of state |
| physics | RelMHD | RelMHD | RelMHD | PLUTO setup |
| B field (G) | 10 | 10 | Initial toroidal magnetic field | |
| BinSep (cm) | subcell | subcell | Binary separation | |
| - | 5–20 | 3–10 | VE compact star mass | |
| - | 10–30 | 10–30 | Companion mass | |
| 0.8 | 0.8 | 0.8 | Initial jet speed | |
| Jet kinetic luminosity | ||||
| Jet type | int. | int. | cont. | intermittent or continuous |
| ≃10 | ≃10 | Average Jet kinetic luminosity | ||
| Grid resolution | 60 × 100 × 50 | 60 × 100 × 50 | 60 × 100 × 50 | PLUTO grid size (xyz) |
| Imaging method | FB | FB | FB | Focused beam |
| Time delay | on | on | on | Normal ray speed |
| Imaging plane | YZ | YZ | YZ | Fiducial screen parallel to YZ |
| Emission | radio-sync | radio-sync | neutrinos | Synthetic emission type |
| Code used | PLUTO-rlos | PLUTO-rlos | PLUTO-nemiss-rlos | pipeline portion employed |
Disclaimer/Publisher’s Note: The statements, opinions and data contained in all publications are solely those of the individual author(s) and contributor(s) and not of MDPI and/or the editor(s). MDPI and/or the editor(s) disclaim responsibility for any injury to people or property resulting from any ideas, methods, instructions or products referred to in the content. |
© 2023 by the author. Licensee MDPI, Basel, Switzerland. This article is an open access article distributed under the terms and conditions of the Creative Commons Attribution (CC BY) license (https://creativecommons.org/licenses/by/4.0/).
Share and Cite
Smponias, T. Simulated Radio and Neutrino Imaging of a Microquasar. Galaxies 2023, 11, 110. https://doi.org/10.3390/galaxies11060110
Smponias T. Simulated Radio and Neutrino Imaging of a Microquasar. Galaxies. 2023; 11(6):110. https://doi.org/10.3390/galaxies11060110
Chicago/Turabian StyleSmponias, Theodoros. 2023. "Simulated Radio and Neutrino Imaging of a Microquasar" Galaxies 11, no. 6: 110. https://doi.org/10.3390/galaxies11060110
APA StyleSmponias, T. (2023). Simulated Radio and Neutrino Imaging of a Microquasar. Galaxies, 11(6), 110. https://doi.org/10.3390/galaxies11060110
