On the Possible Asymmetry in Gamma Rays from Andromeda Due to Inverse Compton Scattering of Star Light on Electrons from Dark Matter Annihilation
Abstract
:1. Introduction
2. 2D Toy Model
3. 3D Model
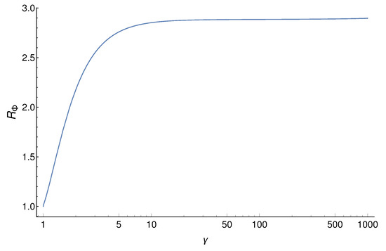
3.1. Halo Case
Disk Case
4. Conclusions
Author Contributions
Funding
Data Availability Statement
Acknowledgments
Conflicts of Interest
References
- Abdo, A.A.; Ackermann, M.; Ajello, M.; Allafort, A.; Atwood, W.; Baldini, L.; Ballet, J.; Barbiellini, G.; Bastieri, D.; Bechtol, K.; et al. Fermi Large Area Telescope observations of Local Group galaxies: Detection of M 31 and search for M 33. Astron. Astrophys. 2010, 523, L2. [Google Scholar] [CrossRef]
 - Ackermann, M.; Ajello, M.; Albert, A.; Baldini, L.; Ballet, J.; Barbiellini, G.; Bastieri, D.; Bellazzini, R.; Bissaldi, E.; Bloom, E.; et al. Observations of M31 and M33 with the fermi large area telescope: A galactic center excess in andromeda? Astrophys. J. 2017, 836, 208. [Google Scholar] [CrossRef]
 - Egorov, A.E.; Topchiev, N.P.; Galper, A.M.; Dalkarov, O.D.; Leonov, A.A.; Suchkov, S.I.; Yurkin, Y.T. Dark matter searches by the planned gamma-ray telescope GAMMA-400. JCAP 2020, 11, 049. [Google Scholar] [CrossRef]
 - Abeysekara, A.; Alfaro, R.; Alvarez, C.; Álvarez, J.; Arceo, R.; Arteaga-Velázquez, J.; Solares, H.; Barber, A.; Baughman, B.; Bautista-Elivar, N.; et al. The HAWC Gamma-Ray Observatory: Observations of Cosmic Rays. arXiv 2013, arXiv:1310.0072. [Google Scholar]
 - Hoischen, C.; Blazer, A.; Bissaldi, E.; Füßling, M.; Garrigoux, T.; Gottschall, D.; Holler, M.; Mitchell, A.; O’Brien, P.; Parsons, R.; et al. GRB Observations with HESS II. arXiv 2017, arXiv:1708.01088. [Google Scholar]
 - Bastieri, D.; Bavikadi, R.; Bigongiari, C.; Bisesi, E.; Boinee, P.; De Angelis, A.; De Lotto, B.; Forti, A.; Lenisa, T.; Longo, F.; et al. The MAGIC experiment and its first results. In Frontiers of Fundamental Physics; Springer: Berlin/Heidelberg, Germany, 2006; pp. 291–296. [Google Scholar]
 - Aharonian, F.; Alekseenko, V.; An, Q.; Bai, L.; Bao, Y.; Bastieri, D.; Bi, X.; Cai, H.; Cao, Z.; Cao, Z.; et al. Prospects for a multi-TeV gamma-ray sky survey with the LHAASO water Cherenkov detector array. Chin. Phys. C 2020, 44, 065001. [Google Scholar] [CrossRef]
 - Collaboration, V.; Weekes, T.; Acciari, V.; Arlen, T.; Aune, T.; Beilicke, M.; Benbow, W.; Boltuch, D.; Bradbury, S.; Buckley, J.; et al. Veritas: Status summary 2009. Int. J. Mod. Phys. D 2010, 19, 1003–1012. [Google Scholar]
 - Karwin, C.M.; Murgia, S.; Moskalenko, I.; Fillingham, S.; Burns, A.K.; Fieg, M. Dark matter interpretation of the Fermi-LAT observations toward the outer halo of M31. Phys. Rev. D 2021, 103, 023027. [Google Scholar] [CrossRef] [PubMed]
 - Belotsky, K.M.; Shlepkina, E.S.; Soloviev, M.L. Theoretical indication of a possible asymmetry in gamma-radiation between Andromeda halo hemispheres due to Compton scattering on electrons from their hypothetical sources in the halo. arXiv 2020, arXiv:2011.04689. [Google Scholar]
 - Egorov, A.E. Nature of M31 gamma-ray halo in relation to dark matter annihilation. Phys. Rev. D 2023, 108, 043028. [Google Scholar] [CrossRef]
 - Belotsky, K.M.; Kirillov, A.A.; Solovyov, M.L. Development of dark disk model of positron anomaly origin. Int. J. Mod. Phys. 2018, D27, 1841010. [Google Scholar] [CrossRef]
 - Belotsky, K.; Kamaletdinov, A.; Laletin, M.; Solovyov, M. The DAMPE excess and gamma-ray constraints. Phys. Dark Universe 2019, 26, 100333. [Google Scholar] [CrossRef]
 - Solovyov, M.L.; Rakhimova, M.A.; Belotsky, K.M. The “Dark disk” model in the light of DAMPE experiment. arXiv 2020, arXiv:2011.04425. [Google Scholar]
 - Navarro, J.F.; Frenk, C.S.; White, S.D.M. A Universal density profile from hierarchical clustering. Astrophys. J. 1997, 490, 493–508. [Google Scholar] [CrossRef]
 - Read, J.I.; Lake, G.; Agertz, O.; Debattista, V.P. Thin, thick and dark discs in ΛCDM. Mon. Not. R. Astron. Soc. 2008, 389, 1041–1057. [Google Scholar] [CrossRef]
 







| R | ||||||
|---|---|---|---|---|---|---|
| 1.8 TeV | 1777 GeV | 1777 GeV | 1 | 1 | ||
| 100 MeV | 270 keV | 280 keV | 0.96 | 45 | 
| R | ||||||
|---|---|---|---|---|---|---|
| 1.8 TeV | 1777 GeV | 1578 GeV | 1.13 | 1.28 | ||
| 100 MeV | 315 keV | 39 keV | 8 | 
Disclaimer/Publisher’s Note: The statements, opinions and data contained in all publications are solely those of the individual author(s) and contributor(s) and not of MDPI and/or the editor(s). MDPI and/or the editor(s) disclaim responsibility for any injury to people or property resulting from any ideas, methods, instructions or products referred to in the content.  | 
© 2023 by the authors. Licensee MDPI, Basel, Switzerland. This article is an open access article distributed under the terms and conditions of the Creative Commons Attribution (CC BY) license (https://creativecommons.org/licenses/by/4.0/).
Share and Cite
Belotsky, K.; Solovyov, M. On the Possible Asymmetry in Gamma Rays from Andromeda Due to Inverse Compton Scattering of Star Light on Electrons from Dark Matter Annihilation. Galaxies 2023, 11, 109. https://doi.org/10.3390/galaxies11060109
Belotsky K, Solovyov M. On the Possible Asymmetry in Gamma Rays from Andromeda Due to Inverse Compton Scattering of Star Light on Electrons from Dark Matter Annihilation. Galaxies. 2023; 11(6):109. https://doi.org/10.3390/galaxies11060109
Chicago/Turabian StyleBelotsky, Konstantin, and Maxim Solovyov. 2023. "On the Possible Asymmetry in Gamma Rays from Andromeda Due to Inverse Compton Scattering of Star Light on Electrons from Dark Matter Annihilation" Galaxies 11, no. 6: 109. https://doi.org/10.3390/galaxies11060109
APA StyleBelotsky, K., & Solovyov, M. (2023). On the Possible Asymmetry in Gamma Rays from Andromeda Due to Inverse Compton Scattering of Star Light on Electrons from Dark Matter Annihilation. Galaxies, 11(6), 109. https://doi.org/10.3390/galaxies11060109
        