Infrastructure for Personalized Medicine at Partners HealthCare
Abstract
:1. Introduction
2. Results and Discussion
2.1. Partners HealthCare System
2.2. Partners HealthCare Personalized Medicine (PPM)
2.2.1. The Laboratory for Molecular Medicine (LMM)
2.2.2. Translational Genomics Core (TGC)
2.2.3. Partners HealthCare Biobank
2.2.4. PPM IT Infrastructure and Bioinformatics Team
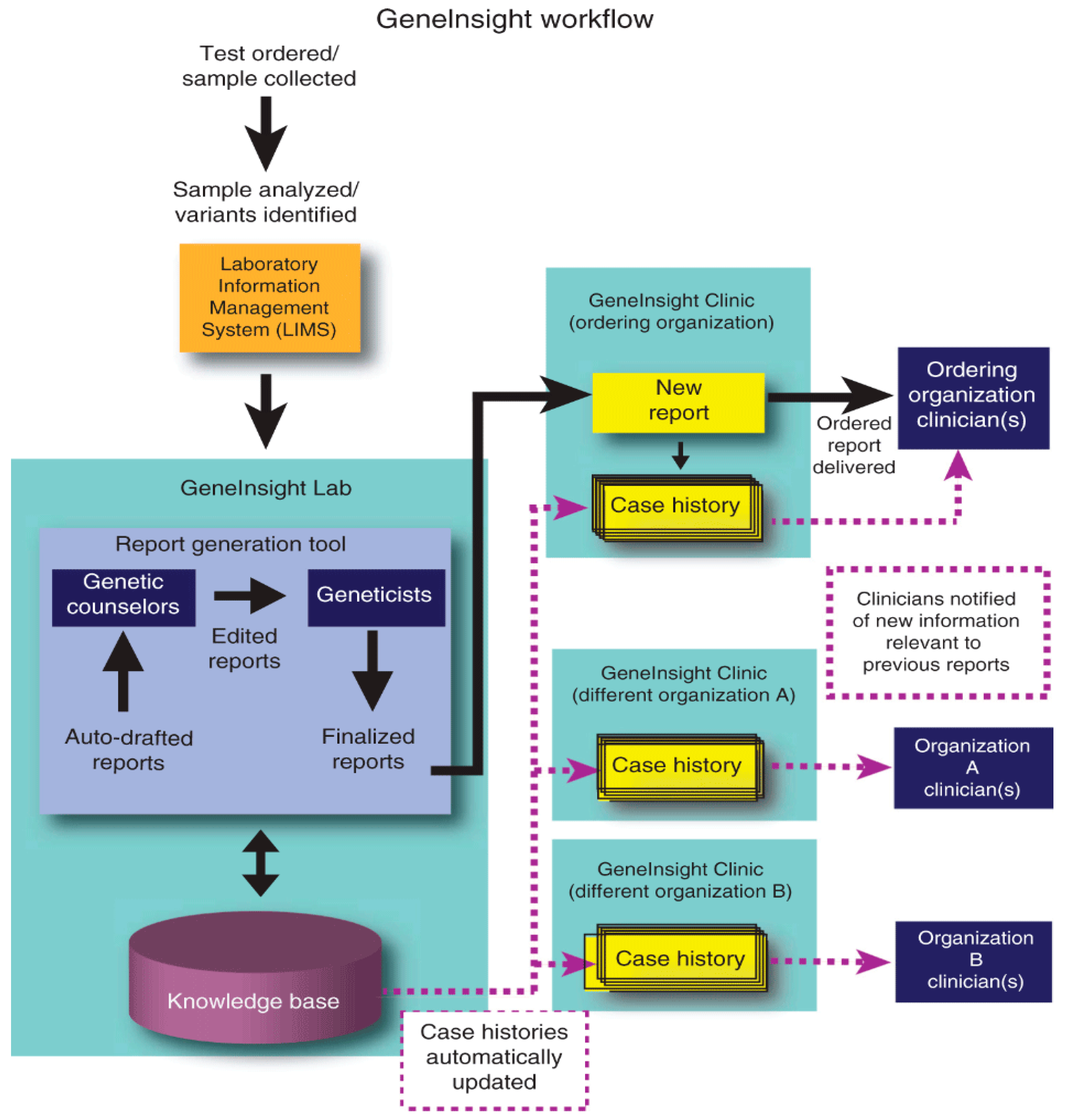
2.2.5. GeneInsight Suite
2.3. Partners Research Computing
2.3.1. Research Patient Data Registry (RPDR) and Biobank Portal
2.3.2. Phenotype Discovery Center (PDC)
3. Conclusions
Acknowledgments
Author Contributions
Conflicts of Interest
References
- Rehm, H.L.; Hynes, E.; Funke, B. The changing landscape of molecular diagnostic testing: Implications for Academic Medical Centers. J. Pers. Med. 2016. [Google Scholar] [CrossRef] [PubMed]
- Blau, A.; Brown, A.; Mahanta, L.; Amir, S. The Translational Genomics Core at Partners Personalized Medicine: Facilitating the Transition of Research towards Personalized Medicine. J. Pers. Med. 2016. [Google Scholar] [CrossRef]
- Karlson, E.; Boutin, B.; Hoffnagle, A.; Allen, N. Building the Partners HealthCare Biobank at Partners Personalized Medicine: Informed consent, return of research results, recruitment lessons and operational considerations. J. Pers. Med. 2016. [Google Scholar] [CrossRef] [PubMed]
- Boutin, N.; Holzbach, A.; Mahanta, L.; Aldama, J.; Cerretani, X.; Embree, K.; Leon, I.; Rathy, N.; Vickers, M. The information technology infrastructure for the translational genomics core and the Partners Biobank at Partners Personalized Medicine. J. Pers. Med. 2016. [Google Scholar] [CrossRef] [PubMed]
- Tsai, E.A.; Shakbatyan, R.; Evans, J.; Rossetti, P.; Graham, C.; Shamra, H.; Lin, C.F.; Lebo, M. Bioinformatics Workflow for Clinical Whole Genome Sequencing at Partners HealthCare Personalized Medicine. J. Pers. Med. 2016. [Google Scholar] [CrossRef]
- Aronson, S.; Mahanta, L.; Hien, L.; Clark, E.; Babb, L.; Oates, M.; Rehm, H.L.; Lebo, M. Information technology support for clinical genetic testing within an Academic Medical Center. J. Pers. Med. 2016. [Google Scholar] [CrossRef] [PubMed]
- Smoller, J.; Karlson, E.; Green, R.; Kathiresan, S.; MacArthur, D.G.; Talkowski, M.; Murphy, S.; Weiss, S.T. An eMERGE Clinical Center at Partners Personalized Medicine. J. Pers. Med. 2016. [Google Scholar] [CrossRef] [PubMed]
- Gainer, V.; Cagan, A.; Castro, V.; Duey, S.; Ghosh, B.; Goodson, A.; Goryachev, S.; Metta, R.; Wang, T.; Wattanasin, N.; et al. Using i2b2 to enable researchers to work with the Partners Biobank data and samples in the Partners Biobank Portal at Partners Personalized Medicine. J. Pers. Med. 2016. pending decision. [Google Scholar]



© 2016 by the authors; licensee MDPI, Basel, Switzerland. This article is an open access article distributed under the terms and conditions of the Creative Commons by Attribution (CC-BY) license (http://creativecommons.org/licenses/by/4.0/).
Share and Cite
Weiss, S.T.; Shin, M.S. Infrastructure for Personalized Medicine at Partners HealthCare. J. Pers. Med. 2016, 6, 13. https://doi.org/10.3390/jpm6010013
Weiss ST, Shin MS. Infrastructure for Personalized Medicine at Partners HealthCare. Journal of Personalized Medicine. 2016; 6(1):13. https://doi.org/10.3390/jpm6010013
Chicago/Turabian StyleWeiss, Scott T., and Meini Sumbada Shin. 2016. "Infrastructure for Personalized Medicine at Partners HealthCare" Journal of Personalized Medicine 6, no. 1: 13. https://doi.org/10.3390/jpm6010013
APA StyleWeiss, S. T., & Shin, M. S. (2016). Infrastructure for Personalized Medicine at Partners HealthCare. Journal of Personalized Medicine, 6(1), 13. https://doi.org/10.3390/jpm6010013
