Functional, Cohort-Level Assessment of CFTR Modulator Responses Using Biobanked Nasal Epithelial Cells from Individuals with Cystic Fibrosis
Abstract
1. Introduction
2. Materials and Methods
2.1. Cell Culture of Nasal-Brushing-Derived Epithelial Cells
2.2. Quantitative Real-Time PCR (qPCR)
2.3. Immunofluorescence Staining and Imaging
2.4. Ussing Chamber Measurements
2.5. Data Analysis
3. Results
3.1. Cohort Characteristics
3.2. Characterization of Cryopreserved HNEC Cultures
3.3. CFTR Function and Modulator Responses in ALI-HNEC
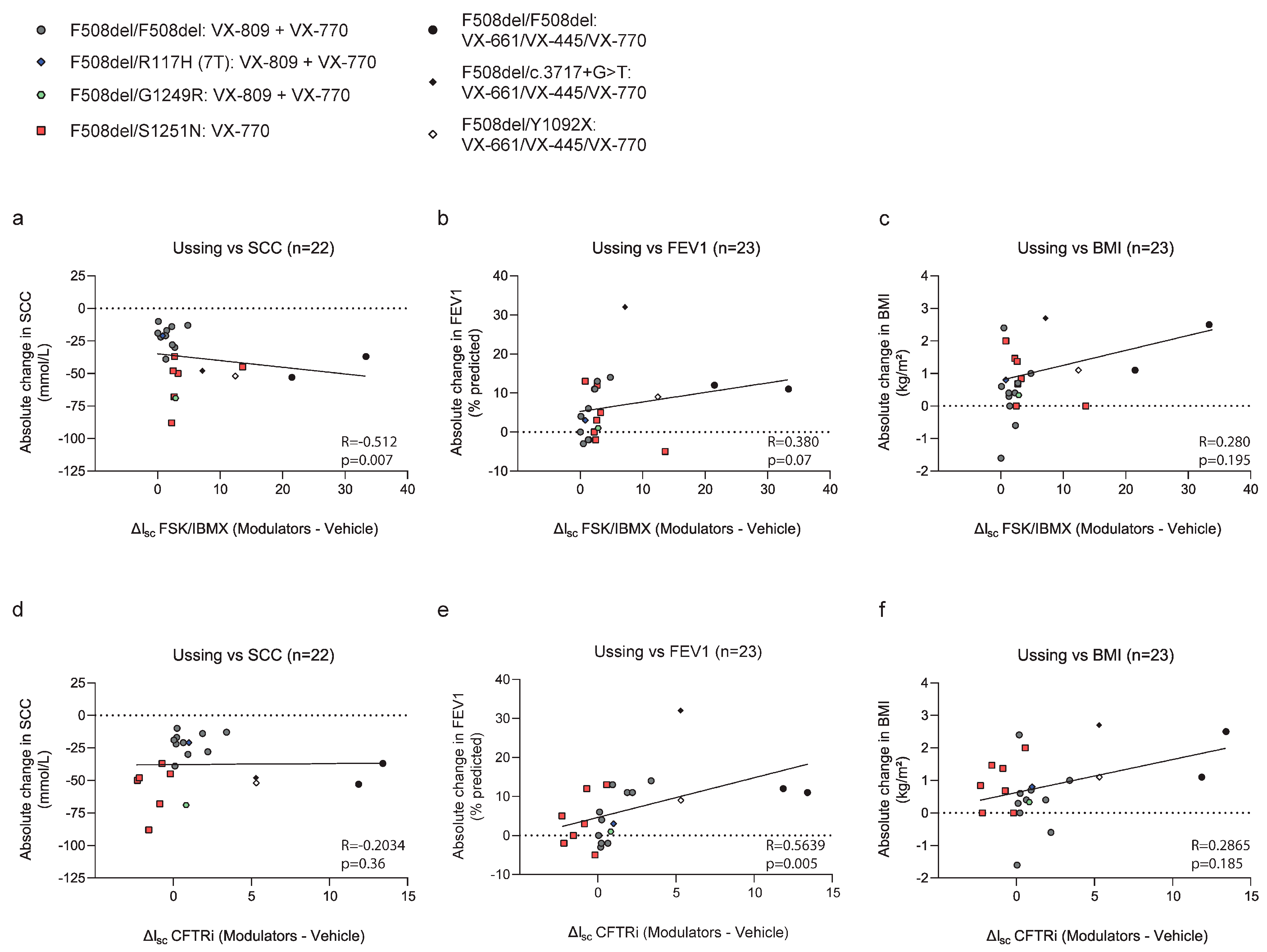
3.4. Correlation Between CFTR Modulator Responses in ALI-HNEC and Clinical Outcomes
4. Discussion
Supplementary Materials
Author Contributions
Funding
Institutional Review Board Statement
Informed Consent Statement
Data Availability Statement
Acknowledgments
Conflicts of Interest
Abbreviations
| pwCF | people with cystic fibrosis |
| CF | Cystic fibrosis |
| CFTR | Cystic fibrosis transmembrane conductance regulator |
| ALI | Air-liquid interface |
| HNEC | Human nasal epithelial cells |
| BMI | Body mass index |
| SCC | Sweat chloride concentration |
| FEV1 | First second of forced expiration |
| TEER | Transepithelial electrical resistance |
| Isc | Short-circuit current |
| ETI | Elexacaftor/tezacaftor/ivacaftor |
References
- Elborn, J.S. Cystic Fibrosis. Lancet 2016, 388, 2519–2531. [Google Scholar] [CrossRef] [PubMed]
- Allen, L.; Carr, S.B.; Davies, G.; Downey, D.; Egan, M.; Forton, J.T.; Gray, R.; Haworth, C.; Horsley, A.; Smyth, A.R. Future therapies for cystic fibrosis. Nat. Commun. 2023, 14, 693. [Google Scholar] [CrossRef]
- Muilwijk, D.; Zomer-van Ommen, D.D.; Gulmans, V.A.M.; Eijkemans, M.J.C.; van der Ent, C.K. Dutch Cystic Fibrosis Registry (NCFR) Steering Group: Long-term effectiveness of dual CFTR modulator treatment of cystic fibrosis. ERJ Open Res. 2022, 8, 00204–2022. [Google Scholar] [CrossRef] [PubMed]
- Clancy, J.P.; Cotton, C.U.; Donaldson, S.H.; Solomon, G.M.; VanDevanter, D.R.; Boyle, M.P.; Gentzsch, M.; Nick, J.A.; Illek, B.; Wallenburg, J.C.; et al. CFTR modulator theratyping: Current status, gaps and future directions. J. Cyst. Fibros. 2019, 18, 22–34. [Google Scholar] [CrossRef]
- Keegan, D.E.; Brewington, J.J. Nasal Epithelial Cell-Based Models for Individualized Study in Cystic Fibrosis. Int. J. Mol. Sci. 2021, 22, 4448. [Google Scholar] [CrossRef]
- Brewington, J.J.; Filbrandt, E.T.; LaRosa, F.J.; Moncivaiz, J.D.; Ostmann, A.J.; Strecker, L.M.; Clancy, J.P. Brushed nasal epithelial cells are a surrogate for bronchial epithelial CFTR studies. JCI Insight 2018, 3, e99385. [Google Scholar] [CrossRef]
- Molinski, S.V.; Ahmadi, S.; Ip, W.; Ouyang, H.; Villella, A.; Miller, J.P.; Lee, P.S.; Kulleperuma, K.; Du, K.; Di Paola, M.; et al. Orkambi® and amplifier co-therapy improves function from a rare CFTR mutation in gene-edited cells and patient tissue. EMBO Mol. Med. 2017, 9, 1224–1243. [Google Scholar] [CrossRef]
- McCarthy, C.; Brewington, J.J.; Harkness, B.; Clancy, J.P.; Trapnell, B.C. Personalised CFTR pharmacotherapeutic response testing and therapy of cystic fibrosis. Eur. Respir. J. 2018, 51, 1702457. [Google Scholar] [CrossRef]
- Veit, G.; Velkov, T.; Xu, H.; Vadeboncoeur, N.; Bilodeau, L.; Matouk, E.; Lukacs, G.L. A precision medicine approach to optimize modulator therapy for rare CFTR folding mutants. J. Pers. Med. 2021, 11, 643. [Google Scholar] [CrossRef]
- Pranke, I.M.; Hatton, A.; Simonin, J.; Jais, J.P.; Le Pimpec-Barthes, F.; Carsin, A.; Bonnette, P.; Fayon, M.; Bel, N.S.-L.; Grenet, D.; et al. Correction of CFTR function in nasal epithelial cells from cystic fibrosis patients predicts improvement of respiratory function by CFTR modulators. Sci. Rep. 2017, 7, 7375. [Google Scholar] [CrossRef] [PubMed]
- Pranke, I.; Hatton, A.; Masson, A.; Flament, T.; Le Bourgeois, M.; Chedevergne, F.; Bailly, C.; Urbach, V.; Hinzpeter, A.; Edelman, A.; et al. Might brushed nasal cells be a surrogate for CFTR modulator clinical response? Am. J. Respir. Crit. Care Med. 2019, 199, 123–126. [Google Scholar] [CrossRef]
- Sette, G.; Lo Cicero, S.; Blaconà, G.; Pierandrei, S.; Bruno, S.M.; Salvati, V.; Castelli, G.; Falchi, M.; Fabrizzi, B.; Cimino, G.; et al. Theratyping cystic fibrosis in vitro in ALI culture and organoid models generated from patient-derived nasal epithelial conditionally reprogrammed stem cells. Eur. Respir. J. 2021, 58, 2100908. [Google Scholar] [CrossRef] [PubMed]
- Noel, S.; Servel, N.; Hatton, A.; Golec, A.; Rodrat, M.; Ng, D.R.S.; Li, H.; Pranke, I.; Hinzpeter, A.; Edelman, A.; et al. Correlating genotype with phenotype using CFTR-mediated whole-cell Cl- currents in human nasal epithelial cells. J. Physiol. 2022, 600, 1515–1531. [Google Scholar] [CrossRef]
- Ratjen, F.; Stanojevic, S.; Gunawardena, T.; Eckford, P.D.W.; Avolio, J.; Shaw, M.; Bartlett, C.; Ouyang, H.; Moraes, T.J.; Gonska, T.; et al. Relationship between theratyping in nasal epithelial cells and clinical outcomes in people with cystic fibrosis. Eur. Respir. J. 2025, 65, 2401855. [Google Scholar] [CrossRef]
- Amatngalim, G.D.; Rodenburg, L.W.; Aalbers, B.L.; Raeven, H.H.; Aarts, E.M.; Sarhane, D.; Spelier, S.; Lefferts, J.W.; AL Silva, I.; Nijenhuis, W.; et al. Measuring cystic fibrosis drug responses in organoids derived from 2D differentiated nasal epithelia. Life Sci. Alliance 2022, 5, e202101320. [Google Scholar] [CrossRef]
- Rodenburg, L.W.; van der Windt, I.S.; Dreyer, H.H.M.; Smits, S.M.A.; den Hertog-Oosterhoff, L.A.; Aarts, E.M.; Beekman, J.M.; Amatngalim, G.D. Protocol for generating airway organoids from 2D air liquid interface-differentiated nasal epithelia for use in a functional CFTR assay. STAR Protoc. 2023, 4, 102337. [Google Scholar] [CrossRef]
- Kelly, M.; Dreano, E.; Hatton, A.; Lepissier, A.; Golec, A.; Sermet-Gaudelus, I.; Pranke, I. Primary human nasal epithelial cells: Biobanking in the context of precision medicine. J. Vis. Exp. 2022, 182, e63409. [Google Scholar] [PubMed]
- Dreano, E.; Burgel, P.R.; Hatton, A.; Bouazza, N.; Chevalier, B.; Macey, J.; Leroy, S.; Durieu, I.; Weiss, L.; Grenet, D.; et al. Theratyping cystic fibrosis patients to guide elexacaftor/tezacaftor/ivacaftor out-of-label prescription. Eur. Respir. J. 2023, 62, 2300110. [Google Scholar] [CrossRef] [PubMed]
- Park, J.K.; Shrivastava, A.; Zhang, C.; Pollok, B.A.; Finkbeiner, W.E.; Gibb, E.R.; Ly, N.P.; Illek, B. Functional Profiling of CFTR-Directed Therapeutics Using Pediatric Patient-Derived Nasal Epithelial Cell Models. Front. Pediatr. 2020, 8, 536. [Google Scholar] [CrossRef]
- Saint-Criq, V.; Delpiano, L.; Casement, J.; Onuora, J.C.; Lin, J.; Gray, M.A. Choice of differentiation media significantly impacts cell lineage and response to CFTR modulators in fully differentiated primary cultures of cystic fibrosis human airway epithelial cells. Cells 2020, 9, 2137. [Google Scholar] [CrossRef]
- Bratcher, P.E.; Yadav, S.; Shaughnessy, C.A.; Thornell, I.M.; Zeitlin, P.L. Effect of apical chloride concentration on the measurement of responses to CFTR modulation in airway epithelia cultured from nasal brushings. Physiol. Rep. 2020, 8, e14603. [Google Scholar] [CrossRef] [PubMed]
- Berkers, G.; van Mourik, P.; Vonk, A.M.; Kruisselbrink, E.; Dekkers, J.F.; de Winter-de Groot, K.M.; Arets, H.G.; Marck-van der Wilt, R.E.; Dijkema, J.S.; Vanderschuren, M.M.; et al. Rectal organoids enable personalized treatment of cystic fibrosis. Cell Rep. 2019, 26, 1701–1708.e3. [Google Scholar] [CrossRef] [PubMed]



| CFTR Gene Variants | n | CFTR Modulator Received * |
|---|---|---|
| F508del/F508del | 12 | Lumacaftor/Ivacaftor (10), ETI (2) |
| F508del/S1251N | 7 | Ivacaftor (7) |
| F508del/G1249R | 1 | Ivacaftor (1) |
| F508del/R117H (7T) | 1 | Ivacaftor (1) |
| F508del/Y1092X | 1 | ETI (1) |
| F508del/c.3717+5G>T | 1 | ETI (1) |
| Total | 23 | Ivacaftor (9), Lumacaftor/Ivacaftor (10), ETI (4) |
| Treatment Group | FEV1 (% Predicted) | Sweat Chloride (mmol/L) | BMI (kg/m2) |
|---|---|---|---|
| Ivacaftor (n = 9) | 86.3 ± 25.5 | 82.5 ± 19.6 | 21.4 ± 5.5 |
| Δ +3.3 ± 6.0 | Δ −53.3 ± 21.0 | Δ +0.8 ± 0.7 | |
| Lumacaftor/Ivacaftor (n = 10) | 61.0 ± 23.1 | 92.5 ± 9.9 | 21.3 ± 2.1 |
| Δ +5.2 ± 6.7 | Δ −21.3 ± 8.9 | Δ +1.7 ± 1.0 | |
| ETI (n = 4) | 31.3 ± 2.6 | 93.5 ± 10.9 | 21.7 ± 2.7 |
| Δ +16.0 ± 10.7 | Δ −47.5 ± 7.3 | Δ +1.9 ± 0.9 |
Disclaimer/Publisher’s Note: The statements, opinions and data contained in all publications are solely those of the individual author(s) and contributor(s) and not of MDPI and/or the editor(s). MDPI and/or the editor(s) disclaim responsibility for any injury to people or property resulting from any ideas, methods, instructions or products referred to in the content. |
© 2026 by the authors. Licensee MDPI, Basel, Switzerland. This article is an open access article distributed under the terms and conditions of the Creative Commons Attribution (CC BY) license.
Share and Cite
Aalbers, B.L.; Amatngalim, G.D.; Aarts, E.M.; Rodenburg, L.W.; den Hertog-Oosterhoff, L.A.; Heijerman, H.G.M.; Beekman, J.M. Functional, Cohort-Level Assessment of CFTR Modulator Responses Using Biobanked Nasal Epithelial Cells from Individuals with Cystic Fibrosis. J. Pers. Med. 2026, 16, 51. https://doi.org/10.3390/jpm16010051
Aalbers BL, Amatngalim GD, Aarts EM, Rodenburg LW, den Hertog-Oosterhoff LA, Heijerman HGM, Beekman JM. Functional, Cohort-Level Assessment of CFTR Modulator Responses Using Biobanked Nasal Epithelial Cells from Individuals with Cystic Fibrosis. Journal of Personalized Medicine. 2026; 16(1):51. https://doi.org/10.3390/jpm16010051
Chicago/Turabian StyleAalbers, Bente L., Gimano D. Amatngalim, Ellen M. Aarts, Lisa W. Rodenburg, Loes A. den Hertog-Oosterhoff, Harry G. M. Heijerman, and Jeffrey M. Beekman. 2026. "Functional, Cohort-Level Assessment of CFTR Modulator Responses Using Biobanked Nasal Epithelial Cells from Individuals with Cystic Fibrosis" Journal of Personalized Medicine 16, no. 1: 51. https://doi.org/10.3390/jpm16010051
APA StyleAalbers, B. L., Amatngalim, G. D., Aarts, E. M., Rodenburg, L. W., den Hertog-Oosterhoff, L. A., Heijerman, H. G. M., & Beekman, J. M. (2026). Functional, Cohort-Level Assessment of CFTR Modulator Responses Using Biobanked Nasal Epithelial Cells from Individuals with Cystic Fibrosis. Journal of Personalized Medicine, 16(1), 51. https://doi.org/10.3390/jpm16010051

