Stress and Internalizing Problems in Adolescents: A Dynamic Longitudinal Analysis
Abstract
1. Introduction
1.1. Internalizing Problems in Adolescence
1.2. Theoretical Background
1.2.1. The Diathesis–Stress Model
1.2.2. Stress Sensitization and Kindling Models
1.2.3. Stress Generation and Reciprocal Causation
1.2.4. Insights from Longitudinal Research
1.3. The Present Study
- To determine the extent to which the association between stress and internalizing problems can be attributed to stable dispositional traits at the between-person level.
- To examine the strength and direction of within-person effects between stress and internalizing problems across time.
1.4. Hypotheses
- H1:Because both stress susceptibility and internalizing symptoms demonstrate trait-like stability, a substantial portion of their association will occur at the between-person level, consistent with the diathesis–stress model.
- H2:Stress will significantly predict internalizing problems at the within-person level (stress sensitization), with a smaller but notable reciprocal effect from internalizing problems to stress (stress generation), reflecting stress sensitization, stress generation, and reciprocal causation processes.
2. Method
2.1. Participants and Procedure
2.2. Measures
2.2.1. Subjective Stress
2.2.2. Internalizing Problems
2.2.3. Analytic Strategy
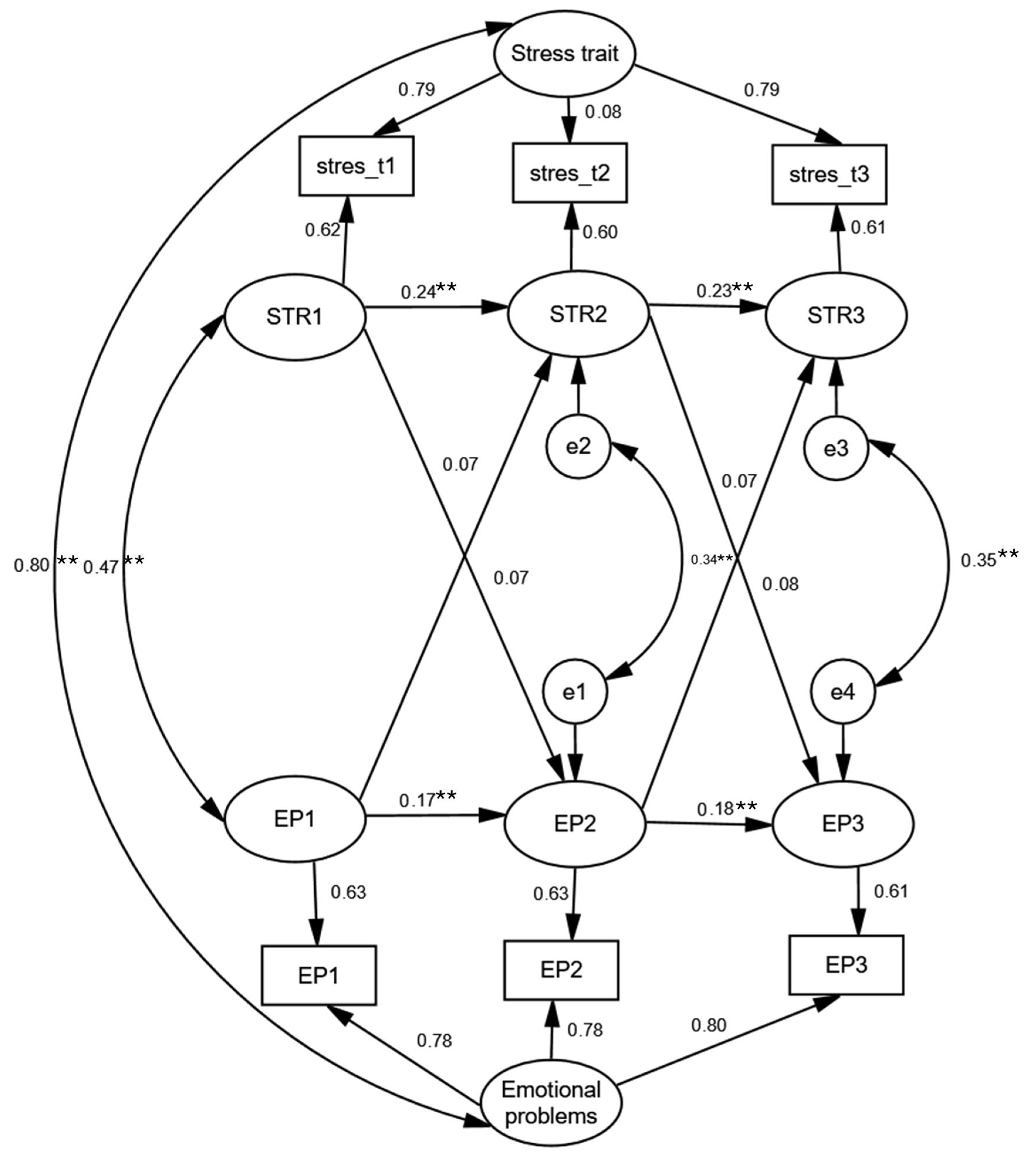
3. Results
Descriptive Statistics
4. Discussion
4.1. Summary of Findings
4.2. Comparison with Previous Research
4.3. Methodological Considerations and Future Directions
4.4. Implications for Practice
4.5. Study Limitations
5. Conclusions
Supplementary Materials
Author Contributions
Funding
Institutional Review Board Statement
Informed Consent Statement
Data Availability Statement
Conflicts of Interest
References
- D’Urso, G.; Symonds, J. Developmental Cascades of Internalizing and Externalizing Problems from Infancy to Middle Childhood: Longitudinal Associations with Bullying and Victimization. J. Sch. Violence 2022, 21, 294–311. [Google Scholar] [CrossRef]
- Oh, Y.; Greenberg, M.T.; Willoughby, M.T.; Vernon-Feagans, L.; Blair, C.B.; Burchinal, M.R.; Cox, M.; Garrett-Peters, P.T.; Frank, J.L.; Mills-Koonce, W.R. Examining Longitudinal Associations between Externalizing and Internalizing Behavior Problems at Within- and Between-Child Levels. J. Abnorm. Child Psychol. 2020, 48, 467–480. [Google Scholar] [CrossRef]
- Black, L.; Panayiotou, M.; Humphrey, N. Internalizing Symptoms, Well-Being, and Correlates in Adolescence: A Multiverse Exploration via Cross-Lagged Panel Network Models. Dev. Psychopathol. 2022, 34, 1477–1491. [Google Scholar] [CrossRef] [PubMed]
- Oerlemans, A.M.; Wardenaar, K.J.; Raven, D.; Hartman, C.A.; Ormel, J. The Association of Developmental Trajectories of Adolescent Mental Health with Early-Adult Functioning. PLoS ONE 2020, 15, e0233648. [Google Scholar] [CrossRef] [PubMed]
- Arnett, J. Adolescent Storm and Stress, Reconsidered. Am. Psychol. 1999, 54, 317–326. [Google Scholar] [CrossRef] [PubMed]
- Arnett, J.J. Emerging Adulthood: A Theory of Development from the Late Teens through the Twenties. Am. Psychol. 2000, 55, 469–480. [Google Scholar] [CrossRef]
- Blakemore, S.J. Adolescence and Mental Health. Lancet 2019, 393, 2030–2031. [Google Scholar] [CrossRef]
- Thapar, A.; Collishaw, S.; Pine, D.S.; Thapar, A.K. Depression in Adolescence. Lancet 2012, 379, 1056–1067. [Google Scholar] [CrossRef]
- Clayborne, Z.M.; Varin, M.; Colman, I. Systematic Review and Meta-Analysis: Adolescent Depression and Long-Term Psychosocial Outcomes. J. Am. Acad. Child Adolesc. Psychiatry 2019, 58, 72–79. [Google Scholar] [CrossRef]
- Twenge, J.M. Increases in Depression, Self-Harm, and Suicide Among U.S. Adolescents After 2012 and Links to Technology Use: Possible Mechanisms. Psychiatr. Res. Clin. Pract. 2020, 2, 19–25. [Google Scholar] [CrossRef]
- Keyes, K.M.; Platt, J.M. Annual Research Review: Sex, Gender, and Internalizing Conditions among Adolescents in the 21st Century—Trends, Causes, Consequences. J. Child Psychol. Psychiatry 2024, 65, 384–407. [Google Scholar] [CrossRef]
- Shorey, S.; Ng, E.D.; Wong, C.H.J. Global Prevalence of Depression and Elevated Depressive Symptoms among Adolescents: A Systematic Review and Meta-Analysis. Br. J. Clin. Psychol. 2022, 61, 287–305. [Google Scholar] [CrossRef] [PubMed]
- Racine, N.; McArthur, B.A.; Cooke, J.E.; Eirich, R.; Zhu, J.; Madigan, S. Global Prevalence of Depressive and Anxiety Symptoms in Children and Adolescents during COVID-19: A Meta-Analysis. JAMA Pediatr. 2021, 175, 1142–1150. [Google Scholar] [CrossRef] [PubMed]
- Ajduković, M.; Kožljan, P. Depression, Anxiety and Stress of Adolescents Before and During the Fourth Wave of the COVID-19 Pandemic. Soc. Psihijatr. 2023, 50, 389–416. [Google Scholar] [CrossRef]
- Samji, H.; Wu, J.; Ladak, A.; Vossen, C.; Stewart, E.; Dove, N.; Long, D.; Snell, G. Review: Mental Health Impacts of the COVID-19 Pandemic on Children and Youth—A Systematic Review. Child Adolesc. Ment. Health 2022, 27, 173–189. [Google Scholar] [CrossRef]
- Madigan, S.; Racine, N.; Vaillancourt, T.; Korczak, D.J.; Hewitt, J.M.A.; Pador, P.; Park, J.L.; McArthur, B.A.; Holy, C.; Neville, R.D. Changes in Depression and Anxiety Among Children and Adolescents from Before to During the COVID-19 Pandemic: A Systematic Review and Meta-Analysis. JAMA Pediatr. 2023, 177, 567. [Google Scholar] [CrossRef]
- Steinsbekk, S.; Ranum, B.; Wichstrøm, L. Prevalence and Course of Anxiety Disorders and Symptoms from Preschool to Adolescence: A 6-Wave Community Study. J. Child Psychol. Psychiatry 2022, 63, 527–534. [Google Scholar] [CrossRef]
- McLaughlin, K.A.; Hatzenbuehler, M.L. Stressful Life Events, Anxiety Sensitivity, and Internalizing Symptoms in Adolescents. J. Abnorm. Psychol. 2009, 118, 659–669. [Google Scholar] [CrossRef]
- Monroe, S.M.; Harkness, K.L. Life Stress, the “Kindling” Hypothesis, and the Recurrence of Depression: Considerations from a Life Stress Perspective. Psychol. Rev. 2005, 112, 417–445. [Google Scholar] [CrossRef]
- Jenness, J.L.; Peverill, M.; King, K.M.; Hankin, B.L.; McLaughlin, K.A. Dynamic Associations between Stressful Life Events and Adolescent Internalizing Psychopathology in a Multiwave Longitudinal Study. J. Abnorm. Psychol. 2019, 128, 596–609. [Google Scholar] [CrossRef]
- Milas, G.; Ribar, M.; Ćavar, F. Why Are Adolescent Girls More Prone to Stress-induced Depression? Testing Moderation, Mediation, and Reciprocal Causality in a Three-wave Longitudinal Study. J. Res. Adolesc. 2025, 35, e70015. [Google Scholar] [CrossRef] [PubMed]
- Monroe, S.M.; Simons, A.D. Diathesis-stress Theories in the Context of Life Stress Research: Implications for the Depressive Disorders. Psychol. Bull. 1991, 110, 406–425. [Google Scholar] [CrossRef] [PubMed]
- Hankin, B.L. Cognitive Vulnerability-Stress Model of Depression during Adolescence: Investigating Depressive Symptom Specificity in a Multi-Wave Prospective Study. J. Abnorm. Child Psychol. 2008, 36, 999–1014. [Google Scholar] [CrossRef] [PubMed]
- Kendler, K.S.; Kessler, R.C.; Walters, E.E.; MacLean, C.; Neale, M.C.; Heath, A.C.; Eaves, L.J. Stressful Life Events, Genetic Liability, and Onset of an Episode of Major Depression in Women. Depress. Sci. Ment. Health 2013, 6, 141–150. [Google Scholar] [CrossRef]
- Metalsky, G.I.; Abramson, L.Y.; Seligman, M.E.; Semmel, A.; Peterson, C. Attributional Styles and Life Events in the Classroom: Vulnerability and Invulnerability to Depressive Mood Reactions. J. Pers. Soc. Psychol. 1982, 43, 612–617. [Google Scholar] [CrossRef]
- Hastings, P.D.; Helm, J.; Mills, R.S.L.; Serbin, L.A.; Stack, D.M.; Schwartzman, A.E. Dispositional and Environmental Predictors of the Development of Internalizing Problems in Childhood: Testing a Multilevel Model. J. Abnorm. Child Psychol. 2015, 43, 831–845. [Google Scholar] [CrossRef]
- Belsky, J.; Bakermans-Kranenburg, M.J.; Van Ijzendoorn, M.H. For Better and for Worse: Differential Susceptibility to Environmental Influences. Curr. Dir. Psychol. Sci. 2007, 16, 300–304. [Google Scholar] [CrossRef]
- Post, M. Transduction of Psychosocial Stress into the Neurobiology of Recurrent Disorder. Depression 1992, 149, 999–1010. [Google Scholar]
- Stroud, C.B. The Stress Sensitization Model; Oxford University Press: Oxford, UK, 2020. [Google Scholar]
- Espejo, E.P.; Hammen, C.L.; Connolly, N.P.; Brennan, P.A.; Najman, J.M.; Bor, W. Stress Sensitization and Adolescent Depressive Severity as a Function of Childhood Adversity: A Link to Anxiety Disorders. J. Abnorm. Child Psychol. 2007, 35, 287–299. [Google Scholar] [CrossRef]
- Hammen, C.; Henry, R.; Daley, S.E. Depression and Sensitization to Stressors among Young Women as a Function of Childhood Adversity. J. Consult. Clin. Psychol. 2000, 68, 782–787. [Google Scholar] [CrossRef]
- Hammen, C. Stress and Depression. Annu. Rev. Clin. Psychol. 2005, 1, 293–319. [Google Scholar] [CrossRef] [PubMed]
- Hammen, C. Stress Generation in Depression: Reflections on Origins, Research, and Future Directions. J. Clin. Psychol. 2006, 62, 1065–1082. [Google Scholar] [CrossRef] [PubMed]
- Flynn, M.; Rudolph, K.D. Stress Generation and Adolescent Depression: Contribution of Interpersonal Stress Responses. J. Abnorm. Child Psychol. 2011, 39, 1187–1198. [Google Scholar] [CrossRef] [PubMed]
- March-Llanes, J.; Marqués-Feixa, L.; Mezquita, L.; Fañanás, L.; Moya-Higueras, J. Stressful Life Events during Adolescence and Risk for Externalizing and Internalizing Psychopathology: A Meta-Analysis. Eur. Child Adolesc. Psychiatry 2017, 26, 1409–1422. [Google Scholar] [CrossRef]
- Kim, K.J.; Conger, R.D.; Elder, G.H.; Lorenz, F.O. Reciprocal Influences between Stressful Life Events and Adolescent Internalizing and Externalizing Problems. Child Dev. 2003, 74, 127–143. [Google Scholar] [CrossRef]
- Hamaker, E.L.; Kuiper, R.M.; Grasman, R.P.P.P. A Critique of the Cross-Lagged Panel Model. Psychol. Methods 2015, 20, 102–116. [Google Scholar] [CrossRef]
- Mulder, J.D. Power Analysis for the Random Intercept Cross-Lagged Panel Model Using the powRICLPM R-Package. Struct. Equ. Model. Multidiscip. J. 2023, 30, 645–658. [Google Scholar] [CrossRef]
- OECD. OECD Education and Skills in Croatia; OECD: Paris, France, 2025.
- Milas, G.; Klarić, I.M.; Malnar, A.; Šupe-Domić, D.; Slavich, G.M. Socioeconomic Status, Social-Cultural Values, Life Stress, and Health Behaviors in a National Sample of Adolescents. Stress Health 2019, 35, 217–224. [Google Scholar] [CrossRef]
- Seiffge-Krenke, I. Stress, Coping, and Relationships in Adolescence; Lawrence Erlbaum Associates, Inc.: Mahwah, NJ, USA, 1995. [Google Scholar]
- Goodman, R.; Meltzer, H.; Bailey, V. The Strengths and Difficulties Questionnaire: A Pilot Study on the Validity of the Self-Report Version. Int. Rev. Psychiatry Abingdon Engl. 1998, 15, 173–177. [Google Scholar] [CrossRef]
- Vugteveen, J.; de Bildt, A.; Timmerman, M.E. Normative Data for the Self-Reported and Parent-Reported Strengths and Difficulties Questionnaire (SDQ) for Ages 12–17. Child Adolesc. Psychiatry Ment. Health 2022, 16, 5. [Google Scholar] [CrossRef]
- Enders, C.K. Missing Data: An Update on the State of the Art. Psychol. Methods 2023, 30, 322–339. [Google Scholar] [CrossRef]
- Cheung, G.W.; Rensvold, R.B. Evaluating Goodness-of- Fit Indexes for Testing Measurement Invariance. Struct. Equ. Model. Multidiscip. J. 2002, 9, 233–255. [Google Scholar] [CrossRef]
- Lucas, R.E. Why the Cross-Lagged Panel Model Is Almost Never the Right Choice. Adv. Methods Pract. Psychol. Sci. 2023, 6, 25152459231158378. [Google Scholar] [CrossRef]
- Satorra, A.; Bentler, P.M. A Scaled Difference Chi-Square Test Statistic for Moment Structure Analysis. Psychometrika 2001, 66, 507–514. [Google Scholar] [CrossRef]
- Hu, L.T.; Bentler, P.M. Cutoff Criteria for Fit Indexes in Covariance Structure Analysis: Conventional Criteria versus New Alternatives. Struct. Equ. Model. 1999, 6, 1–55. [Google Scholar] [CrossRef]
- Sivo, S.A.; Fan, X.; Witta, E.L.; Willse, J.T. The Search for “Optimal” Cutoff Properties: Fit Index Criteria in Structural Equation Modeling. J. Exp. Educ. 2006, 74, 267–288. [Google Scholar] [CrossRef]
- IBM. IBM SPSS Statistics 27 Core System; IBM: Armonk, NY, USA, 2020. [Google Scholar]
- Arbuckle, J.L. IBM SPSS Amos 27 User’s Guide; IBM: Armonk, NY, USA, 2020. [Google Scholar]
- Goodman, A.; Lamping, D.L.; Ploubidis, G.B. When to Use Broader Internalising and Externalising Subscales Instead of the Hypothesised Five Subscales on the Strengths and Difficulties Questionnaire (SDQ): Data from British Parents, Teachers and Children. J. Abnorm. Child Psychol. 2010, 38, 1179–1191. [Google Scholar] [CrossRef]
- Kenny, D.A.; Zautra, A. Trait–State Models for Longitudinal Data. In New Methods for the Analysis of Change; Collins, L.M., Sayer, A.G., Eds.; American Psychological Association: Washington, DC, USA, 2001; pp. 243–263. [Google Scholar]
- Powers, A.; Casey, B.J. The Adolescent Brain and the Emergence and Peak of Psychopathology. J. Infant Child Adolesc. Psychother. 2015, 14, 3–15. [Google Scholar] [CrossRef]
- Lovibond, P.; Lovibond, S. Pergamon the structure of negative emotional states: Scales (dass) with the beck depression and. Behav. Res. Ther. 1995, 33, 335–343. [Google Scholar] [CrossRef]
- Griffith, J.W.; Zinbarg, R.E.; Craske, M.G.; Mineka, S.; Rose, R.D.; Waters, A.M.; Sutton, J.M. Neuroticism as a Common Dimension in the Internalizing Disorders. Psychol. Med. 2010, 40, 1125–1136. [Google Scholar] [CrossRef]
- Lahey, B.B. Public Health Significance of Neuroticism. Am. Psychol. 2009, 64, 241–256. [Google Scholar] [CrossRef] [PubMed]
- Borghuis, J.; Bleidorn, W.; Sijtsma, K.; Branje, S.; Meeus, W.H.J.; Denissen, J.J.A. Longitudinal Associations between Trait Neuroticism and Negative Daily Experiences in Adolescence. J. Pers. Soc. Psychol. 2020, 118, 348–363. [Google Scholar] [CrossRef] [PubMed]
- Lee, J. Reciprocal Influences between Stress and Internalizing Problems in Korean Adolescents: A Cross-Lagged, Longitudinal Study. Asian J. Soc. Psychol. 2011, 14, 189–196. [Google Scholar] [CrossRef]
- Goldstein, B.L.; Armeli, S.; Adams, R.L.; Florimon, M.A.; Hammen, C.; Tennen, H. Patterns of Stress Generation Differ Depending on Internalizing Symptoms, Alcohol Use, and Personality Traits in Early Adulthood: A Five Year Longitudinal Study. Anxiety Stress Coping 2021, 34, 612–625. [Google Scholar] [CrossRef]
- Novak, M.; Parr, N.J.; Ferić, M.; Mihić, J.; Kranželić, V. Positive Youth Development in Croatia: School and Family Factors Associated With Mental Health of Croatian Adolescents. Front. Psychol. 2021, 11, 611169. [Google Scholar] [CrossRef]
- Copeland, W.E.; Shanahan, L.; Costello, E.J.; Angold, A. Childhood and Adolescent Psychiatric Disorders as Predictors of Young Adult Disorders. Arch. Gen. Psychiatry 2009, 66, 764. [Google Scholar] [CrossRef]
- Metz, S.M.; Frank, J.L.; Reibel, D.; Cantrell, T.; Sanders, R.; Broderick, P.C. The Effectiveness of the Learning to BREATHE Program on Adolescent Emotion Regulation. Res. Hum. Dev. 2013, 10, 252–272. [Google Scholar] [CrossRef]
- Ćavar Mišković, F.; Milas, G. Mindfulness Reduces Adolescent Depression Through Stress Appraisal and Cognitive Reactivity: Evidence from a Four-Wave Longitudinal Study. Med. Lith. 2025, 61, 1154. [Google Scholar] [CrossRef]
- Garland, E.L.; Gaylord, S.A.; Fredrickson, B.L. Positive Reappraisal Mediates the Stress-Reductive Effects of Mindfulness: An Upward Spiral Process. Mindfulness 2011, 2, 59–67. [Google Scholar] [CrossRef]
- Milas, G.; Ćavar, F.; Ribar, M. How Much Stressful Life Events Really Matter? Conceptual and Methodological Difficulties in Assessing the Impact of Self-Reported Events on Adolescents’ Subjective Stress. Stress Health 2024, 40, e3335. [Google Scholar] [CrossRef]
- Monroe, S.M.; Slavich, G.M. Major Life Events. In The Oxford Handbook of Stress and Mental Health; Oxford University Press: Oxford, UK, 2020; ISBN 978-0-19-068177-7. [Google Scholar]


| Age | Biological Sex | School Type | |||||
|---|---|---|---|---|---|---|---|
| N | M | SD | % Males | % Females | % Vocational | % Gymnasium | |
| Time 1 | 1308 | 16.32 | 0.63 | 43.27 | 56.73 | 62.19 | 37.81 |
| Time 2 | 1186 | 16.83 | 0.62 | 40.98 | 59.02 | 62.70 | 37.30 |
| Time 3 | 1346 | 17.35 | 0.62 | 40.19 | 59.81 | 53.71 | 46.29 |
| M | SD | Min. | Max. | Skewness | Kurtosis | Reliability (Alpha) | |
|---|---|---|---|---|---|---|---|
| Stress t1 | 2.21 | 0.78 | 1.00 | 5.00 | 0.627 | −0.314 | 0.91 |
| Stress t2 | 2.34 | 0.77 | 1.00 | 4.83 | 0.356 | −0.483 | 0.91 |
| Stress t3 | 2.12 | 0.77 | 1.00 | 5.00 | 0.715 | 0.103 | 0.92 |
| Internalizing problems t1 | 6.02 | 3.49 | 0.00 | 20.00 | 0.547 | −0.245 | 0.73 |
| Internalizing problems t2 | 6.36 | 3.56 | 0.00 | 20.00 | 0.603 | −0.025 | 0.75 |
| Internalizing problems t3 | 6.32 | 3.42 | 0.00 | 19.00 | 0.507 | −0.158 | 0.71 |
| Emotional problems t1 | 3.80 | 2.54 | 0.00 | 10.00 | 0.477 | −0.683 | 0.77 |
| Emotional problems t2 | 3.97 | 2.49 | 0.00 | 10.00 | 0.359 | −0.728 | 0.75 |
| Emotional problems t3 | 3.81 | 2.40 | 0.00 | 10.00 | 0.434 | −0.595 | 0.73 |
| Peer problems t1 | 2.22 | 1.65 | 0.00 | 10.00 | 0.912 | 0.868 | 0.51 |
| Peer problems t2 | 2.38 | 1.68 | 0.00 | 10.00 | 0.819 | 0.595 | 0.53 |
| Peer problems t3 | 2.51 | 1.70 | 0.00 | 10.00 | 0.684 | 0.187 | 0.51 |
| 1 | 2 | 3 | 4 | 5 | 6 | 7 | 8 | ||
| 1 | Stress t1 | — | |||||||
| 2 | Stress t2 | 0.749 ** | — | ||||||
| 3 | Stress t3 | 0.638 ** | 0.719 ** | — | |||||
| 4 | Emotional problems t1 | 0.678 ** | 0.587 ** | 0.512 ** | — | ||||
| 5 | Emotional problems t2 | 0.537 ** | 0.642 ** | 0.525 ** | 0.700 ** | — | |||
| 6 | Emotional problems t3 | 0.505 ** | 0.550 ** | 0.635 ** | 0.642 ** | 0.675 ** | — | ||
| 7 | Peer problems t1 | 0.298 ** | 0.215 ** | 0.274 ** | 0.336 ** | 0.237 ** | 0.249 ** | — | |
| 8 | Peer problems t2 | 0.273 ** | 0.368 ** | 0.318 ** | 0.297 ** | 0.425 ** | 0.329 ** | 0.543 ** | — |
| 9 | Peer problems t3 | 0.188 ** | 0.265 ** | 0.312 ** | 0.176 ** | 0.276 ** | 0.366 ** | 0.483 ** | 0.608 ** |
Disclaimer/Publisher’s Note: The statements, opinions and data contained in all publications are solely those of the individual author(s) and contributor(s) and not of MDPI and/or the editor(s). MDPI and/or the editor(s) disclaim responsibility for any injury to people or property resulting from any ideas, methods, instructions or products referred to in the content. |
© 2025 by the authors. Licensee MDPI, Basel, Switzerland. This article is an open access article distributed under the terms and conditions of the Creative Commons Attribution (CC BY) license (https://creativecommons.org/licenses/by/4.0/).
Share and Cite
Ćavar Mišković, F.; Ribar, M.; Šupe Domić, D.; Dumanić, P.; Milas, G. Stress and Internalizing Problems in Adolescents: A Dynamic Longitudinal Analysis. J. Pers. Med. 2025, 15, 612. https://doi.org/10.3390/jpm15120612
Ćavar Mišković F, Ribar M, Šupe Domić D, Dumanić P, Milas G. Stress and Internalizing Problems in Adolescents: A Dynamic Longitudinal Analysis. Journal of Personalized Medicine. 2025; 15(12):612. https://doi.org/10.3390/jpm15120612
Chicago/Turabian StyleĆavar Mišković, Filipa, Maja Ribar, Daniela Šupe Domić, Petra Dumanić, and Goran Milas. 2025. "Stress and Internalizing Problems in Adolescents: A Dynamic Longitudinal Analysis" Journal of Personalized Medicine 15, no. 12: 612. https://doi.org/10.3390/jpm15120612
APA StyleĆavar Mišković, F., Ribar, M., Šupe Domić, D., Dumanić, P., & Milas, G. (2025). Stress and Internalizing Problems in Adolescents: A Dynamic Longitudinal Analysis. Journal of Personalized Medicine, 15(12), 612. https://doi.org/10.3390/jpm15120612

